Sign in to use this feature.

Years

Between: -

Subjects

remove_circle_outline
remove_circle_outline
remove_circle_outline
remove_circle_outline
remove_circle_outline

Journals

Article Types

Countries / Regions

Search Results (16)

Search Parameters:
Keywords = quiver representation

Order results
Result details
Results per page
Select all
Export citation of selected articles as:
18 pages, 354 KB  
Article
Brauer Analysis of Some Time–Memory Trade-Off Attacks and Its Application to the Solution of the Yang–Baxter Equation
by Agustín Moreno Cañadas, Ismael Gutierrez, Odette M. Mendez, Andrés Sarrazola-Alzate and Jesus Antonio Zuluaga-Moreno
Symmetry 2025, 17(3), 391; https://doi.org/10.3390/sym17030391 - 4 Mar 2025
Viewed by 956
Abstract
This paper is focused on some algebraic and combinatorial properties of a TMTO (Time–Memory Trade-Off) for a chosen plaintext attack against a cryptosystem with a perfect secrecy property. TMTO attacks aim to retrieve the preimage of a given one-way function more efficiently than [...] Read more.
This paper is focused on some algebraic and combinatorial properties of a TMTO (Time–Memory Trade-Off) for a chosen plaintext attack against a cryptosystem with a perfect secrecy property. TMTO attacks aim to retrieve the preimage of a given one-way function more efficiently than an exhaustive search and with less memory than a dictionary attack. TMTOs for chosen plaintext attacks against cryptosystems with a perfect secrecy property are associated with some directed graphs, which can be defined by suitable collections of multisets called Brauer configurations. Such configurations induce so-called Brauer configuration algebras, the algebraic and combinatorial invariant analysis of which is said to be a Brauer analysis. In this line, this paper proposes formulas for dimensions of Brauer configuration algebras (and their centers) induced by directed graphs defined by TMTO attacks. These results are used to provide some set-theoretical solutions for the Yang–Baxter equation. Full article
(This article belongs to the Special Issue Symmetry and Lie Algebras)
Show Figures

Figure 1

21 pages, 543 KB  
Article
Brauer Configuration Algebras Induced by Integer Partitions and Their Applications in the Theory of Branched Coverings
by Agustín Moreno Cañadas, José Gregorio Rodríguez-Nieto and Olga Patricia Salazar Díaz
Mathematics 2024, 12(22), 3626; https://doi.org/10.3390/math12223626 - 20 Nov 2024
Cited by 1 | Viewed by 1566
Abstract
Brauer configuration algebras are path algebras induced by appropriated multiset systems. Since their structures underlie combinatorial data, the general description of some of their algebraic invariants (e.g., their dimensions or the dimensions of their centers) is a hard problem. Integer partitions and compositions [...] Read more.
Brauer configuration algebras are path algebras induced by appropriated multiset systems. Since their structures underlie combinatorial data, the general description of some of their algebraic invariants (e.g., their dimensions or the dimensions of their centers) is a hard problem. Integer partitions and compositions of a given integer number are examples of multiset systems which can be used to define Brauer configuration algebras. This paper gives formulas for the dimensions of Brauer configuration algebras (and their centers) induced by some integer partitions. As an application of these results, we give examples of Brauer configurations, which can be realized as branch data of suitable branched coverings over different surfaces. Full article
(This article belongs to the Special Issue Algebra and Discrete Mathematics, 4th Edition)
Show Figures

Figure 1

29 pages, 3044 KB  
Article
Brauer Analysis of Some Cayley and Nilpotent Graphs and Its Application in Quantum Entanglement Theory
by Agustín Moreno Cañadas, Ismael Gutierrez and Odette M. Mendez
Symmetry 2024, 16(5), 570; https://doi.org/10.3390/sym16050570 - 6 May 2024
Cited by 4 | Viewed by 2003
Abstract
Cayley and nilpotent graphs arise from the interaction between graph theory and algebra and are used to visualize the structures of some algebraic objects as groups and commutative rings. On the other hand, Green and Schroll introduced Brauer graph algebras and Brauer configuration [...] Read more.
Cayley and nilpotent graphs arise from the interaction between graph theory and algebra and are used to visualize the structures of some algebraic objects as groups and commutative rings. On the other hand, Green and Schroll introduced Brauer graph algebras and Brauer configuration algebras to investigate the algebras of tame and wild representation types. An appropriated system of multisets (called a Brauer configuration) induces these algebras via a suitable bounded quiver (or bounded directed graph), and the combinatorial properties of such multisets describe corresponding indecomposable projective modules, the dimensions of the algebras and their centers. Undirected graphs are examples of Brauer configuration messages, and the description of the related data for their induced Brauer configuration algebras is said to be the Brauer analysis of the graph. This paper gives closed formulas for the dimensions of Brauer configuration algebras (and their centers) induced by Cayley and nilpotent graphs defined by some finite groups and finite commutative rings. These procedures allow us to give examples of Hamiltonian digraph constructions based on Cayley graphs. As an application, some quantum entangled states (e.g., Greenberger–Horne–Zeilinger and Dicke states) are described and analyzed as suitable Brauer messages. Full article
(This article belongs to the Special Issue Symmetry in Graph Algorithms and Graph Theory III)
Show Figures

Figure 1

9 pages, 227 KB  
Article
Tilting Quivers for Hereditary Algebras
by Shen Li
Mathematics 2024, 12(2), 191; https://doi.org/10.3390/math12020191 - 6 Jan 2024
Viewed by 1646
Abstract
Let A be a finite dimensional hereditary algebra over an algebraically closed field k. In this paper, we study the tilting quiver of A from the viewpoint of τ-tilting theory. First, we prove that there exists an isomorphism between the support [...] Read more.
Let A be a finite dimensional hereditary algebra over an algebraically closed field k. In this paper, we study the tilting quiver of A from the viewpoint of τ-tilting theory. First, we prove that there exists an isomorphism between the support τ-tilting quiver Q(sτ-tilt A) of A and the tilting quiver Q(tilt A¯) of the duplicated algebra A¯. Then, we give a new method to calculate the number of arrows in the tilting quiver Q(tilt A) when A is representation-finite. Finally, we study the conjecture given by Happel and Unger, which claims that each connected component of Q(tilt A) contains only finitely many non-saturated vertices. We provide an example to show that this conjecture does not hold for some algebras whose quivers are wild with at least four vertices. Full article
(This article belongs to the Section A: Algebra and Logic)
14 pages, 289 KB  
Article
Artificial Neural Networks Using Quiver Representations of Finite Cyclic Groups
by Lucky Cahya Wanditra, Intan Muchtadi-Alamsyah and Dellavitha Nasution
Symmetry 2023, 15(12), 2110; https://doi.org/10.3390/sym15122110 - 24 Nov 2023
Cited by 1 | Viewed by 1788
Abstract
In this paper, we propose using quiver representations as a tool for understanding artificial neural network algorithms. Specifically, we construct these algorithms by utilizing the group algebra of a finite cyclic group as vertices and convolution transformations as maps. We will demonstrate the [...] Read more.
In this paper, we propose using quiver representations as a tool for understanding artificial neural network algorithms. Specifically, we construct these algorithms by utilizing the group algebra of a finite cyclic group as vertices and convolution transformations as maps. We will demonstrate the neural network using convolution operation in the group algebra. The convolution operation in the group algebra that is formed by a finite cyclic group can be seen as a circulant matrix. We will represent a circulant matrix as a map from a cycle permutation matrix to a polynomial function. Using the permutation matrix, we will see some properties of the circulant matrix. Furthermore, we will examine some properties of circulant matrices using representations of finite symmetric groups as permutation matrices. Using the properties, we also examine the properties of moduli spaces formed by the actions of the change of basis group on the set of quiver representations. Through this analysis, we can compute the dimension of the moduli spaces. Full article
21 pages, 1245 KB  
Article
An Algebraic Approach to the Solutions of the Open Shop Scheduling Problem
by Agustín Moreno Cañadas, Odette M. Mendez, Juan-Carlos Riaño-Rojas and Juan-David Hormaza
Computation 2023, 11(5), 94; https://doi.org/10.3390/computation11050094 - 8 May 2023
Cited by 1 | Viewed by 3171
Abstract
The open shop scheduling problem (OSSP) is one of the standard scheduling problems. It consists of scheduling jobs associated with a finite set of tasks developed by different machines. In this case, each machine processes at most one operation at a time, and [...] Read more.
The open shop scheduling problem (OSSP) is one of the standard scheduling problems. It consists of scheduling jobs associated with a finite set of tasks developed by different machines. In this case, each machine processes at most one operation at a time, and the job processing order on the machines does not matter. The goal is to determine the completion times of the operations processed on the machines to minimize the largest job completion time, called Cmax. This paper proves that each OSSP has associated a path algebra called Brauer configuration algebra whose representation theory (particularly its dimension and the dimension of its center) can be given using the corresponding Cmax value. It has also been proved that the dimension of the centers of Brauer configuration algebras associated with OSSPs with minimal Cmax are congruent modulo the number of machines. Full article
(This article belongs to the Section Computational Engineering)
Show Figures

Figure 1

18 pages, 12040 KB  
Article
Seaweeds Arising from Brauer Configuration Algebras
by Agustín Moreno Cañadas and Odette M. Mendez
Mathematics 2023, 11(8), 1961; https://doi.org/10.3390/math11081961 - 21 Apr 2023
Viewed by 1769
Abstract
Seaweeds or seaweed Lie algebras are subalgebras of the full-matrix algebra Mat(n) introduced by Dergachev and Kirillov to give an example of algebras for which it is possible to compute the Dixmier index via combinatorial methods. It is worth noting [...] Read more.
Seaweeds or seaweed Lie algebras are subalgebras of the full-matrix algebra Mat(n) introduced by Dergachev and Kirillov to give an example of algebras for which it is possible to compute the Dixmier index via combinatorial methods. It is worth noting that finding such an index for general Lie algebras is a cumbersome problem. On the other hand, Brauer configuration algebras are multiserial and symmetric algebras whose representation theory can be described using combinatorial data. It is worth pointing out that the set of integer partitions and compositions of a fixed positive integer give rise to Brauer configuration algebras. However, giving a closed formula for the dimension of these kinds of algebras or their centers for all positive integer is also a tricky problem. This paper gives formulas for the dimension of Brauer configuration algebras (and their centers) induced by some restricted compositions. It is also proven that some of these algebras allow defining seaweeds of Dixmier index one. Full article
(This article belongs to the Section A: Algebra and Logic)
Show Figures

Figure 1

9 pages, 300 KB  
Proceeding Paper
The Geometry of Quivers
by Antoine Bourget
Phys. Sci. Forum 2022, 5(1), 42; https://doi.org/10.3390/psf2022005042 - 19 Jan 2023
Viewed by 4235
Abstract
Quivers are oriented graphs that have profound connections to various areas of mathematics, including representation theory and geometry. Quiver representations correspond to a vast generalization of classical linear algebra problems. The geometry of these representations can be described in the framework of Hamiltonian [...] Read more.
Quivers are oriented graphs that have profound connections to various areas of mathematics, including representation theory and geometry. Quiver representations correspond to a vast generalization of classical linear algebra problems. The geometry of these representations can be described in the framework of Hamiltonian reduction and geometric invariant theory, giving rise to the concept of quiver variety. In parallel to these developments, quivers have appeared to naturally encode certain supersymmetric quantum field theories. The associated quiver variety then corresponds to a part of the moduli space of vacua of the theory. However, physics tells us that another natural geometric object associated with quivers exists, which can be seen as a magnetic analog of the (electric) quiver variety. When viewed from that angle, magnetic quivers are a new tool, developed in the past decade, that help mathematicians and physicists alike to understand geometric spaces. This note is the writeup of a talk in which I review these developments from both the mathematical and physical perspective, emphasizing the dialogue between the two communities. Full article
Show Figures

Figure 1

27 pages, 5027 KB  
Article
Neural Teleportation
by Marco Armenta, Thierry Judge, Nathan Painchaud, Youssef Skandarani, Carl Lemaire, Gabriel Gibeau Sanchez, Philippe Spino and Pierre-Marc Jodoin
Mathematics 2023, 11(2), 480; https://doi.org/10.3390/math11020480 - 16 Jan 2023
Cited by 8 | Viewed by 3066
Abstract
In this paper, we explore a process called neural teleportation, a mathematical consequence of applying quiver representation theory to neural networks. Neural teleportation teleports a network to a new position in the weight space and preserves its function. This phenomenon comes directly from [...] Read more.
In this paper, we explore a process called neural teleportation, a mathematical consequence of applying quiver representation theory to neural networks. Neural teleportation teleports a network to a new position in the weight space and preserves its function. This phenomenon comes directly from the definitions of representation theory applied to neural networks and it turns out to be a very simple operation that has remarkable properties. We shed light on the surprising and counter-intuitive consequences neural teleportation has on the loss landscape. In particular, we show that teleportation can be used to explore loss level curves, that it changes the local loss landscape, sharpens global minima and boosts back-propagated gradients at any moment during the learning process. Full article
(This article belongs to the Section E1: Mathematics and Computer Science)
Show Figures

Figure 1

9 pages, 650 KB  
Proceeding Paper
Quantum Finite Automata and Quiver Algebras
by George Jeffreys and Siu-Cheong Lau
Phys. Sci. Forum 2022, 5(1), 32; https://doi.org/10.3390/psf2022005032 - 14 Dec 2022
Viewed by 1796
Abstract
We find an application in quantum finite automata for the ideas and results of [JL21] and [JL22]. We reformulate quantum finite automata with multiple-time measurements using the algebraic notion of a near-ring. This gives a unified understanding towards quantum computing and deep learning. [...] Read more.
We find an application in quantum finite automata for the ideas and results of [JL21] and [JL22]. We reformulate quantum finite automata with multiple-time measurements using the algebraic notion of a near-ring. This gives a unified understanding towards quantum computing and deep learning. When the near-ring comes from a quiver, we have a nice moduli space of computing machines with a metric that can be optimized by gradient descent. Full article
Show Figures

Figure 1

31 pages, 1203 KB  
Article
Cayley Hash Values of Brauer Messages and Some of Their Applications in the Solutions of Systems of Differential Equations
by María Alejandra Osorio Angarita, Agustín Moreno Cañadas, Cristian Camilo Fúneme, Odette M. Mendez and Robinson-Julian Serna
Computation 2022, 10(9), 164; https://doi.org/10.3390/computation10090164 - 17 Sep 2022
Viewed by 2235
Abstract
Cayley hash values are defined by paths of some oriented graphs (quivers) called Cayley graphs, whose vertices and arrows are given by elements of a group H. On the other hand, Brauer messages are obtained by concatenating words associated with multisets constituting [...] Read more.
Cayley hash values are defined by paths of some oriented graphs (quivers) called Cayley graphs, whose vertices and arrows are given by elements of a group H. On the other hand, Brauer messages are obtained by concatenating words associated with multisets constituting some configurations called Brauer configurations. These configurations define some oriented graphs named Brauer quivers which induce a particular class of bound quiver algebras named Brauer configuration algebras. Elements of multisets in Brauer configurations can be seen as letters of the Brauer messages. This paper proves that each point (x,y)V=R\{0}×R\{0} has an associated Brauer configuration algebra ΛB(x,y) induced by a Brauer configuration B(x,y). Additionally, the Brauer configuration algebras associated with points in a subset of the form ((x),(x)]×((y),(y)]V have the same dimension. We give an analysis of Cayley hash values associated with Brauer messages M(B(x,y)) defined by a semigroup generated by some appropriated matrices A0,A1,A2GL(2,R) over a commutative ring R. As an application, we use Brauer messages M(B(x,y)) to construct explicit solutions for systems of linear and nonlinear differential equations of the form X(t)+MX(t)=0 and X(t)X2(t)N(t)=N(t) for some suitable square matrices, M and N(t). Python routines to compute Cayley hash values of Brauer messages are also included. Full article
(This article belongs to the Special Issue Graph Theory and Its Applications in Computing)
Show Figures

Figure 1

19 pages, 529 KB  
Article
Wargaming with Quadratic Forms and Brauer Configuration Algebras
by Agustín Moreno Cañadas, Pedro Fernando Fernández Espinosa and Gabriel Bravo Rios
Mathematics 2022, 10(5), 729; https://doi.org/10.3390/math10050729 - 25 Feb 2022
Cited by 1 | Viewed by 2661
Abstract
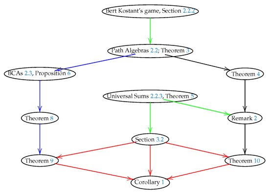
Recently, Postnikov introduced Bert Kostant’s game to build the maximal positive root associated with the quadratic form of a simple graph. This result, and some other games based on Cartan matrices, give a new version of Gabriel’s theorem regarding algebras classification. In this [...] Read more.
Recently, Postnikov introduced Bert Kostant’s game to build the maximal positive root associated with the quadratic form of a simple graph. This result, and some other games based on Cartan matrices, give a new version of Gabriel’s theorem regarding algebras classification. In this paper, as a variation of Bert Kostant’s game, we introduce a wargame based on a missile defense system (MDS). In this case, missile trajectories are interpreted as suitable paths of a quiver (directed graph). The MDS protects a region of the Euclidean plane by firing missiles from a ground-based interceptor (GBI) located at the point (0,0). In this case, a missile success interception occurs if a suitable positive number associated with the launches of the enemy army can be written as a mixed sum of triangular and square numbers. Full article
Show Figures

Figure 1

42 pages, 1092 KB  
Article
The Representation Theory of Neural Networks
by Marco Armenta and Pierre-Marc Jodoin
Mathematics 2021, 9(24), 3216; https://doi.org/10.3390/math9243216 - 13 Dec 2021
Cited by 17 | Viewed by 8075
Abstract
In this work, we show that neural networks can be represented via the mathematical theory of quiver representations. More specifically, we prove that a neural network is a quiver representation with activation functions, a mathematical object that we represent using a network quiver [...] Read more.
In this work, we show that neural networks can be represented via the mathematical theory of quiver representations. More specifically, we prove that a neural network is a quiver representation with activation functions, a mathematical object that we represent using a network quiver. Furthermore, we show that network quivers gently adapt to common neural network concepts such as fully connected layers, convolution operations, residual connections, batch normalization, pooling operations and even randomly wired neural networks. We show that this mathematical representation is by no means an approximation of what neural networks are as it exactly matches reality. This interpretation is algebraic and can be studied with algebraic methods. We also provide a quiver representation model to understand how a neural network creates representations from the data. We show that a neural network saves the data as quiver representations, and maps it to a geometrical space called the moduli space, which is given in terms of the underlying oriented graph of the network, i.e., its quiver. This results as a consequence of our defined objects and of understanding how the neural network computes a prediction in a combinatorial and algebraic way. Overall, representing neural networks through the quiver representation theory leads to 9 consequences and 4 inquiries for future research that we believe are of great interest to better understand what neural networks are and how they work. Full article
(This article belongs to the Special Issue Mathematics, Statistics and Applied Computational Methods)
Show Figures

Figure 1

12 pages, 309 KB  
Article
Three Representation Types for Systems of Forms and Linear Maps
by Abdullah Alazemi, Milica Anđelić, Carlos M. da Fonseca, Vyacheslav Futorny and Vladimir V. Sergeichuk
Mathematics 2021, 9(5), 455; https://doi.org/10.3390/math9050455 - 24 Feb 2021
Cited by 3 | Viewed by 1841
Abstract
We consider systems of bilinear forms and linear maps as representations of a graph with undirected and directed edges. Its vertices represent vector spaces; its undirected and directed edges represent bilinear forms and linear maps, respectively. We prove that if the problem of [...] Read more.
We consider systems of bilinear forms and linear maps as representations of a graph with undirected and directed edges. Its vertices represent vector spaces; its undirected and directed edges represent bilinear forms and linear maps, respectively. We prove that if the problem of classifying representations of a graph has not been solved, then it is equivalent to the problem of classifying representations of pairs of linear maps or pairs consisting of a bilinear form and a linear map. Thus, there are only two essentially different unsolved classification problems for systems of forms and linear maps. Full article
(This article belongs to the Section A: Algebra and Logic)
18 pages, 337 KB  
Article
Quiver Gauge Theories: Finitude and Trichotomoty
by Yang-Hui He
Mathematics 2018, 6(12), 291; https://doi.org/10.3390/math6120291 - 28 Nov 2018
Cited by 1 | Viewed by 4925
Abstract
D-brane probes, Hanany-Witten setups and geometrical engineering stand as a trichotomy of standard techniques of constructing gauge theories from string theory. Meanwhile, asymptotic freedom, conformality and IR freedom pose as a trichotomy of the beta-function behaviour in quantum field theories. Parallel thereto is [...] Read more.
D-brane probes, Hanany-Witten setups and geometrical engineering stand as a trichotomy of standard techniques of constructing gauge theories from string theory. Meanwhile, asymptotic freedom, conformality and IR freedom pose as a trichotomy of the beta-function behaviour in quantum field theories. Parallel thereto is a trichotomy in set theory of finite, tame and wild representation types. At the intersection of the above lies the theory of quivers. We briefly review some of the terminology standard to the physics and to the mathematics. Then, we utilise certain results from graph theory and axiomatic representation theory of path algebras to address physical issues such as the implication of graph additivity to finiteness of gauge theories, the impossibility of constructing completely IR free string orbifold theories and the unclassifiability of N < 2 Yang-Mills theories in four dimensions. Full article
Show Figures

Figure 1

Back to TopTop