Sign in to use this feature.

Years

Between: -

Subjects

remove_circle_outline
remove_circle_outline
remove_circle_outline
remove_circle_outline
remove_circle_outline
remove_circle_outline
remove_circle_outline
remove_circle_outline
remove_circle_outline

Journals

remove_circle_outline
remove_circle_outline
remove_circle_outline
remove_circle_outline
remove_circle_outline
remove_circle_outline
remove_circle_outline
remove_circle_outline
remove_circle_outline
remove_circle_outline
remove_circle_outline
remove_circle_outline
remove_circle_outline
remove_circle_outline

Article Types

Countries / Regions

remove_circle_outline
remove_circle_outline
remove_circle_outline
remove_circle_outline
remove_circle_outline
remove_circle_outline

Search Results (1,828)

Search Parameters:
Keywords = protein-lipid interactions

Order results
Result details
Results per page
Select all
Export citation of selected articles as:
57 pages, 778 KB  
Review
Oxidative Stress and SIRT1-Nrf2 Anti-Ferroptotic Pathways in Granulosa Cells: A Molecular Key to Follicular Atresia and Ovarian Aging
by Charalampos Voros, Fotios Chatzinikolaou, Georgios Papadimas, Spyridon Polykalas, Despoina Mavrogianni, Aristotelis-Marios Koulakmanidis, Diamantis Athanasiou, Vasiliki Kanaka, Kyriakos Bananis, Antonia Athanasiou, Aikaterini Athanasiou, Ioannis Papapanagiotou, Charalampos Tsimpoukelis, Athanasios Karpouzos, Maria Anastasia Daskalaki, Nikolaos Kanakas, Marianna Theodora, Nikolaos Thomakos, Panagiotis Antsaklis, Dimitrios Loutradis and Georgios Daskalakisadd Show full author list remove Hide full author list
Int. J. Mol. Sci. 2026, 27(2), 950; https://doi.org/10.3390/ijms27020950 - 18 Jan 2026
Viewed by 67
Abstract
The functional deterioration of granulosa cells (GCs), essential for follicular growth, steroidogenesis, and oocyte competence, indicates ovarian aging and reduced fertility. An expanding corpus of research indicates that oxidative stress is a primary molecular contributor to granulosa cell dysfunction, culminating in mitochondrial impairment, [...] Read more.
The functional deterioration of granulosa cells (GCs), essential for follicular growth, steroidogenesis, and oocyte competence, indicates ovarian aging and reduced fertility. An expanding corpus of research indicates that oxidative stress is a primary molecular contributor to granulosa cell dysfunction, culminating in mitochondrial impairment, reduced metabolic support for oocytes, and the activation of regulated apoptotic pathways that end in follicular atresia. Ferroptosis, an emergent type of iron-dependent lipid peroxidation, has been identified as a crucial mechanism contributing to chemotherapy-induced ovarian insufficiency, polycystic ovary syndrome (PCOS), and granulosa cell death in aging ovaries, in addition to conventional apoptosis. The SIRT1-Nrf2 axis acts as a crucial anti-oxidative and anti-ferroptotic system that protects GC viability, maintains mitochondrial homeostasis, and upholds redox equilibrium. SIRT1 promotes mitochondrial biogenesis and metabolic resilience by deacetylating downstream proteins, including FOXO3 and PGC-1α. Nrf2 simultaneously controls the transcriptional activation of detoxifying and antioxidant enzymes, including HO-1, SOD2, NQO1, and GPX4, which are critical inhibitors of ferroptosis. Disruption of SIRT1-Nrf2 signalling accelerates GC senescence, follicular depletion, and reproductive aging. In contrast, pharmaceutical and nutraceutical therapies, including metformin, melatonin, resveratrol, and agents that increase NAD+ levels, may reverse ovarian deterioration and reactivate SIRT1-Nrf2 activity. This narrative review highlights innovative treatment prospects for ovarian aging, fertility preservation, and assisted reproduction by synthesising current evidence on ferroptotic pathways, SIRT1-Nrf2 interactions, and oxidative stress in granulosa cells. An understanding of these interrelated biological networks enables the development of tailored therapies that postpone ovarian ageing and enhance reproductive outcomes for women receiving fertility therapy. Full article
(This article belongs to the Special Issue Molecular Studies in Endocrinology and Reproductive Biology)
Show Figures

Figure 1

19 pages, 785 KB  
Article
Pharmacogenomic Pathways Underlying Variable Vedolizumab Response in Crohn’s Disease Patients: A Rare-Variant Analysis
by Biljana Stankovic, Mihajlo Stasuk, Vladimir Gasic, Bojan Ristivojevic, Ivana Grubisa, Branka Zukic, Aleksandar Toplicanin, Olgica Latinovic Bosnjak, Brigita Smolovic, Srdjan Markovic, Aleksandra Sokic Milutinovic and Sonja Pavlovic
Biomedicines 2026, 14(1), 203; https://doi.org/10.3390/biomedicines14010203 - 17 Jan 2026
Viewed by 231
Abstract
Background/Objectives: Vedolizumab (VDZ), a monoclonal antibody targeting α4β7 integrin, is used in Crohn’s disease (CD) management, yet patients’ responses vary, underscoring the need for pharmacogenomic (PGx) markers. This study aimed to identify PGx pathways associated with suboptimal VDZ response using a rare-variant analytical [...] Read more.
Background/Objectives: Vedolizumab (VDZ), a monoclonal antibody targeting α4β7 integrin, is used in Crohn’s disease (CD) management, yet patients’ responses vary, underscoring the need for pharmacogenomic (PGx) markers. This study aimed to identify PGx pathways associated with suboptimal VDZ response using a rare-variant analytical framework. Methods: DNA from 63 CD patients treated with VDZ as first-line advanced therapy underwent whole-exome sequencing. Clinical response at week 14 classified patients as optimal responders (ORs) or suboptimal responders (SRs). Sequencing data were processed using GATK Best Practices, annotated with variant effect predictors, and filtered for rare damaging variants (damaging missense and high-confidence loss-of-function; minor allele frequency < 0.05). Variants were mapped to genes specific for SRs and ORs, and analyzed for pathway enrichment using the Reactome database. Rare-variant burden and composition differences were assessed with Fisher’s exact test and SKAT-O gene-set association analysis. Results: Suboptimal VDZ response was associated with pathways related to membrane transport (ABC-family proteins, ion channels), L1–ankyrin interactions, and bile acid recycling, while optimal response was associated with pathways involving MET signaling. SKAT-O identified lipid metabolism-related pathways as significantly different—SRs harbored variants in pro-inflammatory lipid signaling and immune cell trafficking genes (e.g., PIK3CG, CYP4F2, PLA2R1), whereas ORs carried variants in fatty acid oxidation and detoxification genes (e.g., ACADM, CYP1A1, ALDH3A2, DECR1, MMUT). Conclusions: This study underscores the potential of exome-based rare-variant analysis to stratify CD patients and guide precision medicine approaches. The identified genes and pathways are potential PGx markers for CD patients treated with VDZ. Full article
Show Figures

Figure 1

15 pages, 11950 KB  
Article
Integrated Multi-Omics Analysis Reveals Dysregulated Lipid Metabolism as a Novel Mechanism in Androgenetic Alopecia
by Xiao-Shuang Yang, Liyang Duan, Yu-Jie Miao, Zhongfa Lu and Ru Dai
Biomedicines 2026, 14(1), 160; https://doi.org/10.3390/biomedicines14010160 - 12 Jan 2026
Viewed by 253
Abstract
Background and Aims: Androgenetic alopecia (AGA) represents the most prevalent multifactorial condition leading to hair loss, necessitating an enhanced molecular understanding. The aim of this study is to present the analysis integrating protein, mRNA and miRNA between frontal and occipital regions of patients [...] Read more.
Background and Aims: Androgenetic alopecia (AGA) represents the most prevalent multifactorial condition leading to hair loss, necessitating an enhanced molecular understanding. The aim of this study is to present the analysis integrating protein, mRNA and miRNA between frontal and occipital regions of patients with androgenetic alopecia (AGA) and to identify potential mechanism. Methods and Results: Paired frontal and occipital scalps from four male donors with AGA were collected for transcriptomic and proteomics analyses. The molecular and protein characteristics of AGA were demonstrated by a comprehensive bioinformatics approach. Additionally, immunofluorescence (IF) and dual-luciferase reporter (DLR) assays were employed to confirm the analytical findings. A total of 758 differentially expressed proteins (DEPs), 1802 differentially expressed mRNAs (DERs) and 61 differentially expressed miRNAs (DEmiRNAs) were identified. Gene Ontology (GO) and Kyoto Encyclopedia of Genes and Genomes (KEGG) pathway analyses revealed significant enrichments in lipid metabolism, especially those involving PPAR signaling. Co-expression analyses further supported the association of up-regulated genes with lipid metabolism. A protein–protein interaction network analysis, supplemented by KEGG enrichment and the MCE algorithm, pinpointed four candidate genes: DBI, ACAA1, IDH1 and PEX3. IF confirmed significant upregulation of ACAA1 and PEX3 in scalp tissues with AGA, while IDH1 was downregulated and DBI without significant changes. A competing endogenous RNA network indicated that hsa-miR-1343-3p targets ACAA1 and hsa-miR-3609_R-2 targets IDH1, which were confirmed by DLR assays. Conclusions: This study provides preliminary evidence that hsa-miR-1343-3p-mediated regulation of ACAA1 contributes to AGA pathogenesis, suggesting a link between AGA and lipid metabolism. Full article
(This article belongs to the Section Endocrinology and Metabolism Research)
Show Figures

Figure 1

13 pages, 733 KB  
Review
G Protein-Coupled Receptors in Irritable Bowel Syndrome: Mechanisms and Therapeutic Opportunities
by Zhenya Zhu, Ziyu Liu, Yate He, Xiaorui He, Wei Zheng and Mizu Jiang
Int. J. Mol. Sci. 2026, 27(2), 752; https://doi.org/10.3390/ijms27020752 - 12 Jan 2026
Viewed by 268
Abstract
Irritable bowel syndrome (IBS) is a functional gastrointestinal disorder characterized by abdominal pain, altered motility, and visceral hypersensitivity. Emerging evidence implicates G protein-coupled receptors (GPCRs) as key integrators of microbial, immune, endocrine, and neural signals in IBS pathophysiology. This review summarizes recent advances [...] Read more.
Irritable bowel syndrome (IBS) is a functional gastrointestinal disorder characterized by abdominal pain, altered motility, and visceral hypersensitivity. Emerging evidence implicates G protein-coupled receptors (GPCRs) as key integrators of microbial, immune, endocrine, and neural signals in IBS pathophysiology. This review summarizes recent advances in understanding how GPCRs mediate gut immune regulation, microbiota–host crosstalk, metabolic signaling, and pain processing in IBS. Recent studies show that microbial metabolites (e.g., short-chain fatty acids, biogenic amines, and lipid mediators) signal through GPCRs on immune cells, epithelia, and neurons to influence intestinal homeostasis. On immune cells and neurons, GPCRs also mediate signals from external substances (such as fats, sugars, histamine, etc.) to regulate immune and neural functions. And there are challenges and future directions in targeting GPCRs for IBS, including patient heterogeneity and the complexity of host–microbiome interactions. This review provides a mechanistic framework for GPCR-based therapies in IBS. Full article
(This article belongs to the Special Issue Emerging Roles of the Gut-Brain Axis (GBA) in Health and Disease)
Show Figures

Figure 1

24 pages, 2708 KB  
Review
Berberine: A Negentropic Modulator for Multi-System Coordination
by Xiaolian Tian, Qingbo Chen, Yingying He, Yangyang Cheng, Mengyu Zhao, Yuanbin Li, Meng Yu, Jiandong Jiang and Lulu Wang
Int. J. Mol. Sci. 2026, 27(2), 747; https://doi.org/10.3390/ijms27020747 - 12 Jan 2026
Viewed by 272
Abstract
Berberine (BBR), a protoberberine alkaloid with a long history of medicinal use, has consistently demonstrated benefits in glucose–lipid metabolism and inflammatory balance across both preclinical and human studies. These diverse effects are not mediated by a single molecular target but by BBR’s capacity [...] Read more.
Berberine (BBR), a protoberberine alkaloid with a long history of medicinal use, has consistently demonstrated benefits in glucose–lipid metabolism and inflammatory balance across both preclinical and human studies. These diverse effects are not mediated by a single molecular target but by BBR’s capacity to restore network coordination among metabolic, immune, and microbial systems. At the core of this regulation is an AMP-activated Protein Kinase (AMPK)-centered mechanistic hub, integrating signals from insulin and nutrient sensing, Sirtuin 1/3 (SIRT1/3)-mediated mitochondrial adaptation, and inflammatory pathways such as nuclear Factor Kappa-light-chain-enhancer of Activated B cells (NF-κB) and NOD-, LRR- and Pyrin Domain-containing Protein 3 (NLRP3). This hub is dynamically regulated by system-level inputs from the gut, mitochondria, and epigenome, which in turn strengthen intestinal barrier function, reshape microbial and bile-acid metabolites, improve redox balance, and potentially reverse the epigenetic imprint of metabolic stress. These interactions propagate through multi-organ axes, linking the gut, liver, adipose, and vascular systems, thus aligning local metabolic adjustments with systemic homeostasis. Within this framework, BBR functions as a negentropic modulator, reducing metabolic entropy by fostering a coordinated balance among these interconnected systems, thereby restoring physiological order. Combination strategies, such as pairing BBR with metformin, Sodium-Glucose Cotransporter 2 (SGLT2) inhibitors, and agents targeting the microbiome or inflammation, have shown enhanced efficacy and substantial translational potential. Berberine ursodeoxycholate (HTD1801), an ionic-salt derivative of BBR currently in Phase III trials and directly compared with dapagliflozin, exemplifies the therapeutic promise of such approaches. Within the hub–axis paradigm, BBR emerges as a systems-level modulator that recouples energy, immune, and microbial circuits to drive multi-organ remodeling. Full article
(This article belongs to the Special Issue Role of Natural Compounds in Human Health and Disease)
Show Figures

Figure 1

23 pages, 2788 KB  
Article
Molecular Insights into the Synergistic Anticancer and Oxidative Stress–Modulating Activity of Quercetin and Gemcitabine
by Yasemin Afşin, Senem Alkan Akalın, İlhan Özdemir, Mehmet Cudi Tuncer and Şamil Öztürk
Antioxidants 2026, 15(1), 91; https://doi.org/10.3390/antiox15010091 - 10 Jan 2026
Viewed by 318
Abstract
Quercetin (Q), a bioactive flavonoid, exerts potent antioxidant and redox-modulating effects by activating the nuclear factor erythroid 2-related factor 2/antioxidant response Element (Nrf2/ARE) pathway and upregulating endogenous antioxidant defenses, including enzymatic antioxidants such as superoxide dismutase (SOD) and catalase (CAT), as well as [...] Read more.
Quercetin (Q), a bioactive flavonoid, exerts potent antioxidant and redox-modulating effects by activating the nuclear factor erythroid 2-related factor 2/antioxidant response Element (Nrf2/ARE) pathway and upregulating endogenous antioxidant defenses, including enzymatic antioxidants such as superoxide dismutase (SOD) and catalase (CAT), as well as non-enzymatic glutathione (GSH) and lipid peroxidation (MDA). Gemcitabine (Gem), a widely used antimetabolite chemotherapeutic, often shows limited efficacy under hypoxic and oxidative stress conditions driven by hypoxia-inducible factor 1-alpha (HIF-1α) and vascular endothelial growth factor (VEGF)-mediated angiogenesis. This study investigated the redox-mediated synergistic effects of Q and Gem in MDA-MB-231 human breast cancer cells. Combination treatment significantly reduced cell viability beyond the expected Bliss value, indicating a synergistic interaction and enhanced apoptosis compared with single-agent treatments. Increased reactive oxygen species (ROS) production was accompanied by depletion of GSH and accumulation of MDA, establishing a pro-apoptotic oxidative stress environment. Q alone enhanced SOD and CAT activities, whereas the combination induced exhaustion of antioxidant defenses under oxidative load, reflecting a redox-adaptive response. Molecular analyses revealed downregulation of HIF-1α and VEGF, alongside upregulation of Bax and Caspase-3, confirming suppression of hypoxia-driven survival and activation of the intrinsic apoptotic pathway. Transcriptomic and enrichment analyses further identified modulation of oxidative stress- and apoptosis-related pathways, including phosphoinositide-3-kinase–protein kinase B/Akt (PI3K/Akt), HIF-1 and VEGF signaling. Collectively, these results indicate that Q potentiates Gem cytotoxicity via redox modulation, promoting controlled ROS elevation and apoptosis while suppressing hypoxia-induced survival mechanisms, highlighting the therapeutic potential of redox-based combination strategies against chemoresistant breast cancer. Full article
(This article belongs to the Special Issue Redox Biomarkers in Cancer)
Show Figures

Figure 1

21 pages, 4668 KB  
Article
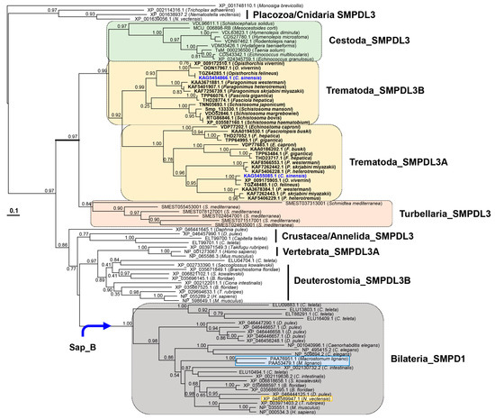
Proteomic Profiling of an Exosome-Enriched Extracellular Vesicle Fraction and Structural Characterization of SMPDL3A in the Carcinogenic Liver Fluke Clonorchis sinensis
by Seon-Hee Kim, Dongki Yang and Young-An Bae
Int. J. Mol. Sci. 2026, 27(2), 682; https://doi.org/10.3390/ijms27020682 - 9 Jan 2026
Viewed by 129
Abstract
Exosomes are important mediators of host–parasite communication and contain diverse molecules that may support the survival of Clonorchis sinensis in the biliary tract. To explore their biochemical properties, exosomes isolated from excretory–secretory products of Korean C. sinensis isolates were characterized through integrated morphological, [...] Read more.
Exosomes are important mediators of host–parasite communication and contain diverse molecules that may support the survival of Clonorchis sinensis in the biliary tract. To explore their biochemical properties, exosomes isolated from excretory–secretory products of Korean C. sinensis isolates were characterized through integrated morphological, proteomic, and gene ontology analyses. The vesicles exhibited typical exosomal size ranges and marker profiles, and their protein components were enriched for cytoskeletal, metabolic, and vesicle-trafficking components relevant to epithelial signaling and immune modulation. Among these proteins, sphingomyelin phosphodiesterase acid-like 3A (SMPDL3A) was examined in detail to obtain molecular evidence suggesting its role in sphingolipid metabolism in the parasite. The C. sinensis SMPDL3A (Cs_SMPDL3A) shared the overall structure and core catalytic residues with mammalian homologs, SMPDL3A and sphingomyelin phosphodiesterase 1 (SMPD1), a finding consistent with the possibility that Cs_SMPDL3A may retain authentic sphingomyelinase activity. Although lacking the saponin B domain of SMPD1, Cs_SMPDL3A carries a C-terminal transmembrane segment that may facilitate sphingomyelin access by positioning the enzyme on lipid bilayers. Collectively, these findings suggest that Cs_SMPDL3A participates in host sphingomyelin turnover, potentially generating ceramide for uptake by SMPD1-lacking C. sinensis or contributing to ceramide-associated immune responses in the biliary tract, offering new insight into lipid-centered host–parasite interactions during clonorchiasis. Full article
(This article belongs to the Special Issue Molecular Research on Parasitic Infection)
Show Figures

Graphical abstract

15 pages, 1064 KB  
Review
Hepatocyte Autophagy in Malaria: Current Concepts, Emerging Mechanisms, and Future Therapeutic Directions
by Afiat Berbudi, Shafia Khairani, Endang Yuni Setyowati and Alexander Kwarteng
Pathogens 2026, 15(1), 70; https://doi.org/10.3390/pathogens15010070 - 9 Jan 2026
Viewed by 205
Abstract
The liver stage of Plasmodium infection represents a critical bottleneck in malaria pathogenesis and a unique interface between parasite development and hepatocyte-intrinsic immunity. Recent evidence suggests that hepatocytes do not eliminate liver-stage parasites through canonical xenophagy, as previously assumed, but instead employ a [...] Read more.
The liver stage of Plasmodium infection represents a critical bottleneck in malaria pathogenesis and a unique interface between parasite development and hepatocyte-intrinsic immunity. Recent evidence suggests that hepatocytes do not eliminate liver-stage parasites through canonical xenophagy, as previously assumed, but instead employ a noncanonical autophagy response known as the conjugation of ATG8 to single membranes (CASM). CASM drives rapid lipidation of LC3 onto the parasitophorous vacuole membrane (PVM) via a V-ATPase-ATG16L1-dependent mechanism, thereby activating the Plasmodium-associated autophagy-related (PAAR) response. This process represents a major hepatocyte-intrinsic mechanism that limits early liver-stage parasite development. Plasmodium liver-stage parasites have evolved specialized strategies to counteract this host defense. The PVM proteins UIS3 and UIS4 enable parasite evasion by sequestering LC3 and remodeling perivacuolar actin, thereby preventing endolysosomal fusion and inhibiting PAAR execution. In parallel, parasites selectively exploit host autophagy components—particularly GABARAP paralogs—to activate TFEB, promoting lysosomal biogenesis and improving access to host-derived nutrients. These interactions highlight autophagy as both a protective and parasite-supportive pathway, depending on the molecular context. Understanding how CASM, PAAR, and parasite evasion mechanisms intersect is crucial for designing pathway-selective interventions that amplify hepatocyte-intrinsic clearance while avoiding the inadvertent enhancement of parasite-supportive autophagy programs. Selective modulation of noncanonical autophagy offers a promising avenue for host-directed therapies that restrict liver-stage development while limiting the emergence of antimalarial resistance. This review synthesizes recent advances in the mechanistic interplay between Plasmodium liver stages and hepatocyte autophagy, identifies major knowledge gaps, and outlines future directions for translating these discoveries into therapeutic innovation. Full article
(This article belongs to the Section Parasitic Pathogens)
Show Figures

Figure 1

21 pages, 5199 KB  
Review
The Enigmatic Conserved Q134-F135-N137 Triad in SARS-CoV-2 Spike Protein: A Conformational Transducer?
by Marine Lefebvre, Henri Chahinian, Nouara Yahi and Jacques Fantini
Biomolecules 2026, 16(1), 111; https://doi.org/10.3390/biom16010111 - 8 Jan 2026
Viewed by 378
Abstract
Lipid raft-associated gangliosides facilitate the early stages of SARS-CoV-2 entry by triggering the exposure of the receptor-binding domain (RBD) within the trimeric spike protein, which is initially sequestered. A broad range of in silico, cryoelectron microscopy and physicochemical approaches indicate that the RBD [...] Read more.
Lipid raft-associated gangliosides facilitate the early stages of SARS-CoV-2 entry by triggering the exposure of the receptor-binding domain (RBD) within the trimeric spike protein, which is initially sequestered. A broad range of in silico, cryoelectron microscopy and physicochemical approaches indicate that the RBD becomes accessible after a ganglioside-induced conformational rearrangement originating in the N-terminal domain (NTD) of one protomer and propagating to the neighboring RBD. We previously identified a triad of amino acids, Q134-F135-N137, as a strictly conserved element on the NTD. In the present review, we integrate a series of structural and experimental data revealing that this triad may act as a conformational transducer connected to a chain of residues that are capable of transmitting an internal conformational wave within the NTD. This wave is generated at the triad level after physical interactions with lipid raft gangliosides of the host cell membrane. It propagates inside the NTD and collides with the RBD of a neighboring protomer, triggering its unmasking. We also identify a chain of aromatic residues that are capable of controlling electron transfer through the NTD, leading us to hypothesize the existence of a dual conformational/quantum wave. In conclusion, the complete conservation of the Q134-F135-N137 triad despite six years of extensive NTD remodeling underscores its critical role in the viral life cycle. This triad represents a potential Achilles’ heel within the hyper-variable NTD, offering a stable target for therapeutic or vaccinal interventions to disrupt the conformational wave and prevent infection. These possibilities are discussed. Full article
Show Figures

Figure 1

17 pages, 3097 KB  
Article
Charge Effects: Influence of Surface Charge on Protein Corona Adsorption Behavior on Liposomal Formulations
by Qian Chen, Yeqi Huang, Chuanbin Wu, Xin Pan, Changjiang Yu, Jiu Wang, Wenhao Wang and Zhengwei Huang
Pharmaceutics 2026, 18(1), 76; https://doi.org/10.3390/pharmaceutics18010076 - 7 Jan 2026
Viewed by 333
Abstract
Background: Liposomes have been successfully used in clinics as an excellent drug delivery system. However, once they enter the body, they adsorb surrounding proteins and form a protein corona, which affects how liposomes behave in vivo. Therefore, controlling the formation of the [...] Read more.
Background: Liposomes have been successfully used in clinics as an excellent drug delivery system. However, once they enter the body, they adsorb surrounding proteins and form a protein corona, which affects how liposomes behave in vivo. Therefore, controlling the formation of the protein corona is crucial for achieving effective treatment outcomes. Among the many variables affecting liposome protein corona formation, the composition of the liposomes themselves and the surrounding ionic environment are two particularly critical factors. Methods: In this context, this study selected bovine serum albumin as a model protein to investigate the influence and mechanism of physiologically relevant inorganic ions (magnesium chloride) and varying proportions of cationic lipid components (1,2-dioleoyl-3-trimethylammonium-propane (DOTAP)) on protein adsorption behavior of liposomes. We evaluated characterization parameters, including particle size and zeta potential, and employed various spectroscopic techniques to elucidate the changes during the interaction between bovine serum albumin and liposomes. Results: The zeta potential results showed that liposomes without DOTAP exhibited a significantly negative potential (−45.20 ± 0.24 mV), while the zeta potential became increasingly positive with higher DOTAP proportions (+19.64 ± 0.39 mV and +51.03 ± 1.74 mV). Correspondingly, the amount of protein adsorption also increased with the rising DOTAP content. Furthermore, fluorescence spectroscopy indicated that the addition of either DOTAP or magnesium ions led to a decrease in both the Ksv and Ka parameters. Conclusions: Specific hypothetical models were advanced subsequently; per the varying proportion of DOTAP, we proposed an insertion or surface adsorption model, and further examined the influence of magnesium chloride on the interactions between the liposomes and proteins. We believe this study will provide a new research paradigm for the design and application of liposomes, laying a foundation for further in vivo investigations. Full article
Show Figures

Graphical abstract

33 pages, 1141 KB  
Review
The Protonic Brain: Nanoscale pH Dynamics, Proton Wires, and Acid–Base Information Coding in Neural Tissue
by Valentin Titus Grigorean, Catalina-Ioana Tataru, Cosmin Pantu, Felix-Mircea Brehar, Octavian Munteanu and George Pariza
Int. J. Mol. Sci. 2026, 27(2), 560; https://doi.org/10.3390/ijms27020560 - 6 Jan 2026
Viewed by 268
Abstract
Emerging research indicates that neuronal activity is maintained by an architectural system of protons in a multi-scale fashion. Proton architecture is formed when organelles (such as mitochondria, endoplasmic reticulum, lysosomes, synaptic vesicles, etc.) are coupled together to produce dynamic energy domains. Techniques have [...] Read more.
Emerging research indicates that neuronal activity is maintained by an architectural system of protons in a multi-scale fashion. Proton architecture is formed when organelles (such as mitochondria, endoplasmic reticulum, lysosomes, synaptic vesicles, etc.) are coupled together to produce dynamic energy domains. Techniques have been developed to visualize protons in neurons; recent advances include near-atomic structural imaging of organelle interfaces using cryo-tomography and nanoscale resolution imaging of organelle interfaces and proton tracking using ultra-fast spectroscopy. Results of these studies indicate that protons in neurons do not diffuse randomly throughout the neuron but instead exist in organized geometric configurations. The cristae of mitochondrial cells create oscillating proton micro-domains that are influenced by the curvature of the cristae, hydrogen bonding between molecules, and localized changes in dielectric properties that result in time-patterned proton signals that can be used to determine the metabolic load of the cell and the redox state of its mitochondria. These proton patterns also communicate to the rest of the cell via hydrated aligned proton-conductive pathways at the mitochon-dria-endoplasmic reticulum junctions, through acidic lipid regions, and through nano-tethered contact sites between mitochondria and other organelles, which are typically spaced approximately 10–25 nm apart. Other proton architectures exist in lysosomes, endosomes, and synaptic vesicles. In each of these organelles, the V-ATPase generates steep concentration gradients across their membranes, controlling the rate of cargo removal from the lumen of the organelle, recycling receptors from the surface of the membrane, and loading neurotransmitters into the vesicles. Recent super-resolution pH mapping has indicated that populations of synaptic vesicles contain significant heterogeneity in the amount of protons they contain, thereby influencing the amount of neurotransmitter released per vesicle, the probability of vesicle release, and the degree of post-synaptic receptor protonation. Additionally, proton gradients in each organelle interact with the cytoskeleton: the protonation status of actin and microtubules influences filament stiffness, protein–protein interactions, and organelle movement, resulting in the formation of localized spatial structures that may possess some type of computational significance. At multiple scales, it appears that neurons integrate the proton micro-domains with mechanical tension fields, dielectric nanodomains, and phase-state transitions to form distributed computing elements whose behavior is determined by the integration of energy flow, organelle geometry, and the organization of soft materials. Alterations to the proton landscape in neurons (e.g., due to alterations in cristae structure, drift in luminal pH, disruption in the hydration-structure of the cell, or imbalance in the protonation of cytoskeletal components) could disrupt the intracellular signaling network well before the onset of measurable electrical or biochemical pathologies. This article will summarize evidence indicating that proton–organelle interaction provides a previously unknown source of energetic substrate for neural computation. Using an integrated approach combining nanoscale proton energy, organelle interface geometry, cytoskeletal mechanics, and AI-based multiscale models, this article outlines current principles and unresolved questions related to the subject area as well as possible new approaches to early detection and precise intervention of pathological conditions related to altered intracellular energy flow. Full article
(This article belongs to the Special Issue Molecular Synapse: Diversity, Function and Signaling)
Show Figures

Figure 1

18 pages, 5588 KB  
Article
Regulation of Plasmodesmata Function Through Lipid-Mediated PDLP7 or PDLP5 Strategies in Arabidopsis Leaf Cells
by Xin Chen, Ning-Jing Liu, Jia-Rong Hu, Hao Shi, Jin Gao and Yu-Xian Zhu
Plants 2026, 15(1), 145; https://doi.org/10.3390/plants15010145 - 4 Jan 2026
Viewed by 477
Abstract
Plasmodesmata (PDs) are enriched in sphingolipids and sterols, creating a specialized environment for regulatory proteins like plasmodesmata-localized proteins (PDLPs). How PDLPs regulate PD function in a specific lipid environment remains poorly understood. Here, we provide a unique insight from the interaction network of [...] Read more.
Plasmodesmata (PDs) are enriched in sphingolipids and sterols, creating a specialized environment for regulatory proteins like plasmodesmata-localized proteins (PDLPs). How PDLPs regulate PD function in a specific lipid environment remains poorly understood. Here, we provide a unique insight from the interaction network of two different PDLPs together with sphingolipids and propose a concept that PDLPs form homo- or hetero-dimers only in the presence of sphingolipids. Located in the detergent resistance region, PDLP7 demonstrated the ability to influence the sphingolipid composition in PD-enriched fraction, particularly the GIPC content, and finally, modulating the membrane order. The presence of sphingolipids, in turn, affected the oligomeric state of PDLP7 in membranes. The PDLP7 recombinant protein existed as a monomer in vitro, but it formed self-aggregates in yeast and plant cells. We further examined PDLP5, another known phytosphinganine (t18:0)-specific binding PDLP, alongside PDLP7, and confirmed a similar interaction pattern: no direct interaction was observed in vitro, but interactions were noted in vivo. Co-overexpression of the two disrupted their PD localization and induced the upregulation of pathogenesis-related protein 1 (PR1). In summary, we gained insights into the network of PDLPs with lipids and propose that PDLPs were under precise regulation during plant development and stress responses. Full article
(This article belongs to the Section Plant Cell Biology)
Show Figures

Figure 1

29 pages, 1340 KB  
Review
Extracellular Polymeric Substances Produced by Actinomycetes of the Genus Rhodococcus for Biomedical and Environmental Applications
by Anastasiia Krivoruchko, Daria Nurieva and Irina Ivshina
Int. J. Mol. Sci. 2026, 27(1), 498; https://doi.org/10.3390/ijms27010498 - 3 Jan 2026
Viewed by 281
Abstract
Extracellular polymeric substances (EPSs) produced by actinomycetes of the genus Rhodococcus play crucial roles in their ecological success, metabolic versatility, and biotechnological value. This review summarizes existing studies of Rhodococcus EPSs, emphasizing the biochemical composition, functional attributes, and practical significance of EPSs, as [...] Read more.
Extracellular polymeric substances (EPSs) produced by actinomycetes of the genus Rhodococcus play crucial roles in their ecological success, metabolic versatility, and biotechnological value. This review summarizes existing studies of Rhodococcus EPSs, emphasizing the biochemical composition, functional attributes, and practical significance of EPSs, as well as their importance in biomedicine, bioremediation, and other applications (food industry, biomineralization) with respect to the EPS chemical composition and biological roles. Rhodococcus species synthesize complex EPSs composed primarily of polysaccharides, proteins and lipids that, like in other bacteria, support cell adhesion, aggregation, biofilm formation, and horizontal gene transfer (and can prevent exogenous DNA binding) and are highly important for resistance against toxicants and dissolution/assimilation of hydrophobic compounds. EPSs produced by different species of Rhodococcus exhibit diverse structures (soluble EPSs, loosely bound and tightly bound fractions, capsules, linear and branched chains, amorphous coils, rigid helices, mushroom-like structures, extracellular matrix, and a fibrillar structure with a sheet-like texture), leading to variations in their properties (rheological features, viscosity, flocculation, sorption abilities, compression, DNA binding, and interaction with hydrophobic substrates). Notably, the EPSs exhibit marked emulsifying and flocculating properties, contributing to their recognized role in bioremediation. Furthermore, EPSs possess antiviral, antibiofilm, anti-inflammatory, and anti-proliferating activities and high viscosity, which are valuable in terms of biomedical and food applications. Despite extensive industrial and environmental interest, the molecular regulation, biosynthetic pathways, and structural diversity of Rhodococcus EPSs remain insufficiently characterized. Advancing our understanding of these biopolymers could expand new applications in biomedicine, bioremediation, and biotechnology. Full article
(This article belongs to the Special Issue Biomedical Polymer Materials: Design, Synthesis or Applications)
Show Figures

Figure 1

19 pages, 1808 KB  
Article
ATR-FTIR Spectroscopy Analysis of Biochemical Alterations in Pseudomonas aeruginosa Biofilms Following Antibiotic and Probiotic Treatments
by Marianna Portaccio, Alessandra Fusco, Sofia Amaro, Giovanna Donnarumma and Maria Lepore
Appl. Sci. 2026, 16(1), 482; https://doi.org/10.3390/app16010482 - 2 Jan 2026
Viewed by 514
Abstract
Pseudomonas aeruginosa is a well-studied bacterium, recognized as a primary infectious agent due to its capacity to form multi-resistant biofilms. Various strategies to inhibit the pathogenic activity and biofilm formation of Pseudomonas aeruginosa are under investigation. This study examines the interaction between these [...] Read more.
Pseudomonas aeruginosa is a well-studied bacterium, recognized as a primary infectious agent due to its capacity to form multi-resistant biofilms. Various strategies to inhibit the pathogenic activity and biofilm formation of Pseudomonas aeruginosa are under investigation. This study examines the interaction between these pathogenic biofilms and the antibiotic Tobramycin, both in the presence and absence of supernatants from the probiotic organism, Lactiplantibacillus plantarum, using Fourier transform infrared (FTIR) spectroscopy. A Universal Attenuated Total Reflection accessory enabled rapid acquisition of infrared spectra from Pseudomonas aeruginosa biofilms grown on Teflon membranes and subsequently exposed to antibiotic and/or probiotic agents. Spectral changes induced by these agents were analyzed using deconvolution procedures, difference spectra, and ratiometric analysis. The results show that antibiotic treatment modifies the lipid, protein, nucleic acid, and carbohydrate components of bacterial biofilms. Specifically, the spectral analysis suggests that antibiotic treatment alters membrane structural organization, inhibits protein synthesis, and affects sugar and polysaccharide production. Additional treatment with a probiotic agent further changes the characteristics of the bacterial biofilm. FTIR spectroscopy with the Attenuated Total Reflection spectra collection geometry is confirmed as an effective method for rapid spectral acquisition and the use of Teflon membranes further facilitates the application of this vibrational technique in microbiology. Full article
Show Figures

Figure 1

48 pages, 1103 KB  
Review
Inflammatory Mechanisms in Acute Coronary Syndromes: From Pathophysiology to Therapeutic Targets
by Daniel Miron Brie, Cristian Mornoș, Ovidiu Adam, Alexandru Tîrziu, Roxana Popescu and Alina Diduța Brie
Cells 2026, 15(1), 72; https://doi.org/10.3390/cells15010072 - 31 Dec 2025
Viewed by 499
Abstract
Inflammation plays a pivotal role in the pathogenesis of acute coronary syndromes (ACS), contributing to plaque instability, thrombosis, and myocardial injury. This review aims to comprehensively examine the inflammatory mechanisms underlying ACS and evaluate current and emerging anti-inflammatory therapeutic strategies. We conducted a [...] Read more.
Inflammation plays a pivotal role in the pathogenesis of acute coronary syndromes (ACS), contributing to plaque instability, thrombosis, and myocardial injury. This review aims to comprehensively examine the inflammatory mechanisms underlying ACS and evaluate current and emerging anti-inflammatory therapeutic strategies. We conducted a comprehensive literature review examining the role of inflammatory pathways in ACS pathophysiology, including innate and adaptive immune responses, key inflammatory mediators, and cellular mechanisms. We analyzed current evidence for anti-inflammatory therapies and their clinical outcomes in ACS management. Inflammatory processes in ACS involve complex interactions between innate immune cells (neutrophils, macrophages, monocytes) and adaptive immune cells (T lymphocytes, B cells). Key mechanisms include neutrophil extracellular trap (NET) formation, macrophage polarization, T cell subset imbalances (Th1/Th17 predominance with regulatory T cell dysfunction), and complement activation. Inflammatory biomarkers such as C-reactive protein, interleukin-6, and NET-specific markers demonstrate prognostic value. Anti-inflammatory therapies including colchicine, canakinumab (IL-1β inhibition), and methotrexate have shown cardiovascular benefits in clinical trials. Emerging targets include NET inhibition, T cell modulation, and precision inflammatory profiling approaches. Inflammation represents a critical therapeutic target in ACS beyond traditional risk factor modification. While colchicine and IL-1β inhibition have demonstrated clinical efficacy, future strategies should focus on precision medicine approaches targeting specific inflammatory pathways based on individual patient profiles. Integration of anti-inflammatory therapy with lipid management and antithrombotic strategies offers promise for improving ACS outcomes through comprehensive targeting of the multifactorial pathophysiology underlying coronary artery disease. Full article
Show Figures

Figure 1

Back to TopTop