Integrated Multi-Omics Analysis Reveals Dysregulated Lipid Metabolism as a Novel Mechanism in Androgenetic Alopecia
Abstract
1. Introduction
2. Methods
2.1. Clinical Sample
2.2. RNA-Seq Analysis
2.3. Proteomics Analysis
2.4. Differential Expression and Bioinformatics Analysis
2.5. Cell Culture
2.6. Dual-Luciferase Reporter Assay
2.7. Tissue Immunofluorescence
2.8. Statistical Analysis
3. Results
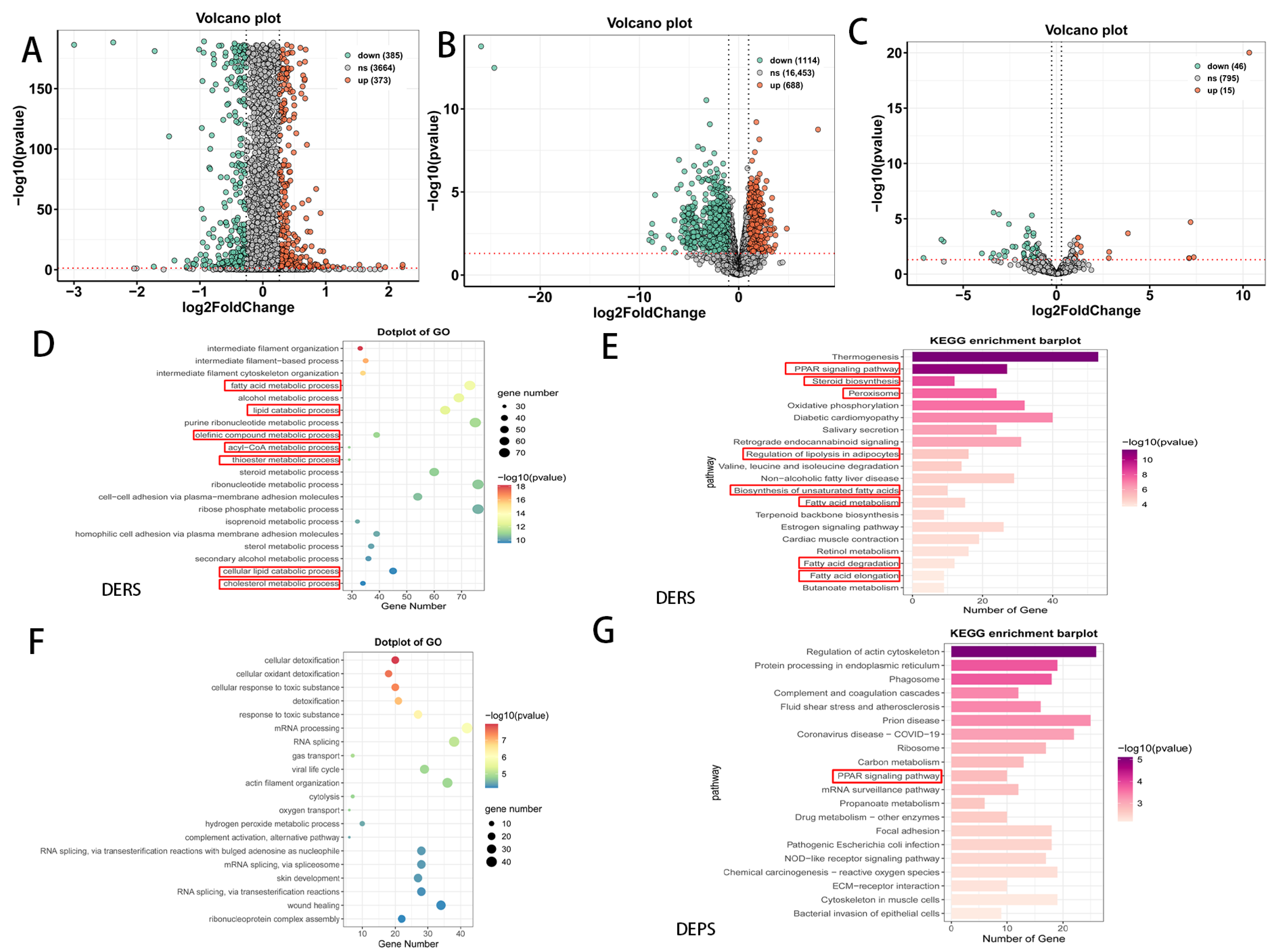
3.1. Identification of DEPs, DERs, and DEmiRNA
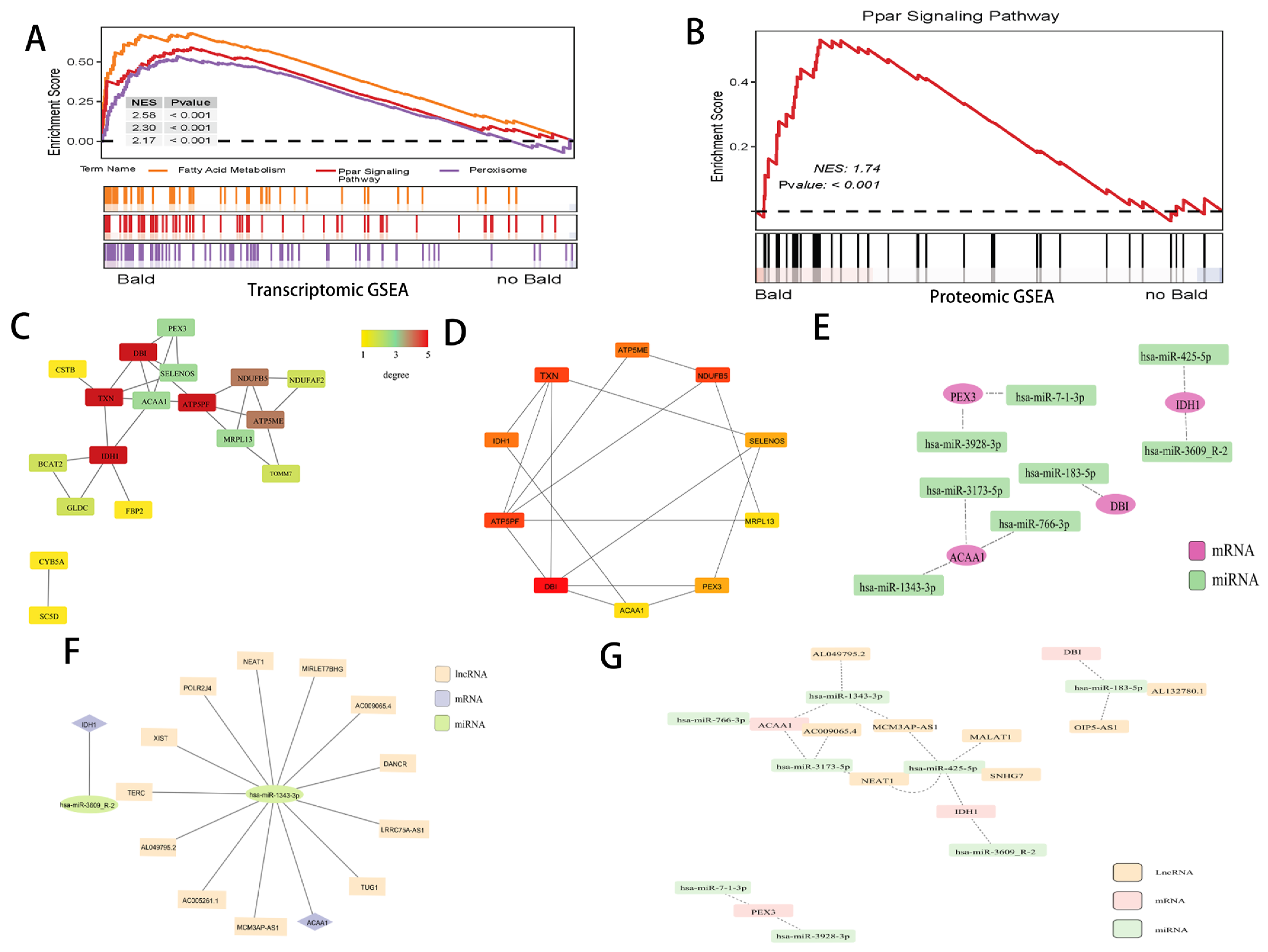
3.2. Combined Analysis of Co-Expressed mRNA and Protein
3.3. Screening Candidate Genes
3.4. Constructing ceRNA Networks
3.5. Screening miRNA
3.6. Experimental Findings
4. Discussion
Supplementary Materials
Author Contributions
Funding
Institutional Review Board Statement
Informed Consent Statement
Data Availability Statement
Conflicts of Interest
References
- Inui, S.; Itami, S. Molecular Basis of Androgenetic Alopecia: From Androgen to Paracrine Mediators Through Dermal Papilla. J. Dermatol. Sci. 2011, 61, 1–6. [Google Scholar] [CrossRef]
- Olsen, E.A.; Whiting, D.A.; Savin, R.; Rodgers, A.; Johnson-Levonas, A.O.; Round, E.; Rotonda, J.; Kaufman, K.D.; Male Pattern Hair Loss Study Group. Global photographic assessment of men aged 18 to 60 years with male pattern hair loss receiving finasteride 1 mg or placebo. J. Am. Acad. Dermatol. 2012, 67, 379–386. [Google Scholar] [CrossRef] [PubMed]
- Cuevas-Diaz Duran, R.; Martinez-Ledesma, E.; Garcia-Garcia, M.; Bajo Gauzin, D.; Sarro-Ramírez, A.; Gonzalez-Carrillo, C.; Rodríguez-Sardin, D.; Fuentes, A.; Cardenas-Lopez, A. The Biology and Genomics of Human Hair Follicles: A Focus on Androgenetic Alopecia. Int. J. Mol. Sci. 2024, 25, 2542. [Google Scholar] [CrossRef]
- Liu, L.P.; Wariboko, M.A.; Hu, X.; Wang, Z.H.; Wu, Q.; Li, Y.M. Factors Associated with Early-Onset Androgenetic Alopecia: A Scoping Review. PLoS ONE 2024, 19, e0299212. [Google Scholar] [CrossRef]
- Dalhaimer, P. Lipid Droplets in Disease. Cells 2019, 8, 974. [Google Scholar] [CrossRef]
- Zhang, B.; Chen, T. Local and Systemic Mechanisms that Control the Hair Follicle Stem Cell Niche. Nat. Rev. Mol. Cell Biol. 2024, 25, 87–100. [Google Scholar] [CrossRef] [PubMed]
- Petrenko, V.; Sinturel, F.; Riezman, H.; Dibner, C. Lipid Metabolism Around the Body Clocks. Prog. Lipid Res. 2023, 91, 101235. [Google Scholar] [CrossRef]
- Palmer, M.A.; Blakeborough, L.; Harries, M.; Haslam, I.S. Cholesterol Homeostasis: Links to Hair Follicle Biology and Hair Disorders. Exp. Dermatol. 2020, 29, 299–311. [Google Scholar] [CrossRef]
- Wang, S.; Li, M.; Qin, S.; Wang, R.; Dong, L.; Wang, S.; Xiao, F. Serum Lipidomic Changes and Sex Differences in Androgenetic Alopecia. Heliyon 2024, 10, e26204. [Google Scholar] [CrossRef] [PubMed]
- Qiu, Y.; Zhou, X.; Fu, S.; Luo, S.; Li, Y. Systematic Review and Meta-Analysis of the Association Between Metabolic Syndrome and Androgenetic Alopecia. Acta Derm.-Venereol. 2022, 102, adv00645. [Google Scholar] [CrossRef]
- Kim, M.W.; Shin, I.S.; Yoon, H.S.; Cho, S.; Park, H.S. Lipid Profile in Patients with Androgenetic Alopecia: A Meta-Analysis. J. Eur. Acad. Dermatol. Venereol. 2017, 31, 942–951. [Google Scholar] [CrossRef]
- Xu, W.; Li, Y.; Wan, S.; Zhang, B.; Wei, D.; Zhang, H.; Jin, X.; Xie, B.; Guan, C.; Song, X. S100A8 Induces Cyclophosphamide-Induced Alopecia via NCF2/NOX2-Mediated Ferroptosis. Free Radic. Biol. Med. 2025, 230, 112–126. [Google Scholar] [CrossRef] [PubMed]
- Nicu, C.; Hardman, J.A.; Pople, J.; Paus, R. Do Human Dermal Adipocytes Switch from Lipogenesis in Anagen to Lipophagy and Lipolysis during Catagen in the Human Hair Cycle? Exp. Dermatol. 2019, 28, 432–435. [Google Scholar] [CrossRef]
- Lee, J.H.; Choi, S. Deciphering the Molecular Mechanisms of Stem Cell Dynamics in Hair Follicle Regeneration. Exp. Mol. Med. 2024, 56, 110–117. [Google Scholar] [CrossRef] [PubMed]
- Morinaga, H.; Mohri, Y.; Grachtchouk, M.; Asakawa, K.; Matsumura, H.; Oshima, M.; Takayama, N.; Kato, T.; Nishimori, Y.; Sorimachi, Y.; et al. Obesity Accelerates Hair Thinning by Stem Cell-Centric Converging Mechanisms. Nature 2021, 595, 266–271. [Google Scholar] [CrossRef] [PubMed]
- Ho, B.S.; Vaz, C.; Ramasamy, S.; Chew, E.G.Y.; Mohamed, J.S.; Jaffar, H.; Hillmer, A.; Tanavde, V.; Bigliardi-Qi, M.; Bigliardi, P.L. Progressive Expression of PPARGC1α Is Associated with Hair Miniaturization in Androgenetic Alopecia. Sci. Rep. 2019, 9, 8771. [Google Scholar] [CrossRef]
- Olokpa, E.; Bolden, A.; Stewart, L.V. The Androgen Receptor Regulates PPARγ Expression and Activity in Human Prostate Cancer Cells. J. Cell. Physiol. 2016, 231, 2664–2672. [Google Scholar] [CrossRef]
- Ramot, Y.; Bertolini, M.; Boboljova, M.; Uchida, Y.; Paus, R. PPAR-γ Signalling as a Key Mediator of Human Hair Follicle Physiology and Pathology. Exp. Dermatol. 2020, 29, 312–321. [Google Scholar] [CrossRef]
- Karnik, P.; Tekeste, Z.; McCormick, T.S.; Gilliam, A.C.; Price, V.H.; Cooper, K.D.; Mirmirani, P. Hair Follicle Stem Cell-Specific PPARγ Deletion Causes Scarring Alopecia. J. Investig. Dermatol. 2009, 129, 1243–1257. [Google Scholar] [CrossRef]
- Li, X.; Wang, J.; Wang, L.; Gao, Y.; Feng, G.; Li, G.; Zou, J.; Yu, M.; Li, Y.F.; Liu, C.; et al. Lipid Metabolism Dysfunction Induced by Age-Dependent DNA Methylation Accelerates Aging. Signal Transduct. Target. Ther. 2022, 7, 162. [Google Scholar] [CrossRef]
- Stoffel, W.; Schmidt-Soltau, I.; Jenke, B.; Binczek, E.; Hammels, I. Hair Growth Cycle Is Arrested in SCD1 Deficiency by Impaired Wnt3a-Palmitoleoylation and Retrieved by the Artificial Lipid Barrier. J. Investig. Dermatol. 2017, 137, 1424–1433. [Google Scholar] [CrossRef]
- Xue, Y.; Lin, L.; Li, Q.; Liu, K.; Hu, M.; Ye, J.; Cao, J.; Zhai, J.; Zheng, F.; Wang, Y.; et al. SCD1 Sustains Homeostasis of Bulge Niche via Maintaining Hemidesmosomes in Basal Keratinocytes. Adv. Sci. 2023, 10, 2201949. [Google Scholar] [CrossRef]
- Palmer, M.A.; Dias, I.H.K.; Smart, E.; Benatzy, Y.; Haslam, I.S. Cholesterol Homeostasis in Hair Follicle Keratinocytes Is Disrupted by Impaired ABCA5 Activity. Biochim. Biophys. Acta (BBA)-Mol. Cell Biol. Lipids 2023, 1868, 159361. [Google Scholar] [CrossRef]
- Jia, L.; Peng, J.; Chen, H.; Liu, Z.; Gong, J.; Sun, N.; Zhang, Q.; Li, L. TPTEP1 Impedes the Reprogramming of Fatty Acid Metabolism in Triple Negative Breast Cancer via miR-1343-3p/SIRT3 Axis. Int. J. Biol. Macromol. 2024, 280, 135792. [Google Scholar] [CrossRef]
- Wang, X.; Zhang, Z.; Cao, X. Salidroside Inhibited the Proliferation of Gastric Cancer Cells through Up-Regulating Tumor Suppressor miR-1343-3p and Down-Regulating MAP3K6/MMP24 Signal Molecules. Cancer Biol. Ther. 2024, 25, 2322206. [Google Scholar] [CrossRef]
- Luo, R.; Fan, Y.; Yang, J.; Ye, M.; Zhang, D.-F.; Guo, K.; Li, X.; Bi, R.; Xu, M.; Yang, L.-X.; et al. A Novel Missense Variant in ACAA1 Contributes to Early-Onset Alzheimer’s Disease, Impairs Lysosomal Function, and Facilitates Amyloid-β Pathology and Cognitive Decline. Signal Transduct. Target. Ther. 2021, 6, 325. [Google Scholar] [CrossRef]
- Liu, S.; Cadoux-Hudson, T.; Schofield, C.J. Isocitrate Dehydrogenase Variants in Cancer—Cellular Consequences and Therapeutic Opportunities. Curr. Opin. Chem. Biol. 2020, 57, 122–134. [Google Scholar] [CrossRef]
- Bazmi, S.; Sepehrinia, M.; Pourmontaseri, H.; Bazyar, H.; Vahid, F.; Farjam, M.; Dehghan, A.; Hébert, J.R.; Homayounfar, R.; Shakouri, N. Androgenic Alopecia Is Associated with Higher Dietary Inflammatory Index and Lower Antioxidant Index Scores. Front. Nutr. 2024, 11, 1433962. [Google Scholar] [CrossRef]




| ID | Description | GeneRatio | BgRatio | p Value | Count |
|---|---|---|---|---|---|
| GO:0005504 | fatty acid binding | 7/718 | 49/18,369 | 0.003 | 7 |
| GO:0032994 | protein-lipid complex | 6/729 | 39/19,518 | 0.003 | 6 |
| GO:0006635 | fatty acid beta-oxidation | 8/703 | 76/18,614 | 0.008 | 8 |
| GO:0001676 | long-chain fatty acid metabolic process | 10/703 | 110/18,614 | 0.009 | 10 |
| GO:0006636 | unsaturated fatty acid biosynthetic process | 6/703 | 52/18,614 | 0.01 | 6 |
| GO:0010883 | regulation of lipid storage | 6/703 | 53/18,614 | 0.01 | 6 |
| GO:0006631 | fatty acid metabolic process | 24/703 | 394/18,614 | 0.02 | 24 |
| GO:0010884 | positive regulation of lipid storage | 4/703 | 27/18,614 | 0.02 | 4 |
| GO:0009062 | fatty acid catabolic process | 9/703 | 105/18,614 | 0.02 | 9 |
| GO:0031999 | negative regulation of fatty acid beta-oxidation | 2/703 | 6/18,614 | 0.02 | 2 |
| ID | Description | p Value < 0.05 | geneID | Count |
|---|---|---|---|---|
| hsa03320 | PPAR signaling pathway | p < 0.001 | DBI/PLIN2/ACAA1 | 3 |
| hsa04146 | Peroxisome | p < 0.001 | IDH1/PEX3/ACAA1 | 3 |
| hsa04714 | Thermogenesis | 0.002 | ATP5ME/ATP5PF/NDUFB5/NDUFAF2 | 4 |
| hsa01200 | Carbon metabolism | 0.002 | IDH1/GLDC/FBP2 | 3 |
| hsa01210 | 2-Oxocarboxylic acid metabolism | 0.002 | IDH1/BCAT2 | 2 |
| hsa00190 | Oxidative phosphorylation | 0.003 | ATP5ME/ATP5PF/NDUFB5 | 3 |
| hsa00620 | Pyruvate metabolism | 0.005 | LDHD/ACYP2 | 2 |
| hsa00280 | Valine, leucine and isoleucine degradation | 0.005 | BCAT2/ACAA1 | 2 |
Disclaimer/Publisher’s Note: The statements, opinions and data contained in all publications are solely those of the individual author(s) and contributor(s) and not of MDPI and/or the editor(s). MDPI and/or the editor(s) disclaim responsibility for any injury to people or property resulting from any ideas, methods, instructions or products referred to in the content. |
© 2026 by the authors. Licensee MDPI, Basel, Switzerland. This article is an open access article distributed under the terms and conditions of the Creative Commons Attribution (CC BY) license.
Share and Cite
Yang, X.-S.; Duan, L.; Miao, Y.-J.; Lu, Z.; Dai, R. Integrated Multi-Omics Analysis Reveals Dysregulated Lipid Metabolism as a Novel Mechanism in Androgenetic Alopecia. Biomedicines 2026, 14, 160. https://doi.org/10.3390/biomedicines14010160
Yang X-S, Duan L, Miao Y-J, Lu Z, Dai R. Integrated Multi-Omics Analysis Reveals Dysregulated Lipid Metabolism as a Novel Mechanism in Androgenetic Alopecia. Biomedicines. 2026; 14(1):160. https://doi.org/10.3390/biomedicines14010160
Chicago/Turabian StyleYang, Xiao-Shuang, Liyang Duan, Yu-Jie Miao, Zhongfa Lu, and Ru Dai. 2026. "Integrated Multi-Omics Analysis Reveals Dysregulated Lipid Metabolism as a Novel Mechanism in Androgenetic Alopecia" Biomedicines 14, no. 1: 160. https://doi.org/10.3390/biomedicines14010160
APA StyleYang, X.-S., Duan, L., Miao, Y.-J., Lu, Z., & Dai, R. (2026). Integrated Multi-Omics Analysis Reveals Dysregulated Lipid Metabolism as a Novel Mechanism in Androgenetic Alopecia. Biomedicines, 14(1), 160. https://doi.org/10.3390/biomedicines14010160

