Sign in to use this feature.

Years

Between: -

Subjects

remove_circle_outline
remove_circle_outline
remove_circle_outline
remove_circle_outline
remove_circle_outline
remove_circle_outline
remove_circle_outline
remove_circle_outline
remove_circle_outline

Journals

remove_circle_outline
remove_circle_outline
remove_circle_outline
remove_circle_outline

Article Types

Countries / Regions

remove_circle_outline
remove_circle_outline
remove_circle_outline

Search Results (190)

Search Parameters:
Keywords = project attribute risks

Order results
Result details
Results per page
Select all
Export citation of selected articles as:
55 pages, 3391 KB  
Article
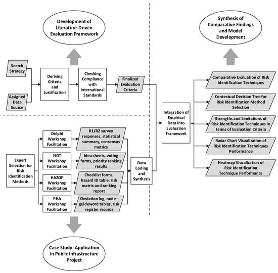
Contextual Evaluation of Risk Identification Techniques for Construction Projects: Comparative Insights and a Decision-Support Model
by Isik Ates Kiral
Buildings 2025, 15(20), 3806; https://doi.org/10.3390/buildings15203806 - 21 Oct 2025
Abstract
Risk identification is a foundational process in construction project management, yet the selection of appropriate identification techniques often lacks empirical guidance. To address this gap, this study adopts a case study design and conducts a comparative evaluation of four established but underutilized methods—Delphi, [...] Read more.
Risk identification is a foundational process in construction project management, yet the selection of appropriate identification techniques often lacks empirical guidance. To address this gap, this study adopts a case study design and conducts a comparative evaluation of four established but underutilized methods—Delphi, Nominal Group Technique (NGT), Hazard and Operability Study (HAZOP), and Preliminary Hazard Analysis (PHA)—within the context of a large-scale infrastructure project in Türkiye. The Delphi panel consisted of five senior experts. The NGT session involved six site-level practitioners, and the HAZOP team was composed of four multidisciplinary professionals. Two project-level managers conducted the PHA. Each technique was assessed against seven evaluative criteria: methodological structure, stakeholder engagement, analytical depth, resource intensity, flexibility, decision-support value, and contextual fit. The findings reveal that HAZOP achieved the highest analytical depth and decision-support capacity, while NGT demonstrated the strongest stakeholder engagement and contextual adaptability. Delphi provided robust systemic insights but required substantial time and expert availability, whereas PHA offered rapid screening capacity with limited depth. Drawing on these findings, the study proposes a Contextual Decision Support Model that helps practitioners select the most suitable technique based on project complexity, available resources, and stakeholder conditions. This practical framework enables construction professionals to balance methodological rigor with contextual feasibility, ensuring that risk identification processes are both systematic and adaptable to real-world constraints. Beyond its methodological contribution, the study advances risk management in construction by providing a structured and transparent decision-support approach that bridges academic rigor with on-site practice. By aligning method selection with project-specific attributes and stakeholder dynamics, the model strengthens the integration of analytical precision and practical decision-making across the project lifecycle, thereby contributing to more proactive, evidence-based, and resilient risk management in construction projects. Full article
Show Figures

Figure 1

17 pages, 4241 KB  
Article
Spatiotemporal Dynamics of Forest Fire Risk in Southeastern China Under Climate Change: Hydrothermal Drivers and Future Projections
by Dapeng Gong and Min Jing
Atmosphere 2025, 16(10), 1189; https://doi.org/10.3390/atmos16101189 - 15 Oct 2025
Viewed by 138
Abstract
Forest fire regimes are undergoing systematic reorganization under climate change, particularly in monsoon–human coupled ecosystems such as Southeastern China, where risk dynamics remain poorly quantified. This study proposes a meteorology-driven machine learning model designed to assess long-term forest fire risk. Using kernel density [...] Read more.
Forest fire regimes are undergoing systematic reorganization under climate change, particularly in monsoon–human coupled ecosystems such as Southeastern China, where risk dynamics remain poorly quantified. This study proposes a meteorology-driven machine learning model designed to assess long-term forest fire risk. Using kernel density estimation and standard deviational ellipse analysis, we assessed the spatiotemporal patterns of fire risk during the observational period and their future shifts across the SSP1-2.6 and SSP5-8.5 scenarios. The results indicate a significant overall decline in fire frequency from 2008 to 2024 (−467.3 fires/year, representing an annual average reduction of 10.8%, p < 0.001), which is attributed primarily to enhanced regional fire prevention and control measures, yet with a notable reversal after 2016 in Guangdong and Fujian. Fires are highly seasonal, with 74% occurring in the dry season (December–March). The meteorologically driven random forest model exhibited excellent performance (R2 = 0.889), validating meteorological conditions as key drivers of regional fire dynamics. It is projected that intensified warming (+5.5 °C under SSP5-8.5) and increased precipitation variability (+23%) are likely to drive pronounced northward and inland migration in high-risk zones. Our projections indicate that by the end of the century, high-risk area coverage could expand to 19.2%, with a shift from diffuse to clustered patterns, particularly in Jiangsu and Zhejiang. These findings underscore the critical role of hydrothermal reconfiguration in reshaping fire risk geography and highlight the need for dynamic, region-specific fire management strategies in response to compound climate risks. Full article
(This article belongs to the Section Climatology)
Show Figures

Figure 1

26 pages, 12698 KB  
Article
Innovative Multi-Type Identification System for Cropland Abandonment on the Loess Plateau: Spatiotemporal Dynamics, Driver Shifts (2000–2023) and Implications for Food Security
by Wei Song
Land 2025, 14(10), 2062; https://doi.org/10.3390/land14102062 - 15 Oct 2025
Viewed by 233
Abstract
As a critical ecological barrier and key dryland agricultural zone in China, the Loess Plateau is faced with acute tensions between food security risks arising from cropland abandonment (CA) and the imperatives of ecological conservation. Yet, existing research has failed to adequately capture [...] Read more.
As a critical ecological barrier and key dryland agricultural zone in China, the Loess Plateau is faced with acute tensions between food security risks arising from cropland abandonment (CA) and the imperatives of ecological conservation. Yet, existing research has failed to adequately capture the long-term, high-spatiotemporal-resolution dynamics of abandonment in this region or to quantitatively couple its driving mechanisms with implications for food security. To address these gaps, this study establishes a high-precision identification system for CA tailored to the Plateau’s complex topographic conditions, distinguishing among interannual abandonment, multiyear abandonment, conversion to forest/grassland, and reclamation. Leveraging long-term data from 2000 to 2023 and integrating the Mann–Kendall test with the random forest algorithm, we examine the spatiotemporal trajectories, driving forces, and food security consequences of CA. Guided by a “type differentiation–grade classification–temporal tracking” framework, the analysis reveals a marked transition in dominant drivers from “socioeconomic factors” to “topographic–climatic factors.” It further identifies an “increasing loss–slowing growth” effect of abandonment on grain production, alongside a “pressure alleviation” trend in per capita carrying capacity. The results showed that: (1) Between 2000 and 2023, the area of CA on the Loess Plateau expanded from 2.72 million ha to 6.96 million ha, with high-grade abandonment (≥8 years) accounting for 58.9% of the total and being spatially concentrated in the hilly–gully regions of northern Shaanxi and eastern Gansu; (2) The Grain for Green Project (GFGP) peaked at approximately 340,000 hectares in 2018, followed by a slight decline, but has generally remained at around 300,000 hectares since then; (3) The reclamation rate of CA remained between 5% and 12% during 2003–2015, with minimal overall fluctuations, but after 2016, it gradually increased and peaked at 23.4% in 2022; (4) In terms of driving forces, population density (14.99%) was the primary determinant in 2005, whereas by 2020, slope (15.43%) and mean annual precipitation (15.63%) emerged as core factors; and (5) Grain yield losses attributable to abandonment increased from less than 100 t to nearly 450 t, though the growth rate slowed after 2016, accompanied by gradual alleviation of pressure on per capita carrying capacity. Overall, the study offers robust empirical evidence to inform cropland protection, food security strategies, and sustainable agricultural development policies on the Loess Plateau. Full article
Show Figures

Figure 1

18 pages, 2949 KB  
Article
UNETR++ with Voxel-Focused Attention: Efficient 3D Medical Image Segmentation with Linear-Complexity Transformers
by Sithembiso Ntanzi and Serestina Viriri
Appl. Sci. 2025, 15(20), 11034; https://doi.org/10.3390/app152011034 - 14 Oct 2025
Viewed by 320
Abstract
There have been significant breakthroughs in developing models for segmenting 3D medical images, with many promising results attributed to the incorporation of Vision Transformers (ViT). However, the fundamental mechanism of transformers, known as self-attention, has quadratic complexity, which significantly increases computational requirements, especially [...] Read more.
There have been significant breakthroughs in developing models for segmenting 3D medical images, with many promising results attributed to the incorporation of Vision Transformers (ViT). However, the fundamental mechanism of transformers, known as self-attention, has quadratic complexity, which significantly increases computational requirements, especially in the case of 3D medical images. In this paper, we investigate the UNETR++ model and propose a voxel-focused attention mechanism inspired by TransNeXt pixel-focused attention. The core component of UNETR++ is the Efficient Paired Attention (EPA) block, which learns from two interdependent branches: spatial and channel attention. For spatial attention, we incorporated the voxel-focused attention mechanism, which has linear complexity with respect to input sequence length, rather than projecting the keys and values into lower dimensions. The deficiency of UNETR++ lies in its reliance on dimensionality reduction for spatial attention, which reduces efficiency but risks information loss. Our contribution is to replace this with a voxel-focused attention design that achieves linear complexity without low-dimensional projection, thereby reducing parameters while preserving representational power. This effectively reduces the model’s parameter count while maintaining competitive performance and inference speed. On the Synapse dataset, the enhanced UNETR++ model contains 21.42 M parameters, a 50% reduction from the original 42.96 M, while achieving a competitive Dice score of 86.72%. Full article
Show Figures

Figure 1

13 pages, 5169 KB  
Article
The Basic Properties of Tunnel Slags and Their Heavy Metal Leaching Characteristics
by Tianlei Wang, Xiaoxiao Zhang, Yuanbin Wang, Xueping Wang, Lei Zhang, Guanghua Lu and Changsheng Yue
Appl. Sci. 2025, 15(20), 10916; https://doi.org/10.3390/app152010916 - 11 Oct 2025
Viewed by 151
Abstract
This paper investigated the tunnel slags generated from a specific tunnel project to systematically assess their environmental risk through phase composition, chemical composition, acidification potential, and heavy metal speciation. Leaching experiments were conducted under various influencing factors, including particle size, time, liquid-to-solid ratio, [...] Read more.
This paper investigated the tunnel slags generated from a specific tunnel project to systematically assess their environmental risk through phase composition, chemical composition, acidification potential, and heavy metal speciation. Leaching experiments were conducted under various influencing factors, including particle size, time, liquid-to-solid ratio, pH, temperature. The release concentration of heavy metals from the tunnel slag particles follows the following order: Zn > Cu > Cr. This is primarily attributed to the preferential release of Zn under acidic conditions due to its high acid-soluble state, while Cr, which is predominantly present in the residual state, exhibits very low mobility. Furthermore, decreased particle sizes, increased liquid-to-solid ratios, elevated leaching temperatures, extended leaching times, and lower pH values can effectively promote the dissolution of heavy metals from the tunnel slag. The cumulative leaching curves of Cr, Cu, and Zn from the three types of tunnel slags conform to the Elovich equation (R2 > 0.88), indicating that the release process of heavy metals is primarily controlled by diffusion mechanisms. The S- and Fe/Mg-rich characteristics of D3 confers a high acidification risk, accompanied by a rapid and persistent heavy metal release rate. In contrast, D2, which is influenced by the neutralizing effect of carbonate dissolution, releases heavy metals at a steady rate, while D1, which is dominated by inert minerals like quartz and muscovite, exhibits the slowest release rate. It is recommended that waste management engineering prioritize controlling S- and Fe/Mg-rich tunnel slags (D3) and mitigating risks of elements like Zn and Cu under acidic conditions. This study provides a scientific basis and technical support for the environmentally safe disposal and resource utilization of tunnel slag. Full article
Show Figures

Figure 1

22 pages, 3175 KB  
Article
Assessing Future Heatwave-Related Mortality in Greece Using Advanced Machine Learning and Climate Projections
by Ilias Petrou, Pavlos Kassomenos and Nikolaos Kyriazis
Atmosphere 2025, 16(9), 1093; https://doi.org/10.3390/atmos16091093 - 17 Sep 2025
Viewed by 720
Abstract
Climate change has intensified the frequency and severity of heatwaves globally, posing significant public health risks, particularly in Mediterranean countries such as Greece, where rising temperatures coincide with vulnerable aging populations. This study develops a machine learning framework employing XGBoost models to predict [...] Read more.
Climate change has intensified the frequency and severity of heatwaves globally, posing significant public health risks, particularly in Mediterranean countries such as Greece, where rising temperatures coincide with vulnerable aging populations. This study develops a machine learning framework employing XGBoost models to predict monthly heatwave-attributable mortality from cardiovascular and respiratory diseases across Greek regions, stratified by age groups. Using high-resolution climate projections under RCP4.5 and RCP8.5 scenarios, the models integrate meteorological and demographic data to capture complex nonlinear relationships and regional heterogeneity. Model performance was rigorously validated with a temporally held-out dataset, demonstrating high predictive accuracy (R2 > 0.96). Projections indicate a sharp increase in elderly mortality due to heat exposure by mid-century, with marked geographic disparities emphasizing urban centers like Attica. This work advances prior studies by incorporating detailed spatial and demographic stratification and applying robust machine learning techniques beyond traditional statistical approaches. The model offers a valuable tool for public health planning and climate adaptation in Greece and similar Mediterranean contexts. Our findings highlight the urgent need for targeted mitigation strategies to address the growing burden of heatwave-related mortality under changing climate conditions. Full article
Show Figures

Figure 1

22 pages, 2811 KB  
Article
Profiling HIV Risk and Determined, Resilient, Empowered AIDS-Free, Mentored, and Safe (DREAMS) Program Reach Among Adolescent Girls and Young Women (AGYW) in Namibia: Secondary Analysis of Population and Program Data
by Enos Moyo, Endalkachew Melese, Hadrian Mangwana, Simon Takawira, Rosalia Indongo, Bernadette Harases, Perseverance Moyo, Ntombizodwa Makurira Nyoni, Kopano Robert and Tafadzwa Dzinamarira
Trop. Med. Infect. Dis. 2025, 10(9), 240; https://doi.org/10.3390/tropicalmed10090240 - 27 Aug 2025
Viewed by 750
Abstract
Background: Namibia is experiencing a generalized HIV epidemic, with 7.5% of the population living with HIV. Adolescent girls and young women (AGYW) aged 15–24 account for 28.6% of new infections annually. Various factors increase AGYW’s vulnerability to HIV. To address this, Project HOPE [...] Read more.
Background: Namibia is experiencing a generalized HIV epidemic, with 7.5% of the population living with HIV. Adolescent girls and young women (AGYW) aged 15–24 account for 28.6% of new infections annually. Various factors increase AGYW’s vulnerability to HIV. To address this, Project HOPE Namibia (PHN)-led consortium implemented the PEPFAR/USAID-funded DREAMS project in Khomas, Oshikoto, and Zambezi regions from 2018 to 2023. This study estimated the AGYW population most in need of HIV prevention and assessed geographic and age-specific gaps to improve program effectiveness and efficiency. Methods: This secondary data analysis utilized the Namibia Population-Based HIV Impact Assessment (NamPHIA) 2017, the Namibia census, and service data from the DREAMS project, which includes entry points for recruitment, screening, and enrolment. We used Python to conduct unadjusted and adjusted Poisson regression and UpSet plots for data visualization. Results: Analysis of NamPHIA data revealed low HIV prevalence in 10–14-year-olds, with only Oshikoto showing a detectable rate of 2.76%, mostly attributed to perinatal HIV transmission. Of the 12 DREAMS eligibility criteria, three could be mapped to 10–14-year-olds, while all except sexually transmitted infections could be mapped for 15–19 and 20–24-year-olds. Nationally, 17.3% of 10–14-year-old AGYW, 48.0% of 15–19-year-olds, and 50% of 20–24-year-olds met at least one DREAMS eligibility criterion. Among 15–19-year-olds, a history of pregnancy, no/irregular condom use, and out-of-school status were positively associated with HIV status. For 20–24-year-olds, transactional sex was positively associated with HIV status. Overall, 62% of screened individuals were eligible, and 62% of eligible individuals enrolled. PHN screened 134% of the estimated 37,965 10–14-year-olds, 95% of the estimated 35,585 15–19-year-olds, and 57% of the 24,011 20–24-year-olds residing in the five districts where DREAMS was implemented. Conclusions: We recommend the refinement of the DREAMS eligibility criteria, particularly for AGYW 10–14, to better identify and engage those at risk of HIV acquisition through sexual transmission. For 15–19-year-olds, PHN efforts should interrogate geographic variability in entry points for recruitment and screening practices. PHN should enhance the recruitment and engagement of AGYW 20–24, with a particular focus on those engaged in transactional sex. Full article
Show Figures

Figure 1

27 pages, 8279 KB  
Article
Sustainability Meets Society: Public Perceptions of Energy-Efficient Timber Construction and Implications for Chile’s Decarbonisation Policies
by Felipe Encinas, Ricardo Truffello, Macarena Margalet, Bernardita Inostroza, Carlos Aguirre-Núñez and Mario Ubilla
Buildings 2025, 15(16), 2921; https://doi.org/10.3390/buildings15162921 - 18 Aug 2025
Viewed by 704
Abstract
Timber construction is increasingly promoted in Chile as a route to low-carbon, energy-efficient housing, yet public acceptance remains decisive for its diffusion. This study reports the first large-scale perception survey of timber buildings in Greater Concepción (N = 200) and contrasts key results [...] Read more.
Timber construction is increasingly promoted in Chile as a route to low-carbon, energy-efficient housing, yet public acceptance remains decisive for its diffusion. This study reports the first large-scale perception survey of timber buildings in Greater Concepción (N = 200) and contrasts key results with an earlier identical survey in Valdivia. Concepción residents strongly recognise timber’s thermal comfort attributes and associate wood housing with lower winter heating demand, a perception markedly stronger than in Valdivia. Conversely, 73% of Concepción respondents believe timber homes burn easily, but a majority also accept that modern engineering can mitigate this risk, indicating scope for targeted technical communication. Environmental perceptions are more ambivalent: although respondents value wood’s renewable origin, 42% doubt that timber construction reduces climate change, and many equate it with deforestation, echoing controversies around Chile’s plantation model. Cluster analysis reveals a techno-optimist subgroup coupling enthusiasm for energy savings with confidence in fire-safety innovations, suggesting a strategic constituency for demonstration projects. By situating end-user attitudes within national decarbonisation goals, this paper argues that region-specific outreach—emphasising verified energy-efficiency gains, certified sustainable forestry and visible fire-safety performance—can convert passive approval into active demand and accelerate Chile’s transition to a net-zero housing stock. Full article
(This article belongs to the Special Issue Research on Timber and Timber–Concrete Buildings)
Show Figures

Figure 1

24 pages, 2422 KB  
Article
Global Land Monsoon Area Response to Natural Forcing Drivers over the Last Millennium in a Community Earth System Model Ensemble
by Sizheng Gao, Zhiyuan Wang and Jia Jia
Atmosphere 2025, 16(8), 952; https://doi.org/10.3390/atmos16080952 - 9 Aug 2025
Viewed by 428
Abstract
The spatial extent of the global land monsoon (GLM), known as the global land monsoon area, is a fundamental climate characteristic with significant socio-ecological implications. While the influence of natural external forcing on GLM intensity during the last millennium (950–1850) is becoming increasingly [...] Read more.
The spatial extent of the global land monsoon (GLM), known as the global land monsoon area, is a fundamental climate characteristic with significant socio-ecological implications. While the influence of natural external forcing on GLM intensity during the last millennium (950–1850) is becoming increasingly understood, the responses of the GLM area remain less explored. This study investigates the forced interdecadal variability in the GLM area using the Community Earth System Model Ensemble, focusing on two key drivers: global mean surface temperature (GMST) changes and variations in the tropical Pacific temperature gradient (TPTG). Our analysis reveals that these drivers explain approximately 33% of forced GLM area variance. Global cooling (Cool-GMST) and weakened Pacific gradients (Weak-TPTG) induce significant area contractions of −0.37% and −0.74%, respectively. Most notably, the response to compound forcing is highly non-linear. Concurrent episodes of strong cooling and Weak-TPTG induce a substantially amplified GLM area reduction of −1.37%, far exceeding the linear sum of the individual driver effects. This non-linear amplification, driven by synergistic decreases in both APR and SPF, challenges the conventional assumptions used to model and attribute monsoon boundary changes. This discovery of a non-linear threshold-dependent behavior in the monsoon’s spatial extent, which contrasts with the more linear response of monsoon intensity, is a key finding of our study. This distinction is critical for interpreting paleoclimate records, and serves as a strong indication that future climate projections must account for such non-linearities to avoid underestimating the risk of abrupt monsoon boundary shifts under combined natural and anthropogenic stressors. Full article
(This article belongs to the Section Climatology)
Show Figures

Figure 1

22 pages, 553 KB  
Article
What Drives “Group Roaming”? A Study on the Pathway of “Digital Persuasion” in Media-Constructed Landscapes Behind Chinese Conformist Travel
by Chao Zhang, Di Jin and Jingwen Li
Behav. Sci. 2025, 15(8), 1056; https://doi.org/10.3390/bs15081056 - 4 Aug 2025
Viewed by 522
Abstract
In the era of digital intelligence, digital media landscapes increasingly influence cultural tourism consumption. Consumerism capitalizes on tourists’ superficial aesthetic commonalities, constructing a homogenized media imagination that leads to collective convergence in travel decisions, which obscures aspects of local culture, poses safety risks, [...] Read more.
In the era of digital intelligence, digital media landscapes increasingly influence cultural tourism consumption. Consumerism capitalizes on tourists’ superficial aesthetic commonalities, constructing a homogenized media imagination that leads to collective convergence in travel decisions, which obscures aspects of local culture, poses safety risks, and results in fleeting local tourism booms. In this study, semistructured interviews were conducted with 36 tourists, and NVivo12.0 was used for three-level node coding in a qualitative analysis to explore the digital media attributions of conformist travel behavior. The findings indicate that digital media landscapes exert a “digital persuasion” effect by reconstructing self-experience models, directing the individual gaze, and projecting idealized self-images. These mechanisms drive tourists to follow digital traffic trends and engage in imitative behaviors, ultimately shaping the phenomenon of “group roaming”, grounded in the psychological effect of herd behavior. Full article
Show Figures

Figure 1

22 pages, 368 KB  
Review
Early Detection of Pancreatic Cancer: Current Advances and Future Opportunities
by Zijin Lin, Esther A. Adeniran, Yanna Cai, Touseef Ahmad Qureshi, Debiao Li, Jun Gong, Jianing Li, Stephen J. Pandol and Yi Jiang
Biomedicines 2025, 13(7), 1733; https://doi.org/10.3390/biomedicines13071733 - 15 Jul 2025
Cited by 1 | Viewed by 6099
Abstract
Pancreatic ductal adenocarcinoma (PDAC) remains among the most lethal malignancies, with a five-year survival rate below 12%, largely attributable to its asymptomatic onset, late-stage diagnosis, and limited curative treatment options. Although PDAC accounts for approximately 3% of all cancers, it is projected to [...] Read more.
Pancreatic ductal adenocarcinoma (PDAC) remains among the most lethal malignancies, with a five-year survival rate below 12%, largely attributable to its asymptomatic onset, late-stage diagnosis, and limited curative treatment options. Although PDAC accounts for approximately 3% of all cancers, it is projected to become the second leading cause of cancer-related mortality in the United States by 2030. A major contributor to its dismal prognosis is the lack of validated early detection strategies for asymptomatic individuals. In this review, we present a comprehensive synthesis of current advances in the early detection of PDAC, with a focus on the identification of high-risk populations, novel biomarker platforms, advanced imaging modalities, and artificial intelligence (AI)-driven tools. We highlight high-risk groups—such as those with new-onset diabetes after age 50, pancreatic steatosis, chronic pancreatitis, cystic precursor lesions, and hereditary cancer syndromes—as priority populations for targeted surveillance. Novel biomarker panels, including circulating tumor DNA (ctDNA), miRNAs, and exosomes, have demonstrated improved diagnostic accuracy in early-stage disease. Recent developments in imaging, such as multiparametric MRI, contrast-enhanced endoscopic ultrasound, and molecular imaging, offer improved sensitivity in detecting small or precursor lesions. AI-enhanced radiomics and machine learning models applied to prediagnostic CT scans and electronic health records are emerging as valuable tools for risk prediction prior to clinical presentation. We further refine the Define–Enrich–Find (DEF) framework to propose a clinically actionable strategy that integrates these innovations. Collectively, these advances pave the way for personalized, multimodal surveillance strategies with the potential to improve outcomes in this historically challenging malignancy. Full article
Show Figures

Graphical abstract

20 pages, 4736 KB  
Article
Research on IFC-Based Tunnel Monitoring Information Integration and Visual Warning Scheme
by Qianqian Wang, Jinjing Li, Hui Yao, Zhihao Li and Xingli Jia
Buildings 2025, 15(13), 2221; https://doi.org/10.3390/buildings15132221 - 25 Jun 2025
Cited by 1 | Viewed by 622
Abstract
The Industry Foundation Class (IFC)-based sensor monitoring information expression mechanism is discussed, and an IFC-based tunnel entity definition and sensor monitoring information expansion method are proposed. Based on the existing IFC standards, by introducing the description dimensions of the tunnel’s spatial and geometric [...] Read more.
The Industry Foundation Class (IFC)-based sensor monitoring information expression mechanism is discussed, and an IFC-based tunnel entity definition and sensor monitoring information expansion method are proposed. Based on the existing IFC standards, by introducing the description dimensions of the tunnel’s spatial and geometric structure, the definition of IFC tunnel entities is creatively supplemented. For the first time, the expansion of IFCs in the field of tunnels is achieved, significantly expanding the boundaries of IFCs in complex underground engineering applications. The IFC-based tunnel monitoring information model is constructed using IfcSensor as the sensor entity and extending the sensor entity attribute set. Aiming at the problems of complicated tunnel monitoring data and difficult storage, this paper studies the tunnel monitoring information integration and visual early warning method based on IFCs. A Building Information Modeling (BIM)-based monitoring information integration system is developed, and the engineering application is carried out with the Jianyuan–Kaiyuan Road tunnel project in Xi‘an as a demonstration case. The advantages of BIM technology in a model visualization application are verified, and the risk perception and visual warning of tunnel construction are realized. Full article
(This article belongs to the Section Building Structures)
Show Figures

Figure 1

38 pages, 1316 KB  
Review
Unveiling the Antioxidant Role of Hemp Oils in Cancer Prevention and Treatment
by Marios C. Christodoulou, Panagiotis Rodosthenous and Christiana M. Neophytou
Cancers 2025, 17(13), 2128; https://doi.org/10.3390/cancers17132128 - 25 Jun 2025
Viewed by 4510
Abstract
The global incidence of cancer continues to rise at an alarming rate, with annual cases projected to increase by 47% from 19.3 million in 2020 to 28.4 million by 2025. Cannabis sativa L. was among the earliest plants investigated for potential anticancer therapies, [...] Read more.
The global incidence of cancer continues to rise at an alarming rate, with annual cases projected to increase by 47% from 19.3 million in 2020 to 28.4 million by 2025. Cannabis sativa L. was among the earliest plants investigated for potential anticancer therapies, due to its more than 100 bioactive constituents that confer notable antioxidant properties. Hemp-derived extracts, particularly those rich in cannabidiol (CBD), exhibit notable synergistic biological effects, including the inhibition of cancer cell proliferation, angiogenesis, and metastasis, alongside the promotion of apoptosis. These pharmacological attributes suggest that hemp oils may serve as promising alternatives or adjuncts to conventional chemotherapy, offering potential therapeutic benefits with a reduced risk of severe adverse effects. This review discusses the current literature on hemp oils, with emphasis on their roles in cancer prevention, therapeutic efficacy, and potential toxicity in humans. Furthermore, it explores the various extraction methods employed in hemp oil production and examines their chemical compositions, offering a comprehensive understanding of the principal antioxidant constituents responsible for their bioactivity to the readers. Full article
(This article belongs to the Special Issue Natural Compounds in Cancers: 2nd Edition)
Show Figures

Graphical abstract

29 pages, 11700 KB  
Article
Predictive Analytics and Soft Computing Models for Groundwater Vulnerability Assessment in High-Salinity Regions of the Southeastern Anatolia Project (GAP), Türkiye
by Abdullah Izzeddin Karabulut, Sinan Nacar, Mehmet Irfan Yesilnacar, Mehmet Ali Cullu and Adem Bayram
Water 2025, 17(13), 1855; https://doi.org/10.3390/w17131855 - 22 Jun 2025
Viewed by 722
Abstract
This study was conducted in the Harran Plain within the framework of the Southeastern Anatolia Project (GAP) in Türkiye to evaluate the vulnerability of groundwater to contamination, with a special emphasis on the high salinity conditions attributed to agricultural and rural practices. The [...] Read more.
This study was conducted in the Harran Plain within the framework of the Southeastern Anatolia Project (GAP) in Türkiye to evaluate the vulnerability of groundwater to contamination, with a special emphasis on the high salinity conditions attributed to agricultural and rural practices. The region is notably challenged by salinization resulting from intensive irrigation and insufficient drainage systems. The DRASTIC framework was used to assess groundwater contamination vulnerability. The DRASTIC framework parameters were numerically integrated using both the original DRASTIC framework and its modified version, serving as the basis for subsequent predictive analytics and soft computing model development. The primary aim was to determine the most effective predictive model for groundwater contamination vulnerability in salinity-affected areas. In this context, various models were implemented and evaluated, including artificial neural networks (ANNs) with varied hidden layer configurations, four different regression-based methods (MARS, TreeNet, GPS, and CART), and three classical regression analysis approaches. The modeling process utilized 24 adjusted vulnerability indices (AVIs) as target variables, with the dataset partitioned into 58.34% for training, 20.83% for validating, and 20.83% for testing. Model performance was rigorously assessed using various statistical indicators such as mean absolute error, root mean square error, and the Nash–Sutcliffe efficiency coefficient, in addition to evaluating the predictive AVIs through spatial mapping. The findings revealed that the ANNs and TreeNet models offered superior performance in accurately predicting groundwater contamination vulnerability, particularly by delineating the spatial distribution of risk in areas experiencing intensive agricultural pressure. Full article
(This article belongs to the Section Hydrogeology)
Show Figures

Figure 1

20 pages, 8100 KB  
Article
Characterization of Red Sandstone and Black Crust to Analyze Air Pollution Impacts on a Cultural Heritage Building: Red Fort, Delhi, India
by Gaurav Kumar, Lucia Rusin, Pavan Kumar Nagar, Sanjay Kumar Manjul, Michele Back, Alvise Benedetti, Bhola Ram Gurjar, Chandra Shekhar Prasad Ojha, Mukesh Sharma and Eleonora Balliana
Heritage 2025, 8(6), 236; https://doi.org/10.3390/heritage8060236 - 19 Jun 2025
Viewed by 3088
Abstract
Urban air pollution poses significant risks to cultural heritage buildings, particularly in polluted megacities like Delhi, India. The Red Fort, a UNESCO World Heritage Site and a symbol of India’s rich history, is highly susceptible to degradation caused by air pollutants. Despite its [...] Read more.
Urban air pollution poses significant risks to cultural heritage buildings, particularly in polluted megacities like Delhi, India. The Red Fort, a UNESCO World Heritage Site and a symbol of India’s rich history, is highly susceptible to degradation caused by air pollutants. Despite its great importance as an Indian and world heritage site, no studies have focused on characterizing its constituent materials or the degradation phenomena taking place. This study was developed in the framework of the MAECI (Italian Ministry of Foreign Affairs) and the Department of Science and Technology under the Ministry of Science and Technology, India, project: Indo—Italian Centre of Excellence for Restoration and Assessment of Environmental Impacts on Cultural Heritage Monuments. To understand their composition and degradation, Vindhyan sandstone and black crust samples were studied. Scanning Electron Microscopy with Energy Dispersive X-ray Spectroscopy (SEM-EDX), X-ray Diffraction (XRD), Fourier Transform Infrared Spectroscopy (FTIR), and Inductively Coupled Plasma Mass Spectrometry (ICP-MS) indicated that the red sandstone predominantly consisted of quartz and microcline, while the black crusts mainly comprised gypsum, bassanite, weddellite, quartz, and microcline. The analysis attributed the formation of gypsum to exogenous sources, such as construction activities and cement factory emissions. This pioneering study provides a basis for further research into the impacts of air pollution on Indian patrimony and promotes conservation strategies. Full article
(This article belongs to the Special Issue Deterioration and Conservation of Materials in Built Heritage)
Show Figures

Figure 1

Back to TopTop