Sign in to use this feature.

Years

Between: -

Subjects

remove_circle_outline
remove_circle_outline
remove_circle_outline
remove_circle_outline
remove_circle_outline
remove_circle_outline
remove_circle_outline
remove_circle_outline
remove_circle_outline

Journals

remove_circle_outline
remove_circle_outline
remove_circle_outline
remove_circle_outline
remove_circle_outline
remove_circle_outline

Article Types

Countries / Regions

remove_circle_outline
remove_circle_outline
remove_circle_outline
remove_circle_outline
remove_circle_outline

Search Results (646)

Search Parameters:
Keywords = power tower

Order results
Result details
Results per page
Select all
Export citation of selected articles as:
18 pages, 9312 KB  
Article
Load-Predictive Pitch Control Strategy for Wind Turbines Under Turbulent Wind Conditions Based on Long Short-Term Memory Neural Networks
by Daorina Bao, Peng Li, Jun Zhang, Zhongyu Shi, Yongshui Luo, Xiaohu Ao, Ruijun Cui and Xiaodong Guo
Energies 2026, 19(9), 2044; https://doi.org/10.3390/en19092044 - 23 Apr 2026
Viewed by 96
Abstract
Under turbulent wind conditions, rapid wind speed fluctuations can markedly increase the fatigue loads borne by wind turbine blades and towers. In practice, conventional PID pitch control based on speed feedback often struggles to deliver satisfactory load mitigation, mainly because the wind turbine [...] Read more.
Under turbulent wind conditions, rapid wind speed fluctuations can markedly increase the fatigue loads borne by wind turbine blades and towers. In practice, conventional PID pitch control based on speed feedback often struggles to deliver satisfactory load mitigation, mainly because the wind turbine system is highly nonlinear, strongly coupled, and subject to time-delay effects. To overcome these limitations, this paper proposes a load-predictive pitch control strategy built on a Long Short-Term Memory (LSTM) network. Specifically, the LSTM model is first employed to predict the hub-fixed tilt and yaw moments ahead of time. These predicted values are then introduced as feedforward signals and combined with the conventional speed-based pitch control signal as well as a proportional feedback term. After that, the inverse Coleman transformation is used to generate the individual pitch commands for each blade. To verify the effectiveness of the proposed method, co-simulations were carried out in FAST and MATLAB/Simulink on a 5000 KW distributed pitch-controlled wind turbine under IEC Kaimal spectrum wind conditions, with a mean wind speed of 18 m/s and Class B turbulence intensity. The results show that the LSTM prediction model achieves an R² of 0.998 on the test dataset, with an RMSE as low as 0.0051. Compared with the conventional pitch-based power control strategy, the proposed approach maintains the same average power output while significantly reducing fatigue loads, thereby contributing to a longer service life for the wind turbine. Full article
27 pages, 6002 KB  
Article
Heliostat Field Layout Optimization Considering Power Generation and Layout Parameters
by Xiao Zhou, Zekang Dou, Jialin Sun, Chunyan Ma, Cheng Cui, Jingxue Guo and Yuchen Wang
Energies 2026, 19(8), 1984; https://doi.org/10.3390/en19081984 - 20 Apr 2026
Viewed by 166
Abstract
To explicitly illustrate the relationship between heliostat field optimization and power generation, a coupled model was established in Simulink. By optimizing the geometric layout of the heliostat field, the solar heat collection efficiency can be significantly improved, thereby increasing the thermal input to [...] Read more.
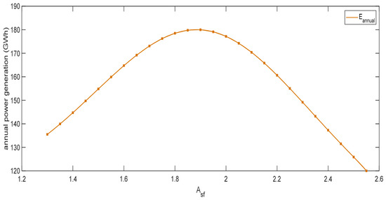
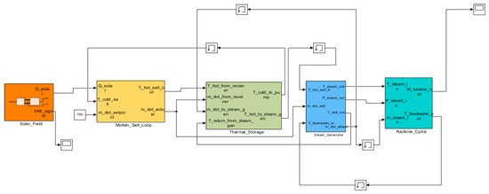
To explicitly illustrate the relationship between heliostat field optimization and power generation, a coupled model was established in Simulink. By optimizing the geometric layout of the heliostat field, the solar heat collection efficiency can be significantly improved, thereby increasing the thermal input to the system. The optimized heliostat field design can convert solar energy into thermal energy more efficiently and transfer it to the steam generator through the molten salt loop, thereby driving power generation in the Rankine cycle. In this process, the Rankine cycle is responsible for converting the thermal energy supplied by the molten salt loop into mechanical work and ultimately into electrical power output. At the same time, real meteorological data from a commercial heliostat field were introduced, and annual power generation simulations demonstrated that the integrated modeling of the heliostat field, thermal storage, and power block based on actual meteorological boundary conditions and system parameters can effectively reflect the power generation performance of a commercial tower solar thermal power plant. Meanwhile, research on heliostat field optimization should further evolve from identifying general patterns toward parameter design and overall system performance improvement. For molten-salt tower solar thermal power plants, key design variables such as receiver tower height, receiver dimensions, heliostat dimensions, and heliostat field spacing parameters affect not only the annual average optical efficiency of the heliostat field and the thermal power output of the receiver, but also the annual power generation of the entire plant. By integrating SOLARPILOT 1.5.2 and SAM 2025.4.16, the design variables were systematically analyzed to investigate their effects on the annual average optical efficiency of the heliostat field, the number of heliostats, the receiver output power, and the annual power generation, and the reasonable value ranges of the heliostat field parameters were determined accordingly. The established Rankine cycle power block model was then coupled with the parameter optimization results to carry out a secondary optimization of the initial heliostat field. Through the above study, the aim is to realize a shift from single-objective geometric optimization of the heliostat field to comprehensive optimization oriented toward annual plant power generation performance and scenario adaptability, thereby providing a basis for scheme design and parameter selection of molten-salt tower solar thermal power plants. For external validation, the annual generation predicted for the Delingha 50 MW commercial plant was 142.15 GWh, corresponding to a relative deviation of 2.64% from the published design value of 146 GWh. This indicates that the coupled framework can reasonably capture the integrated response of the heliostat field, thermal storage system, and power block at the plant level. The model is therefore suitable for generation-oriented parameter screening and preliminary design of tower molten-salt CSP plants, while detailed component-level transient design still requires higher-fidelity engineering models. Full article
(This article belongs to the Topic Advances in Solar Technologies, 2nd Edition)
Show Figures

Figure 1

14 pages, 2574 KB  
Article
Transmission Equipment Segmentation via Cross-Directional Convolution and Hierarchical Attention Mechanisms
by Congcong Yin, Ke Zhang, Yuqian Zhang and Zhongjie Zhu
Electronics 2026, 15(8), 1657; https://doi.org/10.3390/electronics15081657 - 15 Apr 2026
Viewed by 233
Abstract
Precise segmentation of transmission equipment is crucial for ensuring secure power grid operation, yet practical deployment faces substantial challenges including the preservation of elongated morphological characteristics of transmission lines and accurate boundary localization for complex transmission tower structures. This paper proposes a novel [...] Read more.
Precise segmentation of transmission equipment is crucial for ensuring secure power grid operation, yet practical deployment faces substantial challenges including the preservation of elongated morphological characteristics of transmission lines and accurate boundary localization for complex transmission tower structures. This paper proposes a novel segmentation method that synergistically integrates cross-directional convolutions with multi-layer attention mechanisms within the YOLO11 framework. The designed C3x cross-directional convolution module incorporates orthogonal convolutional operations during feature extraction, enabling independent enhancement of feature responses along horizontal and vertical dimensions. This architecture effectively captures continuous morphological characteristics of elongated targets while mitigating fragmentation artifacts. Additionally, the proposed Multi-Layer Cascaded Attention (MLCA) module employs a progressive fusion strategy combining spatial and channel attention, significantly augmenting the network’s capacity to extract multi-scale semantic information while maintaining computational efficiency. This design particularly enhances boundary detail preservation for structurally complex targets. Experimental evaluations on the TTPLA dataset (comprising 1232 images across 4 categories) demonstrate remarkable performance improvements: bounding box detection achieves 72.56% mAP@0.5 and mask segmentation reaches 68.37% mAP@0.5, representing gains of 2.97% and 4.52% respectively over the baseline YOLO11 model. The Mask F1 score improves from 67.85% to 71.76%, comprehensively validating the proposed method’s effectiveness in enhancing segmentation capabilities for both elongated and morphologically complex targets. These results substantiate the practical applicability of the proposed approach for intelligent transmission infrastructure monitoring systems. Full article
(This article belongs to the Special Issue Applications of Artificial Intelligence in Electric Power Systems)
Show Figures

Figure 1

31 pages, 2552 KB  
Article
Hippotherapy for Children with Autism Spectrum Disorder: Executive Function and Electrophysiological Outcomes
by Zahra Mansourjozan, Sepehr Foroughi, Amin Hekmatmanesh, Mohammad Mahdi Amini and Hamidreza Taheri Torbati
Brain Sci. 2026, 16(4), 413; https://doi.org/10.3390/brainsci16040413 - 14 Apr 2026
Viewed by 219
Abstract
Background: Hippotherapy, a sensorimotor-rich intervention proposed for children with Autism Spectrum Disorder (ASD), is suggested to influence executive function (EF). However, the underlying electrophysiological mechanisms, particularly changes observed in resting-state Electroencephalography (EEG), remain underexplored. Methods: A total of forty-eight children with ASD, aged [...] Read more.
Background: Hippotherapy, a sensorimotor-rich intervention proposed for children with Autism Spectrum Disorder (ASD), is suggested to influence executive function (EF). However, the underlying electrophysiological mechanisms, particularly changes observed in resting-state Electroencephalography (EEG), remain underexplored. Methods: A total of forty-eight children with ASD, aged 9–12 years, participated in this quasi-experimental, non-randomized pre-test–post-test study. Participants were assigned to either a standardized 12-session hippotherapy program (n = 24) or a waitlist Control group (n = 24). EF was evaluated pre- and post-intervention using validated measures: the Wisconsin Card Sorting Test, Stroop Color–Word Test, Corsi Block-Tapping Task, and Tower of London. Resting-state EEG data (19 channels, 250 Hz) were recorded before and after the intervention and analyzed for spectral power, pairwise Pearson correlation, phase-based functional connectivity using the Phase Lag Index (PLI), and directed effective connectivity using Phase Transfer Entropy (PTE). EEG effects were tested with linear mixed models in MATLAB (fitlme), with the measured values in each ROI as the dependent variable, group and time as fixed effects, and SubjectID included as a random intercept; EF outcomes were analyzed with ANCOVA/MANCOVA, adjusting post-test scores for baseline. The assumptions of homogeneity of slopes, Levene’s test, and the Shapiro–Wilk test were examined, and the Holm–Bonferroni correction together with partial η2 effect sizes were reported. Results: Following baseline adjustment, the hippotherapy group showed substantial and statistically significant improvements across all EF measures compared with controls partial η2 range = 0.473–0.855; all adjusted p < 0.001; e.g., Stroop Incongruent Reaction Time (F(1,45) = 265.80, p < 0.001, ηp2 = 0.855). EEG analyses revealed localized Group × Time interaction effects involving frontal delta power as well as selected alpha-, theta-, and beta-band connectivity measures within frontally anchored networks. In addition to these focal interaction effects, the hippotherapy group exhibited a narrower distribution of pre–post EEG changes across spectral power and connectivity metrics compared with controls, indicating greater temporal consistency in resting-state electrophysiological dynamics across sessions. Because group allocation was non-random (based on scheduling feasibility and parental preference), results should be interpreted as associations rather than causal effects. While the hippotherapy group exhibited significant EF improvements and relative stabilization in EEG spectral and connectivity metrics, particularly in frontal delta/theta/alpha/beta bands, a direct mapping between individual EEG changes and behavioral gains was not observed. Conclusions: A standardized 12-session hippotherapy program was associated with substantial improvements in EF and with relative stabilization of resting-state electrophysiological dynamics in children with ASD. However, the direct mechanistic link between these EEG and behavioral changes warrants further investigation. Larger randomized trials employing active control conditions, task-evoked electrophysiological measures, and extended longitudinal follow-up are needed to confirm efficacy, clarify mechanisms, and establish the durability of effects. Full article
Show Figures

Figure 1

15 pages, 2413 KB  
Article
A Motion Intention Recognition Method for Lower-Limb Exoskeleton Assistance in Ultra-High-Voltage Transmission Tower Climbing
by Haoyuan Chen, Yalun Liu, Ming Li, Zhan Yang, Hongwei Hu, Xingqi Wu, Xingchao Wang, Hanhong Shi and Zhao Guo
Sensors 2026, 26(8), 2346; https://doi.org/10.3390/s26082346 - 10 Apr 2026
Viewed by 315
Abstract
Transmission tower climbing is a critical specialized operation in ultra-high-voltage power maintenance and communication infrastructure servicing. However, existing lower-limb exoskeletons used for tower climbing still suffer from insufficient motion intention recognition accuracy under complex operational environments. To address this issue, this study proposes [...] Read more.
Transmission tower climbing is a critical specialized operation in ultra-high-voltage power maintenance and communication infrastructure servicing. However, existing lower-limb exoskeletons used for tower climbing still suffer from insufficient motion intention recognition accuracy under complex operational environments. To address this issue, this study proposes an inertial measurement unit (IMU)-based bidirectional temporal deep learning method for motion intention recognition. First, a one-dimensional convolutional neural network (1D-CNN) is employed to extract local temporal features from multi-channel IMU signals. Subsequently, a bidirectional long short-term memory network (Bi-LSTM) is introduced to model the forward and backward temporal dependencies of motion sequences. Furthermore, a temporal attention mechanism is incorporated to emphasize discriminative features at critical movement phases, enabling the precise recognition of short-duration and transitional motions. Experimental results demonstrate that the proposed method outperforms traditional machine learning approaches and unidirectional temporal models in terms of accuracy, F1-score, and other evaluation metrics. In particular, this method demonstrates significant advantages in identifying the flexion/extension phases and transitional states. This study provides an offline method for analyzing movement intentions in lower-limb exoskeleton control for power transmission tower climbing scenarios and offers a reference for developing assistive control strategies for assisted climbing tasks in this specific context. Full article
(This article belongs to the Section Electronic Sensors)
Show Figures

Figure 1

22 pages, 4959 KB  
Article
A Study on the Response of Monopile Foundations for Offshore Wind Turbines Using Numerical Analysis Methods
by Zhijun Wang, Di Liu, Shujie Zhao, Nielei Huang, Bo Han and Xiangyu Kong
J. Mar. Sci. Eng. 2026, 14(8), 691; https://doi.org/10.3390/jmse14080691 - 8 Apr 2026
Viewed by 361
Abstract
The prediction of dynamic responses of offshore wind turbine foundations under wind-wave-current multi-field coupled loads is the cornerstone of safety in offshore wind power engineering. The currently widely adopted equivalent load application method, while computationally efficient, simplifies loads into concentrated forces applied at [...] Read more.
The prediction of dynamic responses of offshore wind turbine foundations under wind-wave-current multi-field coupled loads is the cornerstone of safety in offshore wind power engineering. The currently widely adopted equivalent load application method, while computationally efficient, simplifies loads into concentrated forces applied at the pile top and tower top, neglecting fluid-structure dynamic interaction mechanisms, which leads to deviations in response predictions. To overcome this limitation, this paper proposes a high-precision bidirectional fluid-structure interaction numerical framework. The fluid domain employs computational fluid dynamics (CFD) to construct an air-seawater two-phase flow model, utilizing the standard k-ε turbulence model and nonlinear wave theory to accurately simulate complex marine environments. The solid domain establishes a wind turbine-stratified seabed system via the finite element method (FEM), describing soil-rock mechanical properties based on the Mohr-Coulomb constitutive model. Comparative studies indicate that the equivalent static method significantly underestimates the displacement response of pile foundations, particularly under the extreme shutdown conditions examined in this study. This value should be interpreted as a case-specific observation rather than a universal deviation, and the discrepancy may vary with sea state, wind speed, current velocity, and wind–wave misalignment, thereby leading to non-conservative estimates of stress distribution. In contrast, the fluid-structure interaction method can reveal key physical processes such as local flow acceleration and wake–interference effects around the tower and the parked rotor under shutdown conditions, and the nonlinear interaction and resistance-increasing mechanisms between waves and currents. This model provides a reliable tool for safety assessment and damage evolution analysis of wind turbine foundations under extreme marine conditions, promoting the transformation of offshore wind power structure design from empirical formulas to mechanism-driven approaches. Full article
Show Figures

Figure 1

25 pages, 4570 KB  
Article
Digital Twin Framework for Structural Health Monitoring of Transmission Towers: Integrating BIM, IoT and FEM for Wind–Flood Multi-Hazard Simulation
by Xiaoqing Qi, Huaichao Wang, Xiaoyu Xiong, Anqi Zhou, Qing Sun and Qiang Zhang
Appl. Sci. 2026, 16(8), 3620; https://doi.org/10.3390/app16083620 - 8 Apr 2026
Viewed by 306
Abstract
Transmission towers, as critical infrastructure in power systems, are frequently threatened by multiple hazards such as strong winds and flood scour. Traditional structural health monitoring methods face limitations in data feedback timeliness and mechanical interpretation, making real-time condition awareness and early warning under [...] Read more.
Transmission towers, as critical infrastructure in power systems, are frequently threatened by multiple hazards such as strong winds and flood scour. Traditional structural health monitoring methods face limitations in data feedback timeliness and mechanical interpretation, making real-time condition awareness and early warning under disaster scenarios challenging. To address these issues, this paper proposes a digital twin framework for transmission tower structures, integrating Building Information Modeling (BIM), Internet of Things (IoT) technology, and the Finite Element Method (FEM) for structural health monitoring and visual warning under wind loads and flood scour effects. The framework achieves cross-platform collaboration through the FEM Open Application Programming Interface (OAPI) and Python scripts. In the physical domain, fluctuating wind loads are simulated based on the Davenport spectrum, flood scour depth is modeled using the HEC-18 formulation, and foundation constraint degradation is represented through nonlinear spring stiffness reduction. In the FEM domain, dynamic time-history analyses are conducted to obtain structural responses. In the BIM domain, a three-level warning mechanism based on stress change rate (ΔR) is established to achieve intuitive rendering and dynamic feedback of structural damage. A 44.4 m high latticed angle steel tower is employed as the case study for validation. Results demonstrate that the simulated wind spectrum closely matches the theoretical target spectrum, confirming the validity of the load input. A critical scour evolution threshold of 40% is identified, beyond which the first two natural frequencies exhibit nonlinear decay with a maximum reduction of 80.9%. Non-uniform scour induces significant load transfer, with axial forces at leeside nodes increasing from 27 kN to 54 kN. During the 0–60 s wind loading process, BIM visualization accurately captures the full stress evolution from the tower base to the upper structure, showing excellent agreement with FEM results. The proposed framework establishes a closed-loop interaction mechanism of “physical sensing–digital simulation–visual warning”, effectively enhancing the timeliness and interpretability of structural health monitoring for transmission towers under multiple hazards, providing an innovative approach for intelligent disaster prevention in power infrastructure. Full article
(This article belongs to the Section Civil Engineering)
Show Figures

Figure 1

25 pages, 2160 KB  
Article
Investigation of Wind Field Characteristics in Mountain Valley Terrain Under the Disturbance of Bridge Structures
by Chaoming Wu, Junrui Zhang, Hongbo Yang, Hao Liu and Rujin Ma
Sensors 2026, 26(7), 2098; https://doi.org/10.3390/s26072098 - 27 Mar 2026
Viewed by 436
Abstract
This study investigates the wind field characteristics of long-span suspension bridges in mountain valleys terrain, with a particular focus on the disturbance effects caused by bridge structure on wind measurements. Field data are collected using the Wind3D 6000 LiDAR installed near the bridge. [...] Read more.
This study investigates the wind field characteristics of long-span suspension bridges in mountain valleys terrain, with a particular focus on the disturbance effects caused by bridge structure on wind measurements. Field data are collected using the Wind3D 6000 LiDAR installed near the bridge. By comparing wind field characteristics before and after bridge completion, this study evaluates the influence of the bridge structure on both mean and turbulent wind characteristics. The findings show that the presence of the bridge tower and deck reduces the measured mean wind speed and modifies its probability distribution. The bridge tower increases the effective ground roughness coefficient, thereby attenuating the vertical wind speed gradient. In addition, the bridge tower raises the measured turbulence intensity, alters its probability distribution, and decreases the agreement between the turbulent wind power spectrum and the von Kármán spectrum. It is necessary to correct the data affected by these disturbances to improve the accuracy of wind load assessments for long-span bridges, thus enhancing the reliability of bridge structural operation. Full article
(This article belongs to the Section Radar Sensors)
Show Figures

Figure 1

47 pages, 1879 KB  
Review
Advancing Offshore Wind Capacity Through Turbine Size Scaling
by Paweł Martynowicz, Piotr Ślimak and Desta Kalbessa Kumsa
Energies 2026, 19(7), 1625; https://doi.org/10.3390/en19071625 - 25 Mar 2026
Viewed by 830
Abstract
The upscaling of turbines in the offshore wind industry has been unprecedented, as compared to 5–6 MW rated turbines 10 years ago. A typical 20–26 MW rated turbine in modern commercial applications (MingYang MySE 18.X-20 MW installed in 2025 and 26 MW prototype [...] Read more.
The upscaling of turbines in the offshore wind industry has been unprecedented, as compared to 5–6 MW rated turbines 10 years ago. A typical 20–26 MW rated turbine in modern commercial applications (MingYang MySE 18.X-20 MW installed in 2025 and 26 MW prototype by Dongfang Electric tested in 2025) has been demonstrated. This scaling has been made possible by increasing rotor diameters (>250 m) and hub heights (>150–180 m) to achieve capacity factors of up to 55–65%, annual energy generation of more than 80 GWh/turbine, and significant decreases in levelised cost of energy (LCOE) to current values of up to 63–65 USD 2023/MWh globally averaged in 2023 (with minor variability in 2024 due to market changes and new regional areas). The paper analyses turbine upscaling over three levels of hierarchy, including turbine scale—rated capacity and physical aspect, project scale—multi-gigawatts of farms, and market scale—the global pipeline > 1500 GW level, and combines techno-economic evaluation, structural evaluation of loads, and infrastructure needs assessment. The upscaling has the advantage of reducing the number of turbines dramatically (e.g., 500 to 67 turbines in a 1 GW farm, as turbine size is increased to 15 MW) and balancing-of-plant (BoP) CAPEX (turbine-to-turbine foundations and cables) by some 20 to 30 percent per unit of capacity, and serial production learning rates of between 15 and 18% per doubling of capacity. But the problems that come with the increase in ultra-large designs are nonlinear increments in mass and load (i.e., blade-root and tower-bending moments), logistical constraints (blades > 120 m, nacelle up to 800–1000 tonnes demanding special vessels and ports), supply-chain issues (rare-earth materials, vessel shortages increase day rates by 30–50%), and technology limitations (aeroelastic compounded by numerical differences between reference 5 MW, 10 MW, and 15 MW models), it becomes evident that there is a significant increase in deflections of the tower and blades and platform surge/pitch responses with continued increases in power levels, but without a correspondingly mature infrastructure. The regional differences (mature ports of Europe vs. U.S. Jones Act restrictions vs. scale-up of vessels/manufacturing in China) lead to the necessity of optimisation depending on the context. The analysis concludes that, to the extent of mature markets with adapted logistics, continuous upscaling is an effective business strategy and can result in 5 to 12 percent further reductions in LCOE, but beyond that point, gains become marginal or even negative, as risks and costs increase. The competitiveness of the future depends on multi-scale/multi-market-based approaches—modular-based families of turbines, programmatic standardisation, vibration control innovations, and industry coordination towards supply-chain alignment and standards. Its major strength is that it transcends mere size–cost relationships and shows how nonlinear structural processes, aero-hydro-servo-elastic interactions, and bottlenecks in logistical systems are becoming more determinant of the efficiency of ultra-large turbines. The study demonstrates that upscaling turbines has LCOE benefits through the support of associated improvements in installation facility, supply-chain preparedness, and structural vibration control potential, based on the comparisons of quantitative loads, techno-economic scaling trends, and regional market differentiation. Full article
Show Figures

Figure 1

24 pages, 4011 KB  
Article
Life Cycle Assessment of an Onshore Wind Farm: Carbon Emission Evaluation and Mitigation Pathway Design
by Haoran Leng, Xiaoxiao Zhou, Jie Chen, Dengyi Chen, Meirong Li, Yuancheng Lin, Zhenzhen Yue and Na Zhong
Processes 2026, 14(7), 1045; https://doi.org/10.3390/pr14071045 - 25 Mar 2026
Viewed by 498
Abstract
Life cycle greenhouse gas (GHG) accounting is increasingly required to substantiate the climate value of wind power beyond “zero-emission” operation, especially under China’s dual-carbon targets. Robust estimation of life cycle GHG emission intensity and the identification of actionable mitigation levers are therefore important [...] Read more.
Life cycle greenhouse gas (GHG) accounting is increasingly required to substantiate the climate value of wind power beyond “zero-emission” operation, especially under China’s dual-carbon targets. Robust estimation of life cycle GHG emission intensity and the identification of actionable mitigation levers are therefore important for credible transition planning. In this study, a process-based life cycle assessment (LCA) was conducted for a representative 100 MW onshore wind farm in Gaoyou, Jiangsu Province, China, following ISO 14040/14044. To enhance engineering relevance, the construction and installation phase was modeled in a refined manner by decomposing it into road, wind-turbine, booster-station, and transmission-line engineering and further into unit processes. The results show that the overall life cycle GHG emission intensity of the studied wind farm is 24.6 g CO2-eq/kWh. Scenario analysis further indicates that reducing curtailment and improving end-of-life recycling are effective pathways to lower emission intensity, while the net advantage of hybrid versus steel towers depends on recycling performance when end-of-life credits are included. The study also summarizes practical implications for low-carbon equipment/material procurement and green supply-chain governance, low-carbon construction and logistics, coordinated “source–grid–load–storage” planning to curb curtailment, and more standardized and comparable life cycle carbon accounting for wind projects in China. Full article
Show Figures

Figure 1

32 pages, 1763 KB  
Article
Deep Learning-Based Visual Analytics for Efficiency and Safety Optimization in Power Infrastructure
by Olga Vladimirovna Afanaseva, Timur Faritovich Tulyakov and Artur Airatovich Shaimardanov
Eng 2026, 7(3), 135; https://doi.org/10.3390/eng7030135 - 15 Mar 2026
Cited by 1 | Viewed by 829
Abstract
The paper presents a comprehensive deep learning-based framework for automated visual inspection of overhead power line infrastructure using unmanned aerial vehicles. Traditional manual and helicopter inspections are costly, time-consuming, and hazardous for maintenance personnel. The proposed approach integrates UAV imaging with advanced computer [...] Read more.
The paper presents a comprehensive deep learning-based framework for automated visual inspection of overhead power line infrastructure using unmanned aerial vehicles. Traditional manual and helicopter inspections are costly, time-consuming, and hazardous for maintenance personnel. The proposed approach integrates UAV imaging with advanced computer vision models such as YOLOv8, EfficientDet-D2, and Faster R-CNN to automatically detect defects in critical components, including insulators, conductors, and transmission towers. Several open datasets (InsPLAD, TTPLA, MPID) were used for training and validation, ensuring robustness under diverse lighting and environmental conditions. Experimental results demonstrate that YOLOv8 achieved the best performance, reaching 88.5% mAP@0.5 with real-time inference capabilities (over 50 FPS on GPU). The system significantly enhances inspection efficiency, allowing for a threefold increase in coverage capacity and an up to 70% reduction in defect remediation time. The integration of AI-powered visual analytics with maintenance and SCADA systems enables a shift from reactive to predictive maintenance, improving the safety, reliability, and resilience of power transmission infrastructure. Full article
(This article belongs to the Section Electrical and Electronic Engineering)
Show Figures

Figure 1

24 pages, 5318 KB  
Article
Assessment of Potential Wind Sites for Power Integration in Ethiopia: A Case Study of Arerti, Sela Dingay, Debre Berhan, Mega, and Gode
by Solomon Feleke, Mulat Azene, Degarege Anteneh, Wenfa Kang, Yun Yu, Mahshid Javidsharifi, Solomon Mamo, Josep M. Guerrero, Juan C. Vasquez and Yajuan Guan
Energies 2026, 19(6), 1440; https://doi.org/10.3390/en19061440 - 12 Mar 2026
Viewed by 492
Abstract
With hydropower supplying nearly 94% of Ethiopia’s electricity, the national power grid is extremely vulnerable to recurrent droughts and erratic rainfall. To mitigate this risk, this study examines the wind power potential across five specific locations: Arerti, Sela Dingay, Debre Berhan, Mega, and [...] Read more.
With hydropower supplying nearly 94% of Ethiopia’s electricity, the national power grid is extremely vulnerable to recurrent droughts and erratic rainfall. To mitigate this risk, this study examines the wind power potential across five specific locations: Arerti, Sela Dingay, Debre Berhan, Mega, and Gode. By combining on-site mast measurements with datasets from NASA and the Global Wind Atlas, we evaluated wind characteristics at industry-standard hub heights of 80 m and 100 m. The analysis focused on wind power density (WPD), Weibull stability parameters (k and c), and directional consistency. The results indicate that Gode and Mega are the premier choices for commercial development, showing average speeds above 8.5 m/s and power densities exceeding 500 W/m2 at the 100 m level. Gode stands out as the most reliable site, with a Weibull shape factor (k) of 2.8 and a scale factor (c) of 9.1 m/s. We modeled a standard 3 MW turbine while factoring in a 20% loss for real-world conditions; this yielded net annual energy productions of 9461 MWh (36% CF) for Gode, 9040 MWh (34.4% CF) for Mega, and 8619 MWh (32.8% CF) for Arerti. While Sela Dingay and Debre Berhan have lower initial yields, their feasibility improves significantly when using towers taller than 80 m. Wind rose data reveals that Gode and Arerti have highly unidirectional flows, which simplifies turbine micro-siting. Notably, Arerti provides a unique economic advantage due to its location right next to existing 132/230 kV transmission infrastructure and industrial load centers. Overall, these findings provide a definitive technical roadmap for Ethiopia to diversify its energy portfolio and meet its Climate-Resilient Green Economy (CRGE) objectives. Full article
(This article belongs to the Special Issue Modeling, Control and Optimization of Wind Power Systems)
Show Figures

Figure 1

22 pages, 1030 KB  
Article
Energy, Exergy, and Environmental (3E) Analysis and Multi-Objective Optimization of a Recompression Brayton–Organic Rankine Cycle Integrated with a Central Tower Solar Receiver
by Jesús Alberto Moctezuma-Hernández, Rosa Pilar Merchán, Judit García-Ferrero, Julián González-Ayala and José Miguel Mateos Roco
Energies 2026, 19(6), 1411; https://doi.org/10.3390/en19061411 - 11 Mar 2026
Viewed by 446
Abstract
This study develops and optimizes a hybrid plant that couples a recompression sCO2 Brayton cycle to a central-tower particle receiver with a bottoming Organic Rankine Cycle (ORC), including environmental and exergy balances. The two scenarios revealed Pareto points that raised the exergy [...] Read more.
This study develops and optimizes a hybrid plant that couples a recompression sCO2 Brayton cycle to a central-tower particle receiver with a bottoming Organic Rankine Cycle (ORC), including environmental and exergy balances. The two scenarios revealed Pareto points that raised the exergy efficiency to 0.65 in winter and reduced the fuel flow to 15 kg/s. Scenario number two achieves an overall thermal efficiency of 0.50 with total daily emissions of 2520 t CO2 and 2850 kg NOx, enabling nearly constant net power. Exergy destruction is concentrated in the high-temperature recuperator (HTR) and ORC turbines (27% each) and the ORC condenser (25%). Compared to a non-optimized baseline, the best solutions increased the ORC and Brayton efficiencies by 6.8–12.66% and 33.4–33.5%, respectively; cut gas-turbine power by 34% and ORC power to 10%; and lowered daily CO2 and NOx emissions by 52%. The gains stem from the coordinated adjustments of key levers: lower gas-turbine inlet temperature (about 10%), reduced Brayton mass flow (23%), and tuned ORC turbine inlet pressure. Full article
(This article belongs to the Section A2: Solar Energy and Photovoltaic Systems)
Show Figures

Figure 1

24 pages, 2019 KB  
Article
Evaluating the Influence of Input Features for Data-Based Estimation of Wind Turbine Blade Deflections
by Marcos D. Saavedra, Fernando A. Inthamoussou and Fabricio Garelli
Processes 2026, 14(5), 831; https://doi.org/10.3390/pr14050831 - 4 Mar 2026
Viewed by 435
Abstract
The increasing scale and structural flexibility of modern wind turbine rotors have made real-time monitoring and active control of blade tip deflection a critical requirement for ensuring operational safety, particularly regarding blade-tower clearance. Since direct measurement through physical sensors is often impractical due [...] Read more.
The increasing scale and structural flexibility of modern wind turbine rotors have made real-time monitoring and active control of blade tip deflection a critical requirement for ensuring operational safety, particularly regarding blade-tower clearance. Since direct measurement through physical sensors is often impractical due to high costs, installation difficulties and maintenance challenges, this work proposes a data-based framework for out-of-plane blade tip deflection estimation. The approach introduces a systematic and hierarchical input selection framework that evaluates sensor signal groups, ranging from standard SCADA measurements to configurations including auxiliary nacelle/tower sensors and dedicated blade-root instrumentation. By combining Spearman correlation and spectral coherence, the proposed framework ensures consistent representation of key turbine dynamics across all operating regions. This framework provides a structured trade-off between implementation feasibility and estimation fidelity, enabling tailored solutions for applications such as structural health monitoring and safety-critical active control. Compact Feedforward Neural Network (FNN) and Time-Delay Neural Network (TDNN) architectures, whose hyperparameters are optimized via Bayesian optimization, are employed to achieve high estimation accuracy while preserving computational efficiency. Evaluated through high-fidelity aeroelastic simulations of the NREL 5 MW turbine using the industry-standard FAST (Fatigue, Aerodynamics, Structures, and Turbulence) tool across all operating conditions, the approach achieves R2=0.894 using SCADA-only inputs, R2=0.973 when augmented with nacelle and tower-top sensors and a peak fidelity of R2=0.989 using blade-root bending moment data. These results demonstrate that high-fidelity virtual sensing is attainable without blade instrumentation, providing a viable pathway for real-time tip clearance monitoring and fatigue mitigation. This directly enhances the operational resilience of wind energy systems and their contribution to the stability of renewable-dominated power grids. Full article
Show Figures

Figure 1

17 pages, 2692 KB  
Article
Experimental Investigation of High-Cycle Compressive Fatigue Performance of C80 High-Strength Concrete
by Laiyuan Qin, Jia Fu, Mingyi Zhang, Ruiquan Zhou, Weifeng Tao, Zhiqiang Wan and Pengfei Wang
Materials 2026, 19(5), 958; https://doi.org/10.3390/ma19050958 - 2 Mar 2026
Viewed by 401
Abstract
With the height of wind turbine towers increasing, the high-cycle fatigue performance of high-strength concrete has become important for structural design. This study systematically investigates the fatigue life, strain evolution, and stiffness degradation of C80 concrete under constant-amplitude cyclic compressive loading for a [...] Read more.
With the height of wind turbine towers increasing, the high-cycle fatigue performance of high-strength concrete has become important for structural design. This study systematically investigates the fatigue life, strain evolution, and stiffness degradation of C80 concrete under constant-amplitude cyclic compressive loading for a maximum stress level ranging from 0.70 to 0.90 and a minimum stress level of 0.10. Based on experimental data, S–N curves are obtained, and a prediction model of fatigue life and stiffness degradation is developed. The results reveal that fatigue strain evolves through three stages and that the second stage accounts for more than 90% of the overall fatigue life, exhibiting linear growth over time. The final strain in the second stage is very close to that in static compression tests, indicating the uniqueness of fatigue strain. In addition, the final strain in the second stage provides a better prediction of fatigue life than an S–N curve and facilitates real-time fatigue life prediction. Meanwhile, the stiffness degradation model more accurately simulates the stiffness degradation process of C80 concrete under fatigue load, laying a foundation for further finite element analysis of fatigue. This study addresses the gap in fatigue life prediction and stiffness degradation modeling for C80 concrete under high-cycle fatigue load, providing a valuable reference for designing safe and durable high-strength concrete structures such as wind turbine towers. Full article
(This article belongs to the Section Construction and Building Materials)
Show Figures

Figure 1

Back to TopTop