Sign in to use this feature.

Years

Between: -

Subjects

remove_circle_outline
remove_circle_outline
remove_circle_outline
remove_circle_outline
remove_circle_outline
remove_circle_outline
remove_circle_outline
remove_circle_outline
remove_circle_outline

Journals

Article Types

Countries / Regions

Search Results (104)

Search Parameters:
Keywords = positive and negative sequence current control

Order results
Result details
Results per page
Select all
Export citation of selected articles as:
18 pages, 2104 KB  
Article
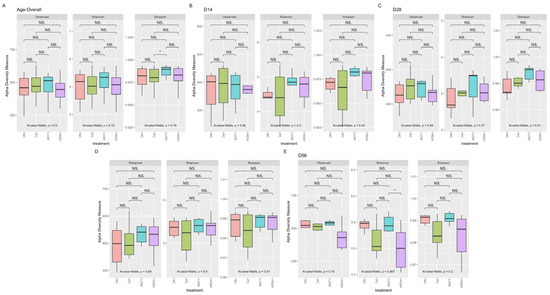
Preliminary Investigation of Cecal Microbiota in Experimental Broilers Reared Under the Aerosol Transmission Lameness Induction Model
by Anh Dang Trieu Do, Khawla Alharbi, Ruvindu Perera, Andi Asnayanti and Adnan Alrubaye
Animals 2025, 15(24), 3641; https://doi.org/10.3390/ani15243641 - 17 Dec 2025
Viewed by 318
Abstract
Bacterial chondronecrosis with osteomyelitis (BCO), and its associated lameness, is one of the most common and devastating issues the poultry industry constantly faces, both globally and domestically. Leveraging the currently accepted “leaky gut” model of pathogenesis, this study aims to evaluate the cecal [...] Read more.
Bacterial chondronecrosis with osteomyelitis (BCO), and its associated lameness, is one of the most common and devastating issues the poultry industry constantly faces, both globally and domestically. Leveraging the currently accepted “leaky gut” model of pathogenesis, this study aims to evaluate the cecal community of broilers reared under the aerosol transmission BCO induction model. A trial involving 1320 Cobb 500 broilers was conducted using the same induction model for 56 d with the following treatments: (1) positive control (PC)—untreated birds on wire-flooring pens; (2) negative control (NC)—untreated birds on litter-flooring pens; (3) LOW—birds treated with probiotic Enterococcus faecium spray on day-of-hatch (2.0 × 109 CFU/bird); and (4) HIGH—birds treated with LOW spray combined with probiotic Bacillus amyloliquefaciens/Bacillus subtilis inclusion in the diet (492.1 mg/kg). Cecal contents were collected from six birds per treatment on d14, d28, d42, and d56 of the experiment; then, DNA was extracted and sent for 16 s V3–V4 amplicon sequencing. Returned sequences were assembled and taxonomically assigned, after which diversity indices were analyzed (including alpha, beta, and abundance). No significant effect was found between all treatments and positive/negative control groups in all timepoints, but timepoints were significantly different from each other in both alpha and beta diversity indices (p < 0.05). Abundance analysis also showed a high Bacillota:Bacteroidota ratio (average 18.87; p < 0.0001) with Bacillota (Firmicutes) dominating at 95.57% on average across all treatments, followed by Bacteroidota at 5.06% and Pseudomonadota at 2.59%. These findings characterize in detail the cecal microbiome in populations of broilers reared under the novel aerosol transmission induction model, offering further insights and possibilities into studies of BCO etiology and pathology. Full article
Show Figures

Figure 1

13 pages, 1037 KB  
Article
Screening of Positive Controls for Environmental Safety Assessment of RNAi Products
by Kaixuan Ding, Xiaowei Yang, Qinli Zhou, Geng Chen, Fengping Chen, Yao Tan, Jing Li and Lanzhi Han
Agronomy 2025, 15(10), 2399; https://doi.org/10.3390/agronomy15102399 - 16 Oct 2025
Viewed by 863
Abstract
RNA interference (RNAi) represents a promising pest control strategy, applicable to both insect-resistant genetically modified (IRGM) crops and sprayable RNAi insecticides. These products can achieve sequence-specific gene silencing and require rigorous environmental risk assessment (ERA) prior to approval. However, current environmental safety assessments [...] Read more.
RNA interference (RNAi) represents a promising pest control strategy, applicable to both insect-resistant genetically modified (IRGM) crops and sprayable RNAi insecticides. These products can achieve sequence-specific gene silencing and require rigorous environmental risk assessment (ERA) prior to approval. However, current environmental safety assessments of RNAi products and other RNAi experiments frequently use double-stranded EGFP (dsEGFP) as a negative control, while suitable RNAi-based positive controls are lacking. Sometimes conventional chemical toxins (e.g., chlorpyrifos) or protein inhibitors (e.g., trypsin inhibitors) are used as substitutes, but their distinct mechanisms, persistence, and metabolism make them inappropriate for RNAi-specific evaluations. In this study, we evaluated the suitability of RNAi-based positive controls for assessing non-target effects on Harmonia axyridis, a widely distributed predatory beetle used as a bioindicator in biosafety assessments. Under laboratory conditions, we tested one microRNA (miR-92a) and two double-stranded RNAs (dsHaSnf7 and dsHaDiap1) for their effects on H. axyridis. Injection of miR-92a showed no significant difference in mortality compared to controls, whereas dsHaSnf7 and dsHaDiap1 significantly reduced survival rates and target gene expression, as confirmed by qPCR. These findings suggest that HaSnf7 and HaDiap1 are suitable candidate genes for establishing RNAi-specific positive controls in environmental risk assessments of RNAi-based products. Full article
(This article belongs to the Special Issue Genetically Modified (GM) Crops and Pests Management)
Show Figures

Figure 1

17 pages, 3465 KB  
Article
Longitudinal Gut Microbiome Changes Associated with Transitions from C. difficile Negative to C. difficile Positive on Surveillance Tests
by L. Silvia Munoz-Price, Samantha N. Atkinson, Vy Lam, Blake Buchan, Nathan Ledeboer, Nita H. Salzman and Amy Y. Pan
Microorganisms 2025, 13(10), 2277; https://doi.org/10.3390/microorganisms13102277 - 29 Sep 2025
Viewed by 683
Abstract
Clostridioides difficile is an obligate anaerobe and is primarily transmitted via the fecal–oral route. Data characterizing the microbiome changes accompanying transitions from non-colonized to C. difficile colonized subjects are currently lacking. In this retrospective cohort study, we examined 16S rRNA gene sequencing data [...] Read more.
Clostridioides difficile is an obligate anaerobe and is primarily transmitted via the fecal–oral route. Data characterizing the microbiome changes accompanying transitions from non-colonized to C. difficile colonized subjects are currently lacking. In this retrospective cohort study, we examined 16S rRNA gene sequencing data in a total of 481 fecal samples belonging to 107 patients. Based on C. difficile status over time, patients were categorized as Negative-to-Positive, Negative Control, and Positive Control. A linear mixed effects model was fitted to investigate the changes in the Shannon α-diversity index over time. Zero-inflated negative binomial/Poisson mixed effects models or generalized linear mixed models with negative binomial/Poisson distribution were used to investigate the changes in taxon counts over time among different groups. A total of 107 patients were eligible for the study. The median number of stool samples per patient was 3 (IQR 2–4). A total of 42 patients transitioned from C. difficile negative to positive (Negative-to-Positive), 47 patients remained negative throughout their tests (Negative Control) and 18 were always C. difficile positive (Positive Control). A significant difference in microbiome composition between the last negative samples and the first positive samples were shown in Negative-to-Positive patients, ANOSIM p = 0.022. In Negative-to-Positive patients, the phylum Pseudomonadota and family Enterobacteriaceae increased significantly in the first positive samples compared to the last negative samples, p = 0.0075 and p = 0.0094, respectively. Within the first 21 days, Actinomycetota decreased significantly over time in the Positive Control group compared to the other two groups (p < 0.001) while Bacillota decreased in both the Negative-to-Positive group and Positive Control. These results demonstrate that the transition from C. difficile negative to C. difficile positive is associated with alterations in gut microbial communities and their compositional patterns over time. Moreover, these changes play an important role in both the emergence and intensification of the gut microbiome dysbiosis in patients who transitioned from C. difficile negative to positive and those who always tested positive. Full article
(This article belongs to the Special Issue The Microbiome in Ecosystems)
Show Figures

Figure 1

27 pages, 4022 KB  
Article
Performance Analysis of Multivariable Control Structures Applied to a Neutral Point Clamped Converter in PV Systems
by Renato Santana Ribeiro Junior, Eubis Pereira Machado, Damásio Fernandes Júnior, Tárcio André dos Santos Barros and Flavio Bezerra Costa
Energies 2025, 18(16), 4394; https://doi.org/10.3390/en18164394 - 18 Aug 2025
Cited by 1 | Viewed by 570
Abstract
This paper addresses the challenges encountered by grid-connected photovoltaic (PV) systems, including the stochastic behavior of the system, harmonic distortion, and variations in grid impedance. To this end, an in-depth technical and pedagogical analysis of three linear multivariable current control strategies is performed: [...] Read more.
This paper addresses the challenges encountered by grid-connected photovoltaic (PV) systems, including the stochastic behavior of the system, harmonic distortion, and variations in grid impedance. To this end, an in-depth technical and pedagogical analysis of three linear multivariable current control strategies is performed: proportional-integral (PI), proportional-resonant (PR), and deadbeat (DB). The study contributes to theoretical formulations, detailed system modeling, and controller tuning procedures, promoting a comprehensive understanding of their structures and performance. The strategies are investigated and compared in both the rotating (dq) and stationary (αβ) reference frames, offering a broad perspective on system behavior under various operating conditions. Additionally, an in-depth analysis of the PR controller is presented, highlighting its potential to regulate both positive- and negative-sequence components. This enables the development of more effective and robust tuning methodologies for steady-state and dynamic scenarios. The evaluation is conducted under three main conditions: steady-state operation, transient response to input power variations, and robustness analysis in the presence of grid parameter changes. The study examines the impact of each controller on the total harmonic distortion (THD) of the injected current, as well as on system stability margins and dynamic performance. Practical aspects that are often overlooked are also addressed, such as the modeling of the inverter and photovoltaic generator, the implementation of space vector pulse-width modulation (SVPWM), and the influence of the output LC filter capacitor. The control structures under analysis are validated through numerical simulations performed in MatLab® software (R2021b) using dedicated computational routines, enabling the identification of strategies that enhance performance and ensure compliance of grid-connected photovoltaic systems. Full article
(This article belongs to the Section A2: Solar Energy and Photovoltaic Systems)
Show Figures

Figure 1

19 pages, 9300 KB  
Article
Decoupling Control for the HVAC Port of Power Electronic Transformer
by Wusong Wen, Tianwen Zhan, Yingchao Zhang and Jintong Nie
Energies 2025, 18(15), 4131; https://doi.org/10.3390/en18154131 - 4 Aug 2025
Viewed by 669
Abstract
For the high-voltage AC port of power electronic transformer (HVAC-PET) with three-phase independent DC buses on the low-voltage side, a decoupling control strategy, concerning the influence of grid voltage imbalance, three-phase active-load imbalance, and high-order harmonic distortion, is proposed in this paper to [...] Read more.
For the high-voltage AC port of power electronic transformer (HVAC-PET) with three-phase independent DC buses on the low-voltage side, a decoupling control strategy, concerning the influence of grid voltage imbalance, three-phase active-load imbalance, and high-order harmonic distortion, is proposed in this paper to simultaneously realize the functions of active power control, reactive power compensation, and active power filtering. In the outer power control loop, according to the distribution rule of decoupled average active power components in three phases, stability control for the sum of cluster average active power flows is realized by injecting positive-sequence active current, so as to control the average cluster voltage (i.e., the average of all the DC-link capacitor voltages), and by injecting negative-sequence current, the cluster average active power flows can be controlled individually to balance the three cluster voltages (i.e., the average of the DC-link capacitor voltages in each cluster). The negative-sequence reactive power component is considered to realize the reactive power compensation. In the inner current control loop, the fundamental and high-order harmonic components are uniformly controlled in the positive-sequence dq frame using the PI + VPIs (vector proportional integral) controller, and the harmonic filtering function is realized while the fundamental positive-sequence current is adjusted. Experiments performed on the 380 V/50 kVA laboratory HVAC-PET verify the effectiveness of the proposed control strategy. Full article
Show Figures

Figure 1

19 pages, 2649 KB  
Article
Short-Circuit Current Calculation of Single-Phase to Ground Fault in Petal-Shaped Distribution Network
by Yilong Kang, Huanruo Qi, Rui Liu, Xiangyang Yan, Chen Chen, Fei Guo, Fang Guo and Xiaoxiao Dong
Processes 2025, 13(8), 2393; https://doi.org/10.3390/pr13082393 - 28 Jul 2025
Viewed by 973
Abstract
Petal-shaped distribution networks are receiving increasing attention due to their enhanced reliability. However, the integration of distributed generators (DGs) significantly alters the fault characteristics during single-phase to ground faults. Traditional short-circuit calculation methods become inadequate due to the unmodeled effects of negative sequence [...] Read more.
Petal-shaped distribution networks are receiving increasing attention due to their enhanced reliability. However, the integration of distributed generators (DGs) significantly alters the fault characteristics during single-phase to ground faults. Traditional short-circuit calculation methods become inadequate due to the unmodeled effects of negative sequence current control in DGs. To address this challenge, this study establishes, for the first time, a mathematical model for single-phase to ground faults in a petal-shaped network with DG integration under both positive and negative sequence control. It explicitly derives the DGs’ output current under three control goals: maintaining constant active power, maintaining constant reactive power, and injecting a symmetric three-phase current. Utilizing the symmetrical component method, a composite sequence network incorporating the DGs’ negative sequence current output is developed. Based on the node–voltage relationships, an analytical short-circuit current calculation method suitable for multiple control goals is proposed. Validation via MATLAB R2022a simulations demonstrates high-fidelity accuracy: in Case 1 with different fault locations, the maximum relative error is 0.31%, while in Case 2, it is 2.04%. These results quantify the critical impact of the negative sequence current—reaching up to 14.78% of the DG output during severe voltage sags—providing theoretical support for the protection design of a petal-shaped distribution network with high DG integration. Full article
(This article belongs to the Section Energy Systems)
Show Figures

Figure 1

23 pages, 20707 KB  
Article
Research on Energy Storage-Based DSTATCOM for Integrated Power Quality Enhancement and Active Voltage Support
by Peng Wang, Jianxin Bi, Fuchun Li, Chunfeng Liu, Yuanhui Sun, Wenhuan Cheng, Yilong Wang and Wei Kang
Electronics 2025, 14(14), 2840; https://doi.org/10.3390/electronics14142840 - 15 Jul 2025
Viewed by 893
Abstract
With the increasing penetration of distributed generation and the diversification of electrical equipment, distribution networks face issues like three-phase unbalance and harmonic currents, while the voltage stability and inertia of the grid-connected system also decrease. A certain amount of energy storage is needed [...] Read more.
With the increasing penetration of distributed generation and the diversification of electrical equipment, distribution networks face issues like three-phase unbalance and harmonic currents, while the voltage stability and inertia of the grid-connected system also decrease. A certain amount of energy storage is needed in a Distribution Static Synchronous Compensator (DSTATCOM) to manage power quality and actively support voltage and inertia in the network. This paper first addresses the limitations of traditional dq0 compensation algorithms in effectively filtering out negative-sequence twice-frequency components. An improved dq0 compensation algorithm is proposed to reduce errors in detecting positive-sequence fundamental current under unbalanced three-phase conditions. Second, considering the impedance ratio characteristics of the distribution network, while reactive power voltage regulation is common, active power regulation is more effective in high-resistance distribution networks. A grid-forming model-based active and reactive power coordinated voltage regulation method is proposed. This method uses synchronous control to establish a virtual three-phase voltage internal electromotive force, forming a comprehensive compensation strategy that combines power quality improvement and active voltage support, exploring the potential of energy storage DSTATCOM applications in distribution networks. Finally, simulation and experimental results demonstrate the effectiveness of the proposed control method. Full article
Show Figures

Figure 1

19 pages, 966 KB  
Article
Sensitivity to Instruction Strategies in Motor Learning Is Predicted by Anterior–Posterior TMS Motor Thresholds
by Michael L. Perrier, Kylee R. Graham, Jessica E. Vander Vaart, W. Richard Staines and Sean K. Meehan
Brain Sci. 2025, 15(6), 645; https://doi.org/10.3390/brainsci15060645 - 16 Jun 2025
Viewed by 979
Abstract
Background: The impact of exogenous explicit knowledge on early motor learning is highly variable and may be influenced by excitability within the procedural sensorimotor network. Recent transcranial magnetic stimulation (TMS) studies suggest that variability in interneuron recruitment by anterior–posterior (AP) currents is linked [...] Read more.
Background: The impact of exogenous explicit knowledge on early motor learning is highly variable and may be influenced by excitability within the procedural sensorimotor network. Recent transcranial magnetic stimulation (TMS) studies suggest that variability in interneuron recruitment by anterior–posterior (AP) currents is linked to differences in functional connectivity between premotor and motor regions. Objectives: This study used controllable pulse parameter TMS (cTMS) to assess how AP-sensitive interneuron excitability interacts with explicit knowledge to influence motor learning. Methods: Seventy-two participants were grouped as AP-positive (n = 36) and AP-negative groups (n = 36) based on whether an AP threshold could be obtained before reaching maximal stimulator output. A narrow (30 µs) stimulus was employed to target the longest latency corticospinal inputs selectively. Participants then practiced a continuous visuomotor tracking task and completed a delayed retention test. Half of each group received explicit knowledge of a repeated sequence embedded between random sequences. Random sequence tracking performance assessed general sensorimotor efficiency; repeated sequence performance assessed sequence-specific learning. Results: Both AP30-positive participants, with and without explicit knowledge, and the AP30-negative without explicit knowledge demonstrated similar improvements in sensorimotor efficiency driven by offline consolidation. However, AP30-negative participants given explicit instruction exhibited significantly reduced improvement in sensorimotor efficiency, primarily due to impaired offline consolidation. Conclusions: These findings suggest that individuals with low excitability in long-latency AP-sensitive inputs may be more vulnerable to interference from explicit instruction. The current results highlight the importance of accounting for individual differences in interneuron excitability when developing instructional strategies for motor learning. Full article
Show Figures

Figure 1

18 pages, 2170 KB  
Article
Integrated Analysis of Differential Expression Profiles of miRNA and mRNA in Gonads of Scatophagus argus Provides New Insights into Sexually Biased Gene Expression
by Yaling Lei, Kaizhi Jiao, Yuanqing Huang, Yuwei Wu, Gang Shi, Hongjuan Shi, Huapu Chen, Siping Deng, Guangli Li, Wenjing Tao and Dongneng Jiang
Animals 2025, 15(11), 1564; https://doi.org/10.3390/ani15111564 - 27 May 2025
Viewed by 872
Abstract
The Scatophagus argus (S. argus) is a valuable aquaculture species in southern China, with females exhibiting significantly faster growth rates than males. However, the limited understanding of its sex determination and differentiation mechanisms poses challenges for sex-controlled breeding. MicroRNAs (miRNAs), key [...] Read more.
The Scatophagus argus (S. argus) is a valuable aquaculture species in southern China, with females exhibiting significantly faster growth rates than males. However, the limited understanding of its sex determination and differentiation mechanisms poses challenges for sex-controlled breeding. MicroRNAs (miRNAs), key post-transcriptional regulators, are known to modulate critical pathways governing sex determination and differentiation across several vertebrates. However, there is currently no research on miRNAs related to sex determination and differentiation in S. argus. In this study, we analyzed the expression profiles of miRNA and mRNA in the gonads of adult S. argus using high-throughput sequencing. Our analysis identified 2210 miRNAs, including 482 differentially expressed miRNAs (DEMs) between sexes. These DEMs targeted 3340 differentially expressed genes (DEGs), generating 13,773 regulatory interaction pairs. The expression of some DEGs related to sex determination and differentiation was found to be either positively or negatively correlated with expression of DEMs that might regulate them. The novel_miR_110/Foxl2, novel_miR_802/Gdf9, and novel_miR_1263/Gdf9 show opposing differential expression trends, whereas sar-miR-143-5p-4/Gsdf, sar-miR-143-5p-5/Gsdf, and novel_miR_379/Sox3 show consistent trends. The regulatory relationship between miRNA and gene in the gonads does not seem to be conserved among different fish species. This work advances our understanding of the molecular mechanisms underlying the sexual dimorphism of gonadal gene expression in S. argus. The identified miRNA–gene interactions may serve as potential targets for future sex-control strategies, contributing to advancements in aquaculture practices for this species. Full article
(This article belongs to the Section Animal Reproduction)
Show Figures

Figure 1

13 pages, 1389 KB  
Study Protocol
An Application of a Dual-Module VSG Based on QPR and Virtual Impedance in Three-Phase Unbalanced Power Grids
by Liping Fan and Mingjun Wang
Energies 2025, 18(11), 2782; https://doi.org/10.3390/en18112782 - 27 May 2025
Viewed by 764
Abstract
As an innovative solution, the virtual synchronous generator (VSG) facilitates the seamless incorporation of renewable energy into power grids. It also exhibits the ability to reconfigure system inertia and deliver damping effects, thereby assuming a progressively vital role in contemporary power systems. Three-phase [...] Read more.
As an innovative solution, the virtual synchronous generator (VSG) facilitates the seamless incorporation of renewable energy into power grids. It also exhibits the ability to reconfigure system inertia and deliver damping effects, thereby assuming a progressively vital role in contemporary power systems. Three-phase voltage imbalance, a common phenomenon in power grids, causes current distortion. Imbalance, a common phenomenon in power grids, causes current distortion in VSG outputs, thereby affecting power quality. Therefore, ensuring symmetrical current injection into the grid has become a critical challenge in grid-connected technology. To resolve this challenge, a dual-module VSG control scheme is introduced, enabling precise regulation of the VSG’s power delivery. This approach effectively distinguishes and separately manages the positive-sequence and negative-sequence power outputs of the VSG. Furthermore, virtual impedance and quasi-PR control are incorporated into the current control loop to achieve zero negative-sequence power output from VSG, ensuring a stable power supply. Simulation results validate the reliability of this approach, providing both a theoretical foundation and practical evidence for its future application. Full article
Show Figures

Figure 1

17 pages, 3568 KB  
Article
Multi-Objective Optimal Control of Variable Speed Alternating Current-Excited Pumped Storage Units Considering Electromechanical Coupling Under Grid Voltage Fault
by Tao Liu, Yu Lu, Xiaolong Yang, Ziqiang Man, Wei Yan, Teng Liu, Changjiang Zhan, Xingwei Zhou and Tianyu Fang
Energies 2025, 18(11), 2750; https://doi.org/10.3390/en18112750 - 26 May 2025
Cited by 1 | Viewed by 594
Abstract
Variable Speed AC-excited Pumped Storage Units (VSACPSUs) demonstrate advantages in flexibility, high efficiency, and fast response, and they play a crucial regulatory role in power systems with increasing renewable energy penetration. Typically connected to weak grids, conventional low-voltage ride-through (LVRT) control methods for [...] Read more.
Variable Speed AC-excited Pumped Storage Units (VSACPSUs) demonstrate advantages in flexibility, high efficiency, and fast response, and they play a crucial regulatory role in power systems with increasing renewable energy penetration. Typically connected to weak grids, conventional low-voltage ride-through (LVRT) control methods for these units suffer from single control objectives, poor adaptability, and neglect of electromechanical coupling characteristics. To address these limitations, this paper proposes a multi-objective optimization strategy considering electromechanical coupling under a grid voltage fault. Firstly, a positive/negative-sequence mathematical model of doubly-fed machines is established. Based on stator winding power expressions, the operational characteristics under a grid fault are analyzed, including stator current imbalance as well as oscillation mechanisms of active power, reactive power, and electromagnetic torque. Considering the differences in rotor current references under different control objectives, a unified rotor current reference expression is constructed by introducing a time-varying weighting factor according to expression characteristics and electromechanical coupling properties. The weighting factor can be dynamically adjusted based on operating conditions and grid requirements using turbine input power, grid current unbalance, and voltage dip depth as key indicators to achieve adaptive control optimization. Finally, a multi-objective optimization model incorporating coupling characteristics and operational requirements is developed. Compared with conventional methods, the proposed strategy demonstrates enhanced adaptability and significantly improved low-voltage ride-through performance. Simulation results verify its effectiveness. Full article
Show Figures

Figure 1

17 pages, 3443 KB  
Article
Low Voltage Ride Through Coordination Control Strategy of DFIG with Series Grid Side Converter
by Xin Qi, Can Ding, Jun Zhang, Quan Wang and Wenhui Chen
Energies 2025, 18(10), 2537; https://doi.org/10.3390/en18102537 - 14 May 2025
Viewed by 993
Abstract
The present study investigates the control strategy of a novel doubled-fed induction generator (DFIG) with a series grid-side converter (SGSC) during grid faults. The rotor-side inverter is subject to a control strategy derived from the Model Predictive Current Control (MPCC) theory, which is [...] Read more.
The present study investigates the control strategy of a novel doubled-fed induction generator (DFIG) with a series grid-side converter (SGSC) during grid faults. The rotor-side inverter is subject to a control strategy derived from the Model Predictive Current Control (MPCC) theory, which is implemented during periods of fault occurrence; for the series grid-side converter, the positive and negative sequence component control is implemented during both steady state and fault periods to enhance system stability and performance. The proposed coordinated control strategy is implemented on a doubly fed turbine with SGSC, while taking into account different degrees of symmetric and asymmetric faults to further evaluate the efficacy of the proposed method. The results of the simulations demonstrate the efficacy of the model-predictive current control scheme applied to the rotor-side converter under conditions of asymmetric faults. This enables the suppression of a range of phenomena, including rotor overcurrent, stator overcurrent, and overvoltage, electromagnetic torque ripple, and DC bus voltage during low-voltage ride-through (LVRT), among others. The present study confirms the viability of implementing positive and negative sequences of voltage separation control in the SGSC during both grid faults and steady state. This approach is expected to minimize the switching of SGSC control strategies and thereby reduce output power fluctuations. The Rotor Side Converter (RSC) and SGSC can perform coordinated control during faults, and the proposed method is able to improve low-voltage ride-through performance compared to existing methods, thereby preventing damage to the converter under multiple fault conditions. Full article
(This article belongs to the Special Issue Control and Optimization of Power Converters)
Show Figures

Figure 1

18 pages, 8336 KB  
Article
Metformin-Enhanced Secretome from Periodontal Ligament Stem Cells Promotes Functional Recovery in an Inflamed Periodontal Model: In Vitro Study
by Han Na Suh, Ju Young Ji and Jung Sun Heo
J. Funct. Biomater. 2025, 16(5), 177; https://doi.org/10.3390/jfb16050177 - 13 May 2025
Cited by 1 | Viewed by 1696
Abstract
Objective: Secretory factors, termed the secretome, in the conditioned medium (CM) from dental mesenchymal stem cells (MSCs) have shown anti-inflammatory, anti-apoptotic, and tissue regenerative potential. This cell-free product could be further developed by preconditioning cells with various biochemical agents, which lead to a [...] Read more.
Objective: Secretory factors, termed the secretome, in the conditioned medium (CM) from dental mesenchymal stem cells (MSCs) have shown anti-inflammatory, anti-apoptotic, and tissue regenerative potential. This cell-free product could be further developed by preconditioning cells with various biochemical agents, which lead to a change in secretome and CM profiles. Among the favorable candidates for CM production, metformin as an anti-diabetic medication is currently considered a potential agent for dental hard tissue and periodontal regeneration. Here, we aimed to assess the composition of CM from periodontal ligament stem cells (PDLSCs) grown in metformin-preconditioned media (Met-CM) compared to normal PDLSC-CM and assess the ability of Met-CM to recover the function of inflamed PDLSCs. Methods: Met-CM and normal CM were collected from PDLSCs grown with or without 50 µM metformin, respectively, under healthy culture conditions. Mass spectrometry and liquid chromatography–tandem mass spectrometry (LC–MS/MS) were performed to comparatively evaluate the proteomic profiles in PDLSC-CM versus Met-CM. We then treated the PDLSC cultures with lipopolysaccharide (LPS) from Porphyromonas gingivalis to induce inflammation and evaluated the osteogenic/cementogenic differentiation in the presence of Met-CM or normal PDLSC-CM by assessing alkaline phosphatase activity, intracellular calcium levels, and mRNA expression of osteogenic and cementogenic factors, including RUNX2, OCN, OSX, and CEMP-1. Subsequently, we performed RNA sequencing to identify transcriptomic changes in the treated cells. Results: We identified 202 differentially expressed proteins, 175 of which were significant, in Met-CM versus normal PDLSC-CM. Among the analyzed groups, the top three protein classes were protein-binding activity modulator, cytoskeletal protein, and extracellular matrix (ECM) protein. Treatment of PDLSCs with LPS significantly attenuated ALP activity, [Ca2+]i, and the mRNA expression levels of RUNX2, OCN, OSX, and CEMP-1, whereas treatment with Met-CM alone markedly enhanced PDLSC differentiation activity compared with the control. Moreover, osteogenic/cementogenic differentiation of the LPS-treated PDLSCs was recovered through incubation in Met-CM. Transcriptomic analysis identified 511 and 3591 differentially expressed genes in the control versus Met-CM and LPS versus LPS + Met-CM groups, respectively. The enrichment of biological processes includes positive regulation of DNA-templated transcription and skeletal system morphogenesis in the control versus Met-CM comparison, as well as positive regulation of transcription from the RNA polymerase II promoter and negative regulation of the apoptotic process in the LPS versus LPS + Met-CM comparison. Molecular function analysis demonstrated the enrichment of protein-binding terms among the DEGs from each comparison. Conclusions: Metformin preconditioning enhanced the recovery effect of PDLSC-CM on LPS-induced inflamed PDLSCs. These findings suggest that metformin preconditioning could represent a practical formula for PDLSC-secretome, which may contribute to the development of future cell-free periodontal regenerative strategies. Full article
(This article belongs to the Special Issue Natural Biomaterials for Biomedical Applications)
Show Figures

Figure 1

19 pages, 8000 KB  
Article
Improved Bipolar Coordinate Control Strategy for 400 Hz Inverter in Aviation Ground Power Supply
by Xinwen Bi, Shuairan Yu, Pengfei Liu and Yanming Cheng
Symmetry 2025, 17(5), 716; https://doi.org/10.3390/sym17050716 - 7 May 2025
Viewed by 754
Abstract
This paper presents an enhanced bipolar control strategy for 400 Hz three-phase inverters in aviation ground power supplies, with a focus on maintaining symmetry in power output under unbalanced load conditions. The strategy integrates Linear Active Disturbance Rejection Control (LADRC) for robust positive [...] Read more.
This paper presents an enhanced bipolar control strategy for 400 Hz three-phase inverters in aviation ground power supplies, with a focus on maintaining symmetry in power output under unbalanced load conditions. The strategy integrates Linear Active Disturbance Rejection Control (LADRC) for robust positive sequence voltage regulation, Proportional Integral with repetitive control (PI + RC) for harmonic suppression in positive sequence currents, and a Quasi-Proportional Resonance (QPR) controller for negative sequence components in the static coordinate system. By doing so, it simplifies negative sequence control and combines PI + RC to improve the dynamic response and eliminate periodic errors. In the context of symmetry, the proposed strategy effectively reduces the total harmonic distortion (THD) and the three-phase current imbalance degree. Simulation results show significant improvements: under balanced loads, THD is reduced by 41.5% (from 1.95% to 1.14%) compared to traditional PI control; under single-phase and three-phase unbalanced loads, THD decreases by 52.7% (2.56% to 1.21%) and 48.1% (2.39% to 1.24%), respectively. The system’s settling time during load transients is shortened by over 30%, and the three-phase current imbalance degree is reduced by 60–70%, which validates the strategy’s effectiveness in enhancing power quality and system stability, thus restoring and maintaining the symmetry of the power output. Full article
(This article belongs to the Special Issue Applications of Symmetry Three-Phase Electrical Power Systems)
Show Figures

Figure 1

30 pages, 6348 KB  
Article
Modular Multilevel Converter Control Strategy for AC Fault Current Maximization and Grid Code Compliance
by Ricardo Vidal-Albalate, Enrique Belenguer and Francisco Magraner
Electronics 2025, 14(9), 1763; https://doi.org/10.3390/electronics14091763 - 25 Apr 2025
Viewed by 1139
Abstract
This paper proposes a dynamic current limit for modular multilevel converters (MMCs) that maximizes the injection of current during grid faults in order to mitigate the voltage dip, reduce voltage imbalances in case of an asymmetrical fault, and ensure the proper operation of [...] Read more.
This paper proposes a dynamic current limit for modular multilevel converters (MMCs) that maximizes the injection of current during grid faults in order to mitigate the voltage dip, reduce voltage imbalances in case of an asymmetrical fault, and ensure the proper operation of protective relays. The reduced short-circuit capacity of MMCs, and power converters in general, is one of their main limitations. In the event of a fault, the converter’s current is significantly lower than that of the synchronous generators, which may impact both the performance of power system protective relays and the mitigation of voltage drops during faults. Usually, to protect the MMCs themselves, their output current is limited by their control. However, the current flowing through the power semiconductors is the arm current, not the output current, and this consists of an AC and a DC component. A new current saturation strategy aiming at maximizing fault current injection, in compliance with the most recent grid codes, is proposed. This strategy limits the arm currents by dynamically adjusting the output current limit while injecting reactive currents (both positive- and negative-sequence) and active current according to the grid codes, the fault type, and voltage sag level. A theoretical analysis is carried out to determine the maximum current injection that will not exceed the arm limits, and this is then validated through detailed PSCAD simulations. With the proposed strategy, the supplied current can be increased by approximately 40%. Full article
Show Figures

Figure 1

Back to TopTop