Sign in to use this feature.

Years

Between: -

Subjects

remove_circle_outline
remove_circle_outline
remove_circle_outline
remove_circle_outline
remove_circle_outline
remove_circle_outline
remove_circle_outline
remove_circle_outline
remove_circle_outline

Journals

remove_circle_outline
remove_circle_outline
remove_circle_outline
remove_circle_outline
remove_circle_outline
remove_circle_outline
remove_circle_outline
remove_circle_outline
remove_circle_outline
remove_circle_outline
remove_circle_outline
remove_circle_outline
remove_circle_outline
remove_circle_outline
remove_circle_outline
remove_circle_outline
remove_circle_outline
remove_circle_outline

Article Types

Countries / Regions

remove_circle_outline
remove_circle_outline
remove_circle_outline
remove_circle_outline

Search Results (2,453)

Search Parameters:
Keywords = polysaccharide structure

Order results
Result details
Results per page
Select all
Export citation of selected articles as:
22 pages, 7108 KB  
Article
Poria cocos Polysaccharide-Modified Selenium Nanoparticles: Structural Characterization, Stability, and In Vitro Antioxidant and Anti-Inflammatory Activity Studies
by Tao Shu, Fan Li, Jiang-Ning Hu and Yu Xu
Foods 2025, 14(20), 3555; https://doi.org/10.3390/foods14203555 (registering DOI) - 18 Oct 2025
Abstract
Selenium nanoparticles (Se NPs) have received increasing attention as a new alternative source to other forms of selenium in nutritional dietary supplements; however, the limited stability and pronounced tendency of selenium nanoparticles (Se NPs) to aggregate in aqueous environments have significantly constrained their [...] Read more.
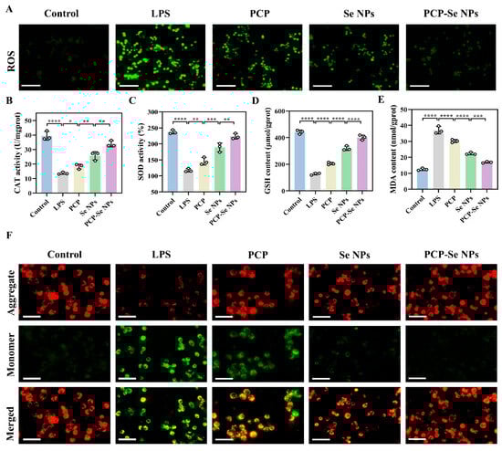
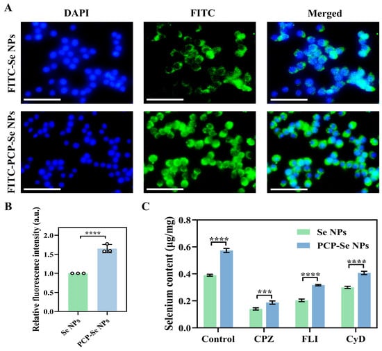
Selenium nanoparticles (Se NPs) have received increasing attention as a new alternative source to other forms of selenium in nutritional dietary supplements; however, the limited stability and pronounced tendency of selenium nanoparticles (Se NPs) to aggregate in aqueous environments have significantly constrained their practical applications. In this study, Poria cocos polysaccharide-modified Se NPs (PCP-Se NPs) were synthesized by the selenite/ascorbic acid chemical reduction method. PCP-Se NPs exhibited a uniformly dispersed spherical morphology with an average particle size of 66.64 ± 0.30 nm, and displayed an amorphous crystal structure. Compared to unmodified Se NPs, the PCP-Se NPs exhibited low Se release (8.83 ± 0.73%) after simulated gastrointestinal digestion, and they had excellent storage stability and salt ion stability. PCP-Se NPs exhibited potent antioxidant activity manifested by the effective scavenging of DDPH and ABTS radicals. PCP-Se NPs were efficiently internalized by RAW264.7 cells and released into the cytoplasm by a lysosomal escape mechanism, thereby effectively reducing intracellular inflammatory factor levels (the levels of MPO, NO, iNOS, TNF-α, IL-1β, and IL-10 in the PCP-Se NPs treatment group were 0.38 ± 0.013-fold, 0.26 ± 0.02-fold, 0.36 ± 0.02-fold, 0.57 ± 0.03-fold, 0.35 ± 0.02-fold, and 2.07 ± 0.16-fold that of the LPS group, respectively), alleviating oxidative stress (the levels of CAT, SOD, GSH, and MDA in the PCP-Se NP-treated group were 2.48 ± 0.02-fold, 1.91 ± 0.11-fold, 3.16 ± 0.28-fold, and 0.46 ± 0.03-fold that of the LPS group, respectively), and maintaining mitochondrial membrane potential stability. This study provides a basis and reference for improving the stability of Se NPs and developing novel selenium-enriched dietary supplements. Full article
(This article belongs to the Section Food Nutrition)
Show Figures

Figure 1

44 pages, 3949 KB  
Review
Beyond Nutrition: The Therapeutic Promise of Seaweed-Derived Polysaccharides Against Bacterial and Viral Threats
by Leonel Pereira and Ana Valado
Mar. Drugs 2025, 23(10), 407; https://doi.org/10.3390/md23100407 - 17 Oct 2025
Abstract
In recent years, seaweed-derived polysaccharides have gained recognition as renewed potent bioactive compounds with significant antibacterial and antiviral properties. These polysaccharides include carrageenan, agar, agarose, and porphyran from red seaweed; fucoidan, laminarin, and alginate (alginic acid) from brown seaweed; and ulvan from green [...] Read more.
In recent years, seaweed-derived polysaccharides have gained recognition as renewed potent bioactive compounds with significant antibacterial and antiviral properties. These polysaccharides include carrageenan, agar, agarose, and porphyran from red seaweed; fucoidan, laminarin, and alginate (alginic acid) from brown seaweed; and ulvan from green seaweed. Their diverse and complex structures, shaped by sulfation patterns, glycosidic linkages, and monosaccharide composition, contribute to their broad-spectrum biological activities, including antimicrobial, immunomodulatory, and prebiotic functions. This review explores the structural characteristics of these marine polysaccharides, reported in vitro and in vivo antimicrobial activities, and the mechanisms underlying their antibacterial and antiviral effects. Additionally, the extraction, purification methods, and commercial applications of these bioactive polysaccharides are discussed. By integrating recent advances and highlighting their multifunctionality, this review underscores the translational promise of seaweed-derived polysaccharides as sustainable, natural agents in the global fight against antimicrobial resistance and infectious diseases. Full article
(This article belongs to the Special Issue High-Value Algae Products, 2nd Edition)
19 pages, 1722 KB  
Review
Natural Compounds with Antiviral Activity Against Clinically Relevant RNA Viruses: Advances of the Last Decade
by David Mauricio Cañedo-Figueroa, Daniela Nahomi Calderón-Sandate, Jonathan Hernández-Castillo, Manuel Josafat Huerta-Garza, Ximena Hernández-Rodríguez, Manuel Adrián Velázquez-Cervantes, Giovanna Berenice Barrera-Aveleida, Juan Valentin Trujillo-Paez, Flor Itzel Lira-Hernández, Blanca Azucena Marquez-Reyna, Moisés León-Juárez, Ana Cristina García-Herrera, Juan Fidel Osuna-Ramos and Luis Adrián De Jesús-González
Biomolecules 2025, 15(10), 1467; https://doi.org/10.3390/biom15101467 - 16 Oct 2025
Viewed by 288
Abstract
RNA viruses remain a significant public health concern due to their rapid evolution, genetic variability, and capacity to trigger recurrent epidemics and pandemics. Over the last decade, natural products have gained attention as a valuable source of antiviral candidates, offering structural diversity, accessibility, [...] Read more.
RNA viruses remain a significant public health concern due to their rapid evolution, genetic variability, and capacity to trigger recurrent epidemics and pandemics. Over the last decade, natural products have gained attention as a valuable source of antiviral candidates, offering structural diversity, accessibility, and favorable safety profiles. This review highlights key replication mechanisms of RNA viruses and their associated therapeutic targets, including RNA-dependent RNA polymerase, viral proteases, and structural proteins mediating entry and maturation. We summarize recent advances in the identification of bioactive compounds such as flavonoids, alkaloids, terpenes, lectins, and polysaccharides that exhibit inhibitory activity against clinically relevant pathogens, including the Influenza A virus (IAV), human immunodeficiency viruses (HIV), dengue virus (DENV), Zika virus (ZIKV), and Severe acute respiratory syndrome coronavirus 2 (SARS-CoV-2). Special emphasis is placed on the integration of in silico screening, in vitro validation, and nanotechnology-based delivery systems that address challenges of stability, bioavailability, and specificity. Furthermore, the growing role of artificial intelligence, drug repurposing strategies, and curated antiviral databases is discussed as a means to accelerate therapeutic discovery. Despite persistent limitations in clinical translation and standardization, natural products represent a promising and sustainable platform for the development of next-generation antivirals against RNA viruses. Full article
(This article belongs to the Special Issue Molecular Mechanism and Detection of SARS-CoV-2)
Show Figures

Figure 1

16 pages, 9196 KB  
Article
Physicochemical, Functional, and Antioxidant Properties of Pectic Polysaccharides Extracted from Three Bast Fibrous Plants
by Jialing Tang, Xi Li, Da Xu, Genggui Liu, Xiaoqin Zhang, Xiaofei Xiong, Xiai Yang, Xiaoli Qin, Yanchun Deng, Chunsheng Hou and Xiushi Yang
Life 2025, 15(10), 1618; https://doi.org/10.3390/life15101618 - 16 Oct 2025
Viewed by 68
Abstract
Bast fibrous plants are recognized as potential sources of pectin, yet the structural characteristics and functional properties of pectic polysaccharides derived from these plants remain insufficiently investigated. In this study, three pectic polysaccharides (HP, KP, and RP) were isolated from the bast fibers [...] Read more.
Bast fibrous plants are recognized as potential sources of pectin, yet the structural characteristics and functional properties of pectic polysaccharides derived from these plants remain insufficiently investigated. In this study, three pectic polysaccharides (HP, KP, and RP) were isolated from the bast fibers of Cannabis sativa L. (hemp), Hibiscus cannabinus L. (kenaf), and Boehmeria nivea L. (ramie) using an ammonium oxalate solution. Their chemical composition, monosaccharide profile, molecular weight, microstructure, and functional groups were analyzed by spectroscopic and chromatographic techniques. These polysaccharides exhibited remarkable uronic acid content (50.49–61.14%), a relatively low degree of esterification (19.51–34.26%), and high molecular weights ranging from 147.10 to 242.16 kDa. The predominant neutral sugars identified were rhamnose, arabinose, and galactose. Furthermore, HP, KP, and RP demonstrated superior thermal stability, emulsifying properties, water/oil holding capacity, and cholesterol binding ability compared with commercial citrus pectin (CP). They also exhibited stronger radical scavenging activity, with KP showing particularly notable antioxidant performance (IC50 = 1856 and 1485 μg/mL for the DPPH and ABTS assays, respectively). Overall, these findings indicate that bast fibrous plants are promising alternative sources of pectic polysaccharides with favorable antioxidant properties, supporting their potential application as food additives or functional ingredients. Full article
(This article belongs to the Section Plant Science)
Show Figures

Figure 1

18 pages, 3919 KB  
Article
Supramolecular Structure and Complexation of Gum Arabic in Aqueous Solutions: What Determines Its Protective Functions in Nature and Technologies?
by Olga S. Zueva, Mariya A. Klimovitskaya, Polina V. Skvortsova, Tahar Khair, Daria A. Kazantseva, Yuliya Abakumova and Naira R. Gromova
Macromol 2025, 5(4), 49; https://doi.org/10.3390/macromol5040049 - 16 Oct 2025
Viewed by 57
Abstract
In this work, the associative behavior of Gum Arabic in aqueous solutions was investigated through dynamic light scattering, nuclear magnetic resonance, and transmission and scanning electron microscopy. It was shown that in small associates, the spherical polysaccharide units have predominant sizes of 2–8 [...] Read more.
In this work, the associative behavior of Gum Arabic in aqueous solutions was investigated through dynamic light scattering, nuclear magnetic resonance, and transmission and scanning electron microscopy. It was shown that in small associates, the spherical polysaccharide units have predominant sizes of 2–8 and 9–20 nm. The average hydrodynamic diameter of diffusing structural units, calculated on the basis of NMR experiment, turned out to be close to 20 nm, which corresponds with electron microscopy data. Based on geometric considerations and the composition and supramolecular structure of Gum Arabic, we calculated the parameters of branched chains of Gum Arabic. A possible “crown” model of polysaccharide chain association into spherical blocks is presented. The developed model allowed us to describe the effects observed during the time-extended association of Gum Arabic particles (molecules) in aqueous solutions, leading first to blocks’ swelling, then the appearance of local gelation, and only then to the creation of dense protective layers on the surfaces. It was established that the tendency of amphiphilic Gum Arabic molecules to form complexes both among themselves and with various surfaces and the possibility of forming viscous gel-like layers on the interfaces underly its use in many natural, food, technical, and technological applications, including emulsification. Full article
Show Figures

Figure 1

69 pages, 25043 KB  
Review
Hydrogels from Renewable Resources: Advances in 3D Networks Based on Cellulose and Hemicellulose
by Diana Elena Ciolacu
Polymers 2025, 17(20), 2760; https://doi.org/10.3390/polym17202760 - 15 Oct 2025
Viewed by 182
Abstract
In recent years, natural polymers have gained significant attention due to their abundance, biodegradability and versatility, offering a promising alternative to conventional synthetic polymers. Among natural polymers, cellulose and hemicellulose hold a special place, being the most abundant plant polysaccharides in nature, which [...] Read more.
In recent years, natural polymers have gained significant attention due to their abundance, biodegradability and versatility, offering a promising alternative to conventional synthetic polymers. Among natural polymers, cellulose and hemicellulose hold a special place, being the most abundant plant polysaccharides in nature, which serve as key structural materials in the synthesis of hydrogels. Cellulose has attracted significant attention in the development of hydrogels due to the fact that it confers desirable mechanical properties, high water absorption and biocompatibility. Hemicellulose, although with a more amorphous structure than cellulose, contains various functional groups that facilitate its chemical modification. With an environmentally friendly nature and low cost, these polysaccharides have gained major interest and are highly appreciated by both the academic and industrial communities. This review comprehensively presents recent advances in the design and development of hydrogels made from renewable biopolymers—cellulose and hemicellulose—providing an in-depth exploration of the information recorded over the past five years. The latest strategies for the synthesis of hydrogels, their formation mechanisms and their most important properties are analyzed and summarized in detail from the perspective of physical and chemical crosslinking. A comparative analysis is performed between these hydrogels, highlighting not only the advantages and disadvantages of each type of hydrogel but also the main challenges associated with the balance between mechanical strength, swelling capacity, biodegradability and cost-effectiveness. Finally, the advanced biomedical applications of these hydrogels in areas such as drug delivery, wound dressings and tissue engineering are presented in detail. Full article
(This article belongs to the Special Issue Advances in Cellulose-Based Polymers and Composites, 2nd Edition)
Show Figures

Figure 1

20 pages, 2965 KB  
Article
Enzymatic Hydrolysis of Polysaccharide from Houttuynia cordata and Structure Characterization of the Degradation Products and Their α-Glucosidase Inhibitory Activity
by Lanlan Zhang, Zhixuan Yang, Yanan Yuan, Mohammed Mansour, Ting Wu, Siyi Pan and Xiaoyun Xu
Appl. Sci. 2025, 15(20), 11057; https://doi.org/10.3390/app152011057 - 15 Oct 2025
Viewed by 114
Abstract
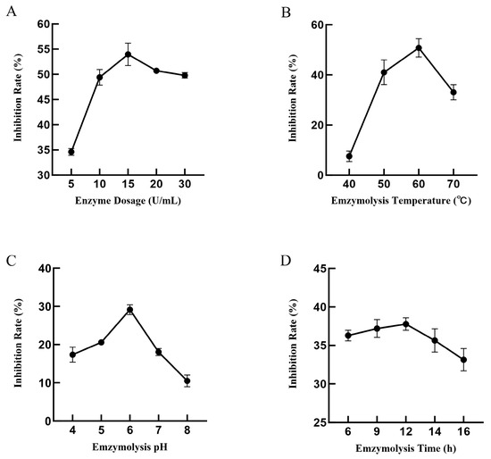
This study aimed to enhance the α-glucosidase inhibitory activity of Houttuynia cordata polysaccharide (HCP) and investigate the structure of derivatives. Under optimal conditions (amylase derived from Aspergillus oryzae loading of 15 U/mL, 60 °C, and pH 6.1), the enzymatic hydrolysates of HCP (EHCP) [...] Read more.
This study aimed to enhance the α-glucosidase inhibitory activity of Houttuynia cordata polysaccharide (HCP) and investigate the structure of derivatives. Under optimal conditions (amylase derived from Aspergillus oryzae loading of 15 U/mL, 60 °C, and pH 6.1), the enzymatic hydrolysates of HCP (EHCP) demonstrated significantly higher α-glucosidase inhibition than non-enzymatically treated HCP (NEHCP). At a 6 mg/mL concentration, the α-glucosidase inhibition rates of EHCP and NEHCP were 77.32% and 52.92%, respectively. Molecular weight analysis revealed that EHCP was a homogeneous polysaccharide of 338.7 kDa, lower than that of NEHCP (504.6 kDa). The monosaccharide composition was Galacturonic acid/Glucuronic acid/Galactose/Rhamnose/Mannose/Fucose/Xylose/Arabinose/Glucose = 77.42:3.78:8.04:2.12:3.16:2.48:0.75:0.17:2.08 molar ratio. Infrared and nuclear magnetic resonance analyses confirmed pyranose rings and both α- and β-glycosidic linkages. Compared with NEHCP, EHCP demonstrated improved solubility, decreased crystallinity, and morphological changes from dense rod-like to loose flaky structures. Full article
Show Figures

Figure 1

17 pages, 3426 KB  
Article
Specific Function and Assembly of Crucial Microbes for Dendroctonus armandi Tsai et Li
by Caixia Liu, Lingyu Liang, Huimin Wang, Zheng Wang and Quan Lu
Forests 2025, 16(10), 1584; https://doi.org/10.3390/f16101584 - 15 Oct 2025
Viewed by 174
Abstract
Dendroctonus armandi is a native bark beetle that infests healthy Pinus armandii Franch. in western China. The complex symbiotic relationships with diverse microbes are critical to hosts for survival and outbreak dynamics. Understanding the potential functions and assembly metabolisms of these symbiotic microbes [...] Read more.
Dendroctonus armandi is a native bark beetle that infests healthy Pinus armandii Franch. in western China. The complex symbiotic relationships with diverse microbes are critical to hosts for survival and outbreak dynamics. Understanding the potential functions and assembly metabolisms of these symbiotic microbes to host colonization are therefore crucial. Metagenomic analysis revealed that gut microbial communities differed from cuticular ones significantly. The cuticle exhibited greater fungal diversity, while the gut supported a significantly higher bacterial diversity. Our findings indicated that gut unclassified Burkholderiales, Escherichia, Bacteroides and Prevotella may play a crucial role in degrading terpenes, phenols and polysaccharides rather than cuticular microbes. Stochastic processes appeared to be served as the primary drivers shaping the core microbial community structures. Cuticular dominant and functional microbial community assemblies except for Escherichia may be primarily driven by stochasticity to adapt the unstable habitats. The direct comparison of gut and cuticular microbiomes may provide valuable insights into the specific functions of symbiotic microbes, and offer critical molecular data for broader understanding of symbiotic relationship between bark beetles and microbes. Full article
Show Figures

Figure 1

14 pages, 1457 KB  
Article
Toward Sustainability: Electrochemical and Spectroscopic Analysis of Microbial Fuel Cells Using Carrot Pulp
by Segundo Jonathan Rojas-Flores, Renny Nazario-Naveda, Santiago M. Benites, Daniel Delfin-Narciso and Moisés Gallozzo Cardenas
Sustainability 2025, 17(20), 9114; https://doi.org/10.3390/su17209114 - 14 Oct 2025
Viewed by 145
Abstract
Limited access to electricity and high levels of CO2 emissions—over 35 billion metric tons in recent years—highlight the urgent need for sustainable energy solutions, particularly in rural areas dependent on polluting fuels. To address this challenge, three single-chamber microbial fuel cells (MFCs) [...] Read more.
Limited access to electricity and high levels of CO2 emissions—over 35 billion metric tons in recent years—highlight the urgent need for sustainable energy solutions, particularly in rural areas dependent on polluting fuels. To address this challenge, three single-chamber microbial fuel cells (MFCs) with carbon anodes and zinc cathodes were designed and operated for 35 days in a closed circuit. Voltage, current, pH, conductivity, ORP, and COD were monitored. FTIR-ATR spectroscopy (range 4000–400 cm−1) was applied to identify structural changes, and polarization curves were constructed to estimate internal resistance. The main FTIR peaks were observed at 1027, 1636, 3237, and 3374 cm−1, indicating the degradation of polysaccharides and hydroxyl groups. The maximum voltage reached was 0.961 ± 0.025 V, and the peak current was 3.052 ± 0.084 mA on day 16, coinciding with an optimal pH of 4.977 ± 0.058, a conductivity of 194.851 ± 2.847 mS/cm, and an ORP of 126.707 ± 6.958 mV. Connecting the three MFCs in series yielded a total voltage of 2.34 V. Taxonomic analysis of the anodic biofilm revealed a community dominated by Firmicutes (genus Lactobacillus: L. acidophilus, L. brevis, L. casei, L. delbrueckii, L. fermentum, L. helveticus, and L. plantarum), along with Bacteroidota and Proteobacteria (electrogenic bacteria). This microbial synergy enhances electron transfer and validates the use of carrot waste as a renewable source of bioelectricity for low-power applications. Full article
Show Figures

Figure 1

25 pages, 1430 KB  
Review
Purification, Structural Characteristics, Bioactive Properties, and Applications of Naematelia aurantialba Polysaccharides: A Comprehensive Review
by Ri-Na Wu, Yun-Yang Zhu, Run-Hui Ma, Zhi-Jing Ni, Xiao-Juan Deng, Kiran Thakur and Zhao-Jun Wei
Molecules 2025, 30(20), 4073; https://doi.org/10.3390/molecules30204073 - 13 Oct 2025
Viewed by 178
Abstract
Jin’er (Naematelia aurantialba), commonly known as golden ear, is a traditional edible fungus that has long been recognized for its medicinal and culinary properties in China. Recently, it has been registered as a new cosmetic ingredient, drawing significant attention across various [...] Read more.
Jin’er (Naematelia aurantialba), commonly known as golden ear, is a traditional edible fungus that has long been recognized for its medicinal and culinary properties in China. Recently, it has been registered as a new cosmetic ingredient, drawing significant attention across various fields, including medicine, food, and cosmetics, due to its array of nutritional and medicinal benefits. N. aurantialba is rich in bioactive compounds, such as polysaccharides, dietary fiber, polyphenols, and active peptides. Among these, N. aurantialba polysaccharides (NAPs) are the primary active components, exhibiting a range of biological properties, including antioxidant, hypoglycemic, immunomodulatory, intestinal flora modulatory, anti-tumor, and anti-inflammatory effects. This comprehensive review summarizes the latest advancements in the extraction, purification, structural characteristics, functional activity, and related functional mechanisms of NAPs, as well as their industrial applications. Additionally, it discusses the current limitations in NAPs research and explores its potential future research directions. This review aims to provide up-to-date information and valuable references for researchers and industry professionals interested in the potential application of NAPs in the fields of food, medicine, healthcare, and cosmetics. Full article
(This article belongs to the Special Issue Research on Functional Active Ingredients of Edible Fungi)
Show Figures

Graphical abstract

35 pages, 2483 KB  
Review
Fungal and Microalgal Chitin: Structural Differences, Functional Properties, and Biomedical Applications
by Lijing Yin, Hang Li, Ronge Xing, Rongfeng Li, Kun Gao, Guantian Li and Song Liu
Polymers 2025, 17(20), 2722; https://doi.org/10.3390/polym17202722 - 10 Oct 2025
Viewed by 413
Abstract
Chitin, one of the most abundant natural polysaccharides, has gained increasing attention for its structural diversity and potential in biomedicine, agriculture, food packaging, and advanced materials. Conventional chitin production from crustacean shell waste faces limitations, including seasonal availability, allergenic protein contamination, heavy metal [...] Read more.
Chitin, one of the most abundant natural polysaccharides, has gained increasing attention for its structural diversity and potential in biomedicine, agriculture, food packaging, and advanced materials. Conventional chitin production from crustacean shell waste faces limitations, including seasonal availability, allergenic protein contamination, heavy metal residues, and environmentally harmful demineralization processes. Chitin from fungi and microalgae provides a sustainable and chemically versatile alternative. Fungal chitin, generally present in the α-polymorph, is embedded in a chitin–glucan–protein matrix that ensures high crystallinity, mechanical stability, and compatibility for biomedical applications. Microalgal β-chitin, particularly from diatoms, is secreted as high-aspect-ratio microrods and nanofibrils with parallel chain packing, providing enhanced reactivity and structural integrity that are highly attractive for functional materials. Recent progress in green extraction technologies, including enzymatic treatments, ionic liquids, and deep eutectic solvents, enables the recovery of chitin with reduced environmental burden while preserving its native morphology. By integrating sustainable sources with environmentally friendly processing methods, fungal and microalgal chitin offer unique structural polymorphs and tunable properties, positioning them as a promising alternative to crustacean-derived chitin. Full article
(This article belongs to the Special Issue Polysaccharides: Synthesis, Properties and Applications)
Show Figures

Graphical abstract

28 pages, 1232 KB  
Review
Marine Macroalgal Polysaccharides as Precision Tools for Health and Nutrition
by José A. M. Prates, Mohamed Ezzaitouni and José L. Guil-Guerrero
Phycology 2025, 5(4), 58; https://doi.org/10.3390/phycology5040058 - 10 Oct 2025
Viewed by 236
Abstract
Macroalgal polysaccharides represent a diverse group of structurally complex biopolymers with significant potential in biomedicine and functional food applications. This review provides a comprehensive examination of their structural features, biological activities, and molecular targets, with an emphasis on precision applications. Key polysaccharides such [...] Read more.
Macroalgal polysaccharides represent a diverse group of structurally complex biopolymers with significant potential in biomedicine and functional food applications. This review provides a comprehensive examination of their structural features, biological activities, and molecular targets, with an emphasis on precision applications. Key polysaccharides such as alginates, carrageenans, fucoidans, ulvans, and laminarans are highlighted, focusing on their unique chemical backbones, degrees of sulfation, and branching patterns that underlie their bioactivity. Special attention is given to their roles in modulating inflammation, oxidative stress, apoptosis, gut microbiota, and metabolic pathways. Comparative assessment of extraction strategies, structure–function relationships, and bioactivity data highlights the importance of tailoring polysaccharide processing methods to preserve bioefficacy. Emerging insights from computational modelling and receptor-binding studies reveal promising interactions with immune and apoptotic signalling cascades, suggesting new therapeutic opportunities. Finally, the review outlines challenges related to standardisation, scalability, and regulatory approval, while proposing avenues for future research toward clinical translation and industrial innovation. By integrating structural biology, pharmacology, and nutraceutical sciences, this work underscores the potential of macroalgal polysaccharides as precision agents in health-promoting formulations and next-generation functional foods. Full article
Show Figures

Graphical abstract

25 pages, 4126 KB  
Article
Structural Characterization of Polysaccharide from Flammulina velutipes and Its Impact on Hyperlipidemia Through Modulation of Hepatic Cholesterol Metabolism and Gut Microbiota
by Wei Jia, Huimin Wang, Ting Feng, Xiaoxiao Liu, Zhendong Liu, Zhengpeng Li, Wenhan Wang and Jingsong Zhang
Foods 2025, 14(19), 3452; https://doi.org/10.3390/foods14193452 - 9 Oct 2025
Viewed by 259
Abstract
FVPB1, a novel heteropolysaccharide, was extracted from the Flammulina velutipes fruiting body, and its structure was determined by methylation analysis, nuclear magnetic resonance (NMR) spectroscopy. FVPB1 demonstrated efficacy in inhibiting lipid accumulation in Raw264.7 cells and zebrafish, as well as in reducing weight [...] Read more.
FVPB1, a novel heteropolysaccharide, was extracted from the Flammulina velutipes fruiting body, and its structure was determined by methylation analysis, nuclear magnetic resonance (NMR) spectroscopy. FVPB1 demonstrated efficacy in inhibiting lipid accumulation in Raw264.7 cells and zebrafish, as well as in reducing weight gain and ameliorating liver injury in high-fat diet-induced mice. High concentration of FVPB1 significantly increased serum ApoA1 levels, while all tested doses (low, medium, and high) reduced serum ApoB levels in mice. Intervention with FVPB1 significantly increased the mRNA expression of Lcat and Cyp7a1 enzymes while markedly reducing the transcriptional level of Hmgcr reductase. Additionally, low concentration of FVPB1 enhanced CYP7A1 protein expression, whereas medium and high concentrations of FVPB1 promoted LCAT protein expression. Medium and high concentrations of FVPB1 significantly enhanced bile acid excretion in mice, with the high dose additionally promoting fecal sterol output. Alpha and beta diversity analyses demonstrated that a high-fat diet induced substantial dysbiosis in the gut microbiota of mice, characterized by reduced microbial diversity and richness. Intervention with FVPB1 significantly modulated the structural composition of the intestinal microbiota in high-fat diet-fed mice. Therefore, FVPB1 exerts lipid-lowering effect in high-fat diet-fed mice by modulating cholesterol metabolism and ameliorating gut microbiota dysbiosis. Full article
(This article belongs to the Section Nutraceuticals, Functional Foods, and Novel Foods)
Show Figures

Graphical abstract

24 pages, 2513 KB  
Article
Gallic Acid Functionalization Improves the Pharmacological Profile of Fucoidan B: A Polysaccharide with Antioxidant Properties
by Joicy Ribeiro dos Santos, Diego Araujo Sabry, Guilherme Lanzi Sassaki and Hugo Alexandre Oliveira Rocha
Polysaccharides 2025, 6(4), 89; https://doi.org/10.3390/polysaccharides6040089 - 8 Oct 2025
Viewed by 211
Abstract
Fucoidan B (FucB) is a sulfated polysaccharide with recognized biological activity. In this study, FucB was chemically modified through redox conjugation with gallic acid (GA) to obtain FucB-GA, aiming to enhance its antioxidant properties. Structural characterization using FTIR, NMR, and electrophoresis confirmed the [...] Read more.
Fucoidan B (FucB) is a sulfated polysaccharide with recognized biological activity. In this study, FucB was chemically modified through redox conjugation with gallic acid (GA) to obtain FucB-GA, aiming to enhance its antioxidant properties. Structural characterization using FTIR, NMR, and electrophoresis confirmed the successful covalent binding of GA to FucB without major structural degradation. The conjugation increased the phenolic content and reduced crystallinity, as shown by XRD and SEM, indicating greater amorphous character, which can favor biological applications. Thermogravimetric analysis demonstrated enhanced thermal stability in FucB-GA. Antioxidant activity was evaluated through various in vitro assays. FucB-GA showed superoxide radical scavenging activity of 91.96%, copper chelating capacity of 43.2%, antioxidant capacity of 37 mg AEE/g, and reducing power of 94.22%, significantly higher results than FucB, while no sample chelated iron. Under the conditions analyzed, gallic acid alone showed minimal or no activity in most assays. These results suggest that conjugation with GA increases the antioxidant potential of FucB, while also improving the activity and bioavailability of GA, likely due to the increase in electron-donating and metal-binding groups. Overall, the study supports the development of FucB-GA as a promising antioxidant compound for pharmaceutical or nutraceutical applications. Full article
Show Figures

Graphical abstract

26 pages, 1244 KB  
Review
Neuroprotective Bioactive Compounds from Marine Algae and Their By-Products Against Cerebral Ischemia–Reperfusion Injury: A Comprehensive Review
by Joon Ha Park
Appl. Sci. 2025, 15(19), 10791; https://doi.org/10.3390/app151910791 - 7 Oct 2025
Viewed by 401
Abstract
Cerebral ischemia–reperfusion (I/R) injury is a leading cause of death and long-term disability worldwide, characterized by a complex interplay of pathophysiological mechanisms and currently limited therapeutic options. This critical unmet need underscores the importance of exploring novel multi-targeted neuroprotective agents. Marine algae represent [...] Read more.
Cerebral ischemia–reperfusion (I/R) injury is a leading cause of death and long-term disability worldwide, characterized by a complex interplay of pathophysiological mechanisms and currently limited therapeutic options. This critical unmet need underscores the importance of exploring novel multi-targeted neuroprotective agents. Marine algae represent a rich and underexplored source of structurally diverse bioactive compounds with promising therapeutic potential against cerebral I/R injury. This comprehensive review systematically summarizes the preclinical evidence on the neuroprotective effects and underlying mechanisms of key bioactive compounds found in marine algae, including polysaccharides (e.g., fucoidan, laminarin, porphyran), carotenoids (e.g., astaxanthin, fucoxanthin, lutein, zeaxanthin), polyphenols (e.g., dieckol, phlorotannins), and sterols (e.g., β-sitosterol). These compounds consistently demonstrate significant efficacy across various in vitro and in vivo models, primarily through multifaceted actions encompassing anti-excitotoxic, antioxidant, anti-inflammatory, and anti-apoptotic effects, as well as the modulation of crucial signaling pathways and preservation of blood–brain barrier integrity. While the existing preclinical evidence is highly promising, successful clinical translation necessitates further rigorous research to overcome challenges related to precise molecular understanding, translational relevance, pharmacokinetics, and safety. Beyond their pharmacological significance, the sustainable utilization of marine by-products as renewable sources of bioactive agents further highlights their dual value, offering not only novel therapeutic avenues for cerebral I/R injury but also contributing to marine resource valorization. Full article
(This article belongs to the Special Issue Utilization of Marine By-Products)
Show Figures

Figure 1

Back to TopTop