Poria cocos Polysaccharide-Modified Selenium Nanoparticles: Structural Characterization, Stability, and In Vitro Antioxidant and Anti-Inflammatory Activity Studies
Abstract
1. Introduction
2. Materials and Methods
2.1. Materials
2.2. Synthesis of PCP-Modified Selenium Nanoparticles
2.3. Structural Characterization of PCP-Se NPs
2.4. In Vitro Simulated Digestion Evaluation of PCP-Se NPs
2.5. Measurement of Se Release Rate
2.6. Stability Evaluation of PCP-Se NPs
2.6.1. Storage Stability
2.6.2. Salt Ion Stability
2.7. Determination of Antioxidant Activity of PCP-Se NPs
2.8. Assessment of Cellular Uptake Behavior of PCP-Se NPs
2.9. Determination of Endocytosis Pathway of PCP-Se NPs
2.10. Evaluation of Lysosomal Escape Behavior
2.11. Evaluation of In Vitro Anti-Inflammatory Activity
2.12. Effect of PCP-Se NPs on Oxidative Stress Levels
2.13. Effect of PCP-Se NPs on Mitochondrial Membrane Potential
2.14. Statistical Analysis
3. Results
3.1. Dispersion Evaluation of PCP-Se NPs
3.2. Microscopic Morphology Analysis of PCP-Se NPs
3.3. Particle Size, Polydispersity Index and Zeta Potential Analysis of PCP-Se NPs
3.4. Se Content and Elemental Distribution Analysis of PCP-Se NPs
3.5. Surface Chemical Composition of PCP-Se NPs
3.6. Infrared Spectra Analysis
3.7. UV Visible Spectral Analysis
3.8. X-Ray Diffraction Spectroscopy Analysis
3.9. In Vitro Analysis of Simulated Digestive Behavior
3.10. Evaluation of Storage Stability and Salt Ion Stability of PCP-Se NPs
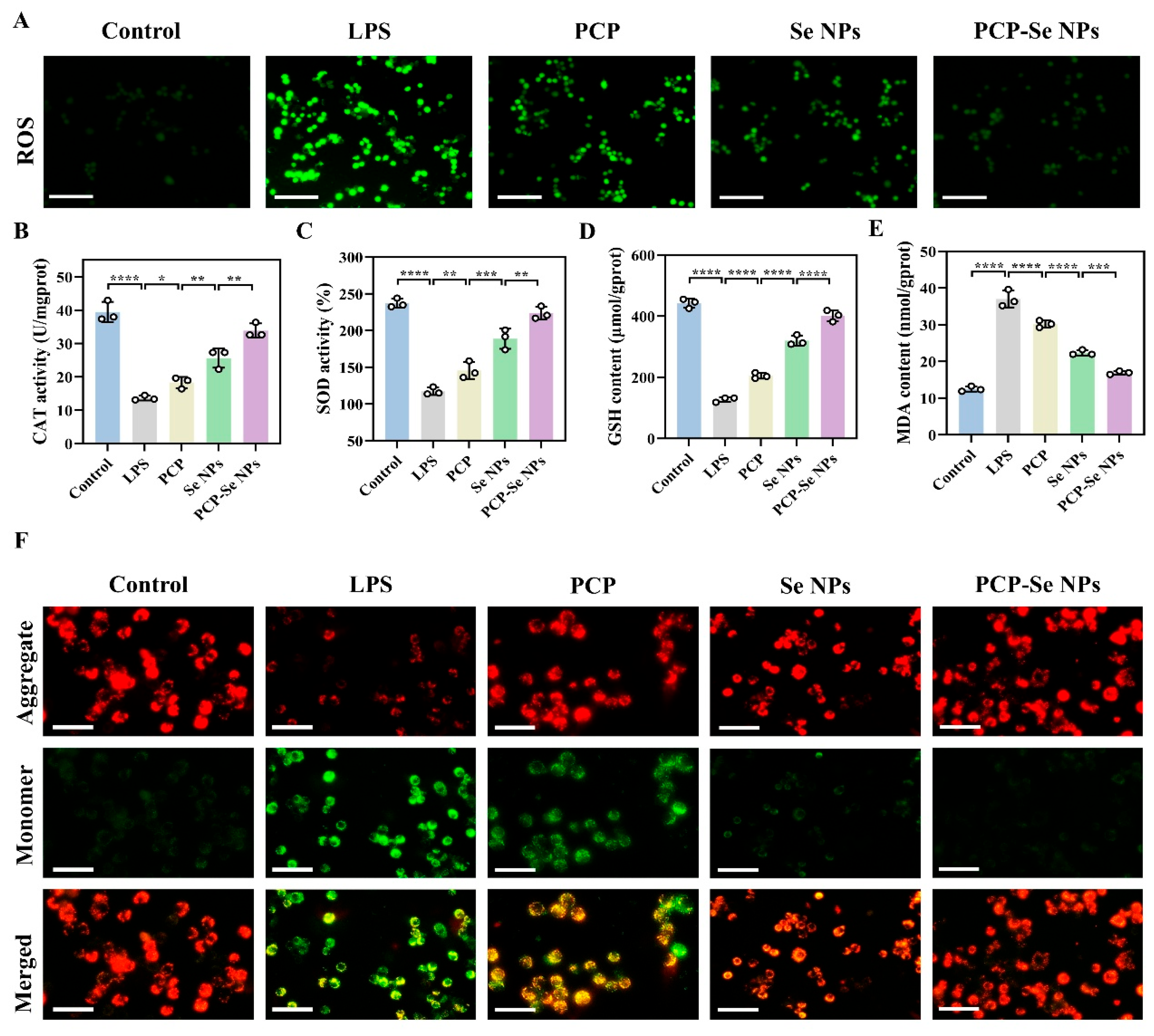
3.11. Evaluation of In Vitro Antioxidant Activity
3.12. MTT Result Analysis
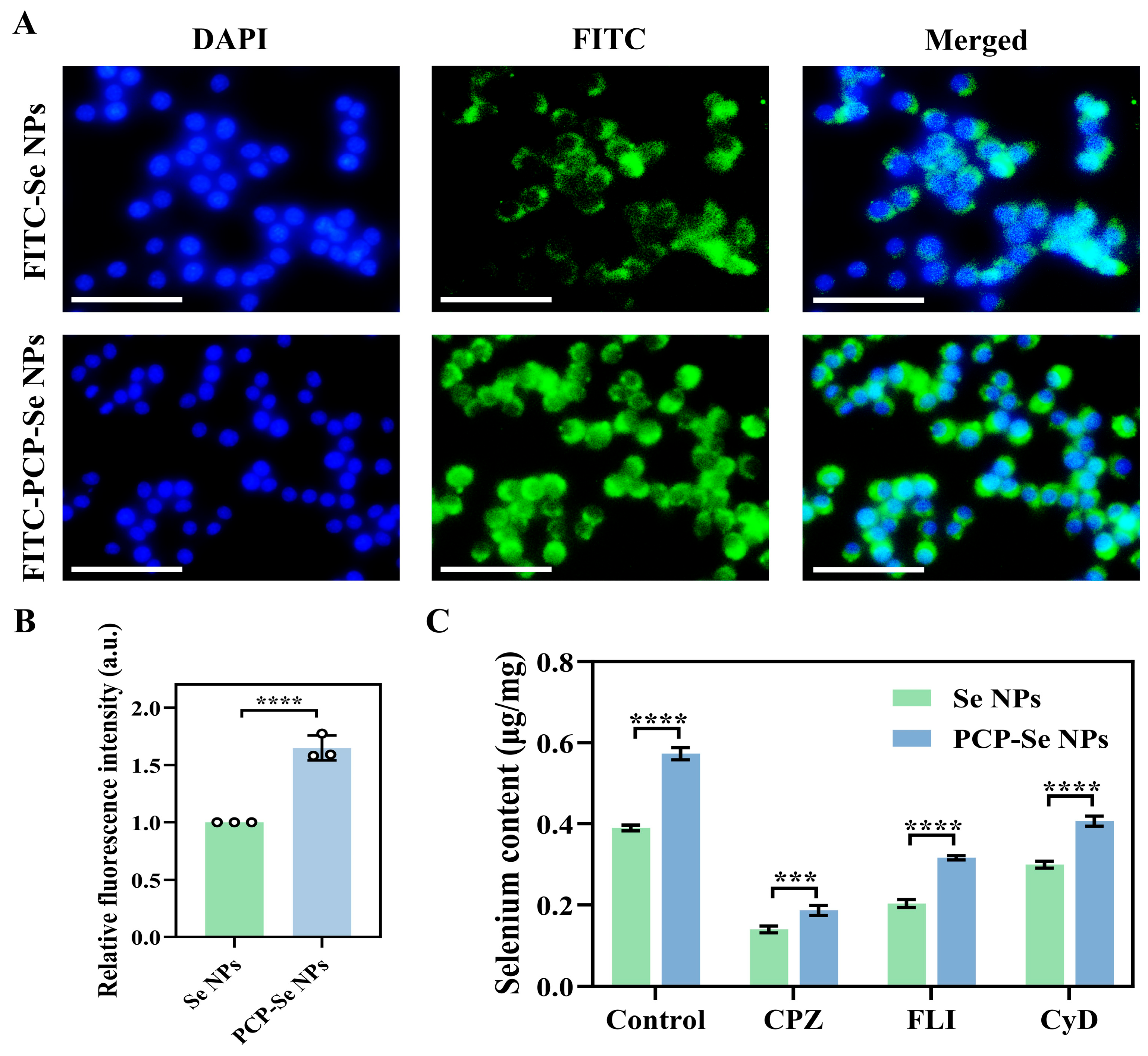
3.13. Analysis of Cellular Uptake Capacity of PCP-Se NPs
3.14. Evaluation of Endocytosis Pathway
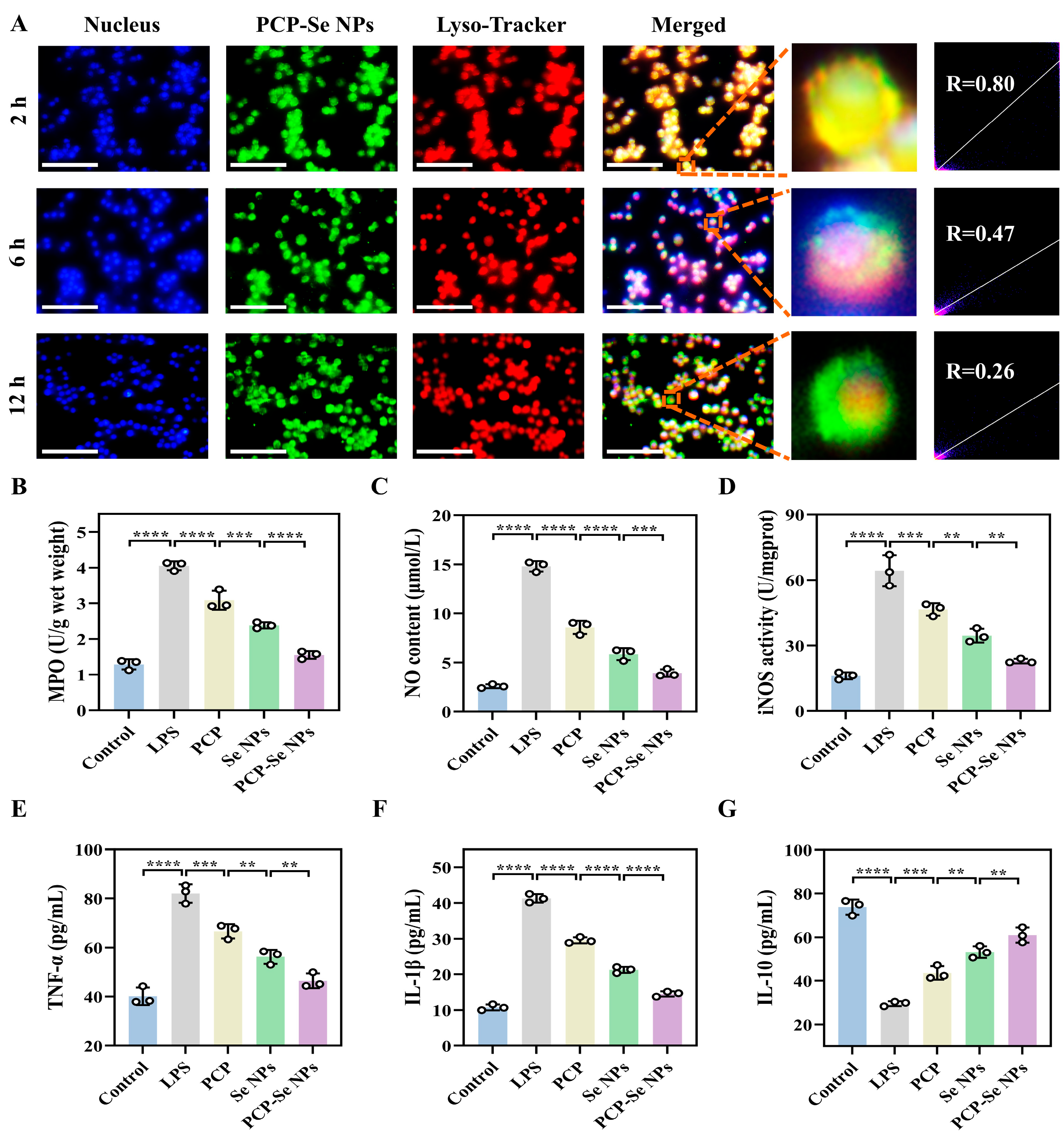
3.15. Analysis of Lysosomal Escape Behavior
3.16. Effect of PCP-Se NPs on Inflammatory Factor Levels
3.17. Effect of PCP-Se NPs on the Level of Oxidative Stress
3.18. Depolarization Analysis of Mitochondrial Membrane Potential
3.19. Future Prospects
4. Conclusions
Supplementary Materials
Author Contributions
Funding
Institutional Review Board Statement
Informed Consent Statement
Data Availability Statement
Conflicts of Interest
References
- Zeng, Y.; Lyu, S.; Yang, Q.; Du, Z.; Liu, X.; Shang, X.; Xu, M.; Liu, J.; Zhang, T. Preparation, physicochemical characterization, and immunomodulatory activity of ovalbumin peptide–selenium nanoparticles. Food Chem. 2025, 472, 142852. [Google Scholar] [CrossRef]
- Yang, Z.; Hu, Y.; Yue, P.; Li, H.; Wu, Y.; Hao, X.; Peng, F. Structure, stability, antioxidant activity, and controlled-release of selenium nanoparticles decorated with lichenan from Usnea longissimi. Carbohydr. Polym. 2023, 299, 120219. [Google Scholar] [CrossRef]
- Raza, A.; Raza, H.; Singh, A.; Sharma, A.K. Impact of selenium nanoparticles in the regulation of inflammation. Arch. Biochem. Biophys. 2022, 732, 109466. [Google Scholar] [CrossRef]
- Qi, X.; Tong, L.; Lian, H.; Chen, Z.; Yang, L.; Wu, Y.; Jin, S.; Guo, D. Selenium nanoparticles modified with Ophiocordyceps gracilis polysaccharides: Enhancing stability, bioavailability, and anti-inflammatory efficacy. Food Res. Int. 2025, 201, 115652. [Google Scholar] [CrossRef] [PubMed]
- Cao, M.; Qian, Y.; Sun, Z.; Liu, S.; Zheng, R.; Zhao, L.; Chen, G. Preparation, characterization, and stability of selenium nanoparticles decorated with Mori Fructus polysaccharide and its protective effects in bisphenol A-induced Sertoli cells. Int. J. Biol. Macromol. 2025, 294, 139463. [Google Scholar] [CrossRef]
- Li, Y.; Liu, T.; Zheng, R.; Lai, J.; Su, J.; Li, J.; Zhu, B.; Chen, T. Translational selenium nanoparticles boost GPx1 activation to reverse HAdV-14 virus-induced oxidative damage. Bioact. Mater. 2024, 38, 276–291. [Google Scholar] [CrossRef] [PubMed]
- Chen, C.; Ma, J.; Duan, S.; Xue, M.; Yang, Z.; Ma, Z.; Ji, J.; Ma, Y.; Qing, G.; Guo, K.; et al. Mitigation of ischemia/reperfusion injury via selenium nanoparticles: Suppression of STAT1 to inhibit cardiomyocyte oxidative stress and inflammation. Biomaterials 2025, 318, 123119. [Google Scholar] [CrossRef]
- Liu, T.; Pan, S.; Zhou, Q.; Yang, Z.; Zhang, Z.; Liu, H.; He, L.; Lan, J.; Hua, Y.; Chen, T.; et al. Selenium nanoparticles restrain recurrence of cervical cancer in drug-free period by inhibiting the expression of ABC transporters. Nano Today 2025, 62, 102692. [Google Scholar] [CrossRef]
- Sun, K.; Ma, L.; Hou, J.; Li, Y.; Jiang, H.; Liu, W.; Cao, R.; Zhang, L.; Guo, Y. Physalis peruviana heteropolysaccharide-conjugated selenium nanoparticles: Preparation, characterization, and promising applications in cancer therapy. Int. J. Biol. Macromol. 2025, 306, 141639. [Google Scholar] [CrossRef]
- Jia, B.; Yang, W.; Li, H.; Chang, G.; Zhang, X.; Zhang, N.; Wang, S.; Wei, J.; Li, X.; Gao, W.; et al. Ophiopogonis Radix fructan-selenium nanoparticles for dual amelioration of ulcerative colitis and anti-colon cancer. Int. J. Biol. Macromol. 2025, 307, 142327. [Google Scholar] [CrossRef]
- Zhang, J.; Ji, T.; Yang, X.; Liu, G.; Liang, L.; Liu, X.; Wen, C.; Ye, Z.; Wu, M.; Xu, X. Properties of selenium nanoparticles stabilized by Lycium barbarum polysaccharide-protein conjugates obtained with subcritical water. Int. J. Biol. Macromol. 2022, 205, 672–681. [Google Scholar] [CrossRef]
- Yu, N.; Chen, H.; Zongo, A.W.S.; Lu, Y.; Nie, X.; Meng, X. Development of selenium nanoparticles stabilized by novel polysaccharides from Stauntonia brachyanthera pulp for anti-hepatoma cell proliferation. Food Biosci. 2023, 53, 102759. [Google Scholar] [CrossRef]
- Liu, X.; Jesus, S.G.; Kong, Z.; Fan, N.; Mi, Y.; Wang, Q.; Huang, Y.; Li, L.; Lu, J.; Fan, B.; et al. Polysaccharide nano-selenium in the regulation of neuroinflammation: A review of mechanisms, functional potential, and activity evaluation. Carbohydr. Polym. 2025, 366, 123833. [Google Scholar] [PubMed]
- Lin, X.; Mu, J.; Chen, Z.; Zhang, Y.; Ye, X.; Gao, X.; Chen, W.; Luo, Y.; Li, B. Stabilization and functionalization of selenium nanoparticles mediated by green tea and Pu-Erh tea polysaccharides. Ind. Crops Prod. 2023, 194, 116312. [Google Scholar]
- Subhash, A.; Bamigbade, G.; Abdin, M.; Jarusheh, H.; Abu-Jdayil, B.; Liu, S.Q.; Palmisano, G.; Ali, A.; Kamal-Eldin, A.; Ayyash, M. Date seeds polysaccharides as novel capping agents for selenium nanoparticles: Synthesis, characterization, stability, biological activities, and gut microbiota modulation. Food Chem. 2025, 470, 142746. [Google Scholar] [CrossRef]
- Chen, L.; Zhao, S.; Chen, Q.; Luo, P.; Li, X.; Song, Y.; Pan, S.; Wu, Q.; Zhang, Y.; Shen, X.; et al. Poria cocos polysaccharides ameliorate AOM/DSS-induced colorectal cancer in mice by remodeling intestinal microbiota composition and enhancing intestinal barrier function. Int. J. Biol. Macromol. 2025, 315, 144477. [Google Scholar] [CrossRef] [PubMed]
- Ng, C.Y.J.; Lai, N.P.Y.; Ng, W.M.; Siah, K.T.H.; Gan, R.Y.; Zhong, L.L.D. Chemical structures, extraction and analysis technologies, and bioactivities of edible fungal polysaccharides from Poria cocos: An updated review. Int. J. Biol. Macromol. 2024, 261, 129555. [Google Scholar] [CrossRef] [PubMed]
- Yu, D.; Ge, K.; Chen, N.; Wang, Y.; Xu, H. Water-soluble polysaccharides derived from Poria cocos protect against LPS-induced renal injury through inhibiting the NF-κB-NOX4 signaling pathway. Int. J. Biol. Macromol. 2025, 321, 146626. [Google Scholar] [CrossRef]
- Lv, Y.; Yang, Y.; Chen, Y.; Wang, D.; Lei, Y.; Pan, M.; Wang, Z.; Xiao, W.; Dai, Y. Structural characterization and immunomodulatory activity of a water-soluble polysaccharide from Poria cocos. Int. J. Biol. Macromol. 2024, 261, 129878. [Google Scholar] [CrossRef]
- Liu, G.; Ji, T.; Pan, J.; Liu, D.; Liang, L.; Wen, C.; Liu, X.; Li, Y.; Zhang, J.; Xu, X. Study on the digestion and absorption property of Lycium barbarum polysaccharide-protein stabilized selenium nanoparticles from the perspective of stability in vitro. LWT-Food Sci. Technol. 2024, 198, 115921. [Google Scholar] [CrossRef]
- Xiao, Y.; Huang, Q.; Zheng, Z.; Ma, H. Selenium release kinetics and mechanism from Cordyceps sinensis exopolysaccharide-selenium composite nanoparticles in simulated gastrointestinal conditions. Food Chem. 2021, 350, 129223. [Google Scholar] [CrossRef]
- Huang, J.; Wang, F.; Zhang, Y.; You, C.; Li, X. Development of self-assembled (+)-Nootkatone delivery system using Gliadin-Carboxymethyl chitosan composite nanoparticles: Fabrication, characterization, and pharmaceutical application. Int. J. Biol. Macromol. 2025, 318, 145086. [Google Scholar] [CrossRef]
- Zou, M.; Shang, Y.; Zhao, Z.; Lai, Z.; Zhou, W.; Liu, T. Hyaluronic acid modified emodin polymeric nanoparticles for improved antibacterial activity and food preservation. Food Hydrocoll. 2025, 172, 111981. [Google Scholar] [CrossRef]
- Song, H.; Wang, Q.; He, A.; Li, S.; Guan, X.; Hu, Y.; Feng, S. Antioxidant activity, storage stability and in vitro release of epigallocatechin-3-gallate (EGCG) encapsulated in hordein nanoparticles. Food Chem. 2022, 388, 132903. [Google Scholar] [CrossRef]
- Yang, H.; Zhu, C.; Yuan, W.; Wei, X.; Liu, C.; Huang, J.; Yuan, M.; Wu, Y.; Ling, Q.; Hoffmann, P.R.; et al. Mannose-rich oligosaccharides-functionalized selenium nanoparticles mediates macrophage reprogramming and inflammation resolution in ulcerative colitis. Chem. Eng. J. 2021, 435, 131715. [Google Scholar] [CrossRef]
- Chen, W.; Li, X.; Cheng, H.; Zhan, X.; Xia, W. Synthesis, characterization, and anticancer activity of protamine sulfate stabilized selenium nanoparticles. Food Res. Int. 2022, 164, 112435. [Google Scholar] [CrossRef] [PubMed]
- Tang, X.; Zhang, J.; Sun, Y.; Xu, Z.; Huang, T.; Liu, X.; Song, Y.; Zhang, Y.; Deng, Y. Autonomic lysosomal escape via sialic acid modification enhances mRNA lipid nanoparticles to eradicate tumors and build humoral immune memory. J. Control Release 2025, 382, 113647. [Google Scholar] [CrossRef] [PubMed]
- Zhang, L.; Zhao, S.; Wang, J.; Zhang, J.; Zheng, T.; Li, J.; Ma, C.; Liu, J. Enzymatic degradation, structural characterization, and in vitro antioxidant, hypoglycemic, and anti-inflammatory activities of Sanghuang vaninii polysaccharides. Int. J. Biol. Macromol. 2025, 323, 147114. [Google Scholar] [CrossRef]
- Dong, R.; Wang, Y.; McClements, D.J.; Yu, Q.; Xie, J.; Zhang, H.; Huang, L.; Li, B.; Tian, J.; Chen, Y. Anthocyanin-sulfated polysaccharide–ovalbumin nanocomplex: Intestinal absorption mechanism and intracellular antioxidant activity in Caco-2 cells. Food Chem. 2025, 492, 145472. [Google Scholar] [CrossRef]
- Zhang, X.; Gao, X.; Yi, X.; Yu, H.; Shao, M.; Li, Y.; Shen, X. Multi-targeting inulin-based nanoparticles with cannabidiol for effective prevention of ulcerative colitis. Mater. Today Bio 2024, 25, 100965. [Google Scholar] [CrossRef]
- Zeng, L.; Peng, Q.; Li, Q.; Bi, Y.; Kong, F.; Wang, Z.; Tan, S. Synthesis, characterization, biological activity, and in vitro digestion of selenium nanoparticles stabilized by Antarctic ice microalgae polypeptide. Bioorganic Chem. 2023, 141, 106884. [Google Scholar] [CrossRef] [PubMed]
- Chen, Y.; Zhu, F.; Chen, J.; Liu, X.; Li, R.; Wang, Z.; Cheong, K.L.; Zhong, S. Selenium nanoparticles stabilized by Sargassum fusiforme polysaccharides: Synthesis, characterization and bioactivity. Int. J. Biol. Macromol. 2024, 269, 132073. [Google Scholar] [CrossRef]
- Liu, G.; Yang, X.; Zhang, J.; Liang, L.; Miao, F.; Ji, T.; Ye, Z.; Chu, M.; Ren, J.; Xu, X. Synthesis, stability and anti-fatigue activity of selenium nanoparticles stabilized by Lycium barbarum polysaccharides. Int. J. Biol. Macromol. 2021, 179, 418–428. [Google Scholar] [CrossRef]
- Yang, Z.; Hu, Y.; Yue, P.; Tian, R.; Li, H.; Lü, B.; Chen, G.; Peng, F. Physicochemical stability of lichenan (Usnea longissima) decorated-selenium nanoparticles for cancer chemoprevention. Food Biosci. 2023, 56, 103153. [Google Scholar] [CrossRef]
- Su, X.; Liu, W.; Yang, B.; Yang, S.; Hou, J.; Yu, G.; Feng, Y.; Li, J. Constructing network structures to enhance stability and target deposition of selenium nanoparticles via amphiphilic sodium alginate and alkyl glycosides. Int. J. Biol. Macromol. 2024, 267, 131588. [Google Scholar] [CrossRef]
- Wang, X.; Liu, W.; Li, Y.; Ma, L.; Lin, Z.; Xu, J.; Guo, Y. Preparation and anti-tumor activity of selenium nanoparticles based on a polysaccharide from Paeonia lactiflora. Int. J. Biol. Macromol. 2023, 232, 123261. [Google Scholar] [CrossRef]
- Huang, Q.; Lin, W.; Yang, X.Q.; Su, D.X.; He, S.; Nag, A.; Zeng, Q.Z.; Yuan, Y. Development, characterization and in vitro bile salts binding capacity of selenium nanoparticles stabilized by soybean polypeptides. Food Chem. 2023, 391, 133286. [Google Scholar] [CrossRef] [PubMed]
- Shi, M.; Deng, J.; Min, J.; Zheng, H.; Guo, M.; Fan, X.; Cheng, S.; Zhang, S.; Ma, X. Synthesis, characterization, and cytotoxicity analysis of selenium nanoparticles stabilized by Morchella sextelata polysaccharide. Int. J. Biol. Macromol. 2023, 242, 125143. [Google Scholar] [CrossRef] [PubMed]
- Zhai, C.; Lin, Y.; Mao, C.; Li, X.; Zhang, R.; Liu, J.; Zhang, L. Construction, characterization, antioxidant activity and effects on properties in vitro digestion of selenium nanoparticles decorated with Cyperus esculentus polysaccharides. Food Biosci. 2024, 59, 104062. [Google Scholar] [CrossRef]
- Zhou, L.Z.; Song, Z.T.; Zhang, S.J.; Li, Y.L.; Xu, J.; Guo, Y.Q. Construction and antitumor activity of selenium nanoparticles decorated with the polysaccharide extracted from Citrus limon (L.) Burm. f. (Rutaceae). Int. J. Biol. Macromol. 2021, 188, 904–913. [Google Scholar] [CrossRef]
- Zhao, M.; Wu, Y.; Zhang, F.; Zheng, S.; Wang, L.; Bai, J.; Yang, Y. Preparation of Ribes nigrum L. polysaccharides-stabilized selenium nanoparticles for enhancement of the anti-glycation and α-glucosidase inhibitory activities. Int. J. Biol. Macromol. 2023, 253, 127122. [Google Scholar] [CrossRef]
- El-Din, A.S.G.S.; Yehia, A.; Hamza, E.; A-Elgadir, T.M.E.; El-Fattah, E.E.A. Selenium nanoparticle ameliorates LPS-induced acute lung injury in rats through inhibition of ferroptosis, inflammation, and HSPs. J. Drug Deliv. Sci. Technol. 2024, 95, 105626. [Google Scholar] [CrossRef]
- Cao, B.; Zhang, Q.; Guo, J.; Guo, R.; Fan, X.; Bi, Y. Synthesis and evaluation of Grateloupia Livida polysaccharides-functionalized selenium nanoparticles. Int. J. Biol. Macromol. 2021, 191, 832–839. [Google Scholar] [CrossRef] [PubMed]
- Zhang, J.; Yang, X.; Ji, T.; Wen, C.; Ye, Z.; Liu, X.; Liang, L.; Liu, G.; Xu, X. Digestion and absorption properties of Lycium barbarum polysaccharides stabilized selenium nanoparticles. Food Chem. 2022, 373, 131637. [Google Scholar] [CrossRef] [PubMed]
- Tang, L.; Luo, X.; Wang, M.; Wang, Z.; Guo, J.; Kong, F.; Bi, Y. Synthesis, characterization, in vitro antioxidant and hypoglycemic activities of selenium nanoparticles decorated with polysaccharides of Gracilaria lemaneiformis. Int. J. Biol. Macromol. 2021, 193, 923–932. [Google Scholar] [CrossRef]
- Tao, J.; Ning, W.; Lu, W.; Wang, R.; Zhou, H.; Zhang, H.; Xu, J.; Wang, S.; Teng, Z.; Wang, L. Smart self-transforming nano-systems for overcoming biological barrier and enhancing tumor treatment efficacy. J. Control Release 2025, 380, 85–107. [Google Scholar] [CrossRef]
- Zhang, X.; Xiao, Y.; Huang, Q. The cellular uptake of Cordyceps sinensis exopolysaccharide-selenium nanoparticles and their induced apoptosis of HepG2 cells via mitochondria- and death receptor-mediated pathways. Int. J. Biol. Macromol. 2023, 247, 125747. [Google Scholar] [CrossRef]
- Wang, Y.; Chen, P.; Zhao, G.; Sun, K.; Li, D.; Wan, X.; Zhang, J. Inverse relationship between elemental selenium nanoparticle size and inhibition of cancer cell growth in vitro and in vivo. Food Chem. Toxicol. 2015, 85, 71–77. [Google Scholar] [CrossRef]
- Yu, Y.H.; Kouame, K.J.E.P.; Liu, X.; Yu, X.; Jin, M.Y.; Li, L.Q.; Liu, F.; Li, Y.; Yan, J.K.; Li, B. Preparation, characterization, and induced human colon cancer HCT-116 and HT-29 cell apoptosis performance of selenium nanoparticles stabilized by longan polysaccharides. Int. J. Biol. Macromol. 2025, 303, 140719. [Google Scholar] [CrossRef] [PubMed]
- Zhang, X.; Xiao, Y.; Huang, Q. Investigation of cellular uptake and transport capacity of Cordyceps sinensis exopolysaccharide-selenium nanoparticles with different particle sizes in Caco-2 cell monolayer. Int. J. Biol. Macromol. 2024, 262, 130060. [Google Scholar] [CrossRef]
- Ouyang, J.; Deng, B.; Zou, B.; Li, Y.; Bu, Q.; Tian, Y.; Tian, M.; Chen, W.; Kong, N.; Chen, T. Oral hydrogel microbeads-mediated in situ synthesis of selenoproteins for regulating intestinal immunity and microbiota. J. Am. Chem. Soc. 2023, 145, 12193–12205. [Google Scholar] [CrossRef] [PubMed]
- Xiao, Z.; Zhou, J.; Chen, H.; Chen, X.; Wang, L.; Liu, D.; Kang, X. Synthesis, characterization and MAFLD prevention potential of Ganoderma lucidum spore polysaccharide-stabilized selenium nanoparticles. Int. J. Biol. Macromol. 2024, 282, 136962. [Google Scholar] [CrossRef] [PubMed]
- Wen, C.; Tang, J.; Liu, D.; Fan, M.; Lin, X.; Liu, G.; Liang, L.; Liu, X.; Zhang, J.; Li, Y.; et al. Selenium release during the simulated gastrointestinal digestion and antioxidant activity of selenium nanoparticles stabilized by Grifola frondosa polysaccharides and gallic acid conjugates. Int. J. Biol. Macromol. 2025, 315, 144620. [Google Scholar] [CrossRef] [PubMed]







Disclaimer/Publisher’s Note: The statements, opinions and data contained in all publications are solely those of the individual author(s) and contributor(s) and not of MDPI and/or the editor(s). MDPI and/or the editor(s) disclaim responsibility for any injury to people or property resulting from any ideas, methods, instructions or products referred to in the content. |
© 2025 by the authors. Licensee MDPI, Basel, Switzerland. This article is an open access article distributed under the terms and conditions of the Creative Commons Attribution (CC BY) license (https://creativecommons.org/licenses/by/4.0/).
Share and Cite
Shu, T.; Li, F.; Hu, J.-N.; Xu, Y. Poria cocos Polysaccharide-Modified Selenium Nanoparticles: Structural Characterization, Stability, and In Vitro Antioxidant and Anti-Inflammatory Activity Studies. Foods 2025, 14, 3555. https://doi.org/10.3390/foods14203555
Shu T, Li F, Hu J-N, Xu Y. Poria cocos Polysaccharide-Modified Selenium Nanoparticles: Structural Characterization, Stability, and In Vitro Antioxidant and Anti-Inflammatory Activity Studies. Foods. 2025; 14(20):3555. https://doi.org/10.3390/foods14203555
Chicago/Turabian StyleShu, Tao, Fan Li, Jiang-Ning Hu, and Yu Xu. 2025. "Poria cocos Polysaccharide-Modified Selenium Nanoparticles: Structural Characterization, Stability, and In Vitro Antioxidant and Anti-Inflammatory Activity Studies" Foods 14, no. 20: 3555. https://doi.org/10.3390/foods14203555
APA StyleShu, T., Li, F., Hu, J.-N., & Xu, Y. (2025). Poria cocos Polysaccharide-Modified Selenium Nanoparticles: Structural Characterization, Stability, and In Vitro Antioxidant and Anti-Inflammatory Activity Studies. Foods, 14(20), 3555. https://doi.org/10.3390/foods14203555

