Sign in to use this feature.

Years

Between: -

Subjects

remove_circle_outline
remove_circle_outline
remove_circle_outline
remove_circle_outline
remove_circle_outline
remove_circle_outline
remove_circle_outline
remove_circle_outline
remove_circle_outline

Journals

remove_circle_outline
remove_circle_outline
remove_circle_outline
remove_circle_outline
remove_circle_outline
remove_circle_outline
remove_circle_outline
remove_circle_outline
remove_circle_outline

Article Types

Countries / Regions

remove_circle_outline
remove_circle_outline
remove_circle_outline
remove_circle_outline
remove_circle_outline

Search Results (2,619)

Search Parameters:
Keywords = plant induced resistance

Order results
Result details
Results per page
Select all
Export citation of selected articles as:
20 pages, 5519 KB  
Article
BjuFKF1_1, a Plant-Specific LOV Blue Light Receptor Gene, Positively Regulates Flowering in Brassica juncea
by Jian Gao, Keran Ren, Chengrun Wu, Qing Wang, Daiyu Huang and Jing Zeng
Plants 2026, 15(2), 270; https://doi.org/10.3390/plants15020270 - 15 Jan 2026
Viewed by 20
Abstract
Stem mustard (Brassica juncea var. tumida Tsen et Lee) is an important economic vegetable in China. Premature bolting induced by temperature fluctuations has become a major cultivation constraint. Photoreceptors (PHRs) serve as critical photosensor proteins that interpret light signals and regulate physiological [...] Read more.
Stem mustard (Brassica juncea var. tumida Tsen et Lee) is an important economic vegetable in China. Premature bolting induced by temperature fluctuations has become a major cultivation constraint. Photoreceptors (PHRs) serve as critical photosensor proteins that interpret light signals and regulate physiological responses in plants. In this study, five core PHR families, namely F-box-containing flavin binding proteins (ZTL/FKF1/LKP2), phytochrome (PHY), cryptochrome (CRY), phototropin (PHOT) and UV RESISTANCE LOCUS 8 (UVR8) were identified in Brassica species. RNA-seq analysis revealed their expression patterns during organogenesis in B. juncea. Seven candidate PHRs were validated by qRT-PCR in B. juncea early-bolting (‘YA-1’) and late-bolting (‘ZT-1’) cultivars. Agrobacterium-mediated BjuFKF1_1 overexpression (OE) lines resulted in significantly earlier flowering under field conditions. Histochemical GUS staining indicated that BjuFKF1_1 was expressed in seedlings, leaves, flower buds and siliques. Transcript analysis revealed that the expression level of BjuFKF1_1 was up-regulated in all tissues at both the vegetative and reproductive stages, whereas the expression of BjuFKF1_1 interacting protein-encoding genes were down-regulated in flowers. Under blue light, genes encoding interacting proteins (BjuCOL5, BjuSKP1, BjuCOL3, BjuAP2, BjuAP2-1 and BjuLKP2) were up-regulated in flower buds, whereas BjuCOL and BjuPP2C52 were down-regulated in flowers. Developmental stage analysis revealed the up-regulation of five (BjuAP2, BjuCOL3, BjuCOL5, BjuAP2-1 and BjuLKP2) and four (BjuCOL, BjuCOL5, BjuAP2 and BjuLKP2) interaction protein-encoding genes during the reproductive stage under white and blue light, respectively. These findings elucidate the role of BjuFKF1_1 in flowering regulation and provide molecular targets for B. juncea bolting-resistant variety breeding. Full article
(This article belongs to the Section Horticultural Science and Ornamental Plants)
Show Figures

Figure 1

13 pages, 790 KB  
Article
One Step Forward in Understanding the Mechanism of Action of Wood Vinegar: Gas Exchange Analysis Reveals New Information
by Sara Desideri, Lisa Grifoni, Riccardo Fedeli and Stefano Loppi
Plants 2026, 15(2), 262; https://doi.org/10.3390/plants15020262 - 15 Jan 2026
Viewed by 104
Abstract
Wood vinegar (WV), a by-product of woody biomass pyrolysis, is increasingly used in agriculture as a sustainable biostimulant, although its effects on plant stress resistance and underlying mechanisms remain poorly understood. Recent studies propose that WV may act through a eustress [...] Read more.
Wood vinegar (WV), a by-product of woody biomass pyrolysis, is increasingly used in agriculture as a sustainable biostimulant, although its effects on plant stress resistance and underlying mechanisms remain poorly understood. Recent studies propose that WV may act through a eustress-based mechanism, defined as a mild and controlled stress that activates adaptive physiological responses and enhances plant performance without causing structural or metabolic damage. This study investigated the physiological and biochemical effects of WV on strawberry plants grown under three water-deficit stress levels [no stress (NS), moderate stress (MS), and high stress (HS)] and treated with WV either via fertigation (0.5% v/v, WV1) or foliar spray (0.2% v/v, WV2). Gas exchange parameters (A, gsw, E, Ci, WUE), total chlorophyll content, and nutrient balance ratios (Fe/Mn and K/Ca) were measured after a three-month growth period. PERMANOVA revealed significant effects of both WV and water-deficit stress, as well as their interaction, on most parameters. Under NS and MS conditions, WV reduced A, gsw, E, and Ci while increasing WUE, indicating enhanced water-use efficiency and improved physiological adjustment to water limitation. Chlorophyll content remained stable, demonstrating preserved photosynthetic integrity. Nutrient ratios further supported a controlled ion rebalancing associated with adaptive stress responses under NS and MS, whereas HS conditions indicated the onset of distress. Overall, the data demonstrate that WV enhances plant stress resistance primarily by inducing eustress-mediated physiological regulation rather than by directly stimulating growth. Full article
(This article belongs to the Section Crop Physiology and Crop Production)
Show Figures

Figure 1

20 pages, 22964 KB  
Article
Overexpression of the PtrCLE1A Gene Enhances Drought Tolerance in Poplar
by Zheng Li, Feng-Xin Chen, Yu-Qi Liu, Xianli Tang, Meng-Bo Huang, Ming-Ming Li, Chao Liu, Hou-Ling Wang and Xinli Xia
Forests 2026, 17(1), 113; https://doi.org/10.3390/f17010113 - 14 Jan 2026
Viewed by 54
Abstract
Signaling mediated by CLAVATA3/EMBRYO SURROUNDING REGION-RELATED (CLE) peptides and their receptors is essential for plants to adapt to abiotic stress. To address the global issue of drought-induced growth inhibition and mortality in poplar (Populus spp.), this study investigated the function of the [...] Read more.
Signaling mediated by CLAVATA3/EMBRYO SURROUNDING REGION-RELATED (CLE) peptides and their receptors is essential for plants to adapt to abiotic stress. To address the global issue of drought-induced growth inhibition and mortality in poplar (Populus spp.), this study investigated the function of the PtrCLE1A gene from Populus trichocarpa Torr. et Gray in drought tolerance regulation. We employed gene cloning, expression vector construction, and genetic transformation of poplar, combined with bioinformatics analysis, subcellular localization, phenotypic observation, physiological index measurement, and gene expression analysis. The results demonstrated that both PtrCLE1A and PtrCLE1B encode pre-propeptides containing a signal peptide, with an identical mature peptide sequence (RLSPGGPDPRHH), and their putative receptors are PtrCLV1/2. Furthermore, the PtrCLE1A pre-propeptide was localized around the plasma membrane in tobacco (Nicotiana benthamiana Domin) mesophyll cells, consistent with its predicted function. PtrCLE1A and PtrCLE1B are primarily expressed in the roots and xylem of P. trichocarpa. Additionally, only the PtrCLE1A promoter contained drought-responsive cis-elements, and its expression was induced by drought stress in root, xylem, and leaf tissues of P. trichocarpa. Overexpression of the PtrCLE1A gene in Populus tomentosa Carrière (triploid) significantly increased adventitious root length under osmotic stress. Overexpression lines exhibited 22.00% to 22.92% longer adventitious roots than EV lines at 50/100 mM mannitol, and 65.12% to 73.17% longer at 150 mM mannitol. The OE lines also exhibited higher photosynthetic capacity and instantaneous water use efficiency (iWUE), along with reduced membrane damage under drought conditions, indicating enhanced drought resistance. This study provides new genetic resources and a theoretical foundation for molecular breeding of drought-tolerant poplar. Full article
(This article belongs to the Special Issue Abiotic and Biotic Stress Responses in Trees Species—2nd Edition)
Show Figures

Figure 1

24 pages, 3862 KB  
Article
The Consociation of Sage and Grapevine Modifies Grape Leaf Metabolism and Reduces Downy Mildew Infection
by Monica Fittipaldi Broussard, Carlo Campana, Veronica Ferrari, Ilaria Ragnoli, Leilei Zhang, Luigi Lucini, Vittorio Rossi, Tito Caffi and Giorgia Fedele
Agronomy 2026, 16(2), 201; https://doi.org/10.3390/agronomy16020201 - 14 Jan 2026
Viewed by 160
Abstract
Volatile organic compounds (VOCs) produced by Medicinal Aromatic Plants (MAPs) are bioactive signaling molecules that play key roles in plant defense, acting against pathogens and triggering resistance responses. Intercropping with VOC-emitting MAPs can therefore enhance disease resistance. This study investigated VOCs emitted by [...] Read more.
Volatile organic compounds (VOCs) produced by Medicinal Aromatic Plants (MAPs) are bioactive signaling molecules that play key roles in plant defense, acting against pathogens and triggering resistance responses. Intercropping with VOC-emitting MAPs can therefore enhance disease resistance. This study investigated VOCs emitted by sage (Salvia officinalis) as potential resistance inducers in grapevine (Vitis vinifera) against Plasmopara viticola, the causal agent of downy mildew, under consociated growth conditions. Sage and grapevine plants were co-grown in an airtight box system for 24 or 48 h, after which grape leaves were inoculated with P. viticola. Disease assessments were integrated with grapevine leaf metabolic profiling to evaluate responses to VOC exposure and pathogen infection. Untargeted and targeted metabolomic analysis revealed that sage VOCs consistently reprogrammed grapevine secondary metabolism, without substantial differences between 24 and 48 h exposures. Lipids, phenylpropanoids, and terpenoids were markedly accumulated following VOC exposure and persisted following inoculation. Correspondingly, leaves pre-exposed to sage VOCs exhibited a significant reduction in disease susceptibility. Overall, our results suggest that exposure to sage VOCs induces signaling and metabolic reprogramming in grapevine. Further research should elucidate how grapevines perceive and integrate these signals, as well as the broader processes underlying MAP VOC-induced defense, and evaluate their translation into sustainable viticultural practices. Full article
Show Figures

Figure 1

23 pages, 1905 KB  
Article
Anticancer and Antimicrobial Activity of Chlorella vulgaris BA02 Algae Extract Containing Indole-3-Acetic Acid
by Agata Jabłońska-Trypuć, Urszula Wydro, Elżbieta Wołejko, Paweł Kondzior, Maja Leszczyńska, Carmen Estevan Martínez, Özge Karakaş Metin, Marzena Ewa Smolewska, Rafał Krętowski, Marzanna Cechowska-Pasko and Adam Cudowski
Molecules 2026, 31(2), 275; https://doi.org/10.3390/molecules31020275 - 13 Jan 2026
Viewed by 146
Abstract
In recent years, the incidence of breast cancer has increased significantly; therefore, much attention is being paid to research on natural plant-based raw materials in the treatment and prevention of cancer as well as in the treatment of antibiotic-resistant infections. Therefore, Chlorella vulgaris [...] Read more.
In recent years, the incidence of breast cancer has increased significantly; therefore, much attention is being paid to research on natural plant-based raw materials in the treatment and prevention of cancer as well as in the treatment of antibiotic-resistant infections. Therefore, Chlorella vulgaris algae extract and indole-3-acetic acid (IAA)—a plant hormone with potential anticancer and antimicrobial properties—were selected for the study. The main objective was to evaluate the effect of algae extract and IAA on the proliferation of cells from three different breast cancer lines: MCF-7, ZR-75-1, and MDA-MB-231. In addition, an analysis of apoptosis and oxidative stress parameters in cancer cells was performed, as well as an assessment of IAA toxicity towards E. coli, S. aureus, and C. albicans. The results obtained allow us to conclude that the extract is effective against estrogen-dependent cells, while the effect of IAA alone varies depending on the microorganism studied, the cell line analyzed, and the concentration used. The extract in selected concentrations induces apoptosis and activates oxidative stress mechanisms, while IAA exhibits cytotoxicity at higher concentrations and stimulates proliferation at lower concentrations. This indicates the need to investigate the mechanisms of action of both Chlorella vulgaris algae extract and IAA in cancer and bacterial cells. Full article
Show Figures

Figure 1

18 pages, 6864 KB  
Article
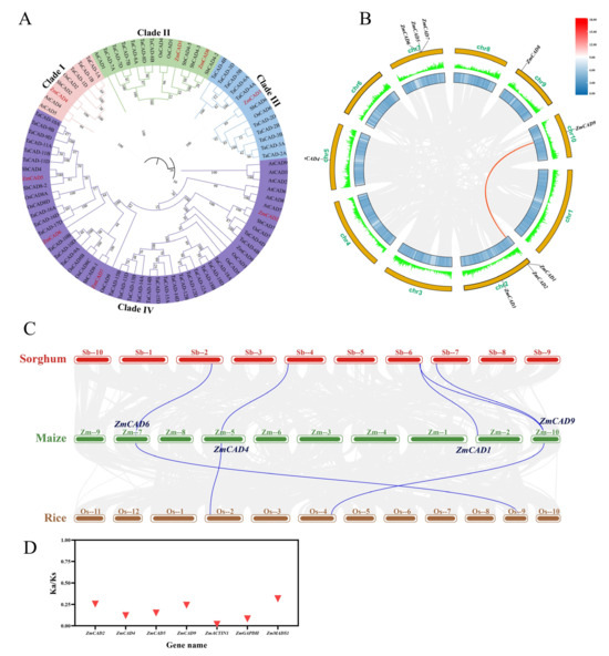
Systematic Analysis of the Maize CAD Gene Family and Identification of an Elite Drought-Tolerant Haplotype of ZmCAD6
by Zhixiong Zhao, Wen Xu, Tao Qin, Jingtao Qu, Yuan Guan, Yingxiong Hu, Wenyu Xue, Yuan Lu, Hui Wang and Hongjian Zheng
Plants 2026, 15(2), 241; https://doi.org/10.3390/plants15020241 - 13 Jan 2026
Viewed by 204
Abstract
Drought and salt stresses are major abiotic factors limiting maize yield. Lignin, a key cell wall component, plays a crucial role in boosting plant stress resistance. Cinnamyl alcohol dehydrogenase (CAD) is a vital enzyme at the late stage of lignin biosynthesis; however, a [...] Read more.
Drought and salt stresses are major abiotic factors limiting maize yield. Lignin, a key cell wall component, plays a crucial role in boosting plant stress resistance. Cinnamyl alcohol dehydrogenase (CAD) is a vital enzyme at the late stage of lignin biosynthesis; however, a systematic study of its functions in abiotic stress responses and its potential for genetic improvement in maize remains lacking. In this study, we conducted the first comprehensive, multi-dimensional analysis of the maize ZmCAD gene family, including gene identification, evolutionary relationships, protein interaction networks, and stress-responsive expression patterns. We identified 9 ZmCAD members that showed significant functional divergence in evolution, structure, and expression patterns. Expression analysis revealed complex, tissue-specific responses of ZmCAD genes to drought and salt stress, with ZmCAD6 strongly induced by drought. Importantly, through haplotype analysis of 157 waxy maize inbred lines, we successfully identified an elite haplotype (H3) of ZmCAD6 that is significantly associated with improved drought tolerance in maize. This study not only clarifies the functional differentiation mechanisms of the ZmCAD gene family but also provides the identified elite ZmCAD6-H3 haplotype as a valuable genetic resource and precise target for molecular breeding aimed at enhancing drought tolerance in maize. Full article
(This article belongs to the Special Issue Abiotic Stress Responses in Plants—Second Edition)
Show Figures

Figure 1

30 pages, 1366 KB  
Review
Verticillium Wilt of Cotton: Identification and Detection of the Causal Pathogen and Its Control
by Duy P. Le, Carlos Trapero, Chi P. T. Nguyen, Thao T. Tran, Donald Gardiner and Andrew Chen
Plants 2026, 15(2), 239; https://doi.org/10.3390/plants15020239 - 13 Jan 2026
Viewed by 357
Abstract
Verticillium wilt (VW) of cotton caused by the soilborne pathogen Verticillium dahliae is a major disease across cotton production worldwide. The disease can result in yield reductions up to 80% on some occasions. V. dahliae is an asexual fungus and belongs to a [...] Read more.
Verticillium wilt (VW) of cotton caused by the soilborne pathogen Verticillium dahliae is a major disease across cotton production worldwide. The disease can result in yield reductions up to 80% on some occasions. V. dahliae is an asexual fungus and belongs to a relatively small Verticillium genus in the Ascomycota, though both of the mating type idiomorphs are present within some populations. The diversity of V. dahliae is widely associated with vegetative compatibility groups (VCGs), of which six different VCGs are recognised. Of these, isolates belonging to VCGs 1, 2, and 4 are globally distributed and associated with a broad host range, including cotton. Approximately 400 plant species have been recorded as hosts of V. dahliae. The pathogenicity and virulence of V. dahliae in many cases are correlated with VCG designations and hosts of origin. Disease management of VW of cotton still relies on accurate, rapid detection and quantification of V. dahliae using both conventional and molecular approaches. The use of resistant cultivars is the most effective and economical control strategy; however, no cultivars confer complete resistance to the disease. Control strategies including cultural, biological, chemical, and induced-resistance approaches have indicated certain degrees of success in minimising disease damage and diminishing the build-up of pathogen inoculum. In this review, we discuss insights into the VW disease of cotton, and the associated pathogen and current control approaches, as well as future research perspectives. Full article
(This article belongs to the Special Issue Mycology and Plant Pathology—2nd Edition)
Show Figures

Figure 1

18 pages, 2552 KB  
Article
Transgenic Citrus sinensis Expressing the Pepper Bs2 R-Gene Shows Broad Transcriptional Activation of Defense Responses to Citrus Canker
by Lorena Noelia Sendín, Verónica Andrea Ledesma, Rocío Liliana Gómez, Qibin Yu, Frederick G. Gmitter, Patricia Albornoz, Esteban Mariano Pardo, Ramón Enrique, Atilio Pedro Castagnaro and María Paula Filippone
Agronomy 2026, 16(2), 187; https://doi.org/10.3390/agronomy16020187 - 12 Jan 2026
Viewed by 161
Abstract
The pepper Bs2 resistance gene confers resistance to susceptible Solanaceae plants against pathogenic strains of Xanthomonas campestris pv. vesicatoria carrying the avrBs2 avirulence gene. Previously, we generated Bs2-transgenic Citrus sinensis plants that exhibited enhanced resistance to citrus canker caused by Xanthomonas citri [...] Read more.
The pepper Bs2 resistance gene confers resistance to susceptible Solanaceae plants against pathogenic strains of Xanthomonas campestris pv. vesicatoria carrying the avrBs2 avirulence gene. Previously, we generated Bs2-transgenic Citrus sinensis plants that exhibited enhanced resistance to citrus canker caused by Xanthomonas citri subsp. citri (Xcc), although the underlying mechanisms remained unknown. To elucidate the molecular basis of the early defense response, we performed a comparative transcriptomic analysis of Bs2-expressing and non-transgenic plants 48 h after Xcc inoculation. A total of 2022 differentially expressed genes (DEGs) were identified, including 1356 up-regulated and 666 down-regulated genes. In Bs2-plants, 36.8% of the up-regulated DEGs were associated with defense responses and biotic stress. Functional annotation revealed major changes in genes encoding receptor-like kinases, transcription factors, hormone biosynthesis enzymes, pathogenesis-related proteins, secondary metabolism, and cell wall modification. Among hormone-related pathways, genes linked to ethylene biosynthesis and signaling were the most strongly regulated. Consistently, endogenous ethylene levels increased in Bs2-plants following Xcc infection, and treatment with an ethylene-releasing compound enhanced resistance in non-transgenic plants. Overall, our results indicate the Bs2 expression activates a complex defense network in citrus and may represent a valuable strategy for controlling canker and other Xanthomonas-induced diseases. Full article
(This article belongs to the Section Pest and Disease Management)
Show Figures

Figure 1

18 pages, 7749 KB  
Article
From Early Signals to Systemic Decline: Physiological Defense Landscape of Agave tequilana in the Fusarium oxysporum Pathosystem
by Diego E. Navarro-López, Julio César López-Velázquez, Antonia Gutiérrez-Mora, Mayra Itzcalotzin Montero-Cortés, Martin Eduardo Avila-Miranda, Norma Alejandra Mancilla-Margalli, Elizabeth Sánchez-Jiménez, Miriam Irene Jiménez-Pérez, Jorge L. Mejía-Méndez and Joaquín Alejandro Qui-Zapata
Plants 2026, 15(2), 233; https://doi.org/10.3390/plants15020233 - 12 Jan 2026
Viewed by 215
Abstract
The agave wilt associated with Fusarium oxysporum (Fox) is a major disease of blue agave (Agave tequilana Weber var. azul), used to produce “Tequila” in Mexico. Little is known about the A. tequilana-F. oxysporum interaction yet understanding defense mechanisms [...] Read more.
The agave wilt associated with Fusarium oxysporum (Fox) is a major disease of blue agave (Agave tequilana Weber var. azul), used to produce “Tequila” in Mexico. Little is known about the A. tequilana-F. oxysporum interaction yet understanding defense mechanisms against the pathogen is necessary for control strategies. During early Fox infection, plants trigger defense mechanisms to interrupt the compatible interaction, while Fox’s pathogenesis mechanism interacts with plant response. This study evaluated plant defense mechanisms induced by Fox in A. tequilana and their interaction with fungal pathogenesis. For this, an A. tequilana pathogenic strain (FPA), and the non-A. tequilana pathogenic strains FNPA and FOL were utilized. Early defense mechanisms evaluated were hypersensitive response (HR) and cell wall strengthening in agave roots. Resistance mechanisms evaluated included pathogenesis-related proteins (PR proteins), phytoanticipins and phytoalexins. For early defense, induced HR was greater with FPA than other strains. Cell wall strengthening was found in agave roots, plants responded differentially to different strains. Initial response to FPA and FOL was similar in PR proteins, phytoalexins and phytoanticipins production. However, the response differentiated with FOL over time, indicating an incompatible interaction. The study identified effective and ineffective defense responses of A. tequilana to Fox infection, where FPA exhibited compatibility and caused unregulated ROS and PCD, early inhibition of PR activity, extensive lignification, and saponin detoxification. In contrast, this study unveiled incompatible interactions (FNPA and FOL) because of limited colonization, localized HR with suppressed ROS, early and sustained POX activation, significant callose accumulation, moderate lignification, and phenol–saponin dynamics that help in tissue containment and recovery. Full article
Show Figures

Figure 1

19 pages, 6424 KB  
Article
Effectiveness of Lignin Biopolymer for Near-Surface Soil Stabilization and Sustainable Protection from Wind and Rainfall Erosion
by Dunja Perić, Arash Olia, Jack Fry, Chamidu D. B. Acharige and Justin Yenne
Geosciences 2026, 16(1), 39; https://doi.org/10.3390/geosciences16010039 - 11 Jan 2026
Viewed by 211
Abstract
This study focuses on the scale of wind and rainfall-induced soil erosion that is relevant to transportation infrastructure. To this end, an experimental approach was devised and carried out to assess the effectiveness of lignin, a biodegradable and non-toxic plant-derived biopolymer, in enhancing [...] Read more.
This study focuses on the scale of wind and rainfall-induced soil erosion that is relevant to transportation infrastructure. To this end, an experimental approach was devised and carried out to assess the effectiveness of lignin, a biodegradable and non-toxic plant-derived biopolymer, in enhancing soil resistance to wind and rainfall-induced erosion. The experimental program included basic soil tests required for soil classification, wind and rainfall-induced erosion tests, pocket penetrometer tests to assess the near-surface soil strength, SEM, EDS scans, and FTIR spectroscopy to evaluate changes in the fabric and chemical composition of the soil treated with lignin. Additionally, the effect of lignin on the re-establishment of the vegetative cover after the construction completion was also investigated. It was found that an increased spraying rate of lignin solution increased both the near-surface strength and wind erosion resistance. Moreover, SEM scans showed that the presence of lignin provided abundant particle coating, which is a source of additional cohesive strength. However, the spraying rate had a minor effect on rainfall erosion resistance, which increased with an increase in lignin solution concentration. Finally, lignin treatment did not significantly affect the size of the vegetative cover and had a minor effect on soil nutrients. Full article
(This article belongs to the Section Geomechanics)
Show Figures

Figure 1

21 pages, 4873 KB  
Article
Surface-Functionalized Silver Nanoparticles Boost Oxidative Stress and Prime Potatoes Against Phytopathogens
by Alexey A. Kudrinsky, Dmitry M. Mikhaylov, Olga A. Shapoval, Georgii V. Lisichkin and Yurii A. Krutyakov
Plants 2026, 15(2), 203; https://doi.org/10.3390/plants15020203 - 9 Jan 2026
Viewed by 236
Abstract
The study investigates the use of silver nanoparticles (AgNPs) in agriculture, focusing on their potential to enhance the immune response of potato (Solanum tuberosum L.) plants against phytopathogenic attacks. The research highlights how AgNPs, stabilized by biologically active polymers polyhexamethylene biguanide and [...] Read more.
The study investigates the use of silver nanoparticles (AgNPs) in agriculture, focusing on their potential to enhance the immune response of potato (Solanum tuberosum L.) plants against phytopathogenic attacks. The research highlights how AgNPs, stabilized by biologically active polymers polyhexamethylene biguanide and tallow amphopolycarboxyglycinate, can induce oxidative stress. Triple foliar application of 0.1–9.0 g/ha silver nanoparticles at the budding and later stages demonstrated significant efficacy in suppressing diseases caused by Phytophthora infestans and Alternaria solani (over 60%). This effect was linked to the increased activity of peroxidase—over 30–50%—and the decreased catalase activity, indicative of a well-coordinated oxidative stress response to the invasion of P. infestans and A. solani. The results suggest that AgNPs in low concentrations can prime the plant’s innate immune system, enhancing its resistance without detrimental effects on growth parameters, thus contributing to the improved crop yield. These findings underscore the potential of AgNPs not as traditional biocides, but as intelligent elicitors of plant-induced resistance, positioning them as next-generation tools for sustainable crop protection and yield optimization, which can be applied at extremely low doses (less than 10 g/ha of active substance). Full article
(This article belongs to the Section Plant Protection and Biotic Interactions)
Show Figures

Graphical abstract

22 pages, 2173 KB  
Review
Stress-Induced Plant Specialized Metabolism: Signaling, Multi-Omics Integration, and Plant-Derived Antimicrobial Metabolites to Combat Antimicrobial Resistance
by Luis Enrique Pérez-Sánchez, Luis Mario Ayala-Guerrero, Aarón Mendieta-Moctezuma, Miguel Angel Villalobos-López and Selma Ríos-Meléndez
Plants 2026, 15(2), 193; https://doi.org/10.3390/plants15020193 - 8 Jan 2026
Viewed by 305
Abstract
Antimicrobial resistance (AMR) is one of the major health threats of the 21st century and demands innovative sources of bioactive compounds. In 2019, infections caused by resistant bacteria directly accounted for 1.27 million deaths and contributed to an additional 4.95 million associated deaths, [...] Read more.
Antimicrobial resistance (AMR) is one of the major health threats of the 21st century and demands innovative sources of bioactive compounds. In 2019, infections caused by resistant bacteria directly accounted for 1.27 million deaths and contributed to an additional 4.95 million associated deaths, underscoring the urgency of exploring new strategies. Among emerging alternatives, specialized plant metabolites stand out, as their biosynthesis is enhanced under biotic or abiotic stress. These stimuli increase reactive oxygen species (ROS), activate cascades regulated by mitogen-activated protein kinases (MAPKs), and trigger defense-related hormonal pathways involving salicylic acid (SA), jasmonic acid (JA), ethylene (ET), and abscisic acid (ABA), which in turn regulate transcription factors and biosynthetic modules, promoting the accumulation of compounds with antimicrobial activity. In this review, we synthesize recent literature (2020–2025) with emphasis on studies that report quantitative activity metrics. We integrate evidence linking stress physiology and metabolite production, summarize mechanisms of action, and propose a conceptual multi-omics pipeline, synthesized from current best practices, that combines RNA sequencing and LC/GC-MS-based metabolomics with bioinformatic tools to prioritize candidates with antimicrobial potential. We discuss elicitation strategies and green extraction, highlight bryophytes (e.g., Pseudocrossidium replicatum) as a differentiated chemical source, and explore citrus Huanglongbing (HLB) as a translational case study. We conclude that integrating stress physiology, multi-omics, and functional validation can accelerate the transition of stress-induced metabolites toward more sustainable and scalable medical and agricultural applications. Full article
(This article belongs to the Special Issue Insights and Regulation of Plant Growth and Metabolism)
Show Figures

Figure 1

25 pages, 9547 KB  
Article
Industrial Validation and Mechanical Characterization of SMA Mixtures Stabilized with Recycled Polymeric Fibers from Waste Tires
by Alejandra Calabi-Floody, Gonzalo Valdés-Vidal, Cristian Mignolet-Garrido, Cristian Díaz-Montecinos and Claudio Fonseca-Ibarra
Polymers 2026, 18(2), 156; https://doi.org/10.3390/polym18020156 - 7 Jan 2026
Viewed by 128
Abstract
This study investigates the industrial validation of a granular additive derived from waste tire textile fibers (WTTF) developed to replace the conventional cellulose stabilizing additive in stone mastic asphalt (SMA) mixtures while enhancing their mechanical performance. Building on previous laboratory-scale findings, this work [...] Read more.
This study investigates the industrial validation of a granular additive derived from waste tire textile fibers (WTTF) developed to replace the conventional cellulose stabilizing additive in stone mastic asphalt (SMA) mixtures while enhancing their mechanical performance. Building on previous laboratory-scale findings, this work evaluates the feasibility and mechanical behavior of this recycled-fiber additive under real asphalt-plant production conditions, advancing a sustainable solution aligned with circular economy principles. Three asphalt mixtures were fabricated in a batch plant: a reference SMA (SMA-R) containing a commercial cellulose additive, an SMA incorporating the WTTF additive (SMA-F), and a reference hot mix asphalt (HMA-R). The WTTF additive was incorporated in a 1:1 proportion relative to the cellulose additive. Performance was assessed through tests of cracking resistance (Fénix test), stiffness modulus, fatigue resistance (four-point bending test), moisture susceptibility (ITSR), and resistance to permanent deformation (Hamburg wheel tracking). Industrial validation results showed that the SMA-F mixture met the design criteria and achieved superior mechanical performance relative to the reference mixtures. In particular, SMA-F exhibited greater ductility and toughness at low temperatures, reduced susceptibility to moisture-induced damage, and higher fatigue resistance, with an increase in fatigue durability of up to 44% compared to SMA-R. The results confirm that the WTTF additive is both feasible and scalable for industrial production, offering a solution that not only improves pavement mechanical performance but also promotes the valorization of a challenging waste material. Full article
Show Figures

Figure 1

20 pages, 3328 KB  
Article
Overexpression of GmCSY3 Enhances Soybean Tolerance to Excess Iron and Aluminum
by Zhuo Liu, Hongqiu Lv, Liying Yang, Yu Wang, Xinqi Zhu, Menghan Chang, Wenwei Liang, Shanshan Wang, Ying Yang, Yining Pan, Changhong Guo, Yingdong Bi and Donglin Guo
Biology 2026, 15(1), 105; https://doi.org/10.3390/biology15010105 - 5 Jan 2026
Viewed by 270
Abstract
Background: Plant citrate synthase (CSY) is involved in the iron deficiency (−Fe) response and aluminum (Al) detoxification. However, knowledge of CSY function in responding to excess iron (+Fe) or Al stress (+Al) is still limited. Methods: The CDS and promoter of GmCSY3 were [...] Read more.
Background: Plant citrate synthase (CSY) is involved in the iron deficiency (−Fe) response and aluminum (Al) detoxification. However, knowledge of CSY function in responding to excess iron (+Fe) or Al stress (+Al) is still limited. Methods: The CDS and promoter of GmCSY3 were isolated from soybean and bioinformatically analyzed. The GmCSY3 expression was detected by qRT-PCR and GUS assay. The growth of GmCSY3 recombinant yeast under +Fe or +Al was detected. The phenotype, CSY activity, citric acid concentration, chlorophyll content, MDA, H2O2, O2 contents, GST, CAT, SOD, and POD activities were examined in GmCSY3 overexpressed and RNAi-suppressed soybean chimeras under +Fe or +Al. Perls and Hematoxylin stained the roots, and the FCR activity was determined. Results: GmCSY3 was induced by +Fe or +Al, but not by −Fe. GmCSY3 enhanced yeast’s acid production and resistance to +Fe or +Al. GmCSY3 overexpression in soybean significantly enhanced CSY activity, promoted growth, alleviated oxidative damage caused by +Fe or +Al, with less free Fe3+ and Al3+, and reduced FCR activity, while GmCSY3 RNAi-suppressed showed the opposite effect. Conclusions: GmCSY3 promotes the process of citrate synthesis, chelates Fe3+ and Al3+, alleviates oxidative damage caused by +Fe or +Al, and modulates iron absorption in plants. Full article
(This article belongs to the Special Issue Plant Stress Physiology: A Trait Perspective)
Show Figures

Figure 1

21 pages, 1898 KB  
Review
MeJA-Induced Plant Disease Resistance: A Review
by Lifeng Xiao, Yuting Li, Lingyan Cui, Jie Deng, Qiuyue Zhao, Qin Yang and Sifeng Zhao
Plants 2026, 15(1), 169; https://doi.org/10.3390/plants15010169 - 5 Jan 2026
Viewed by 367
Abstract
This review offers a comprehensive analysis of the extensive research on methyl jasmonate (MeJA)-induced plant disease resistance. It aims to elucidate the signal transduction pathways, interactions with other phytohormones, regulation of related gene expression, and the fundamental mechanisms contributing to plant disease resistance. [...] Read more.
This review offers a comprehensive analysis of the extensive research on methyl jasmonate (MeJA)-induced plant disease resistance. It aims to elucidate the signal transduction pathways, interactions with other phytohormones, regulation of related gene expression, and the fundamental mechanisms contributing to plant disease resistance. The review provides a detailed examination of MeJA-induced defense responses and the sustainability of the induced resistance. Furthermore, it assesses the practical applications and current status of MeJA across various plant species and explores potential research directions in disease management. It serves as a systematic reference for a deeper understanding of MeJA-induced plant disease resistance and holds significant importance for advancing further developments in the field. Full article
(This article belongs to the Section Plant Protection and Biotic Interactions)
Show Figures

Figure 1

Back to TopTop