Sign in to use this feature.

Years

Between: -

Subjects

remove_circle_outline
remove_circle_outline
remove_circle_outline
remove_circle_outline
remove_circle_outline
remove_circle_outline
remove_circle_outline
remove_circle_outline
remove_circle_outline

Journals

remove_circle_outline
remove_circle_outline
remove_circle_outline
remove_circle_outline
remove_circle_outline
remove_circle_outline
remove_circle_outline
remove_circle_outline
remove_circle_outline
remove_circle_outline
remove_circle_outline

Article Types

Countries / Regions

remove_circle_outline
remove_circle_outline
remove_circle_outline
remove_circle_outline
remove_circle_outline
remove_circle_outline
remove_circle_outline

Search Results (684)

Search Parameters:
Keywords = parenchyma cells

Order results
Result details
Results per page
Select all
Export citation of selected articles as:
26 pages, 5771 KB  
Article
Integrated Morphological, Physicochemical, Metabolomic, and Transcriptomic Analyses Elucidate the Mechanism Underlying Melon (Cucumis melo L.) Peel Cracking
by Yanping Hu, Yuxin Li, Tingting Zhang, Chongchong Wang, Baibi Zhu, Libo Tian, Min Wang and Yang Zhou
Agriculture 2025, 15(23), 2475; https://doi.org/10.3390/agriculture15232475 - 28 Nov 2025
Viewed by 201
Abstract
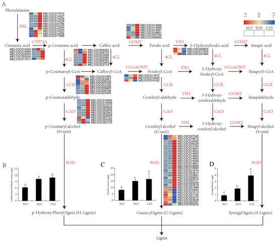
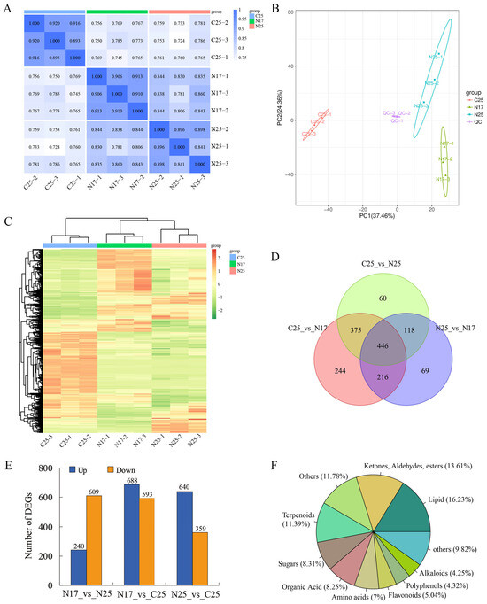
Fruit peel cracking significantly reduces the commercial value of melons (Cucumis melo). To elucidate the underlying mechanisms of peel cracking, we conducted integrated investigations including morphological, physiological, metabolomic and transcriptomic analyses of cracked and non-cracked peels from the crack-resistant ‘Xizhoumi 17’ [...] Read more.
Fruit peel cracking significantly reduces the commercial value of melons (Cucumis melo). To elucidate the underlying mechanisms of peel cracking, we conducted integrated investigations including morphological, physiological, metabolomic and transcriptomic analyses of cracked and non-cracked peels from the crack-resistant ‘Xizhoumi 17’ and crack-susceptible ‘Xizhoumi 25’ cultivars. The parenchyma cells in ‘Xizhoumi 17’ exhibited a compact and well-organized arrangement, whereas those in ‘Xizhoumi 25’ displayed a loosely packed and disordered structure. Notably, cracked peels exhibited significantly higher levels of water-soluble pectin and lignin, along with increased cellulase, polygalacturonase, catalase, superoxide dismutase, and peroxidase activities. In contrast, protopectin, cellulose, and hemicellulose contents, as well as polyphenol oxidase activity, were markedly reduced compared to non-cracked peels. Metabolomic analysis revealed that the phenylpropanoid biosynthesis pathway is positively correlated with the progression of peel cracking. RNA-seq analysis revealed 119 and 82 differentially expressed genes associated with cell wall metabolism and lignin biosynthesis pathways, respectively. Collectively, these findings underscore the involvement of genes related to cell wall synthesis and degradation, as well as lignin synthesis, in modulating peel cracking through alterations in cell wall composition and structural stability, thereby offering practical implications for reducing melon peel cracking incidence via targeted molecular breeding of key genes regulating cell wall composition and the phenylpropanoid pathway. Full article
(This article belongs to the Section Crop Production)
Show Figures

Figure 1

18 pages, 1338 KB  
Article
Lack of Negative Feedback Loops of CTLA-4 and PD-L1 as Key Mechanisms for Post-Acute T Cell Activation Until 3 Months After Ischemic Stroke
by Lars Peglau, Johanna Ruhnau, Mara Winkelmann, Thomas Krüger, Alexander Dressel, Juliane Schulze and Antje Vogelgesang
Int. J. Mol. Sci. 2025, 26(23), 11489; https://doi.org/10.3390/ijms262311489 - 27 Nov 2025
Viewed by 146
Abstract
Post-stroke T lymphocytes exert differential effects both at the infarction site and systemically; these are pro-inflammatory cascades, subsequent T cell infiltration into the brain, and persisting interaction of infiltrating T lymphocytes (more specifically a subset of CD4- CD8-double-negative T cells (DNTs)). Moreover, brain-resident [...] Read more.
Post-stroke T lymphocytes exert differential effects both at the infarction site and systemically; these are pro-inflammatory cascades, subsequent T cell infiltration into the brain, and persisting interaction of infiltrating T lymphocytes (more specifically a subset of CD4- CD8-double-negative T cells (DNTs)). Moreover, brain-resident microglia cells exacerbate the parenchymal damage. The acute peripheral immune response is characterized by lymphopenia and persisting activation of circulating T lymphocytes. In the temporal course, it is supposed that anti-inflammatory mechanisms in general and especially the anti-inflammatory M2 phenotype of microglia cells help to recover the functionality of brain parenchyma. We assessed the long-term temporal course of peripheral blood T cell activation post stroke as well as the interaction of pan-T cells or DNTs with microglia cells ex vivo. T cell subpopulations (CD4+, CD8+, DNT) and their activation (CD25, CD57, CTLA-4 (CD152) and PD-L1 (CD274)) were analysed in peripheral blood from stroke patients and controls by flow cytometry. Pan-T cells and DNTs were isolated by magnetic beads from stroke patients’ blood 3 days (t1), 1 month (t2), and 3 months (t3) post stroke or once from controls, and they were incubated with or without healthy donor human microglia cells ex vivo. Upon interaction, T cell (HLA-DR) and microglia activation (HLA-DR, CX3CR1, CD32, CD86, CD206 and CD209) was assessed by flow cytometry. Moreover, IL-1β in cell culture supernatants was quantified by ELISA. Post-stroke CD4+ and CD8+ T cell activation (CD25) persisted for 1 month and declined only after 3 months. Inhibitory activation markers CTLA-4 and PD-L1 were upregulated only 3 months after stroke. Co-culture of pan-T cells and microglia had little effect on microglial activation but a strong effect on T cell activation (HLA-DR). Co-culture of DNTs with microglia cells inhibited the M2 phenotype of microglia. Stroke acutely leads to a strong activation (CD25 upregulation) of both CD4+ and CD8+ T cells. This activation persisted in the subacute post-stroke phase and declined at 3 months post stroke, being accompanied by upregulation of PD-L1 and CTLA-4. Both might be involved in terminating chronic T cell activation. DNTs might influence microglia through CX3CR1 and inhibit an M2 state ex vivo, which might contribute to cerebral inflammation post stroke. Full article
(This article belongs to the Special Issue Brain–Immune Crosstalk and Ischemic Injury)
Show Figures

Graphical abstract

10 pages, 2472 KB  
Case Report
Elevated Alpha-Fetoprotein in Hypothyroidism
by Viola Ceconi, Valentina Kiren, Flora Maria Murru, Andrea Bon, Danica Dragovic, Lorenzo Zandonà, Alice Fachin, Gianluca Tamaro and Gianluca Tornese
LabMed 2025, 2(4), 24; https://doi.org/10.3390/labmed2040024 - 25 Nov 2025
Viewed by 204
Abstract
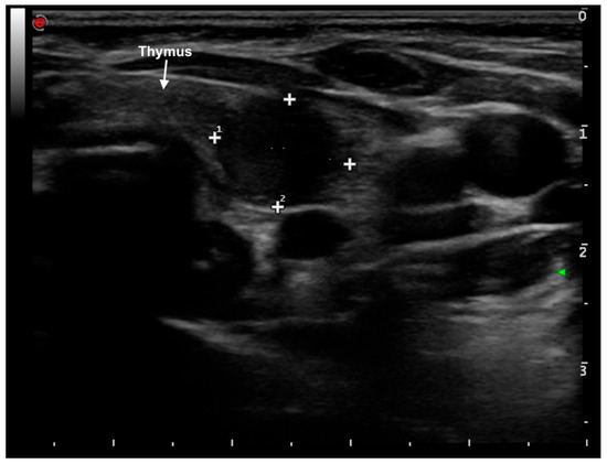
Alpha-fetoprotein (AFP) is a biomarker commonly used in the diagnosis of various malignancies but may also be elevated in non-neoplastic conditions, including hypothyroidism. We report the case of a 3-year-old girl with Down syndrome (DS) and newly diagnosed hypothyroidism, who presented with a [...] Read more.
Alpha-fetoprotein (AFP) is a biomarker commonly used in the diagnosis of various malignancies but may also be elevated in non-neoplastic conditions, including hypothyroidism. We report the case of a 3-year-old girl with Down syndrome (DS) and newly diagnosed hypothyroidism, who presented with a hypoechoic oval lesion adjacent to the thymic parenchyma on ultrasound and markedly elevated AFP levels (169.2 ng/mL). Further investigations, including MRI, excluded the presence of germ cell tumors. Following initiation of levothyroxine therapy, AFP levels normalized in parallel with thyroid function. No evidence of malignancy was detected despite the initial suspicion. This case underscores the association between elevated AFP and hypothyroidism, highlighting the importance of evaluating thyroid status in patients with increased AFP to avoid unnecessary oncological investigations. In particular, elevated AFP in the context of hypothyroidism and DS warrants careful thyroid assessment and follow-up to prevent redundant diagnostic procedures and reduce patient and family anxiety. Thyroid function testing should be considered before extensive oncological evaluation in children with elevated AFP. Full article
Show Figures

Graphical abstract

15 pages, 2428 KB  
Article
Ethylbenzene Exposure and Bronchoalveolar CD4/CD8 T Cells in Hypersensitivity Pneumonitis Development and Clinical Outcome
by Alfredo Minguela, José A. Campillo, María Isabel Aguilar Sanchís, Antonia Baeza Caracena, Francisco Esquembre, Erika M. Novoa-Bolivar, Rosana González-López, Almudena Otalora, Cristina Ortuño-Hernández, Ruth López-Hernández, Lourdes Gimeno, Inmaculada Ruiz-Lorente, Diana Ceballos, Elena Solana-Martínez, Juan Alcántara-Fructuoso, Manuel Muro and José A. Ros
Biomedicines 2025, 13(11), 2611; https://doi.org/10.3390/biomedicines13112611 - 24 Oct 2025
Viewed by 798
Abstract
Background: Hypersensitivity pneumonitis (HP) is an interstitial lung disease (ILD) characterized by inflammation of the lung parenchyma, alveoli and bronchioles induced by inhalation of organic compounds. Bird-related-HP (BRHP) is the most common type of HP, occurring in susceptible people in regular contact with [...] Read more.
Background: Hypersensitivity pneumonitis (HP) is an interstitial lung disease (ILD) characterized by inflammation of the lung parenchyma, alveoli and bronchioles induced by inhalation of organic compounds. Bird-related-HP (BRHP) is the most common type of HP, occurring in susceptible people in regular contact with birds, although a genetic susceptibility is unclear. This study investigates the impact of environmental volatile organic compounds (VOCs) on the development of HP and other pulmonary diseases, and their relationship with pulmonary inflammatory cell composition and patient outcomes. Methods: Geospatial environmental levels of VOCs (benzene, toluene, ethylbenzene, m,p-xylene and o-xylene) in patients’ homes were related to bronchoalveolar lavage (BAL) leukocyte profiles analyzed by flow cytometry of 1515 patients with different lung diseases in the region of Murcia (southeastern Spain). Results: Ethylbenzene levels over the threshold limit of 10 µg/m3 (EB10) were associated with HP (23.9% vs. 15.2%, p < 0.05). A strong association with HP was observed in patients in contact with birds living in areas with EB10 (63.0% vs. 27.4%, p < 0.001). Linear regression analysis showed that age (B = −0.058, p < 0.012), smoking (B = −0.125, p < 0.001), bird contact (B = 0.275, p < 0.001) and EB10 (B = 0.109, p < 0.001) were independent variables associated with HP. In HP patients, BAL CD4/CD8-ratio > 1.5 was associated with shorter overall survival (8.9 years vs. not-reached, p < 0.011), probably due to lower CD8+ T-lymphocyte counts observed in HP fibrotic patients (11.65 ± 2.8% vs. 23.6 ± 2.9%, p = 0.008) and in those who died during follow-up (10.0 ± 1.9% vs. 23.8 ± 2.7%, p = 0.012), suggesting a protective role for CD8+ T cells. Conclusions: High environmental ethylbenzene is strongly associated with BRHP. CD8+ T-lymphocytes could have a protective role in HP, preventing fibrosis and increasing overall survival. Full article
(This article belongs to the Special Issue The Molecular Basis of the Immune Response in Pulmonary Fibrosis)
Show Figures

Figure 1

23 pages, 4556 KB  
Article
Radiomics-Based Detection of Germ Cell Neoplasia In Situ Using Volumetric ADC and FA Histogram Features: A Retrospective Study
by Maria-Veatriki Christodoulou, Ourania Pappa, Loukas Astrakas, Evangeli Lampri, Thanos Paliouras, Nikolaos Sofikitis, Maria I. Argyropoulou and Athina C. Tsili
Cancers 2025, 17(19), 3220; https://doi.org/10.3390/cancers17193220 - 2 Oct 2025
Cited by 1 | Viewed by 611
Abstract
Background/Objectives: Germ Cell Neoplasia In Situ (GCNIS) is considered the precursor lesion for the majority of testicular germ cell tumors (TGCTs). The aim of this study was to evaluate whether first-order radiomics features derived from volumetric diffusion tensor imaging (DTI) metrics—specifically apparent diffusion [...] Read more.
Background/Objectives: Germ Cell Neoplasia In Situ (GCNIS) is considered the precursor lesion for the majority of testicular germ cell tumors (TGCTs). The aim of this study was to evaluate whether first-order radiomics features derived from volumetric diffusion tensor imaging (DTI) metrics—specifically apparent diffusion coefficient (ADC) and fractional anisotropy (FA) histogram parameters—can detect GCNIS. Methods: This study included 15 men with TGCTs and 10 controls. All participants underwent scrotal MRI, including DTI. Volumetric ADC and FA histogram metrics were calculated for the following tissues: group 1, TGCT; group 2: testicular parenchyma adjacent to tumor, histologically positive for GCNIS; and group 3, normal testis. Non-parametric statistics were used to assess differences in ADC and FA histogram parameters among the three groups. Pearson’s correlation analysis was followed by ordinal regression analysis to identify key predictive histogram parameters. Results: Widespread distributional differences (p < 0.05) were observed for many ADC and FA variables, with both TGCTs and GCNIS showing significant divergence from normal testes. Among the ADC statistics, the 10th percentile and skewness (p = 0.042), range (p = 0.023), interquartile range (p = 0.021), total energy (p = 0.033), entropy and kurtosis (p = 0.027) proved the most significant predictors for tissue classification. FA_energy (p = 0.039) was the most significant fingerprint of the carcinogenesis among the FA metrics. These parameters correctly characterized 88.8% of TGCTs, 87.5% of GCNIS tissues and 100% of normal testes. Conclusion: Radiomics features derived from volumetric ADC and FA histograms have promising potential to differentiate TGCTs, GCNIS, and normal testicular tissue, aiding early detection and characterization of pre-cancerous lesions. Full article
(This article belongs to the Special Issue Updates on Imaging of Common Urogenital Neoplasms 2nd Edition)
Show Figures

Figure 1

12 pages, 830 KB  
Article
Can PSMA-Targeting Radiopharmaceuticals Be Useful for Detecting Brain Metastasis of Various Tumors Using Positron Emission Tomography?
by Esra Arslan, Nurhan Ergül, Rahime Şahin, Ediz Beyhan, Özge Erol Fenercioğlu, Yeşim Karagöz, Arzu Algün Gedik, Yakup Bozkaya and Tevfik Fikret Çermik
Cancers 2025, 17(18), 3088; https://doi.org/10.3390/cancers17183088 - 22 Sep 2025
Viewed by 642
Abstract
Objective: The high expression of prostate-specific membrane antigen (PSMA) associated with neovascularization in non-prostatic malignant tumors and metastatic lesions has been documented in many studies. By taking advantage of the absence of PSMA-related background activity in brain tissue, in recent years, PSMA has [...] Read more.
Objective: The high expression of prostate-specific membrane antigen (PSMA) associated with neovascularization in non-prostatic malignant tumors and metastatic lesions has been documented in many studies. By taking advantage of the absence of PSMA-related background activity in brain tissue, in recent years, PSMA has been used for the imaging of glial tumors, especially for postoperative follow-up. The aim of this prospective study was to investigate the diagnostic value of 68Ga-PSMA-11 PET/CT by comparing 68Ga-PSMA-11 PET/CT, 18F-FDG PET/CT, and MRI findings in patients with brain metastases (BM). Materials and Method: In this prospective study, 27 cases, 11 female and 16 male, with a mean age of 59.48 ± 12.21 years, were included. Patients diagnosed with BM on 18F-FDG PET/CT or CT/MRI at initial diagnosis or in the follow-up period were included in the study. PET findings of BM lesions obtained from 18F-FDG and 68Ga-PSMA-11 PET/CT imaging, demographic characteristics, histopathological data of the primary foci, and other clinical features were evaluated together. Results: Twenty-four (89%) patients were included in the study for restaging, two (7%) patients for local recurrence assessment, and one (4%) patient for local recurrence and suspicion of additional lesions. The indications for 18F-FDG PET/CT were breast carcinoma for 37% (n:10), followed by lung carcinoma for 26% (n:7), colorectal adenocarcinoma for 14% (n:4), squamous cell larynx carcinoma for 7% (n:2), gastric signet ring cell carcinoma for 4% (n:1), pancreatic NET3 for 4% (n:1), thyroid papillary carcinoma for 4% (n:1), and malignant melanoma for 4% (n:1). In total, 26/27 included patients had PSMA-positive brain metastases but only one patient had PSMA-negative brain metastases with 68Ga-PSMA-11 PET/CT imaging. This patient was followed with a diagnosis of primary larynx squamous carcinoma and had a mass suspected of brain metastases. Further tests and an MRI revealed that the lesion in this patient was a hemorrhagic metastasis. The smallest metastatic focus on 68Ga-PSMA-11 PET/CT imaging was 0.22 cm, also confirmed by MRI (range: 0.22–2.81 cm). The mean ± SD SUVmax of the BM lesions was 17.9 ± 8.6 and 6.8 ± 5.2 on 18F-FDG PET/CT and 68Ga-PSMA-11 PET/CT imaging, respectively. Metastatic foci that could not be detected by 18F-FDG PET/CT imaging were successfully detected with 68Ga-PSMA-11 PET/CT imaging in 11 cases (42%). The distribution and number of metastatic lesions observed on cranial MRI and 68Ga-PSMA-11 PET/CT were compatible with each other for all patients. Immunohistochemical staining was performed in the primary tumor of 10 (38%) cases, and positive IHC staining with PSMA was detected in 5 patients. In addition, positive IHC staining with PSMA was detected in all of the four surgically excised brain metastatic tumor foci. Conclusions: In this study,68Ga-PSMA-11 PET/CT appears to be superior to 18F-FDG in detecting BM from various tumors, largely due to its high expression associated with neovascularization and the absence of PSMA expression in normal brain parenchyma. This lack of physiological uptake in healthy brain tissue provides excellent tumor-to-background contrast, further supporting the advantage of 68Ga-PSMA-11 over 18F-FDG for BM imaging. However, larger studies are required to confirm these findings, particularly through comparisons across tumor types and histopathological subgroups, integrating PSMA immunohistochemistry (IHC) scores with 68Ga-PSMA-11 uptake levels. Beyond its diagnostic potential, our results may also inform PSMA-targeted therapeutic strategies, offering new perspectives for the management of patients with brain metastases from diverse primary tumors. Full article
Show Figures

Figure 1

21 pages, 4454 KB  
Article
Modulation of Pulmonary Inflammation and the Redox Pathway In Vitro and In Vivo by Fumaric Ester
by Aline Pontes de Oliveira, Alexsandro Tavares Figueiredo-Junior, Priscilla Cristine de Oliveira Mineiro, Evelyn Caribé Mota, Carolinne Souza de Amorim, Helber da Maia Valenca, Aline Cristina Casimiro de Albuquerque Gomes, Sabrina Sodré de Souza Serra, Pedro Leme Silva, Christina Maeda Takiya, João Alfredo de Moraes, Samuel Santos Valenca and Manuella Lanzetti
Antioxidants 2025, 14(9), 1141; https://doi.org/10.3390/antiox14091141 - 22 Sep 2025
Cited by 2 | Viewed by 786
Abstract
Chronic obstructive pulmonary disease (COPD) is characterized by chronic pulmonary inflammation and the destruction of the pulmonary parenchyma (emphysema), with only symptomatic treatment available. Molecules with antioxidant and anti-inflammatory properties, such as dimethyl fumarate (DMF), have shown therapeutic potential. This study evaluated the [...] Read more.
Chronic obstructive pulmonary disease (COPD) is characterized by chronic pulmonary inflammation and the destruction of the pulmonary parenchyma (emphysema), with only symptomatic treatment available. Molecules with antioxidant and anti-inflammatory properties, such as dimethyl fumarate (DMF), have shown therapeutic potential. This study evaluated the effects of DMF and its metabolite, monomethyl fumarate (MMF), on pulmonary inflammation induced by cigarette smoke (in vitro) and porcine pancreatic elastase (PPE) in mice (in vivo). In vitro, human pulmonary epithelial cells (PC-9) were treated with MMF at concentrations of 10, 30, and 100 µM and exposed to cigarette smoke extract (CSE) to assess cell viability, oxidative stress (ROS), lipid peroxidation, and nitrite production. In vivo, C57BL/6 mice were treated with DMF (30 and 100 mg/kg) during and after the induction of emphysema by PPE. ROS levels, total cell count in bronchoalveolar lavage fluid (BALF), lung histology, and the expression of oxidative stress proteins (SOD1 and HO-1) were analyzed. MMF reduced oxidative stress and lipid peroxidation under in vitro conditions. In vivo, DMF reduced ROS levels, inflammation, and prevented lung damage, such as alveolar enlargement. The expression of SOD1 and HO-1 was modulated by DMF treatment. The results suggest that DMF could be an effective therapeutic alternative for COPD, reducing oxidative stress and inflammation. Full article
(This article belongs to the Special Issue Redox Regulation in COPD: Therapeutic Implications of Antioxidants)
Show Figures

Graphical abstract

20 pages, 1094 KB  
Review
UCH-L1 in Alzheimer’s Disease: A Crucial Player in Dementia-Associated Mechanisms
by Elisa Porchietto, Giulia Morello, Giulia Cicilese, Innocenzo Rainero, Elisa Rubino, Elena Tamagno, Silvia Boschi and Michela Guglielmotto
Int. J. Mol. Sci. 2025, 26(18), 9012; https://doi.org/10.3390/ijms26189012 - 16 Sep 2025
Cited by 1 | Viewed by 1246
Abstract
Ubiquitin carboxyl-terminal hydrolase L1 (UCH-L1) is a critical deubiquitinating enzyme that is highly expressed in the central nervous system, where it participates in protein degradation and turnover as part of the ubiquitin–proteasome system (UPS). Convincing evidence supports the role of UCH-L1 dysfunction in [...] Read more.
Ubiquitin carboxyl-terminal hydrolase L1 (UCH-L1) is a critical deubiquitinating enzyme that is highly expressed in the central nervous system, where it participates in protein degradation and turnover as part of the ubiquitin–proteasome system (UPS). Convincing evidence supports the role of UCH-L1 dysfunction in several neurodegenerative disorders, given its unique position at the crossroad of several aetiopathogenic pathways, including those implicated in Alzheimer’s disease (AD) onset. Indeed, UCH-L1 depletion correlates with decreased levels of triggering receptor expressed on myeloid cells 2 (TREM2), with consequent effects on neuroinflammation. Notably, UCH-L1 can affect the level of phosphorylated tau protein, thus contributing to the formation of neurofibrillary tangles (NFTs). In addition, UCH-L1 influences β-Secretase 1 (BACE1) expression, resulting in the abnormal accumulation of amyloid-β plaques in brain parenchyma. These findings underline UCH-L1’s centrality in maintaining the homeostasis of protein folding and aggregation, which are significantly impaired in AD and AD-related dementias. Given these assumptions, UCH-L1 is recognized as a potential biomarker for AD, highlighting its relevance in governing the fate of crucial pathological mediators of cognitive impairment and neurodegeneration. Herein, we contextualize the involvement of UCH-L1 in different dementia-associated pathways and summarize the state of the art of UCH-L1 as a biomarker for AD diagnosis. Full article
(This article belongs to the Special Issue Research in Alzheimer’s Disease: Advances and Perspectives)
Show Figures

Graphical abstract

29 pages, 3837 KB  
Article
The Effect of Alternative Nutrient Supplements on Histological Traits and Postharvest Water Loss in Pepper Fruit
by Csilla Tóth, Gábor Gergő Pilik, Katalin Irinyi Oláh and Brigitta Tóth
Horticulturae 2025, 11(9), 1113; https://doi.org/10.3390/horticulturae11091113 - 13 Sep 2025
Viewed by 1056
Abstract
Postharvest water loss critically determines the shelf life and quality of pepper fruits. This study investigated how three alternative soil amendments—rhyolite tuff (RT), composted and pelletized poultry litter (CPPL), and clarifying agent (CA)—affect water loss, structural traits, and their interrelationships across three ripening [...] Read more.
Postharvest water loss critically determines the shelf life and quality of pepper fruits. This study investigated how three alternative soil amendments—rhyolite tuff (RT), composted and pelletized poultry litter (CPPL), and clarifying agent (CA)—affect water loss, structural traits, and their interrelationships across three ripening stages (immature, mature, and overripe) in the Hungarian wax pepper cultivar ‘Tizenegyes’. A completely randomized design (CRD) was applied in a small-plot field experiment. Macro- and micromorphometrical analyses included pericarp, cuticle, epidermis, collenchyma, hypodermis, parenchyma, and endocarp thickness; fruit fresh weight; surface area; and the surface area-to-weight ratio (SA/W). Daily weight measurements were used to quantify water loss, while cuticle function was assessed by comparing wax-removed and intact fruits. The water loss rate (WLR) was strongly influenced by pericarp tissue structure—particularly cuticle thickness, hypodermal cell layer number and thickness, and collenchyma cell wall thickness—as well as fruit size at ripening stage. Among treatments, RT was the most effective in reducing postharvest water loss and extending fruit shelf life. Fruits from the control plots lost 26% more water than RT samples, 12.8% more than CPPL, and 14.2% more than CA. Although RT-treated fruits were smaller, they had thicker pericarp and hypodermis layers, more collenchymatous cell rows, and thicker cell walls, all of which contributed to lower water loss and prolonged freshness. These findings highlight RT as a promising alternative nutrient source for sustainable pepper production, with significant potential to improve postharvest quality. Full article
Show Figures

Graphical abstract

11 pages, 2553 KB  
Article
A Multiscale Investigation of Cross-Sectional Shrinkage in Bamboo Culms Using Natural-Speckle Digital Image Correlation During Drying
by Chengjian Huang, Yongjie Bao, Neng Li and Junfeng Hou
Forests 2025, 16(9), 1444; https://doi.org/10.3390/f16091444 - 10 Sep 2025
Cited by 2 | Viewed by 718
Abstract
Bamboo cracking is primarily attributed to the influence of moisture on its structure. Natural-speckle digital image correlation (DIC) was employed to characterize tangential shrinkage in cross-sections, using parenchyma cells as intrinsic speckle patterns. Shrinkage behavior during the 24 h drying process at a [...] Read more.
Bamboo cracking is primarily attributed to the influence of moisture on its structure. Natural-speckle digital image correlation (DIC) was employed to characterize tangential shrinkage in cross-sections, using parenchyma cells as intrinsic speckle patterns. Shrinkage behavior during the 24 h drying process at a temperature of 103 °C across the external, middle, and internal layers was comparatively analyzed in bamboo nodal regions (NR), internodal regions (IR), and transitional zones (TZ, i.e., node–internode interfaces). Moisture had the most pronounced effect on NR, which consistently exhibited the highest moisture content and shrinkage ratios during the drying process. Notably, the drying shrinkage of the external layer was significantly greater than that of other layers. Specifically, the drying shrinkage strain ratio of the external layer of NR is 3.02 times higher than that of the internal layer, while for IR, it is 3.60 times higher. Furthermore, the external layer of NR exhibits substantial deformation during the initial stages of drying, with a drying shrinkage strain ratio of 5.96% for 2 h. The results demonstrated that shrinkage deformation in bamboo nodes was significantly greater than in other regions, offering valuable insights for developing strategies to mitigate bamboo cracking. Full article
(This article belongs to the Section Wood Science and Forest Products)
Show Figures

Graphical abstract

15 pages, 1182 KB  
Review
Modulation of Root Nitrogen Uptake Mechanisms Mediated by Beneficial Soil Microorganisms
by Francisco Albornoz and Liliana Godoy
Plants 2025, 14(17), 2729; https://doi.org/10.3390/plants14172729 - 2 Sep 2025
Cited by 2 | Viewed by 1209
Abstract
A diverse array of soil microorganisms exhibit plant growth-promoting (PGP) traits, many of which enhance root growth and development. These microorganisms include various taxa of bacteria, fungi, microalgae and yeasts—some of which are currently used in biofertilizers and biostimulant formulations. Recent studies have [...] Read more.
A diverse array of soil microorganisms exhibit plant growth-promoting (PGP) traits, many of which enhance root growth and development. These microorganisms include various taxa of bacteria, fungi, microalgae and yeasts—some of which are currently used in biofertilizers and biostimulant formulations. Recent studies have begun to unravel the complex communication between plant roots and beneficial microorganisms, revealing mechanisms that modulate root nitrogen (N) uptake beyond atmospheric N2 fixation pathways. Root N uptake is tightly regulated by plants through multiple mechanisms. These include transcriptional and post-transcriptional control of plasma membrane-localized N transporters in the epidermis, endodermis, and xylem parenchyma. Additionally, N uptake efficiency is influenced by vacuolar N storage, assimilation of inorganic N into organic compounds, and the maintenance of electrochemical gradients across root cell membranes. Many of these processes are modulated by microbial signals. This review synthesizes current knowledge on how soil microorganisms influence root N uptake, with a focus on signaling molecules released by soil beneficial microbes. These signals include phytohormones, volatile organic compounds (VOCs), and various low-molecular-weight organic compounds that affect transporter expression, root architecture, and cellular homeostasis. Special attention is paid to the molecular and physiological pathways through which these microbial signals enhance plant N acquisition and overall nutrient use efficiency. Full article
(This article belongs to the Special Issue Advances in Nitrogen Nutrition in Plants)
Show Figures

Figure 1

19 pages, 1826 KB  
Review
Pulmonary Carcinoids: Diagnostic and Therapeutic Approach
by Francesco Petrella, Andrea Cara, Enrico Mario Cassina, Lidia Libretti, Emanuele Pirondini, Federico Raveglia, Maria Chiara Sibilia, Antonio Tuoro and Stefania Rizzo
Cancers 2025, 17(17), 2748; https://doi.org/10.3390/cancers17172748 - 23 Aug 2025
Viewed by 1620
Abstract
Pulmonary carcinoids (PCs) are rare tumors, with an incidence ranging from 0.2 to 2 cases per 100,000 population per year. They account for 1–2% of all invasive pulmonary malignancies and represent approximately one-fourth to one-third of all well-differentiated neuroendocrine tumors (NETs) in the [...] Read more.
Pulmonary carcinoids (PCs) are rare tumors, with an incidence ranging from 0.2 to 2 cases per 100,000 population per year. They account for 1–2% of all invasive pulmonary malignancies and represent approximately one-fourth to one-third of all well-differentiated neuroendocrine tumors (NETs) in the body. PCs are generally classified as low- to intermediate-grade malignant tumors, further subdivided into typical carcinoid (TC) and atypical carcinoid (AC), respectively. These tumors exhibit neuroendocrine morphology and differentiation, originating from mature cells of the pulmonary diffuse neuroendocrine system. Traditionally, they are categorized as central or peripheral based on their location relative to the bronchial tree; however, they can arise anywhere within the lung parenchyma. Over 40% of cases may be detected incidentally on a standard chest X-ray, although contrast-enhanced computed tomography (CT) remains the diagnostic gold standard. Surgical resection is the treatment of choice for PCs, with the goal of complete tumor removal while preserving as much healthy lung tissue as possible. In contrast, advanced cases are typically not amenable to surgery, and medical management is focused on controlling hormone-related symptoms and limiting tumor progression. This review aims to provide an overview of the current diagnostic and therapeutic approaches to pulmonary carcinoids. Full article
(This article belongs to the Collection Diagnosis and Treatment of Primary and Secondary Lung Cancers)
Show Figures

Graphical abstract

16 pages, 8469 KB  
Case Report
IgG4-Mediated Sclerosing Riedel Thyroiditis: A Multidisciplinary Case Study and Literature Review
by Dumitru Ioachim, Mihai Alin Publik, Dana Terzea, Carmen Adina Cristea, Adina Mariana Ghemigian, Anda Dumitrascu, Eugenia Petrova, Alexandra Voinea, Romeo Smarandache and Mihail Ceausu
Int. J. Mol. Sci. 2025, 26(16), 7786; https://doi.org/10.3390/ijms26167786 - 12 Aug 2025
Viewed by 1536
Abstract
Riedel thyroiditis (RT) is a rare immune-mediated inflammatory disease that destroys the thyroid parenchyma, replacing it with storiform fibrosis extending to the extrathyroidal tissue. Secondary fibrotic lesions can be associated as parts of the systemic IgG4-related disease. We present the case of a [...] Read more.
Riedel thyroiditis (RT) is a rare immune-mediated inflammatory disease that destroys the thyroid parenchyma, replacing it with storiform fibrosis extending to the extrathyroidal tissue. Secondary fibrotic lesions can be associated as parts of the systemic IgG4-related disease. We present the case of a 52-year-old female patient who presented initially with subacute thyroiditis when corticosteroid treatment was initiated. After a year, compressive respiratory symptoms and dysphagia appear, and fine-needle aspiration cytology is performed to rule out malignancy, but without results. Thyroidectomy is performed, and histopathology shows scleroatrophic thyroiditis, with chronic inflammatory infiltrate containing eosinophils extending in the neighboring tissue, rare atrophic follicles, and obliterative vasculitis. Immunohistochemistry proves abundant plasma cells with IgG4 secretion; the macrophage is mainly the M2 subtype. RT is diagnosed, and a CT (computed tomography) scan is performed to detect peritracheal fibrosis and subtle pulmonary modifications. A literature review was performed that situates our findings in the context of the current literature. The last part discusses the immuno-inflammatory mechanisms behind IgG4-related diseases. Full article
Show Figures

Figure 1

16 pages, 2261 KB  
Case Report
Cerebral Malformations in Calves Presumed to Be Associated with an Outbreak of Bluetongue Virus Serotype 3 Infection
by Peter Lennart Venjakob, Sarah Schmidt, Patrick Hoch, Daniela Farke, Maximilien Lépine, Kernt Köhler and Walter Grünberg
Animals 2025, 15(16), 2359; https://doi.org/10.3390/ani15162359 - 11 Aug 2025
Cited by 1 | Viewed by 849
Abstract
Bluetongue is a vector-borne viral infectious disease primarily affecting ruminants, transmitted by biting midges of the Culicoides species. The first bluetongue virus 3 (BTV-3) cases occurred in Hesse, Germany, in July 2024. From December 2024 onwards, field veterinarians observed calves born with neurological [...] Read more.
Bluetongue is a vector-borne viral infectious disease primarily affecting ruminants, transmitted by biting midges of the Culicoides species. The first bluetongue virus 3 (BTV-3) cases occurred in Hesse, Germany, in July 2024. From December 2024 onwards, field veterinarians observed calves born with neurological symptoms. A convenience sample of affected calves were admitted to the Veterinary Teaching Hospital at Justus-Liebig-University Giessen, Germany. A total of 13 calves from unvaccinated dams with pronounced neurological symptoms and positive PCR results for BTV-3 were studied. General and neurological examinations were performed and a blood sample was obtained for hematologic, blood biochemical and blood gas analysis. In 11 calves, magnetic resonance imaging (MRI) was performed. Due to the severe neurological lesions, all calves were euthanized and postmortem examinations were performed. The neurological examination of the calves revealed neurological indications consistent with diffuse forebrain disease. MRI revealed that all calves exhibited various stages of cortical parenchyma cell loss and secondary enlargement of the lateral ventricles. Postmortem examination revealed moderate to severe hydrocephalus internus or hydranencephaly. The results of clinical and neurological examinations, MRI, and postmortem examination, indicate severe impairment of brain development presumably associated with transplacental BTV-3 infection. Epidemiologic data and health records from the originating farms suggest that neurologic malformations developed after BTV-3 infection between 95 and 227 of the gestation period. Full article
Show Figures

Figure 1

21 pages, 1786 KB  
Review
Aortic Stiffness and Alzheimer’s Disease: The Medin Connection
by Filippos Triposkiadis, Andrew Xanthopoulos, Harisios Boudoulas and Dirk L. Brutsaert
Biomolecules 2025, 15(8), 1148; https://doi.org/10.3390/biom15081148 - 8 Aug 2025
Viewed by 1457
Abstract
Aging is associated with aortic stiffening (AoSt), a condition characterized by diminished aortic elasticity that predisposes individuals to cognitive decline, including Alzheimer’s disease (AD). Emerging evidence implicates medin, which is derived from milk fat globule-EGF factor 8 protein (MFG-E8), as a key link [...] Read more.
Aging is associated with aortic stiffening (AoSt), a condition characterized by diminished aortic elasticity that predisposes individuals to cognitive decline, including Alzheimer’s disease (AD). Emerging evidence implicates medin, which is derived from milk fat globule-EGF factor 8 protein (MFG-E8), as a key link between AoSt and AD. Medin aggregates into aortic medial amyloid (AMA), which is found in approximately 97% of Caucasian individuals aged 50 and above, contributing to vascular inflammation, calcification, and loss of arterial elasticity. These changes may promote hyperpulsatile cerebral blood flow and impair glymphatic clearance, resulting in increased deposition of neurotoxic proteins, such as amyloid-β (Aβ) and possibly medin, which colocalizes with vascular Aβ in the brain. Medin enhances Aβ aggregation, generating heterologous fibrils, and thereby contributes to cerebrovascular dysfunction and neuroinflammation. This interaction (cross-seeding) may deteriorate amyloid pathology in both the vasculature and the parenchyma in AD. Furthermore, medin per se causes endothelial dysfunction, increases oxidative stress, and activates glial cells, promoting the development of a pro-inflammatory environment that enhances cognitive decline. In this manuscript, we contend that medin might act as a bridge connecting the age-related increase in aortic stiffness to AD, and therefore, medin might present a novel therapeutic target within this context. This hypothesis deserves experimental and clinical validation. Full article
Show Figures

Figure 1

Back to TopTop