Sign in to use this feature.

Years

Between: -

Subjects

remove_circle_outline
remove_circle_outline
remove_circle_outline
remove_circle_outline
remove_circle_outline
remove_circle_outline
remove_circle_outline
remove_circle_outline
remove_circle_outline

Journals

remove_circle_outline
remove_circle_outline
remove_circle_outline

Article Types

Countries / Regions

remove_circle_outline
remove_circle_outline
remove_circle_outline
remove_circle_outline
remove_circle_outline

Search Results (188)

Search Parameters:
Keywords = optimized LMS algorithm

Order results
Result details
Results per page
Select all
Export citation of selected articles as:
22 pages, 7651 KB  
Article
A Novel VSS-LMS Algorithm Based on Modified Versoria Function for Anti-Jamming
by Binghe Tian, Yongxin Feng, Fang Liu, Bixue Song and Sibo Guo
Sensors 2026, 26(3), 1045; https://doi.org/10.3390/s26031045 - 5 Feb 2026
Abstract
In the sensor array signal reception system, improving the accuracy of weak-signal detection is crucial. Traditional fixed-step algorithms struggle to balance the convergence rate (CR) and low steady-state error (SSE) owing to their inherent trade-off limitations. To address this limitation, we propose a [...] Read more.
In the sensor array signal reception system, improving the accuracy of weak-signal detection is crucial. Traditional fixed-step algorithms struggle to balance the convergence rate (CR) and low steady-state error (SSE) owing to their inherent trade-off limitations. To address this limitation, we propose a novel variable-step-size least-mean-square (VSS-LMS) algorithm based on a modified versoria function, specifically redesigned to enhance curvature characteristics. This approach establishes dynamic coupling between error statistics and step-size factors through nonlinear mapping. It derives closed-loop equations governing parameters (α, β, and γ) relative to the smoothed instantaneous error correlation function. Consequently, an adaptive feedback system is constructed to achieve real-time adjustment through optimal step-size generation. The optimal parameters (α, β, and γ) are determined through empirical enumeration and analysis of their impact on algorithmic performance. Comparative evaluations against established VSS-LMS algorithms confirm performance: the proposed algorithm accelerates convergence while maintaining a low SSE, and exhibits robust signal recovery capabilities under low-SNR conditions with diverse interference types. Full article
(This article belongs to the Section Intelligent Sensors)
23 pages, 6853 KB  
Article
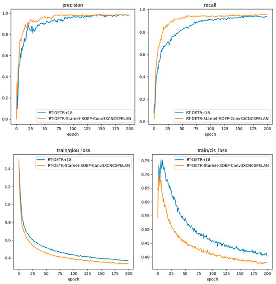
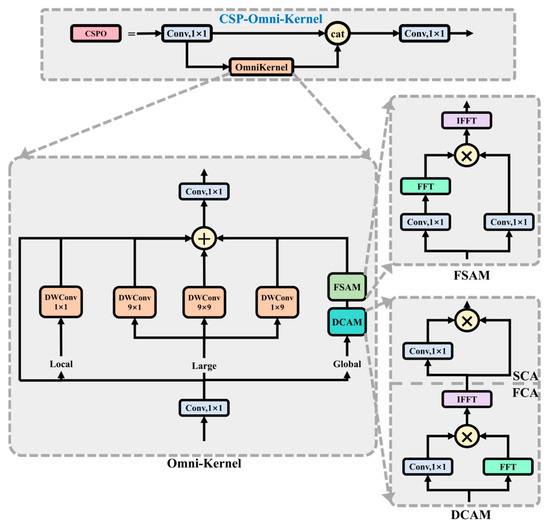
IDD-DETR: Lightweight Multi-Defect Detection Model for Transmission Line Insulators Based on UAV Remote Sensing
by Cheng Xu, Xin Liu, Jiaxin Wang, Yun Ding and Chunhou Zheng
Remote Sens. 2026, 18(3), 486; https://doi.org/10.3390/rs18030486 - 3 Feb 2026
Viewed by 121
Abstract
Aiming to address the challenges of excessive model parameters, high computational complexity, strong complex background interference, and inadequate small-target detection found in insulator defect detection when using UAV remote sensing imagery of transmission lines, we propose a lightweight multi-defect detection model—Insulator Defect Detection-DETR [...] Read more.
Aiming to address the challenges of excessive model parameters, high computational complexity, strong complex background interference, and inadequate small-target detection found in insulator defect detection when using UAV remote sensing imagery of transmission lines, we propose a lightweight multi-defect detection model—Insulator Defect Detection-DETR (IDD-DETR). Specifically, we introduce a lightweight multi-starblock feature extractor (LMS-FE) as the backbone network to enhance its feature extraction capacity. Next, in order to enhance small-defect detection performance, a multi-scale feature pyramid (SOEP) is constructed by integrating shallow high-resolution features into the neck network. Additionally, a lightweight multi-branch feature fusion module (LMB-FF) is designed to efficiently fuse spatial and semantic information of small defects, suppressing background interference while optimizing model complexity. Finally, experimental results demonstrate that IDD-DETR achieves a 2.2% improvement in mean average precision (mAP) on the insulator small-defect dataset compared with the baseline algorithm, with model parameters and computation reduced by 44.9% and 47.1%, respectively. It also reaches a detection speed of 61.2 frames per second, satisfying the lightweight and high-precision requirements for edge deployment in transmission line inspection scenarios. Full article
Show Figures

Graphical abstract

14 pages, 1813 KB  
Article
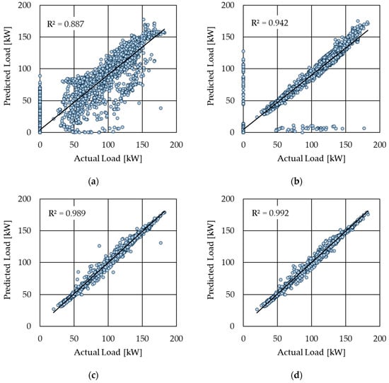
Optimization of Multi-Layer Neural Network-Based Cooling Load Prediction for Office Buildings Through Data Preprocessing and Algorithm Variations
by Namchul Seong, Daeung Danny Kim and Goopyo Hong
Buildings 2026, 16(3), 566; https://doi.org/10.3390/buildings16030566 - 29 Jan 2026
Viewed by 115
Abstract
Accurate forecasting of cooling loads is essential for the effective operation of Building Energy Management Systems (BEMSs) and the reduction of building-sector carbon emissions. Although Artificial Neural Networks (ANNs), particularly Multi-Layer Perceptrons (MLPs), have shown strong capability in modeling nonlinear thermal dynamics, their [...] Read more.
Accurate forecasting of cooling loads is essential for the effective operation of Building Energy Management Systems (BEMSs) and the reduction of building-sector carbon emissions. Although Artificial Neural Networks (ANNs), particularly Multi-Layer Perceptrons (MLPs), have shown strong capability in modeling nonlinear thermal dynamics, their reliability in practice is often limited by inappropriate training algorithm selection and poor data quality, including missing values and numerical distortions. To address these limitations, this study conducts a comprehensive empirical investigation into the effects of training algorithms and systematic data preprocessing strategies on cooling load prediction performance using an MLP model. Through benchmarking ten distinct training algorithms under identical conditions, the Levenberg–Marquardt (LM) algorithm was identified as achieving the lowest prediction error when integrated data preprocessing was applied. In particular, the application of data preprocessing reduced the CvRMSE from 18.56% to 6.03% during the testing period. Furthermore, the proposed framework effectively mitigated zero-load prediction errors during non-cooling periods and improved prediction accuracy under high-load operating conditions. These results provide practical and quantitative guidance for developing robust data-driven forecasting models applicable to real-time building energy optimization. Full article
(This article belongs to the Special Issue Built Environment and Building Energy for Decarbonization)
Show Figures

Figure 1

16 pages, 519 KB  
Article
An Efficient and Automated Smart Healthcare System Using Genetic Algorithm and Two-Level Filtering Scheme
by Geetanjali Rathee, Hemraj Saini, Chaker Abdelaziz Kerrache, Ramzi Djemai and Mohamed Chahine Ghanem
Digital 2026, 6(1), 10; https://doi.org/10.3390/digital6010010 - 28 Jan 2026
Viewed by 139
Abstract
This paper proposes an efficient and automated smart healthcare communication framework that integrates a two-level filtering scheme with a multi-objective Genetic Algorithm (GA) to enhance the reliability, timeliness, and energy efficiency of Internet of Medical Things (IoMT) systems. In the first stage, physiological [...] Read more.
This paper proposes an efficient and automated smart healthcare communication framework that integrates a two-level filtering scheme with a multi-objective Genetic Algorithm (GA) to enhance the reliability, timeliness, and energy efficiency of Internet of Medical Things (IoMT) systems. In the first stage, physiological signals collected from heterogeneous sensors (e.g., blood pressure, glucose level, ECG, patient movement, and ambient temperature) were pre-processed using an adaptive least-mean-square (LMS) filter to suppress noise and motion artifacts, thereby improving signal quality prior to analysis. In the second stage, a GA-based optimization engine selects optimal routing paths and transmission parameters by jointly considering end-to-end delay, Signal-to-Noise Ratio (SNR), energy consumption, and packet loss ratio (PLR). The two-level filtering strategy, i.e., LMS, ensures that only denoised and high-priority records are forwarded for more processing, enabling timely delivery for supporting the downstream clinical network by optimizing the communication. The proposed mechanism is evaluated via extensive simulations involving 30–100 devices and multiple generations and is benchmarked against two existing smart healthcare schemes. The results demonstrate that the integrated GA and filtering approach significantly reduces end-to-end delay by 10%, as well as communication latency and energy consumption, while improving the packet delivery ratio by approximately 15%, as well as throughput, SNR, and overall Quality of Service (QoS) by up to 98%. These findings indicate that the proposed framework provides a scalable and intelligent communication backbone for early disease detection, continuous monitoring, and timely intervention in smart healthcare environments. Full article
Show Figures

Figure 1

19 pages, 15134 KB  
Article
An Optimized Approach for Methane Spectral Feature Extraction Under High-Humidity Conditions
by Yunze Li, Jun Wu, Wei Xiong, Dacheng Li, Yangyu Li, Anjing Wang and Fangxiao Cui
Remote Sens. 2026, 18(1), 175; https://doi.org/10.3390/rs18010175 - 5 Jan 2026
Viewed by 257
Abstract
Fourier transform infrared (FTIR) spectroscopy-based gas remote sensing has been widely applied for long-range atmospheric composition analysis. However, when deployed for longwave infrared methane detection, spectral features of methane are significantly interfered by water vapor variations at the edge of atmospheric window, which [...] Read more.
Fourier transform infrared (FTIR) spectroscopy-based gas remote sensing has been widely applied for long-range atmospheric composition analysis. However, when deployed for longwave infrared methane detection, spectral features of methane are significantly interfered by water vapor variations at the edge of atmospheric window, which compromises detection performance. To address the spectral fitting degradation caused by relative changes between methane and water vapor signals, this study incorporates temperature, relative humidity, and sensing distance into the cost function, establishing a continuous optimization space with concentration path lengths (CLs) as variables, which are the product of the concentration and path length. A hybrid differential evolution and Levenberg–Marquardt (D-LM) algorithm is developed to enhance parameter estimation accuracy. Combined with a three-layer atmospheric model for real-time reference spectrum generation, the algorithm identifies the optimal spectral combination that provides the best match to the measured data. Algorithm performance is validated through two experimental configurations: Firstly, adaptive detection using synthetic spectra covering various humidity–methane concentration combinations is conducted; simulation results demonstrate that the proposed method significantly reduces the mean squared error (MSE) of fitting residuals by 95.8% compared to the traditional LASSO method, effectively enhancing methane spectral feature extraction under high-water-vapor conditions. Then, a continuous monitoring of controlled methane releases over a 500 m open path under high-outdoor-humidity conditions is carried out to validate outdoor performance of the proposed algorithm; field measurement analysis further confirms the method’s robustness, achieving a reduction in fitting residuals of approximately 57% and improving spectral structure fitting. The proposed approach provides a reliable technical pathway for adaptive gas cloud detection under complex atmospheric conditions. Full article
Show Figures

Figure 1

29 pages, 5636 KB  
Article
High-Precision Permanent Magnet Localization Using an Improved Artificial Lemming Algorithm Integrated with Levenberg–Marquardt Optimization
by Weihong Bi, Chunlong Zhang, Guangwei Fu, Mengye Wang and Zengjie Guo
Electronics 2026, 15(1), 135; https://doi.org/10.3390/electronics15010135 - 27 Dec 2025
Viewed by 342
Abstract
Magnetic localization technology plays a significant role in medical device navigation and human–computer interaction. However, existing localization methods based on local optimization suffer from poor initial solutions and slow convergence. To address the aforementioned challenges, this paper presents a hybrid localization approach, referred [...] Read more.
Magnetic localization technology plays a significant role in medical device navigation and human–computer interaction. However, existing localization methods based on local optimization suffer from poor initial solutions and slow convergence. To address the aforementioned challenges, this paper presents a hybrid localization approach, referred to as the Improved Artificial Lemming Algorithm (IALA) Integrated with Levenberg–Marquardt (LM) Optimization. Building upon the Artificial Lemming Algorithm (ALA), the proposed method incorporates an adaptive Gaussian–Lévy hybrid mutation strategy designed to enhance search performance through improved exploration–exploitation dynamics, as quantitatively demonstrated by the diversity-based analysis where IALA maintains higher exploration percentages on multimodal functions while achieving superior optimization results on high-dimensional problems. By introducing a competitive foraging mechanism inspired by the aggressive behavior of the Tasmanian Devil Optimization (TDO) algorithm, it enhances population diversity and search initiative. Furthermore, a time-varying tracking and escape strategy is adopted to improve dynamic optimization performance in complex solution spaces. The proposed method leverages IALA to generate high-quality initial solutions, significantly accelerating the convergence speed and stability of the LM algorithm, thereby improving the overall performance of the permanent magnet localization system. The experimental results show that, using a horizontal test platform of 60 mm × 60 mm with 41 uniformly distributed test points, and acquiring data at vertical heights ranging from 15 mm to 65 mm in 5 mm increments for two distinct orientations of the permanent magnet, the IALA-LM algorithm achieves an average localization success rate of 96.9% over 902 trials, with a mean position error of 1.1 mm and a mean orientation error of 0.17°. Compared with the standard LM algorithm, the proposed IALA-LM algorithm reduces the position error by approximately 66.7% (from 3.3 mm to 1.1 mm) and the orientation error by approximately 94.3% (from 3.0° to 0.17°). Consequently, the proposed method enables high-precision, high-stability, and high-efficiency localization of permanent magnets. It can provide reliable spatial pose estimation support for demanding applications such as miniature implantable or ingestible medical devices (e.g., capsule endoscopy, intramedullary nail fixation, and tumor localization), human–computer interaction, and industrial inspection. Full article
Show Figures

Figure 1

31 pages, 10197 KB  
Article
A Wi-Fi/PDR Fusion Localization Method Based on Genetic Algorithm Global Optimization
by Linpeng Zhang, Ji Ma, Yanhua Liu, Lian Duan, Yunfei Liang and Yanhe Lu
Sensors 2025, 25(24), 7628; https://doi.org/10.3390/s25247628 - 16 Dec 2025
Viewed by 565
Abstract
In indoor environments, fusion localization methods that combine Wi-Fi fingerprinting and Pedestrian Dead Reckoning (PDR) are constrained by the high sensitivity of traditional filters, such as the Extended Kalman Filter (EKF), to initial states and by their susceptibility to nonlinear drift. This study [...] Read more.
In indoor environments, fusion localization methods that combine Wi-Fi fingerprinting and Pedestrian Dead Reckoning (PDR) are constrained by the high sensitivity of traditional filters, such as the Extended Kalman Filter (EKF), to initial states and by their susceptibility to nonlinear drift. This study presents a Wi-Fi/PDR fusion localization approach based on global geometric alignment optimized via a Genetic Algorithm (GA). The proposed method models the PDR trajectory as an integrated geometric entity and performs a global search for the optimal two-dimensional similarity transformation that aligns it with discrete Wi-Fi observations, thereby eliminating dependence on precise initial conditions and mitigating multipath noise. Experiments conducted in a real office environment (14 × 9 m, eight dual-band APs) with a double-L trajectory demonstrate that the proposed GA fusion achieves the lowest mean error of 0.878 m (compared to 2.890 m, 1.277 m, and 1.193 m for Wi-Fi, PDR, and EKF fusion, respectively) and an RMSE of 0.978 m. It also attains the best trajectory fidelity (DTW = 0.390 m, improving by 71.0%, 14.7%, and 27.8%) and the smallest maximum deviation (Hausdorff = 1.904 m, 52.4% lower than Wi-Fi). The cumulative error distribution shows that 90% of GA fusion errors are within 1.5 m, outperforming EKF and PDR. Additional experiments that compare the proposed GA optimizer with Levenberg–Marquardt (LM), particle swarm optimization (PSO), and Procrustes alignment, as well as tests with 30% artificial Wi-Fi outliers, further confirm the robustness of the Huber-based cost and the effectiveness of the global optimization framework. These results indicate that the proposed GA-based fusion method achieves high robustness and accuracy in the tested office-scale scenario and demonstrate its potential as a practical multi-sensor fusion approach for indoor localization. Full article
(This article belongs to the Special Issue Smart Sensor Systems for Positioning and Navigation)
Show Figures

Figure 1

12 pages, 1363 KB  
Article
Phase-Modulated Ellipsometry Based on Hybrid Algorithm for Non-Calibration Film Thickness Measurement
by Lai Wei, Haiyan Luo, Zhiwei Li, Dingjun Qu, Zuoda Zhou, Wei Jin, Mai Hu and Wei Xiong
Photonics 2025, 12(12), 1217; https://doi.org/10.3390/photonics12121217 - 9 Dec 2025
Viewed by 331
Abstract
A phase-modulated ellipsometer enables non-contact, high-precision determination of thin-film optical parameters and thickness through polarized light modulation analysis. However, conventional ellipsometers suffer from limited measurement accuracy due to systemic calibration drift and environmental interference. This research presents a novel metrological approach integrating backpropagation [...] Read more.
A phase-modulated ellipsometer enables non-contact, high-precision determination of thin-film optical parameters and thickness through polarized light modulation analysis. However, conventional ellipsometers suffer from limited measurement accuracy due to systemic calibration drift and environmental interference. This research presents a novel metrological approach integrating backpropagation neural networks (BP) with a hybrid Particle Swarm Optimization–Levenberg–Marquardt (PSO-LM) algorithm for thin-film thickness quantification. The proposed framework simultaneously determines system parameters and ellipsometry coefficients (ψ, Δ) via multi-objective optimization, achieving calibration-free thickness characterization with sub-nanometer precision. Experimental validation was performed on SiO2/Si samples with thicknesses ranging from 20 nm to 500 nm. Results demonstrate that the proposed method achieves a root mean square error (RMSE) of <0.006 across the entire thickness range, outperforming the traditional calibration-based method (RMSE ~ 0.008). In addition, the adaptability and stability of the algorithm to complex optical systems are also verified, providing a new method for industrial film thickness monitoring. Full article
Show Figures

Figure 1

26 pages, 7060 KB  
Article
Effects of Hot-Air Drying Conditions on Quality Attributes of Meat and Shell of Dried Shrimp
by Zhongjing Lin, Zhaorong Zhang, Zhipeng Zheng, Ruoting Hou, Yi Zhang, Baodong Zheng, Natthida Sriboonvorakul and Jiamiao Hu
Foods 2025, 14(23), 4041; https://doi.org/10.3390/foods14234041 - 25 Nov 2025
Viewed by 932
Abstract
Maintaining desirable texture, color, and flavor during hot-air drying is crucial for improving the commercial value of dried shrimp. This study aims to address the limitations of previous research on hot-air drying of shrimp, which focused solely on the meat. The objective is [...] Read more.
Maintaining desirable texture, color, and flavor during hot-air drying is crucial for improving the commercial value of dried shrimp. This study aims to address the limitations of previous research on hot-air drying of shrimp, which focused solely on the meat. The objective is to simultaneously investigate the dual effects of hot-air drying conditions on the textural and physicochemical properties of both the shrimp shell and meat. This provides a theoretical foundation for preserving the optimal texture, color, and flavor of dried shrimp snack products. After drying and separation, the textural and physicochemical properties of the two components were comprehensively evaluated, including hardness, crispness, chewiness, springiness, color (L*, a*, b*), rehydration rate, sensory attributes, and odor characteristics. Furthermore, to elucidate the complex interrelationships among these variables, two predictive models were established: a Partial Least Squares Regression (PLSR) model and an Artificial Neural Network (ANN) model optimized using the Levenberg–Marquardt algorithm. The PLSR model achieved a calibration accuracy of R2 = 0.38 and a validation accuracy of R2 = 0.32, whereas the optimized LM-ANN model exhibited markedly superior predictive capability (R2Training = 0.99, R2Validation = 0.98), effectively capturing nonlinear associations between drying parameters and quality attributes of both meat and shell. Finally, a user-oriented prediction module was established based on the optimized ANN model, allowing flexible input of variables and prediction of quality outcomes. This integrated framework may provide a novel approach for modeling and optimizing the hot-air drying process of shrimp, offering practical guidance for quality control and texture customization of dried shrimp products. Full article
Show Figures

Graphical abstract

24 pages, 905 KB  
Article
Comparative Analysis of Parametric and Neural Network Models for Rural Highway Traffic Volume Prediction
by Mohammed Al-Turki
Sustainability 2025, 17(23), 10526; https://doi.org/10.3390/su172310526 - 24 Nov 2025
Viewed by 474
Abstract
The information and communication technology revolution has provided researchers with new opportunities to enhance traffic prediction methods. Accurate long-term traffic forecasts are essential for sustainable infrastructure planning, supporting proactive maintenance and efficient resource allocation. They also enable environmental impact assessments and help reduce [...] Read more.
The information and communication technology revolution has provided researchers with new opportunities to enhance traffic prediction methods. Accurate long-term traffic forecasts are essential for sustainable infrastructure planning, supporting proactive maintenance and efficient resource allocation. They also enable environmental impact assessments and help reduce carbon footprints through optimized traffic flow, minimized idling, and better planning for low-emission infrastructure. Most traffic prediction studies focus on short-term urban traffic, but there remains a gap in methods for long-term planning of rural highways, which pose significant challenges for intelligent transportation systems. This paper assesses and compares six prediction models for long-term daily traffic volume prediction, including two traditional time series methods (ARIMA and SARIMA) and four artificial neural networks (ANNs): three feedforward networks trained with Bayesian Regularization (BR), Scaled Conjugate Gradient (SCG), and Levenberg–Marquardt (LM), along with a nonlinear autoregressive (NAR) network. Applying mean absolute percentage error (MAPE) as the performance metric, the results showed that all models effectively captured the data’s nonlinearity, though their accuracy varied significantly. The NAR model proved to be the most accurate, with a minimum average MAPE of 2%. The Bayesian Regularization (BR) algorithm achieved superior performance (average MAPE: 4.50%) among the feedforward ANNs. Notably, the ARIMA, SARIMA, and ANN-LM models exhibited similar performance. Accordingly, the NAR model is recommended as the optimal choice for long-term traffic prediction. Implementing these models with optimal design will enhance long-term traffic volume forecasting, supporting sustainable transportation and improving intelligent highway operation systems. Full article
Show Figures

Figure 1

13 pages, 554 KB  
Article
Validation of Digital Slide Scanning and a Convolutional Neural Network for the Detection of Intestinal Parasites in Human Stool Samples
by Céline Büschlen, Daniel Rotzer, Nadine Sidler, Ha Thu Trang Nguyen and Alexander Oberli
Diagnostics 2025, 15(23), 2974; https://doi.org/10.3390/diagnostics15232974 - 24 Nov 2025
Viewed by 885
Abstract
Background: Recent studies have shown that digital microscopy (DM) combined with a convolutional neural network (CNN) model is a valid approach for detecting intestinal protozoa and helminth ova or larvae in both trichrome-stained and wet-mount stool preparations. This study evaluated the diagnostic [...] Read more.
Background: Recent studies have shown that digital microscopy (DM) combined with a convolutional neural network (CNN) model is a valid approach for detecting intestinal protozoa and helminth ova or larvae in both trichrome-stained and wet-mount stool preparations. This study evaluated the diagnostic performance of a DM/CNN workflow for routine detection of intestinal parasites in a clinical microbiology laboratory. Methods: A clinical validation was conducted using the Grundium Ocus 40 scanner combined with the Techcyte Human Fecal Wet Mount (HFW) algorithm. The system was evaluated on (a) 135 reference samples and (b) 208 routine clinical samples submitted for intestinal parasite testing. Analytical sensitivity, precision, and limit of detection (LOD) were assessed. Results: For reference samples, the DM/CNN workflow achieved a positive slide-level agreement of 97.6% (95% CI: 94.4–100%), following a confidence threshold adjustment for Schistosoma mansoni, and a negative agreement of 96.0% (95% CI: 86.6–98.9%) compared with light microscopy (LM). Dilution series with reference samples revealed slightly lower analytical sensitivity of the DM/CNN at higher dilutions. Both intra- and inter-run precision studies demonstrated high reproducibility and stability. In prospective testing on 208 routine samples, overall agreement between DM/CNN and LM was 98.1% (95% CI: 95.2–99.2%) with a Cohen’s Kappa coefficient of κ = 0.915. Minor discrepancies involved Blastocystis spp., with DM/CNN showing slightly higher sensitivity. Conclusions: For the first time, we show that the combination of the Grundium Ocus 40 scanner and the Techcyte HFW algorithm provides a reliable, low-throughput screening solution that can effectively assist diagnostic technicians by pre-classifying putative parasitic structures for targeted expert review. Despite its lower throughput, the system substantially reduces the manual review process and simplifies the parasitological workflow. Implementation in a clinical microbiology laboratory requires extensive site-specific validation to account for differences in sample processing and imaging conditions. Moreover, optimization of confidence thresholds for specific classifiers is essential to ensure consistent analytical performance across different laboratory settings. Full article
Show Figures

Figure 1

30 pages, 3530 KB  
Article
Prompt-Driven Multimodal Segmentation with Dynamic Fusion for Adaptive and Robust Medical Imaging with Applications to Cancer Diagnosis
by Shatha Abed Alsaedi, Hossam Magdy Balaha, Mohamed Farsi, Majed Alwateer, Moustafa M. Aboelnaga, Mohamed Shehata, Mahmoud Badawy and Mostafa A. Elhosseini
Cancers 2025, 17(22), 3691; https://doi.org/10.3390/cancers17223691 - 18 Nov 2025
Viewed by 1180
Abstract
Background/Objectives: Medical image segmentation is a crucial task for diagnosis, treatment planning, and monitoring of cancer; however, it remains one of the toughest nuts to crack for Artificial Intelligence (AI)-based clinical applications. Deep-learning models have shown near-perfect results for narrow tasks such as [...] Read more.
Background/Objectives: Medical image segmentation is a crucial task for diagnosis, treatment planning, and monitoring of cancer; however, it remains one of the toughest nuts to crack for Artificial Intelligence (AI)-based clinical applications. Deep-learning models have shown near-perfect results for narrow tasks such as single-organ Computed Tomography (CT) segmentation. Still, they fail to deliver under practicality, in which cross-modality robustness and multi-organ delineation are essential (e.g., liver Dice dropping to 0.88 ± 0.15 in combined CT-MR scenarios). That fragility exposes two structural gaps: (i) rigid task-specific architectures, which are not flexible enough to adapt to various clinical instructions, and (ii) the assumption that a universal loss function is best in all cancer imaging applications. Methods: A novel multimodal segmentation framework is proposed that combines natural language prompts and high-fidelity imaging features through Feature-wise Linear Modulation (FiLM) and Conditional Batch Normalization, enabling a single model to adapt dynamically across modalities, organs, and pathologies. Unlike preceding systems, the proposed approach is prompt-driven, context-aware, and end-to-end trainable to ensure alignment between computational adaptability and clinical decision-making. Results: Extensive evaluation on the Brain Tumor Dataset (cancer-relevant neuroimaging) and the CHAOS multi-organ challenge demonstrates two key insights: (1) while Dice loss remains optimal for single-organ tasks, (2) Jaccard (IoU) loss outperforms when multi-organ, cross-modality divides cancer segmentation boundaries. Empirical evidence has thus been offered that optimality of a loss function is task- and context-dependent and not universal. Conclusions: The design framework’s principles directly address what is documented in workflow requirements and display capabilities that may connect algorithmic innovation with clinical utility once validated through prospective clinical trials. Full article
Show Figures

Figure 1

19 pages, 5654 KB  
Article
Kinematic Parameter Identification for Space Manipulators Using a Hybrid PSO-LM Optimization Algorithm
by Haitao Jing, Xiaolong Ma, Meng Chen, Hongjun Xing, Jianwei Tan and Jinbao Chen
Aerospace 2025, 12(11), 1006; https://doi.org/10.3390/aerospace12111006 - 11 Nov 2025
Viewed by 715
Abstract
Accurate kinematic parameter identification is essential for space manipulators to attain millimeter-level positioning accuracy and robust motion control. This study develops a universal strategy for comprehensive parameter identification by establishing a generalized geometric error model using Denavit–Hartenberg (DH) parameterization. For robotic calibration, the [...] Read more.
Accurate kinematic parameter identification is essential for space manipulators to attain millimeter-level positioning accuracy and robust motion control. This study develops a universal strategy for comprehensive parameter identification by establishing a generalized geometric error model using Denavit–Hartenberg (DH) parameterization. For robotic calibration, the Fibonacci spiral sampling technique optimizes pose selection, ensuring end-effector poses fully cover the manipulator’s workspace to enhance identification convergence. By combining the local convergence capability of the Levenberg–Marquardt (LM) algorithm with the global search characteristics of Particle Swarm Optimization (PSO), we propose a novel hybrid PSO-LM optimization algorithm, achieving synergistic enhancement of global exploration and local refinement. An experimental platform using a laser tracker as the metrology reference was constructed, with a 6-degree-of-freedom (6-DOF) space manipulator selected as a validation case. Experimental results demonstrate that the proposed method significantly reduces the average positioning error from 10.87 mm to 0.47 mm, achieving a 95.7% improvement in relative accuracy. These findings validate that the parameter identification approach can precisely determine the actual geometric parameters of space manipulators, providing critical technical support for high-precision on-orbit operations. Full article
(This article belongs to the Section Astronautics & Space Science)
Show Figures

Figure 1

24 pages, 2511 KB  
Article
Modeling Hurricane Wave Forces Acting on Coastal Bridges by Artificial Neural Networks
by Hong Xiao, Wenrui Huang and Jiahui Wang
J. Mar. Sci. Eng. 2025, 13(11), 2080; https://doi.org/10.3390/jmse13112080 - 1 Nov 2025
Cited by 2 | Viewed by 524
Abstract
Artificial neural networks have been evaluated and compared for modeling extreme wave forces exerted on coastal bridges during hurricanes. Long Short-Term Memory (LSTM) is selected for deep learning neural networks. A feedforward neural network (FFNN) is employed to represent the shallow learning network [...] Read more.
Artificial neural networks have been evaluated and compared for modeling extreme wave forces exerted on coastal bridges during hurricanes. Long Short-Term Memory (LSTM) is selected for deep learning neural networks. A feedforward neural network (FFNN) is employed to represent the shallow learning network for comparison purposes. The two case studies consist of an emerged bridge deck destroyed by Hurricane Ivan and a submerged bridge deck impaired in Hurricane Katrina. Datasets for model training and verifications consist of wave elevation and force time series resulting from previous validated numerical wave load modeling studies. Results indicate that both deep LSTM and shallow FFNNs are able to provide very good predictions of wave forces with correlation coefficients above 0.98 by comparing model simulations and data. Effects of training algorithms on network performance have been investigated. Among several training algorithms, the adaptive moment estimation (Adam) training optimizer leads to the best LSTM performance, while Levenberg–Marquardt (LM) optimized backpropagation is among the most effective training algorithms for FFNNs. In general, a shallow FFNN-LM network results in slightly higher correlation coefficients and lower error than those from an LSTM-Adam network. For sharp variation in nonlinear wave forces in the emerged bridge case study during Hurricane Ivan, FFNN-LM predictions of wave forces show better matching with the quick variations in nonlinear wave forces. FFNN-LM’s speed is approximately 4 times faster in model training but is about twice as slow in model verification and application than the LSTM-Adam network. Neural network simulations have shown substantially faster than CFD wave load modeling in our case studies. Full article
(This article belongs to the Section Coastal Engineering)
Show Figures

Figure 1

20 pages, 6970 KB  
Article
Dynamic Parameter Identification Method for Space Manipulators Based on Hybrid Optimization Strategy
by Haitao Jing, Xiaolong Ma, Meng Chen and Jinbao Chen
Actuators 2025, 14(10), 497; https://doi.org/10.3390/act14100497 - 15 Oct 2025
Viewed by 623
Abstract
High-precision identification of dynamic parameters is crucial for the on-orbit performance of space manipulators. This paper investigates dynamic modeling and parameter identification under special environmental conditions such as microgravity and vacuum. First, a dynamic model of the manipulator incorporating a nonlinear friction term [...] Read more.
High-precision identification of dynamic parameters is crucial for the on-orbit performance of space manipulators. This paper investigates dynamic modeling and parameter identification under special environmental conditions such as microgravity and vacuum. First, a dynamic model of the manipulator incorporating a nonlinear friction term is established using the Newton-Euler method, and an improved Stribeck friction model is proposed to better characterize high-speed conditions and space environmental effects. On this basis, a hybrid parameter identification method combining Particle Swarm Optimization (PSO) and Levenberg–Marquardt (LM) algorithms is proposed to balance global search capability and local convergence accuracy. To enhance identification performance, Fourier series are used to design excitation trajectories, and their harmonic components are optimized to improve the condition number of the observation matrix. Experiments conducted on a ground test platform with a six-degree-of-freedom (6-DOF) manipulator show that the proposed method effectively identifies 108 dynamic parameters. The correlation coefficients between predicted and measured joint torques all exceed 0.97, with root mean square errors below 5.1 N·m, demonstrating the high accuracy and robustness of the method under limited data samples. The results provide a reliable model foundation for high-precision control of space manipulators. Full article
(This article belongs to the Special Issue Dynamics and Control of Aerospace Systems—2nd Edition)
Show Figures

Figure 1

Back to TopTop