Sign in to use this feature.

Years

Between: -

Subjects

remove_circle_outline
remove_circle_outline
remove_circle_outline
remove_circle_outline
remove_circle_outline
remove_circle_outline
remove_circle_outline
remove_circle_outline
remove_circle_outline

Journals

remove_circle_outline
remove_circle_outline
remove_circle_outline
remove_circle_outline
remove_circle_outline
remove_circle_outline

Article Types

Countries / Regions

remove_circle_outline
remove_circle_outline
remove_circle_outline
remove_circle_outline

Search Results (340)

Search Parameters:
Keywords = nutritional mode

Order results
Result details
Results per page
Select all
Export citation of selected articles as:
14 pages, 636 KB  
Article
Discordance Between Conventional Ultrasound and Transient Elastography in Hepatic Steatosis Assessment: Clinical Factors Associated with Discrepant Findings
by Mihaela Cristina Brisc, Elena Emilia Babeș, Sabina Florina Călugăr-Șolea, Simona Bota, Laura Maghiar, Ciprian Mihai Brisc and Ciprian Brisc
Diagnostics 2026, 16(8), 1188; https://doi.org/10.3390/diagnostics16081188 - 16 Apr 2026
Viewed by 200
Abstract
Background: Discrepancies are frequently observed between liver steatosis grading assessed by conventional B-mode ultrasonography and vibration-controlled transient elastography (VCTE) with controlled attenuation parameter (CAP). This study aimed to identify factors associated with these differences and to evaluate whether the two imaging methods [...] Read more.
Background: Discrepancies are frequently observed between liver steatosis grading assessed by conventional B-mode ultrasonography and vibration-controlled transient elastography (VCTE) with controlled attenuation parameter (CAP). This study aimed to identify factors associated with these differences and to evaluate whether the two imaging methods provide comparable steatosis classifications. Methods: We conducted a retrospective cross-sectional observational study including 130 hospitalized patients evaluated over a two-year period who underwent laboratory testing, abdominal ultrasonography, and transient elastography. The analyzed variables included demographic characteristics, nutritional status, comorbidities, and biochemical parameters such as alanine aminotransferase (ALAT), total cholesterol, triglycerides, gamma-glutamyl transferase (GGT), and the fibrosis-4 index (FIB-4). Patients were classified into two groups: concordant steatosis grading between the two methods (n = 61) and discordant results (n = 69). Results: Concordant steatosis grading was more frequently observed in patients with serum total cholesterol > 200 mg/dL (45.9%) and FIB-4 values between 1.45–3.25 (44.2%). A trend toward higher concordance was also observed in patients with elevated triglycerides. In contrast, viral liver disease was significantly associated with discordant results (26.2%). Higher fibrosis stages assessed by VCTE (F ≥ 2) and FIB-4 values > 3.25 showed a non-significant trend toward discordance. Conclusions: Several clinical and biochemical factors influence the agreement between ultrasound and VCTE-based CAP in the assessment of hepatic steatosis. Elevated cholesterol and intermediate FIB-4 values were associated with concordant results, whereas viral liver disease was associated with discordance between the two imaging modalities. Full article
(This article belongs to the Special Issue Abdominal Diseases: Diagnosis, Treatment and Management—2nd Edition)
Show Figures

Figure 1

41 pages, 6177 KB  
Article
SPE–UHPLC–MS/MS Method for Simultaneous Quantification of 50 Pesticide Biomarkers Across Nine Current-Use Chemical Classes in Human Urine
by Ravikumar Jagani, Jasmin Chovatiya, Hiraj Patel, Sandipkumar Teraiya, Divya Pulivarthi and Syam S. Andra
J. Xenobiot. 2026, 16(2), 67; https://doi.org/10.3390/jox16020067 - 13 Apr 2026
Viewed by 366
Abstract
A comprehensive ultra-high-performance liquid chromatography-tandem mass spectrometry (UHPLC-MS/MS) method was developed for the simultaneous quantification of 50 pesticide biomarkers across nine current-use chemical classes in human urine. These classes include organophosphorus insecticides (which encompass dialkyl phosphates and specific metabolites), pyrethroid insecticides, fungicides, neonicotinoid [...] Read more.
A comprehensive ultra-high-performance liquid chromatography-tandem mass spectrometry (UHPLC-MS/MS) method was developed for the simultaneous quantification of 50 pesticide biomarkers across nine current-use chemical classes in human urine. These classes include organophosphorus insecticides (which encompass dialkyl phosphates and specific metabolites), pyrethroid insecticides, fungicides, neonicotinoid insecticides, herbicides, insect repellents, organochlorine pesticide metabolites, and plant growth regulators. The method employs solid-phase extraction (SPE) for sample preparation, requiring only 0.2 mL of urine. Chromatographic separation was optimized using a Hypersil Gold AQ column, achieving a total run time of 18 min. Mass spectrometric detection utilized polarity switching in electrospray ionization mode with multiple reaction monitoring. Method validation demonstrated satisfactory linearity (R2 > 0.99), high sensitivity with limits of detection ranging from 0.01 to 0.88 ng/mL, and extraction efficiencies between 85% and 113%. Precision and accuracy were within acceptable ranges, with relative standard deviations generally below 15%. The method’s robustness was confirmed through participation in external quality assessment schemes. Application to real samples revealed significant inter-individual variability in pesticide biomarker concentrations, with total measured biomarker levels ranging from 89 to 1242 ng/mL across the 10 individuals analyzed. This method offers comprehensive coverage of current-use pesticide chemical classes, including 30 biomarkers from the U.S. National Health and Nutrition Examination Survey (NHANES) biomonitoring program, and demonstrates improved sensitivity and broader analyte coverage compared to existing methods. The developed assay provides a valuable tool for large-scale biomonitoring studies and environmental health research. Full article
(This article belongs to the Topic Environmental Toxicology and Human Health—2nd Edition)
Show Figures

Graphical abstract

19 pages, 3709 KB  
Article
Effects of Different Feeding Modes on Growth Performance, Blood Biochemistry, and Metabolism of Yushu Yaks During the Cold Season
by Chengeng Liang, Hai Hu, Guowen Wang, Shangrong Xu, Shi Shu, Rong Huang, Changqi Fu and Wei Peng
Animals 2026, 16(7), 1110; https://doi.org/10.3390/ani16071110 - 3 Apr 2026
Viewed by 398
Abstract
Yushu yaks face nutritional deficiency and poor production performance in the cold season on the Qinghai–Tibet Plateau, yet their metabolic responses to different feeding modes remain unclear. This study investigated the effects of traditional grazing, grazing with concentrate supplementation, and TMR stall-feeding on [...] Read more.
Yushu yaks face nutritional deficiency and poor production performance in the cold season on the Qinghai–Tibet Plateau, yet their metabolic responses to different feeding modes remain unclear. This study investigated the effects of traditional grazing, grazing with concentrate supplementation, and TMR stall-feeding on 90 four-year-old Yushu yaks (30 per group) during a 180-day cold-season trial, by determining body weight changes, serum biochemical parameters and plasma metabolic profiles. Stall-fed yaks had the highest average daily gain (259.05 ± 61.56 g/d), while grazing yaks showed negative gain (−279.50 ± 44.45 g/d) and supplementary-fed yaks had intermediate performance; grazing yaks had stronger antioxidant enzyme activity, and supplemented/stall-fed yaks had higher serum mineral and albumin levels. Metabolomic analysis identified 2024 plasma metabolites, with grazing yaks enriched in plateau adaptation and antioxidant pathways, stall-fed yaks in energy metabolism pathways, and supplementary-fed yaks in both growth and antioxidant pathways. Our findings confirm that gradient nutritional interventions regulate the balance between yak growth and plateau adaptability, with concentrate supplementation as the optimal cold-season feeding mode for local herders and stall-feeding suitable for intensive breeding to maximize growth efficiency. Full article
(This article belongs to the Section Animal Physiology)
Show Figures

Figure 1

20 pages, 1355 KB  
Systematic Review
Early-Life Microbiota Modulation and Neurodevelopment in Infants: A Systematic Review and Meta-Analysis of Randomized Controlled Trials
by Salvatore Michele Carnazzo, Fabio Allia, Alice Foti, Marilena Briglia, Marcello Maida, Adriana Carol Eleonora Graziano and Andrea Domenico Praticò
Cells 2026, 15(7), 638; https://doi.org/10.3390/cells15070638 - 1 Apr 2026
Viewed by 628
Abstract
Changes in microbial composition during early infancy by various factors (mode of delivery, nutritional practices, antibiotic usage, and environmental influences) have been correlated with observable variances in cognitive abilities, temperament, stress response, and the predisposition to neurodevelopmental disorders. Consequently, microbiota-targeted interventions such as [...] Read more.
Changes in microbial composition during early infancy by various factors (mode of delivery, nutritional practices, antibiotic usage, and environmental influences) have been correlated with observable variances in cognitive abilities, temperament, stress response, and the predisposition to neurodevelopmental disorders. Consequently, microbiota-targeted interventions such as probiotics, prebiotics, and synbiotics are being explored as avenues to enrich beneficial microbial taxa, enhance short-chain fatty acid production, fortify mucosal immunity, and mitigate inflammatory responses during these critical periods. Preclinical research, primarily in experimental animal models, has demonstrated a causal link between microbiota composition and developmental processes such as myelination, synaptic plasticity, and socio-emotional behaviors, whereas human evidence remains largely associative and heterogeneous. A notable gap exists in the current literature, which typically centers on gastrointestinal, psychiatric, or preterm outcomes, without a focused investigation into neurodevelopmental assessments within the first three years. To bridge this gap, we conducted a systematic review and meta-analysis of randomized controlled trials assessing the impact of probiotics, prebiotics, and synbiotics on neurodevelopment and behavior in infants aged 0–36 months. Our primary objective was to establish whether microbiota-targeted strategies confer discernible neurodevelopmental benefits, alongside elucidating the mechanisms underpinning the relationship between microbial modulation and early brain development. Full article
Show Figures

Figure 1

16 pages, 750 KB  
Review
Plant Extracts Target Biofilms to Alleviate Nutritional and Metabolic Disorders in Animals
by Yang Wang, Shenao Song, Shuji Gao, Xiaoling Zhang, Yuxin Wang and Baobao Liu
Vet. Sci. 2026, 13(4), 337; https://doi.org/10.3390/vetsci13040337 - 31 Mar 2026
Viewed by 398
Abstract
Bacterial biofilms represent a major driver of persistent infections in animals, productivity losses, and increased antibiotic use. The chronic inflammation and metabolic dysregulation induced by biofilms constitute major predisposing factors for nutritional and metabolic disorders in veterinary settings. Conventional antibiotic therapy is often [...] Read more.
Bacterial biofilms represent a major driver of persistent infections in animals, productivity losses, and increased antibiotic use. The chronic inflammation and metabolic dysregulation induced by biofilms constitute major predisposing factors for nutritional and metabolic disorders in veterinary settings. Conventional antibiotic therapy is often limited by reduced efficacy and the emergence of resistance in biofilm eradication. Moreover, drug residues and associated metabolic toxicity pose additional risks to animal health and food safety. Plant extracts, characterized by multi-target modes of action, favourable biocompatibility, and metabolic regulatory potential, represent a sustainable strategy for addressing this challenge. This narrative review systematically examines the mechanisms by which plant-derived compounds modulate the formation and dispersal of pathogenic biofilms via direct and indirect pathways. Full article
Show Figures

Figure 1

21 pages, 2175 KB  
Article
Valorization of Spent Brewer’s Yeast by Pulsed Electric Field Treatment Combined with Enzymatic Hydrolysis
by Valentina Ganeva and Boyana Angelova
J. Fungi 2026, 12(4), 250; https://doi.org/10.3390/jof12040250 - 31 Mar 2026
Viewed by 539
Abstract
Spent brewer’s yeast, a major by-product of the brewing industry, is a valuable source of bioactive compounds. The main technological limitation for their recovery is the rigid yeast cell wall, while the high nucleic acid content may restrict the direct use of yeast-derived [...] Read more.
Spent brewer’s yeast, a major by-product of the brewing industry, is a valuable source of bioactive compounds. The main technological limitation for their recovery is the rigid yeast cell wall, while the high nucleic acid content may restrict the direct use of yeast-derived extracts for human nutrition. In this study, pulsed electric field (PEF) treatment, applied alone or in combination with enzymatic hydrolysis, was investigated for the production of yeast-derived extracts with different compositions. PEF treatment performed in continuous-flow mode resulted in more than 98% of cells with irreversibly permeabilized membranes and enabled the rapid and selective release of low-molecular-weight intracellular compounds during subsequent incubation of the cells in water. Within 4 h, approximately 61% of total antioxidant activity, 65% of glutathione, and around 80% of free α-amino nitrogen and B-group vitamins were recovered at different rates, while the aqueous extracts were characterized by low purine nucleotide content. Electropermeabilized cells exhibited high sensitivity to enzymatic hydrolysis. After 6 h of incubation with 0.2% (v/v) Alcalase, the obtained hydrolysates contained 254 ± 17 mg/g DCW of protein, mostly in the form of peptides, 148.2 ± 17.3 mg/g DCW of free α-amino nitrogen, and a total phenolic content of 16.7 ± 1.9 mg GAE/g DCW. The maximal antioxidant activity (62.7 ± 9.3 mg TE/g DCW) was reached after 4 h of incubation, corresponding to a 2.7-fold increase compared with cell lysates. Overall, PEF treatment, applied alone or in combination with enzymatic hydrolysis, provides an efficient and mild approach for the production of yeast-derived extracts with tailored compositions and potential applications in the food, pharmaceutical, and cosmetic industries. Full article
(This article belongs to the Section Fungi in Agriculture and Biotechnology)
Show Figures

Figure 1

17 pages, 7796 KB  
Essay
Study on Differences in Lipid Composition of Camel Milk with Different Forage-to-Concentrate Diets
by Haiyun Yang, Sanshan Sun, Yusong Shen, Zhiwei Li, Changjiang Zang, Yong Chen and Fengming Li
Animals 2026, 16(7), 1002; https://doi.org/10.3390/ani16071002 - 24 Mar 2026
Viewed by 293
Abstract
This study was conducted to investigate the effect of different concentrate-to-roughage ratios on the lipid composition of camel milk. Thirty-six Qiangar Bactrian camels were randomly allocated to three groups: the control group (C, grazing plus roughage only), the low-concentrate group (L, grazing plus [...] Read more.
This study was conducted to investigate the effect of different concentrate-to-roughage ratios on the lipid composition of camel milk. Thirty-six Qiangar Bactrian camels were randomly allocated to three groups: the control group (C, grazing plus roughage only), the low-concentrate group (L, grazing plus roughage with 2 kg/d concentrate supplementation), and the high-concentrate group (H, grazing plus roughage with 4 kg/d concentrate supplementation). The trial comprised an 18-day adaptation period followed by a 42-day feeding period (60 days total). A systematic lipidomics approach revealed significant differences in milk lipid profiles among the three dietary treatments. High-concentrate diets markedly remodeled the milk lipidome (especially in positive-ion mode mass spectrometry), with the most pronounced differences detected between the C and H groups. Multivariate analyses (PCA and PLS-DA) confirmed that varying concentrate levels significantly affected milk lipid composition, and the separation between H and C was greater than that between L and C. KEGG annotation and enrichment analysis indicated that lipid-related pathways, notably glycerophospholipid metabolism, were significantly affected by dietary concentrate levels. These findings provide theoretical support for optimizing camel feeding strategies to improve milk nutritional quality and offer scientific guidance for camel husbandry and dairy product development. Full article
(This article belongs to the Section Animal Products)
Show Figures

Figure 1

25 pages, 2240 KB  
Review
Seeding the Future: How Feeding Mode Shapes the Infant Gut Microbiota
by Felicia Trofin, Aida Corina Badescu, Luminita Smaranda Iancu, Elena Roxana Buzila, Dana-Teodora Anton-Păduraru, Cristina Mihaela Sima, Oana-Raluca Temneanu, Anca Matei, Stefana Catalina Bilha, Ioana Alexandra Benea and Olivia Simona Dorneanu
Microorganisms 2026, 14(3), 719; https://doi.org/10.3390/microorganisms14030719 - 23 Mar 2026
Viewed by 804
Abstract
Early life represents a critical developmental programming window during which nutrition and microbial exposures shape long-term physiological function. Feeding mode is a major determinant of infant gut microbiota assembly and metabolic activity. This narrative review synthesizes current evidence comparing breastfeeding (BF) and formula [...] Read more.
Early life represents a critical developmental programming window during which nutrition and microbial exposures shape long-term physiological function. Feeding mode is a major determinant of infant gut microbiota assembly and metabolic activity. This narrative review synthesizes current evidence comparing breastfeeding (BF) and formula feeding in relation to microbial composition, functional capacity, and immune programming during the preweaning and early postweaning periods. BF may support a relatively stable, bifidobacteria-dominated microbiota enriched in pathways involved in carbohydrate utilization, vitamin biosynthesis, and immune modulation. Human milk oligosaccharides, secretory IgA, lactoferrin, and milk-associated microbes collectively guide microbial succession, enhance barrier integrity, and support immune tolerance. In contrast, formula-fed infants typically exhibit greater microbial diversity, earlier transition toward adult-like profiles, and increased abundance of facultative anaerobes, alongside the enrichment of pathways related to bile acid and amino acid metabolism. Microbiota patterns in formula-fed infants are further influenced by formula composition, including protein load, lipid structure, and supplementation with prebiotics, probiotics, and human milk oligosaccharide analogues. Although advances in formula design have reduced compositional gaps, functional differences in microbial stability and immune programming persist. Recognizing early infancy as a sensitive programming window underscores the need for microbiome-informed nutritional strategies and longitudinal, multi-omics research to clarify causal mechanisms and optimize early-life interventions. Full article
(This article belongs to the Special Issue Milk, Microbes, and Medicine: The Triad Shaping Infant Health)
Show Figures

Figure 1

19 pages, 2778 KB  
Article
Untargeted Metabolomics Reveals Color-Dependent Nutritional Variation in Raisins: Insights into Composition and Antioxidant Capacity
by Chuan Zhang, Shanwu Lyu and Vivek Yadav
Antioxidants 2026, 15(3), 401; https://doi.org/10.3390/antiox15030401 - 23 Mar 2026
Viewed by 631
Abstract
Raisins come from dried Vitis vinifera L. grapes. They are consumed worldwide, and their shape, color, texture, and taste largely determine consumer preference and market success. Consumers often select raisins based on visual appeal—namely color—without insight into how this relates to nutritional quality. [...] Read more.
Raisins come from dried Vitis vinifera L. grapes. They are consumed worldwide, and their shape, color, texture, and taste largely determine consumer preference and market success. Consumers often select raisins based on visual appeal—namely color—without insight into how this relates to nutritional quality. Therefore, this study evaluated raisins of different colors based on non-targeted metabolomics to reveal the nutritional differences among differently colored raisins and to measure the differences in antioxidant capacity. Compared with green raisins (‘Sultanina’), 377–381 differential metabolites were identified in other colored varieties. Kyoto Encyclopedia of Genes and Genomes (KEGG) enrichment analysis revealed that these metabolites were enriched in pathways such as ‘biosynthesis of other secondary metabolites’ and ‘amino acid metabolism’. The comparison of the antioxidant capacity of raisins of different colors shows that the darker the color of the raisins, the stronger their antioxidant capacity. Correlation analysis between total antioxidant capacity and 14 differential metabolites showed a significant positive correlation. Notably, syringetin levels in black raisins (‘Blackcurrant’ and ‘Sweet Sapphire’) were substantially higher—148.31 and 515.94 times greater, respectively—than in green raisins (‘Sultanina’). This elevated syringetin content may significantly contribute to the enhanced antioxidant capacity of black raisins. Furthermore, based on the positive ion mode, the relative contents of 24 and 12 differential metabolites were relatively high in green and red raisins, respectively. The negative ion model identified that 19 and 4 differential metabolites had relatively high contents in green and red raisins. These metabolites may be linked to the unique health benefits of red and green raisins. This study provides valuable insights for consumers selecting raisins based on health needs and for companies developing raisin-based health products. Full article
(This article belongs to the Special Issue Antioxidant Activity of Grape and Grape By-Products)
Show Figures

Figure 1

25 pages, 11241 KB  
Article
Sprouted Wheat Improves Liver Metabolism and Inflammation in T2DM Mice: 16S rRNA Gene Sequence, Metabolomics and Network Pharmacology Joint Analysis
by Xue Gao, Qifang Guo, Peihua Li, Yanquan Mu, Huajing Gao, Qinglin Qu, Jiaqi Liu, Fan Yang, Dapeng Li, Feng Li and Xintong Tan
Foods 2026, 15(6), 1027; https://doi.org/10.3390/foods15061027 - 15 Mar 2026
Viewed by 456
Abstract
Type 2 diabetes mellitus (T2DM) has become a global metabolic disorder, and sprouted wheat (SW) exhibits potential for alleviating metabolic syndromes, although its mechanism remains unclear. This study aimed to investigate the effects and underlying mechanisms of SW on T2DM using a high−fat [...] Read more.
Type 2 diabetes mellitus (T2DM) has become a global metabolic disorder, and sprouted wheat (SW) exhibits potential for alleviating metabolic syndromes, although its mechanism remains unclear. This study aimed to investigate the effects and underlying mechanisms of SW on T2DM using a high−fat diet−induced T2DM mouse model. SW intervention significantly improved glycolipid metabolism disorders (p < 0.05), attenuated hepatic mitochondrial injury (p < 0.05) and maintained hepatic homeostasis. SW also reshaped the gut microbiota structure and inhibited the TLR4/NF−κB inflammatory pathway (p < 0.05). Untargeted metabolomics combined with network pharmacology identified five key functional metabolites and four core targets involved in the protective effects of SW. Germination optimized the nutritional composition of wheat, and SW regulated the microbe–liver axis through a multi−component, multi−target and multi-pathway mode. These results reveal the mechanism of SW in improving T2DM−related metabolic disorders and provide experimental support for its application. In the future, SW can be further developed as a dietary nutritional supplement for the prevention and adjuvant treatment of metabolic diseases. Full article
(This article belongs to the Section Food Nutrition)
Show Figures

Graphical abstract

20 pages, 4681 KB  
Article
A Bio-Based Composite Hydrogel Substrate for Indoor Soilless Dandelion Cultivation: Growth Performance and Polysaccharide Accumulation
by Yongxin Guo, Jianxun Ma, Yuhan Zheng, Gang Wang, Hongda Zhang, Yong Yu and Jinpeng Zhang
Gels 2026, 12(3), 235; https://doi.org/10.3390/gels12030235 - 12 Mar 2026
Viewed by 358
Abstract
Sustainable agricultural techniques can ensure food security around the world. Hydrogel based soilless culture is an ecological and efficient alternative compared to conventional agriculture. Here, a multi-component hydrogel (pectin, Kelcogel, and chitosan/Se hydrogel, PKCH) was prepared by synthesizing natural biomolecules to cultivate dandelion [...] Read more.
Sustainable agricultural techniques can ensure food security around the world. Hydrogel based soilless culture is an ecological and efficient alternative compared to conventional agriculture. Here, a multi-component hydrogel (pectin, Kelcogel, and chitosan/Se hydrogel, PKCH) was prepared by synthesizing natural biomolecules to cultivate dandelion for stimulate dandelion growth and improve nutritional value. The germination percentage of dandelion on PKCH (88.89%), was significantly higher than that in traditional hydroponics and pure Kelcogel (p < 0.05). Compared with hydroponics, the long-term dandelion cultivation experiments demonstrated that the PKCH cultivation mode enhanced root vitality, further increasing the growth and yield of dandelions (shoot length: 18.36 ± 0.30 cm, root length: 9.28 ± 0.21 cm, main root diameter: 0.94 ± 0.02 cm). The hydrogel substrate was associated with improved nutrient solubilization and sustained release, which may be linked to the accumulation of low-molecular-weight organic acids in the rhizosphere. Exogenous Se was effectively assimilated and transported to the above-ground parts of dandelion, which stimulated the photosynthetic efficiency and nutritional accumulation of dandelion. The polysaccharide content of dandelion reached 69.40 ± 0.13% (expressed as glucose-equivalent total sugars), which demonstrated the potential antioxidant properties and medicinal value. Technical economic analysis revealed the cost-effectiveness of PKCH synthesis and application. This study enriches the application of hydrogels in dandelion cultivation and provides an alternative approach for cultivating dandelion in soilless environments and medicinal crop production techniques. Full article
(This article belongs to the Section Gel Applications)
Show Figures

Figure 1

18 pages, 5074 KB  
Article
Rumen-Protected Glucose Supplementation Enhances Yak Calf Growth Through Gut Microbiota–Metabolic Interactions
by Jingyun Chen, Lan Ma, Zongyuan Zhang, Fuzhen An, Xinyue Li, Biao Li, Tianwu An and Li Wang
Animals 2026, 16(4), 683; https://doi.org/10.3390/ani16040683 - 21 Feb 2026
Viewed by 563
Abstract
Alleviating negative energy balance in perinatal yaks is a critical challenge for safeguarding the health of both dams and calves and achieving sustainable development of yak husbandry. While RPG supplementation represents an effective nutritional strategy, its transgenerational benefits, particularly the long-term effects on [...] Read more.
Alleviating negative energy balance in perinatal yaks is a critical challenge for safeguarding the health of both dams and calves and achieving sustainable development of yak husbandry. While RPG supplementation represents an effective nutritional strategy, its transgenerational benefits, particularly the long-term effects on offspring calf development through maternal intervention, remain largely unexplored. In the present study, low-dose RPG (150 g d−1, L-RPG, n = 6) markedly improved milk composition, elevating protein, fat, lactose, and gross energy contents (p < 0.05), and enhance calf weight gain (21.74%) with activation of the somatotropic axis (increased GH, IGF-1, etc.). Calves in this group also exhibited enhanced antioxidant capacity (higher SOD, CAT, and T-AOC) and improved immune regulation (lower IL-6, TNF-α). Multi-omics analyses revealed that L-RPG enriched beneficial taxa such as Solbacillus, Citricoccus, and Akkermansia muciniphila, optimized the hindgut microbiome, and upregulated serum metabolites including di-O-methylfraxetin and phenylalanyl-histidine. Integrated microbiota–metabolite profiling demonstrated significant cross-talk between the altered bacteria and metabolites. Collectively, supplementing dams with 150 g d−1 RPG improves milk quality, modulates the calf gut microbiota, and reshapes host metabolism, thereby synergistically promoting offspring growth. Our findings provide a comprehensive “maternal nutrition–microbiota–metabolism” framework for understanding RPG’s mode of action and furnish both theoretical insights and practical guidance for dam–calf health management in yak production systems. Full article
(This article belongs to the Section Animal Nutrition)
Show Figures

Figure 1

29 pages, 3311 KB  
Article
Fermented Rice Bran Enhances Rabbit Meat Quality and Nutritional Value via Metabolic Reprogramming and Enriched Nutrient Profiles
by Heba M. Saad, Liren Ding, Shehata Zeid, Sindaye Daniel, Xinhua Cao, Wenzhuo Deng and Suqin Hang
Animals 2026, 16(4), 614; https://doi.org/10.3390/ani16040614 - 14 Feb 2026
Viewed by 444
Abstract
Background: The valorization of sustainable feed ingredients such fermented de-oiled rice bran meal (FDRBM) is crucial; however, the molecular mechanisms driving its benefits remain unclear. This study addresses this gap by investigating FDRBM as a dietary substitute for maize in rabbits to determine [...] Read more.
Background: The valorization of sustainable feed ingredients such fermented de-oiled rice bran meal (FDRBM) is crucial; however, the molecular mechanisms driving its benefits remain unclear. This study addresses this gap by investigating FDRBM as a dietary substitute for maize in rabbits to determine its effects on meat quality and underlying gut–liver axis communication. Methods: In an eight-week trial, New Zealand White rabbits were assigned to a control diet or the basal diet with a 20% substitution of either unfermented de-oiled rice bran (UFDRBM) or FDRBM. Post-trial, the researchers analyzed carcass traits, meat quality, and nutritional composition. A multi-omics approach integrates gene expression data from the ileum and muscle with liver metabolomics to model coordinated biological responses. Results: Although growth performance was similar, the FDRBM diet significantly improved meat quality by enhancing water-holding capacity and increasing essential amino acids (p < 0.05). Mechanistically, these improvements were associated with the upregulation of genes associated with oxidative muscle fiber (Tnnc1) and lipid metabolism. Analysis of the gut–liver axis revealed that FDRBM enhanced ileum antioxidant capacity, which coincided with profound reprogramming of liver metabolism (p < 0.01 *), identifying C17-sphinganine as a differential metabolite. Conclusion: This study provides novel insights into the mode of action of FDRBM, suggesting that it enhances rabbit meat quality in part by modulating metabolic gene expression and is associated with coordinated molecular changes across the gut–liver axis. Full article
(This article belongs to the Special Issue Feed Additives in Animal Nutrition)
Show Figures

Figure 1

25 pages, 3027 KB  
Review
The Health Benefits of Tamarindus indica: A Focus on the Relationship Between Phytochemical Composition and Physiological Effects
by Carlos Rabeiro Martinez, Yasmany Armas Diaz, Danila Cianciosi, Qingwei Cao, Haixia Hu, Ge Chen, Zexiu Qi, Bei Yang, José L. Quiles, Maurizio Battino and Francesca Giampieri
Nutrients 2026, 18(4), 576; https://doi.org/10.3390/nu18040576 - 9 Feb 2026
Viewed by 1223
Abstract
Background/Objectives: Conventional pharmacotherapy for the most prevalent human diseases still has limited efficacy. Natural medicines are recognized for their therapeutic efficacy and low side effects. Tamarindus indica is a tropical tree of the Fabaceae family, valued for its multiple uses and the [...] Read more.
Background/Objectives: Conventional pharmacotherapy for the most prevalent human diseases still has limited efficacy. Natural medicines are recognized for their therapeutic efficacy and low side effects. Tamarindus indica is a tropical tree of the Fabaceae family, valued for its multiple uses and the nutritional properties of its fruits. The purpose of this review is to provide an overview of the nutraceutical value of T. indica, focusing on its phytochemical composition and main health benefits. Methods: For this purpose, a bibliography search was performed in PubMed, Scopus, and ScienceDirect databases, including all articles published between 2000 and December 2025. Results: The T. indica fruit contains different phytochemical compounds, such as flavonoids, tannins, alkaloids, and saponins, with therapeutic potential. These compounds exert free radical scavenging activity, improve antioxidant and detoxification enzyme activities, exert antimicrobial effects, attenuate the activation of pro-inflammatory mediators, and regulate the expression of lipid metabolism genes. Conclusions: This article presents an integrated analysis summarizing the phytochemical characteristics, mode of action, medical utility, and safe use of T. indica, thereby contributing to a greater understanding of its potential health benefits. Full article
(This article belongs to the Section Phytochemicals and Human Health)
Show Figures

Figure 1

17 pages, 1260 KB  
Perspective
Revisiting the Nutritional Mode of Floccularia luteovirens: A Case for Facultative Saprobic Capacity
by Siyuan Gou, Xu Zhao, Yanqing Ni, Tongjia Shi, Zhiqiang Zhao, Lihua Tang, Wensheng Li and Yan Wan
Life 2026, 16(2), 287; https://doi.org/10.3390/life16020287 - 7 Feb 2026
Viewed by 436
Abstract
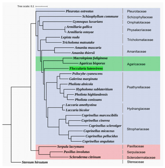
Floccularia luteovirens is a rare and edible fungus endemic to the Qinghai–Tibet Plateau. Traditional viewpoints have inferred it to be a mycorrhizal fungus based on its spatial association with Kobresia, yet direct morphological evidence (e.g., Hartig net) and molecular evidence is lacking. [...] Read more.
Floccularia luteovirens is a rare and edible fungus endemic to the Qinghai–Tibet Plateau. Traditional viewpoints have inferred it to be a mycorrhizal fungus based on its spatial association with Kobresia, yet direct morphological evidence (e.g., Hartig net) and molecular evidence is lacking. Through a systematic review of the existing literature, this study found that all current evidence supporting a mycorrhizal relationship is merely indirect inference. In contrast, experiments conducted by our research team demonstrated that this fungus colonizes well on sawdust-based substrates, which is compatible with saprobic growth capacity and does not exclude the possibility of conditional mycorrhizal symbiosis in natural environments. Based on these findings, we propose that F. luteovirens may adopt a facultative nutritional mode to adapt to the alpine environment. Genomic analysis revealed that the CAZyme repertoire of F. luteovirens (including key enzyme families such as GH6, GH7, and AA1) shows high similarity to that of the saprobic fungus Agaricus bisporus and appears to be more comprehensive than that of the ectomycorrhizal fungus Boletus edulis, based on current annotation data. This pattern suggests its potential capacity for lignocellulose degradation. The successful cultivation of its closely related species Lepista sordida on various lignocellulosic substrates further supports this functional potential. This study proposes that F. luteovirens employs a ‘facultative nutrition’ strategy, which presents an alternative perspective to the traditional view of obligate dependence on mycorrhizal symbiosis. These findings contribute to our understanding of fungal adaptation in alpine environments and may inform strategies for artificial domestication of this valuable species. Full article
(This article belongs to the Section Microbiology)
Show Figures

Graphical abstract

Back to TopTop