Effects of Different Feeding Modes on Growth Performance, Blood Biochemistry, and Metabolism of Yushu Yaks During the Cold Season
Simple Summary
Abstract
1. Introduction
2. Materials and Methods
2.1. Experimental Design
2.2. Rearing Management
2.3. Diet Formulation and Nutritional Levels of Forage
2.4. Body Weight Measurement and Sample Collection
2.5. Determination of Biochemical Parameters
2.6. Plasma Metabolomics Analysis
2.7. Data Processing and Statistical Analysis
2.7.1. Preprocessing of Metabolomics Data
2.7.2. Statistical Analysis of Bioinformatics
2.7.3. ANOVA for Blood Biochemical and Weight Gain Data
3. Results
3.1. The Effects of Different Feeding Patterns on Weight Gain of Yaks
3.2. Blood Biochemical Parameters
3.3. Blood Metabolism
3.3.1. Partial Least Squares Discriminant Analysis (PLS-DA)
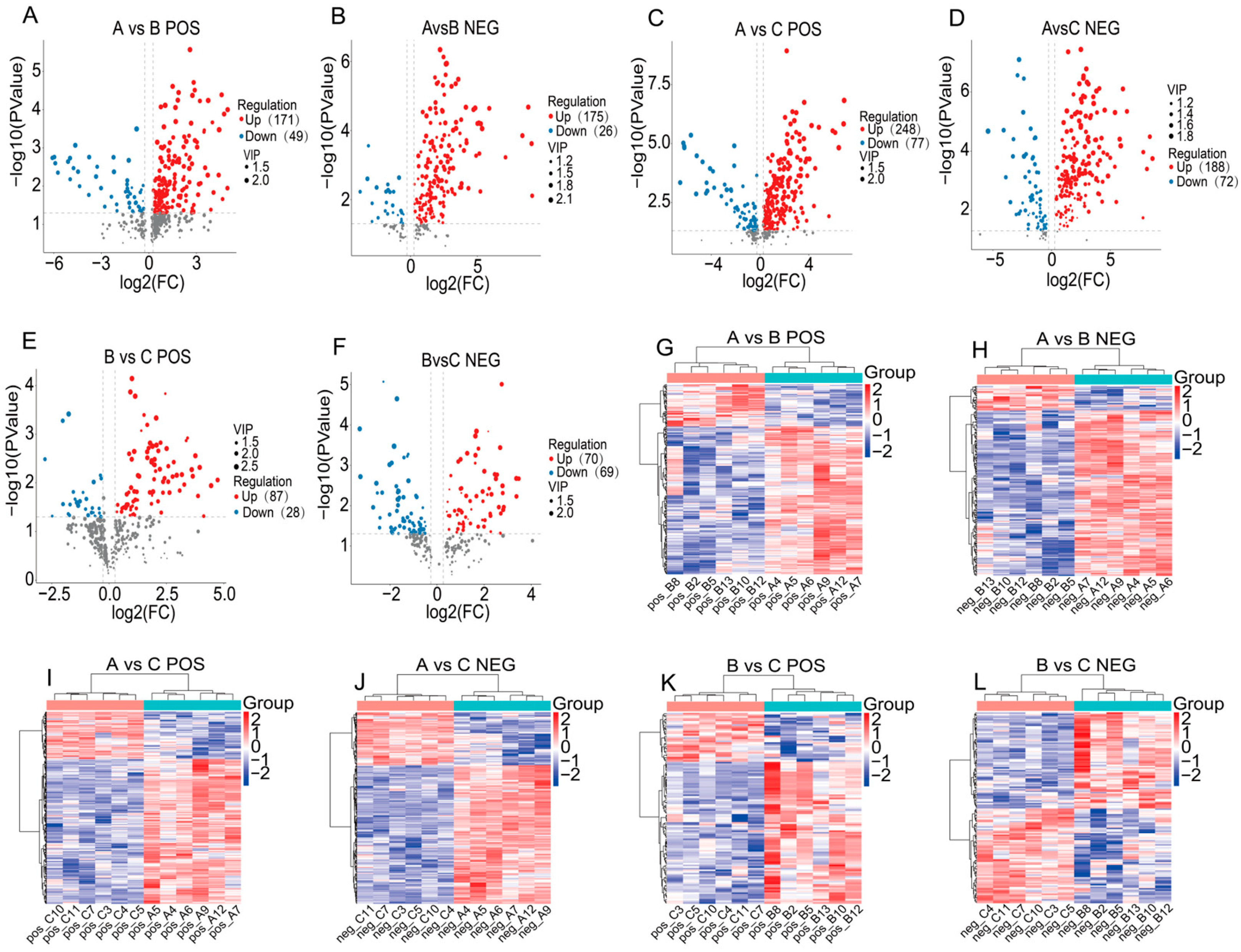
3.3.2. Identification and Classification of Differential Metabolites
3.3.3. Screening, Identification and Analysis of Differential Metabolites
3.3.4. KEGG Metabolic Pathway Analysis
4. Discussion
4.1. Effects of Different Feeding Patterns on the Weight Gain of Yushu Yaks
4.2. Effects of Different Feeding Patterns on the Blood Biochemistry of Yushu Yaks
4.3. Effects of Different Feeding Patterns on the Blood Metabolism of Yushu Yaks
5. Conclusions
Supplementary Materials
Author Contributions
Funding
Institutional Review Board Statement
Informed Consent Statement
Data Availability Statement
Acknowledgments
Conflicts of Interest
References
- Xin, J.W.; Chai, Z.X.; Zhang, C.F.; Zhang, Q.; Zhu, Y.; Cao, H.W.; Yangji, C.D.; Chen, X.Y.; Jiang, H.; Zhong, J.C.; et al. Methylome and transcriptome profiles in three yak tissues revealed that DNA methylation and the transcription factor ZGPAT co-regulate milk production. BMC Genom. 2020, 21, 731. [Google Scholar] [CrossRef]
- Li, B.; Jia, G.B.; Wen, D.X.; Zhao, X.X.; Zhang, J.X.; Xu, Q.; Zhao, X.L.; Jiang, N.; Liu, Z.J.; Wang, Y.C. Rumen microbiota of indigenous and introduced ruminants and their adaptation to the Qinghai-Tibetan plateau. Front. Microbiol. 2022, 13, 1027138. [Google Scholar] [CrossRef] [PubMed]
- Zhang, R.; Cui, Y.; Pan, Y.Y.; Wang, M.; Yu, S.J.; Xu, R.H.; Ma, W.B.; Wang, J.Q.; Zhong, D.L.; Jiao, Z.X. CIRBP Enhances the Function of Yak Cumulus Cells by Activating AMPK/mTOR-Mediated Mitophagy. Biomolecules 2025, 15, 759. [Google Scholar] [CrossRef] [PubMed]
- Zhao, J.H.; Li, Z.M.; Liu, X.R.; Liu, Y.X.; Yue, B.L.; Wang, H.; Zhang, M.; Peng, W.; Shu, S.; Wang, G.W.; et al. Large-scale genome-wide association analysis reveals candidate genes in yak body size traits. BMC Genom. 2025, 26, 844. [Google Scholar] [CrossRef] [PubMed]
- Wang, R.Z.; Bai, B.Q.; Huang, Y.Y.; Degen, A.L.; Mi, J.D.; Xue, Y.F.; Hao, L.Z. Yaks are dependent on gut microbiota for survival in the environment of the Qinghai Tibet Plateau. Microorganisms 2024, 12, 1122. [Google Scholar] [CrossRef]
- He, T.F.; Yi, G.; Wang, X.L.; Sun, Y.; Li, J.G.; Wu, Z.L.; Guo, Y.; Sun, F.; Chen, Z.H. Effects of heated drinking water during the cold season on serum biochemistry, ruminal fermentation, bacterial community, and metabolome of beef cattle. Metabolites 2023, 13, 995. [Google Scholar] [CrossRef]
- Zhu, Y.B.; Sun, G.M.; Luosang, D.Z.; Li, X.; Luosang, Z.X.; Suolang, Z.X.; Suo, L.; Ci, Y.; Yangji, C.D.; Wangdui, B.S.; et al. High energy level diet improves the growth performance and rumen fermentation of yaks in cold weather. Front. Vet. Sci. 2023, 10, 1212422. [Google Scholar] [CrossRef]
- Ma, X.Y.; La, Y.F.; Yang, G.W.; Dai, R.F.; Zhang, J.X.; Zhang, Y.H.; Jin, J.M.; Ma, X.M.; Guo, X.; Chu, M.; et al. Multi-Omics Revealed the Effects of Dietary Energy Levels on the Rumen Microbiota and Metabolites in Yaks under House-Feeding Conditions. Front. Microbiol. 2024, 14, 1309535. [Google Scholar] [CrossRef]
- Wang, W.W.; Dong, Y.T.; Guo, W.; Zhang, X.; Degen, A.A.L.; Bi, S.S.; Ding, L.M.; Chen, X.; Long, R.J. Linkages between rumen microbiome, host, and environment in yaks and their implications for understanding animal production and management. Front. Microbiol. 2024, 15, 1301258. [Google Scholar] [CrossRef]
- Xue, B.C.; Hong, Q.H.; Li, X.; Lu, M.L.; Zhou, J.; Yue, S.M.; Wang, Z.S.; Wang, L.Z.; Peng, Q.H.; Xue, B. Hepatic injury induced by dietary energy level via lipid accumulation and changed metabolites in growing semi-fine wool sheep. Front. Vet. Sci. 2021, 8, 745078. [Google Scholar] [CrossRef]
- Wang, X.G.; Xu, T.W.; Zhang, X.L.; Zhao, N.; Hu, L.Y.; Liu, H.J.; Zhang, Q.; Geng, Y.Y.; Kang, S.P.; Xu, S.X. The Response of Ruminal Microbiota and Metabolites to Different Dietary Protein Levels in Tibetan Sheep on the Qinghai-Tibetan Plateau. Front. Vet. Sci. 2022, 9, 922817. [Google Scholar] [CrossRef]
- Jardon, K.M.; Canfora, E.E.; Goossens, G.H.; Blaak, E.E. Dietary macronutrients and the gut microbiome: A precision nutrition approach to improve cardiometabolic health. Gut 2022, 71, 1214–1226. [Google Scholar] [CrossRef] [PubMed]
- Ding, W.; Sun, Y.; Han, Y.; Liu, Y.; Jin, S. Transcriptome comparison revealed the difference in subcutaneous fat metabolism of Qinghai yak under different feeding conditions. PLoS ONE 2024, 19, e0311224. [Google Scholar] [CrossRef] [PubMed]
- Li, Q.; Xia, Z.C.; Wu, Y.; Ma, Y.; Zhang, D.; Wang, S.H.; Fan, J.X.; Xu, P.X.; Li, X.R.; Bai, L.; et al. Lysophospholipid acyltransferase-mediated formation of saturated glycerophospholipids maintained cell membrane integrity for hypoxic adaptation. FEBS J. 2024, 291, 3191–3210. [Google Scholar] [CrossRef] [PubMed]
- Giannuzzi, D.; Mota, L.F.M.; Pegolo, S.; Tagliapietra, F.; Schiavon, S.; Gallo, L.; Marsan, P.A.; Trevisi, E.; Cecchinato, A. Prediction of detailed blood metabolic profile using milk infrared spectra and machine learning methods in dairy cattle. J. Dairy. Sci. 2023, 106, 3321–3344. [Google Scholar] [CrossRef]
- Nouioura, G.; Kettani, T.; Tourabi, M.; Elousrouti, L.T.; Al Kamaly, O.; Alshawwa, S.Z.; Shahat, A.A.; Alhalmi, A.; Lyoussi, B.; Derwich, E. The protective potential of Petroselinum crispum (Mill.) Fuss. on paracetamol-induced hepato-renal toxicity and antiproteinuric effect: A biochemical, hematological, and histopathological study. Medicina 2023, 59, 1814. [Google Scholar] [CrossRef]
- Zeleke, G.; De Baere, S.; Suleman, S.; Devreese, M. Development and validation of a reliable UHPLC-MS/MS method for simultaneous quantification of macrocyclic lactones in bovine plasma. Molecules 2022, 27, 998. [Google Scholar] [CrossRef]
- Laurent, A.; Nix, C.; Cobraiville, G.; Crommen, J.; Fillet, M. A targeted UHPLC-MS/MS method to monitor lipidomic changes during a physical effort: Optimization and application to blood microsamples from athletes. J. Pharm. Biomed. Anal. 2023, 229, 115373. [Google Scholar] [CrossRef]
- Couacault, P.; Avella, D.; Londoño-Osorio, S.; Lorenzo, A.S.; Gradillas, A.; Kärkkäinen, O.; Want, E.; Witting, M. Targeted and untargeted metabolomics and lipidomics in dried blood microsampling: Recent applications and perspectives. Anal. Sci. Adv. 2024, 5, e2400002. [Google Scholar] [CrossRef]
- Katchborian-Neto, A.; Alves, M.F.; Bueno, P.C.P.; de Jesus Nicácio, K.; Ferreira, M.S.; Oliveira, T.B.; Barbosa, H.; Murgu, M.; de Paula Ladvocat, A.C.C.; Dias, D.F.; et al. Integrative open workflow for confident annotation and molecular networking of metabolomics MSE/DIA data. Brief. Bioinform. 2024, 25, bbae013. [Google Scholar] [CrossRef]
- Hong, B.; Zhang, S.; Yuan, D.; Shan, S.; Zhang, J.Y.; Sha, D.X.; Chen, D.P.; Yin, W.W.; Lu, S.W.; Ren, C.Y. Changes in bioactive constituents in black rice metabolites under different processing treatments. Foods 2025, 14, 1630. [Google Scholar] [CrossRef]
- Naz, S.; Chatha, A.M.M.; Ullah, Q.; Farooq, M.; Jamil, T.; Muner, R.D.; Kiran, A. Genomic adaptation, environmental challenges, and sustainable yak husbandry in high-altitude pastoral systems. Vet. Sci. 2025, 12, 714. [Google Scholar] [CrossRef] [PubMed]
- Pan, C.; Li, H.Y.; Mustafa, S.B.; Renqing, C.M.; Zhang, Z.Z.; Li, J.J.; Song, T.Z.; Wang, G.F.; Zhao, W.S. Coping with extremes: The rumen transcriptome and microbiome co-regulate plateau adaptability of Xizang goat. BMC Genom. 2024, 25, 258. [Google Scholar] [CrossRef] [PubMed]
- Chen, Y.Y.; Wang, X.L.; Lu, L.H.; Zhang, B.; Yang, H.M.; Zhao, S.P.; Wang, Z.S.; Wang, L.Z.; Peng, Q.H.; Xue, B. Effects of Dietary Rumen-Protected Glucose and Rumen-Protected Taurine Levels on Growth Performance, Serum Biochemical Indicators, and Liver Health in Yaks. Animals 2025, 15, 1152. [Google Scholar] [CrossRef] [PubMed]
- Guo, N.; Wu, Q.F.; Shi, F.Y.; Niu, J.H.; Zhang, T.; Degen, A.A.; Fang, Q.G.; Ding, L.M.; Shang, Z.H.; Zhang, Z.G.; et al. Seasonal dynamics of diet-gut microbiota interaction in adaptation of yaks to life at high altitude. NPJ Biofilms Microbiomes 2021, 7, 38. [Google Scholar] [CrossRef]
- Ma, J.Q.; Song, N.; Huang, N.T.; Rong, Z.L.; Li, J.Y.; Wang, S.W.; Zhang, X.; Wei, Q.; Chen, J.R. Effective Energy Harvesting of Yak by Regulating the Glucose and Lipid Metabolism in Liver to Adapt to the Plateau Environment. Sci. Rep. 2025, 16, 944. [Google Scholar] [CrossRef]
- Zhu, Y.B.; Sun, G.M.; Luosang, D.Z.; Li, X.; Luosang, Z.X.; Suolang, Z.X.; Suo, L.; Ci, Y.; Yangji, C.D.; Wangdui, B.S.; et al. Effects of different dietary protein level on growth performance, rumen fermentation characteristics and plasma metabolomics profile of growing yak in the cold season. Animals 2023, 13, 367. [Google Scholar] [CrossRef]
- Wang, H.L.; Ma, W.H.; Malik, M.I.; Shah, A.M.; Liu, A.X.; Hu, G.W.; Jing, J.W.; Li, H.K.; Huang, Y.Y.; Zhang, Q.Y.; et al. Effects of Different Feeding Methods on Growth Performance, Enzyme Activity, Rumen Microbial Diversity and Metabolomic Profiles in Yak Calves. Microorganisms 2025, 14, 81. [Google Scholar] [CrossRef]
- Cattaneo, L.; Lopreiato, V.; Piccioli-Cappelli, F.; Trevisi, E.; Minuti, A. Plasma albumin-to-globulin ratio before dry-off as a possible index of inflammatory status and performance in the subsequent lactation in dairy cows. J. Dairy. Sci. 2021, 104, 8228–8242. [Google Scholar] [CrossRef]
- Dai, D.W.; Dong, C.X.; Kong, F.L.; Wang, S.; Wang, S.X.; Wang, W.; Li, S.L. Dietary Supplementation of Scutellariae radix Flavonoid Extract Improves Lactation Performance in Dairy Cows by Regulating Gastrointestinal Microbes, Antioxidant Capacity and Immune Function. Anim. Nutr. 2025, 20, 499–508. [Google Scholar] [CrossRef]
- Gang, G.; Gao, R.H.; Zhao, H.R.C.; Xu, Y.Q.; Xing, Y.Y.; Jin, X.; Hong, L.; Yan, S.M.; Shi, B.L. Effects of water extracts of Artemisia annua L. on rumen immune and antioxidative indexes, fermentation parameters and microbials diversity in lambs. Front. Microbiol. 2024, 15, 1485882. [Google Scholar] [CrossRef]
- Deng, K.; Ouyang, J.; Hu, N.; Meng, J.; Su, C.Y.; Wang, J.F.; Wang, H.L. Improved colorimetric analysis for subtle changes of powdered anthocyanins extracted from Lycium ruthenicum Murr. Food Chem. 2022, 371, 131080. [Google Scholar] [CrossRef] [PubMed]
- Awang Daud, D.M.; Ahmedy, F.; Baharuddin, D.M.P.; Zakaria, Z.A. Oxidative stress and antioxidant enzymes activity after cycling at different intensity and duration. Appl. Sci. 2022, 12, 9161. [Google Scholar] [CrossRef]
- Feng, W.; Li, W.; Zhang, X.; Li, H.; Song, R.; Chai, Z.; Han, L.; Feng, L.; Li, Q. Effects of dietary concentrate to forage ratios on production performance and serum biochemical indicators in post-fattening Hainan Yellow Cattle. Anim. Husb. Feed. Sci. 2020, 12, 17–20. [Google Scholar]
- Gao, J.; Yang, D.Y.; Sun, Z.Y.; Niu, J.Z.; Bao, Y.H.; Liu, S.Z.; Tan, Z.K.; Hao, L.Z.; Cheng, Y.F.; Liu, S.J. Changes in Blood Metabolic Profiles Reveal the Dietary Deficiencies of Specific Nutrients and Physiological Status of Grazing Yaks during the Cold Season in Qinghai Province of China. Metabolites 2022, 12, 738. [Google Scholar] [CrossRef]
- Zhang, X.R.; Zuo, Z.Z.; Liu, Y.; Wang, C.X.; Peng, Z.L.; Zhong, J.C.; Zhang, M.; Wang, H.B. Effect of methionine analogues on growth performance, serum biochemical parameters, serum free amino acids and rumen fermentation of yaks. Animals 2022, 12, 3175. [Google Scholar] [CrossRef]
- Adhikari, R.; Rochell, S.J.; Kriseldi, R.; Silva, M.; Greiner, L.; Williams, C.; Matton, B.; Anderson, A.; Erf, G.F.; Park, E.; et al. Recent advances in protein and amino acid nutritional dynamics in relation to performance, health, welfare, and cost of production. Poult. Sci. 2025, 104, 104852. [Google Scholar] [CrossRef]
- Khan, S.; Shahzadi, F.; Hayat, S.U.; Khan, F.; Khan, A.H.; Iqbal, M.; Majid, H.A.; Afridi, R.J. Effect of feeding different levels of forages and concentrate ration on production performance, serum biochemical and hematological profile in Ghaljo sheep (Ovis aries). Pure Appl. Biol. 2023, 12, 1034–1043. [Google Scholar] [CrossRef]
- Dai, Q.D.; Ma, J.; Cao, G.; Hu, R.; Zhu, Y.X.; Li, G.Y.; Zou, H.W.; Wang, Z.S.; Peng, Q.H.; Xue, B.; et al. Comparative study of growth performance, nutrient digestibility, and ruminal and fecal bacterial community between yaks and cattle-yaks raised by stall-feeding. AMB Express 2021, 11, 98. [Google Scholar] [CrossRef]
- Liu, X.J.; Yang, Z.M.; Yang, J.F.; Wang, D.Y.; Niu, J.Z.; Bai, B.Q.; Sun, W.; Ma, S.K.; Cheng, Y.F.; Hao, L.Z. A Comparative Study of Growth Performance, Blood Biochemistry, Rumen Fermentation, and Ruminal and Fecal Bacterial Structure between Yaks and Cattle Raised under High Concentrate Feeding Conditions. Microorganisms 2023, 11, 2399. [Google Scholar] [CrossRef]
- Fan, S.; Zheng, M.; Ren, A.; Mao, H.; Long, D.; Yang, L. Effects of high-concentrate-induced SARA on antioxidant capacity, immune levels and rumen microbiota and function in goats. Animals 2024, 14, 263. [Google Scholar] [CrossRef]
- Zhang, B.; Wang, X.D.; Ding, Z.Q.; Kang, Y.D.; Guo, S.K.; Cao, M.L.; Hu, L.Y.; Xiong, L.; Pei, J.; Guo, X. Effects of high-concentrate diets on growth performance, serum biochemical indexes, and rumen microbiota in house-fed yaks. Animals 2024, 14, 3594. [Google Scholar] [CrossRef]
- Spitali, P.; Hettne, K.; Tsonaka, R.; Sabir, E.; Seyer, A.; Hemerik, J.B.A.; Goeman, J.J.; Picillo, E.; Ergoli, M.; Politano, L.; et al. Cross-sectional serum metabolomic study of multiple forms of muscular dystrophy. J. Cell Mol. Med. 2018, 22, 2442–2448. [Google Scholar] [CrossRef]
- Fan, Q.; Wanapat, M.; Hou, F. Mineral nutritional status of yaks (Bos grunniens) grazing on the Qinghai-Tibetan Plateau. Animals 2019, 9, 468. [Google Scholar] [CrossRef] [PubMed]
- Ahmad, H.I.; Mahmood, S.; Hassan, M.; Sajid, M.; Ahmed, I.; Shokrollahi, B.; Shahzad, A.H.; Abbas, S.; Raza, S.; Khan, K.; et al. Genomic insights into yak (Bos grunniens) adaptations for nutrient assimilation in high-altitudes. Sci. Rep. 2024, 14, 5650. [Google Scholar] [CrossRef]
- Li, G.Z.; Luo, J.; Wang, F.W.; Xu, D.H.; Ahmed, Z.; Chen, S.M.; Li, R.Z.; Ma, Z.J. Whole-genome resequencing reveals genetic diversity, differentiation, and selection signatures of yak breeds/populations in Qinghai, China. Front. Genet. 2023, 13, 1034094. [Google Scholar] [CrossRef] [PubMed]
- Imarisio, A.; Yahyavi, I.; Gasparri, C.; Hassan, A.; Avenali, M.; Di Maio, A.; Buongarzone, G.; Galandra, C.; Picascia, M.; Filosa, A.; et al. Serum dysregulation of serine and glycine metabolism as predictive biomarker for cognitive decline in frail elderly subjects. Transl. Psychiatry 2024, 14, 281. [Google Scholar] [CrossRef] [PubMed]
- Musco, N.; Tudisco, R.; Grossi, M.; Mastellone, V.; Morittu, V.; Pero, M.; Wanapat, M.; Trinchese, G.; Cavaliere, G.; Mollica, M. Effect of a high forage: Concentrate ratio on milk yield, blood parameters and oxidative status in lactating cows. Anim. Prod. Sci. 2020, 60, 1531–1538. [Google Scholar] [CrossRef]
- Zhang, D.Q.; Chu, M.; Ge, Q.Y.; Yan, P.; Bao, P.J.; Ma, X.M.; Guo, X.; Liang, C.L.; Wu, X.Y. Effects of Dietary Energy Levels on Growth Performance, Serum Metabolites, and Meat Quality of Jersey Cattle-Yaks. Foods 2024, 13, 2527. [Google Scholar] [CrossRef]
- Perez, M.A.; Clostio, A.J.; Houston, I.R.; Ruiz, J.; Magtanong, L.; Dixon, S.J.; Watts, J.L. Ether lipid deficiency disrupts lipid homeostasis leading to ferroptosis sensitivity. PLoS Genet. 2022, 18, e1010436. [Google Scholar] [CrossRef]
- Ayalew, W.; Chu, M.; Liang, C.; Wu, X.; Yan, P. Adaptation mechanisms of yak (Bos grunniens) to high-altitude environmental stress. Animals 2021, 11, 2344. [Google Scholar] [CrossRef] [PubMed]
- Berg, M.D.; Braz, C.U.; Dean, M. Progesterone increases metabolism via the pentose phosphate pathway in bovine uterine epithelial cells. Mol. Biol. Rep. 2024, 51, 1076. [Google Scholar] [CrossRef] [PubMed]
- Stine, Z.E.; Schug, Z.T.; Salvino, J.M.; Dang, C.V. Targeting cancer metabolism in the era of precision oncology. Nat. Rev. Drug Discov. 2022, 21, 141–162. [Google Scholar] [CrossRef]
- Chen, D.S.; Lin, X.T.; Zhang, C.; Liu, Z.T.; Chen, Z.H.; Li, Z.W.; Wang, J.Y.; Li, B.F.; Hu, Y.T.; Dong, B.; et al. Dual PI3K/mTOR inhibitor BEZ235 as a promising therapeutic strategy against paclitaxel-resistant gastric cancer via targeting the PI3K/Akt/mTOR pathway. Cell Death Dis. 2018, 9, 123. [Google Scholar] [CrossRef] [PubMed]
- Gu, C.Y.; Zhang, Q.K.; Li, Y.J.; Li, R.; Feng, J.; Chen, W.H.; Ahmed, W.; Soufiany, I.; Huang, S.Y.; Long, J.; et al. The PI3K/AKT pathway—The potential key mechanisms of traditional Chinese medicine for stroke. Front. Med. 2022, 9, 900809. [Google Scholar] [CrossRef]
- Perea-Gil, I.; Seeger, T.; Bruyneel, A.A.N.; Termglinchan, V.; Monte, E.; Lim, E.W.; Vadgama, N.; Furihata, T.; Gavidia, A.A.; Arthur Ataam, J.; et al. Serine biosynthesis as a novel therapeutic target for dilated cardiomyopathy. Eur. Heart J. 2022, 43, 3477–3489. [Google Scholar] [CrossRef]
- Chen, Y.K.; Zeng, A.; He, S.M.; He, S.Q.; Li, C.M.; Mei, W.J.; Lu, Q. Autophagy-related genes in atherosclerosis. J. Healthc. Eng. 2021, 2021, 6402206. [Google Scholar] [CrossRef]
- Zheng, J.S.; Du, M.; Zhang, J.B.; Liang, Z.Y.; Ahmad, A.A.; Shen, J.H.; Salekdeh, G.H.; Ding, X.Z. Transcriptomic and Metabolomic Analyses Reveal Inhibition of Hepatic Adipogenesis and Fat Catabolism in Yak for Adaptation to Forage Shortage During Cold Season. Front. Cell Dev. Biol. 2022, 9, 759521. [Google Scholar] [CrossRef]
- Fan, X.Y.; Xu, J.; Hu, Y.; Wang, K.; Zhao, Y.Y.; Cai, J.Y.; Zhang, X.Y.; Pan, B.H.; Xu, A.Q.; Chen, Y.J.; et al. Effect of high NEFA concentration on lipid metabolism disorders in hepatocytes based on lipidomics. Front. Pharmacol. 2024, 15, 1372296. [Google Scholar] [CrossRef]
- Pewan, S.B.; Otto, J.R.; Huerlimann, R.; Budd, A.M.; Mwangi, F.W.; Edmunds, R.C.; Holman, B.W.B.; Henry, M.L.E.; Kinobe, R.T.; Adegboye, O.A.; et al. Genetics of omega-3 long-chain polyunsaturated fatty acid metabolism and meat eating quality in Tattykeel Australian White lambs. Genes 2020, 11, 587. [Google Scholar] [CrossRef]
- Lane, S.; Xu, H.Q.; Oh, E.J.; Kim, H.; Lesmana, A.; Jeong, D.; Zhang, G.C.; Tsai, C.S.; Jin, Y.S.; Kim, S.R. Glucose repression can be alleviated by reducing glucose phosphorylation rate in Saccharomyces cerevisiae. Sci. Rep. 2018, 8, 2613. [Google Scholar] [CrossRef] [PubMed]
- Yang, S.; Zheng, J.; Mao, H.; Vinitchaikul, P.; Wu, D.; Chai, J. Multiomics of yaks reveals significant contribution of microbiome into host metabolism. NPJ Biofilms Microbiomes 2024, 10, 133. [Google Scholar] [CrossRef] [PubMed]
- Bellanca, C.M.; Augello, E.; Di Benedetto, G.; Burgaletto, C.; Cantone, A.F.; Cantarella, G.; Bernardini, R.; Polosa, R.; DiaSmokeFree Working Group. A web-based scoping review assessing the influence of smoking and smoking cessation on antidiabetic drug metabolism: Implications for medication efficacy. Front. Pharmacol. 2024, 15, 1406860. [Google Scholar] [CrossRef] [PubMed]
- Xiong, L.; Pei, J.; Wang, X.; Guo, S.; Guo, X.; Yan, P. Lipidomics and transcriptome reveal the effects of feeding systems on fatty acids in yak’s meat. Foods 2022, 11, 2582. [Google Scholar] [CrossRef]
- Lu, X.R.; Song, J.Y.; Liang, G.; Zhong, H.P.; Xu, Y.Y.; Xie, Y.X.; Shi, D.S.; Luo, C. Metabolomic analysis of key metabolites and regulatory mechanisms in the transition of uterine receptivity in water buffalo (Bubalus bubalis). Metabolites 2025, 15, 615. [Google Scholar] [CrossRef]
- McCoard, S.A.; Pacheco, D. The significance of N-carbamoylglutamate in ruminant production. J. Anim. Sci. Biotechnol. 2023, 14, 48. [Google Scholar] [CrossRef]
- Wang, W.W.; Feng, Q.Q.; Wang, J.; Wu, S.G.; Qi, G.H.; Zhang, H.J. Cyst(e)ine fortification in low crude protein diet improves growth performance of broilers by modulating serum metabolite profile. J. Proteom. 2021, 238, 104154. [Google Scholar] [CrossRef]
- Xiong, Y.; Wang, Y.; Teng, L. Protective effect of salidroside on hypoxia-related liver oxidative stress and inflammation via Nrf2 and JAK2/STAT3 signaling pathways. Food Sci. Nutr. 2021, 9, 5060–5069. [Google Scholar] [CrossRef]
- Reshetnyak, V.I.; Maev, I.V. Features of lipid metabolism disorders in primary biliary cholangitis. Biomedicines 2022, 10, 3046. [Google Scholar] [CrossRef]
- Zhou, J.; Yue, S.; Peng, Q.; Wang, L.; Wang, Z.; Xue, B. Metabonomic responses of grazing yak to different concentrate supplementations in the cold season. Animals 2020, 10, 1595. [Google Scholar] [CrossRef]





| Feed Composition | Maize | Wheat Bran | Soybean Meal | Rapeseed Meal | Limestone Powder | Yishengji Powder | Sodium Bicarbonate | Premix | Total |
|---|---|---|---|---|---|---|---|---|---|
| Mass Fraction (%) | 40.2 | 35.6 | 13.6 | 4.6 | 0.6 | 0.4 | 1.0 | 4.0 | 100.0 |
| Feed Type | Comprehensive Net Energy (MJ/kg) | CP (%) | EE (%) | NDF (% DM) | ADF (% DM) | Ca (g/kg DM) | P (g/kg DM) |
|---|---|---|---|---|---|---|---|
| Diet | 6.01 | 16.24 | 4.39 | 14.10 | 4.05 | 0.53 | 0.22 |
| Natural Forage | 3.54 ± 0.19 | 6.12 ± 0.39 | 2.09 ± 0.23 | 57.63 ± 3.40 | 32.53 ± 2.09 | 0.38 ± 0.11 | 0.10 ± 0.07 |
| Trait | Grazing | Supplementary-Fed | Stall-Fed | CV (%) | R2 | SEM |
|---|---|---|---|---|---|---|
| Initial BW/kg | 277.37 ± 35.89 | 281.97 ± 36.41 | 275.47 ± 42.78 | 13.26 | 0.02 | 4.12 |
| Final BW/kg | 227.06 ± 30.67 b | 304.81 ± 36.68 a | 322.10 ± 51.59 a | 16.85 | 0.90 | 6.20 |
| ADG/(g/d) | −279.50 ± 44.45 c | 126.91 ± 15.23 b | 259.05 ± 61.56 a | 112.58 | 0.99 | 3.87 |
| Index | Grazing vs. Supplementary-Fed (p-Value) | Grazing vs. Stall-Fed (p-Value) | Supplementary-Fed vs. Stall-Fed (p-Value) |
|---|---|---|---|
| Initial BW (kg) | 0.66 | 0.85 | 0.52 |
| Final BW (kg) | <0.001 | <0.001 | 0.11 |
| ADG (g/d) | <0.001 | <0.001 | <0.001 |
Disclaimer/Publisher’s Note: The statements, opinions and data contained in all publications are solely those of the individual author(s) and contributor(s) and not of MDPI and/or the editor(s). MDPI and/or the editor(s) disclaim responsibility for any injury to people or property resulting from any ideas, methods, instructions or products referred to in the content. |
© 2026 by the authors. Licensee MDPI, Basel, Switzerland. This article is an open access article distributed under the terms and conditions of the Creative Commons Attribution (CC BY) license.
Share and Cite
Liang, C.; Hu, H.; Wang, G.; Xu, S.; Shu, S.; Huang, R.; Fu, C.; Peng, W. Effects of Different Feeding Modes on Growth Performance, Blood Biochemistry, and Metabolism of Yushu Yaks During the Cold Season. Animals 2026, 16, 1110. https://doi.org/10.3390/ani16071110
Liang C, Hu H, Wang G, Xu S, Shu S, Huang R, Fu C, Peng W. Effects of Different Feeding Modes on Growth Performance, Blood Biochemistry, and Metabolism of Yushu Yaks During the Cold Season. Animals. 2026; 16(7):1110. https://doi.org/10.3390/ani16071110
Chicago/Turabian StyleLiang, Chengeng, Hai Hu, Guowen Wang, Shangrong Xu, Shi Shu, Rong Huang, Changqi Fu, and Wei Peng. 2026. "Effects of Different Feeding Modes on Growth Performance, Blood Biochemistry, and Metabolism of Yushu Yaks During the Cold Season" Animals 16, no. 7: 1110. https://doi.org/10.3390/ani16071110
APA StyleLiang, C., Hu, H., Wang, G., Xu, S., Shu, S., Huang, R., Fu, C., & Peng, W. (2026). Effects of Different Feeding Modes on Growth Performance, Blood Biochemistry, and Metabolism of Yushu Yaks During the Cold Season. Animals, 16(7), 1110. https://doi.org/10.3390/ani16071110

