Sign in to use this feature.

Years

Between: -

Subjects

remove_circle_outline
remove_circle_outline
remove_circle_outline
remove_circle_outline
remove_circle_outline

Journals

Article Types

Countries / Regions

Search Results (13)

Search Parameters:
Keywords = nucleocapsid and RNA-dependent RNA polymerase (RdRp) proteins

Order results
Result details
Results per page
Select all
Export citation of selected articles as:
12 pages, 1870 KB  
Article
A Novel Cogu-like Virus Identified in Wine Grapes
by Jennifer Dahan, Gardenia E. Orellana, Edison Reyes-Proaño, Jungmin Lee and Alexander V. Karasev
Viruses 2025, 17(9), 1175; https://doi.org/10.3390/v17091175 - 28 Aug 2025
Viewed by 1219
Abstract
A new negative-strand RNA virus was identified in grapevines from a 38-year-old ‘Chardonnay’ block in Idaho through high-throughput sequencing (HTS) of total RNA. This virus was tentatively named grapevine-associated cogu-like Idaho virus (GaCLIdV). GaCLIdV has three negative-sense, single-stranded RNA genome segments of ca. [...] Read more.
A new negative-strand RNA virus was identified in grapevines from a 38-year-old ‘Chardonnay’ block in Idaho through high-throughput sequencing (HTS) of total RNA. This virus was tentatively named grapevine-associated cogu-like Idaho virus (GaCLIdV). GaCLIdV has three negative-sense, single-stranded RNA genome segments of ca. 7 kb, 1.9 kb, and 1.3 kb, encoding L protein (RNA-dependent RNA polymerase, RdRP), a movement protein (MP), and a nucleocapsid protein (NC), respectively, identified based on pair-wise comparisons with other cogu- and cogu-like viruses. In phylogenetic analysis based on the RdRP, GaCLIdV grouped within the family Phenuiviridae and was placed in a lineage of plant-infecting phenuiviruses as a sister clade of the genus Laulavirus, clustering most closely with switchgrass phenui-like virus 1 (SgPLV-1) and more distantly related to grapevine-associated cogu-like viruses from the Laulavirus and Coguvirus clades. Both GaCLIdV and SgPhLV-1 are proposed to form a new genus, Switvirus, within the family Phenuiviridae. The presence of GaCLIdV in the original ‘Chardonnay’ samples was confirmed by RT-PCR amplification and Sanger sequencing. This new virus was found in five wine grape cultivars and in six vineyards sampled in Idaho and in Oregon during the 2020–2024 seasons. GaCLIdV may have contributed to the decline observed in the old ‘Chardonnay’ block, although the role of the virus in symptom development awaits further investigation. Full article
Show Figures

Figure 1

20 pages, 1738 KB  
Article
Universal Bacterium-Vectored COVID-19 Vaccine Expressing Early SARS-CoV-2 Conserved Proteins Cross-Protects Against Late Variants in Hamsters
by Qingmei Jia, Helle Bielefeldt-Ohmann, Saša Masleša-Galić, Richard A. Bowen and Marcus A. Horwitz
Vaccines 2025, 13(6), 633; https://doi.org/10.3390/vaccines13060633 - 12 Jun 2025
Viewed by 1440
Abstract
Background/Objectives: Severe acute respiratory syndrome coronavirus 2 (SARS-CoV-2), the causative agent of Coronavirus Disease 2019 (COVID-19), has rapidly evolved, giving rise to multiple Variants of Concern—including Alpha, Beta, Gamma, Delta, and Omicron—which emerged independently across different regions. Licensed COVID-19 vaccines primarily target the [...] Read more.
Background/Objectives: Severe acute respiratory syndrome coronavirus 2 (SARS-CoV-2), the causative agent of Coronavirus Disease 2019 (COVID-19), has rapidly evolved, giving rise to multiple Variants of Concern—including Alpha, Beta, Gamma, Delta, and Omicron—which emerged independently across different regions. Licensed COVID-19 vaccines primarily target the highly mutable spike protein, resulting in reduced efficacy due to immune escape by emerging variants. Previously, we developed a live attenuated Francisella tularensis LVS ΔcapB single-vector platform COVID-19 vaccine, rLVS ΔcapB/MN, expressing the conserved membrane (M) and nucleocapsid (N) proteins from the early SARS-CoV-2 WA-01/2020 strain. In this study, we evaluate the efficacy of rLVS ΔcapB/MN and an enhanced version, rLVS ΔcapB::RdRp/MN, which additionally expresses the conserved RNA-dependent RNA polymerase (RdRp) protein from the same strain, in a hamster model. Methods: Both vaccine candidates were administered orally or intranasally to golden Syrian hamsters (equal numbers of males and females) and evaluated against intranasal challenge with SARS-CoV-2 Delta (B.1.617.2-AY.1) and Omicron (BA.5) variants. Results: Vaccinated animals developed robust, TH1-biased IgG responses specific to the nucleocapsid protein. Following SARS-CoV-2 challenge, immunized hamsters exhibited reduced weight loss, lower oropharyngeal and lung viral titers, and improved lung pathology scores compared with unvaccinated controls. Conclusion: These findings support the potential of this universal vaccine to provide broad protection against current and future SARS-CoV-2 variants, with minimal need for updating. Full article
(This article belongs to the Section COVID-19 Vaccines and Vaccination)
Show Figures

Figure 1

16 pages, 1569 KB  
Article
Development of a Melting-Curve-Based Multiplex Real-Time PCR Assay for the Simultaneous Detection of Viruses Causing Respiratory Infection
by Eliandro Reis Tavares, Thiago Ferreira de Lima, Guilherme Bartolomeu-Gonçalves, Isabela Madeira de Castro, Daniel Gaiotto de Lima, Paulo Henrique Guilherme Borges, Gerson Nakazato, Renata Katsuko Takayama Kobayashi, Emerson José Venancio, César Ricardo Teixeira Tarley, Elaine Regina Delicato de Almeida, Marsileni Pelisson, Eliana Carolina Vespero, Andrea Name Colado Simão, Márcia Regina Eches Perugini, Gilselena Kerbauy, Marco Aurélio Fornazieri, Maria Cristina Bronharo Tognim, Viviane Monteiro Góes, Tatiana de Arruda Campos Brasil de Souza, Danielle Bruna Leal Oliveira, Edison Luiz Durigon, Lígia Carla Faccin-Galhardi, Lucy Megumi Yamauchi and Sueli Fumie Yamada-Ogattaadd Show full author list remove Hide full author list
Microorganisms 2023, 11(11), 2692; https://doi.org/10.3390/microorganisms11112692 - 2 Nov 2023
Cited by 8 | Viewed by 6755
Abstract
The prompt and accurate identification of the etiological agents of viral respiratory infections is a critical measure in mitigating outbreaks. In this study, we developed and clinically evaluated a novel melting-curve-based multiplex real-time PCR (M-m-qPCR) assay targeting the RNA-dependent RNA polymerase (RdRp) and [...] Read more.
The prompt and accurate identification of the etiological agents of viral respiratory infections is a critical measure in mitigating outbreaks. In this study, we developed and clinically evaluated a novel melting-curve-based multiplex real-time PCR (M-m-qPCR) assay targeting the RNA-dependent RNA polymerase (RdRp) and nucleocapsid phosphoprotein N of SARS-CoV-2, the Matrix protein 2 of the Influenza A virus, the RdRp domain of the L protein from the Human Respiratory Syncytial Virus, and the polyprotein from Rhinovirus B genes. The analytical performance of the M-m-qPCR underwent assessment using in silico analysis and a panel of reference and clinical strains, encompassing viral, bacterial, and fungal pathogens, exhibiting 100% specificity. Moreover, the assay showed a detection limit of 10 copies per reaction for all targeted pathogens using the positive controls. To validate its applicability, the assay was further tested in simulated nasal fluid spiked with the viruses mentioned above, followed by validation on nasopharyngeal swabs collected from 811 individuals. Among them, 13.4% (109/811) tested positive for SARS-CoV-2, and 1.1% (9/811) tested positive for Influenza A. Notably, these results showed 100% concordance with those obtained using a commercial kit. Therefore, the M-m-qPCR exhibits great potential for the routine screening of these respiratory viral pathogens. Full article
(This article belongs to the Special Issue Coronaviruses: Past, Present, and Future)
Show Figures

Figure 1

53 pages, 4188 KB  
Review
A Comprehensive Update of Various Attempts by Medicinal Chemists to Combat COVID-19 through Natural Products
by Ayesha Rafiq, Tooba Jabeen, Sana Aslam, Matloob Ahmad, Usman Ali Ashfaq, Noor ul Amin Mohsin, Magdi E. A. Zaki and Sami A. Al-Hussain
Molecules 2023, 28(12), 4860; https://doi.org/10.3390/molecules28124860 - 20 Jun 2023
Cited by 8 | Viewed by 3790
Abstract
The ongoing COVID-19 pandemic has resulted in a global panic because of its continual evolution and recurring spikes. This serious malignancy is caused by the severe acute respiratory syndrome coronavirus 2 (SARS-CoV-2). Since the outbreak, millions of people have been affected from December [...] Read more.
The ongoing COVID-19 pandemic has resulted in a global panic because of its continual evolution and recurring spikes. This serious malignancy is caused by the severe acute respiratory syndrome coronavirus 2 (SARS-CoV-2). Since the outbreak, millions of people have been affected from December 2019 till now, which has led to a great surge in finding treatments. Despite trying to handle the pandemic with the repurposing of some drugs, such as chloroquine, hydroxychloroquine, remdesivir, lopinavir, ivermectin, etc., against COVID-19, the SARS-CoV-2 virus continues its out-of-control spread. There is a dire need to identify a new regimen of natural products to combat the deadly viral disease. This article deals with the literature reports to date of natural products showing inhibitory activity towards SARS-CoV-2 through different approaches, such as in vivo, in vitro, and in silico studies. Natural compounds targeting the proteins of SARS-CoV-2—the main protease (Mpro), papain-like protease (PLpro), spike proteins, RNA-dependent RNA polymerase (RdRp), endoribonuclease, exoribonuclease, helicase, nucleocapsid, methyltransferase, adeno diphosphate (ADP) phosphatase, other nonstructural proteins, and envelope proteins—were extracted mainly from plants, and some were isolated from bacteria, algae, fungi, and a few marine organisms. Full article
(This article belongs to the Special Issue Natural Product Chemistry in Drug Discovery)
Show Figures

Figure 1

19 pages, 1986 KB  
Article
Advancing the Rose Rosette Virus Minireplicon and Encapsidation System by Incorporating GFP, Mutations, and the CMV 2b Silencing Suppressor
by Cesar D. Urrutia, Gustavo Romay, Brian D. Shaw and Jeanmarie Verchot
Viruses 2022, 14(4), 836; https://doi.org/10.3390/v14040836 - 17 Apr 2022
Cited by 5 | Viewed by 3779
Abstract
Plant infecting emaraviruses have segmented negative strand RNA genomes and little is known about their infection cycles due to the lack of molecular tools for reverse genetic studies. Therefore, we innovated a rose rosette virus (RRV) minireplicon containing the green fluorescent protein (GFP) [...] Read more.
Plant infecting emaraviruses have segmented negative strand RNA genomes and little is known about their infection cycles due to the lack of molecular tools for reverse genetic studies. Therefore, we innovated a rose rosette virus (RRV) minireplicon containing the green fluorescent protein (GFP) gene to study the molecular requirements for virus replication and encapsidation. Sequence comparisons among RRV isolates and structural modeling of the RNA dependent RNA polymerase (RdRp) and nucleocapsid (N) revealed three natural mutations of the type species isolate that we reverted to the common species sequences: (a) twenty-one amino acid truncations near the endonuclease domain (named delA), (b) five amino acid substitutions near the putative viral RNA binding loop (subT), and (c) four amino acid substitutions in N (NISE). The delA and subT in the RdRp influenced the levels of GFP, gRNA, and agRNA at 3 but not 5 days post inoculation (dpi), suggesting these sequences are essential for initiating RNA synthesis and replication. The NISE mutation led to sustained GFP, gRNA, and agRNA at 3 and 5 dpi indicating that the N supports continuous replication and GFP expression. Next, we showed that the cucumber mosaic virus (CMV strain FNY) 2b singularly enhanced GFP expression and RRV replication. Including agRNA2 with the RRV replicon produced observable virions. In this study we developed a robust reverse genetic system for investigations into RRV replication and virion assembly that could be a model for other emaravirus species. Full article
(This article belongs to the Section Viruses of Plants, Fungi and Protozoa)
Show Figures

Figure 1

15 pages, 6759 KB  
Article
Conserved Molecular Signatures in the Spike, Nucleocapsid, and Polymerase Proteins Specific for the Genus Betacoronavirus and Its Different Subgenera
by Radhey S. Gupta and Bijendra Khadka
Genes 2022, 13(3), 423; https://doi.org/10.3390/genes13030423 - 25 Feb 2022
Cited by 3 | Viewed by 2537
Abstract
The genus Betacoronavirus, consisting of four main subgenera (Embecovirus, Merbecovirus, Nobecovirus, and Sarbecovirus), encompasses all clinically significant coronaviruses (CoVs), including SARS, MERS, and the SARS-CoV-2 virus responsible for current COVID-19 pandemic. Very few molecular characteristics are known that [...] Read more.
The genus Betacoronavirus, consisting of four main subgenera (Embecovirus, Merbecovirus, Nobecovirus, and Sarbecovirus), encompasses all clinically significant coronaviruses (CoVs), including SARS, MERS, and the SARS-CoV-2 virus responsible for current COVID-19 pandemic. Very few molecular characteristics are known that are specific for the genus Betacoronavirus or its different subgenera. In this study, our analyses of the sequences of four essential proteins of CoVs, viz., spike, nucleocapsid, envelope, and RNA-dependent RNA polymerase (RdRp), identified ten novel molecular signatures consisting of conserved signature indels (CSIs) in these proteins which are specific for the genus Betacoronavirus or its subgenera. Of these CSIs, two 14-aa-conserved deletions found within the heptad repeat motifs 1 and 2 of the spike protein are specific for all betacoronaviruses, except for their shared presence in the highly infectious avian coronavirus. Six additional CSIs present in the nucleocapsid protein and one CSI in the RdRp protein are distinctive characteristics of either the Merbecovirus, Nobecovirus, or Sarbecovirus subgenera. In addition, a 4-aa insert is present in the spike protein, which is uniquely shared by all viruses from the subgenera Merbecovirus, Nobecovirus, and Sarbecovirus, but absent in Embecovirus and all other genera of CoVs. This molecular signature provides evidence that viruses from the three subgenera sharing this CSI are more closely related to each other, and they evolved after the divergence of embecoviruses and other CoVs. As all CSIs specific for different groups of CoVs are flanked by conserved regions, their sequences provide novel means for identifying the above groups of CoVs and for developing novel diagnostic tests. Furthermore, our analyses of the structures of the spike and nucleocapsid proteins show that all identified CSIs are localized in the surface-exposed loops of these protein. It is postulated that these surface loops, through their interactions with other cellular proteins/ligands, play important roles in the biology/pathology of these viruses. Full article
(This article belongs to the Special Issue Comparative Genomics of Human Pathogens)
Show Figures

Figure 1

7 pages, 988 KB  
Communication
Complete Genome Sequence of Macrobrachium rosenbergii Golda Virus (MrGV) from China
by Fanzeng Meng, Yiting Wang, Guohao Wang, Tao Hu, La Xu, Kathy F. J. Tang, Weifeng Shi, Fan Zhang, Xuan Dong and Jie Huang
Animals 2022, 12(1), 27; https://doi.org/10.3390/ani12010027 - 23 Dec 2021
Cited by 4 | Viewed by 4547
Abstract
In a meta-transcriptome study of the giant freshwater prawn Macrobrachium rosenbergii sampled in 2018 from a hatchery, we identified a variant of Macrobrachium rosenbergii golda virus (MrGV) in postlarvae without clinical signs. The virus belongs to the family Roniviridae, and the genome [...] Read more.
In a meta-transcriptome study of the giant freshwater prawn Macrobrachium rosenbergii sampled in 2018 from a hatchery, we identified a variant of Macrobrachium rosenbergii golda virus (MrGV) in postlarvae without clinical signs. The virus belongs to the family Roniviridae, and the genome of this MrGV variant, Mr-18, consisted of 28,957 nucleotides, including 4 open reading frames (ORFs): (1) ORF1a, encoding a 3C-like protein (3CLP) (4933 aa); (2) ORF1b, encoding a replicase polyprotein (2877 aa); (3) ORF2, encoding a hypothetical nucleocapsid protein (125 aa); and (4) ORF3, encoding a glycoprotein (1503 aa). ORF1a overlaps with ORF1b with 40 nucleotides, where a −1 ribosomal frameshift with slippage sequence 5′-G14925GGUUUU14931-3′ produces the pp1ab polyprotein. The genomic sequence of Mr-18 shared 97.80% identity with MrGV LH1-2018 discovered in Bangladesh. The amino acid sequence identities between them were 99.30% (ORF1a), 99.60% (ORF1b), 100.00% (ORF2), and 99.80% (ORF3), respectively. Phylogenetic analysis of the RNA-dependent RNA polymerase (RdRp) proteins revealed that they clustered together and formed a separate cluster from the genus Okavirus. The finding of MrGV in China warrants further studies to determine its pathogenicity and prevalence within the region. Full article
Show Figures

Figure 1

9 pages, 857 KB  
Communication
Nucleocapsid (N) Gene Mutations of SARS-CoV-2 Can Affect Real-Time RT-PCR Diagnostic and Impact False-Negative Results
by Jéssika Cristina Chagas Lesbon, Mirele Daiana Poleti, Elisângela Chicaroni de Mattos Oliveira, José Salvatore Leister Patané, Luan Gaspar Clemente, Vincent Louis Viala, Gabriela Ribeiro, Marta Giovanetti, Luiz Carlos Junior de Alcantara, Olivia Teixeira, Maria Cristina Nonato, Loyze Paola Oliveira de Lima, Antonio Jorge Martins, Claudia Renata dos Santos Barros, Elaine Cristina Marqueze, Jardelina de Souza Todão Bernardino, Debora Botequio Moretti, Ricardo Augusto Brassaloti, Raquel de Lello Rocha Campos Cassano, Pilar Drummond Sampaio Correa Mariani, Svetoslav Nanev Slavov, Rafael Bezerra dos Santos, Evandra Strazza Rodrigues, Elaine Vieira Santos, Josiane Serrano Borges, Debora Glenda Lima de La Roque, Joao Paulo Kitajima, Bibiana Santos, Patricia Akemi Assato, Felipe Allan da Silva da Costa, Cecilia Artico Banho, Livia Sacchetto, Marilia Mazzi Moraes, Melissa Palmieri, Fabiana Erica Vilanova da Silva, Rejane Maria Tommasini Grotto, Jayme A. Souza-Neto, Mauricio Lacerda Nogueira, Luiz Lehman Coutinho, Rodrigo Tocantins Calado, Raul Machado Neto, Dimas Tadeu Covas, Simone Kashima, Maria Carolina Elias, Sandra Coccuzzo Sampaio and Heidge Fukumasuadd Show full author list remove Hide full author list
Viruses 2021, 13(12), 2474; https://doi.org/10.3390/v13122474 - 10 Dec 2021
Cited by 33 | Viewed by 6693 | Correction
Abstract
The current COVID-19 pandemic demands massive testing by Real-time RT-PCR (Reverse Transcription Polymerase Chain Reaction), which is considered the gold standard diagnostic test for the detection of the SARS-CoV-2 virus. However, the virus continues to evolve with mutations that lead to phenotypic alterations [...] Read more.
The current COVID-19 pandemic demands massive testing by Real-time RT-PCR (Reverse Transcription Polymerase Chain Reaction), which is considered the gold standard diagnostic test for the detection of the SARS-CoV-2 virus. However, the virus continues to evolve with mutations that lead to phenotypic alterations as higher transmissibility, pathogenicity or vaccine evasion. Another big issue are mutations in the annealing sites of primers and probes of RT-PCR diagnostic kits leading to false-negative results. Therefore, here we identify mutations in the N (Nucleocapsid) gene that affects the use of the GeneFinder COVID-19 Plus RealAmp Kit. We sequenced SARS-CoV-2 genomes from 17 positive samples with no N gene detection but with RDRP (RNA-dependent RNA polymerase) and E (Envelope) genes detection, and observed a set of three different mutations affecting the N detection: a deletion of 18 nucleotides (Del28877-28894), a substitution of GGG to AAC (28881-28883) and a frameshift mutation caused by deletion (Del28877-28878). The last one cause a deletion of six AAs (amino acids) located in the central intrinsic disorder region at protein level. We also found this mutation in 99 of the 14,346 sequenced samples by the Sao Paulo state Network for Pandemic Alert of Emerging SARS-CoV-2 variants, demonstrating the circulation of the mutation in Sao Paulo, Brazil. Continuous monitoring and characterization of mutations affecting the annealing sites of primers and probes by genomic surveillance programs are necessary to maintain the effectiveness of the diagnosis of COVID-19. Full article
Show Figures

Figure 1

21 pages, 2850 KB  
Article
Characterization of a Novel Emaravirus Affecting Ash Species (Fraxinus spp.) in Europe
by Thomas R. Gaskin, Max Tischendorf, Ines Günther, Marius Rehanek, Carmen Büttner and Susanne von Bargen
Forests 2021, 12(11), 1574; https://doi.org/10.3390/f12111574 - 16 Nov 2021
Cited by 18 | Viewed by 3403
Abstract
We identified a novel virus in diseased European ash (Fraxinus excelsior) and manna ash (F. ornus) trees exhibiting chlorotic ringspots, mottle and leaf deformation such as curling and shoestring symptoms. High-throughput sequencing (HTS, Illumina RNASeq) of total RNA isolated from [...] Read more.
We identified a novel virus in diseased European ash (Fraxinus excelsior) and manna ash (F. ornus) trees exhibiting chlorotic ringspots, mottle and leaf deformation such as curling and shoestring symptoms. High-throughput sequencing (HTS, Illumina RNASeq) of total RNA isolated from diseased leaf material in combination with RT-PCR-based amplification techniques and Sanger sequencing determined five complete genome segments, each encoding a single open reading frame. Sequence analyses of RNA1–RNA5 revealed a genome organization typical for emaraviruses, i.e., (i) conserved and complementary terminal 5′ and 3′ termini of each genome segment (ii) proteins showing significant homologies to the RNA-dependent RNA polymerase (RdRP) encoded by RNA1, the glycoprotein precursor (GPP) encoded by RNA2, the viral nucleocapsid protein (N, RNA3), the movement protein (MP, RNA4), and a protein of 26 kDA (P26, RNA5) highly similar to proteins of unknown function encoded by other emaraviruses. Furthermore, we identified spherical particles (double-membrane bodies, DMB) of different sizes (70–80 nm in diameter) which are typical for emaraviruses exclusively in virus-infected leaf tissue exhibiting mottle and leaf deformation. Sequence comparison and phylogenetic analyses confirmed the identified novel virus as a new member of the genus Emaravirus. We established a species-specific RT-PCR detection protocol and could associate the observed disease symptoms with the infection of the novel emaravirus in F. excelsior and F. ornus. Therefore, we propose the name ash shoestring-associated emaravirus (ASaV). Investigation of ASaV-infected sample trees originating from different locations in Switzerland, Germany, Italy and Sweden provided a wide geographical distribution of the virus in affected ash species. To our knowledge, this is the first confirmation of an emaravirus affecting ash tree species with shoestring symptoms of leaves in Europe. Full article
(This article belongs to the Section Forest Health)
Show Figures

Figure 1

18 pages, 29622 KB  
Article
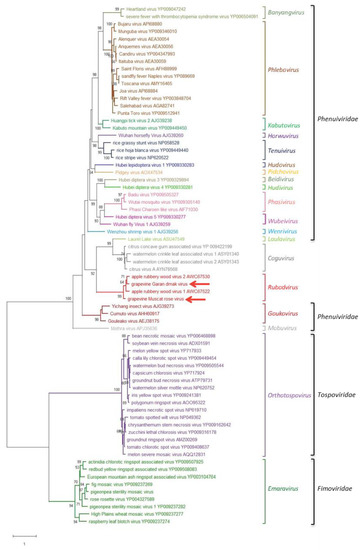
Family Level Phylogenies Reveal Relationships of Plant Viruses within the Order Bunyavirales
by Venura Herath, Gustavo Romay, Cesar D. Urrutia and Jeanmarie Verchot
Viruses 2020, 12(9), 1010; https://doi.org/10.3390/v12091010 - 10 Sep 2020
Cited by 21 | Viewed by 10089
Abstract
Bunyavirales are negative-sense segmented RNA viruses infecting arthropods, protozoans, plants, and animals. This study examines the phylogenetic relationships of plant viruses within this order, many of which are recently classified species. Comprehensive phylogenetic analyses of the viral RNA dependent RNA polymerase (RdRp), precursor [...] Read more.
Bunyavirales are negative-sense segmented RNA viruses infecting arthropods, protozoans, plants, and animals. This study examines the phylogenetic relationships of plant viruses within this order, many of which are recently classified species. Comprehensive phylogenetic analyses of the viral RNA dependent RNA polymerase (RdRp), precursor glycoprotein (preGP), the nucleocapsid (N) proteins point toward common progenitor viruses. The RdRp of Fimoviridae and Tospoviridae show a close evolutional relationship while the preGP of Fimoviridae and Phenuiviridae show a closed relationship. The N proteins of Fimoviridae were closer to the Phasmaviridae, the Tospoviridae were close to some Phenuiviridae members and the Peribunyaviridae. The plant viral movement proteins of species within the Tospoviridae and Phenuiviridae were more closely related to each other than to members of the Fimoviridae. Interestingly, distal ends of 3′ and 5′ untranslated regions of species within the Fimoviridae shared similarity to arthropod and vertebrate infecting members of the Cruliviridae and Peribunyaviridae compared to other plant virus families. Co-phylogeny analysis of the plant infecting viruses indicates that duplication and host switching were more common than co-divergence with a host species. Full article
(This article belongs to the Special Issue Plant Virus Emergence)
Show Figures

Figure 1

17 pages, 2726 KB  
Review
Nucleocapsid Structure of Negative Strand RNA Virus
by Ming Luo, James Ross Terrell and Shelby Ashlyn Mcmanus
Viruses 2020, 12(8), 835; https://doi.org/10.3390/v12080835 - 30 Jul 2020
Cited by 41 | Viewed by 9676
Abstract
Negative strand RNA viruses (NSVs) include many important human pathogens, such as influenza virus, Ebola virus, and rabies virus. One of the unique characteristics that NSVs share is the assembly of the nucleocapsid and its role in viral RNA synthesis. In NSVs, the [...] Read more.
Negative strand RNA viruses (NSVs) include many important human pathogens, such as influenza virus, Ebola virus, and rabies virus. One of the unique characteristics that NSVs share is the assembly of the nucleocapsid and its role in viral RNA synthesis. In NSVs, the single strand RNA genome is encapsidated in the linear nucleocapsid throughout the viral replication cycle. Subunits of the nucleocapsid protein are parallelly aligned along the RNA genome that is sandwiched between two domains composed of conserved helix motifs. The viral RNA-dependent-RNA polymerase (vRdRp) must recognize the protein–RNA complex of the nucleocapsid and unveil the protected genomic RNA in order to initiate viral RNA synthesis. In addition, vRdRp must continuously translocate along the protein–RNA complex during elongation in viral RNA synthesis. This unique mechanism of viral RNA synthesis suggests that the nucleocapsid may play a regulatory role during NSV replication. Full article
(This article belongs to the Special Issue In Memory of Michael Rossmann)
Show Figures

Graphical abstract

16 pages, 2738 KB  
Article
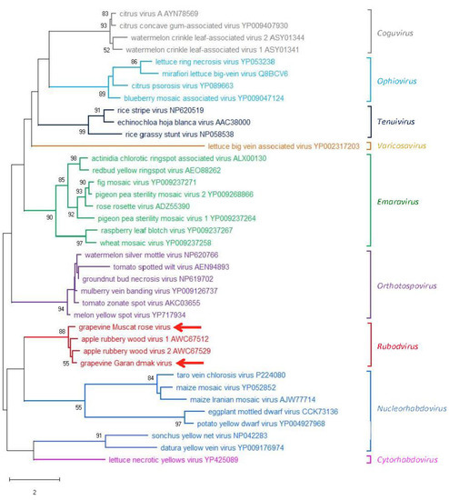
Two Novel Negative-Sense RNA Viruses Infecting Grapevine Are Members of a Newly Proposed Genus within the Family Phenuiviridae
by Alfredo Diaz-Lara, Beatriz Navarro, Francesco Di Serio, Kristian Stevens, Min Sook Hwang, Joshua Kohl, Sandra Thuy Vu, Bryce W. Falk, Deborah Golino and Maher Al Rwahnih
Viruses 2019, 11(8), 685; https://doi.org/10.3390/v11080685 - 26 Jul 2019
Cited by 33 | Viewed by 6567
Abstract
Two novel negative-stranded (ns)RNA viruses were identified by high throughput sequencing in grapevine. The genomes of both viruses, named grapevine Muscat rose virus (GMRV) and grapevine Garan dmak virus (GGDV), comprise three segments with each containing a unique gene. Based on sequence identity [...] Read more.
Two novel negative-stranded (ns)RNA viruses were identified by high throughput sequencing in grapevine. The genomes of both viruses, named grapevine Muscat rose virus (GMRV) and grapevine Garan dmak virus (GGDV), comprise three segments with each containing a unique gene. Based on sequence identity and presence of typical domains/motifs, the proteins encoded by the two viruses were predicted to be: RNA-dependent RNA polymerase (RdRp), nucleocapsid protein (NP), and putative movement protein (MP). These proteins showed the highest identities with orthologs in the recently discovered apple rubbery wood viruses 1 and 2, members of a tentative genus (Rubodvirus) within the family Phenuiviridae. The three segments of GMRV and GGDV share almost identical sequences at their 5′ and 3′ termini, which are also complementary to each other and may form a panhandle structure. Phylogenetics based on RdRp, NP and MP placed GMRV and GGDV in the same cluster with rubodviruses. Grapevine collections were screened for the presence of both novel viruses via RT-PCR, identifying infected plants. GMRV and GGDV were successfully graft-transmitted, thus, they are the first nsRNA viruses identified and transmitted in grapevine. Lastly, different evolutionary scenarios of nsRNA viruses are discussed. Full article
(This article belongs to the Section Viruses of Plants, Fungi and Protozoa)
Show Figures

Figure 1

21 pages, 4369 KB  
Review
Organization, Function, and Therapeutic Targeting of the Morbillivirus RNA-Dependent RNA Polymerase Complex
by Julien Sourimant and Richard K. Plemper
Viruses 2016, 8(9), 251; https://doi.org/10.3390/v8090251 - 10 Sep 2016
Cited by 17 | Viewed by 9027
Abstract
The morbillivirus genus comprises major human and animal pathogens, including the highly contagious measles virus. Morbilliviruses feature single stranded negative sense RNA genomes that are wrapped by a plasma membrane-derived lipid envelope. Genomes are encapsidated by the viral nucleocapsid protein forming ribonucleoprotein complexes, [...] Read more.
The morbillivirus genus comprises major human and animal pathogens, including the highly contagious measles virus. Morbilliviruses feature single stranded negative sense RNA genomes that are wrapped by a plasma membrane-derived lipid envelope. Genomes are encapsidated by the viral nucleocapsid protein forming ribonucleoprotein complexes, and only the encapsidated RNA is transcribed and replicated by the viral RNA-dependent RNA polymerase (RdRp). In this review, we discuss recent breakthroughs towards the structural and functional understanding of the morbillivirus polymerase complex. Considering the clinical burden imposed by members of the morbillivirus genus, the development of novel antiviral therapeutics is urgently needed. The viral polymerase complex presents unique structural and enzymatic properties that can serve as attractive candidates for druggable targets. We evaluate distinct strategies for therapeutic intervention and examine how high-resolution insight into the organization of the polymerase complex may pave the path towards the structure-based design and optimization of next-generation RdRp inhibitors. Full article
(This article belongs to the Special Issue Recent Progress in Measles Virus Research)
Show Figures

Figure 1

Back to TopTop