Sign in to use this feature.

Years

Between: -

Subjects

remove_circle_outline
remove_circle_outline
remove_circle_outline
remove_circle_outline
remove_circle_outline
remove_circle_outline
remove_circle_outline
remove_circle_outline
remove_circle_outline

Journals

remove_circle_outline
remove_circle_outline
remove_circle_outline
remove_circle_outline
remove_circle_outline
remove_circle_outline
remove_circle_outline
remove_circle_outline
remove_circle_outline
remove_circle_outline
remove_circle_outline
remove_circle_outline
remove_circle_outline
remove_circle_outline
remove_circle_outline
remove_circle_outline
remove_circle_outline
remove_circle_outline

Article Types

Countries / Regions

remove_circle_outline
remove_circle_outline
remove_circle_outline
remove_circle_outline
remove_circle_outline

Search Results (1,476)

Search Parameters:
Keywords = normalized transmissivity

Order results
Result details
Results per page
Select all
Export citation of selected articles as:
21 pages, 6002 KB  
Article
Effect of Ultrasonic Treatment of Dispersed Carbon Nanocomposite Media on the Formation, Electrical Conductivity, and Degradation of a Hydrogel for Metallic Stimulation Electrodes
by Mikhail Savelyev, Artem Kuksin, Denis Murashko, Ekaterina Otsupko, Victoria Suchkova, Kristina Efremova, Pavel Vasilevsky, Ulyana Kurilova, Sergey Selishchev and Alexander Gerasimenko
Gels 2025, 11(12), 1004; https://doi.org/10.3390/gels11121004 - 12 Dec 2025
Viewed by 101
Abstract
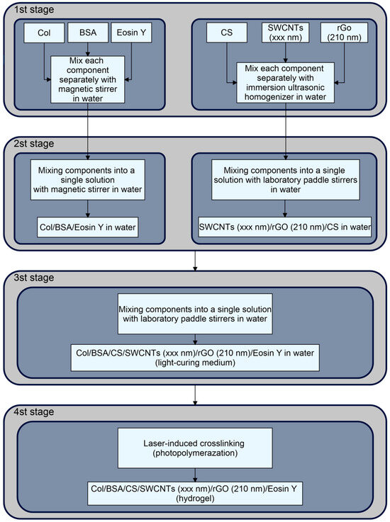
This study investigates the impact of ultrasonic treatment on the deagglomeration of aggregates of single-walled carbon nanotubes (SWCNTs) and reduced graphene oxide (rGO). The aim of the research is to enhance the electrical conductivity of a biopolymer hydrogel designed for coating metallic neurostimulation [...] Read more.
This study investigates the impact of ultrasonic treatment on the deagglomeration of aggregates of single-walled carbon nanotubes (SWCNTs) and reduced graphene oxide (rGO). The aim of the research is to enhance the electrical conductivity of a biopolymer hydrogel designed for coating metallic neurostimulation electrodes. Biocompatible coating materials are essential for the safe long-term function of implants within the body, enabling the transmission of nerve impulses to external devices for signal conversion and neurostimulation. Dynamic light scattering (DLS) was employed to monitor the dispersion state, in conjunction with measurements of specific electrical conductivity. The mass loss and swelling capacity were evaluated over an 80-day period to account for the effects of degradation during in vitro studies. Samples of flexible–elastic hydrogels for electrodes with complex geometry were formed by the photopolymerization of a photopolymerizable medium, similar to a photoresist. Analysis of the dependence of temperature and normalized optical transmittance on the duration of laser photopolymerization made it possible to determine the optimal polymerization temperature for the photopolymerizable medium as −28 °C. This temperature regime ensures maximum reproducibility of hydrogel formation and eliminates the presence of unpolymerized areas. The article presents a biopolymer hydrogel with SWCNTs and rGO nanoparticles in a 1:1 ratio. It was found that sufficient specific electrical conductivity is achieved using SWCNTs with a characteristic hydrodynamic radius of R = 490 nm and rGO with R = 210 nm (sample Col/BSA/CS/Eosin Y/SWCNTs (490 nm)/rGO 4). The photopolymerized hydrogel 4 demonstrated sufficient biocompatibility, exceeding the control sample by 16%. According to the results of in vitro studies over 80 days, this sample exhibited moderate degradation of 45% while retaining its swelling ability. The swelling degree decreased by 50% compared to the initial value of 170%. The presented hydrogel 4 is a promising coating material for implantable metallic neurostimulation electrodes, enhancing their stability in the physiological environment. Full article
(This article belongs to the Special Issue Innovative Gels: Structure, Properties, and Emerging Applications)
Show Figures

Figure 1

34 pages, 7587 KB  
Article
A Symmetric Analysis of COVID-19 Transmission Using a Fuzzy Fractional SEIRi–UiHR Model
by Ragavan Murugasan, Veeramani Chinnadurai, Carlos Martin-Barreiro and Prasantha Bharathi Dhandapani
Symmetry 2025, 17(12), 2128; https://doi.org/10.3390/sym17122128 - 10 Dec 2025
Viewed by 154
Abstract
In this research article, we propose a fuzzy fractional-order SEIRiUiHR model to describe the transmission dynamics of COVID-19, comprising susceptible, exposed, infected, reported, unreported, hospitalized, and recovered compartments. The uncertainty in initial conditions is represented using fuzzy numbers, [...] Read more.
In this research article, we propose a fuzzy fractional-order SEIRiUiHR model to describe the transmission dynamics of COVID-19, comprising susceptible, exposed, infected, reported, unreported, hospitalized, and recovered compartments. The uncertainty in initial conditions is represented using fuzzy numbers, and the fuzzy Laplace transform combined with the Adomian decomposition method is employed to solve nonlinear differential equations and also to derive approximate analytical series of solutions. In addition to fuzzy lower and upper bound solutions, a model is introduced to provide a representative trajectory under uncertainty. A key feature of the proposed model is its inherent symmetry in compartmental transitions and structural formulation, which show the difference in reported and unreported cases. Numerical experiments are conducted to compare fuzzy and normal (non-fuzzy) solutions, supported by 3D visualizations. The results reveal the influence of fractional-order and fuzzy parameters on epidemic progression, demonstrating the model’s capability to capture realistic variability and to provide a flexible framework for analyzing infectious disease dynamics. Full article
(This article belongs to the Section Mathematics)
Show Figures

Figure 1

13 pages, 2081 KB  
Article
Estimation of Sound Transmission Loss for Elastic Closed-Cell Porous Material in Mass Control Region
by Jun Cai, Yining Yang, Lin Xu and Junyu Zhou
Acoustics 2025, 7(4), 78; https://doi.org/10.3390/acoustics7040078 - 3 Dec 2025
Viewed by 155
Abstract
Elastic closed-cell porous material is widely applied as a class of light sound insulation product. However, it is difficult to accurately predict its soundproof property due to the occurrence of the closed cells. Therefore, a combined theoretical model of Biot’s theory and acoustic [...] Read more.
Elastic closed-cell porous material is widely applied as a class of light sound insulation product. However, it is difficult to accurately predict its soundproof property due to the occurrence of the closed cells. Therefore, a combined theoretical model of Biot’s theory and acoustic field equations has been developed to predict the sound transmission loss (STL) in the mass control region. Five NBR-PVC closed-cell composites with different parameters were selected to verify the prediction model. Their STL measurement values were compared with the data calculated separately by the theoretical model and the Mass Law, whether under normal incidence or under random incidence. The results show that the Mass Law overestimates the sound insulation values of closed-cell porous material. STL prediction values from the theoretical model have more acceptable agreements to the measurement data than those from the Mass Law. The average deviation rates of the theoretical model are less than 4% under the normal incidence condition and are about 2.9% under the random incidence condition. Full article
(This article belongs to the Special Issue Vibration and Noise (2nd Edition))
Show Figures

Figure 1

17 pages, 9683 KB  
Article
The Lipotubuloids of Ornithogalum umbellatum L. Contain Hyperstable Microtubules
by Krithika Yogeeswaran, Manfred Ingerfeld, Nicholas R. McInnes, Brian E. S. Gunning and David A. Collings
Plants 2025, 14(23), 3677; https://doi.org/10.3390/plants14233677 - 3 Dec 2025
Viewed by 240
Abstract
The epidermal cells of bracts, petals and sepals of Ornithogalum umbellatum L. (Star-of-Bethlehem, Asparagaceae) contain lipotubuloids, complex aggregates of lipid droplets (LDs) enmeshed by bundles of microtubules (MTs). We investigated lipotubuloid organization and stability through the transient expression of GFP fusion proteins targeted [...] Read more.
The epidermal cells of bracts, petals and sepals of Ornithogalum umbellatum L. (Star-of-Bethlehem, Asparagaceae) contain lipotubuloids, complex aggregates of lipid droplets (LDs) enmeshed by bundles of microtubules (MTs). We investigated lipotubuloid organization and stability through the transient expression of GFP fusion proteins targeted to different subcellular structures and with immunofluorescence and transmission electron microscopy (TEM). Live cell imaging confirmed that lipotubuloids contain LDs, organelles including endomembranes, mitochondria and peroxisomes, a tonoplast-defined vacuole, and that they move through actin microfilament-based streaming. Intriguingly, the different microscopy modes used showed different patterns of MT organization in the lipotubuloid. While MT sheets and bundles were visible by TEM, few MTs were seen with fusion proteins and immunofluorescence. Oryzalin-based MT depolymerization experiments suggest a possible resolution for this paradox: TEM showed that lipotubuloid MTs resisted depolymerization, even after 20 h in oryzalin, while MT polymerization was visible in lipotubuloids with fusion proteins during oryzalin wash-out. These results suggest that the Ornithogalum lipotubuloids contain hyperstable MTs, possibly formed with microtubule-associated proteins (MAPs) that normally occlude fusion protein and antibody binding sites. Full article
Show Figures

Figure 1

33 pages, 2141 KB  
Article
An Empirical Study Using a Structural Equation Model to Examine the Multiple Driving Mechanisms of Farmers’ Conservation Practices in the Communities Around Nature Reserves in China
by Zihan Wang, Ao Li, Haifei Liu and Changhai Wang
Land 2025, 14(12), 2353; https://doi.org/10.3390/land14122353 - 30 Nov 2025
Viewed by 322
Abstract
This study employed a structural equation model to explore the multiple driving mechanisms of ecological protection behaviors of farmers in the surrounding nature reserves. Using field survey data from 400 households across eight nature reserves in Sichuan and Shaanxi provinces and applying a [...] Read more.
This study employed a structural equation model to explore the multiple driving mechanisms of ecological protection behaviors of farmers in the surrounding nature reserves. Using field survey data from 400 households across eight nature reserves in Sichuan and Shaanxi provinces and applying a structural equation model (SEM), this study finds farmers’ perceptions of objective environmental improvement exert the strongest direct influence on protective behaviors, whereas the direct effect of subjective attitude, though significant, is comparatively weaker. This article also reveals that social norms not only directly shape protective attitudes but also indirectly promote protective behaviors through attitude mediation. Although the perceived benefits of ecological compensation benefits can significantly enhance farmers’ protective attitudes, a complete intermediary chain has not been established. It is worth noting that the impact of perceived costs on both attitudes and behaviors did not passed the significance test. This study confirmed the effectiveness of the “normal–attitude–behavior” transmission pathway and, at the same time, revealed that environmental improvement mainly influences behavior through direct paths rather than attitude mediators. This result provides a scientific basis for optimizing ecological compensation policies, emphasizing that a long-term mechanism for ecological and environmental protection should be established by combining environmental monitoring feedback with community standardized construction. Full article
Show Figures

Figure 1

18 pages, 1987 KB  
Article
Probabilistic Clustering for Data Aggregation in Air Pollution Monitoring System
by Vladimir Shakhov and Olga Sokolova
Sensors 2025, 25(23), 7285; https://doi.org/10.3390/s25237285 - 29 Nov 2025
Viewed by 341
Abstract
Air pollution monitoring systems use distributed sensors that record dynamic environmental conditions, often producing large volumes of heterogeneous and stochastic data. Efficient aggregation of this data is essential for reducing communication overhead while maintaining the quality of information for decision making. In this [...] Read more.
Air pollution monitoring systems use distributed sensors that record dynamic environmental conditions, often producing large volumes of heterogeneous and stochastic data. Efficient aggregation of this data is essential for reducing communication overhead while maintaining the quality of information for decision making. In this paper, we propose an unsupervised learning approach for soft clustering of sensors in air pollution monitoring systems. Our method utilizes the Expectation–Maximization algorithm, which is an unsupervised machine learning method and probabilistic technique, to cluster sensors into distinct sets corresponding to normal and polluted zones. This clustering is driven by the need for a dynamic data transmission policy: sensors in polluted zones must intensify their operation for detailed monitoring, while sensors in clean zones can reduce reporting rates and transmit condensed data summaries to alleviate network load and conserve energy. The cluster membership probability enables a tunable trade-off between data redundancy and monitoring accuracy. The high efficiency of the proposed AI-based clustering is validated by the simulation results. Under common pollution scenarios and with adequate sample sizes, the EM algorithm exhibits a relative error below 5%. The presented approach provides a foundation for a wide range of intelligent and adaptive data aggregation protocols. Full article
(This article belongs to the Section Environmental Sensing)
Show Figures

Figure 1

28 pages, 3977 KB  
Review
Lytic or Latent Phase in Human Cytomegalovirus Infection: An Epigenetic Trigger
by Armando Cevenini, Pasqualino De Antonellis, Laura Letizia Mazzarelli, Laura Sarno, Pietro D’Alessandro, Massimiliano Pellicano, Serena Salomè, Francesco Raimondi, Maurizio Guida, Giuseppe Maria Maruotti and Marco Miceli
Int. J. Mol. Sci. 2025, 26(23), 11554; https://doi.org/10.3390/ijms262311554 - 28 Nov 2025
Viewed by 252
Abstract
Human cytomegalovirus (HCMV) is a herpesvirus (family) belonging to the beta herpesvirus subfamily that causes significant morbidity both in immunocompromised hosts (horizontal transmission) and during vertical transmission from mother to child. HCMV has the ability to establish a permanent latent infection with its [...] Read more.
Human cytomegalovirus (HCMV) is a herpesvirus (family) belonging to the beta herpesvirus subfamily that causes significant morbidity both in immunocompromised hosts (horizontal transmission) and during vertical transmission from mother to child. HCMV has the ability to establish a permanent latent infection with its host (even for decades), in which the DNA remains as a silent nuclear episome (latent phase) until reactivation after the appropriate conditions have occurred (lytic phase). The transition between the two phases (latent/lytic) is largely determined by the type of infected cell and the health status of the host, which ultimately corresponds to the epigenetic state of the infected cells. Lytic infection of the virus normally occurs in epithelial cells, endothelial cells, fibroblasts or macrophages, whereas the latent phase occurs when undifferentiated cells of the myeloid lineage, such as CD34+ hematopoietic progenitor cells, are infected. Epigenetic regulation of the viral genome begins with the formation of chromatin in the viral DNA just 30 min after infection and then evolves towards the latent or lytic phase. DNA viruses, including members of the herpesvirus family, are currently the subject of intense study regarding the role that epigenetics plays in controlling the viral life cycle, focusing primarily on the role of post-translational modifications (PTMs) of histones, as well as DNA methylation. Within the viral genome, nucleosomes are organized for the spatial/temporal expression of appropriate genes due to epigenetic modifications. Therefore, during the infection cycle, DNA chromatinization and chromatin modifications influence the expression of genes in the HCMV genome. This process is mediated by (i) enzymes called “writers”, which catalyze PTMs by adding chemical groups to proteins (acetylation, methylation, etc.); (ii) recruitment of specific transcription factors called “readers”, that bind to modified amino acid residues of proteins and act as interpreters of the PTM code; and (iii) “erasers”, enzymes that remove these modifications (e.g., HDACs). Indeed, recent advances in understanding the chromatin-based mechanisms of viral infections offer some promising strategies for therapeutic intervention that could be particularly useful in immunosuppressed recipients of transplants to avoid allograft rejection and infection by other opportunistic pathogens. In this review, we comprehensively examine the epigenetic regulation of the HCMV genome across distinct phases of viral infection, with particular attention to recent studies that significantly enriched the current knowledge about molecular mechanisms and future therapeutic perspectives. Full article
(This article belongs to the Special Issue Molecular Research on Epigenetic Modifications)
Show Figures

Figure 1

16 pages, 2189 KB  
Article
Electronic Cigarette Exposure Induces Adverse Cellular Alterations in Skeletal Muscle in Male Mice Subjected to a High-Fat Diet
by Juan Carlos Rivera, Jorge Espinoza-Derout, Kamrul Hasan, Candice J. Lao, Julian Wilson, Yin Tintut, Xuesi M. Shao, Maria C. Jordan, Kenneth P. Roos, Yanjun Liu, Amiya P. Sinha-Hikim, Vishwajeet Puri and Theodore C. Friedman
Int. J. Mol. Sci. 2025, 26(23), 11491; https://doi.org/10.3390/ijms262311491 - 27 Nov 2025
Viewed by 284
Abstract
Electronic cigarettes (E-Cig) are a new way of delivering nicotine, gaining popularity among adolescents and young adults, who often do not realize their harmful effects. Although the adverse effects of E-Cigs on the liver and heart have been demonstrated, their effects on the [...] Read more.
Electronic cigarettes (E-Cig) are a new way of delivering nicotine, gaining popularity among adolescents and young adults, who often do not realize their harmful effects. Although the adverse effects of E-Cigs on the liver and heart have been demonstrated, their effects on the skeletal muscle have not been well studied. In this study, we evaluated the skeletal muscle effects of E-Cig aerosol, delivered in a manner similar to human vaping, in a mouse model of obesity induced by a high-fat diet (HFD). C57BL/6 mice, fed either a normal chow diet (NCD) or HFD, were exposed to either saline aerosol control or aerosol generated from Blu PLUSTM containing 0% or 2.4% nicotine for 12 weeks. Mice fed an NCD were included to distinguish whether E-Cig effects on the skeletal muscle required the presence of obesity induced by an HFD. The soleus muscle, an oxidative muscle rich in mitochondria, was assessed by Western blotting, electron microscopy, and biochemical assays. An NCD group was included to assess the baseline effects of HFD-induced obesity, on the skeletal muscle. The skeletal muscle from HFD-fed mice exposed to E-Cig 2.4% had reduced levels of phospho-AMPK compared with saline and E-Cig 0% groups, while E-Cigs had no effect on NCD-fed mice. Levels of phospho-adipose triglyceride lipase were also reduced in both E-Cig 2.4% and 0% compared with the saline group. These metabolic protein impairments were accompanied by increased levels of oxidative stress and phospho-p38 MAPK. Deregulation of the autophagy markers, microtubule-associated protein 1A/1B-light chain 3 (LC3-I; inactive form) and LC3-II (active form), was also observed, evidenced by decreased levels of LC3-II, ratio LC3-II/LC3-I, and increased levels of p62. Transmission electron microscopy analysis showed that E-Cig 2.4% induced damage to mitochondrial structure compared with the saline or E-Cig 0% groups. These findings suggest that E-Cig exposure on HFD impairs the skeletal muscle, adding to the growing list of affected organs for ongoing regulatory efforts concerning nicotine-containing substances. Full article
(This article belongs to the Special Issue Molecular Research on Skeletal Muscle Metabolism and Diseases)
Show Figures

Figure 1

22 pages, 3997 KB  
Article
Study on Acoustic and Mechanical Properties of AlSi7Mg/TPU Porous Interpenetrating Phase Composites
by Yajuan Wang, Mingkang Zhang, Sihua Yin, Yifu Liang, Fengqing Lu and Jisheng Fu
Coatings 2025, 15(12), 1388; https://doi.org/10.3390/coatings15121388 - 27 Nov 2025
Viewed by 330
Abstract
The rapid development of high-end equipment has created stringent requirements for multifunctional integration in materials. However, traditional porous materials have faced a fundamental trade-off between lightweight characteristics and mechanical and acoustic performance. To address this challenge, a design and fabrication method for interpenetrating [...] Read more.
The rapid development of high-end equipment has created stringent requirements for multifunctional integration in materials. However, traditional porous materials have faced a fundamental trade-off between lightweight characteristics and mechanical and acoustic performance. To address this challenge, a design and fabrication method for interpenetrating phase composites (IPCs) based on triply periodic minimal surface (TPMS) structures was proposed. The effects of porosity, unit cell size, and structural type on the performance of porous structures were systematically investigated. TPMS frameworks were fabricated from AlSi7Mg alloy using laser powder bed fusion (LPBF). These frameworks were then combined with thermoplastic polyurethane (TPU) via a foaming infiltration process to create the AlSi7Mg/TPU IPCs. Acoustic and compression tests were performed using an impedance tube and a universal testing machine. The results indicated that, compared to unfilled TPMS structures, the IPCs exhibited a shift in the first peak acoustic absorption coefficient to lower frequencies, an increase (1.59 = fold) in the average acoustic absorption coefficient within the 500–6300 Hz range, and a significant enhancement (35.58 fold) in the average normal incidence transmission loss (TL). Under quasi-static compression, the plateau stage was sustained over 60% strain, and the energy absorption capacity increased by a factor of 3.56. This research provides a technical reference for developing multifunctional materials for aerospace and other acoustic applications. Full article
Show Figures

Figure 1

13 pages, 4738 KB  
Article
A Novel Homozygous Mutation in PMFBP1 Associated with Acephalic Spermatozoa Defects
by Cong Liu, Xinyue Yin, Gege Yin, Jinying Wang, Yirong Chen, Yi Zhang, Jie Li and Jin Luo
Biomedicines 2025, 13(12), 2882; https://doi.org/10.3390/biomedicines13122882 - 26 Nov 2025
Viewed by 262
Abstract
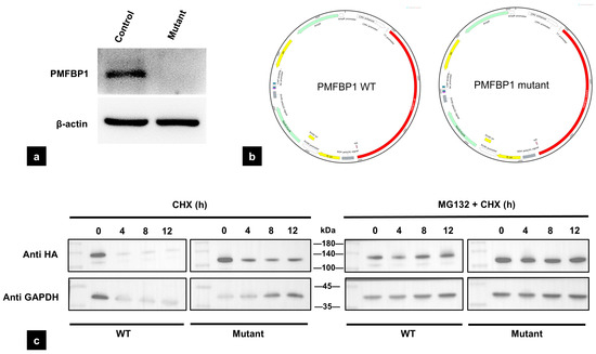
Background/Objectives: Acephalic spermatozoa syndrome (ASS) is a rare subtype of male infertility characterized by headless sperm due to defective head–tail coupling. Genetic factors are recognized as the primary etiology of ASS; however, known pathogenic mutations only explain a subset of ASS cases. [...] Read more.
Background/Objectives: Acephalic spermatozoa syndrome (ASS) is a rare subtype of male infertility characterized by headless sperm due to defective head–tail coupling. Genetic factors are recognized as the primary etiology of ASS; however, known pathogenic mutations only explain a subset of ASS cases. Further investigations are required to elucidate the underlying genetic pathogenesis of ASS and the implications of such genetic defects for assisted reproductive technology (ART) outcomes. This study aimed to identify a novel PMFBP1 mutation in an ASS patient; investigate the effects of the identified mutation on sperm ultrastructure and PMFBP1 protein expression/stability, and assess ART outcomes using the patient’s sperm. Methods: One 34-year-old infertile male with ASS was enrolled. Genetic screening was performed via whole-exome sequencing (WES), followed by Sanger sequencing for mutation validation. Sperm morphological characteristics were evaluated using Diff-Quik staining (for general morphology), transmission electron microscopy (TEM, for ultrastructural analysis), and peanut agglutinin (PNA) staining. Protein expression and stability were analyzed by Western blot and cycloheximide (CHX)/MG132 assays. ART outcomes were compared between the in vitro fertilization (IVF) cycles using the patient’s sperm and those using donor sperm. Results: In IVF cycles, donor sperm achieved normal fertilization (characterized by two pronuclei [2PN] formation), whereas the patient’s sperm failed to form 2PN and leading to embryo fragmentation. Genetic sequencing identified a novel nonsense mutation in PMFBP1 (c.2641C>T), which introduced a premature stop codon and resulted in a premature protein product (p.Arg881Ter). Morphologically, this mutation led to complete sperm head–tail detachment, and abnormalities in acrosome structure and sperm head–neck junction. The absence of PMFBP1 protein in the patient’s spermatozoa was observed. The in vitro assays showed the c.2641C>T mutation induced expression of the truncated PMFBP1 protein and significantly altered PMFBP1 protein stability. Conclusions: The PMFBP1 c.2641C>T mutation impairs sperm head–tail adhesion, thereby contributing to the pathogenesis of ASS. This study expands the clinical mutational spectrum of PMFBP1-associated male infertility and provides valuable insights for the genetic diagnosis of ASS patients. Additionally, these findings may lay a foundation for the choice of therapeutic strategies targeting PMFBP1-related ASS. Full article
(This article belongs to the Section Molecular Genetics and Genetic Diseases)
Show Figures

Figure 1

18 pages, 278 KB  
Article
Gendered Attitudes Toward Corporal Punishment: Implications for Prevention of Mental Health Problems in Youth
by Miroslav Rajter and Milani Medvidović
Healthcare 2025, 13(23), 3053; https://doi.org/10.3390/healthcare13233053 - 25 Nov 2025
Viewed by 434
Abstract
Background: Corporal punishment is a form of violence that poses long-term risks to children’s mental health and wellbeing. Understanding the attitudes that justify such practices is essential for designing preventive and health promotion interventions. Previous research suggests gender differences in these attitudes, [...] Read more.
Background: Corporal punishment is a form of violence that poses long-term risks to children’s mental health and wellbeing. Understanding the attitudes that justify such practices is essential for designing preventive and health promotion interventions. Previous research suggests gender differences in these attitudes, yet the extent and nature of these differences remain unclear. Objective: This study examined gender-related differences in attitudes toward corporal punishment and their implications for youth mental health promotion. Participants and Setting: The study involved 582 university students aged 18 to 40, with a mean age of 22 years. Participants were from various fields of study and were surveyed online. Methods: The Short Situational Scale of Attitudes towards Corporal Punishment (SSS-CP) was developed for this study, depicting hypothetical conflicts between parents and children, culminating in corporal punishment. A quasi-experimental design was used, varying the gender of the participant, parent, and child. Data was analyzed using ANCOVA, controlling for previous experience of corporal punishment. Results: Physical punishment was more justified when the participant was male (6% of criterion variance), when the perpetrator was a female parent (1.3%), and when the child was male (1.8%); however, no significant interaction effects were found. Previous experience with corporal punishment also predicted more approving attitudes toward its use (1.7% of criterion variance). Conclusions: Gender differences in the justification of corporal punishment highlight how social norms shape the acceptance of violence and, consequently, the normalization of behaviors linked to poorer mental health outcomes in youth. Prevention and health promotion programs should integrate gender-sensitive components that address beliefs about violence, foster emotion regulation, and reduce the intergenerational transmission of harmful disciplinary practices. Full article
24 pages, 11289 KB  
Article
Vegetation Coverage Evolution Mechanism and Driving Factors in Dongting Lake Basin (China), 2000 to 2020
by Taohong Zou, Yuqiu Jia, Peng Chen and Yaxuan Chang
Sustainability 2025, 17(23), 10543; https://doi.org/10.3390/su172310543 - 25 Nov 2025
Viewed by 190
Abstract
The Dongting Lake Basin (DLB), a region of key importance in the national project of the Yangtze River Protection and Economic Belt Construction, experienced dramatic land use changes caused by anthropogenic disturbances and climate change. Understanding vegetation dynamics is crucial for improving ecosystem [...] Read more.
The Dongting Lake Basin (DLB), a region of key importance in the national project of the Yangtze River Protection and Economic Belt Construction, experienced dramatic land use changes caused by anthropogenic disturbances and climate change. Understanding vegetation dynamics is crucial for improving ecosystem structure and function and environmental sustainability. Here, a long-term (2000–2020) Normalized Difference Vegetation Index (NDVI) dataset, integrated with multiple statistical methods, was applied to investigate the spatiotemporal characteristics of vegetation coverage in the DLB. The Geodetector model and partial correlation analysis were then applied to determine the main factors affecting spatial and temporal vegetation coverage change. The results showed the following: (1) The DLB showed an overall increasing NDVI at a rate of 0.37% per year from 2000 to 2020; NDVI dynamics shifted in 2010, changing from a slow to a significant increase. The seasonal average NDVI increased differently among the four seasons, in the following descending order: winter (0.56%) > spring (0.22%) > summer (0.17%) > autumn (0.05%). (2) The area with an upward NDVI trend was primarily distributed in the forest zones in the eastern and western parts, accounting for 87.55% of the total area, whereas the area with a decreasing trend was mainly clustered in the northern plains of the DLB, accounting for 6.27% of the total area. (3) The annual variation rate of the NDVI during 2010–2020 was faster than that from 2000 to 2010; the gains and losses of the transmission area were varied among different vegetation levels. (4) The DEM and slope comprised a stronger influence on the NDVI spatial variation, while the annual average temperature was the controlling climate factor, with a q-value of 26.09%. The interaction of each independent factor showed a strengthening effect for explaining the spatial variability of the NDVI. (5) Climatic factors exerted a positive correlation with the NDVI, and the temperature had a stronger influence on vegetation coverage change than that of precipitation. These results can guide the development of ecosystem models to enhance their predictive accuracy, which can provide a scientific basis for the sustainable management of vegetation resources. Full article
(This article belongs to the Section Sustainable Forestry)
Show Figures

Figure 1

10 pages, 1409 KB  
Article
Pre-Emphasis for 1.2 Tb/s DP-64QAM Transmission Simulated in OptiSystem
by Abdullah S. Karar, Ahmad Atieh and Xin Chen
Photonics 2025, 12(12), 1152; https://doi.org/10.3390/photonics12121152 - 24 Nov 2025
Cited by 1 | Viewed by 298
Abstract
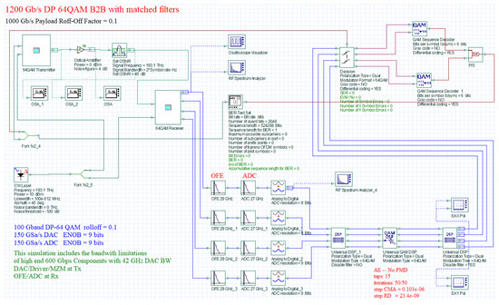
We investigate analog and digital pre-emphasis for ultra-high-bit-rate coherent dual-polarization 64-QAM (DP-64QAM) transmission using OptiSystem. Two representative single-wavelength configurations are studied: 64 Gbaud (600 Gb/s payload, 768 Gb/s line rate) and 100 Gbaud (1000 Gb/s payload, 1.2 Tb/s line rate). The transmitter employs [...] Read more.
We investigate analog and digital pre-emphasis for ultra-high-bit-rate coherent dual-polarization 64-QAM (DP-64QAM) transmission using OptiSystem. Two representative single-wavelength configurations are studied: 64 Gbaud (600 Gb/s payload, 768 Gb/s line rate) and 100 Gbaud (1000 Gb/s payload, 1.2 Tb/s line rate). The transmitter employs raised-cosine pulse shaping (roll-off 0.1) and a 9-bit DAC, while the receiver uses a 9-bit ADC; bandwidth-limiting Bessel/Gaussian filters emulate practical transmitter (Tx) and receiver (Rx) front-end constraints. Analog pre-emphasis (APE) is realized by uploading a measured analog filter response immediately after the DAC to compensate high-frequency roll-off. Digital pre-emphasis (DPE) is implemented before the DAC as a finite-impulse-response (FIR) pre-distortion stage, with taps obtained from the measured frequency response via spectrum mirroring, inverse FFT, Hamming-window smoothing, and normalization. We compare four cases: (i) ideal reference without bandwidth limits; (ii) bandwidth-limited without pre-emphasis; (iii) APE; and (iv) DPE. Bit-error-rate–versus–optical signal-to-noise ratio (OSNR) results show that both APE and DPE substantially mitigate bandwidth-induced penalties and approach the theoretical bound, reducing the OSNR gap to 5.8 dB at 64 Gbaud and 6.6 dB at 100 Gbaud, with operation near the forward error correction (FEC) threshold (BER=102). While DPE offers full programmability, it increases peak-to-average power ratio (PAPR) and may require additional gain headroom. Overall, APE provides an effective rapid-prototyping step prior to DPE deployment, confirming the feasibility of 768 Gb/s and 1.2 Tb/s DP-64QAM links with commercially realistic components, including a 150 GSa/s DAC operating at 1.5 samples/symbol for 100 Gbaud. Full article
Show Figures

Figure 1

15 pages, 1629 KB  
Article
Optimization of Anti-Fouling Piezoelectric Composite Coating for High-Voltage Insulators in Converter Stations
by Yanwen Ouyang, Meng Chen, Siwei Pan, Qing Wang, Yihua Qian, Yuanyuan Li, Yong Liu and Pengfei Fang
Materials 2025, 18(23), 5270; https://doi.org/10.3390/ma18235270 - 21 Nov 2025
Viewed by 361
Abstract
Under the DC field, live contamination is more likely to deposit on the surface of insulators due to the action of the external electric field. The deposition of dirt on the surface of Ultra High Voltage (UHV) insulators can lead to the occurrence [...] Read more.
Under the DC field, live contamination is more likely to deposit on the surface of insulators due to the action of the external electric field. The deposition of dirt on the surface of Ultra High Voltage (UHV) insulators can lead to the occurrence of flashover phenomena, causing significant economic losses. Due to the particularity of UHV insulators, many traditional surface anti-pollution technologies designed for normal voltage insulators are not applicable to them. In order to prevent the harm of contamination accumulation affecting the safe operation of transmission lines, in this study, tetragonal BaTiO3 was mixed into room-temperature vulcanized silicone rubber for the first time to prepare a composite coating with piezoelectric properties. This coating can use the piezoelectric effect to remove the contamination adhering to the surface of UHV insulators under a DC field. In this study, the piezoelectric properties of the prepared tetragonal BaTiO3 were verified through material characterization. The results show that the introduction of piezoelectric fillers can significantly accelerate the dissipation of charges on the insulator surface under slight disturbances, which helps to reduce the accumulation of charged pollutants on the insulator surface. The anti-pollution performance under electric field conditions was verified through a simulation experimental device. Finally, through experiments in a real converter station environment, the anti-pollution effect of the insulator under actual working conditions was verified. Full article
(This article belongs to the Special Issue Advances in Piezoelectric/Dielectric Ceramics and Composites)
Show Figures

Figure 1

15 pages, 862 KB  
Review
The Crosstalk Between Brain Energy Metabolism and Neuropathic Pain: Mechanisms and Therapeutic Implications
by Jiangtao Wang, Baitong Liu, Jinyan Liu, Zhuoxi Hou, Guangxin Xie, Xiaoyi Xiong and Shuguang Yu
Metabolites 2025, 15(12), 755; https://doi.org/10.3390/metabo15120755 - 21 Nov 2025
Viewed by 621
Abstract
Normal physiological brain activity relies on precise and orderly energy supply. The brain’s complex energy metabolism (encompassing glucose, lipid, lactate, and amino acid metabolic pathways) underpins neuronal function. Neuropathic pain severely impacts patients’ quality of life, and traditional therapies often prove ineffective. This [...] Read more.
Normal physiological brain activity relies on precise and orderly energy supply. The brain’s complex energy metabolism (encompassing glucose, lipid, lactate, and amino acid metabolic pathways) underpins neuronal function. Neuropathic pain severely impacts patients’ quality of life, and traditional therapies often prove ineffective. This condition is frequently accompanied by energy metabolism disorders in relevant brain regions. Dysregulation of metabolic pathways disrupts neuronal energy supply and signaling, impairs synaptic transmission, and triggers abnormal glial interactions and neuroinflammation, thereby driving the onset and chronic progression of neuropathic pain. This paper systematically elucidates the impact of metabolic pathway imbalances on neuropathic pain and explores potential therapeutic strategies targeting energy homeostasis. It aims to provide novel theoretical foundations and treatment approaches for the clinical management of neuropathic pain. Full article
(This article belongs to the Section Thematic Reviews)
Show Figures

Figure 1

Back to TopTop