Sign in to use this feature.

Years

Between: -

Subjects

remove_circle_outline
remove_circle_outline
remove_circle_outline
remove_circle_outline
remove_circle_outline
remove_circle_outline
remove_circle_outline
remove_circle_outline
remove_circle_outline

Journals

remove_circle_outline
remove_circle_outline
remove_circle_outline
remove_circle_outline
remove_circle_outline
remove_circle_outline
remove_circle_outline
remove_circle_outline
remove_circle_outline
remove_circle_outline
remove_circle_outline
remove_circle_outline
remove_circle_outline
remove_circle_outline
remove_circle_outline
remove_circle_outline
remove_circle_outline
remove_circle_outline
remove_circle_outline
remove_circle_outline
remove_circle_outline

Article Types

Countries / Regions

remove_circle_outline
remove_circle_outline
remove_circle_outline
remove_circle_outline
remove_circle_outline

Search Results (2,646)

Search Parameters:
Keywords = nondestructive analysis

Order results
Result details
Results per page
Select all
Export citation of selected articles as:
17 pages, 1606 KB  
Article
Non-Destructive Estimation of Nitrogen and Crude Protein in Mombasa Grass Using Morphometry, Colorimetry, and Spectrophotometry
by Rafael M. Amaral, Berman E. Espino, Floridalma E. M. Francisco, Oswaldo Navarrete and Carlomagno S. Castro
Nitrogen 2026, 7(1), 15; https://doi.org/10.3390/nitrogen7010015 (registering DOI) - 29 Jan 2026
Abstract
Estimating nitrogen (N) and the corresponding crude protein (CP) content in forage crops is essential for optimizing fertilization and livestock nutrition. However, standard methods such as the Dumas and Kjeldahl techniques are destructive, costly, and impractical for field use in certain regions of [...] Read more.
Estimating nitrogen (N) and the corresponding crude protein (CP) content in forage crops is essential for optimizing fertilization and livestock nutrition. However, standard methods such as the Dumas and Kjeldahl techniques are destructive, costly, and impractical for field use in certain regions of developing countries. This study evaluated four non-destructive approaches—morphometric measurements, Pantone® color scales, smartphone-based RGB analysis (ColorDetector app), and SPAD chlorophyll readings—for predicting N and CP in Megathyrsus maximus (Mombasa grass). A total of 120 samples were collected under three nitrogen fertilization levels and assessed using linear mixed-effects models with cross-validation. Morphometric variables showed poor performance (R2 < 0.01), indicating low correlation with nutrient content. Pantone-based RGB models provided slightly better predictions (R2 ≈ 0.30) but were limited by subjectivity and discrete data. SPAD-based models demonstrated moderate predictive accuracy (R2 ≈ 0.53; RMSE ≈ 0.46%). The highest accuracy was achieved with smartphone-derived RGB data, where full RGB models reached R2 = 0.60 and RMSE = 0.45%. Based on these results, a practical green color scale was developed from RGB values to support real-time, in-field nitrogen and crude protein assessment. This study highlights smartphone imaging as a scalable, low-cost, and accurate tool for non-destructive estimation of nitrogen and crude protein in tropical forages, offering an accessible alternative to laboratory methods for producers and field technicians. Full article
Show Figures

Figure 1

23 pages, 3738 KB  
Article
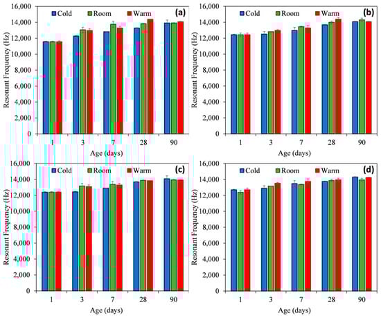
Enhancing Concrete Strength Prediction from Non-Destructive Testing Under Variable Curing Temperatures Using Artificial Neural Networks
by Ghazal Gholami Hossein Abadi, Kehinde Adewale, Muhammad Usama Salim and Carlos Moro
Infrastructures 2026, 11(2), 46; https://doi.org/10.3390/infrastructures11020046 (registering DOI) - 29 Jan 2026
Abstract
Non-destructive testing (NDT) methods are widely used to evaluate the performance of concrete, but their accuracy can be influenced by external factors such as curing temperature. Temperature not only modifies hydration kinetics and strength development but may also change the correlation between NDT [...] Read more.
Non-destructive testing (NDT) methods are widely used to evaluate the performance of concrete, but their accuracy can be influenced by external factors such as curing temperature. Temperature not only modifies hydration kinetics and strength development but may also change the correlation between NDT measurements and compressive strength. However, no prior research has systematically examined how different curing temperatures influence the reliability of various NDT techniques. This study evaluates three curing temperatures and their effect on the correlation between NDTs and compressive strength at various ages (1, 3, 7, 28, and 90 days). Both simple regression analysis and artificial neural networks (ANNs) were employed to predict strength from NDT measurements. Results show that NDT sensitivity to curing temperature is most pronounced at early ages, and that linear regression models cannot adequately capture the complexity of these relationships. In contrast, ANNs demonstrated superior predictive capability, though initial training with limited data led to overfitting and instability. By applying Gaussian Noise Augmentation (GNA), model accuracy and generalization improved substantially, achieving R2 values above 0.95 across training, validation, and test sets. These findings highlight the potential of non-linear models, supported by data augmentation, to improve prediction reliability, lower experimental costs, and more accurately capture the role of curing temperature in NDT–strength correlations for concrete. Full article
Show Figures

Figure 1

26 pages, 13718 KB  
Article
Study on the Propagation Characteristics of Ultrasonic Longitudinal Guided Wave in BFRP Bolt Anchorage Structure
by Yue Li, Jun He, Wen He and Manman Wang
Buildings 2026, 16(3), 518; https://doi.org/10.3390/buildings16030518 - 27 Jan 2026
Viewed by 33
Abstract
Basalt Fiber Reinforced Polymer (BFRP) bolts offer a high mechanical performance, yet their non-destructive evaluation in anchorage systems remains scarcely investigated. This work examines guided wave propagation in BFRP bolt anchorage structures through a combined experimental and numerical analysis. Optimal excitation within 35–100 [...] Read more.
Basalt Fiber Reinforced Polymer (BFRP) bolts offer a high mechanical performance, yet their non-destructive evaluation in anchorage systems remains scarcely investigated. This work examines guided wave propagation in BFRP bolt anchorage structures through a combined experimental and numerical analysis. Optimal excitation within 35–100 kHz was determined experimentally, revealing 40 kHz as the most stable mode, with a pronounced bottom reflection and a peak-to-peak amplitude of 0.31 V. Numerical simulations explored the influence of anchorage medium properties, bolt characteristics, and de-bonding defect locations and lengths on dispersion, attenuation, velocity, radial energy distribution, and echo response. The results indicate that denser anchorage media reduce velocity and attenuation but enhance radial nonuniformity, whereas a higher elastic modulus decreases amplitude and increases attenuation; a larger Poisson’s ratio elevates both velocity and attenuation. For the bolt, a higher density lowers velocity and attenuation, while a greater modulus amplifies both; Poisson’s ratio exerts a minor positive effect. Defect echo time varies linearly with defect position, and increasing the defect length elevates velocity yet diminishes amplitude. These findings elucidate the interplay between material parameters, defect geometry, and guided wave behavior, offering a basis for the optimized non-destructive testing (NDT) of BFRP bolts and facilitating their deployment in engineering applications. Full article
(This article belongs to the Section Building Structures)
Show Figures

Figure 1

21 pages, 4181 KB  
Review
Twenty Years of Advances in Material Identification of Polychrome Sculptures
by Weilin Zeng, Xinyou Liu and Liang Xu
Coatings 2026, 16(2), 156; https://doi.org/10.3390/coatings16020156 - 25 Jan 2026
Viewed by 130
Abstract
Polychrome sculptures are complex, multilayered artifacts that embody the intersection of artistic craftsmanship, material science, and cultural heritage. Over the past two decades, the study of material identification in polychrome sculptures has shown marked interdisciplinary development, driven by advances in analytical technologies that [...] Read more.
Polychrome sculptures are complex, multilayered artifacts that embody the intersection of artistic craftsmanship, material science, and cultural heritage. Over the past two decades, the study of material identification in polychrome sculptures has shown marked interdisciplinary development, driven by advances in analytical technologies that have transformed how these objects are studied, enabling high-resolution identification of pigments, binders, and structural substrates. This review synthesizes key developments in the identification of polychrome sculpture materials, focusing on the integration of non-destructive and molecular-level techniques such as XRF, FTIR, Raman, LIBS, GC-MS, and proteomics. It highlights regional and historical variations in materials and craft processes, with case studies from Brazil, China, and Central Africa demonstrating how multi-modal methods reveal both technical and ritual knowledge embedded in these artworks. The review also examines evolving research paradigms—from pigment identification to stratigraphic and cross-cultural interpretation—and discusses current challenges such as organic material degradation and the need for standardized protocols. Finally, it outlines future directions including AI-assisted diagnostics, multimodal data fusion, and collaborative conservation frameworks. By bridging scientific analysis with cultural context, this study offers a comprehensive methodological reference for the conservation and interpretation of polychrome sculptures worldwide. Full article
(This article belongs to the Section Surface Characterization, Deposition and Modification)
Show Figures

Figure 1

20 pages, 7808 KB  
Article
Early Modern Creole and Iberian Ceramics in Cape Verde: Non-Destructive pXRF Analysis of 16th–18th Century Pottery from Santiago Island
by Saúl Alberto Guerrero Rivero, Leticia da Silva Gondim, Joana B. Torres, André Teixeira, Nireide Pereira Tavares, Jaylson Monteiro and Javier Iñañez
Ceramics 2026, 9(2), 13; https://doi.org/10.3390/ceramics9020013 - 23 Jan 2026
Viewed by 153
Abstract
Archaeological research on Santiago Island (Cape Verde) offers a strategic framework for investigating ceramic material culture shaped by Iberian and African interactions during the early modern period. This study presents first-stage results from a non-destructive archaeometric analysis of pottery fragments recovered from early [...] Read more.
Archaeological research on Santiago Island (Cape Verde) offers a strategic framework for investigating ceramic material culture shaped by Iberian and African interactions during the early modern period. This study presents first-stage results from a non-destructive archaeometric analysis of pottery fragments recovered from early colonial sites and curated at the Museu de Arqueologia in Praia. Using portable X-ray fluorescence spectroscopy (pXRF), low-fired, handmade vessels associated with African technological traditions were analysed to determine their elemental composition and potential provenance. The work also focused on sugar moulds, containers used in the refining of this product, one of the most important in Atlantic colonisation. The resulting geochemical data is compared with established reference groups from the Iberian Peninsula, Atlantic Africa, and Macaronesia. Elemental variability indicates the use of diverse clay sources and production techniques, reflecting hybrid technological practices shaped by cultural interaction and provisioning constraints. These results contribute to ongoing research within the CERIBAM (Iberian Atlantic Expansion in North Africa and Macaronesia) and Palarq-funded projects, which aim to reconstruct early colonial ceramic networks and sociotechnical dynamics. By integrating archaeometric data with archaeological and historical perspectives, this study aims to demonstrate the utility of non-invasive analytical protocols for understanding ceramic technology, intercultural exchange, and Atlantic material connectivity in early Creole formations while preserving the integrity of the collections. Full article
(This article belongs to the Special Issue Advances in Ceramics, 3rd Edition)
Show Figures

Figure 1

23 pages, 4528 KB  
Article
AI-Powered Thermal Fingerprinting: Predicting PLA Tensile Strength Through Schlieren Imaging
by Mason Corey, Kyle Weber and Babak Eslami
Polymers 2026, 18(3), 307; https://doi.org/10.3390/polym18030307 - 23 Jan 2026
Viewed by 295
Abstract
Fused deposition modeling (FDM) suffers from unpredictable mechanical properties in nominally identical prints. Current quality assurance relies on destructive testing or expensive post-process inspection, while existing machine learning approaches focus primarily on printing parameters rather than real-time thermal environments. The objective of this [...] Read more.
Fused deposition modeling (FDM) suffers from unpredictable mechanical properties in nominally identical prints. Current quality assurance relies on destructive testing or expensive post-process inspection, while existing machine learning approaches focus primarily on printing parameters rather than real-time thermal environments. The objective of this proof-of-concept study is to develop a low-cost, non-destructive framework for predicting tensile strength during FDM printing by directly measuring convective thermal gradients surrounding the print. To accomplish this, we introduce thermal fingerprinting: a novel non-destructive technique that combines Background-Oriented Schlieren (BOS) imaging with machine learning to predict tensile strength during printing. We captured thermal gradient fields surrounding PLA specimens (n = 30) under six controlled cooling conditions using consumer-grade equipment (Nikon D750 camera, household hairdryers) to demonstrate low-cost implementation feasibility. BOS imaging was performed at nine critical layers during printing, generating thermal gradient data that was processed into features for analysis. Our initial dual-model ensemble system successfully classified cooling conditions (100%) and showed promising correlations with tensile strength (initial 80/20 train–test validation: R2 = 0.808, MAE = 0.279 MPa). However, more rigorous cross-validation revealed the need for larger datasets to achieve robust generalization (five-fold cross-validation R2 = 0.301, MAE = 0.509 MPa), highlighting typical challenges in small-sample machine learning applications. This work represents the first successful application of Schlieren imaging to polymer additive manufacturing and establishes a methodological framework for real-time quality prediction. The demonstrated framework is directly applicable to real-time, non-contact quality assurance in FDM systems, enabling on-the-fly identification of mechanically unreliable prints in laboratory, industrial, and distributed manufacturing environments without interrupting production. Full article
(This article belongs to the Special Issue 3D/4D Printing of Polymers: Recent Advances and Applications)
Show Figures

Figure 1

43 pages, 5796 KB  
Article
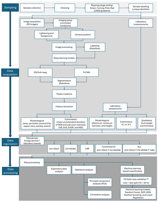
Comparative Analysis of R-CNN and YOLOv8 Segmentation Features for Tomato Ripening Stage Classification and Quality Estimation
by Ali Ahmad, Jaime Lloret, Lorena Parra, Sandra Sendra and Francesco Di Gioia
Horticulturae 2026, 12(2), 127; https://doi.org/10.3390/horticulturae12020127 - 23 Jan 2026
Viewed by 158
Abstract
Accurate classification of tomato ripening stages and quality estimation is pivotal for optimizing post-harvest management and ensuring market value. This study presents a rigorous comparative analysis of morphological and colorimetric features extracted via two state-of-the-art deep learning-based instance segmentation frameworks—Mask R-CNN and YOLOv8n-seg—and [...] Read more.
Accurate classification of tomato ripening stages and quality estimation is pivotal for optimizing post-harvest management and ensuring market value. This study presents a rigorous comparative analysis of morphological and colorimetric features extracted via two state-of-the-art deep learning-based instance segmentation frameworks—Mask R-CNN and YOLOv8n-seg—and their efficacy in machine learning-driven ripening stage classification and quality prediction. Using 216 fresh-market tomato fruits across four defined ripening stages, we extracted 27 image-derived features per model, alongside 12 laboratory-measured physio-morphological traits. Multivariate analyses revealed that R-CNN features capture nuanced colorimetric and structural variations, while YOLOv8 emphasizes morphological characteristics. Machine learning classifiers trained with stratified 10-fold cross-validation achieved up to 95.3% F1-score when combining both feature sets, with R-CNN and YOLOv8 alone attaining 96.9% and 90.8% accuracy, respectively. These findings highlight a trade-off between the superior precision of R-CNN and the real-time scalability of YOLOv8. Our results demonstrate the potential of integrating complementary segmentation-derived features with laboratory metrics to enable robust, non-destructive phenotyping. This work advances the application of vision-based machine learning in precision agriculture, facilitating automated, scalable, and accurate monitoring of fruit maturity and quality. Full article
(This article belongs to the Special Issue Sustainable Practices in Smart Greenhouses)
Show Figures

Figure 1

18 pages, 3659 KB  
Article
Grey Wolf Optimization-Optimized Ensemble Models for Predicting the Uniaxial Compressive Strength of Rocks
by Xigui Zheng, Arzoo Batool, Santosh Kumar and Niaz Muhammad Shahani
Appl. Sci. 2026, 16(2), 1130; https://doi.org/10.3390/app16021130 - 22 Jan 2026
Viewed by 35
Abstract
Reliable models for predicting the uniaxial compressive strength (UCS) of rocks are crucial for mining operations and rock engineering design. Empirical methods, including statistical methods, are often faced with many limitations when generalizing in a wide range of lithological types. To address this [...] Read more.
Reliable models for predicting the uniaxial compressive strength (UCS) of rocks are crucial for mining operations and rock engineering design. Empirical methods, including statistical methods, are often faced with many limitations when generalizing in a wide range of lithological types. To address this limitation, this study investigates the capability of grey wolf optimization (GWO)-optimized ensemble machine learning models, including decision tree (DT), extreme gradient boosting (XGBoost), and adaptive boosting (AdaBoost) for predicting UCS using a small dataset of easily measurable and non-destructive rock index properties. The study’s objective is to evaluate whether metaheuristic-based hyperparameter optimization can enhance model robustness and generalization performance under small-sample conditions. A unified experimental framework incorporating GWO-based optimization, three-fold cross-validation, sensitivity analysis, and multiple statistical performance indicators was implemented. The findings of this study confirm that although the GWO-XGBoost model achieves the highest training accuracy, it exhibits signs of mild overfitting. In contrast, the GWO-AdaBoost model outpaced with significant improvement in terms of coefficient of determination (R2) = 0.993, root mean square error (RMSE) = 2.2830, mean absolute error (MAE) = 1.6853, and mean absolute percentage error (MAPE) = 4.6974. Therefore, the GWO-AdaBoost has proven to be the most effective in terms of its prediction potential of UCS, with significant potential for adaptation due to its effectively learned parameters. From a theoretical perspective, this study highlights the non-equivalence between training accuracy and predictive reliability in UCS modeling. Practically, the findings support the use of GWO-AdaBoost as a reliable decision-support tool for preliminary rock strength assessment in mining and geotechnical engineering, particularly when comprehensive laboratory testing is not feasible. Full article
Show Figures

Figure 1

24 pages, 4209 KB  
Article
Stability-Oriented Deep Learning for Hyperspectral Soil Organic Matter Estimation
by Yun Deng and Yuxi Shi
Sensors 2026, 26(2), 741; https://doi.org/10.3390/s26020741 - 22 Jan 2026
Viewed by 39
Abstract
Soil organic matter (SOM) is a key indicator for evaluating soil fertility and ecological functions, and hyperspectral technology provides an effective means for its rapid and non-destructive estimation. However, in practical soil systems, the spectral response of SOM is often highly covariant with [...] Read more.
Soil organic matter (SOM) is a key indicator for evaluating soil fertility and ecological functions, and hyperspectral technology provides an effective means for its rapid and non-destructive estimation. However, in practical soil systems, the spectral response of SOM is often highly covariant with mineral composition, moisture conditions, and soil structural characteristics. Under small-sample conditions, hyperspectral SOM modeling results are usually highly sensitive to spectral preprocessing methods, sample perturbations, and model architecture and parameter configurations, leading to fluctuations in predictive performance across independent runs and thereby limiting model stability and practical applicability. To address these issues, this study proposes a multi-strategy collaborative deep learning modeling framework for small-sample conditions (SE-EDCNN-DA-LWGPSO). Under unified data partitioning and evaluation settings, the framework integrates spectral preprocessing, data augmentation based on sensor perturbation simulation, multi-scale dilated convolution feature extraction, an SE channel attention mechanism, and a linearly weighted generalized particle swarm optimization algorithm. Subtropical red soil samples from Guangxi were used as the study object. Samples were partitioned using the SPXY method, and multiple independent repeated experiments were conducted to evaluate the predictive performance and training consistency of the model under fixed validation conditions. The results indicate that the combination of Savitzky–Golay filtering and first-derivative transformation (SG–1DR) exhibits superior overall stability among various preprocessing schemes. In model structure comparison and ablation analysis, as dilated convolution, data augmentation, and channel attention mechanisms were progressively introduced, the fluctuations of prediction errors on the validation set gradually converged, and the performance dispersion among different independent runs was significantly reduced. Under ten independent repeated experiments, the final model achieved R2 = 0.938 ± 0.010, RMSE = 2.256 ± 0.176 g·kg−1, and RPD = 4.050 ± 0.305 on the validation set, demonstrating that the proposed framework has good modeling consistency and numerical stability under small-sample conditions. Full article
(This article belongs to the Section Environmental Sensing)
Show Figures

Figure 1

13 pages, 3366 KB  
Article
A Multi-Technique Study of 49 Gold Solidi from the Late Antique Period (Late 4th–Mid 6th Century AD)
by Giovanna Marussi, Matteo Crosera, Stefano Fornasaro, Elena Pavoni, Bruno Callegher and Gianpiero Adami
Heritage 2026, 9(1), 38; https://doi.org/10.3390/heritage9010038 - 20 Jan 2026
Viewed by 220
Abstract
This study investigates 49 gold solidi issued between the 4th and 5th century AD to determine their chemical composition. The coins were first catalogued by recording mass, diameter, and thickness. All specimens underwent non-destructive µ-EDXRF analysis to identify main elements, followed by semi-quantitative [...] Read more.
This study investigates 49 gold solidi issued between the 4th and 5th century AD to determine their chemical composition. The coins were first catalogued by recording mass, diameter, and thickness. All specimens underwent non-destructive µ-EDXRF analysis to identify main elements, followed by semi-quantitative fineness evaluation. To validate these results, six coins were randomly micro-sampled: material was dissolved in aqua regia and analysed by ICP-AES for gold quantification and ICP-MS for high precision trace element determination. The non-destructive analyses showed consistently high gold percentages, confirming authenticity and the extensive use of this noble metal during the studied period. Two distinct groups were identified based on the XRF Pt/Pd ratio, suggesting the use of gold from different sources. Comparison of μ-EDXRF and ICP-AES gold contents shows no statistically significant differences; however, this apparent agreement should be interpreted cautiously, as it mainly reflects the limited resolving power of ICP-AES at very high gold concentrations rather than definitive evidence for the absence of surface-related effects. Trace elements analysis detected low concentrations of Cu, Sn, and Pb suggesting the use of alluvial gold for minting. The presence and correlation of terrigenous elements (Al, Ca, Ti, Cr, Mn, Fe, Ni, Zn, Sr) indicate soil as the burial site. Full article
Show Figures

Figure 1

26 pages, 14692 KB  
Article
Assessment of Premium Citrus Fruit Production Potential Based on Multi-Spectral Remote Sensing with Unmanned Aerial Vehicles
by Guoxue Xie, Wentao Nong, Shaoe Yang, Qiting Huang, Zelin Qin, Saisai Wu, Canda Ma, Yurong Ling, Cunsui Liang and Xinjie He
Remote Sens. 2026, 18(2), 350; https://doi.org/10.3390/rs18020350 - 20 Jan 2026
Viewed by 139
Abstract
Citrus, as a globally important economic crop, requires accurate assessment of premium fruit production potential for precise orchard management and enhanced economic benefits. This study develops a method for assessing the production potential of premium citrus using UAV-based multispectral imagery and ground data. [...] Read more.
Citrus, as a globally important economic crop, requires accurate assessment of premium fruit production potential for precise orchard management and enhanced economic benefits. This study develops a method for assessing the production potential of premium citrus using UAV-based multispectral imagery and ground data. Taking citrus orchards in Wuming District, Guangxi, China, as the experimental area, this study investigates techniques for assessing the production potential of premium fruit at the canopy scale of citrus trees in southern hilly regions, aiming to rapidly predict the quality production potential of citrus before fruit ripening. The methodology involved the following: (1) Segmenting the study area using a Digital Surface Model (DSM) and extracting individual tree canopies by integrating NDVI with a marker-controlled watershed algorithm. Canopy fruit boundaries were identified using the NPCI index. (2) Selecting key assessment indicators—NDVI, TCAVI, REOSAVI, canopy area, and canopy fruit area—through correlation analysis with nutritional quality metrics. (3) Establishing threshold levels for these indicators and constructing a production potential assessment model. Experimental results demonstrated an individual tree identification accuracy (precision) of 98.75%, a recall of 98.47%, and an F-score of 98.61%. Canopy area extraction achieved a coefficient of determination (R2) of 0.869 and a root mean square error (RMSE) of 0.489 m2. The overall accuracy for production potential assessment reached 85.11%. This study provides a new approach for using UAV multispectral technology to non-destructively assess the production potential of premium citrus in the hilly regions of southern China, offering technical support for precise orchard management. Full article
Show Figures

Figure 1

17 pages, 2789 KB  
Article
Non-Destructive Detection of Internal Quality of Sanhua Plum Based on Multi-Source Information Fusion
by Weihao Zheng, Sai Xu, Xin Liang, Huazhong Lu and Pingzhi Wu
Foods 2026, 15(2), 371; https://doi.org/10.3390/foods15020371 - 20 Jan 2026
Viewed by 241
Abstract
This research addresses the limitations of traditional assembly line equipment, which is costly and impractical for narrow terrains, as well as the challenges of portable devices in large-scale detection. We propose a non-destructive testing method for assessing the internal quality of Sanhua Plums [...] Read more.
This research addresses the limitations of traditional assembly line equipment, which is costly and impractical for narrow terrains, as well as the challenges of portable devices in large-scale detection. We propose a non-destructive testing method for assessing the internal quality of Sanhua Plums using a free-fall approach that integrates near-infrared spectroscopy and images. Through analysis of models created from spectral data collected under optimal conditions (motor speed: 6.6 r/min, integration time: 14 ms, spot diameter: 20 mm), we processed near-infrared data from 120 plums. The spectral data underwent preprocessing with polynomial smoothing (SG) and Standard Normal Variate (SNV) calibration, followed by feature extraction using Competitive Adaptive Reweighted Sampling (CARS), resulting in a prediction model for soluble solid content with R2 of 0.8374 and RMSE of 0.5014. Simultaneously, a prediction model based solely on visual image data achieved an R2 of 0.3341 and RMSE of 1.0115. We developed a multi-source information fusion model that incorporated Z-score normalization, linear weighted fusion, and Partial Least Squares Regression (PLSR), resulting in an R2 of 0.8871 and RMSE of 0.4141 for the test set. This model outperformed individual spectroscopy and visual models, supporting the development of an automated non-destructive system for evaluating Sanhua Plum’s internal quality. Full article
(This article belongs to the Section Food Analytical Methods)
Show Figures

Graphical abstract

15 pages, 634 KB  
Review
Advances in Nondestructive DNA Extraction from Teeth for Human Identification
by Irena Zupanič Pajnič
Genes 2026, 17(1), 113; https://doi.org/10.3390/genes17010113 - 20 Jan 2026
Viewed by 265
Abstract
This review synthesizes advances in nondestructive DNA extraction from teeth, emphasizing their importance in forensics and archaeogenetics. Because of their mineralized structure and resistance to diagenesis, teeth remain vital for human identification when other tissues are unavailable or degraded. Modern protocols targeting dental [...] Read more.
This review synthesizes advances in nondestructive DNA extraction from teeth, emphasizing their importance in forensics and archaeogenetics. Because of their mineralized structure and resistance to diagenesis, teeth remain vital for human identification when other tissues are unavailable or degraded. Modern protocols targeting dental cementum have shown high success rates in retrieving nuclear DNA while maintaining specimen integrity, supporting ethical standards, and enabling additional morphological and isotopic analyses. Nondestructive extraction methods produce DNA yields comparable to—or in some archaeological cases, greater than—those of traditional destructive approaches, while ensuring strict contamination control and minimal physical impact. Cementum is a reliable source of DNA in aged and degraded teeth, although the petrous part of the temporal bone still represents the best option under extreme preservation conditions. These results highlight the need for context-specific sampling strategies that balance analytical goals with the preservation of museum collections. Future efforts include testing nondestructive protocols across various forensic scenarios and creating predictive models for DNA preservation. Overall, these developments promote ethical, effective, and sustainable practices in human genomic analysis. Full article
(This article belongs to the Special Issue Research Updates in Forensic Genetics)
Show Figures

Figure 1

18 pages, 748 KB  
Article
Endolymphatic Sac Surgery in Refractory Ménière’s Disease: Exploratory Associations and Postoperative Clinical Outcomes in a Bicentric Cohort
by Eleonore Lebelle, Maria-Pia Tuset, Ralph Haddad, Dario Ebode, Daniel Levy, Laetitia Ros, Quentin Mat, Mary Daval, Justin Michel, Laure De Charnace and Stéphane Gargula
Audiol. Res. 2026, 16(1), 15; https://doi.org/10.3390/audiolres16010015 - 20 Jan 2026
Viewed by 130
Abstract
Background/Objectives: Endolymphatic sac surgery (ELSS) is a non-destructive surgical option for medically refractory Ménière’s disease (MD), yet factors influencing surgical outcomes remain poorly understood. This exploratory study aimed to describe clinical outcomes following ELSS and identify potential associations between preoperative characteristics and [...] Read more.
Background/Objectives: Endolymphatic sac surgery (ELSS) is a non-destructive surgical option for medically refractory Ménière’s disease (MD), yet factors influencing surgical outcomes remain poorly understood. This exploratory study aimed to describe clinical outcomes following ELSS and identify potential associations between preoperative characteristics and surgical success. Methods: This retrospective, bicentric cohort study included 45 patients with definite MD who underwent ELSS (predominantly endolymphatic duct blockage) between 2019 and 2024. Vertigo control was assessed using AAO-HNS criteria. Hearing outcomes were evaluated through pure-tone and speech audiometry. Univariate analyses explored associations between demographic, clinical, imaging, and surgical variables and treatment outcomes. Results: Surgical success (Class A/B vertigo control) was achieved in 66.7% of patients (95% CI: 51.0–80.0%). In a post hoc exploratory analysis, longer disease duration (>5 years) showed an association with better outcomes (87.5% vs. 55.2%, p = 0.029), though this threshold was not prespecified and requires validation. Hearing was preserved in 77.5% of patients at 45-day follow-up but declined progressively to 50% at 2 years. Seven patients developed postoperative Tumarkin attacks, with five requiring non-conservative interventions. ELSS demonstrated low morbidity, with one labyrinthitis as the only significant complication. Conclusions: ELSS was associated with vertigo control in two-thirds of patients with refractory MD, with a favorable safety profile. Longer disease duration before surgery may be associated with improved outcomes, though this exploratory finding requires confirmation in prospective studies. The progressive hearing decline may reflect both natural disease progression and potential surgical effects. Further research with larger cohorts is needed to establish robust predictive criteria for patient selection. Full article
(This article belongs to the Section Balance)
Show Figures

Figure 1

17 pages, 3318 KB  
Article
Development of Near-Infrared Models for Selenium Content in the Pacific Oyster (Crassostrea gigas)
by Yousen Zhang, Lehai Ni, Yuting Meng, Cuiju Cui, Qihao Luo, Zan Li, Guohua Sun, Yanwei Feng, Xiaohui Xu, Jianmin Yang and Weijun Wang
Foods 2026, 15(2), 365; https://doi.org/10.3390/foods15020365 - 20 Jan 2026
Viewed by 205
Abstract
Near-infrared (NIR) spectroscopy is a vital non-destructive analytical tool in the food and aquaculture industries. This study pioneers the application of portable NIR spectrometers for evaluating selenium (Se) content in the Pacific oyster (Crassostrea gigas). We developed quantitative and qualitative models [...] Read more.
Near-infrared (NIR) spectroscopy is a vital non-destructive analytical tool in the food and aquaculture industries. This study pioneers the application of portable NIR spectrometers for evaluating selenium (Se) content in the Pacific oyster (Crassostrea gigas). We developed quantitative and qualitative models to predict selenium levels in oyster tissue, representing a novel application for monitoring trace elements in marine organisms. Quantitative models were developed using partial least squares (PLS) regression on spectra collected with two portable spectrometers (Micro NIR 1700, Micro PHAZIR RX) and a benchtop FT-NIR instrument, with validation via cross-validation and an independent set. Qualitative models were also constructed to categorize Se content into three levels: 0–1, 1–3, and >3 mg/kg. For quantitative analysis, the Micro NIR 1700 model performed robustly in external validation (RP = 0.932; RMSEP = 0.392; RPD = 2.46). The Micro PHAZIR RX model achieved the highest RC (0.988) and the lowest RMSEC (0.233), yet cross-validation indicated a potential risk of overfitting. In contrast, the FT-NIR instrument yielded the best external predictive ability for powdered samples (RP = 0.954, RPD = 2.60), highlighting its high precision under laboratory conditions. For qualitative discrimination, the Micro PHAZIR RX’s classification module achieved a 100% correct recognition rate (AUC = 0.937). The models based on the Micro NIR 1700 and FT-NIR instruments showed cumulative contribution rates (CCR) of 98.61% and 97.59%, respectively, with high performance indices (PI) of 89.3 and 90.2, confirming their effective discrimination capability. The models established in this study enable the rapid, on-site detection of Se content in oyster samples, underscoring the significant potential of portable NIR spectroscopy for selenium analysis in shellfish. Full article
(This article belongs to the Section Food Engineering and Technology)
Show Figures

Figure 1

Back to TopTop