Sign in to use this feature.

Years

Between: -

Subjects

remove_circle_outline
remove_circle_outline
remove_circle_outline
remove_circle_outline
remove_circle_outline
remove_circle_outline
remove_circle_outline
remove_circle_outline
remove_circle_outline

Journals

Article Types

Countries / Regions

remove_circle_outline
remove_circle_outline
remove_circle_outline
remove_circle_outline

Search Results (260)

Search Parameters:
Keywords = non-viral transfection

Order results
Result details
Results per page
Select all
Export citation of selected articles as:
29 pages, 3654 KB  
Article
Direct Cytoplasmic Transcription and Trimeric RBD Design Synergize to Enhance DNA Vaccine Potency Against SARS-CoV-2
by Yunju Nam, Sang Chul Shin, Sang Won Cho and Hyung Jun Ahn
Pharmaceutics 2026, 18(2), 164; https://doi.org/10.3390/pharmaceutics18020164 (registering DOI) - 26 Jan 2026
Abstract
Background/Objectives: The emergence of immune-evasive SARS-CoV-2 variants highlights the need for adaptable vaccine strategies. Trimeric receptor-binding domain (tRBD) antigens offer structural and immunological advantages over monomeric RBDs, but DNA vaccine efficacy has been limited by inefficient antigen expression, particularly in non-dividing antigen-presenting cells. [...] Read more.
Background/Objectives: The emergence of immune-evasive SARS-CoV-2 variants highlights the need for adaptable vaccine strategies. Trimeric receptor-binding domain (tRBD) antigens offer structural and immunological advantages over monomeric RBDs, but DNA vaccine efficacy has been limited by inefficient antigen expression, particularly in non-dividing antigen-presenting cells. Although cytoplasmic transcription–based DNA platforms have been developed to overcome nuclear entry barriers, their utility for antigen structure–function optimization remains underexplored. This study evaluated whether integrating a rationally designed trimeric RBD with a T7-driven cytoplasmic transcription system could enhance immunogenic performance. Methods: A DNA vaccine encoding a tandem trimeric SARS-CoV-2 RBD was delivered using a T7 RNA polymerase-driven cytoplasmic transcription system. In vitro antigen expression was assessed following Lipofectamine 3000-mediated transfection. In vivo, mice were immunized with the SM-102-based Rpol/tRBD/LNP formulation, and immunogenicity was assessed by antigen-specific antibody titers, serum neutralizing activity, and T-cell response profiling, together with basic safety/tolerability evaluations. Results: The T7-driven cytoplasmic transcription system markedly increased antigen mRNA and protein expression compared with conventional plasmid delivery. Rpol/tRBD vaccination induced higher anti-RBD IgG titers, enhanced neutralizing antibody activity, and robust CD8⁺ T cell responses relative to monomeric RBD and plasmid-based trimeric RBD vaccines. Immune responses were Th1-skewed and accompanied by germinal center activation without excessive inflammatory cytokine induction, body-weight loss, or hepatic and renal toxicity. Conclusions: This study demonstrates that integrating rational trimeric antigen engineering with direct cytoplasmic transcription enables balanced and well-tolerated immune activation in a DNA vaccine context. The T7 autogene-based platform provides a flexible framework for antigen structure–function optimization and supports the development of next-generation DNA vaccines targeting rapidly evolving viral pathogens. Full article
Show Figures

Graphical abstract

16 pages, 1638 KB  
Article
Fine-Tuning Positive-Surface-Charge Carbon Dots for High-Efficiency and Low-Cytotoxicity Gene Delivery
by Shuo Zhang, Yangming Zhou, Qi Zhang, Juanjuan Xue, Ruijie Li, Tao Liu, Qianqian Duan and Shengbo Sang
Nanomaterials 2026, 16(3), 169; https://doi.org/10.3390/nano16030169 - 26 Jan 2026
Abstract
Carbon dots (CDs) have emerged as a promising non-viral gene delivery vector due to their excellent biocompatibility and tunable surface properties. In this study, four CDs with gradient-positive zeta potentials (7.23 mV, 16.7 mV, 25.3 mV, 34.5 mV) were synthesized via a hydrothermal [...] Read more.
Carbon dots (CDs) have emerged as a promising non-viral gene delivery vector due to their excellent biocompatibility and tunable surface properties. In this study, four CDs with gradient-positive zeta potentials (7.23 mV, 16.7 mV, 25.3 mV, 34.5 mV) were synthesized via a hydrothermal method. Among these, CDs-3 with an optimal zeta potential of 25.3 mV stood out, exhibiting ultra-low cytotoxicity (cell viability >80% even at 50 μg/mL) and a transfection efficiency of nearly 100% (for GFP plasmid delivery), significantly outperforming commercial vectors Lipo2000 and PEI. A stable CDs-3/siIhh delivery system was constructed at a mass ratio of 2:1. In vitro evaluations confirmed that CDs-3/siIhh could efficiently regulate the Indian Hedgehog (Ihh) signaling pathway and osteoarthritis (OA)-related markers in both normal and IL-1β-induced inflammatory ATDC5 chondrocytes. Its regulatory effect was significantly superior to that of the commercial Lipo2000/siIhh and PEI/siIhh systems. This consistent “transcription–translation” regulation, combined with the carrier’s safety and excellent cellular internalization capacity in chondrocytes, highlights its potential for OA gene therapy. Collectively, our work develops a novel, safe, and efficient positive-potential CD-based gene delivery vector, providing a promising gene regulatory capacity by leveraging optimized surface charge engineering. Full article
(This article belongs to the Special Issue Carbon Quantum Dots (CQDs) and Related Systems)
18 pages, 8849 KB  
Article
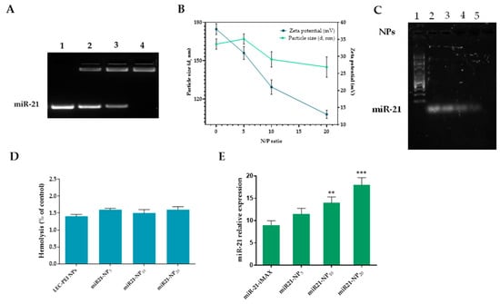
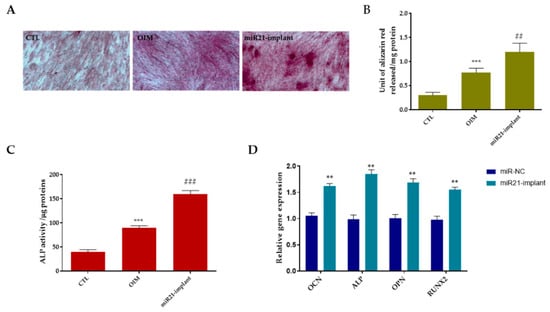
Innovative Titanium Implants Coated with miR-21-Loaded Nanoparticle for Peri-Implantitis Prevention
by Anna Valentino, Raffaele Conte, Pierfrancesco Cerruti, Roberta Condò, Gianfranco Peluso and Anna Calarco
Pharmaceutics 2026, 18(1), 142; https://doi.org/10.3390/pharmaceutics18010142 - 22 Jan 2026
Viewed by 54
Abstract
Background/Objectives: Peri-implantitis is a chronic inflammatory condition affecting tissues surrounding dental implants and is characterized by progressive marginal bone loss that can ultimately lead to implant failure. Reduced vascularization and impaired immune clearance in peri-implant tissues contribute to persistent inflammation and limited therapeutic [...] Read more.
Background/Objectives: Peri-implantitis is a chronic inflammatory condition affecting tissues surrounding dental implants and is characterized by progressive marginal bone loss that can ultimately lead to implant failure. Reduced vascularization and impaired immune clearance in peri-implant tissues contribute to persistent inflammation and limited therapeutic efficacy. MicroRNAs (miRNAs), particularly miR-21, have emerged as key regulators of inflammatory responses and bone remodeling. The objective of this study was to develop a bioactive dental implant coating capable of locally delivering miR-21 to modulate inflammation and promote peri-implant tissue regeneration, thereby preventing peri-implantitis. Methods: Cationic nanoparticles were synthesized using lecithin and low-molecular-weight polyethylenimine (PEI) as a non-viral delivery system for miR-21. Lecithin was employed to enhance biocompatibility, while PEI functionalization provided a positive surface charge to improve miRNA complexation and cellular uptake. The resulting lecithin–PEI nanoparticles (LEC–PEI NPs) were incorporated into a chitosan-based coating and applied to titanium implant surfaces to obtain a sustained miR-21–releasing system (miR21-implant). Transfection efficiency and biological activity were evaluated in human periodontal ligament fibroblasts (hPDLFs) and compared with a commercial transfection reagent (Lipofectamine). Release kinetics and long-term activity of miR-21 from the coating were also assessed. Results: MiR-21-loaded LEC–PEI nanoparticles demonstrated significantly higher transfection efficiency than Lipofectamine and retained marked biological activity in hPDLFs relevant to peri-implantitis prevention. The chitosan-based nanoparticle coating enabled controlled and sustained miR-21 release over time, supporting prolonged modulation of inflammatory and osteogenic signaling pathways involved in peri-implant tissue homeostasis. Conclusions: The miR21-implant system, based on lecithin–PEI nanoparticles incorporated into a chitosan coating, represents a promising therapeutic strategy for peri-implantitis prevention. By enabling sustained local delivery of miR-21, this approach has the potential to preserve peri-implant bone architecture, modulate chronic inflammation, and enhance the osseointegration of titanium dental implants. Full article
Show Figures

Graphical abstract

12 pages, 5349 KB  
Communication
Mammary Intraductal Gene Electroporation (MIGE): A Novel Non-Viral Gene Delivery Method Targeting Murine Mammary Epithelial Cells
by Kazunori Morohoshi, Miho Ohba, Masahiro Sato and Shingo Nakamura
Appl. Sci. 2026, 16(1), 557; https://doi.org/10.3390/app16010557 - 5 Jan 2026
Viewed by 196
Abstract
The mammary gland is a valuable model in cancer research and developmental biology. Gene delivery techniques are crucial for mammary tissue research to understand how genes function and study on diseases such as cancer. Viral vector-based approaches provide a high degree of transduction [...] Read more.
The mammary gland is a valuable model in cancer research and developmental biology. Gene delivery techniques are crucial for mammary tissue research to understand how genes function and study on diseases such as cancer. Viral vector-based approaches provide a high degree of transduction efficiency, but they raise safety and immunogenicity concerns, whereas non-viral vector-based approaches are considered safer and have lower immunogenicity than viral methods. Unfortunately, non-viral gene delivery has rarely been applied to the mammary glands because it is technically challenging. Here, we developed a novel method for in vivo transfection of epithelial cells lining murine mammary glands via intraductal injection of plasmid DNA using a breath-controlled glass capillary and subsequent electroporation (EP) of the injected area. Female mice were transfected with plasmids harboring the enhanced green fluorescent protein (EGFP) gene. Widespread EGFP fluorescence was observed in the mammary epithelial cells of the ducts and adipocytes adjacent to the ducts. As this in vivo gene delivery method is simple, safe, and efficient for gene transfer to the mammary glands, we named this technique “Mammary Intraductal Gene Electroporation” (MIGE). The MIGE method is a useful experimental tool for studies on mammary gland development and differentiation as well as breast cancer research. Full article
(This article belongs to the Section Biomedical Engineering)
Show Figures

Figure 1

24 pages, 3196 KB  
Article
Development of RALA-Based Mannosylated Nanocarriers for Targeted Delivery of Minicircle DNA Vaccines Encoding HPV-16 Oncogenes
by Andressa Giusti, Dalinda Eusébio, Matilde Costa, Inês Silveira, Swati Biswas, Diana Costa and Ângela Sousa
Vaccines 2026, 14(1), 18; https://doi.org/10.3390/vaccines14010018 - 23 Dec 2025
Viewed by 426
Abstract
Background/Objectives: Cervical cancer is a leading cause of cancer-related mortality among women, primarily driven by persistent infections with high-risk human papillomavirus (HPV), particularly HPV-16. Vaccines based on plasmid DNA encoding the viral oncogenes E6 and E7 represent a promising immunotherapeutic strategy, but their [...] Read more.
Background/Objectives: Cervical cancer is a leading cause of cancer-related mortality among women, primarily driven by persistent infections with high-risk human papillomavirus (HPV), particularly HPV-16. Vaccines based on plasmid DNA encoding the viral oncogenes E6 and E7 represent a promising immunotherapeutic strategy, but their efficacy remains limited due to poor cellular uptake. Cell-penetrating peptides such as RALA improve intracellular delivery, and functionalization with octa-arginine peptide conjugated to mannose (R8M) further enhances targeting of antigen-presenting cells (APCs). This study aimed to obtain the minicircle DNA (mcDNA) encoding mutant HPV-16 E6 and/or E7 antigens, and optimize its complexation with mannosylated RALA-based nanoparticles to improve vector delivery and consequently antigen presentation. Methods: Nanoparticles were formulated at different concentrations of RALA, with and without R8M functionalization. Their characterization included hydrodynamic diameter, polydispersity index, zeta potential, complexation efficiency (CE), stability, morphology, and Fourier-Transform Infrared Spectroscopy. In vitro assays in JAWS II dendritic cells (DCs) assessed biocompatibility, transfection efficiency and target gene expression. Results: Optimal conditions were obtained at 72.5 µg/mL of RALA, producing nanoparticles smaller than 150 nm with high CE (>97%) and uniform size distribution. Functionalization with R8M at 58 µg/mL preserved these characteristics when complexed with all mcDNA vectors. The formulations were biocompatible and effectively transfected DCs. Mannosylated formulations enhanced antigenic expression compared to non-mannosylated counterparts, evidencing a mannose-receptor-mediated uptake, while increasing the production of pro-inflammatory cytokines. Conclusions: Nanoparticles based on the RALA peptide and functionalized with R8M significantly improved mcDNA transfection and gene expression in APCs. These findings support further investigation of this system as a targeted DNA vector delivery platform against HPV-16. Full article
(This article belongs to the Special Issue New Approaches to Vaccine Development and Delivery)
Show Figures

Figure 1

17 pages, 2147 KB  
Article
Evaluation of Lipid Nanoparticles as Vehicles for Optogenetic Delivery in Primary Cortical Neurons
by José David Celdrán, Lawrence Humphreys, Maria Jose Verdú, Desirée González, Cristina Soto-Sánchez, Gema Martínez-Navarrete, Lucía Enríquez, Iván Maldonado, Idoia Gallego, Mohamed Mashal, Noha Attia, Gustavo Puras, José Luis Pedraz and Eduardo Fernández
Pharmaceutics 2026, 18(1), 4; https://doi.org/10.3390/pharmaceutics18010004 - 19 Dec 2025
Viewed by 786
Abstract
Background: Gene therapy has experienced significant development since its origin decades ago, resulting in therapies for a wide range of diseases. In this context, optogenetics has emerged as a promising therapy for treating diseases in a precise spatiotemporal way using light. Transporting [...] Read more.
Background: Gene therapy has experienced significant development since its origin decades ago, resulting in therapies for a wide range of diseases. In this context, optogenetics has emerged as a promising therapy for treating diseases in a precise spatiotemporal way using light. Transporting optogenetic genes to target cells is achieved using viral vectors, specifically AAV vectors. These vectors present limited cargo capacity, and a large percentage of the population carries AAV neutralizing antibodies. In this regard, lipid nanoparticles can overcome some of the previously mentioned problems of AAV vectors, making them prime candidates for optogenetic delivery. Methods: In this study, we evaluated their suitability for the delivery of the ChrimsonR plasmid in neurons in vitro. Results: In rat cortical neurons, in most of the concentrations tested, there was no reduction in several neuron morphological parameters that we measured when compared to another non-viral nanoparticle called lipofectamine. Transfection efficiency was significantly higher compared to lipofectamine in almost all treatments. Further in vitro analysis showed that electrophysiological parameters were altered, with reduced signal amplitudes; however, cell viability assays showed no decline in cell viability. Conclusions: These results demonstrate that lipid nanoparticles represent a promising non-viral platform for optogenetic delivery, though formulation optimization is required to achieve full functional efficacy. Full article
Show Figures

Graphical abstract

19 pages, 4836 KB  
Article
Robust Functionality and Regulation of Selectively Expressed RNA as AAV Vectors and In Vitro Transcribed Molecules
by Frederik Rastfeld, Nils Hersch, Georg Dreissen, Hajaani Manoharan, Laura Wagner, Lukas Lövenich, Elke Barczak, Hildegard Büning, Rudolf Merkel and Bernd Hoffmann
Pharmaceutics 2025, 17(12), 1595; https://doi.org/10.3390/pharmaceutics17121595 - 10 Dec 2025
Viewed by 591
Abstract
Background/Objectives: Selectively expressible RNA (seRNA) molecules represent a promising new platform for the induction of cell type-specific protein expression. Based on the sense–antisense interaction of the seRNA antisense domain with target cell-specific RNA molecules, the partial degradation of the seRNA molecule induces the [...] Read more.
Background/Objectives: Selectively expressible RNA (seRNA) molecules represent a promising new platform for the induction of cell type-specific protein expression. Based on the sense–antisense interaction of the seRNA antisense domain with target cell-specific RNA molecules, the partial degradation of the seRNA molecule induces the activation of an internal ribosomal entry site to initiate translation. The selective expression of seRNA encoded proteins exclusively in target cells works both in vitro and in vivo but is associated with a lower expression intensity compared with classical mRNAs. Furthermore, seRNAs have so far been transfected into cells by plasmid-encoded seRNA expression systems, which is limiting their broad medical applicability. Here, we focus on the characterization of plasmid-based seRNA uptake and activation as well as on options to transfer the seRNA technology to additional vector systems to increase target cell-specific effector expression. Methods: seRNA constructs were generated as expression plasmids, AAV, DNA minicircles and IVT-RNA and delivered into different eukaryotic cell lines by transfection/transduction. Analyses were performed using fluorescence microscopy and, for quantitative analyses, flow cytometry. RNA stability and expression analyses were performed using qRT-PCR. Results: We show that seRNA-based plasmid systems are efficiently transfected into cells but that reduced RNA steady-state levels are present compared with control expression plasmids. This effect is most likely based on reduced transcription efficiency rather than seRNA stability. Furthermore, seRNA transcription from viral vectors or circular DNA significantly increased the effector expression of seRNAs and enabled linear expression regulation while maintaining target cell-specific activation and inactivation in non-target cells. Optimal results were achieved by adapting the technology to in vitro transcribed seRNA. Conclusions: Our data show that seRNA technology develops its full functionality regardless of the type of transfer vector used. Furthermore, expression strength can be regulated within a wide range while maintaining consistent functionality which will enable broad applicability in medicine in the future. Full article
Show Figures

Graphical abstract

13 pages, 2179 KB  
Article
Direct Intercellular Transport Mode of Filovirus Nucleocapsids
by Catarina Harumi Oda Ibrahim and Yuki Takamatsu
Int. J. Mol. Sci. 2025, 26(17), 8485; https://doi.org/10.3390/ijms26178485 - 1 Sep 2025
Viewed by 982
Abstract
Intercellular pathways of viral infection in host cells offer advantages, such as efficiency of viral spread and immune surveillance evasion, compared to cell-free viral infection. Therefore, some enveloped viruses present both cell-to-cell and cell-free forms of infection in the host organisms. In this [...] Read more.
Intercellular pathways of viral infection in host cells offer advantages, such as efficiency of viral spread and immune surveillance evasion, compared to cell-free viral infection. Therefore, some enveloped viruses present both cell-to-cell and cell-free forms of infection in the host organisms. In this study, we investigated the occurrence of Ebola virus (EBOV) and Marburg virus (MARV) nucleocapsid exchange in vitro between interconnected Huh7 cells using live-cell imaging methods. Moreover, through plasmid transfection methods, we demonstrated that nucleocapsid-like structures (NCLSs) formed with EBOV NP, VP35, VP24, and VP30 proteins can also be transported intercellularly to non-transfected cells through cell-to-cell contact regions in a process involving interaction with the host cell actin cytoskeleton. Our results provide further evidence of cell-to-cell transport as a mechanism of filovirus spread and support the need for further research in this field to develop new intervention methods targeting this transmission pathway. Full article
(This article belongs to the Section Molecular Biology)
Show Figures

Figure 1

32 pages, 5531 KB  
Review
Polyethylenimine Carriers for Drug and Gene Delivery
by Ahmed Ismail and Shih-Feng Chou
Polymers 2025, 17(15), 2150; https://doi.org/10.3390/polym17152150 - 6 Aug 2025
Cited by 9 | Viewed by 4063
Abstract
Polyethylenimine (PEI) is a cationic polymer with a high density of amine groups suitable for strong electrostatic interactions with biological molecules to preserve their bioactivities during encapsulation and after delivery for biomedical applications. This review provides a comprehensive overview of PEI as a [...] Read more.
Polyethylenimine (PEI) is a cationic polymer with a high density of amine groups suitable for strong electrostatic interactions with biological molecules to preserve their bioactivities during encapsulation and after delivery for biomedical applications. This review provides a comprehensive overview of PEI as a drug and gene carrier, describing its polymerization methods in both linear and branched forms while highlighting the processing methods to manufacture PEIs into drug carriers, such as nanoparticles, coatings, nanofibers, hydrogels, and films. These various PEI carriers enable applications in non-viral gene and small molecule drug deliveries. The structure–property relationships of PEI carriers are discussed with emphasis on how molecular weights, branching degrees, and surface modifications of PEI carriers impact biocompatibility, transfection efficiency, and cellular interactions. While PEI offers remarkable potential for drug and gene delivery, its clinical translation remains limited by challenges, including cytotoxicity, non-degradability, and serum instability. Our aim is to provide an understanding of PEI and the structure–property relationships of its carrier forms to inform future research directions that may enable safe and effective clinical use of PEI carriers for drug and gene delivery. Full article
(This article belongs to the Special Issue Biocompatible and Biodegradable Polymer Materials)
Show Figures

Figure 1

22 pages, 2630 KB  
Review
Transfection Technologies for Next-Generation Therapies
by Dinesh Simkhada, Su Hui Catherine Teo, Nandu Deorkar and Mohan C. Vemuri
J. Clin. Med. 2025, 14(15), 5515; https://doi.org/10.3390/jcm14155515 - 5 Aug 2025
Cited by 1 | Viewed by 4610
Abstract
Background: Transfection is vital for gene therapy, mRNA treatments, CAR-T cell therapy, and regenerative medicine. While viral vectors are effective, non-viral systems like lipid nanoparticles (LNPs) offer safer, more flexible alternatives. This work explores emerging non-viral transfection technologies to improve delivery efficiency [...] Read more.
Background: Transfection is vital for gene therapy, mRNA treatments, CAR-T cell therapy, and regenerative medicine. While viral vectors are effective, non-viral systems like lipid nanoparticles (LNPs) offer safer, more flexible alternatives. This work explores emerging non-viral transfection technologies to improve delivery efficiency and therapeutic outcomes. Methods: This review synthesizes the current literature and recent advancements in non-viral transfection technologies. It focuses on the mechanisms, advantages, and limitations of various delivery systems, including lipid nanoparticles, biodegradable polymers, electroporation, peptide-based carriers, and microfluidic platforms. Comparative analysis was conducted to evaluate their performance in terms of transfection efficiency, cellular uptake, biocompatibility, and potential for clinical translation. Several academic search engines and online resources were utilized for data collection, including Science Direct, PubMed, Google Scholar Scopus, the National Cancer Institute’s online portal, and other reputable online databases. Results: Non-viral systems demonstrated superior performance in delivering mRNA, siRNA, and antisense oligonucleotides, particularly in clinical applications. Biodegradable polymers and peptide-based systems showed promise in enhancing biocompatibility and targeted delivery. Electroporation and microfluidic systems offered precise control over transfection parameters, improving reproducibility and scalability. Collectively, these innovations address key challenges in gene delivery, such as stability, immune response, and cell-type specificity. Conclusions: The continuous evolution of transfection technologies is pivotal for advancing gene and cell-based therapies. Non-viral delivery systems, particularly LNPs and emerging platforms like microfluidics and biodegradable polymers, offer safer and more adaptable alternatives to viral vectors. These innovations are critical for optimizing therapeutic efficacy and enabling personalized medicine, immunotherapy, and regenerative treatments. Future research should focus on integrating these technologies to develop next-generation transfection platforms with enhanced precision and clinical applicability. Full article
Show Figures

Figure 1

24 pages, 6999 KB  
Article
Plasmid DNA Delivery to Cancer Cells with Poly(L-lysine)-Based Copolymers Bearing Thermally Sensitive Segments: Balancing Polyplex Tightness, Transfection Efficiency, and Biocompatibility
by Mustafa Kotmakci, Natalia Toncheva-Moncheva, Sahar Tarkavannezhad, Bilge Debelec Butuner, Ivaylo Dimitrov and Stanislav Rangelov
Pharmaceutics 2025, 17(8), 1012; https://doi.org/10.3390/pharmaceutics17081012 - 2 Aug 2025
Viewed by 1618
Abstract
Background/Objectives. Efficient nucleic acid delivery into target cells remains a critical challenge in gene therapy. Due to its advantages in biocompatibility and safety, recent research has increasingly focused on non-viral gene delivery. Methods. A series of copolymers—synthesized by integrating thermally sensitive poly(N-isopropylacrylamide) [...] Read more.
Background/Objectives. Efficient nucleic acid delivery into target cells remains a critical challenge in gene therapy. Due to its advantages in biocompatibility and safety, recent research has increasingly focused on non-viral gene delivery. Methods. A series of copolymers—synthesized by integrating thermally sensitive poly(N-isopropylacrylamide) (PNIPAm), hydrophilic poly(ethylene glycol) (PEG) grafts, and a polycationic poly(L-lysine) (PLL) block of varying lengths ((PNIPAm)77-graft-(PEG)9-block-(PLL)z, z = 10–65)—were investigated. Plasmid DNA complexation with the copolymers was achieved through temperature-modulated methods. The resulting polyplexes were characterized by evaluating complex strength, particle size, zeta potential, plasmid DNA loading capacity, resistance to anionic stress, stability in serum, and lysosomal membrane destabilization assay. The copolymers’ potential for plasmid DNA delivery was assessed through cytotoxicity and transfection studies in cancer cell lines. Results. Across all complexation methods, the copolymers effectively condensed plasmid DNA into stable polyplexes. Particle sizes (60–90 nm) ranged with no apparent correlation to copolymer type, complexation method, or N/P ratio, whereas zeta potentials (+10–+20 mV) and resistance to polyanionic stress were dependent on the PLL length and N/P ratio. Cytotoxicity analysis revealed a direct correlation between PLL chain length and cell viability, with all copolymers demonstrating minimal cytotoxicity at concentrations required for efficient transfection. PNL-20 ((PNIPAm)77-graft-(PEG)9-block-(PLL)20) exhibited the highest transfection efficiency among the tested formulations while maintaining low cytotoxicity. Conclusions. The study highlights the promising potential of (PNIPAm)77-graft-(PEG)9-block-(PLL)z copolymers for effective plasmid DNA delivery to cancer cells. It reveals the importance of attaining the right balance between polyplex tightness and plasmid release to achieve improved biocompatibility and transfection efficiency. Full article
Show Figures

Figure 1

16 pages, 4826 KB  
Article
Formulation-Driven Optimization of PEG-Lipid Content in Lipid Nanoparticles for Enhanced mRNA Delivery In Vitro and In Vivo
by Wei Liu, Meihui Zhang, Huiyuan Lv and Chuanxu Yang
Pharmaceutics 2025, 17(8), 950; https://doi.org/10.3390/pharmaceutics17080950 - 22 Jul 2025
Cited by 3 | Viewed by 5319
Abstract
Background: Lipid nanoparticles (LNPs) represent one of the most effective non-viral vectors for nucleic acid delivery and have demonstrated clinical success in siRNA therapies and mRNA vaccines. While considerable research has focused on optimizing ionizable lipids and helper lipids, the impact of [...] Read more.
Background: Lipid nanoparticles (LNPs) represent one of the most effective non-viral vectors for nucleic acid delivery and have demonstrated clinical success in siRNA therapies and mRNA vaccines. While considerable research has focused on optimizing ionizable lipids and helper lipids, the impact of PEGylated lipid content on LNP-mediated mRNA delivery, especially in terms of in vitro transfection efficiency and in vivo performance, remains insufficiently understood. Methods: In this study, LNPs were formulated using a self-synthesized ionizable lipid and varying molar ratios of DMG-PEG2000. Nanoparticles were prepared via nanoprecipitation, and their physicochemical properties, mRNA encapsulation efficiency, cellular uptake, and transfection efficiency were evaluated in HeLa and DC2.4 cells. In vivo delivery efficiency and organ distribution were assessed in mice following intravenous administration. Results: The PEGylated lipid content exerted a significant influence on both the in vitro and in vivo performance of LNPs. A bell-shaped relationship between PEG content and transfection efficiency was observed: 1.5% DMG-PEG2000 yielded optimal mRNA transfection in vitro, while 5% DMG-PEG2000 resulted in the highest transgene expression in vivo. This discrepancy in optimal PEG content may be attributed to the trade-off between cellular uptake and systemic circulation: lower PEG levels enhance cellular internalization, whereas higher PEG levels improve stability and in vivo bioavailability at the expense of cellular entry. Furthermore, varying the PEG-lipid content enabled the partial modulation of organ distribution, offering a formulation-based strategy to influence biodistribution without altering the ionizable lipid structure. Conclusions: This study highlights the critical role of PEGylated lipid content in balancing nanoparticle stability, cellular uptake, and in vivo delivery performance. Our findings provide valuable mechanistic insights and suggest a straightforward formulation-based strategy to optimize LNP/mRNA systems for therapeutic applications. Full article
Show Figures

Graphical abstract

22 pages, 3848 KB  
Article
Electroporation- and Liposome-Mediated Co-Transfection of Single and Multiple Plasmids
by Uday K. Baliga, Anthony Gurunian, Aitor Nogales, Luis Martinez-Sobrido and David A. Dean
Pharmaceutics 2025, 17(7), 905; https://doi.org/10.3390/pharmaceutics17070905 - 12 Jul 2025
Cited by 1 | Viewed by 2236
Abstract
Background/Objectives: Co-transfection of multiple DNAs is important to many research and therapeutic applications. While the optimization of single plasmid transfection is common, multiple plasmid co-transfection analyses are limited. Here we provide empirical data regarding multiple plasmid co-transfection while altering the number of species [...] Read more.
Background/Objectives: Co-transfection of multiple DNAs is important to many research and therapeutic applications. While the optimization of single plasmid transfection is common, multiple plasmid co-transfection analyses are limited. Here we provide empirical data regarding multiple plasmid co-transfection while altering the number of species of plasmids transfected (up to four different plasmids) and the amount of plasmids/cell using the two most common non-viral techniques, electroporation and lipofection. Methods: A549 human lung epithelial cells were transfected using lipofectamine 2000 or electroporation with combinations of plasmids, each expressing one of four different fluorescent proteins from the CAGG promoter. Twenty-four hours later, cells were analyzed by spectral flow cytometry to determine the number of cells expressing each fluorescent protein and the amount of fluorescent signal of each protein in a cell. Results and Conclusions: For electroporation, while the fraction of cells expressing plasmids increased with increasing amounts of DNA, increasing the number of plasmid species did not alter the fraction of expressing cells and had no effect on levels of expression in individual cells. By contrast, for lipofection, the fraction of cells expressing plasmids was not affected by the amount of DNA added but both the fraction of cells expressing and the level of protein produced in these cells decreased for each plasmid species as the number of delivered species increased. For both lipofection and electroporation after single plasmid transfection, the expressing cells had greater numbers of plasmid copies/cell than non-expressing cells. Multiple plasmid lipofection resulted in more plasmid copies/cell in co-expressing than non-expressing cells. Multiple plasmid electroporation was the inverse of this with fewer plasmid copies/cell in co-expressing than non-expressing cells. Full article
(This article belongs to the Special Issue Electroporation-Mediated Drug and Gene Delivery)
Show Figures

Figure 1

15 pages, 1269 KB  
Article
Linear DNA–Chitosan Nanoparticles: Formulation Challenges and Transfection Efficiency in Lung Cell Line
by Chiara Migone, Angela Fabiano, Ylenia Zambito, Rebecca Piccarducci, Laura Marchetti, Chiara Giacomelli, Claudia Martini and Anna Maria Piras
Appl. Biosci. 2025, 4(2), 29; https://doi.org/10.3390/applbiosci4020029 - 6 Jun 2025
Cited by 2 | Viewed by 1864
Abstract
Linear DNA constructs are used in gene delivery and therapy application due to their capacity of integration into the mammalian genome, offering stable transgene expression. Compared to circular plasmids, linear DNA also has the advantage that its dimension and steric hindrance are directly [...] Read more.
Linear DNA constructs are used in gene delivery and therapy application due to their capacity of integration into the mammalian genome, offering stable transgene expression. Compared to circular plasmids, linear DNA also has the advantage that its dimension and steric hindrance are directly correlated to the length of the nucleotide chain. These considerations make linear DNA an effective choice for gene delivery pilot studies, where formulations and transfection efficiency calculations are studied considering the nucleic acid dimensions. Meanwhile, the development of DNA–chitosan nanoparticles (NPs) has gained significant interest for their potential in nucleic acid delivery, especially as non-viral gene delivery systems and for embedding linear DNA fragments, as well as gene delivery to the lung. This study explored an easy polyelectrolyte complexing preparation of linear DNA-loaded chitosan nanoparticles. Among the different formulations of nanoparticles prepared, the optimal one exhibited a size of approximately 290 nm, an encapsulation efficiency of 86% and a zeta potential of 25 mV. Additionally, this study examined how the concentration of DNA in solution influenced nanoparticle formation, encapsulation efficiency and particle size. In particular, transient transfection of the chitosan–linear DNA fragment complex, encoding for green fluorescent protein (GFP), was conducted in human pulmonary distal lung cells (NCI-H441 cells), demonstrating successful cellular internalization and protein expression. These studies highlight the potential of DNA–chitosan NPs in nucleic acid delivery, particularly for pulmonary applications. Future works will focus on formulating the achieved carrier into an inhalable dosage form to improve its translational application. Full article
Show Figures

Figure 1

20 pages, 2617 KB  
Article
Evaluation of the PP6D5 Polymer as a Novel Non-Viral Vector in the Development of a CRISPR/nCas9-Based Gene Therapy for Tay–Sachs Disease
by Jacky M. Guerrero-Vargas, Diego A. Suarez-Garcia, Andrés F. Leal, Ivonne L. Diaz-Ariza, León D. Pérez-Pérez, Angela J. Espejo-Mojica and Carlos J. Alméciga-Díaz
Pharmaceutics 2025, 17(5), 628; https://doi.org/10.3390/pharmaceutics17050628 - 9 May 2025
Viewed by 1517
Abstract
Background/Objectives: Tay–Sachs disease (TSD) is a neurodegenerative disorder caused by a deficiency in β-hexosaminidase A (HexA), which accumulates GM2 gangliosides, primarily in neurons. Currently, therapeutic options are limited, highlighting the need for new strategies such as gene therapy. Despite their effectiveness, viral vectors [...] Read more.
Background/Objectives: Tay–Sachs disease (TSD) is a neurodegenerative disorder caused by a deficiency in β-hexosaminidase A (HexA), which accumulates GM2 gangliosides, primarily in neurons. Currently, therapeutic options are limited, highlighting the need for new strategies such as gene therapy. Despite their effectiveness, viral vectors can elicit adverse immune responses; consequently, non-viral vectors are being explored as an alternative. We have previously investigated the use of CRISPR/Cas9 nickase (nCas9) as a potential tool for treating TSD. Here, we expanded our study by evaluating the PP6D5 polymer as a novel non-viral vector for delivering the CRISPR/nCas9 system to restore HexA activity. Methods: First, we evaluated the PP6D5-mediated CRISPR/nCas9 system’s transfection efficiency in NIH-3T3 fibroblasts, U87MG astrocytoma, SHSY5Y neuroblastoma, and TSD fibroblasts. We then evaluated the potential of PP6D5 to correct the gene defect in TSD fibroblasts. Results: The results showed that PP6D5 exhibited significantly higher transfection efficiency compared to lipofectamine 3000 in all tested cell models. In TSD fibroblasts, transfection with both HEXA and HEXB cDNAs increased the HexA activity levels by up to 7.4-fold, compared to a 3.2-fold increase in cells transfected only with HEXA cDNA after 15 days post-transfection. These levels were up to 4.5-fold higher than those observed in lipofectamine-mediated transfection. Additionally, PP6D5-mediated CRISPR/nCas9-based genome editing led to a significant reduction in the lysosomal mass of TSD fibroblasts. Conclusions: This study provides promising evidence for the use of the PP6D5 polymer as a non-viral vector for delivering CRISPR/nCas9-based gene therapy in TSD. The use of the PP6D5 polymer may offer some advantages that viral vectors cannot, such as a reduction in cytotoxicity and higher TE in difficult-to-transfect cell lines. Furthermore, this type of polymeric vector has not been extensively explored for gene therapy, making this study an important contribution to the development of non-viral delivery systems for the treatment of neurodegenerative diseases. Full article
Show Figures

Graphical abstract

Back to TopTop