Robust Functionality and Regulation of Selectively Expressed RNA as AAV Vectors and In Vitro Transcribed Molecules
Abstract
1. Introduction
2. Methods
2.1. Plasmid Constructs
2.2. Cell Culture
2.3. Transfection
2.4. Microscopy
2.5. Flow Cytometry
2.6. Plasmid Labeling
2.7. Labeled Plasmid Quantification
2.8. qRT-PCR
2.9. Nuclei Isolation
2.10. AAVs
2.11. Minicircles
2.12. In Vitro RNA Synthesis
2.13. Statistical Analysis
3. Results
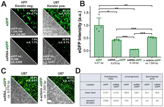
3.1. seRNA Molecules Specifically Target Pre-Chosen Cell Types
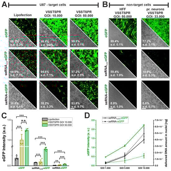
3.2. seRNA Plasmids Are Effectively Transferred into the Nucleus by LNPs
3.3. seRNA Molecules Are Comparably Stable
3.4. Substantially Improved seRNA Expression Using AAVs
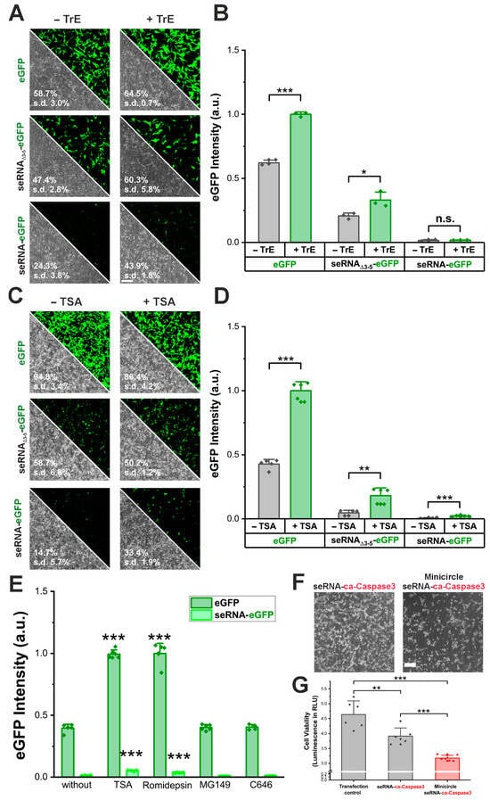
3.5. Positive Effect of Transfection Enhancers on seRNA Expression
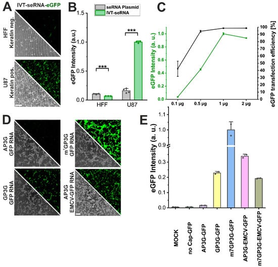
3.6. IVT-seRNA Is Highly Dosable and Allows Precise Modulation
4. Discussion
Supplementary Materials
Author Contributions
Funding
Data Availability Statement
Conflicts of Interest
References
- Du, B.; Qin, J.; Lin, B.; Zhang, J.; Li, D.; Liu, M. CAR-T therapy in solid tumors. Cancer Cell 2025, 43, 665–679. [Google Scholar] [CrossRef]
- Teng, M.; Xia, Z.J.; Lo, N.; Daud, K.; He, H.H. Assembling the RNA therapeutics toolbox. Med. Rev. 2024, 4, 110–128. [Google Scholar] [CrossRef] [PubMed]
- Kim, Y.K. RNA therapy: Rich history, various applications and unlimited future prospects. Exp. Mol. Med. 2022, 54, 455–465. [Google Scholar] [CrossRef] [PubMed]
- Zhao, E.M.; Mao, A.S.; de Puig, H.; Zhang, K.; Tippens, N.D.; Tan, X.; Ran, F.A.; Han, I.; Nguyen, P.Q.; Chory, E.J.; et al. RNA-responsive elements for eukaryotic translational control. Nat. Biotechnol. 2022, 40, 539–545. [Google Scholar] [CrossRef]
- Fujita, Y.; Hirosawa, M.; Hayashi, K.; Hatani, T.; Yoshida, Y.; Yamamoto, T.; Saito, H. A versatile and robust cell purification system with an RNA-only circuit composed of microRNA-responsive ON and OFF switches. Sci. Adv. 2022, 8, eabj1793. [Google Scholar] [CrossRef]
- Bertoli, M.; La Via, L.; Barbon, A. ADAR Therapeutics as a New Tool for Personalized Medicine. Genes 2025, 16, 77. [Google Scholar] [CrossRef]
- Rastfeld, F.; Hoffmann, M.; Krüger, S.; Bohn, P.; Gribling-Burrer, A.-S.; Wagner, L.; Hersch, N.; Stegmayr, C.; Lövenich, L.; Gerlach, S.; et al. Selectively expressed RNA molecules as a versatile tool for functionalized cell targeting. Nat. Commun. 2025, 16, 420. [Google Scholar] [CrossRef]
- Bert, A.G.; Grépin, R.; Vadas, M.A.; Goodall, G.J. Assessing IRES activity in the HIF-1alpha and other cellular 5’ UTRs. RNA 2006, 12, 1074–1083. [Google Scholar] [CrossRef]
- Mizuguchi, H.; Xu, Z.; Ishii-Watabe, A.; Uchida, E.; Hayakawa, T. IRES-Dependent Second Gene Expression Is Significantly Lower Than Cap-Dependent First Gene Expression in a Bicistronic Vector. Mol. Ther. 2000, 1, 376–382. [Google Scholar] [CrossRef]
- Hoffmann, M.; Gerlach, S.; Hoffmann, C.; Richter, N.; Hersch, N.; Csiszar, A.; Merkel, R.; Hoffmann, B. PEGylation and folic-acid functionalization of cationic lipoplexes-Improved nucleic acid transfer into cancer cells. Front. Bioeng. Biotechnol. 2022, 10, 1066887. [Google Scholar] [CrossRef] [PubMed]
- Iwasa, A.; Akita, H.; Khalil, I.; Kogure, K.; Futaki, S.; Harashima, H. Cellular uptake and subsequent intracellular trafficking of R8-liposomes introduced at low temperature. Biochim. Biophys. Acta (BBA) Biomembr. 2006, 1758, 713–720. [Google Scholar] [CrossRef]
- Otsu, N. A Threshold Selection Method from Gray-Level Histograms. IEEE Trans. Syst. Man Cybern. 1979, 9, 62–66. [Google Scholar] [CrossRef]
- Rossi, A.; Dupaty, L.; Aillot, L.; Zhang, L.; Gallien, C.; Hallek, M.; Odenthal, M.; Adriouch, S.; Salvetti, A.; Büning, H. Vector uncoating limits adeno-associated viral vector-mediated transduction of human dendritic cells and vector immunogenicity. Sci. Rep. 2019, 9, 3631. [Google Scholar] [CrossRef] [PubMed]
- Hacker, U.T.; Wingenfeld, L.; Kofler, D.M.; Schuhmann, N.K.; Lutz, S.; Herold, T.; King, S.B.; Gerner, F.M.; Perabo, L.; Rabinowitz, J.; et al. Adeno-associated virus serotypes 1 to 5 mediated tumor cell directed gene transfer and improvement of transduction efficiency. J. Gene Med. 2005, 7, 1429–1438. [Google Scholar] [CrossRef]
- Zhang, L.; Rossi, A.; Lange, L.; Meumann, N.; Koitzsch, U.; Christie, K.; Nesbit, M.A.; Moore, C.B.T.; Hacker, U.T.; Morgan, M.; et al. Capsid Engineering Overcomes Barriers Toward Adeno-Associated Virus Vector-Mediated Transduction of Endothelial Cells. Hum. Gene Ther. 2019, 30, 1284–1296. [Google Scholar] [CrossRef] [PubMed]
- Kobelt, D.; Schleef, M.; Schmeer, M.; Aumann, J.; Schlag, P.M.; Walther, W. Performance of high quality minicircle DNA for in vitro and in vivo gene transfer. Mol. Biotechnol. 2013, 53, 80–89. [Google Scholar] [CrossRef] [PubMed]
- Kumar, K.; Rani, V.; Mishra, M.; Chawla, R. New paradigm in combination therapy of siRNA with chemotherapeutic drugs for effective cancer therapy. Curr. Res. Pharmacol. Drug Discov. 2022, 3, 100103. [Google Scholar] [CrossRef]
- Martinez-Salas, E.; Francisco-Velilla, R.; Fernandez-Chamorro, J.; Embarek, A.M. Insights into Structural and Mechanistic Features of Viral IRES Elements. Front. Microbiol. 2018, 8, 2629. [Google Scholar] [CrossRef]
- Hellen, C.U.; Sarnow, P. Internal ribosome entry sites in eukaryotic mRNA molecules. Genes Dev. 2001, 15, 1593–1612. [Google Scholar] [CrossRef]
- Koch, A.; Aguilera, L.; Morisaki, T.; Munsky, B.; Stasevich, T.J. Quantifying the dynamics of IRES and cap translation with single-molecule resolution in live cells. Nat. Struct. Mol. Biol. 2020, 27, 1095–1104. [Google Scholar] [CrossRef]
- Yew, N.S.; Przybylska, M.; Ziegler, R.J.; Liu, D.; Cheng, S.H. High and Sustained Transgene Expression in Vivo from Plasmid Vectors Containing a Hybrid Ubiquitin Promoter. Mol. Ther. 2001, 4, 75–82. [Google Scholar] [CrossRef]
- Enya, T.; Ross, S.R. Innate Sensing of Viral Nucleic Acids and Their Use in Antiviral Vaccine Development. Vaccines 2025, 13, 193. [Google Scholar] [CrossRef] [PubMed]
- Mladenova, V.; Mladenov, E.; Russev, G. Organization of Plasmid DNA into Nucleosome-Like Structures after Transfection in Eukaryotic Cells. Biotechnol. Biotechnol. Equip. 2009, 23, 1044–1047. [Google Scholar] [CrossRef]
- Schuhmann, N.K.; Pozzoli, O.; Sallach, J.; Huber, A.; Avitabile, D.; Perabo, L.; Rappl, G.; Capogrossi, M.C.; Hallek, M.; Pesce, M.; et al. Gene transfer into human cord blood-derived CD34(+) cells by adeno-associated viral vectors. Exp. Hematol. 2010, 38, 707–717. [Google Scholar] [CrossRef] [PubMed]
- Gallinari, P.; Marco, S.D.; Jones, P.; Pallaoro, M.; Steinkühler, C. HDACs, histone deacetylation and gene transcription: From molecular biology to cancer therapeutics. Cell Res. 2007, 17, 195–211. [Google Scholar] [CrossRef]
- Quaas, C.E.; Lin, B.; Long, D.T. Transcription suppression is mediated by the HDAC1-Sin3 complex in Xenopus nucleoplasmic extract. J. Biol. Chem. 2022, 298, 102578. [Google Scholar] [CrossRef]
- Zheng, D.; Persyn, L.; Wang, J.; Liu, Y.; Ulloa-Montoya, F.; Cenik, C.; Agarwal, V. Predicting the translation efficiency of messenger RNA in mammalian cells. Nat. Biotechnol. 2025. [Google Scholar] [CrossRef] [PubMed]
- Liu, M.A. A Comparison of Plasmid DNA and mRNA as Vaccine Technologies. Vaccines 2019, 7, 37. [Google Scholar] [CrossRef]
- Rittner, K.; Burmester, C.; Sczakiel, G. In vitro selection of fast-hybridizing and effective antisense RNAs directed against the human immunodeficiency virus type 1. Nucleic Acids Res. 1993, 21, 1381–1387. [Google Scholar] [CrossRef][Green Version]
- Romero-López, C.; Barroso-Deljesus, A.; García-Sacristán, A.; Briones, C.; Berzal-Herranz, A. The folding of the hepatitis C virus internal ribosome entry site depends on the 3’-end of the viral genome. Nucleic Acids Res. 2012, 40, 11697–11713. [Google Scholar] [CrossRef]
- Mendell, J.R.; Al-Zaidy, S.; Shell, R.; Arnold, W.D.; Rodino-Klapac, L.R.; Prior, T.W.; Lowes, L.; Alfano, L.; Berry, K.; Church, K.; et al. Single-Dose Gene-Replacement Therapy for Spinal Muscular Atrophy. N. Engl. J. Med. 2017, 377, 1713–1722. [Google Scholar] [CrossRef]
- Chen, R.; Wang, S.K.; Belk, J.A.; Amaya, L.; Li, Z.; Cardenas, A.; Abe, B.T.; Chen, C.-K.; Wender, P.A.; Chang, H.Y. Engineering circular RNA for enhanced protein production. Nat. Biotechnol. 2023, 41, 262–272. [Google Scholar] [CrossRef]
- Vallet, T.; Vignuzzi, M. Self-Amplifying RNA: Advantages and Challenges of a Versatile Platform for Vaccine Development. Viruses 2025, 17, 566. [Google Scholar] [CrossRef] [PubMed]
- Thess, A.; Grund, S.; Mui, B.L.; Hope, M.J.; Baumhof, P.; Fotin-Mleczek, M.; Schlake, T. Sequence-engineered mRNA Without Chemical Nucleoside Modifications Enables an Effective Protein Therapy in Large Animals. Mol. Ther. 2015, 23, 1456–1464. [Google Scholar] [CrossRef] [PubMed]
- Kaseniit, K.E.; Katz, N.; Kolber, N.S.; Call, C.C.; Wengier, D.L.; Cody, W.B.; Sattely, E.S.; Gao, X.J. Modular, programmable RNA sensing using ADAR editing in living cells. Nat. Biotechnol. 2023, 41, 482–487. [Google Scholar] [CrossRef] [PubMed]
- Jiang, K.; Koob, J.; Chen, X.D.; Krajeski, R.N.; Zhang, Y.; Volf, V.; Zhou, W.; Sgrizzi, S.R.; Villiger, L.; Gootenberg, J.S.; et al. Programmable eukaryotic protein synthesis with RNA sensors by harnessing ADAR. Nat. Biotechnol. 2023, 41, 698–707. [Google Scholar] [CrossRef]
- Katrekar, D.; Xiang, Y.; Palmer, N.; Saha, A.; Meluzzi, D.; Mali, P. Comprehensive interrogation of the ADAR2 deaminase domain for engineering enhanced RNA editing activity and specificity. eLife 2022, 11, e75555. [Google Scholar] [CrossRef]






| Target Gene | Species |
|---|---|
| GAPDH, Hs02786624_g1, Thermo Fisher, Waltham, MA, USA | human |
| eGFP, Mr04097229_mr, Thermo Fisher, Waltham, MA, USA | non |
| IL6, Hs00174131, Thermo Fisher, Waltham, MA, USA | human |
| TNFα, Hs00174128, Thermo Fisher, Waltham, MA, USA | human |
| IL18, Hs01038788_m1, Thermo Fisher, Waltham, MA, USA | human |
| IL1β, Hs01555410_m1, Thermo Fisher, Waltham, MA, USA | human |
Disclaimer/Publisher’s Note: The statements, opinions and data contained in all publications are solely those of the individual author(s) and contributor(s) and not of MDPI and/or the editor(s). MDPI and/or the editor(s) disclaim responsibility for any injury to people or property resulting from any ideas, methods, instructions or products referred to in the content. |
© 2025 by the authors. Licensee MDPI, Basel, Switzerland. This article is an open access article distributed under the terms and conditions of the Creative Commons Attribution (CC BY) license (https://creativecommons.org/licenses/by/4.0/).
Share and Cite
Rastfeld, F.; Hersch, N.; Dreissen, G.; Manoharan, H.; Wagner, L.; Lövenich, L.; Barczak, E.; Büning, H.; Merkel, R.; Hoffmann, B. Robust Functionality and Regulation of Selectively Expressed RNA as AAV Vectors and In Vitro Transcribed Molecules. Pharmaceutics 2025, 17, 1595. https://doi.org/10.3390/pharmaceutics17121595
Rastfeld F, Hersch N, Dreissen G, Manoharan H, Wagner L, Lövenich L, Barczak E, Büning H, Merkel R, Hoffmann B. Robust Functionality and Regulation of Selectively Expressed RNA as AAV Vectors and In Vitro Transcribed Molecules. Pharmaceutics. 2025; 17(12):1595. https://doi.org/10.3390/pharmaceutics17121595
Chicago/Turabian StyleRastfeld, Frederik, Nils Hersch, Georg Dreissen, Hajaani Manoharan, Laura Wagner, Lukas Lövenich, Elke Barczak, Hildegard Büning, Rudolf Merkel, and Bernd Hoffmann. 2025. "Robust Functionality and Regulation of Selectively Expressed RNA as AAV Vectors and In Vitro Transcribed Molecules" Pharmaceutics 17, no. 12: 1595. https://doi.org/10.3390/pharmaceutics17121595
APA StyleRastfeld, F., Hersch, N., Dreissen, G., Manoharan, H., Wagner, L., Lövenich, L., Barczak, E., Büning, H., Merkel, R., & Hoffmann, B. (2025). Robust Functionality and Regulation of Selectively Expressed RNA as AAV Vectors and In Vitro Transcribed Molecules. Pharmaceutics, 17(12), 1595. https://doi.org/10.3390/pharmaceutics17121595

