Sign in to use this feature.

Years

Between: -

Subjects

remove_circle_outline
remove_circle_outline
remove_circle_outline
remove_circle_outline
remove_circle_outline
remove_circle_outline

Journals

Article Types

Countries / Regions

Search Results (74)

Search Parameters:
Keywords = non-neglected tropical disease

Order results
Result details
Results per page
Select all
Export citation of selected articles as:
16 pages, 665 KB  
Review
Metabolomics in Infectious Diseases and Vaccine Response: Insights into Neglected Tropical and Non-Neglected Pathogens
by Mahbuba Rahman, Hasbun Nahar Hera and Urbana Islam Barsha
Infect. Dis. Rep. 2026, 18(1), 10; https://doi.org/10.3390/idr18010010 - 12 Jan 2026
Abstract
Background/objectives: Metabolomics has emerged as a powerful systems-biology tool for deciphering dynamic metabolic alterations occurring during infectious diseases and following vaccination. While genomics and proteomics provide extensive molecular and regulatory information, metabolomics uniquely reflects the biochemical phenotype associated with infection, immune activation, and [...] Read more.
Background/objectives: Metabolomics has emerged as a powerful systems-biology tool for deciphering dynamic metabolic alterations occurring during infectious diseases and following vaccination. While genomics and proteomics provide extensive molecular and regulatory information, metabolomics uniquely reflects the biochemical phenotype associated with infection, immune activation, and immunometabolic reprogramming. The objective of this review is to provide an integrated analysis of metabolomics applications across both neglected tropical diseases (NTDs) and non-NTD pathogens, highlighting its dual role in biomarker discovery and vaccine response evaluation. Methods: A comprehensive literature-based synthesis was conducted to examine metabolomic studies in infectious diseases and vaccinology. Metabolic perturbations associated with specific pathogens, as well as vaccine-induced metabolic changes and correlates of immune responses, were systematically analyzed and compared across NTD and non-NTD contexts. Results: Distinct pathogen- and vaccine-associated metabolic signatures were identified, reflecting alterations in glycolysis, amino acid metabolism, lipid remodeling, and immunoregulatory pathways. Comparative analysis revealed both shared and disease-specific metabolic biomarkers across NTDs and non-NTD infections. Importantly, vaccine-related metabolic correlates were shown to mirror immune activation states and, in some cases, predict immunogenicity and response durability. Conclusions: This review bridges metabolomics research in infectious disease pathogenesis and vaccine immunology across the NTD and non-NTD spectrum. By integrating these domains, it introduces the concept of “metabolic immuno-signatures” as predictive and translational tools for evaluating vaccine efficacy and immune response outcomes. Full article
(This article belongs to the Special Issue Review on Infectious Diseases)
22 pages, 4169 KB  
Article
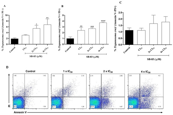
2-Aminothiophene Derivative SB-83 Inhibits Trypanothione Reductase and Modulates Cytokine Production in Trypanosoma cruzi-Infected Cells
by Airton Lucas Sousa dos Santos, Vanessa Maria Rodrigues de Souza, Julyanne Maria Saraiva de Sousa, Raiza Raianne Luz Rodrigues, Mércya Lopes Braga, Maria Gabrielly Gonçalves Da Silva Sousa, Douglas Soares de Oliveira, Mirely Vitória Farias da Silva, Edeildo Ferreira da Silva-Junior, Thaís Amanda de Lima Nunes, Marcos Vinícius da Silva, Ingrid Gracielle Martins da Silva, Karine Brenda Barros-Cordeiro, Sônia Nair Báo, Francisco Jaime Bezerra Mendonça Junior and Klinger Antonio da Franca Rodrigues
Pathogens 2026, 15(1), 64; https://doi.org/10.3390/pathogens15010064 - 8 Jan 2026
Viewed by 161
Abstract
Chagas disease remains a significant neglected tropical disease that predominantly affects vulnerable populations in rural, low-income areas of Latin America. The management of this condition is severely hindered by the limitations of current therapies, which are characterized by substantial toxicity, diminished efficacy during [...] Read more.
Chagas disease remains a significant neglected tropical disease that predominantly affects vulnerable populations in rural, low-income areas of Latin America. The management of this condition is severely hindered by the limitations of current therapies, which are characterized by substantial toxicity, diminished efficacy during the chronic phase, and the emergence of parasitic resistance. Given the promising activity of SB-83 (a 2-aminothiophenic derivative) against Leishmania spp., the present study sought to evaluate its trypanocidal activity against Trypanosoma cruzi. The results showed that SB-83 exhibited potent inhibitory effects on the epimastigote forms of T. cruzi (IC50 = 6.23 ± 0.84 μM), trypomastigotes (EC50 = 7.31 ± 0.52 μM) and intracellular amastigotes (EC50 = 5.12 ± 0.49 μM). Furthermore, the cellular proliferation assay results indicated CC50 values of 77.80 ± 2.05 µM for LLC-MK2 CCL-7 and 24.21 ± 1.2 µM for Vero CCL-87, with a selectivity index above 10 for LLC-MK2 cells. In addition, the compound increased TNF-α, IL-12, nitric oxide, and ROS while decreasing IL-10. Moreover, in silico and in vitro assays confirmed its binding to trypanothione reductase, disrupting redox balance. Flow cytometry further revealed apoptosis induction in trypomastigotes, whereas electron microscopy showed cellular disruption and organelle disorganization. Therefore, SB-83 demonstrated potent activity against the TcI-resistant strain linked to Chagas cardiomyopathy at non-toxic concentrations for host cells, supporting its potential as a therapeutic candidate. Full article
Show Figures

Figure 1

21 pages, 7060 KB  
Article
Inhibitory Activity of LDT10 and LDT119, New Saturated Cardanols, Against Trypanosoma cruzi
by Renato Granado, Brenda de Lucena Costa, Cleonice Andrade Holanda, Daniel Carneiro Moreira, Luiz Antonio Soares Romeiro, Emile Santos Barrias and Wanderley de Souza
Pharmaceuticals 2026, 19(1), 30; https://doi.org/10.3390/ph19010030 - 22 Dec 2025
Viewed by 212
Abstract
Background/Objectives: Chagas disease, caused by Trypanosoma cruzi, remains a major neglected tropical disease with limited therapeutic options restricted to benznidazole and nifurtimox, both associated with significant toxicity and reduced efficacy during chronic infection. Seeking novel, safe, and sustainable chemotherapeutic candidates, two new [...] Read more.
Background/Objectives: Chagas disease, caused by Trypanosoma cruzi, remains a major neglected tropical disease with limited therapeutic options restricted to benznidazole and nifurtimox, both associated with significant toxicity and reduced efficacy during chronic infection. Seeking novel, safe, and sustainable chemotherapeutic candidates, two new saturated cardanol-derived phospholipid analogs—LDT10 and LDT119—were rationally designed based on the molecular scaffold of miltefosine and biosourced from cashew nut shell liquid (CNSL). This study aimed to evaluate the pharmacokinetic properties of these compounds in silico and assess their antiparasitic activity, cytotoxicity, and morphological and ultrastructural effects on all developmental forms of T. cruzi in vitro. Materials and Methods: In silico ADMET predictions (SwissADME, pkCSM) were performed to determine bioavailability, pharmacokinetic behavior, CYP inhibition, mutagenicity, and hepatotoxicity. Antiproliferative activity was evaluated in epimastigotes, trypomastigotes, and intracellular amastigotes using dose–response assays and flow cytometry. Cytotoxicity was assessed in HEPG2 and HFF-1 cells using resazurin-based viability assays. Morphological and ultrastructural alterations were investigated through scanning (SEM) and transmission (TEM) electron microscopy. Reactive oxygen species (ROS) generation was quantified with H2DCFDA after 4 h and 24 h of exposure. Results: In silico analyses indicated favorable drug-like profiles, high intestinal absorption (>89%), absence of mutagenicity or hepatotoxicity, and non-penetration of the blood–brain barrier. LDT10 was not a P-gp substrate, and LDT119 acted as a P-gp inhibitor, suggesting reduced efflux and higher intracellular retention. Both compounds inhibited epimastigote proliferation with low IC50 values (LDT10: 0.81 µM; LDT119: 1.2 µM at 48 h) and reduced trypomastigote viability (LD50 LDT10: 2.1 ± 2 µM; LDT119: 1.8 ± 0.8 µM). Intracellular amastigotes were highly susceptible (IC50 LDT10: 0.48 µM; LDT119: 0.3 µM at 72 h), with >90% inhibition at higher concentrations. No cytotoxicity was observed in mammalian cells up to 20 µM. SEM revealed membrane wrinkling, pore-like depressions, rounded cell bodies, and multiple flagella, indicating cell division defects. TEM showed Golgi disorganization, autophagic vacuoles, mitochondrial vesiculation, and abnormal kinetoplast replication, while host cells remained structurally preserved. Both compounds induced significant ROS production in trypomastigotes after 24 h in a dose-dependent manner. Conclusions: LDT10 and LDT119 exhibited potent and selective in vitro activity against all developmental stages of T. cruzi, with low micromolar to submicromolar IC50/LD50 values, minimal mammalian cytotoxicity, and extensive morphological and ultrastructural damage consistent with disruption of phospholipid biosynthesis pathways. Combined with favorable in silico pharmacokinetic predictions, these CNSL-derived phospholipid analogs represent promising candidates for future Chagas disease chemotherapy and warrant further in vivo evaluation. Full article
(This article belongs to the Section Biopharmaceuticals)
Show Figures

Figure 1

12 pages, 241 KB  
Article
Epidemiological and Clinical Behavior of Snakebite in the Pediatric Population, Associated with a Logistic Regression Model
by Cándida Revollo Vargas, Osnamir Bru-Cordero and Karina Pastor-Sierra
Clin. Pract. 2025, 15(12), 228; https://doi.org/10.3390/clinpract15120228 - 5 Dec 2025
Cited by 1 | Viewed by 262
Abstract
Introduction: Snakebite envenomation is recognized by the World Health Organization (WHO) as a neglected tropical disease. In Colombia, snakebites are frequent due to the diversity of ecosystems and snake species, and children represent a particularly vulnerable population. Objective: This study aimed to characterize [...] Read more.
Introduction: Snakebite envenomation is recognized by the World Health Organization (WHO) as a neglected tropical disease. In Colombia, snakebites are frequent due to the diversity of ecosystems and snake species, and children represent a particularly vulnerable population. Objective: This study aimed to characterize the epidemiological and clinical behavior of snakebite envenomation in the pediatric population and to identify factors associated with its severity through the application of a multinomial logistic regression model. Methods: An exploratory analysis was conducted on 170 pediatric patients reported to the Public Health Surveillance System (SIVIGILA) and treated at San Jerónimo Hospital in Montería (HSJ). Sociodemographic and clinical data were collected, and a multinomial logistic regression model was applied to identify risk factors associated with the severity of envenomation. Results: Most cases occurred in children over 12 years of age (51.8%), and males were the most affected. The lower limbs were the most common site of the bite (87.6%). Bothrops was the main genus responsible. Non-medical practices, such as herbal poultices and potions, were reported in 28.2% of cases. Clinically, moderate envenomation was the most frequent (48.2%), with edema (88%) and pain (92%) as the main local manifestations, and nausea (36%) and vomiting (32%) as systemic manifestations. Cellulitis was the most common complication (24%). Student’s t-test showed a significant difference between complications and hospital stays lasting 3 to 7 days. The multinomial logistic regression explained 75% of the severity variability and showed that prior non-medical practices increased the risk of severe cases. Conclusions: Snakebite envenomation in children remains an important public health problem. The statistical model showed that non-medical practices are associated with a higher degree of severity. Full article
24 pages, 3344 KB  
Article
Repurposing Acetylcholinesterase Inhibitors for Leishmaniasis: Donepezil Hydrochloride and Related Compounds Against the American Tegumentary Form
by Daniela E. Barraza, Emilse N. Araoz, María A. Occhionero, Daniela A. Gaspar, Eliana G. Guevara, María E. Vázquez, Brenda A. Zabala, Paola A. Barroso, Cecilia Pérez Brandán, Carlos J. Minahk and Leonardo Acuña
Antibiotics 2025, 14(12), 1182; https://doi.org/10.3390/antibiotics14121182 - 21 Nov 2025
Viewed by 628
Abstract
Background/Objective: American tegumentary leishmaniasis is a neglected tropical disease with limited therapeutic options characterized by high toxicity and poor tolerability. Drug repurpose offers a pragmatic strategy to accelerate the development of safer treatments. This study evaluated the antileishmanial activity of three clinically approved [...] Read more.
Background/Objective: American tegumentary leishmaniasis is a neglected tropical disease with limited therapeutic options characterized by high toxicity and poor tolerability. Drug repurpose offers a pragmatic strategy to accelerate the development of safer treatments. This study evaluated the antileishmanial activity of three clinically approved acetylcholinesterase (AChE) inhibitors—donepezil hydrochloride (DH), rivastigmine tartrate (RT), and galantamine hydrobromide (GH), tested individually and in combination with amphotericin B (AmpB) against Leishmania species relevant to tegumentary leishmaniasis. Methods: Antileishmanial activity was assessed against Leishmania (Leishmania) amazonensis promastigotes and intracellular amastigotes and Leishmania (Viannia) braziliensis promastigotes and axenic amastigotes. Cytotoxicity was evaluated in mammalian cell lines. The synergy with AmpB was analyzed at different proportions. Mechanistic studies included morphological analysis using light and scanning electron microscopy, flow cytometry, AChE activity assays, choline supplementation experiments, and membrane fluidity measurements. Results: All three AChE inhibitors demonstrated antileishmanial activity with selectivity indices > 1. DH emerged as the most promising candidate (IC50 = 16.82 μM against promastigotes; SI = 10.25), with superior potency compared to other repurposed drugs. Strong synergistic interactions with AmpB were observed for all inhibitors (χΣFIC ≤ 0.17), with DH-AmpB displaying the most robust synergy (χΣFIC = 0.09), reducing the IC 50 of AmpB by nearly 90-fold. DH induced distinct morphological alterations and acted through non-cholinergic mechanisms. The DH-AmpB combination retained maximal efficacy against L. (V.) braziliensis, with enhanced activity against clinically relevant amastigotes. Conclusions: Repurposed AChE inhibitors, particularly donepezil hydrochloride, are highly promising therapeutic candidates for tegumentary leishmaniasis. The robust synergistic effect with amphotericin B, together with their favorable safety profiles and non-antimicrobial mechanisms, positions these drugs as viable partners in dose-sparing combination regimens that could improve treatment adherence and reduce toxicity in endemic areas. Full article
Show Figures

Figure 1

14 pages, 2033 KB  
Article
Spatial Analysis of Different Clinical Forms of Leishmaniasis in Honduras from 2009 to 2016
by Wilfredo Sosa-Ochoa, Silvia Argüello-Vargas, Geannina Moraga-López, César A. Ríos-Muñoz, Concepción Zúñiga, Orlinder Nicolas Zambrano, Elisa Alcántara Henrriquez, Carmen Maria Sandoval-Pacheco, Gabriela Venicia Araujo-Flores and Marcia Dalastra Laurenti
Parasitologia 2025, 5(4), 63; https://doi.org/10.3390/parasitologia5040063 - 21 Nov 2025
Viewed by 979
Abstract
Leishmaniasis is a tropical and subtropical disease caused by protozoans of the genus Leishmania, primarily transmitted to humans through the bite of sandflies. This neglected disease poses a serious global health challenge due to its spectrum of clinical manifestations, which can lead [...] Read more.
Leishmaniasis is a tropical and subtropical disease caused by protozoans of the genus Leishmania, primarily transmitted to humans through the bite of sandflies. This neglected disease poses a serious global health challenge due to its spectrum of clinical manifestations, which can lead to potentially fatal outcomes. In Honduras, four clinical forms of leishmaniasis are present: ulcerative cutaneous leishmaniasis (UCL), mucosal leishmaniasis (ML), non-ulcerated cutaneous leishmaniasis (NUCL), and visceral leishmaniasis (VL). This study aims to identify spatial patterns of these four clinical forms of the disease in Honduras, utilizing epidemiological data from 2009 to 2016. Geographic Information System (GIS) analysis was employed for spatial assessment. Moran’s I was used to evaluate the data and reveal patterns, while Hot Spot Analysis identified statistically significant spatial clusters of high and low values. For UCL and NUCL, all Global Moran’s I p-values were below 0.001 throughout the study period. For VL, p-values were under 0.001 in 2010, 2013, and 2016. For ML, p-values were below 0.05 in 2009, 2011, 2014, and 2015. In conclusion, our findings demonstrate geographical segregation among the different clinical forms of leishmaniasis. Full article
Show Figures

Graphical abstract

28 pages, 2521 KB  
Review
Chagas Disease in the 21st Century: Global Spread, Ecological Shifts, and Research Frontiers
by Marina da Silva Ferreira, Rosa Amelia Maldonado and Priscila Silva Grijó Farani
Biology 2025, 14(11), 1631; https://doi.org/10.3390/biology14111631 - 20 Nov 2025
Cited by 1 | Viewed by 1481
Abstract
Chagas disease (CD), caused by the parasite Trypanosoma cruzi, remains one of the most important neglected tropical diseases. Historically confined to rural areas of Latin America, the disease has now become a global health challenge due to increased migration, urbanization, and ecological [...] Read more.
Chagas disease (CD), caused by the parasite Trypanosoma cruzi, remains one of the most important neglected tropical diseases. Historically confined to rural areas of Latin America, the disease has now become a global health challenge due to increased migration, urbanization, and ecological changes. This review explores how patterns of transmission and endemicity have evolved, emphasizing the emergence of new geographic hotspots and non-traditional routes of transmission, such as congenital and oral infections. We integrate evidence from ecological studies showing how deforestation, urban sprawl, and climate change are reshaping vector habitats and influencing the spread of triatomine insects. Furthermore, we highlight advances made between 2020 and 2025 in key research areas, including vector genomics and climate-based predictive mapping, as well as digital surveillance strategies that leverage machine learning and citizen science. These innovations provide valuable insights for predicting future risks and improving disease control. By linking global epidemiological trends, ecological drivers, and cutting-edge scientific advances, this review underscores the urgent need for integrated, collaborative strategies to prevent further spread and to protect vulnerable populations worldwide. Full article
Show Figures

Figure 1

16 pages, 2701 KB  
Review
Non-Coding RNAs as Emerging Biomarkers in Leishmaniasis and Chagas Disease
by Eduardo Ramos Juárez, Eduardo Pérez-Campos Mayoral, Laura Pérez-Campos Mayoral, Adriana Moreno Rodríguez, Carlos Romero-Díaz, Miriam Emily Avendaño-Villegas, Tania Sinaí Santiago Ramírez, Margarito Martínez Cruz, José Luis Hernández-Morales, Lilian Guadalupe Bolaños-Hilario, Iam Kevin Suárez Luna, Jesús Elizarrarás-Rivas, Aldo Abel García González, Hector Alejandro Cabrera-Fuentes, María Teresa Hernández-Huerta and Eduardo Pérez-Campos
Trop. Med. Infect. Dis. 2025, 10(11), 319; https://doi.org/10.3390/tropicalmed10110319 - 13 Nov 2025
Viewed by 639
Abstract
Leishmaniasis and Chagas disease, caused by Leishmania spp. and Trypanosoma cruzi, are neglected tropical diseases with significant global health burden, particularly in resource-limited regions. Despite their impact, diagnosis and treatment remain challenging due to limited diagnostic tools and the toxicity of available [...] Read more.
Leishmaniasis and Chagas disease, caused by Leishmania spp. and Trypanosoma cruzi, are neglected tropical diseases with significant global health burden, particularly in resource-limited regions. Despite their impact, diagnosis and treatment remain challenging due to limited diagnostic tools and the toxicity of available therapies. Our objective is to propose the incorporation of markers for the diagnosis of leishmaniasis and Chagas disease using ncRNA. This narrative review evaluates studies published between 2010 and 2024 (PubMed, Scopus, Google Scholar) using the SANRA scale to assess the potential of non-coding RNAs (ncRNAs) as biomarkers for these infections. Both parasites release small RNAs via extracellular vesicles that modulate host–pathogen interactions and gene expression. Although RNA interference machinery is absent in T. cruzi and most Leishmania species, it persists in early-diverging lineages. In leishmaniasis, distinct miRNA expression profiles—including miR-155-5p, miR-5011-5p, miR-6785-5p, and miR-361-3p—demonstrate high diagnostic accuracy for detecting infection (AUC up to 1.0). Serum long ncRNAs such as MALAT1 and NUTM2A-AS1 show potential diagnostic value, though clinical validation remains pending. For Chagas disease, the available evidence on ncRNAs primarily addresses the diagnosis of clinical manifestations rather than initial infection. Host miRNAs, including miR-21, miR-145, miR-146a/b, and miR-19a-3p, correlate with cardiac involvement, immune dysregulation, and inflammation during chronic T. cruzi infection. Circulating miRNAs exhibit modest sensitivity (57–67%) and specificity (57–80%) for diagnosing chronic Chagas cardiomyopathy, indicating their utility in assessing disease progression and organ damage rather than detecting early infection. This review distinguishes between ncRNAs that diagnose infection and those that evaluate disease severity or organ involvement. Altered ncRNA expression profiles represent promising biomarkers for species differentiation, treatment monitoring, and assessing cardiac complications in Chagas disease, with broader diagnostic applications emerging for leishmaniasis. Full article
(This article belongs to the Section Neglected and Emerging Tropical Diseases)
Show Figures

Figure 1

13 pages, 1091 KB  
Article
Serology-Based Screening and Prevalence of Schistosomiasis, Strongyloidiasis, and Chagas Disease in Migrants Living with HIV: Results from a 10-Year Retrospective Cohort in an Italian Tertiary Healthcare Center
by Anna Barbiero, Riccardo Paggi, Sasha Trevisan, Giuseppe Gasparro, Michele Spinicci, Costanza Malcontenti, Marco Pozzi, Paola Corsi, Gian Maria Rossolini, Maria Grazia Colao, Alessandro Bartoloni, Lorenzo Zammarchi and Filippo Lagi
Trop. Med. Infect. Dis. 2025, 10(10), 294; https://doi.org/10.3390/tropicalmed10100294 - 16 Oct 2025
Viewed by 598
Abstract
Background: Migration phenomena from low- to high-income countries have been constantly increasing in the past years, and migrants living with HIV (MLHIVs) currently represent a non-negligible proportion of the population living with HIV in the European setting. When taken into care, MLHIVs should [...] Read more.
Background: Migration phenomena from low- to high-income countries have been constantly increasing in the past years, and migrants living with HIV (MLHIVs) currently represent a non-negligible proportion of the population living with HIV in the European setting. When taken into care, MLHIVs should be screened for tropical diseases capable of asymptomatically persisting for years and leading to severe and/or chronic complications, especially in immunocompromised populations. Methods: We conducted a retrospective study aimed at analyzing the screening ratios and seroprevalences of strongyloidiasis, schistosomiasis, and Chagas disease among MLHIVs who attended a tertiary care hospital outpatient clinic in Florence, Italy. Results: Between 2014 and 2023, 251 MLHIVs were enrolled, of which 85 (33.9%), 137 (54.6%), and 219 (87.3%) were at risk for schistosomiasis, Chagas disease, and strongyloidiasis, respectively. Among individuals at risk for each of these parasitic diseases, 43.4% were screened for strongyloidiasis, 25.9% for schistosomiasis, and 65.0% for Chagas disease, with a seroprevalence of 5.3%, 13.6%, and 0%, respectively. Conclusions: While confirming the relevant burden of neglected parasitic diseases in the MLHIV population, our results suggest the need to improve awareness of these diseases even in the specialist context in order to reduce underdiagnoses and the risk of severe complications, especially in particularly vulnerable groups of the population. Full article
Show Figures

Figure 1

12 pages, 1943 KB  
Article
Preliminary Evaluation of the Diagnostic Performance of OvMANE1 and OvMCBL02 Multiepitope Antigens for the Non-Invasive Diagnosis of Onchocerciasis Exposure
by Bernis Neneyoh Yengo, Cabirou Mounchili Shintouo, Robert Adamu Shey, Ntang Emmaculate Yaah, Luc Vanhamme, Rose Njemini, Jacob Souopgui and Stephen Mbigha Ghogomu
Life 2025, 15(10), 1515; https://doi.org/10.3390/life15101515 - 26 Sep 2025
Viewed by 505
Abstract
A shift in the public health goal for onchocerciasis from control to elimination implies that the treatment of onchocerciasis must be extended to communities that are hypoendemic for the disease. However, in such communities, the majority of the population may not manifest the [...] Read more.
A shift in the public health goal for onchocerciasis from control to elimination implies that the treatment of onchocerciasis must be extended to communities that are hypoendemic for the disease. However, in such communities, the majority of the population may not manifest the symptoms of onchocerciasis. As a result, they may be reluctant to take part in epidemiological surveys aimed at monitoring parasite transmission, particularly due to the invasive nature of the currently approved diagnostic tests. This reluctance is compounded by the absence of visible, severe manifestations of the disease in these areas. On the other hand, diagnostic methods that utilize samples collected by a non-invasive procedure, such as urine, are generally painless and not risky. In this context, we evaluated the diagnostic performances of OvMANE1 and OvMCBL02 multiepitope antigens using urine samples. The evaluation of total IgG and IgG subclass responses revealed IgG3 as the most effective IgG for the OvMANE1 test (sensitivity = 87.5%, specificity = 100.0%), total IgG for the OvMCBL02 test (sensitivity = 92.5%, specificity = 100.0%), and IgG3 for the OvMANE1_OvMCBL02 cocktail test (sensitivity = 92.5%, specificity = 100.0%). These tests have the potential to meet the criteria of a diagnostic test’s target product profile to map onchocerciasis in low-prevalence areas, where a sensitivity of ≥60.0% and specificity of ≥99.8% are recommended. Furthermore, the OvMCBL02 and OvMANE1_OvMCBL02 cocktail tests may have the features of a diagnostic test’s target product profile to determine treatment endpoints (recommended sensitivity ≥ 89.0%, specificity ≥ 99.8%) as reported by the Diagnostics Technical Advisory Group for Neglected Tropical Diseases of the World Health Organization. Consequently, further characterization of these multiepitope antigens may enable urine, which can be collected non-invasively, to be used in the OvMANE1 and OvMCBL02 tests for the field evaluation of onchocerciasis. Full article
(This article belongs to the Section Medical Research)
Show Figures

Figure 1

13 pages, 638 KB  
Review
Structural Drivers of Cutaneous Leishmaniasis: Examining How the Converging Effects of Displacement, Environmental Disruption, and Political Instability Reshape Epidemiology Beyond Endemic Regions
by Janice Kim, Tarek Zieneldien, Sophia Ma and Bernard A. Cohen
Trop. Med. Infect. Dis. 2025, 10(9), 245; https://doi.org/10.3390/tropicalmed10090245 - 28 Aug 2025
Viewed by 1993
Abstract
Cutaneous leishmaniasis (CL) is a vector-borne parasitic disease caused by protozoa of the Leishmania genus. Once confined to endemic regions such as the Middle East, Americas, North Africa, and Central Asia, CL is increasingly emerging in non-endemic areas due to a multitude of [...] Read more.
Cutaneous leishmaniasis (CL) is a vector-borne parasitic disease caused by protozoa of the Leishmania genus. Once confined to endemic regions such as the Middle East, Americas, North Africa, and Central Asia, CL is increasingly emerging in non-endemic areas due to a multitude of drivers, including population displacement, environmental disruption, and political instability. These overlapping drivers contribute to expanding sand fly habitats, degrading living conditions, and weakening health systems, increasing transmission. Rising global temperatures further facilitate vector expansion into new regions, where clinical unfamiliarity often leads to misdiagnosis, delayed treatment, increased morbidity, and greater financial burden. Despite its rising incidence and global spread, CL remains a neglected tropical disease since it is seldom fatal, with scant interest by public health authorities and financial donors, limiting activities that further research and prevent spread of the disease. This review synthesizes current evidence on how geopolitical instability, forced migration, and climate-driven ecological changes collectively reshape CL epidemiology and complicate diagnosis, treatment, and surveillance. As CL extends beyond traditional geographic boundaries, it requires integrated strategies that address its multifaceted drivers through strengthened cross-border surveillance, provider education, and international coordination—focusing on prevention, diagnosis, and equitable access to diagnostics and therapeutics, especially among displaced and underserved populations. Full article
Show Figures

Figure 1

16 pages, 1703 KB  
Article
Analysis of the Proteome and Biochemistry of Venom from Tityus confluens, a Scorpion That Can Be Involved in Severe Envenomation Cases in Brazil
by Laís Corrêa Lima, Henrique Ranieri Covali-Pontes, Ohanna Gabriely Souza Leite, Renata Trentin Perdomo, Luiz Filipe Ramalho Nunes de Moraes, Ludovico Migliolo, Mauricio Nogueira Moyses, Natália Gabrielly Pereira dos Santos, Daniel Carvalho Pimenta, Mariana Soares Rodrigues, Karen Morais-Zani, Guilherme Rabelo Coelho and Malson Neilson Lucena
Toxins 2025, 17(8), 406; https://doi.org/10.3390/toxins17080406 - 14 Aug 2025
Viewed by 1800
Abstract
In Brazil, the annual scorpion sting cases surpass those of other neglected tropical diseases, highlighting a significant public health issue. The severity of scorpion envenomation relates to the venom’s rapid action, complex composition, species identification challenges, and limited antivenom availability. This work aimed [...] Read more.
In Brazil, the annual scorpion sting cases surpass those of other neglected tropical diseases, highlighting a significant public health issue. The severity of scorpion envenomation relates to the venom’s rapid action, complex composition, species identification challenges, and limited antivenom availability. This work aimed to characterize the venom of Tityus confluens through proteomic, enzymatic, and biological analyses while also assessing its reactivity to anti-scorpion antivenom. The electrophoretic analysis revealed seven protein bands, with the most prominent bands at 30, 15, and 10 kDa. The C18-RP-HPLC analysis isolated sixteen primary fractions. The proteomic analysis identified various toxins, including potassium channel toxins, sodium channel toxins, and antimicrobial peptides, as well as other proteins such as hypotensin and metalloproteinases. Antigenic components were identified in the T. confluens venom, which displayed dose-dependent but time-independent amylolytic activity. The ATPase activity significantly increased with 1–10 μg of venom. No cytotoxic effects were observed on carcinoma or non-tumoral cell lines. The T. confluens venom features a complex protein composition rich in toxins that target ion channels and enzymes. It exhibits active enzymatic and antigenic properties, and displays low cytotoxicity. This is the first proteomic research on the composition of T. confluens venom and may provide valuable insights into understanding the clinical manifestations of scorpion stings. Full article
(This article belongs to the Special Issue Transcriptomic and Proteomic Study on Animal Venom: Looking Forward)
Show Figures

Graphical abstract

34 pages, 6899 KB  
Review
The Exposome Perspective: Environmental and Infectious Agents as Drivers of Cancer Disparities in Low- and Middle-Income Countries
by Zodwa Dlamini, Mohammed Alaouna, Tebogo Marutha, Zilungile Mkhize-Kwitshana, Langanani Mbodi, Nkhensani Chauke-Malinga, Thifhelimbil E. Luvhengo, Rahaba Marima, Rodney Hull, Amanda Skepu, Monde Ntwasa, Raquel Duarte, Botle Precious Damane, Benny Mosoane, Sikhumbuzo Mbatha, Boitumelo Phakathi, Moshawa Khaba, Ramakwana Christinah Chokwe, Jenny Edge, Zukile Mbita, Richard Khanyile and Thulo Molefiadd Show full author list remove Hide full author list
Cancers 2025, 17(15), 2537; https://doi.org/10.3390/cancers17152537 - 31 Jul 2025
Cited by 1 | Viewed by 3187
Abstract
Cancer disparities in low- and middle-income countries (LMICs) arise from multifaceted interactions between environmental exposures, infectious agents, and systemic inequities, such as limited access to care. The exposome, a framework encompassing the totality of non-genetic exposures throughout life, offers a powerful lens for [...] Read more.
Cancer disparities in low- and middle-income countries (LMICs) arise from multifaceted interactions between environmental exposures, infectious agents, and systemic inequities, such as limited access to care. The exposome, a framework encompassing the totality of non-genetic exposures throughout life, offers a powerful lens for understanding these disparities. In LMICs, populations are disproportionately affected by air and water pollution, occupational hazards, and oncogenic infections, including human papillomavirus (HPV), hepatitis B virus (HBV), Helicobacter pylori (H. pylori), human immunodeficiency virus (HIV), and neglected tropical diseases, such as schistosomiasis. These infectious agents contribute to increased cancer susceptibility and poor outcomes, particularly in immunocompromised individuals. Moreover, climate change, food insecurity, and barriers to healthcare access exacerbate these risks. This review adopts a population-level exposome approach to explore how environmental and infectious exposures intersect with genetic, epigenetic, and immune mechanisms to influence cancer incidence and progression in LMICs. We highlight the critical pathways linking chronic exposure and inflammation to tumor development and evaluate strategies such as HPV and HBV vaccination, antiretroviral therapy, and environmental regulation. Special attention is given to tools such as exposome-wide association studies (ExWASs), which offer promise for exposure surveillance, early detection, and public health policy. By integrating exposomic insights into national health systems, especially in regions such as sub-Saharan Africa (SSA) and South Asia, LMICs can advance equitable cancer prevention and control strategies. A holistic, exposome-informed strategy is essential for reducing global cancer disparities and improving outcomes in vulnerable populations. Full article
Show Figures

Figure 1

13 pages, 413 KB  
Article
A Retrospective Cohort Study of Leptospirosis in Crete, Greece
by Petros Ioannou, Maria Pendondgis, Eleni Kampanieri, Stergos Koukias, Maria Gorgomyti, Kyriaki Tryfinopoulou and Diamantis Kofteridis
Trop. Med. Infect. Dis. 2025, 10(8), 209; https://doi.org/10.3390/tropicalmed10080209 - 25 Jul 2025
Viewed by 1767
Abstract
Introduction: Leptospirosis is an under-recognized zoonosis that affects both tropical and temperate regions. While it is often associated with exposure to contaminated water or infected animals, its presentation and epidemiology in Mediterranean countries remain incompletely understood. This retrospective cohort study investigates the clinical [...] Read more.
Introduction: Leptospirosis is an under-recognized zoonosis that affects both tropical and temperate regions. While it is often associated with exposure to contaminated water or infected animals, its presentation and epidemiology in Mediterranean countries remain incompletely understood. This retrospective cohort study investigates the clinical and epidemiological profile of leptospirosis in Crete, Greece, a region where data are scarce. Methods: All adult patients with laboratory-confirmed leptospirosis admitted to three major public hospitals in Crete, Greece, between January 2019 and December 2023 were included in the analysis. Diagnosis was made through serologic testing along with compatible clinical symptoms. Results: A total of 17 patients were included. Their median age was 48 years, with a predominance of males (70.6%). Notably, more than half of the patients had no documented exposure to classic risk factors such as rodents or standing water. Clinical presentations were varied but commonly included fever, fatigue, acute kidney injury, and jaundice. Of the patients who underwent imaging, most showed hepatomegaly. The median delay from symptom onset to diagnosis was 11 days, underscoring the diagnostic challenge in non-endemic areas. Ceftriaxone was the most frequently administered antibiotic (76.5%), often in combination with tetracyclines or quinolones. Despite treatment, three patients (17.6%) died, all presenting with severe manifestations such as ARDS, liver failure, or shock. A concerning increase in cases was noted in 2023. Conclusions: Leptospirosis can present with severe and potentially fatal outcomes even in previously healthy individuals and in regions not traditionally considered endemic. The relatively high mortality and disease frequency noted emphasize the importance of maintaining a high index of suspicion. Timely diagnosis and appropriate antimicrobial therapy are essential to improving patient outcomes. Additionally, the need for enhanced public health awareness, diagnostic capacity, and possibly environmental surveillance to control this neglected but impactful disease better, should be emphasized. Full article
(This article belongs to the Special Issue Leptospirosis and One Health)
Show Figures

Figure 1

16 pages, 421 KB  
Article
Chagas Disease in a Non-Endemic Setting: Clinical Profile, Treatment Outcomes, and Predictors of Cure in a 15-Year Cohort Study
by Carlos Bea-Serrano, Ana Isabel de Gracia-León, Jara Llenas-García, Sara Vela-Bernal, Andreu Belmonte-Domingo, Carolina Pinto-Pla, Ana Ferrer-Ribera, María José Galindo, María Jesús Alcaraz and María Rosa Oltra Sempere
Trop. Med. Infect. Dis. 2025, 10(6), 161; https://doi.org/10.3390/tropicalmed10060161 - 11 Jun 2025
Viewed by 3039
Abstract
This retrospective cohort study aimed to assess clinical and epidemiological characteristics, treatment outcomes, and predictors of serological cure in patients with chronic Chagas disease in a non-endemic setting. All individuals aged ≥16 years with confirmed infection and evaluated at a tertiary hospital in [...] Read more.
This retrospective cohort study aimed to assess clinical and epidemiological characteristics, treatment outcomes, and predictors of serological cure in patients with chronic Chagas disease in a non-endemic setting. All individuals aged ≥16 years with confirmed infection and evaluated at a tertiary hospital in Spain from 2008 to 2023 were included. Most of the 107 participants were women (78.5%) and Bolivian-born (99.1%). Digestive and cardiac involvement were identified in 32.7% and 17.8% of cases, respectively. Cardiac symptoms were significantly associated with the diagnostic findings of cardiac involvement (odds ratio [OR] 3.0, 95% confidence interval [CI] 1.1–8.2), whereas digestive symptoms did not correlate with imaging abnormalities (OR 0.7, 95% CI 0.3–1.6). Antiparasitic treatment, usually benznidazole, was initiated in 69% of patients and led to adverse events in 66.2%, with treatment discontinuation in 25.7%. Only 8.1% of treated patients achieved serological cure after a median 26 months, with obesity emerging as the only independent predictor (adjusted OR 31.0, 95% CI 3.7–261.2). Cardiac progression occurred in 9.3% of patients despite treatment. Although 59.8% were lost to follow-up, the cohort maintained a median follow-up of 27 months. These findings underscore the need for improved treatment strategies and sustained clinical monitoring in non-endemic settings. Full article
(This article belongs to the Special Issue Advances in Parasitic Neglected Tropical Diseases)
Show Figures

Figure 1

Back to TopTop