Sign in to use this feature.

Years

Between: -

Subjects

remove_circle_outline
remove_circle_outline
remove_circle_outline
remove_circle_outline
remove_circle_outline
remove_circle_outline
remove_circle_outline
remove_circle_outline
remove_circle_outline

Journals

remove_circle_outline
remove_circle_outline
remove_circle_outline
remove_circle_outline
remove_circle_outline
remove_circle_outline
remove_circle_outline
remove_circle_outline
remove_circle_outline

Article Types

Countries / Regions

remove_circle_outline
remove_circle_outline
remove_circle_outline
remove_circle_outline
remove_circle_outline
remove_circle_outline

Search Results (521)

Search Parameters:
Keywords = news impact curves

Order results
Result details
Results per page
Select all
Export citation of selected articles as:
9 pages, 440 KB  
Brief Report
Applying the New Inflammation Criterion Impairs GLIM Validity in Hospitalized Patients with Acute Medical Conditions
by Laia Fontané, Maria Helena Reig, Míriam Herranz, Maria Antonia Roig, Altea Pérez, Juan José Chillarón, Araceli Estepa, Silvia Toro, Humberto Navarro, Gemma Llauradó, Juan Pedro-Botet and David Benaiges
Nutrients 2026, 18(3), 462; https://doi.org/10.3390/nu18030462 - 30 Jan 2026
Viewed by 100
Abstract
Background/Objectives: The Global Leadership Initiative on Malnutrition (GLIM) recently updated its inflammation criterion through a Delphi consensus to standardize its assessment. This study aimed to assess the impact of these new recommendations on the concurrent and predictive validity of the GLIM criteria [...] Read more.
Background/Objectives: The Global Leadership Initiative on Malnutrition (GLIM) recently updated its inflammation criterion through a Delphi consensus to standardize its assessment. This study aimed to assess the impact of these new recommendations on the concurrent and predictive validity of the GLIM criteria in hospitalized medical patients. Methods: This post hoc analysis re-evaluated a previously published cohort of 119 hospitalized patients with acute medical conditions, originally assessed using the GLIM criteria and the Subjective Global Assessment (SGA) as the reference standard. Inflammation was redefined according to the 2024 GLIM Delphi consensus, and the concurrent and predictive validity of the modified GLIM criteria (GLIM-I) were examined. Receiver operating characteristic (ROC) curves were used to compare the discriminative ability of SGA, original GLIM, and GLIM-I to predict prolonged hospital stay. Results: With the updated inflammation definition, all patients met the etiologic criterion, increasing malnutrition prevalence from 41.7% to 52.2%. GLIM-I showed a sensitivity of 78.0% and specificity of 67.7% versus SGA, not reaching the predefined ≥80% threshold for concurrent validity. Predictive validity was maintained (adjusted odds ratio (OR) = 3.40; 95% CI: 1.31–8.83). SGA achieved the highest discriminative ability (area under the curve (AUC) = 0.783; 95% CI: 0.693–0.874), significantly outperforming the original GLIM (AUC = 0.723; 95% CI: 0.616–0.830; p = 0.049). GLIM-I showed similar performance (AUC = 0.731; 95% CI: 0.620–0.843; p = 0.727). Conclusions: SGA should continue to be considered the method of choice for nutritional diagnosis in hospitalized medical patients. Further research is needed to determine how the new inflammation criteria influence the validity of the GLIM framework in other clinical contexts before their widespread implementation. Full article
(This article belongs to the Special Issue Medical Nutrition Therapy for Hospital In-Patients)
Show Figures

Figure 1

20 pages, 5028 KB  
Article
Utilization of Demolition Waste for Concrete Aggregate
by Rita Nemes
Buildings 2026, 16(3), 526; https://doi.org/10.3390/buildings16030526 - 28 Jan 2026
Viewed by 92
Abstract
The construction industry is a major consumer of natural resources and a significant source of CO2 emissions. Although numerous studies have addressed cement reduction through supplementary materials, the replacement of natural aggregates has received less attention despite its high environmental relevance. Practical [...] Read more.
The construction industry is a major consumer of natural resources and a significant source of CO2 emissions. Although numerous studies have addressed cement reduction through supplementary materials, the replacement of natural aggregates has received less attention despite its high environmental relevance. Practical application of recycled aggregate concrete remains limited due to complex classification and testing requirements. This study investigates the use of locally crushed construction and demolition waste as aggregate for new structural concrete with minimal on-site preparation. The goal was to maximize recycled material utilization while ensuring adequate performance. Demolition materials from normal- and high-strength concrete, 3D-printed concrete, and fired clay bricks were crushed using jaw and impact crushers, and the entire particle size curve was incorporated into new mixtures. Two compositions were tested: 50% and 75% recycled aggregate combined with natural quartz sand, without increasing cement content. Compressive strength and density were evaluated at 28 and 90 days. High-strength concrete waste provided strengths close to the reference mixture, while normal concrete and brick aggregates resulted in lower but still structural-grade concretes. The strengths achieved ranged between 35 MPa and 73 MPa, which is between 48% and 98% of the reference value, respectively. A linear relationship was found between density and compressive strength, enabling estimation from simple measurements. The results confirm that uncontaminated demolition waste can be efficiently reused on site with limited testing, supporting circular construction and reduced environmental impact. Full article
(This article belongs to the Section Building Materials, and Repair & Renovation)
Show Figures

Figure 1

13 pages, 3199 KB  
Article
Heart Rate Variability Nomogram Predicts Atrial Fibrillation in Patients with Moderate to High Burden of Premature Ventricular Complexes
by Koray Kalenderoglu, Mert Ilker Hayiroglu, Tufan Cinar, Faysal Saylik, Gokcem Ayan Bayraktar, Melih Oz, Miray Ozer Oz, Kadir Gurkan and Tolga Aksu
Medicina 2026, 62(2), 243; https://doi.org/10.3390/medicina62020243 - 23 Jan 2026
Viewed by 199
Abstract
Background and Objectives: There is a well-established correlation between premature ventricular contractions (PVCs) and atrial fibrillation (AF), with a higher burden of PVCs increasing the likelihood of new-onset AF. This study aims to investigate the impact of heart rate variability (HRV) on the [...] Read more.
Background and Objectives: There is a well-established correlation between premature ventricular contractions (PVCs) and atrial fibrillation (AF), with a higher burden of PVCs increasing the likelihood of new-onset AF. This study aims to investigate the impact of heart rate variability (HRV) on the onset of AF in patients with moderate to high burdens of PVCs, as observed through 24 h ambulatory electrocardiogram (ECG) analysis. Materials and Methods: Our study was a retrospective analysis involving 187 patients at a single tertiary center. We analyzed PVC counts from 24 h ECG recordings, categorizing the patients into groups based on whether they developed AF or not. Additionally, we developed a nomogram to estimate the risk of AF development in these patients. Results: A new-onset AF was detected in 16% of the cohort. Analysis of 24 h ambulatory ECG data revealed statistically significant increases in the SDNN index, RMSSD, PNN50, total power (TP), and low-frequency (LF) values in AF patients. To estimate the risk of AF, a risk prediction nomogram was created using high-frequency (HF), LF, SDNN index, and PNN50. Among these variables, PNN50 was identified as the strongest predictor in the multivariable model. Additionally, a decision curve analysis demonstrated that the nomogram offers a net clinical benefit for detecting AF in patients when the baseline threshold risk exceeds 15%. Conclusions: Our study found that among patients with AF who had a moderate to high burden of PVCs using 24 h ambulatory ECGs, several HRV parameters were elevated. This increased autonomic instability may play a role in the development and persistence of AF episodes. Full article
Show Figures

Graphical abstract

22 pages, 2990 KB  
Article
A New Semi-Empirical Model to Predict Vehicle Instability in Urban Flooding
by Omayma Amellah
Water 2026, 18(1), 80; https://doi.org/10.3390/w18010080 - 28 Dec 2025
Viewed by 477
Abstract
Urban floods frequently destabilize most objects they encounter, including vehicles, which potentially worsens flood impacts, leading to significant casualties and material losses. Improving the prediction of vehicle instability under flood conditions is therefore essential for effective risk assessment and emergency management. This work [...] Read more.
Urban floods frequently destabilize most objects they encounter, including vehicles, which potentially worsens flood impacts, leading to significant casualties and material losses. Improving the prediction of vehicle instability under flood conditions is therefore essential for effective risk assessment and emergency management. This work introduces a new physics-based, hazard assessment model for vehicle instability in urban floodwaters. The core of the model is the construction of a comprehensive parameter that integrates the main hydraulic mechanisms responsible for vehicle destabilization within a single and integrative formulation. An extensive set of experimental data covering multiple vehicle types was used and integrated into the modelling framework. Through calibration, model parameters were determined for three representative vehicle categories, allowing the derivation of distinct critical stability curves as functions of flow depth and velocity. Vehicle stability is evaluated using a physics-based force balance approach that explicitly accounts for the interaction between flood hydrodynamics and vehicle physical characteristics, enhancing model adaptability across different vehicle types and flood scenarios. The proposed model is validated through comparison with existing experimental data and stability criteria, including widely used guidelines. The results show good agreement while demonstrating improved accuracy in predicting critical stability thresholds for modern vehicles. Overall, the model provides a generalizable parameter for flood hazard assessment, with direct applications in urban flood risk mapping and decision support for emergency management. Full article
(This article belongs to the Section Hydraulics and Hydrodynamics)
Show Figures

Figure 1

22 pages, 335 KB  
Article
The Impact of New-Type Urbanization on Carbon Emissions—A Case Study of China Based on the Moderating Role of Forest Quality
by Xin Yu and Shengyuan Wang
Atmosphere 2026, 17(1), 33; https://doi.org/10.3390/atmos17010033 - 26 Dec 2025
Viewed by 375
Abstract
As cities continue to expand, the role of forests in mitigating carbon emissions during urban growth has become a critical concern for both researchers and policymakers. This study constructs a comprehensive framework to assess new-type urbanization and forest health, calculates relevant metrics, and [...] Read more.
As cities continue to expand, the role of forests in mitigating carbon emissions during urban growth has become a critical concern for both researchers and policymakers. This study constructs a comprehensive framework to assess new-type urbanization and forest health, calculates relevant metrics, and applies the Environmental Kuznets Curve model to examine how contemporary urbanization affects carbon emissions while accounting for the moderating role of forest quality. The results indicate that the impact of urbanization on carbon emissions generally follows an inverted U-shaped pattern, although significant regional variations exist. Forest quality has not yet fully realized its potential in reducing carbon footprints, largely due to the need for overall improvement in the forestry sector. In terms of how urbanization affects forest quality, traditional factors such as population migration and industrial restructuring remain the primary drivers. There is a discernible tension between conventional urban expansion and sustainable forestry development. Although modern urbanization and forest quality show promising synergies, both are constrained by their current developmental stages, which limits their effectiveness in substantially curbing carbon emissions. Full article
12 pages, 695 KB  
Article
Neurological Complications in Surgical Patients with Left-Sided Infective Endocarditis: Risk Factors, Prognosis, and Surgical Timing
by Zining Wu, Jun Zheng, Qi Miao, Shangdong Xu, Guotao Ma, Xingrong Liu, Jianzhou Liu, Sheng Yang, Yanxue Zhao, Xinpei Liu and Chaoji Zhang
J. Cardiovasc. Dev. Dis. 2026, 13(1), 13; https://doi.org/10.3390/jcdd13010013 - 24 Dec 2025
Viewed by 350
Abstract
Background: The aim of this study was to explore the baseline characteristics, risk factors, and prognosis of surgical patients with left-sided valvular infective endocarditis (IE) complicated by preoperative neurological complications, as well as the impact of complication subtypes and surgical timing on outcomes. [...] Read more.
Background: The aim of this study was to explore the baseline characteristics, risk factors, and prognosis of surgical patients with left-sided valvular infective endocarditis (IE) complicated by preoperative neurological complications, as well as the impact of complication subtypes and surgical timing on outcomes. Methods: A retrospective analysis of 605 consecutive surgical patients with left-sided valvular IE (May 2012–June 2024) was performed. Patients were stratified into neurological complication and non-complication groups, with 1:1 propensity score matching (PSM) balancing baseline confounders. Six neurological complication subtypes were defined; surgical timing was categorized as early (≤7 days for infarction, ≤30 days for hemorrhage) or delayed. Logistic/Cox regression analyzed risk factors and prognosis; subgroup analyses compared modified Rankin Scale (mRS) scores, and Kaplan–Meier curves evaluated long-term survival. Results: Mitral valve involvement, highly mobile vegetations, and longer IE symptom-to-surgery time were risk factors for neurological complications. After PSM balancing, the neurological complications group had similar in-hospital, long-term mortality to the control group, but a significantly higher new-onset cerebral complication rate. In total, 81.5% of complication patients achieving mRS ≤ 2 (good functional status) with infarction showed improved postoperative mRS scores. Cerebral hemorrhage was an independent predictor of in-hospital mortality, while cerebral hemorrhage and regional infarction were independent predictors of new-onset cerebral complication. Early surgery in infarction patients increased the neurological complication rate. Conclusion: Neurological complication incidence was 27.8%. Mitral valve involvement, high vegetation mobility, and preoperative emboli were risk factors. Except for preoperative cerebral hemorrhage and regional infarction, which increase the risk of in-hospital mortality, neurological complications overall do not affect short-term and long-term mortality rates, but increase the risk of postoperative neurological deterioration. Individualized surgical timing is recommended. Full article
(This article belongs to the Special Issue Risk Factors and Outcomes in Cardiac Surgery: 2nd Edition)
Show Figures

Figure 1

17 pages, 2834 KB  
Article
Influence of Aging on Thermal Runaway Behavior of Lithium-Ion Batteries: Experiments and Simulations for Engineering Education
by Jie Wang, Yihao Chen, Yufei Mei and Kaihua Lu
Fire 2025, 8(12), 479; https://doi.org/10.3390/fire8120479 - 18 Dec 2025
Viewed by 716
Abstract
This study investigates the impact of aging on the thermal runaway behavior of lithium-ion batteries. By combining external heating tests, cone calorimetry experiments, and numerical simulations, the thermal runaway characteristics of LFP and NMC batteries at different SOH levels (100%, 90%, 80%) were [...] Read more.
This study investigates the impact of aging on the thermal runaway behavior of lithium-ion batteries. By combining external heating tests, cone calorimetry experiments, and numerical simulations, the thermal runaway characteristics of LFP and NMC batteries at different SOH levels (100%, 90%, 80%) were systematically evaluated. Experimental results show a non-monotonic effect of aging on thermal runaway: mildly aged batteries (90% SOH) exhibited the earliest TR trigger and highest risk due to unstable SEI film growth, while new batteries (100% SOH) released the most energy. Significant differences were observed between battery chemistries: LFP batteries displayed fluctuating temperature curves indicating a staged buffering mechanism, whereas NMC batteries had smooth heating but abrupt energy release. Cone calorimeter tests revealed that aged LFP batteries had multi-stage HRR curves, while NMC batteries showed consistent HRR profiles; mass loss data confirmed reduced active material consumption with aging. Numerical simulations integrating SEI decomposition and other reactions validated the impact of aging on internal processes. The study recommends prioritizing monitoring of moderately aged batteries, optimizing early-warning systems for NMC batteries, and preventing secondary explosions, providing support for safety assessments of aged batteries. Full article
(This article belongs to the Special Issue Smart Firefighting Technologies and Advanced Materials)
Show Figures

Figure 1

33 pages, 1946 KB  
Article
Distribution Analysis of the Lifespan Trait in Drosophila
by Camila A. Yumuhova, Alexander V. Konopatov, Alexander A. Shtil and Oleg V. Bylino
Int. J. Mol. Sci. 2025, 26(24), 11987; https://doi.org/10.3390/ijms262411987 - 12 Dec 2025
Viewed by 544
Abstract
Research into longevity and aging involves comparing the size of cohorts at certain points on survival curves. However, this analysis is oversimplified because it provides limited information about the sample structure and the distribution of lifespan as a trait. Here, we introduce a [...] Read more.
Research into longevity and aging involves comparing the size of cohorts at certain points on survival curves. However, this analysis is oversimplified because it provides limited information about the sample structure and the distribution of lifespan as a trait. Here, we introduce a method for estimating lifespan across the entire data range using distribution analysis. More specifically, we propose dividing the lifespan series into intervals, obtaining the frequencies of phenotypes by lifespan within the sample, followed by distribution analysis using the normality criterion. Additionally, to visualize the differences, we propose describing the resulting distributions formally using the normal distribution function and the β-distribution function. We demonstrate that the proposed methodology enables to extract additional information from survival data, providing new insights into the processes that occur in populations in response to genetic interventions and shedding light on their impact on ontogenesis. In particular, we observed that the lifespan distribution in Drosophila may not meet the normality criterion and may take different shapes depending on the line’s genotype or in response to genetic interventions. The proposed approach adds a new layer of information to studies of longevity and aging and expands the toolkit of methods used to analyze survival data. Full article
Show Figures

Figure 1

28 pages, 4442 KB  
Article
Competitive Reliability Analysis of Spiral Rollers in Thin Coal Seam Mining Machines
by Minghao Li, Xingze Wang, Dongsheng Wu and Lijuan Zhao
Symmetry 2025, 17(12), 2101; https://doi.org/10.3390/sym17122101 - 7 Dec 2025
Viewed by 262
Abstract
Thin-seam shearers operating in complex coal seams work under adverse conditions with poor visibility, making sensor installation difficult and signal sensing and collection challenging. As a result, identifying the cutting state becomes difficult, which significantly impacts the intelligent control of the shearer’s cutting [...] Read more.
Thin-seam shearers operating in complex coal seams work under adverse conditions with poor visibility, making sensor installation difficult and signal sensing and collection challenging. As a result, identifying the cutting state becomes difficult, which significantly impacts the intelligent control of the shearer’s cutting section. Additionally, the complex working conditions lead to low reliability and shorten the service life of the spiral drum. The spiral drum is a typical symmetrical structure, and its load exhibits both symmetry and nonlinearity. The load under different gangue-inclusion conditions is developed in MATLAB R2022a. The occurrence times and corresponding load-spectrum data of the spiral drum, both under natural wear and sudden impact conditions, are extracted. Analysis reveals that the maximum stress under natural wear conditions exceeds 300 MPa, while under sudden impact conditions it reaches over 600 MPa. Fatigue analysis is carried out with the help of the ANSYS Ncode 2022 R1 module to identify the weak positions of fatigue damage in the spiral drum structure. Reliability models for natural wear and sudden impact failures are established using the Gamma and Weibull distributions, respectively. Parameter estimation is performed, and competing failure reliability models are constructed under independent and correlated conditions of the two failure modes. This approach obtains the competing reliability curve of the spiral drum, providing data support and new ideas for its reliability design. Full article
Show Figures

Figure 1

17 pages, 1539 KB  
Article
Development and Validation of LC-MS/MS Method for Nintedanib and BIBF 1202 Monitoring in Plasma of Patients with Progressive Pulmonary Fibrosis Associated with Systemic Sclerosis
by Anna Kiełczyńska, Edyta Gilant, Tomasz Pawiński, Iwona Szlaska, Katarzyna Buś-Kwaśnik, Edyta Pesta, Daria Kuc and Brygida Kwiatkowska
Pharmaceutics 2025, 17(12), 1553; https://doi.org/10.3390/pharmaceutics17121553 - 2 Dec 2025
Viewed by 635
Abstract
Background: Nintedanib (NIN), an intracellular inhibitor of tyrosine kinases that inhibits processes fundamental to the progression of pulmonary fibrosis (PPF), is used in the treatment of patients with PPF associated with systemic sclerosis. During NIN therapy, adverse events lead to a permanent [...] Read more.
Background: Nintedanib (NIN), an intracellular inhibitor of tyrosine kinases that inhibits processes fundamental to the progression of pulmonary fibrosis (PPF), is used in the treatment of patients with PPF associated with systemic sclerosis. During NIN therapy, adverse events lead to a permanent dose reduction and treatment discontinuation. Therapeutic drug monitoring (TDM) can be used to manage and optimize drug administration based on the measurement of drug concentrations. Therefore, TDM can be helpful in minimizing the impact of adverse events and help patients remain in therapy. The aim of this study was to develop and validate a new bioanalytical UPLC-MS/MS method enabling the determination of NIN and its active metabolite in the plasma of patients with PPF associated with systemic sclerosis. Methods: Sample preparation was carried out using protein precipitation with an extraction mixture: acetonitrile neutralized with 2 M sodium carbonate. Analytes and the internal standard (intedanib-d3) were monitored using mass spectrometry (MS) and positive-ion-mode electrospray ionization by MRM. Chromatographic analysis was performed on a Zorbax SB-C18 column kept at 40 °C using isocratic elution. The mobile phase contained 0.1% formic acid in water; acetonitrile (35:65 v/v) was pumped at a flow rate of 0.3 mL/min. The analysis time was 5 min. Results: The method was verified according to the EMA guidelines over a concentration range of 2.00–200.00 ng/mL. The correlation coefficients for the calibration curves were found to be 0.9991 and 0.9957 for NIN and its metabolite BIBF 1202, respectively. The within- and between-run precision and accuracy of LLOQ were evaluated for NIN and BIBF 1202 to be within RSD 2.96%, 4.53%, 5.51%, and 6.72% and in the ranges of 102.2–107.3%, 98.0–101.8%, 104.3–114.2%, and 99.1–104.9, respectively. The stability of the analytes in plasma after 4 h at 30 °C was found to be satisfactory, meeting the assumed bias criteria below 15%. Conclusions: The proposed method was successfully applied to analyze two active compounds—NIN and BIBF 1202—in plasma samples at two time points: trough (pre-dose concentration) and 2–3 h (maximum concentration) after the administration of NIN. Full article
Show Figures

Figure 1

17 pages, 1181 KB  
Article
Lung Ultrasound Versus Chest Radiography for Acute Heart Failure: Impact of Heart Failure History and Pleural Effusion
by Kristina Cecilia Miger, Anne Sophie Overgaard Olesen, Johannes Grand, Mikael Ploug Boesen, Jens Jakob Thune and Olav Wendelboe Nielsen
Diagnostics 2025, 15(23), 3047; https://doi.org/10.3390/diagnostics15233047 - 28 Nov 2025
Viewed by 693
Abstract
Background/Objectives: This is the first prospective, same-day, multi-modality comparison of lung ultrasound (LUS) and chest radiography (CXR) for detecting acute heart failure (AHF) in non-critical patients with dyspnoea, examining the impact of chronic heart failure and pleural effusion, using low-dose chest CT (LDCT) [...] Read more.
Background/Objectives: This is the first prospective, same-day, multi-modality comparison of lung ultrasound (LUS) and chest radiography (CXR) for detecting acute heart failure (AHF) in non-critical patients with dyspnoea, examining the impact of chronic heart failure and pleural effusion, using low-dose chest CT (LDCT) as an objective comparator, and cardiologists-adjudicated AHF as reference standard. Methods: An observational study of 240 consecutive non-critical patients ≥50 years admitted with dyspnoea was conducted. Unstable AHF cases were deemed ineligible. Each modality was evaluated at the population level with area under the curve (AUC), sensitivity, and specificity, and compared at the patient level using conditional odds ratio for the association to AHF adjudicated by blinded cardiologists. Congestion was defined by LUS as (a) ≥3 B-lines bilaterally, or (b) B-lines combined with pleural effusion, and (c) CXR, interpreted by two thoracic radiologists, using (d) LDCT as an objective comparator. Results: Among 240 patients (66 with cardiologist-adjudicated AHF, 58 with chronic heart failure), LUS (b) demonstrated a diagnostic accuracy at population level of AUC = 0.82 (sensitivity = 80%, specificity = 84%), while CXR (c) achieved AUC = 0.80 (sensitivity = 68%, specificity = 91%), with CXR showing a modest but statistically significant difference over LUS at the patient level (OR = 1.51, p = 0.03). Incorporating pleural effusion into LUS increased its AUC from 0.67 to 0.82 (a vs. b, p < 0.001). The objective comparator, LDCT (d), achieved an AUC = 0.92 (sensitivity = 74%, specificity = 96%). In patients with chronic heart failure, LUS (b) and CXR (c) performed comparably (p = 0.87), whereas in those without chronic heart failure, CXR was superior (p = 0.04). Conclusions: In non-critical, diagnostically challenging patients with dyspnoea, in whom critical AHF cases were not eligible, including pleural effusion improved LUS accuracy for AHF. Diagnostic performance differed by heart failure history, with CXR superior in new-onset heart failure, while LUS and CXR performed comparably in chronic heart failure. Full article
(This article belongs to the Section Medical Imaging and Theranostics)
Show Figures

Figure 1

12 pages, 2050 KB  
Article
Simultaneous MEG-LFP Recordings to Assess In Vivo Dystonic Neurophysiological Networks: A Feasibility Study
by Elisa Visani, Lorenzo Bergamini, Chiara Gorlini, Dunja Duran, Nico Golfrè Andreasi, Giovanna Zorzi, Eleonora Minacapilli, Davide Rossi Sebastiano, Paola Lanteri, Daniele Cazzato, Roberto Eleopra and Vincenzo Levi
Brain Sci. 2025, 15(12), 1268; https://doi.org/10.3390/brainsci15121268 - 26 Nov 2025
Viewed by 440
Abstract
Background/Objectives: Subcortical local field potentials (LFPs) provide a valuable in vivo window into the neurophysiology of the dystonia network. These signals can be recorded through Deep Brain Stimulation (DBS) devices and combined with whole-head techniques such as magnetoencephalography (MEG) to study cortical–subcortical interactions. [...] Read more.
Background/Objectives: Subcortical local field potentials (LFPs) provide a valuable in vivo window into the neurophysiology of the dystonia network. These signals can be recorded through Deep Brain Stimulation (DBS) devices and combined with whole-head techniques such as magnetoencephalography (MEG) to study cortical–subcortical interactions. However, simultaneous LFP-MEG acquisition poses challenges, including interference from the DBS device and synchronization issues. We present preliminary data on the feasibility and signal quality of concurrent LFP and MEG recordings in dystonia patients. Methods: We assessed simultaneous MEG-LFP recordings in 11 patients with inherited or idiopathic dystonia who underwent bilateral DBS lead implantation in the Globus Pallidus Internus (GPi). Two synchronization strategies were tested: (1) the Tapping method, using an accelerometer placed on the DBS device, and (2) the Stimulation method, which generated detectable artifacts during sham stimulation. Results: Both methods successfully aligned MEG and LFP signals with a mean temporal delay of 91 ± 22 ms for the Tapping method and 288 ± 166 ms for the Stimulation method. Post-implantation signal-to-noise ratio analysis revealed slight degradation but no significant impact on MEG quality (gradiometers: −0.12 ± 1.85 dB; magnetometers: −0.47 ± 2.03 dB). Conclusions: Simultaneous MEG-LFP recordings in dystonic patients are feasible, yielding high-quality signals, and reliable synchronization. Temporal alignment improved with practice, suggesting a short learning curve. This method opens new opportunities to study cortical-subcortical dynamics and strengthens the potential of combining MEG-LFP approaches for investigating dystonia. Full article
Show Figures

Figure 1

30 pages, 5585 KB  
Article
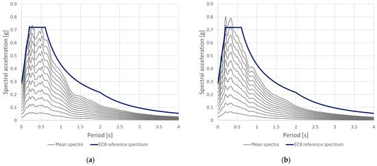
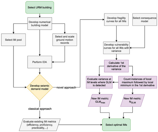
Selection of the Optimal Intensity Measure for Unreinforced Masonry Buildings Using Vulnerability-Based Metrics
by Ante Pilipović, Mario Uroš and Marta Šavor Novak
Buildings 2025, 15(23), 4261; https://doi.org/10.3390/buildings15234261 - 25 Nov 2025
Viewed by 282
Abstract
Selection of the optimal intensity measure is an important contribution to reducing the numerous uncertainties in seismic inputs within the context of performance-based earthquake engineering, especially for unreinforced masonry buildings that exhibit strong nonlinear behaviour. While traditional metrics such as efficiency, sufficiency, and [...] Read more.
Selection of the optimal intensity measure is an important contribution to reducing the numerous uncertainties in seismic inputs within the context of performance-based earthquake engineering, especially for unreinforced masonry buildings that exhibit strong nonlinear behaviour. While traditional metrics such as efficiency, sufficiency, and practicality have been successfully used to determine optimal intensity measures for seismic demand models and fragility curves, the impact of different intensity measures on the final vulnerability curves has not been sufficiently investigated. Therefore, a new vulnerability-based metric is proposed, based on the vulnerability curve variance and its first derivative, with the aim of determining the optimal intensity measure for new vulnerability models of mid-rise unreinforced masonry buildings. Both traditional and new metrics were used to evaluate the performance of common intensity measures, using a typical unreinforced masonry building located in Zagreb, Croatia as a case study. The new metric produced intensity measure rankings in line with traditional metrics, but additionally proved effective in quantifying the impact of intensity measure choice on the final vulnerability curve, making it a reliable tool for vulnerability modelling. Average spectral acceleration and peak ground velocity were among the best performing intensity measures, confirming their use for unreinforced masonry buildings. Full article
(This article belongs to the Section Building Structures)
Show Figures

Figure 1

37 pages, 12198 KB  
Article
Study of Winding Short Circuit Characteristics Under Different Insulation Material Temperatures in Transformers
by Xiu Zhou, Yukun Ma, Xiaokang Wang, Tian Tian, Chenfan Tai, Dezhi Chen and Sijun Wang
Materials 2025, 18(23), 5273; https://doi.org/10.3390/ma18235273 - 21 Nov 2025
Viewed by 571
Abstract
The short-circuit tolerance capability of a transformer is a key performance indicator for ensuring the safe and stable operation of the power system. As the core component of the transformer, the mechanical stability of the windings under the huge electromagnetic force generated by [...] Read more.
The short-circuit tolerance capability of a transformer is a key performance indicator for ensuring the safe and stable operation of the power system. As the core component of the transformer, the mechanical stability of the windings under the huge electromagnetic force generated by the short-circuit current directly determines the short-circuit tolerance capability of the transformer. Most current research focuses on the coupling analysis of electromagnetic fields and structural fields, while ignoring the influence of temperature, a crucial variable, on the mechanical properties of the winding materials. Therefore, this study conducted tests on the transformer winding conductors, insulating materials, and silicon steel sheet materials under different temperatures, and provided a mathematical model and variation rules of elastic modulus with temperature and the B-H curves of silicon steel sheets at different temperatures. Based on this, a calculation method considering the short-circuit force of the transformer winding under different temperatures of the transformer components was proposed. This method enables precise calculations of the transformer’s mechanics under different temperatures and shows the distribution of leakage magnetic field, short-circuit force, and displacement of the winding under different transformer component temperatures. Finally, the Random Forest algorithm was used to estimate the short-circuit displacement of the transformer winding under different transformer component temperatures, and a short-circuit displacement prediction model based on temperature and impact frequency was provided. This offers a new method for evaluating the short-circuit capacity of the transformer. The feasibility of the calculation method was verified using a 750 kV transformer. Full article
(This article belongs to the Section Smart Materials)
Show Figures

Figure 1

19 pages, 2515 KB  
Article
Failure Mode of Rectangular Shallow Tunnel in Unsaturated Fine-Grained Soil Under Temperature Influence
by Wenjun Shao, Hong Liao and De Zhou
Mathematics 2025, 13(22), 3671; https://doi.org/10.3390/math13223671 - 16 Nov 2025
Viewed by 278
Abstract
Failure analysis has always been among the key research focuses in underground tunneling, particularly in forecasting the collapse risk of tunnel crowns, which bears great engineering and practical significance for tunnel safety assessment. In practical engineering, the soil surrounding shallow tunnels and other [...] Read more.
Failure analysis has always been among the key research focuses in underground tunneling, particularly in forecasting the collapse risk of tunnel crowns, which bears great engineering and practical significance for tunnel safety assessment. In practical engineering, the soil surrounding shallow tunnels and other underground chambers is typically unsaturated. With the advancement of tunneling technology, shallow tunnels affected by ground temperatures are increasingly common, making it essential to incorporate temperature effects into the stability analysis of unsaturated shallow tunnels. This paper proposes a novel framework for analyzing the stability of shallow rectangular tunnel crowns under temperature influence. By adopting a temperature-dependent effective stress model for unsaturated soils combined with the soil–water characteristic curve, temperature influence is integrated into the calculation of apparent cohesion in unsaturated soils. The upper bound theorem and a multi-rigid-block failure mechanism are adopted to assess crown stability, with the geometry of the failure mechanism determined through a compatible velocity field. New analytical expressions are derived. Through calculating the internal energy dissipation rate, considering temperature effects and external work rate, the critical support pressure at the tunnel crown is obtained using the Sequential Quadratic Programming (SQP). Discussions of temperature and other unsaturated soil parameters are carried out to explore their effects on the stability of shallow tunnels. Results demonstrate that temperature significantly influences the tunnel’s critical support pressure, with the extent of this impact primarily dependent on the unsaturated soil type and seepage conditions. Furthermore, the theoretical framework developed in this study provides a more accurate description for unsaturated fine-grained soils. This study introduces a novel integration of thermal influences into the upper bound theorem, applying this enhanced methodology to the stability assessment of shallow rectangular tunnel crowns. The resulting failure model and analytical framework establish a rigorous upper bound solution for crown stability, thereby furnishing a more accurate theoretical foundation for subsequent tunnel face support strategies. Full article
(This article belongs to the Special Issue Multiscale Modeling in Engineering and Mechanics, 2nd Edition)
Show Figures

Figure 1

Back to TopTop