Sign in to use this feature.

Years

Between: -

Subjects

remove_circle_outline
remove_circle_outline
remove_circle_outline
remove_circle_outline
remove_circle_outline
remove_circle_outline
remove_circle_outline
remove_circle_outline
remove_circle_outline

Journals

Article Types

Countries / Regions

remove_circle_outline
remove_circle_outline
remove_circle_outline
remove_circle_outline

Search Results (340)

Search Parameters:
Keywords = muscle proteomics

Order results
Result details
Results per page
Select all
Export citation of selected articles as:
44 pages, 1586 KB  
Review
Socceromics: A Systematic Review of Omics Technologies to Optimize Performance and Health in Soccer
by Adam Owen, Halil İbrahim Ceylan, Piotr Zmijewski, Carlo Biz, Giovanni Sciarretta, Alessandro Rossin, Pietro Ruggieri, Andrea De Giorgio, Carlo Trompetto, Nicola Luigi Bragazzi and Luca Puce
Int. J. Mol. Sci. 2026, 27(2), 749; https://doi.org/10.3390/ijms27020749 - 12 Jan 2026
Viewed by 29
Abstract
The integration of omics technologies, including genomics, proteomics, metabolomics, and microbiomics, has transformed sports science, particularly soccer, by providing new opportunities to optimize player performance, reduce injury risk, and enhance recovery. This systematic literature review was conducted in accordance with PRISMA 2020 guidelines [...] Read more.
The integration of omics technologies, including genomics, proteomics, metabolomics, and microbiomics, has transformed sports science, particularly soccer, by providing new opportunities to optimize player performance, reduce injury risk, and enhance recovery. This systematic literature review was conducted in accordance with PRISMA 2020 guidelines and structured using the PICOS/PECOS framework. Comprehensive searches were performed in PubMed, Scopus, and Web of Science up to August 2025. Eligible studies were peer-reviewed original research involving professional or elite soccer players that applied at least one omics approach to outcomes related to performance, health, recovery, or injury prevention. Reviews, conference abstracts, editorials, and studies not involving soccer or omics technologies were excluded. A total of 139 studies met the inclusion criteria. Across the included studies, a total of 19,449 participants were analyzed. Genomic investigations identified numerous single-nucleotide polymorphisms (SNPs) spanning key biological pathways. Cardiovascular and vascular genes (e.g., ACE, AGT, NOS3, VEGF, ADRA2A, ADRB1–3) were associated with endurance, cardiovascular regulation, and recovery. Genes related to muscle structure, metabolism, and hypertrophy (e.g., ACTN3, CKM, MLCK, TRIM63, TTN-AS1, HIF1A, MSTN, MCT1, AMPD1) were linked to sprint performance, metabolic efficiency, and muscle injury susceptibility. Neurotransmission-related genes (BDNF, COMT, DRD1–3, DBH, SLC6A4, HTR2A, APOE) influenced motivation, fatigue, cognitive performance, and brain injury recovery. Connective tissue and extracellular matrix genes (COL1A1, COL1A2, COL2A1, COL5A1, COL12A1, COL22A1, ELN, EMILIN1, TNC, MMP3, GEFT, LIF, HGF) were implicated in ligament, tendon, and muscle injury risk. Energy metabolism and mitochondrial function genes (PPARA, PPARG, PPARD, PPARGC1A, UCP1–3, FTO, TFAM) shaped endurance capacity, substrate utilization, and body composition. Oxidative stress and detoxification pathways (GSTM1, GSTP1, GSTT1, NRF2) influenced recovery and resilience, while bone-related variants (VDR, P2RX7, RANK/RANKL/OPG) were associated with bone density and remodeling. Beyond genomics, proteomics identified markers of muscle damage and repair, metabolomics characterized fatigue- and energy-related signatures, and microbiomics revealed links between gut microbial diversity, recovery, and physiological resilience. Evidence from omics research in soccer supports the potential for individualized approaches to training, nutrition, recovery, and injury prevention. By integrating genomics, proteomics, metabolomics, and microbiomics data, clubs and sports practitioners may design precision strategies tailored to each player’s biological profile. Future research should expand on multi-omics integration, explore gene–environment interactions, and improve representation across sexes, age groups, and competitive levels to advance precision sports medicine in soccer. Full article
(This article belongs to the Special Issue Molecular and Physiological Mechanisms of Exercise)
23 pages, 33068 KB  
Article
TMT Quantitative Proteomics Reveals the Molecular Mechanism Behind Meat Quality Changes in Nile Tilapia Exposed to Environmental Concentrations of Microcystin-LR
by Yichao Li, Huarong Xiao, Jun Xie, Liping Liu, Fajun Jiang, Jingqiu Liao and Ermeng Yu
Toxins 2026, 18(1), 39; https://doi.org/10.3390/toxins18010039 - 12 Jan 2026
Viewed by 31
Abstract
This study investigated the effects of chronic MC-LR exposure (0 μg/L [Control], 1 μg/L [M1], 3 μg/L [M3], 10 μg/L [M10], and 30 μg/L [M30]) on the muscle nutrient composition, meat quality, and muscle proteomic profile of Nile tilapia (Oreochromis niloticus). [...] Read more.
This study investigated the effects of chronic MC-LR exposure (0 μg/L [Control], 1 μg/L [M1], 3 μg/L [M3], 10 μg/L [M10], and 30 μg/L [M30]) on the muscle nutrient composition, meat quality, and muscle proteomic profile of Nile tilapia (Oreochromis niloticus). In the high-dose group (M30), MC-LR exposure compromised the muscle antioxidant status of Nile tilapia, resulting in reduced meat quality, as evidenced by decreased pH value and water-holding capacity, elevated lipid/protein oxidation, and altered texture parameters (shear force and fragmentation index). Proteomic analysis further revealed a downregulation of proteins associated with ribosomes, suggesting an impairment of muscle protein synthesis in the M30 group. Moreover, despite chronic exposure, only low levels of MC-LR accumulated in the muscle tissue, indicating a negligible health risk to consumers. Collectively, these findings offered valuable insights into the impact of environmental MC-LR contamination on fish muscle quality and nutritional value. Full article
Show Figures

Figure 1

17 pages, 5366 KB  
Article
The Effect of Training on the Expression of Protein and Metabolites in the Plasma Exosomes of the Yili Horse
by Xinxin Yuan, Xinkui Yao, Yaqi Zeng, Jianwen Wang, Wanlu Ren, Tongliang Wang, Xueyan Li, Lipin Yang, Xixi Yang and Jun Meng
Animals 2026, 16(2), 158; https://doi.org/10.3390/ani16020158 - 6 Jan 2026
Viewed by 124
Abstract
Objective: The effects of physical exercise on protein expression and metabolites in the plasma exosomes of Yili horses are not yet clear. This study aims to elucidate the effects of exercise training on the expression of plasma extracellular vesicle proteins and metabolites in [...] Read more.
Objective: The effects of physical exercise on protein expression and metabolites in the plasma exosomes of Yili horses are not yet clear. This study aims to elucidate the effects of exercise training on the expression of plasma extracellular vesicle proteins and metabolites in Yili horses through multi-omics analysis, providing reference indicators for the training and performance evaluation of Yili horses. Methods: Eight healthy 3-year-old Yili horses were selected for the study, with four untrained horses as the control group and four trained horses as the training group. After conducting proteomic and metabolomic analyses of the plasma exosomes of each group of horses, the differences in protein expression and metabolites were analyzed. Results: Compared with the control group, training significantly increased the levels of proteins in the plasma exosomes of Yili horses that promote muscle function and repair and regulate metabolism and immune function. In addition, carbohydrates and their metabolites were significantly reduced. Conclusion: Training significantly altered the protein composition and metabolites of Yili horse exosomes. These changes mainly provide new insights for the training and evaluation of Yili horse exercise ability, but further research is still needed. Full article
Show Figures

Figure 1

22 pages, 1102 KB  
Review
Emerging Molecular and Computational Biomarkers in Urothelial Carcinoma: Innovations in Diagnosis, Prognosis, and Therapeutic Response Prediction
by Fernando Alberca-del Arco, Rocío Santos-Perez de la Blanca, Elisa Maria Matas-Rico, Bernardo Herrera-Imbroda and Félix Guerrero-Ramos
J. Pers. Med. 2026, 16(1), 25; https://doi.org/10.3390/jpm16010025 - 5 Jan 2026
Viewed by 482
Abstract
Bladder cancer (BC) represents a major global health issue with high recurrence and significant mortality rates in cases of advanced disease. Currently, the development of molecular profiling, liquid biopsy technologies, and artificial intelligence (AI) software has resulted in unprecedented opportunities to improve diagnosis, [...] Read more.
Bladder cancer (BC) represents a major global health issue with high recurrence and significant mortality rates in cases of advanced disease. Currently, the development of molecular profiling, liquid biopsy technologies, and artificial intelligence (AI) software has resulted in unprecedented opportunities to improve diagnosis, prognostic assessment, and treatment selection. Recent multicenter studies have identified emerging metabolomic, proteomic, and genomic biomarkers with high sensitivity and specificity that may help replace or complement invasive approaches. AI-driven models that combine multi-omics datasets with radiomics and clinical parameters have demonstrated improved accuracy for predicting both therapeutic response and long-term outcomes, compared to standard approaches for risk stratification. Additionally, the incremental clinical usefulness of liquid biopsy platforms has been demonstrated for the monitoring of non-muscle-invasive bladder cancer and minimal disease detection. As these innovations converge, they herald the advent of a new era of personalized management of urothelial carcinoma; however, broad-based clinical implementation will require large-scale validation, standardization, regulatory harmonization, and economic analyses. Background: Bladder cancer continues to be a global health problem, particularly in the advanced disease setting where treatment options are limited, and mortality remains high. The exciting advances in precision medicine, including breakthrough molecular profiling techniques, liquid biopsy, and opportunities to apply AI to interpret these molecular data, hold unprecedented promise in improving the accuracy of diagnosis, prognostic stratification, and therapeutic decision-making. Full article
(This article belongs to the Special Issue Novel Diagnostic and Therapeutic Approaches to Urologic Oncology)
Show Figures

Figure 1

17 pages, 1025 KB  
Article
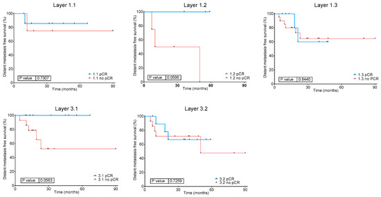
Identification of a Muscle-Invasive Bladder Carcinoma Molecular Subtype of Poor Responders to Neoadjuvant Chemotherapy and High Expression of Targetable Biomarkers
by Lucía Trilla-Fuertes, Jorge Pedregosa-Barbas, Eugenia García-Fernández, Francisco Zambrana, Imanol Martínez-Salas, Pablo Gajate, Fernando Becerril-Gómez, Pedro Lalanda-Delgado, Antje Dittmann, Rocío López-Vacas, Laura Kunz, Gustavo Rubio, Sandra Nieto-Torrero, Ana Pertejo, Pilar González-Peramato, Juan Ángel Fresno Vara, Angelo Gámez-Pozo and Álvaro Pinto-Marín
Int. J. Mol. Sci. 2026, 27(1), 476; https://doi.org/10.3390/ijms27010476 - 2 Jan 2026
Viewed by 369
Abstract
Neoadjuvant chemotherapy (NACT) is the standard treatment for muscle-invasive bladder carcinoma (MIBC), but its efficacy varies significantly among patients. The aim of this study is the identification of biomarkers and biological processes related to the response to neoadjuvant chemotherapy (NACT) in muscle-invasive bladder [...] Read more.
Neoadjuvant chemotherapy (NACT) is the standard treatment for muscle-invasive bladder carcinoma (MIBC), but its efficacy varies significantly among patients. The aim of this study is the identification of biomarkers and biological processes related to the response to neoadjuvant chemotherapy (NACT) in muscle-invasive bladder carcinoma (MIBC). Fifty-eight transurethral resection (TURBT) samples and thirty cystectomy samples from NACT non-responders were analyzed using mass spectrometry. Samples were classified with sparse k-means and consensus clustering. Protein networks were built using probabilistic graphical models, grouped into functional nodes, and analyzed for activity differences. Gene set enrichment analysis was applied to identify resistance mechanisms, and results were validated using The Cancer Genome Atlas (TCGA) cohort. Proteomic analysis revealed two independent classifications in TURBT samples. The first (Layer1) divided tumors into three groups, including one NACT non-responder subtype not aligned with traditional luminal or basal classifications but characterized by high expression of targetable markers NECTIN4 and Her2. The second (Layer3) separated luminal-papillary tumors from luminal-infiltrated/luminal and basal tumors. While Layer3 groups did not differ in NACT response, they showed distinct disease-free survival outcomes. Importantly, complete response to NACT was linked to improved survival in luminal subgroups but not in basal tumors, suggesting subtype-specific prognostic implications. Finally, analysis of cystectomy samples identified unique mechanisms of resistance for each subgroup, suggesting tailored therapeutic approaches. Two classification systems were defined as follows: one identified a proteomics-based non-responder group with actionable targets, and the other linked tumor subtype to prognosis. Distinct resistance mechanisms suggest opportunities for subtype-specific therapies, supporting improved management and treatment development for MIBC patients. Full article
(This article belongs to the Section Molecular Oncology)
Show Figures

Figure 1

17 pages, 4855 KB  
Article
An Integrated Multi-Omics Study of Mammalian Skeletal, Cardiac, and Smooth Muscles
by Shengguo Tang, Kaiming Wang, Dongfang Li, Yanna Ma, Liangyuan Peng, Shuchao Liao, Haiming Ma and Hongjiang Wei
Int. J. Mol. Sci. 2026, 27(1), 242; https://doi.org/10.3390/ijms27010242 - 25 Dec 2025
Viewed by 255
Abstract
Muscle tissue, as a major tissue type, is classified by its structure and function into smooth, cardiac, and skeletal muscle. However, comprehensive studies on the evolutionary conservation of molecular differences among these three muscle tissues have been limited. In this study, we employed [...] Read more.
Muscle tissue, as a major tissue type, is classified by its structure and function into smooth, cardiac, and skeletal muscle. However, comprehensive studies on the evolutionary conservation of molecular differences among these three muscle tissues have been limited. In this study, we employed pigs and mice as models to perform multi-omics profiling (transcriptome, proteome, and metabolome) of these three muscle tissues in order to define their molecular landscapes. Furthermore, we characterized skeletal muscle metabolic heterogeneity. We identified 207 genes enriched in striated muscle, including poorly characterized genes such as LRRC2 and PPP1R14C. Distinct sets of genes and metabolites, conserved between the two species, were specifically enriched in each tissue: skeletal muscle (121 genes and 6 metabolites), cardiac muscle (57 genes and no specific metabolites), and smooth muscle (349 genes and 11 metabolites). Notably, the currently unannotated gene LRRC20 was most enriched in skeletal muscle, followed by cardiac muscle, and showed negligible expression in smooth muscle, suggesting its potential as a functional research target. Within skeletal muscle, 14 fast-twitch and 6 slow-twitch fiber-enriched metabolites were identified. In particular, 10-Deacetylbaccatin III was enriched in skeletal muscle and, more specifically, highly enriched in fast-twitch fibers, marking it as a promising and novel research target. These results provide a resource for research in both medicine and agricultural science. Full article
(This article belongs to the Special Issue Molecular Perspective on Skeletal Muscle Regeneration)
Show Figures

Figure 1

23 pages, 1359 KB  
Article
Proteomic, Fatty Acid and Mineral Profiles of PDO Arouquesa and Commercial Crossbred Beefs: A Tool for Certification
by Laura Sacarrão-Birrento, Sarah Schlosser, Karin Hummel, Ebrahim Razzazi-Fazeli, Cátia F. Martins, Miguel P. Mourato, José A. Silva, Severiano R. Silva, Susana P. Alves, Carlos A. Venâncio, Ingrid Miller and André M. de Almeida
Animals 2026, 16(1), 5; https://doi.org/10.3390/ani16010005 - 19 Dec 2025
Viewed by 291
Abstract
Protected Designation of Origin (PDO) beef products are recognized for their higher quality, although the native breeds used often show lower productivity compared to commercial crosses. This study aimed to compare the proteome profiles of Arouquesa and crossbred beef using 2D-DIGE, and evaluating [...] Read more.
Protected Designation of Origin (PDO) beef products are recognized for their higher quality, although the native breeds used often show lower productivity compared to commercial crosses. This study aimed to compare the proteome profiles of Arouquesa and crossbred beef using 2D-DIGE, and evaluating crude protein, energy, and fatty acid composition. Arouquesa beef had higher energy values (p < 0.05), whereas crossbred samples showed greater protein content (p < 0.05). Moreover, Arouquesa beef had higher proportions of microminerals, namely zinc, iron, and manganese (p < 0.05). The Arouquesa breed also presented higher proportions of most fatty acids, including saturated, monounsaturated, and polyunsaturated. Proteomic analysis identified 34 differentially abundant proteoforms from 23 proteins. In Arouquesa, proteins associated with muscle contraction (MYLPF, TNNT1), glycolysis/gluconeogenesis (TPI1, GPD1), oxygen transport (HBB, HBA), and heat shock response (CRYAB, HSPB1) were more abundant or had altered spot patterns, suggesting their roles in meat tenderness, color, and fat-related characteristics. Conversely, crossbred beef showed elevated levels of glycolytic enzymes (PGM1, ENO3, and some proteoforms of TPI1 and GPI) and structural proteins (MYL1), related with higher muscle growth and different fiber composition. The identified proteins provide possible molecular markers that distinguish Arouquesa from commercial breeds. These validated proteins in the future can support breed characterization and verification of PDO certification specifications. Full article
Show Figures

Graphical abstract

13 pages, 1531 KB  
Communication
A Proteomic View of Butterfly Metamorphosis
by Andrew Hesketh, Juned Kadiwala, Vaishnavi Ravikumar, Ana Rita Garizo, Patrícia Beldade, Marjorie Fournier and Rameen Shakur
Proteomes 2025, 13(4), 68; https://doi.org/10.3390/proteomes13040068 - 18 Dec 2025
Viewed by 389
Abstract
Background: Insect metamorphosis is one of the most fascinating developmental processes in the natural world. Complete metamorphosis requires the breakdown and reorganisation of larval tissues and the coordinated construction and development of adult structures. The molecular events that achieve this transformation are, however, [...] Read more.
Background: Insect metamorphosis is one of the most fascinating developmental processes in the natural world. Complete metamorphosis requires the breakdown and reorganisation of larval tissues and the coordinated construction and development of adult structures. The molecular events that achieve this transformation are, however, incompletely understood, and there is a particular shortage of data describing changes in protein abundance that occur during the process. Methods: Here, using a label-free quantitative bottom-up approach, we perform a novel whole-organism proteomic analysis of consecutive developmental stages of male Bicyclus anynana butterflies as they develop from caterpillars into adults via pupation. Results: Our analysis generated a dynamic reference dataset representing 2749 detected proteins. Statistical analysis identified 90 proteins changing significantly in abundance during metamorphosis, and functional interpretation highlights cuticle formation, apoptosis and autophagy during the pupal stages, and the up-regulation of respiration and energy metabolism upon completion of the fully formed adult. A preliminary search for potential peptide phosphorylation modifications identified 15 candidates, including three proteins with roles in muscle function. Conclusions: The study provides a basis for future protein-level analysis of butterfly metamorphosis and suggests the importance of dissecting the post-translational regulation associated with this fascinating developmental transformation. Full article
Show Figures

Figure 1

15 pages, 2270 KB  
Communication
Potential Role of the Glycogen-Targeting Phosphatase Regulatory Subunit in Airway Hyperresponsiveness in Asthma
by Marisol Alvarez-González, Elizabeth Eslava-De Jesús and Blanca Bazan-Perkins
Biomedicines 2025, 13(12), 3111; https://doi.org/10.3390/biomedicines13123111 - 17 Dec 2025
Viewed by 291
Abstract
Objective: Airway hyperresponsiveness (AHR) is a hallmark feature of asthma; however, its precise molecular mechanisms remain incompletely defined. In this study, we investigated protein expression in airway smooth muscle that may contribute to AHR, using an experimental model of ovalbumin-induced allergic asthma. [...] Read more.
Objective: Airway hyperresponsiveness (AHR) is a hallmark feature of asthma; however, its precise molecular mechanisms remain incompletely defined. In this study, we investigated protein expression in airway smooth muscle that may contribute to AHR, using an experimental model of ovalbumin-induced allergic asthma. Methods: Guinea pigs were sensitized and challenged with ovalbumin. Airway responsiveness to histamine was assessed, and proteomic analysis of the tracheal tissue was conducted using electrophoresis followed by MALDI/TOF-TOF mass spectrometry. Specific protein bands corresponding to the myosin phosphatase target subunit 1 (MYPT1) were analyzed, and regulatory subunit of glycogen-targeted phosphatase 1 (RG1) was further evaluated through immunohistochemistry. Results: MYPT1, previously associated with AHR, was not detected in the proteomic analysis. Interestingly, an RG1 peptide was identified. Immunohistochemistry showed a differential expression pattern was observed for the RG1 and Rho-associated protein kinase 2 (ROCK2), both of which were significantly upregulated in airway smooth muscle and positively correlated with the degree of AHR. Moreover, a significant positive correlation was observed between RG1 and ROCK2 expression levels. MYPT1 and its phosphorylated forms (Thr696 and Thr850), along with ROCK1 immunostaining, did not differ from controls. Conclusions: These findings suggest that RG1, along with ROCK2, may play an important role in airway hyperresponsiveness characteristic of asthma. Full article
(This article belongs to the Section Immunology and Immunotherapy)
Show Figures

Graphical abstract

20 pages, 7905 KB  
Article
Carbonic Anhydrase 3 Overexpression Modulates Signalling Pathways Associated with Cellular Stress Resilience and Proteostasis
by Yezhou Yu, Merrina Anugraham, Tony Blick, Arutha Kulasinghe, Louise M. Sternicki, Giovanna Di Trapani, Sally-Ann Poulsen, Daniel Kolarich and Kathryn F. Tonissen
Int. J. Mol. Sci. 2025, 26(24), 12064; https://doi.org/10.3390/ijms262412064 - 15 Dec 2025
Viewed by 477
Abstract
Carbonic anhydrase 3 (CA3) exhibits low enzymatic activity compared to other CA isoforms but contains two surface-exposed cysteine residues that undergo glutathionylation under oxidative stress. Highly expressed in muscle tissue, CA3 has been implicated in cellular protection, particularly through interactions with Bcl2-Associated Athanogene [...] Read more.
Carbonic anhydrase 3 (CA3) exhibits low enzymatic activity compared to other CA isoforms but contains two surface-exposed cysteine residues that undergo glutathionylation under oxidative stress. Highly expressed in muscle tissue, CA3 has been implicated in cellular protection, particularly through interactions with Bcl2-Associated Athanogene 3 (BAG3), modulating autophagy, while CA3 overexpression decreased hypoxia-induced apoptosis in cardiomyocytes. In this study, we investigated the impact of CA3 overexpression on cellular pathways in HEK293T, MDA-MB-231, and SVCT cells using RNA sequencing and proteomics. Gene Set Enrichment Analysis (GSEA) in HEK293T cells revealed the down-regulation of pathways related to protein synthesis, RNA processing, Roundabout signalling, selenocysteine-metabolism, and suppression of neurodegenerative disease-associated pathways. Human breast epithelial cell lines under normoxia and hypoxia showed down-regulation of similar pathways, although notably, hypoxic conditions also suppressed interferon α/β signalling. Proteomic analysis in HEK293T cells using HaloTag pull-down experiments identified putative novel CA3 binding partners, including heat shock 70 kDa proteins 1 and 8, and ribosomal protein S2 (RPS2). RANBP2 protein was consistently up-regulated after CA3 overexpression, irrespective of the presence of CA3 surface-exposed cysteines and HaloTag orientation. These findings suggest that CA3 modulates key cellular processes beyond its enzymatic role, contributing to stress resilience through pathway-level regulation and protein interactions, potentially impacting autophagy and neurodegenerative disease. Full article
(This article belongs to the Collection Feature Papers in “Molecular Biology”)
Show Figures

Figure 1

19 pages, 3612 KB  
Article
Integration of ATAC-Seq, Transcriptomic, and Proteomics Reveals the Molecular Mechanism of Intramuscular Fat Deposition and Meat Tenderness Regulation in Pig Breeds
by Yunpeng Zhang, Jing Xu, Suthar Teerath Kumar, Yunlong Zheng, Min Li, Ziyi Zhao, Qi Zhang, Wu-Sheng Sun, Li Pan, Yuan Zhao and Shu-Min Zhang
Biomolecules 2025, 15(12), 1738; https://doi.org/10.3390/biom15121738 - 15 Dec 2025
Viewed by 509
Abstract
Pork is one of the most widely consumed meats worldwide, with tenderness and intramuscular fat (IMF) content serving as key determinants of consumer acceptance. The rising demand for high-quality pork underscores the need to better understand the molecular mechanisms regulating IMF deposition and [...] Read more.
Pork is one of the most widely consumed meats worldwide, with tenderness and intramuscular fat (IMF) content serving as key determinants of consumer acceptance. The rising demand for high-quality pork underscores the need to better understand the molecular mechanisms regulating IMF deposition and meat tenderness. In this study, we systematically examined the tenderness and IMF in the Longissimus dorsi (LD) muscle of 104 eight-month-old Songliao black pigs and Leixiang pigs raised under identical conditions. In addition, three pigs from each breed were randomly selected for multi-omics analyses, including Assay for Transposase-Accessible Chromatin sequencing (ATAC-seq), transcriptomics, and proteomics to elucidate the molecular networks underlying IMF deposition and tenderness. We identified a total of 2635 differentially accessible chromatin (DARs) regions associated with 2006 functional genes and 351 regulatory transcription factors, predominantly enriched in adipocyte differentiation and muscle metabolism pathways. Transcriptome analysis revealed 624 differentially expressed genes (DEGs) involved in lipid metabolism and tissue structure maintenance. While proteomic profiling detected 153 differentially expressed proteins (DEPs) enriched in fatty acid degradation/metabolism, PPAR signaling, energy metabolism, and thermogenesis pathways. Further, combined integrated multi-omics analysis identified nine candidate genes (MBP, DCLK1, COL3A1, ART3, COL14A1, PDK4, VCAN, LIPE, and GPX1) and transcription factor–target interaction networks predicted key regulatory factors including MEF2A/C/D, PR, GR, AR-HALLSITE, NF1-HALLSITE, AP4, TCF21, MYOG, ATOH1, TCF12, BHLHA15, MYF5, ASCL1, and SIX2, which were potentially involved in the regulation of meat tenderness and IMF deposition. These findings provide novel insights into the molecular determinants of IMF and tenderness, offering valuable targets for improving meat quality through genetic breeding strategies. Full article
(This article belongs to the Section Bioinformatics and Systems Biology)
Show Figures

Figure 1

17 pages, 289 KB  
Review
Advancing Precision Diagnosis of Sarcopenic Obesity Through Digital Technologies, Wearables and Omics Data
by Grigorios Panagiotou and Soren Brage
Life 2025, 15(12), 1911; https://doi.org/10.3390/life15121911 - 13 Dec 2025
Viewed by 756
Abstract
Sarcopenic obesity, the coexistence of excess adiposity with loss of muscle mass and function, is becoming increasingly prevalent. The condition is linked to higher morbidity and mortality but its diagnosis remains limited by reliance on body composition methods that are costly, inaccessible, and/or [...] Read more.
Sarcopenic obesity, the coexistence of excess adiposity with loss of muscle mass and function, is becoming increasingly prevalent. The condition is linked to higher morbidity and mortality but its diagnosis remains limited by reliance on body composition methods that are costly, inaccessible, and/or involve radiation exposure. Recent advances in bioinformatics, data analytics, and digital health technologies create opportunities for scalable, precise approaches to detection. This narrative review synthesizes current evidence from the published literature on online medical libraries (Pubmed, Medline, Scopus, Google Scholar) until September 2025 on multi-omics, digital phenotyping and eHealth research, highlighting how these tools can refine risk stratification and extend diagnostic reach beyond traditional methods. We describe the potential utility of wearable sensor technologies, and smartphone-based body composition methods, as well as genomics, proteomics, transcriptomics and metabolomics. Such approaches, alone or in combination, may enable earlier identification of sarcopenic obesity, including in individuals who are not routinely prioritized for screening. We conclude that integrating biological and digital data offers promise for advancing precision diagnostics in sarcopenic obesity, enabling more tailored prevention and intervention strategies while ultimately reducing healthcare burden. Further research is required to determine the feasibility, clinical utility and scalability of such innovations before their widespread implementation. Full article
18 pages, 5933 KB  
Article
Lifetime Deletion of Skeletal Muscle Keap1 Attenuates Aging-Induced Cardiac Dysfunction via an Nrf2–Antioxidant Mechanism
by Kanika Sharma, Sarah Pribil Pardun, Neha Dhyani, Irving H. Zucker, Bipin G. Nair, Sudarslal Sadasivan Nair, Vikas Kumar and Lie Gao
Antioxidants 2025, 14(12), 1491; https://doi.org/10.3390/antiox14121491 - 12 Dec 2025
Viewed by 500
Abstract
Background: Aging elevates reactive oxygen species (ROS) and weakens antioxidant defenses, contributing to cardiac dysfunction. The objective of this study was to determine whether sustained activation of skeletal muscle (SkM) Nrf2 preserves cardiac function during aging and to explore the underlying mechanisms, [...] Read more.
Background: Aging elevates reactive oxygen species (ROS) and weakens antioxidant defenses, contributing to cardiac dysfunction. The objective of this study was to determine whether sustained activation of skeletal muscle (SkM) Nrf2 preserves cardiac function during aging and to explore the underlying mechanisms, focusing on myocardial antioxidant pathways. Methods: Tamoxifen-induced SkM-specific Keap1 knockout male mice (iMS-Keap1flox/flox; SkM-Nrf2 overexpression) were divided into young wild-type (Y-WT), aged wild-type (A-WT), and aged knockout (A-KO) groups. Cardiac performance was evaluated by echocardiography and invasive hemodynamics. Myocardial proteomics identified differentially expressed proteins (DEPs) and enriched biological pathways. Results: Compared with Y-WT, A-WT mice showed impaired left ventricular function, including reduced ejection fraction, prolonged isovolumic relaxation time, blunted inotropic response to dobutamine, and elevated Tau index. These age-related deficits were partially reversed in A-KO mice. Proteomic analysis revealed 561 DEPs between A-WT and Y-WT, and 741 DEPs between A-KO and A-WT, enriched in calcium signaling, Nrf2-mediated oxidative stress response, oxidative phosphorylation, ROS detoxification, and cardiac-specific processes, such as hypertrophy, conduction, and dilated cardiomyopathy. Conclusions: Lifelong SkM-Nrf2 activation strengthens myocardial antioxidant capacity and alleviates age-related cardiac dysfunction. These data support an antioxidant crosstalk between skeletal muscle and the heart, highlighting a potential therapeutic target for aging-associated heart failure. Full article
(This article belongs to the Special Issue Nrf2 and Cardiovascular Function, Diseases, and Therapeutic Targets)
Show Figures

Graphical abstract

18 pages, 871 KB  
Article
The Proteome of Acute Muscle Pain: Observations from Acute Hypertonic-Saline-Induced Pain in Humans
by Pauline Jubin, Marie Amigo, Daniel Boulton, David A. Mahns, Saad S. Nagi and James S. Dunn
Int. J. Mol. Sci. 2025, 26(24), 11922; https://doi.org/10.3390/ijms262411922 - 10 Dec 2025
Viewed by 388
Abstract
Despite the widespread use of experimental acute pain models, little exploration has been undertaken on the acute pain proteome in humans. We resolved to explore molecular alterations evoked by hypertonic saline (HS)-induced acute muscle pain and to map the spread of mechanical hyperalgesia. [...] Read more.
Despite the widespread use of experimental acute pain models, little exploration has been undertaken on the acute pain proteome in humans. We resolved to explore molecular alterations evoked by hypertonic saline (HS)-induced acute muscle pain and to map the spread of mechanical hyperalgesia. This study used a two-cohort design in healthy participants. Cohort one (n = 16) underwent intermittent blood sampling prior to, during, and following intramuscular HS (5%) infusion to allow for the discovery of the proteomic and cytokine profile of acute muscle pain. Cohort two (n = 10) underwent bilateral sensory testing during HS infusion, to map the spread of mechanical hyperalgesia. Molecular analysis in cohort one revealed a broad array of proteins and cytokines showing altered expression in response to acute muscle pain. Particularly, these alterations were linked to metabolism and immune response pathways suggestive of systemic effects of acute pain. Cohort two revealed a significant mechanical hyperalgesia which emerged in a distributed pattern over the ipsilateral limb to HS infusion. However, despite systemic molecular alterations, no such mechanical hyperalgesia was observed in the contralateral limb. This study demonstrates systemic molecular alterations resultant from acute HS-induced muscle pain, accompanied by spatially constrained sensory interactions. This dissociation implies that, at least in acute sensitization, widespread molecular changes may not necessarily translate into a correspondingly widespread sensory phenotype. Full article
(This article belongs to the Special Issue Pain: From Molecular Basis to Therapy)
Show Figures

Figure 1

24 pages, 5784 KB  
Article
Proteomic Profiling of Non-Muscle Invasive Bladder Cancer Reveals Stage-Specific Molecular Signatures and Prognostic Biomarkers
by Lorenza Vantaggiato, Marco Frisenda, Enxhi Shaba, Chiara Splendore, Beatrice Sciarra, Luca Bini, Alessandro Sciarra and Claudia Landi
Proteomes 2025, 13(4), 65; https://doi.org/10.3390/proteomes13040065 - 10 Dec 2025
Viewed by 536
Abstract
Background: Non-muscle invasive bladder cancer (NMIBC) comprises high-grade (HG) and low-grade (LG) variants, classified by aggressiveness, recurrence risk, and stage—either non-invasive (pTa) or invading the lamina propria (pT1). Cystoscopy remains the diagnostic gold standard, with no less-invasive alternatives, while molecular mechanisms driving [...] Read more.
Background: Non-muscle invasive bladder cancer (NMIBC) comprises high-grade (HG) and low-grade (LG) variants, classified by aggressiveness, recurrence risk, and stage—either non-invasive (pTa) or invading the lamina propria (pT1). Cystoscopy remains the diagnostic gold standard, with no less-invasive alternatives, while molecular mechanisms driving tumorigenesis and treatment response are poorly understood. Methods: To address this gap, we conducted a preliminary top-down proteomic study on fresh biopsies from pTa-LG and pT1-HG NMIBC at initial diagnosis to identify molecular differences and potential prognostic biomarkers. Results: Distinct protein profiles were observed between stages. Highly abundant proteins in pT1-HG were associated with nitric oxide biosynthesis, signal transduction, inhibition of apoptosis, protein folding, and immune response. Proteins of low abundance were related to cellular localization, cytoskeleton organization, cell adhesion, phagocytosis, and tissue development. Notably, multiple proteoforms of PDC6I/ALIX, a protein implicated in the regulation of apoptosis, proliferation, and PD-L1 surface presentation, were significantly downregulated in pT1-HG tumors. Furthermore, the abundance of proteins such as GANAB, GALE, THIC, SEPT8, and MYDGF/C19orf10 correlated with tumor size, suggesting their potential as prognostic biomarkers. Conclusions: These proteins, taken together, indicate that they may serve as valuable prognostic markers, offering a path toward more personalized management of NMIBC beyond the traditional one-size-fits-all approach. Full article
Show Figures

Figure 1

Back to TopTop