The Effect of Training on the Expression of Protein and Metabolites in the Plasma Exosomes of the Yili Horse
Simple Summary
Abstract
1. Introduction
2. Materials and Methods
2.1. Experimental Animals and Grouping
2.2. Ethical Statement
2.3. Blood Collection
2.4. Exosome Extraction
2.5. Transmission Electron Microscopy Observation
2.6. Quantitative Proteomics
2.7. Liquid Chromatography–Tandem Mass Spectrometry (LC-MS/MS)
2.8. Bioinformatics Analysis and Statistical Analysis
3. Results
3.1. Extraction and Identification of Exosomes from Yili Horse Plasma
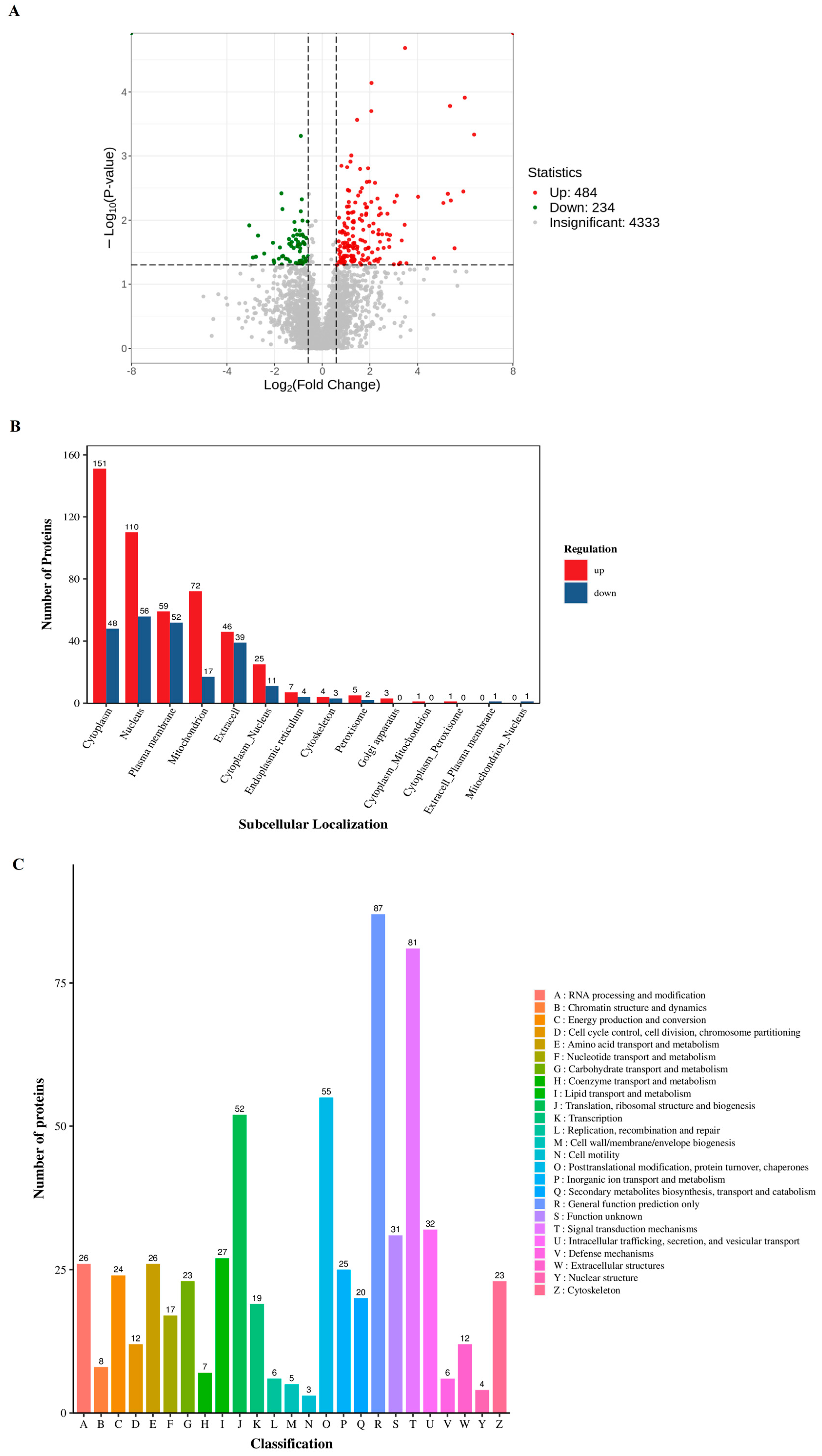
3.2. Training Significantly Altered Protein Expression of Plasma Exosomes in the Yili Horse
3.3. Training Significantly Altered Metabolome of Plasma Exosomes in the Yili Horse
3.4. Combined Analysis of the Effects of Training on Yili Horse Plasma Exosome Protein and Metabolites
4. Discussion
5. Conclusions
Author Contributions
Funding
Institutional Review Board Statement
Informed Consent Statement
Data Availability Statement
Conflicts of Interest
Abbreviations
| SEM | Scanning Electron Microscopy |
| KOG | Cluster of Orthologous Groups of proteins |
| GO | Gene Ontology |
| KEGG | Kyoto Encyclopedia of Genes and Genomes |
| LC-MS/MS | Liquid Chromatography–Tandem Mass Spectrometry |
| Ns | Not Significant |
| EDTA-K2 | Dipotassium Ethylenediaminetetraacetate |
| BCA | Bicinchoninic Acid Assay |
| DTT | Dithiothreitol |
| IAM | Iodoacetamide |
| timsTOF Pro2 | Trapped Ion Mobility Spectrometry Time-of-Flight Mass Spectrometer Pro 2 |
| OPLS-DA | Orthogonal Partial Least Squares Discriminant Analysis |
| MAT2A | Methylene adenosyl transferase II alpha |
| CASK | Calmodulin-dependent serine protein kinase |
| ARHGAP31 | Rho GTPase-activating protein 31 |
| SPTBN4 | Spectrin, beta, non-erythrocytic 4) |
| COL4A5 | Collagen, Type IV, Alpha 5 |
| COL14A1 | Collagen, Type XIV, Alpha 1 |
| CXCL8 | Interleukin-8 |
| RPLP0 | Ribosomal Protein Lateral Stalk Subunit P0 |
| AK4 | Adenosine kinase 4 |
| CSAD | Cysteine sulfinic acid decarboxylase |
| ACOT8 | Acyl CoA hioesterase 8 |
| UAP1 | UDP-N-acetylglucosamine pyrophosphate 1 |
| RPL22 | Ribosomal protein L22 |
References
- Chiaradia, E.; Miller, I. In slow pace towards the proteome of equine body fluids. J. Proteom. 2020, 225, 103880. [Google Scholar] [CrossRef]
- Choi, Y.; Parkin, T. Risk factors for superficial digital flexor tendinopathy in Thoroughbred racehorses in South Korea (2015–2019). Equine Vet. J. 2025, 58, 31–39. [Google Scholar] [CrossRef]
- Ciamillo, S.A.; Bills, K.W.; Gassert, T.M.; Richardson, D.W.; Brown, K.A.; Stefanovski, D.; Ortved, K.F. Effect of high-speed exercise on subchondral bone in the metacarpo−/metatarsophalangeal joints of 2-year-old Thoroughbred racehorses in their first year of training. Equine Vet. J. 2025, 58, 40–48. [Google Scholar] [CrossRef]
- Wang, T.; Li, M.; Ren, W.; Meng, J.; Yao, X.; Chu, H.; Yao, R.; Zhai, M.; Zeng, Y. Multi-Omics Analysis Reveals Biaxial Regulatory Mechanisms of Cardiac Adaptation by Specialized Racing Training in Yili Horses. Biology 2025, 14, 1609. [Google Scholar] [CrossRef]
- Pu, Y.; Zhang, Y.; Zhang, T.; Han, J.; Ma, Y.; Liu, X. Identification of Novel lncRNAs Differentially Expressed in Placentas of Chinese Ningqiang Pony and Yili Horse Breeds. Animals 2020, 10, 119. [Google Scholar] [CrossRef] [PubMed]
- Wang, J.; Ren, W.; Li, Z.; Ma, S.; Li, L.; Wang, R.; Zeng, Y.; Meng, J.; Yao, X. Blood-Based Whole-Genome Methylation Analysis of Yili Horses Pre- and Post-Racing. Animals 2025, 15, 326. [Google Scholar] [CrossRef] [PubMed]
- Wang, J.; Ren, W.; Li, Z.; Li, L.; Wang, R.; Ma, S.; Zeng, Y.; Meng, J.; Yao, X. Regulatory Mechanisms of Yili Horses During an 80 km Race Based on Transcriptomics and Metabolomics Analyses. Int. J. Mol. Sci. 2025, 26, 2426. [Google Scholar] [CrossRef] [PubMed]
- Wang, J.; Ren, W.; Li, Z.; Li, L.; Wang, R.; Ma, S.; Zeng, Y.; Meng, J.; Yao, X. Plasma Lipidomics and Proteomics Analyses Pre- and Post-5000 m Race in Yili Horses. Animals 2025, 15, 994. [Google Scholar] [CrossRef]
- Carvalho, J.R.G.; Sales, N.A.A.; Littiere, T.O.; Costa, G.B.; Castro, C.M.; Polisel, E.E.C.; Orsi, J.B.; Ramos, G.V.; Santos, I.F.C.; Gobatto, C.A.; et al. Acute whole-body vibration as a recovery strategy did not alter the content of gluteus medius monocarboxylate-transporters, lactatemia, and acidosis induced by intense exercise in horses. Front. Vet. Sci. 2025, 12, 1538195. [Google Scholar] [CrossRef]
- Camp, M.; Kibler, M.L.; Ivey, J.L.Z.; Thompson, J.M. Factors Affecting Thoroughbred Online Auction Prices in Non/Post-Racing Careers. Animals 2023, 13, 1329. [Google Scholar] [CrossRef]
- Egan, S.; Brama, P.; McGrath, D. Irish Equine Industry Stakeholder Perspectives of Objective Technology for Biomechanical Analyses in the Field. Animals 2019, 9, 539. [Google Scholar] [CrossRef] [PubMed]
- Kim, L.D.; Kreitner, K.; Scott, D.M.; Seabaugh, K.; Duncan, C.G.; Magzamen, S. The effects of ambient air pollution exposure on Thoroughbred racehorse performance. Equine Vet. J. 2024, 57, 712–722. [Google Scholar] [CrossRef]
- Li, X.; Ma, J.; Li, H.; Li, H.; Ma, Y.; Deng, H.; Yang, K. Effect of β-alanine on the athletic performance and blood amino acid metabolism of speed-racing Yili horses. Front. Vet. Sci. 2024, 11, 1339940. [Google Scholar] [CrossRef]
- Nederveen, J.P.; Warnier, G.; Di Carlo, A.; Nilsson, M.I.; Tarnopolsky, M.A. Extracellular Vesicles and Exosomes: Insights From Exercise Science. Front. Physiol. 2021, 11, 604274. [Google Scholar] [CrossRef]
- Aswad, H.; Forterre, A.; Wiklander, O.P.B.; Vial, G.; Danty-Berger, E.; Jalabert, A.; Lamazière, A.; Meugnier, E.; Pesenti, S.; Ott, C.; et al. Exosomes participate in the alteration of muscle homeostasis during lipid-induced insulin resistance in mice. Diabetologia 2014, 57, 2155–2164. [Google Scholar] [CrossRef] [PubMed]
- Johnstone, R.M.; Bianchini, A.; Teng, K. Reticulocyte maturation and exosome release: Transferrin receptor containing exosomes shows multiple plasma membrane functions. Blood 1989, 74, 1844–1851. [Google Scholar] [CrossRef] [PubMed]
- Lu, J.; Li, H.; Zheng, X.; Liu, Y.; Zhao, P. Small RNA sequencing analysis of exosomes derived from umbilical plasma in IUGR lambs. Commun. Biol. 2023, 6, 943. [Google Scholar] [CrossRef]
- Słyk-Gulewska, P.; Kondracka, A.; Kwaśniewska, A. MicroRNA as a new bioactive component in breast milk. Non-Coding RNA Res. 2023, 8, 520–526. [Google Scholar] [CrossRef]
- Hou, L.; Chen, X.; Qiu, G.; Qi, X.; Zou, Y.; He, J.; Bu, H. Cerebrospinal fluid exosomal protein alterations via proteomic analysis of NSCLC with leptomeningeal carcinomatosis. J. Neuro-Oncol. 2023, 164, 367–376. [Google Scholar] [CrossRef]
- Ryu, Y.; Hwang, J.S.; Bo Noh, K.; Park, S.H.; Seo, J.H.; Shin, Y.J. Adipose Mesenchymal Stem Cell-Derived Exosomes Promote the Regeneration of Corneal Endothelium Through Ameliorating Senescence. Investig. Opthalmology Vis. Sci. 2023, 64, 29. [Google Scholar] [CrossRef]
- Wang, L.; Pan, Y.; Liu, M.; Sun, J.; Yun, L.; Tu, P.; Wu, C.; Yu, Z.; Han, Z.; Li, M.; et al. Wen-Shen-Tong-Luo-Zhi-Tong Decoction regulates bone–fat balance in osteoporosis by adipocyte-derived exosomes. Pharm. Biol. 2023, 61, 568–580. [Google Scholar] [CrossRef]
- Neves, K.B.; Rios, F.J.; Sevilla-Montero, J.; Montezano, A.C.; Touyz, R.M. Exosomes and the cardiovascular system: Role in cardiovascular health and disease. J. Physiol. 2022, 601, 4923–4936. [Google Scholar] [CrossRef]
- Chen, G.; Guo, J.; Li, W.; Zheng, R.; Shang, H.; Wang, Y. Diagnostic value of the combination of circulating serum miRNAs and CA125 in endometriosis. Medicine 2023, 102, e36339. [Google Scholar] [CrossRef] [PubMed]
- Jiang, L.; Lin, X.; Chen, F.; Qin, X.; Yan, Y.; Ren, L.; Yu, H.; Chang, L.; Wang, Y. Current research status of tumor cell biomarker detection. Microsyst. Nanoeng. 2023, 9, 123. [Google Scholar] [CrossRef] [PubMed]
- Wu, X.; Zhang, Y.; Wang, P.; Li, X.; Song, Z.; Wei, C.; Zhang, Q.; Luo, B.; Liu, Z.; Yang, Y.; et al. Clinical and preclinical evaluation of miR-144-5p as a key target for major depressive disorder. CNS Neurosci. Ther. 2023, 29, 3598–3611. [Google Scholar] [CrossRef] [PubMed]
- Tong, X.; Dang, X.; Liu, D.; Wang, N.; Li, M.; Han, J.; Zhao, J.; Wang, Y.; Huang, M.; Yang, Y.; et al. Exosome-derived circ_0001785 delays atherogenesis through the ceRNA network mechanism of miR-513a-5p/TGFBR3. J. Nanobiotechnol. 2023, 21, 362. [Google Scholar] [CrossRef]
- Bryl-Górecka, P.; Sathanoori, R.; Al-Mashat, M.; Olde, B.; Jögi, J.; Evander, M.; Laurell, T.; Erlinge, D. Effect of exercise on the plasma vesicular proteome: A methodological study comparing acoustic trapping and centrifugation. Lab Chip 2018, 18, 3101–3111. [Google Scholar] [CrossRef]
- Kobayashi, Y.; Eguchi, A.; Tamai, Y.; Fukuda, S.; Tempaku, M.; Izuoka, K.; Iwasa, M.; Takei, Y.; Togashi, K. Protein Composition of Circulating Extracellular Vesicles Immediately Changed by Particular Short Time of High-Intensity Interval Training Exercise. Front. Physiol. 2021, 12, 693007. [Google Scholar] [CrossRef]
- Xiang, H.; Chen, S.; Zhou, J.; Guo, J.; Zhou, Q.; Zhou, Q. Characterization of blood-derived exosomal proteins after exercise. J. Int. Med. Res. 2020, 48, 1–12. [Google Scholar] [CrossRef]
- Scoppetta, F.; Tartaglia, M.; Renzone, G.; Avellini, L.; Gaiti, A.; Scaloni, A.; Chiaradia, E. Plasma protein changes in horse after prolonged physical exercise: A proteomic study. J. Proteom. 2012, 75, 4494–4504. [Google Scholar] [CrossRef]
- Klein, D.J.; Anthony, T.G.; McKeever, K.H. Metabolomics in equine sport and exercise. J. Anim. Physiol. Anim. Nutr. 2020, 105, 140–148. [Google Scholar] [CrossRef]
- Darragh, I.A.J.; O’Driscoll, L.; Egan, B. Exercise Training and Circulating Small Extracellular Vesicles: Appraisal of Methodological Approaches and Current Knowledge. Front. Physiol. 2021, 12, 738333. [Google Scholar] [CrossRef]
- Denham, J.; Spencer, S.J. Emerging roles of extracellular vesicles in the intercellular communication for exercise-induced adaptations. Am. J. Physiol.-Endocrinol. Metab. 2020, 319, E320–E329. [Google Scholar] [CrossRef] [PubMed]
- Tanaka, M.; Wang, G.; Pitsiladis, Y.P. Advancing sports and exercise genomics: Moving from hypothesis-driven single study approaches to large multi-omics collaborative science. Physiol. Genom. 2016, 48, 173–174. [Google Scholar] [CrossRef] [PubMed]
- Henshall, C.; Randle, H.; Francis, N.; Freire, R. The effect of stress and exercise on the learning performance of horses. Sci. Rep. 2022, 12, 1918. [Google Scholar] [CrossRef]
- Augimeri, G.; La Camera, G.; Gelsomino, L.; Giordano, C.; Panza, S.; Sisci, D.; Morelli, C.; Győrffy, B.; Bonofiglio, D.; Ando, S.; et al. Evidence for Enhanced Exosome Production in Aromatase Inhibitor-Resistant Breast Cancer Cells. Int. J. Mol. Sci. 2020, 21, 5841. [Google Scholar] [CrossRef]
- Théry, C.; Amigorena, S.; Raposo, G.; Clayton, A. Isolation and Characterization of Exosomes from Cell Culture Supernatants and Biological Fluids. Curr. Protoc. Cell Biol. 2006, 30, 3.22.1–3.22.29. [Google Scholar] [CrossRef] [PubMed]
- Soares, E.; Reis, J.; Rodrigues, M.; Ribeiro, C.F.; Pereira, F.C. Circulating Extracellular Vesicles: The Missing Link between Physical Exercise and Depression Management? Int. J. Mol. Sci. 2021, 22, 542. [Google Scholar] [CrossRef]
- Pálsdóttir, A.M.; Gudmundsson, M.; Grahn, P. Equine-Assisted Intervention to Improve Perceived Value of Everyday Occupations and Quality of Life in People with Lifelong Neurological Disorders: A Prospective Controlled Study. Int. J. Environ. Res. Public Health 2020, 17, 2431. [Google Scholar] [CrossRef]
- Abdelsaid, K.; Sudhahar, V.; Harris, R.A.; Das, A.; Youn, S.W.; Liu, Y.; McMenamin, M.; Hou, Y.; Fulton, D.; Hamrick, M.W.; et al. Exercise improves angiogenic function of circulating exosomes in type 2 diabetes: Role of exosomal SOD3. FASEB J. 2022, 36, e22177. [Google Scholar] [CrossRef]
- Salardini, A.; Himali, J.J.; Abdullah, M.S.; Chaudhari, R.; Young, V.; Zilli, E.M.; McGrath, E.R.; Gonzales, M.M.; Thibault, E.G.; Salinas, J.; et al. Elevated serum cortisol associated with early-detected increase of brain amyloid deposition in Alzheimer’s disease imaging biomarkers among menopausal women: The Framingham Heart Study. Alzheimer’s Dement. 2025, 21, e70179. [Google Scholar] [CrossRef]
- Walter, J.; Huwiler, F.; Fortes, C.; Grossmann, J.; Roschitzki, B.; Hu, J.; Naegeli, H.; Laczko, E.; Bleul, U. Analysis of the equine “cumulome” reveals major metabolic aberrations after maturation in vitro. BMC Genom. 2019, 20, 588. [Google Scholar] [CrossRef]
- Al-Khelaifi, F.; Abraham, D.; Diboun, I.; Elrayess, M.A. Proteomics and metabolomics research in exercise and sport. In Sports, Exercise, and Nutritional Genomics; Academic Press: Cambridge, MA, USA, 2019; pp. 539–566. [Google Scholar]
- Olsen, T.; Sollie, O.; Nurk, E.; Turner, C.; Jernerén, F.; Ivy, J.L.; Vinknes, K.J.; Clauss, M.; Refsum, H.; Jensen, J. Exhaustive Exercise and Post-exercise Protein Plus Carbohydrate Supplementation Affect Plasma and Urine Concentrations of Sulfur Amino Acids, the Ratio of Methionine to Homocysteine and Glutathione in Elite Male Cyclists. Front. Physiol. 2020, 11, 609335. [Google Scholar] [CrossRef]
- Zhang, X.; Herr, F.; Vernochet, A.; Lorenzo, H.K.; Beaudreuil, S.; Dürrbach, A. CASK, the Soluble Glomerular Permeability Factor, Is Secreted by Macrophages in Patients With Recurrent Focal and Segmental Glomerulo—Sclerosis. Front. Immunol. 2020, 11, 875. [Google Scholar] [CrossRef]
- Lu, Y.; Wei, B.; Yang, Q.; Han, X.; He, X.; Tao, Q.; Jiang, S.; Xu, M.; Bai, Y.; Zhang, T.; et al. Identification of candidate genes affecting the tibia quality in Nonghua duck. Poult. Sci. 2024, 103, 103515. [Google Scholar] [CrossRef]
- Wang, Q.; Xu, J.; Bao, M.; Wang, H.; Sun, X.; Ji, D.; Wang, J.; Li, Y. Weighted gene co-expression network analysis reveals genes related to growth performance in Hu sheep. Sci. Rep. 2024, 14, 13043. [Google Scholar] [CrossRef] [PubMed]
- AlQudairy, H.; AlMuhaizea, M.A.; Tohary, M.; Alfuraih, M.; Alnafisah, A.; AlHargan, A.; Albader, A.; Jaber, H.; Almass, R.; Albakheet, A.; et al. Natural history of SPTBN4-related neurodevelopmental disorder with hypotonia, neuropathy, and deafness. Orphanet J. Rare Dis. 2025, 20, 415. [Google Scholar] [CrossRef] [PubMed]
- Vela-Vásquez, D.A.; Delgado-Enciso, I.; Sifuentes-Rincón, A.M. Transcriptomic analysis in peripheral blood mononuclear cells from hyper and hypo weight-loss responders. Genes Nutr. 2025, 20, 20. [Google Scholar] [CrossRef] [PubMed]
- He, W.; Wang, H.; Yang, G.; Zhu, L.; Liu, X. The Role of Chemokines in Obesity and Exercise-Induced Weight Loss. Biomolecules 2024, 14, 1121. [Google Scholar] [CrossRef]
- Frellstedt, L.; Gosset, P.; Kervoaze, G.; Hans, A.; Desmet, C.; Pirottin, D.; Bureau, F.; Lekeux, P.; Art, T. The innate immune response of equine bronchial epithelial cells is altered by training. Vet. Res. 2015, 46, 3. [Google Scholar] [CrossRef]
- von Stade, D.; Meyers, M.; Johnson, J.; Schlegel, T.T.; Romeo, A.; Regan, D.; McGilvray, K. Exosome Cell Origin Affects In Vitro Markers of Tendon Repair in Ovine Macrophages and Tenocytes. Tissue Eng. Part A 2023, 29, 282–291. [Google Scholar] [CrossRef] [PubMed]
- Nielsen, R.H.; Clausen, N.M.; Schjerling, P.; Larsen, J.O.; Martinussen, T.; List, E.O.; Kopchick, J.J.; Kjaer, M.; Heinemeier, K.M. Chronic alterations in growth hormone/insulin-like growth factor-I signaling lead to changes in mouse tendon structure. Matrix Biol. 2014, 34, 96–104. [Google Scholar] [CrossRef]
- Ragni, E.; Perucca Orfei, C.; Bowles, A.C.; de Girolamo, L.; Correa, D. Reliable Reference Genes for Gene Expression Assessment in Tendon-Derived Cells under Inflammatory and Pro-Fibrotic/Healing Stimuli. Cells 2019, 8, 1188. [Google Scholar] [CrossRef]
- Wujak, M.; Veith, C.; Wu, C.-Y.; Wilke, T.; Kanbagli, Z.I.; Novoyatleva, T.; Guenther, A.; Seeger, W.; Grimminger, F.; Sommer, N.; et al. Adenylate Kinase 4—A Key Regulator of Proliferation and Metabolic Shift in Human Pulmonary Arterial Smooth Muscle Cells via Akt and HIF-1α Signaling Pathways. Int. J. Mol. Sci. 2021, 22, 10371. [Google Scholar] [CrossRef]
- Zhang, X.; Zhu, R.; Wu, X.; Chang, M.; Sun, Y.; Wang, L.; Tian, M.; Zhang, D.; Liu, D.; Yang, X. Circ-06958 Is Involved in Meat Quality by Regulating Cell Proliferation Through miR-31-5p/AK4 Axis in Pigs. Cells 2025, 14, 1416. [Google Scholar] [CrossRef] [PubMed]
- Bai, X.; Wang, L.; Sun, H.; Sun, L.; An, J.; Fu, S.; Zhao, M.; Liu, F.; Ren, X.; Liu, Z.; et al. Yeast Culture Supplementation Improves Meat Quality by Enhancing Immune Response and Purine Metabolism of Small-Tail Han Sheep (Ovis aries). Int. J. Mol. Sci. 2025, 26, 4512. [Google Scholar] [CrossRef]
- Tan, R.; Li, J.; Liu, L.; Wu, Q.; Fan, L.; Ma, N.; Yu, C.; Lu, H.; Zhang, X.; Chen, J.; et al. CSAD Ameliorates Lipid Accumulation in High-Fat Diet-Fed Mice. Int. J. Mol. Sci. 2022, 23, 15931. [Google Scholar] [CrossRef] [PubMed]
- Li, P.; Gao, M.; Fu, J.; Yan, S.; Liu, Y.; Mahmood, T.; Lv, Z.; Guo, Y. Dietary soya saponin improves the lipid metabolism and intestinal health of laying hens. Poult. Sci. 2022, 101, 101663. [Google Scholar] [CrossRef]
- Lv, Z.; Xing, K.; Li, G.; Liu, D.; Guo, Y. Dietary Genistein Alleviates Lipid Metabolism Disorder and Inflammatory Response in Laying Hens With Fatty Liver Syndrome. Front. Physiol. 2018, 9, 1493. [Google Scholar] [CrossRef]
- Fahl, S.P.; Harris, B.; Coffey, F.; Wiest, D.L. Rpl22 Loss Impairs the Development of B Lymphocytes by Activating a p53-Dependent Checkpoint. J. Immunol. 2015, 194, 200–209. [Google Scholar] [CrossRef]
- Solanki, N.R.; Stadanlick, J.E.; Zhang, Y.; Duc, A.-C.; Lee, S.-Y.; Lauritsen, J.P.H.; Zhang, Z.; Wiest, D.L. Rpl22 Loss Selectively Impairs αβ T Cell Development by Dysregulating Endoplasmic Reticulum Stress Signaling. J. Immunol. 2016, 197, 2280–2289. [Google Scholar] [CrossRef] [PubMed]
- Jin, L.; Zhang, X.; Wang, J.; Wang, Y.; Wang, K.; Wang, Z.; Wang, P.; Sun, X.; Hao, J.; Jin, R.; et al. Epigenetic Regulation of CD8+ Effector T Cell Differentiation by PDCD5. Eur. J. Immunol. 2025, 55, e202451388. [Google Scholar] [CrossRef] [PubMed]
- Zhou, S.; Li, T.; Zhang, W.; Wu, J.; Hong, H.; Quan, W.; Qiao, X.; Cui, C.; Qiao, C.; Zhao, W.; et al. The cGAS-STING-interferon regulatory factor 7 pathway regulates neuroinflammation in Parkinson’s disease. Neural Regen. Res. 2025, 20, 2361–2372. [Google Scholar] [CrossRef]
- Zhang, H.; Liu, J.; Cui, M.; Chai, H.; Chen, L.; Zhang, T.; Mi, J.; Guan, H.; Zhao, L. Moderate-intensity continuous training has time-specific effects on the lipid metabolism of adolescents. J. Transl. Intern. Med. 2023, 11, 57–69. [Google Scholar] [CrossRef]
- Xu, H.; Li, W.; Huang, L.; He, X.; Xu, B.; He, X.; Chen, W.; Wang, Y.; Xu, W.; Wang, S.; et al. Phosphoethanolamine cytidylyltransferase ameliorates mitochondrial function and apoptosis in hepatocytes in T2DM in vitro. J. Lipid Res. 2023, 64, 100337. [Google Scholar] [CrossRef]
- Hernández-Corbacho, M.J.; Jenkins, R.W.; Clarke, C.J.; Hannun, Y.A.; Obeid, L.M.; Snider, A.J.; Siskind, L.J. Accumulation of Long-Chain Glycosphingolipids during Aging Is Prevented by Caloric Restriction. PLoS ONE 2011, 6, e20411. [Google Scholar] [CrossRef]
- Nkiliza, A.; Parks, M.; Cseresznye, A.; Oberlin, S.; Evans, J.E.; Darcey, T.; Aenlle, K.; Niedospial, D.; Mullan, M.; Crawford, F.; et al. Sex-specific plasma lipid profiles of ME/CFS patients and their association with pain, fatigue, and cognitive symptoms. J. Transl. Med. 2021, 19, 370. [Google Scholar] [CrossRef]
- Ricard, A.; Robert, C.; Blouin, C.; Baste, F.; Torquet, G.; Morgenthaler, C.; Rivière, J.; Mach, N.; Mata, X.; Schibler, L.; et al. Endurance Exercise Ability in the Horse: A Trait with Complex Polygenic Determinism. Front. Genet. 2017, 8, 89. [Google Scholar] [CrossRef]
- Hill, E.W.; Gu, J.; Eivers, S.S.; Fonseca, R.G.; McGivney, B.A.; Govindarajan, P.; Orr, N.; Katz, L.M.; MacHugh, D. A Sequence Polymorphism in MSTN Predicts Sprinting Ability and Racing Stamina in Thoroughbred Horses. PLoS ONE 2010, 5, e8645. [Google Scholar] [CrossRef]
- Arfuso, F.; Rizzo, M.; Giannetto, C.; Giudice, E.; Cirincione, R.; Cassata, G.; Cicero, L.; Piccione, G. Oxidant and Antioxidant Parameters’ Assessment Together with Homocysteine and Muscle Enzymes in Racehorses: Evaluation of Positive Effects of Exercise. Antioxidants 2022, 11, 1176. [Google Scholar] [CrossRef] [PubMed]
- Ma, C.; Wang, J.; Liu, H.U.A.; Chen, Y.; Ma, X.; Chen, S.; Chen, Y.; Bihl, J.I.; Yang, Y.I. Moderate Exercise Enhances Endothelial Progenitor Cell Exosomes Release and Function. Med. Sci. Sports Exerc. 2018, 50, 2024–2032. [Google Scholar] [CrossRef] [PubMed]
- Militello, R.; Pinto, G.; Illiano, A.; Luti, S.; Magherini, F.; Amoresano, A.; Modesti, P.A.; Modesti, A. Modulation of Plasma Proteomic Profile by Regular Training in Male and Female Basketball Players: A Preliminary Study. Front. Physiol. 2022, 13, 813447. [Google Scholar] [CrossRef] [PubMed]
- Park, J.-W.; Kim, K.H.; Kim, S.; So, J.-R.; Cho, B.-W.; Song, K.-D. Comparative metabolomic analysis in horses and functional analysis of branched chain (alpha) keto acid dehydrogenase complex in equine myoblasts under exercise stress. J. Anim. Sci. Technol. 2022, 64, 800–811. [Google Scholar] [CrossRef] [PubMed]







Disclaimer/Publisher’s Note: The statements, opinions and data contained in all publications are solely those of the individual author(s) and contributor(s) and not of MDPI and/or the editor(s). MDPI and/or the editor(s) disclaim responsibility for any injury to people or property resulting from any ideas, methods, instructions or products referred to in the content. |
© 2026 by the authors. Licensee MDPI, Basel, Switzerland. This article is an open access article distributed under the terms and conditions of the Creative Commons Attribution (CC BY) license.
Share and Cite
Yuan, X.; Yao, X.; Zeng, Y.; Wang, J.; Ren, W.; Wang, T.; Li, X.; Yang, L.; Yang, X.; Meng, J. The Effect of Training on the Expression of Protein and Metabolites in the Plasma Exosomes of the Yili Horse. Animals 2026, 16, 158. https://doi.org/10.3390/ani16020158
Yuan X, Yao X, Zeng Y, Wang J, Ren W, Wang T, Li X, Yang L, Yang X, Meng J. The Effect of Training on the Expression of Protein and Metabolites in the Plasma Exosomes of the Yili Horse. Animals. 2026; 16(2):158. https://doi.org/10.3390/ani16020158
Chicago/Turabian StyleYuan, Xinxin, Xinkui Yao, Yaqi Zeng, Jianwen Wang, Wanlu Ren, Tongliang Wang, Xueyan Li, Lipin Yang, Xixi Yang, and Jun Meng. 2026. "The Effect of Training on the Expression of Protein and Metabolites in the Plasma Exosomes of the Yili Horse" Animals 16, no. 2: 158. https://doi.org/10.3390/ani16020158
APA StyleYuan, X., Yao, X., Zeng, Y., Wang, J., Ren, W., Wang, T., Li, X., Yang, L., Yang, X., & Meng, J. (2026). The Effect of Training on the Expression of Protein and Metabolites in the Plasma Exosomes of the Yili Horse. Animals, 16(2), 158. https://doi.org/10.3390/ani16020158

