Sign in to use this feature.

Years

Between: -

Subjects

remove_circle_outline
remove_circle_outline
remove_circle_outline
remove_circle_outline
remove_circle_outline
remove_circle_outline
remove_circle_outline

Journals

Article Types

Countries / Regions

remove_circle_outline
remove_circle_outline
remove_circle_outline
remove_circle_outline
remove_circle_outline

Search Results (404)

Search Parameters:
Keywords = murine tumor cell line

Order results
Result details
Results per page
Select all
Export citation of selected articles as:
20 pages, 7811 KB  
Article
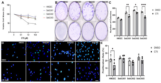
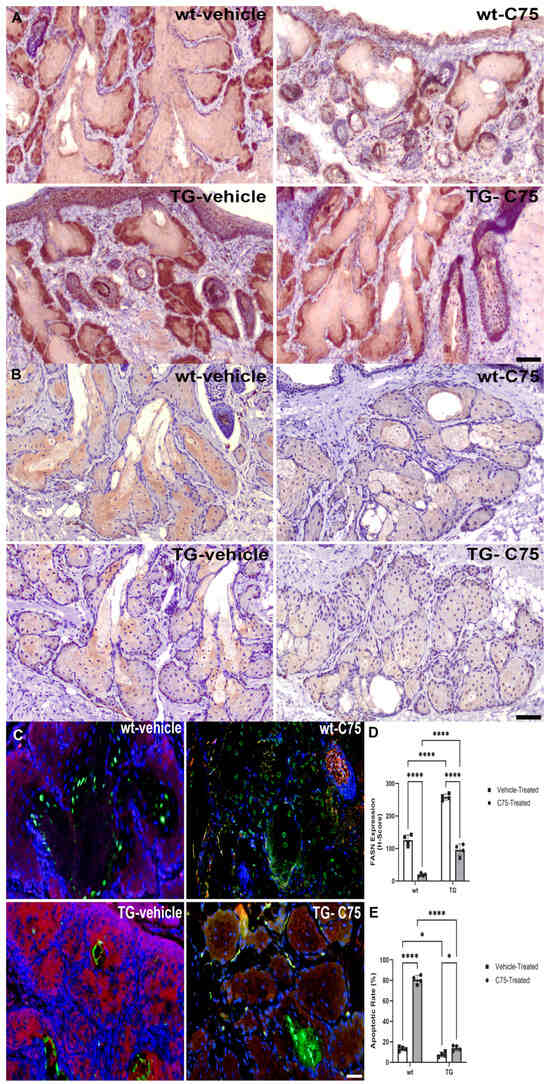
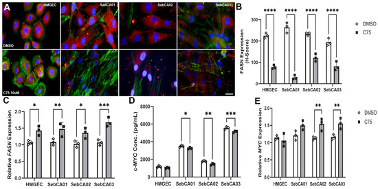
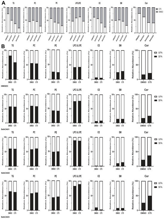
Fatty Acid Synthase as a Potential Metabolic Vulnerability in Ocular Adnexal Sebaceous Carcinoma
by Autumn Berlied, Isabella Boyack, Andre Vieira, Maria Gonzalez-Perez, Vikas Kumar and Cornelia Peterson
Cancers 2026, 18(2), 349; https://doi.org/10.3390/cancers18020349 - 22 Jan 2026
Viewed by 64
Abstract
Background: MYC dysregulation is frequent in ocular adnexal sebaceous carcinoma (SebCA), an aggressive malignancy without precision therapy. Fatty acid synthase (FASN) expression and lipid metabolism are commonly perturbed in high-MYC-expressing tumors; however, the role of MYC and FASN in the coregulation of [...] Read more.
Background: MYC dysregulation is frequent in ocular adnexal sebaceous carcinoma (SebCA), an aggressive malignancy without precision therapy. Fatty acid synthase (FASN) expression and lipid metabolism are commonly perturbed in high-MYC-expressing tumors; however, the role of MYC and FASN in the coregulation of lipid biosynthesis and tumorigenesis in SebCA is unknown. Methods: The aim of this study was to characterize the effects of FASN inhibition on MYC expression, oncogenic processes, and lipid profiles in vitro, using non-neoplastic human Meibomian gland epithelial cells (HMGECs) and three primary SebCA cell lines, and in vivo, utilizing a conditionally MYC-overexpressing mouse model. Results: FASN inhibition reduced cell viability, proliferation, and clonogenicity and altered the saturation profile of fatty acids across multiple lipid classes. The relative saturation of ceramides was the most variable between treatment conditions. MYC overexpression in the murine Meibomian gland promoted proliferation while suppressing sebaceous differentiation. Subsequent topical FASN inhibition further reduced sebaceous differentiation, attenuated PLIN2 expression, and induced apoptotic cell death. Conclusions: Collectively, these findings suggest that MYC expression in SebCA is responsive to FASN inhibition. Pharmacologic targeting of FASN reveals a metabolic vulnerability that may serve as a target for future therapeutic development. Full article
(This article belongs to the Special Issue Novel Treatments for Ocular and Periocular Cancers)
Show Figures

Graphical abstract

13 pages, 2595 KB  
Communication
The Chick Embryo Chorioallantoic Membrane Assay as a Short-Term Exploratory Model for Cervical Cancer Research
by Carlos César Patiño-Morales, Ricardo Jaime-Cruz, Raquel González-Pérez, Laura Villavicencio-Guzmán, Tania Cristina Ramírez-Fuentes and Marcela Salazar-García
Life 2026, 16(1), 135; https://doi.org/10.3390/life16010135 - 15 Jan 2026
Viewed by 142
Abstract
Cervical cancer (CC) remains a significant public health problem. Despite the availability of standard treatment strategies, chemotherapy-resistant tumors persist, highlighting the need to explore new therapeutic approaches or adjuvant strategies. This underscores the importance of preclinical in vivo models. Conventional models, such as [...] Read more.
Cervical cancer (CC) remains a significant public health problem. Despite the availability of standard treatment strategies, chemotherapy-resistant tumors persist, highlighting the need to explore new therapeutic approaches or adjuvant strategies. This underscores the importance of preclinical in vivo models. Conventional models, such as murine xenografts, patient-derived xenografts (PDXs), and patient-derived organoids (PDOs), provide valuable biological relevance but are often time-consuming, costly, and resource-intensive. In this context, the chick embryo chorioallantoic membrane (CAM) assay represents a rapid, low-cost, and technically accessible in vivo platform. The CAM is a non-innervated, highly vascularized extraembryonic structure that provides a suitable environment for tumor generation from xenografts. However, despite the broad use of the CAM assay for tumor xenografts, standardized and comparative methodological optimizations specifically addressing technical variables for cervical cancer tumor induction remain limited. Therefore, the aim of this study was to optimize the CAM assay for tumor generation using the HeLa and SiHa cell lines. The generated tumors are vascularized and exhibit Ki-67 expression. The CAM assay is an excellent short-term exploratory model based on developing chicken embryos for studying the developmental biology of cervical tumors, which would accelerate the preclinical investigation of new therapeutic molecules. Full article
Show Figures

Figure 1

17 pages, 2898 KB  
Article
Human Alpha-1 Antitrypsin Suppresses Melanoma Growth by Promoting Tumor Differentiation and CD8+ T-Cell-Mediated Immunity
by Takeshi Yamauchi, Yuchun Luo, Dinoop Ravindran Menon, Kasey Couts, Sana Khan, Aanchal Goel, Charles A. Dinarello, Zili Zhai and Mayumi Fujita
Biomolecules 2026, 16(1), 122; https://doi.org/10.3390/biom16010122 - 12 Jan 2026
Viewed by 221
Abstract
Alpha-1 antitrypsin (AAT) is a serine protease inhibitor with potent anti-inflammatory and immunomodulatory properties, but its role in cancer is context-dependent across tumor types. We integrated transcriptomic analyses of human melanoma cohorts, in vivo studies using AAT-transgenic (hAAT-TG) mice, and in vitro assays [...] Read more.
Alpha-1 antitrypsin (AAT) is a serine protease inhibitor with potent anti-inflammatory and immunomodulatory properties, but its role in cancer is context-dependent across tumor types. We integrated transcriptomic analyses of human melanoma cohorts, in vivo studies using AAT-transgenic (hAAT-TG) mice, and in vitro assays in murine and human melanoma cells to define the biological functions of AAT in melanoma. SERPINA1 expression increased progressively from normal skin to nevi and metastatic melanoma, yet higher intratumoral levels correlated with improved overall survival in metastatic disease. In hAAT-TG mice, melanoma growth was markedly inhibited compared with wild-type controls, and the inhibitory effect required CD8+ T cells and was enhanced by CD4+ T-cell depletion, demonstrating that AAT promotes cytotoxic T-cell activity while attenuating regulatory T-cell suppression. Histologic analysis showed heavily pigmented tumors in hAAT-TG mice. In vitro, hAAT upregulated melanocytic differentiation markers (MITF, TYR, PMEL, MART-1) and increased melanin production in murine and human melanoma lines, suggesting enhanced tumor immunogenicity. In conclusion, hAAT exerts antitumor effects in melanoma indirectly by reprogramming the tumor microenvironment toward differentiation and immune activation. These findings highlight a previously unrecognized role for AAT as a dual immunoregulatory and differentiation-promoting factor and support AAT as a potential immunoregulatory adjuvant in melanoma. Full article
(This article belongs to the Special Issue Roles of Alpha-1 Antitrypsin in Human Health and Disease Models)
Show Figures

Figure 1

21 pages, 6776 KB  
Article
X-Ray-Induced Alterations in In Vitro Blood–Brain Barrier Models: A Comparative Analysis
by Roberta Moisa (Stoica), Stela Rodica Lucia Pătrașcu, Călin Mircea Rusu, Mihail Răzvan Ioan, Mihai Radu and Beatrice Mihaela Radu
Appl. Sci. 2026, 16(2), 587; https://doi.org/10.3390/app16020587 - 6 Jan 2026
Viewed by 225
Abstract
Ionizing radiation remains the primary approach for treating brain cancer and is frequently used in combination with chemotherapy. However, when it comes to gliomas, the effective delivery of therapeutic agents is hindered by the limited permeability of the blood–brain barrier (BBB). Consequently, selecting [...] Read more.
Ionizing radiation remains the primary approach for treating brain cancer and is frequently used in combination with chemotherapy. However, when it comes to gliomas, the effective delivery of therapeutic agents is hindered by the limited permeability of the blood–brain barrier (BBB). Consequently, selecting the most suitable and least harmful type of ionizing radiation is essential, given its potential side effects on healthy cells within the tumor microenvironment. In this study, we explored the impact of X-ray exposure on two in vitro BBB endothelial cell models—murine and human. Post-irradiation, we evaluated cell viability, clonogenic capacity, cell cycle progression, reactive oxygen species (ROS) levels, formation of micronuclei and γ-H2AX foci, as well as alterations in cytoskeletal organization, cell migration, and intracellular calcium dynamics. The results demonstrate notable differences between the two endothelial cell lines, suggesting the human cell line is more sensitive to X-rays. In conclusion, our study provides valuable insights into the brain microvascular endothelial cells’ response to radiation, laying the groundwork for strategies to protect healthy brain tissue. Full article
(This article belongs to the Special Issue Radiation Physics: Advances in DNA and Cellular Technologies)
Show Figures

Figure 1

13 pages, 1634 KB  
Article
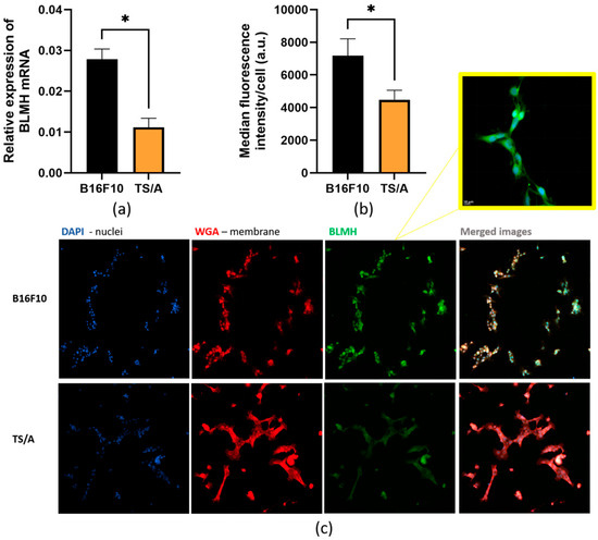
Effect of Bleomycin Hydrolase Expression in Tumor Tissue on the Therapeutic Effectiveness of Electrochemotherapy
by Jan Bogataj, Ursa Lampreht Tratar, Gregor Sersa, Maja Cemazar, Ales Groselj and Masa Omerzel
Cancers 2026, 18(1), 127; https://doi.org/10.3390/cancers18010127 - 30 Dec 2025
Viewed by 223
Abstract
Background: Electrochemotherapy (ECT) enhances the intracellular delivery of chemotherapeutic agents, most notably bleomycin, through electroporation. Despite high response rates, tumor sensitivity to ECT varies, highlighting the need for predictive biomarkers. Bleomycin hydrolase (BLMH), an enzyme that metabolically inactivates bleomycin, may influence treatment outcomes. [...] Read more.
Background: Electrochemotherapy (ECT) enhances the intracellular delivery of chemotherapeutic agents, most notably bleomycin, through electroporation. Despite high response rates, tumor sensitivity to ECT varies, highlighting the need for predictive biomarkers. Bleomycin hydrolase (BLMH), an enzyme that metabolically inactivates bleomycin, may influence treatment outcomes. This study investigated the relationship between BLMH expression and bleomycin-based ECT effectiveness. Methods: BLMH expression was evaluated at the mRNA and protein levels in six murine tumor cell lines and their corresponding syngeneic tumors using qPCR, immunofluorescence, and immunohistochemistry. Correlations between BLMH expression and tumor response to ECT were assessed both in vitro and in vivo. Results: BLMH expression varied significantly among tumor models, without consistent patterns across cancer types. In vitro, BLMH mRNA levels strongly correlated with IC30 values for bleomycin (R = 0.74), while the correlation weakened at IC50 doses, suggesting enzyme saturation. In vivo, BLMH expression levels moderately correlated with complete tumor response rates following ECT (R = 0.50). Differences between in vitro and in vivo expression highlighted the role of the tumor microenvironment. Conclusions: High BLMH expression reduces tumor sensitivity to bleomycin-based ECT, supporting its role as a predictive biomarker. Measuring BLMH levels may help stratify patients and personalize ECT application; however, it is not the sole factor for response prediction. Future studies in clinical tumor samples are warranted to evaluate its predictive value and to develop integrated biomarker models. Full article
(This article belongs to the Section Methods and Technologies Development)
Show Figures

Figure 1

38 pages, 40522 KB  
Article
Synthesis and Biological Evaluation of a Caffeic Acid Phenethyl Ester Derivatives as Anti-Hepatocellular Carcinoma Agents via Inhibition of Mitochondrial Respiration and Disruption of Cellular Metabolism
by Hao Dong, Yuan Gao, Dongyue Jiang, Chenjie Feng, Xinyue Gu, Xiyunyi Cai, Yulin Liu, Guangyu Zhang, Jiacheng Wen, Weiwei Diao, Ying Zhou, Ruixin Li, Dayang Xu, Weijia Xie and Liang Wu
Cancers 2026, 18(1), 92; https://doi.org/10.3390/cancers18010092 - 27 Dec 2025
Viewed by 345
Abstract
Background: In this study, 28 caffeic acid phenethyl ester (CAPE) derivatives were designed and synthesized, and their anti-proliferative activities were evaluated against two representative human hepatocellular carcinoma (HCC) cell lines. The half-maximal inhibitory concentration (IC50) was used as the activity metric. [...] Read more.
Background: In this study, 28 caffeic acid phenethyl ester (CAPE) derivatives were designed and synthesized, and their anti-proliferative activities were evaluated against two representative human hepatocellular carcinoma (HCC) cell lines. The half-maximal inhibitory concentration (IC50) was used as the activity metric. Among these derivatives, compound WX006 displayed the most potent anti-proliferative effect, with IC50 values of 3.332 μM and 3.764 μM after 48 h of treatment, significantly lower than those of the parent compound CAPE. Consequently, WX006 was selected for further investigation into its antitumor efficacy and underlying mechanisms. Methods: To investigate the pharmacological mechanism of WX006, we employed a combination of high-throughput transcriptomics, metabolomics, and mitochondrial function analysis to elucidate its intracellular mechanisms of action. Results: WX006 disrupts cytoplasmic-mitochondrial metal ion homeostasis, triggering ferroptosis and cuproptosis through iron-copper dysregulation. Computational modeling revealed that WX006 selectively inhibits mitochondrial NDUFS2 subunit of respiratory chain complex I, which may induce NAD+ exhaustion and consequent energy metabolism collapse in tumor cells. These “metabolism & metal homeostasis” dual mechanisms collectively underpin its robust anti-tumor effects. Therapeutic efficacy of WX006 was further validated in murine H22 ectopic xenograft and Hepa1-6-Luc orthotopic xenograft models, where WX006 exhibited superior tumor suppression compared to sorafenib, alongside favorable safety profiles. Conclusions: Our findings establish a foundational rationale for further pharmaceutical development of CAPE derivates as a promising therapeutic candidate for hepatocellular carcinoma. Full article
(This article belongs to the Section Cancer Drug Development)
Show Figures

Graphical abstract

18 pages, 2012 KB  
Article
Fab Antibody Fragments to Dog Leukocyte Antigen DR (DLA-DR) Directly Suppress Canine Lymphoma Cell Line Growth In Vitro and in Murine Xenotransplant Model
by Aleksandra Studzińska, Marek Pieczka, Angelika Kruszyńska, Leszek Moniakowski, Anna Urbaniak, Andrzej Rapak and Arkadiusz Miazek
Cancers 2026, 18(1), 48; https://doi.org/10.3390/cancers18010048 - 23 Dec 2025
Viewed by 385
Abstract
Background/Objectives: Canine Diffuse Large B-cell Lymphoma (cDLBCL) is characterized by a high prevalence of MHC II DR (DLA-DR) antigen overexpression. Murine anti-pan-DLA-DR monoclonal antibodies (mAbs) B5 and E11 have been previously observed to promote death of cDLBCL cells in vitro and in vivo. [...] Read more.
Background/Objectives: Canine Diffuse Large B-cell Lymphoma (cDLBCL) is characterized by a high prevalence of MHC II DR (DLA-DR) antigen overexpression. Murine anti-pan-DLA-DR monoclonal antibodies (mAbs) B5 and E11 have been previously observed to promote death of cDLBCL cells in vitro and in vivo. Consequently, DLA-DR antigens are considered a prospective target for passive immunotherapy aside from CD20. While infusion of anti-pan MHC II mAbs has demonstrated tumor suppression in cDLBCL xenografted immunodeficient mice, the relative contributions of direct cellular versus immune-mediated mechanisms to this therapeutic effect remain undefined. This study aimed to dissect these potential mechanisms of mAb E11. Methods: Canine lymphoma and leukemia cell lines CLBL1 and CLB70 were incubated with full E11 antibody or its F(ab′)2 and Fab fragments and cell viability was assessed with sub-G1 assay then, NOD-SCID mice were xenotransplanted with 1.5 × 107 canine CLBL1 cells expressing nanoluciferase and were infused either with mAb E11 or its fragments, each at 1 mg/kg body mass, twice weekly for three consecutive weeks. Tumor burden was monitored by assessing body weight, nanoluciferase activity in blood, and by flow cytometric analyses of bone marrow tumor cell content. Time to tumor progression (TTP) was calculated based on weight loss and luminescence measurements. Results: We observed cytotoxic activity of monovalent E11-Fab fragments in vitro and in vivo. The mean TTP for mice treated with irrelevant mouse IgG antibodies was 9.8 ± 4.65 days. In contrast, treatment with E11 Fab fragments resulted in a TTP of 19.1 ± 2.67 days, which was similar to that achieved with the full E11 mAb (19.5 ± 1.73 days) and E11 F(ab′)2 fragments (18.1 ± 2.9 days). Conclusions: Our findings demonstrate a potent antibody cytotoxicity mechanism that operates in vivo and is independent of cell surface MHC II crosslinking or Fc engagement. These data support the promising potential of E11-Fab fragments for further clinical development as a therapeutic agent in canine lymphoma. Full article
(This article belongs to the Special Issue Advances in B-Cell Lymphoma: From Diagnostics to Cure)
Show Figures

Figure 1

14 pages, 581 KB  
Article
Synthesis, In Vitro Antitumor Activity, and In Silico ADMET Evaluation of β-Lapachone-Based Thiosemicarbazones
by Elizabete Silva de Sousa, Edilane Almeida da Silva, Délis Galvão Guimarães, Ingrid Louise Santos de Souza, Arlan de Assis Gonsalves, Paulo Michel Pinheiro Ferreira, Rayran Walter Ramos de Sousa, Marcília Pinheiro da Costa and Cleônia Roberta Melo Araújo
Drugs Drug Candidates 2026, 5(1), 1; https://doi.org/10.3390/ddc5010001 - 21 Dec 2025
Viewed by 278
Abstract
Background/Objectives: β-Lapachone and triapine are compounds with recognized antitumor potential—the former is an ortho-naphthoquinone, and the latter a thiosemicarbazone inhibitor of ribonucleotide reductase. This study aimed to synthesize and evaluate new β-lapachone-based thiosemicarbazones (TSC1TSC6) as potential antineoplastic [...] Read more.
Background/Objectives: β-Lapachone and triapine are compounds with recognized antitumor potential—the former is an ortho-naphthoquinone, and the latter a thiosemicarbazone inhibitor of ribonucleotide reductase. This study aimed to synthesize and evaluate new β-lapachone-based thiosemicarbazones (TSC1TSC6) as potential antineoplastic agents. Methods: Lapachol was isolated from Tabebuia sp. and used to obtain ortho-naphthoquinones (24), which served as precursors for thiosemicarbazones (TSC1TSC6). NMR and HRMS spectra were used to characterize the compounds. Their cytotoxic activity was evaluated in vitro against murine melanoma (B16–F10), colon carcinoma (CT26.WT), and breast cancer (4T1) cell lines, as well as normal fibroblasts (L929). Pharmacokinetic parameters were predicted in silico using ADMETLab 3.0. Results: β-Lapachone exhibited strong cytotoxicity toward tumor cells with moderate effects on normal cells, while thiosemicarbazones of β-lapachone, TSC1, and TSC3 demonstrated lower potency but greater selectivity. The β-lapachone-3-sulfonic acid showed high activity against melanoma and breast cancer cells and low toxicity toward normal cells, indicating tumor selectivity. In contrast, their thiosemicarbazones, TSC2, TSC4, and TSC6, showed weak or no antiproliferative activity. The 3-iodo-β-lapachone was cytotoxic to both tumor and normal cells, whereas its derivative TSC5 demonstrated moderate activity with reduced toxicity. β-Lapachone, β-lapachone-3-sulfonic acid, TSC1, and TSC3 exhibited favorable ADME profiles (QED ≈ 0.61–0.66), suggesting good oral bioavailability. Conclusions: The β-lapachone-3-sulfonic acid and the β-lapachone-based thiosemicarbazones TSC1 and TSC3 emerged as promising lead candidates, combining tumor selectivity, favorable pharmacokinetic properties, and structural innovation for the development of safer and more effective antineoplastic agents. Full article
(This article belongs to the Section Medicinal Chemistry and Preliminary Screening)
Show Figures

Graphical abstract

30 pages, 482 KB  
Review
Hepatoblastoma Cell Lines: Past, Present and Future
by Edward V. Prochownik, Colin M. Henchy and Huabo Wang
Cells 2025, 14(24), 2013; https://doi.org/10.3390/cells14242013 - 17 Dec 2025
Viewed by 561
Abstract
Hepatoblastoma (HB), the most common pediatric liver malignancy, tends to be highly curable although advanced or recurrent disease has less favorable outcomes. Because patients are invariably <3–4 years of age, chemotherapies can cause significant long-term morbidities. Immortalized HB cell lines could be of [...] Read more.
Hepatoblastoma (HB), the most common pediatric liver malignancy, tends to be highly curable although advanced or recurrent disease has less favorable outcomes. Because patients are invariably <3–4 years of age, chemotherapies can cause significant long-term morbidities. Immortalized HB cell lines could be of great utility for drug screening, for the identification of novel therapeutic susceptibilities, and for studies requiring highly regulated and/or rapidly changing in vitro environments. However, HB research is hampered by a paucity of these lines that could be used for such purposes, with only two human cell lines being readily available, neither of which represents the most common HB molecular subtypes. Recently, immortalized cell lines have been derived from murine HBs that are driven by the most common oncogenes and tumor suppressors associated with human tumors. These comprise five distinct groups associated with the deregulation of each of the four possible combinations of oncogenic forms of the β-catenin, YAP and NRF2 transcription factors or the over-expression of MYC. All five groups share many of the attributes and molecular signatures of actual human HBs. In addition, they have been used for purposes as diverse as identifying novel molecular targets through the use of Crispr-based screens and the demonstration that some HB cells can trans-differentiate into endothelial cells that facilitate tumor growth. The experience gained from these models and advances in the propagation of human hepatocytes in mice suggests that it may soon be possible to generate bespoke human immortalized human cell lines. Full article
17 pages, 1852 KB  
Article
IMG-A1: A Novel Immortalized Granulosa Cell Line for Investigating FSH-Dependent Folliculogenesis and Ovarian Pathophysiology
by Nina M. Alyoshina, Evgenii S. Ruchko, Maria D. Tkachenko, Daria M. Potashnikova, Mikhail A. Lazarev, Yulia O. Nikishina, Mariya S. Vildanova, Ilia I. Zakharov, Viktoria V. Konduktorova, Olga P. Kisurina-Evgenieva and Denis A. Nikishin
Cells 2025, 14(24), 1940; https://doi.org/10.3390/cells14241940 - 6 Dec 2025
Cited by 1 | Viewed by 797
Abstract
The study of ovarian biology is hampered by the lack of in vitro models that faithfully recapitulate the physiology of granulosa cells (GCs). Primary GCs have a limited lifespan, while most immortalized lines are tumor-derived and exhibit non-physiological hormonal responses. The purpose of [...] Read more.
The study of ovarian biology is hampered by the lack of in vitro models that faithfully recapitulate the physiology of granulosa cells (GCs). Primary GCs have a limited lifespan, while most immortalized lines are tumor-derived and exhibit non-physiological hormonal responses. The purpose of this study was to develop and characterize a novel immortalized GC line with a stable, physiologically relevant phenotype. We immortalized primary murine GCs from early antral follicles using lentiviral vector to introduce human telomerase reverse transcriptase (hTERT) gene to create the IMG-A1 cell line. The line was extensively characterized using molecular (qRT-PCR, Western blot), cytogenetic (karyotyping), and functional (hormone stimulation, ELISA, proliferation assays) methods to assess its phenotype and responsiveness to gonadotropins and metabolic stressors. Exhibiting a non-transformed phenotype, IMG-A1 cells retain a stable karyotype and express the follicle-stimulating hormone receptor (FSHR) but not the luteinizing hormone/chorionic gonadotropin receptor (LHCGR). Accordingly, they respond to FSH by upregulating steroidogenic genes like aromatase (Cyp19a1) but are unresponsive to LH/hCG. Furthermore, the line exhibits physiologically relevant responses to hormonal stimulation, including a strong induction of aromatase by FSH and its synergistic upregulation in a hyperandrogenic and hyperinsulinemic milieu. The IMG-A1 cell line is a unique and robust model of early antral granulosa cells, offering a valuable new tool for studying FSH-dependent folliculogenesis, cellular aspects of ovarian pathophysiology, and drug discovery. Full article
(This article belongs to the Special Issue Development and Characterization of Innovative In Vitro Models)
Show Figures

Figure 1

24 pages, 7439 KB  
Article
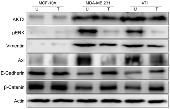
Trastuzumab-Conjugated pH-Sensitive Micelles Exhibit Antitumor Activity and Induce Mesenchymal-to-Epithelial Transition in Triple-Negative Breast Cancer Cell Lines
by Crina Elena Tiron, Gabriel Luta, Razvan Ghiarasim, Adrian Tiron, Valentin Nastasa, Dragos Constantin Anita, Tore Geir Iversen, Tore Skotland, Kirsten Sandvig, Mihai Mares and Mihail-Gabriel Dimofte
Pharmaceutics 2025, 17(12), 1554; https://doi.org/10.3390/pharmaceutics17121554 - 2 Dec 2025
Viewed by 653
Abstract
Background: Despite improved knowledge on cancer prevention, progression, and treatment, the incidence of cancer is still increasing. Patients with highly aggressive triple-negative breast cancer benefit from chemotherapy as the only systemic therapeutic alternative. Here, we performed studies that demonstrate the effects of trastuzumab [...] Read more.
Background: Despite improved knowledge on cancer prevention, progression, and treatment, the incidence of cancer is still increasing. Patients with highly aggressive triple-negative breast cancer benefit from chemotherapy as the only systemic therapeutic alternative. Here, we performed studies that demonstrate the effects of trastuzumab linked to nanostructures with pH-dependent release on triple-negative models. Methods: We assessed in vitro cell proliferation, migration, invasion, mammospheres, spheroids, and organoid formation of human and murine cell lines. Balb/c mice were used to investigate the in vivo anti-tumoral effects of functionalized nanostructures. Ex vivo samples and cell lines were used to investigate, using immunohistochemistry and Western blot, the modulation of key molecular pathways. Results: Using a human normal cell line and human and murine triple-negative breast cancer cell lines, we found that trastuzumab exhibits anti-tumoral properties on triple-negative breast cancer cell lines only when linked to pH-sensitive micelles. In addition, the data demonstrates that functionalized micelles induce mesenchymal-to-epithelial transitions, impairing the metastasis. Conclusions: Taken together, these results indicate that functionalization of micelles by linking trastuzumab may open the way of treating triple-negative patients with trastuzumab, a treatment which is currently in use for patients with Her2 overexpression. The functionalized micelles may be loaded with various molecules to further improve the anti-tumoral effects. Full article
Show Figures

Graphical abstract

22 pages, 4709 KB  
Article
Exploring Anti-Neoplastic Activity of Chitosan Nanobubbles Decorated with ICOS-Fc and Loaded with Paclitaxel in a Human and Murine Model of Melanoma
by Deepika Pantham, Monica Argenziano, Foteini Christaki, Nausicaa Clemente, Chiara Colombo, Elisa Benetti, Stefania Pizzimenti, Umberto Dianzani, Ian Stoppa, Roberta Cavalli and Chiara Dianzani
Pharmaceutics 2025, 17(12), 1530; https://doi.org/10.3390/pharmaceutics17121530 - 28 Nov 2025
Viewed by 447
Abstract
Background: Paclitaxel (PTX) is an anti-neoplastic drug that inhibits not only melanoma cell proliferation but also migration and angiogenesis. ICOS-Fc is a recombinant molecule that triggers ICOS ligand (ICOSL) on tumor cells and cells of the tumor microenvironment and inhibits tumor growth, angiogenesis, [...] Read more.
Background: Paclitaxel (PTX) is an anti-neoplastic drug that inhibits not only melanoma cell proliferation but also migration and angiogenesis. ICOS-Fc is a recombinant molecule that triggers ICOS ligand (ICOSL) on tumor cells and cells of the tumor microenvironment and inhibits tumor growth, angiogenesis, and metastasis. This study investigated the effects of chitosan nanobubbles loaded with low doses of PTX and surface decorated with ICOS-Fc (ICOS-Fc-NB-PTX) in inhibiting in vitro and in vivo melanoma cell growth and invasiveness. Methods: Preparation and characterization of nanoformulations, as well as in vitro drug release studies, were carried out. Nanoformulations were studied both in vitro and in vivo. In melanoma cells, viability, migration, and invasion assays were analyzed. For the in vivo experiments, C57BL/6 Wild-type (WT) male mice were injected subcutaneously with D4M-3A cells, a murine melanoma cell line engineered to carry the BRAFV600E mutation. After treatments, in vivo tumor growth, proliferation, and angiogenesis markers were studied. Results: In vitro tests showed the great ability of ICOS-Fc-NB-PTX to inhibit cell viability, migration, and invasion. These results were confirmed in vivo, where the tumors of mice treated with ICOS-Fc-NB-PTX displayed decreased growth accompanied by downregulation of the proliferation marker Ki-67 and reduced development of CD31+ blood vessels. Conclusions: In conclusion, the ICOS-Fc-NB-PTX formulation deserves to be further analyzed as a highly effective combination for melanoma, exerting multifaceted anti-tumor activities. Full article
(This article belongs to the Section Drug Delivery and Controlled Release)
Show Figures

Graphical abstract

21 pages, 7221 KB  
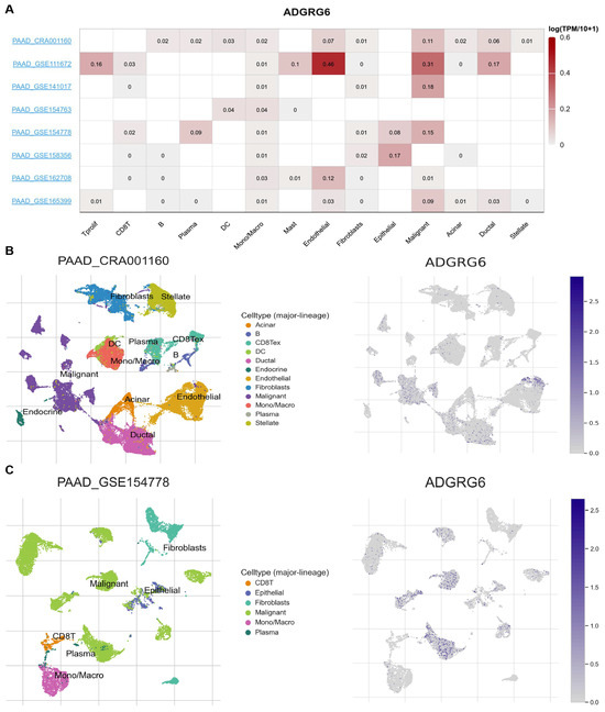
Article
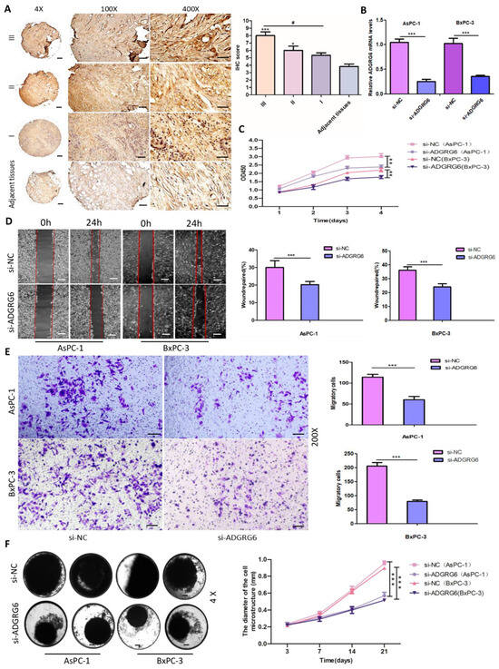
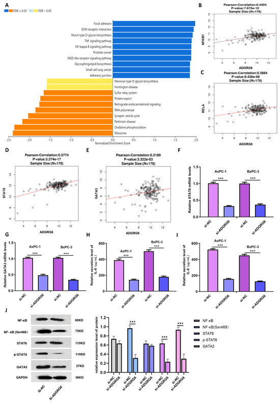
ADGRG6 Promotes Pancreatic Adenocarcinoma Progression Through the NF-κB/STAT6 Axis and Modulation of the Tumor Immune Microenvironment
by Lisha Li, Zhen Yu, Xuehua Lu, Pei Yang, Shuxia Zhang, Qinghua Lin and Junyong Han
Curr. Issues Mol. Biol. 2025, 47(12), 991; https://doi.org/10.3390/cimb47120991 - 27 Nov 2025
Viewed by 375
Abstract
Background: Adhesion G protein-coupled receptor G6 (ADGRG6), also known as GPR126, has been implicated in several malignancies. However, its expression pattern, clinical significance, and mechanistic role in pancreatic adenocarcinoma (PAAD) remain unclear. Methods: We combined multi-omics analyses, tissue microarray immunohistochemistry, [...] Read more.
Background: Adhesion G protein-coupled receptor G6 (ADGRG6), also known as GPR126, has been implicated in several malignancies. However, its expression pattern, clinical significance, and mechanistic role in pancreatic adenocarcinoma (PAAD) remain unclear. Methods: We combined multi-omics analyses, tissue microarray immunohistochemistry, and a series of functional experiments, including 2D and 3D spheroid cultures, zebrafish xenografts, and murine tumor models—to investigate the expression, clinical significance, and mechanism of ADGRG6 in PAAD. The association between ADGRG6 expression and immune infiltration was assessed using TIMER and GEPIA databases, followed by mechanistic validation through ADGRG6 modulation in PAAD cell lines. Results: ADGRG6 was significantly overexpressed in PAAD and correlated with larger tumor size, higher grade, advanced TNM stage, and poor overall survival. Multivariate logistic regression confirmed that high ADGRG6 expression was independently associated with higher pathological grade. Functionally, ADGRG6 silencing markedly inhibited PAAD cell proliferation, migration, and invasion in both 2D and 3D cultures, as well as in zebrafish and nude mouse xenograft models. Integrated transcriptomic and immune analyses revealed that ADGRG6 expression positively correlated with mast cells, macrophages (M1/M2), Th2/Th17 subsets, and interferon–responsive neutrophils. Mechanistically, ADGRG6 silencing reduced STAT6 phosphorylation and GATA3 expression, consistent with the suppression of the NF-κB→STAT6→GATA3 axis. Conclusions: ADGRG6 functions as an oncogenic driver in PAAD, promoting tumor progression and fostering an immunosuppressive microenvironment via NF-κB/STAT6 signaling. These findings not only broaden the mechanistic understanding of ADGRG6 function but also suggest it as a promising target for therapeutic intervention in PAAD. Full article
Show Figures

Figure 1

21 pages, 5883 KB  
Article
Phase Separation Competent TIA1 Couples Glycolytic Shutdown to CD8+ T-Cell Activation and Shapes the Efficacy of Intravesical BCG in Bladder Cancer
by Wenwen Zhang, Kailiang Zhou, Pinru Chen, Xuanshuang Du and Min Liu
Biology 2025, 14(11), 1576; https://doi.org/10.3390/biology14111576 - 11 Nov 2025
Viewed by 874
Abstract
Metabolic immune evasion is a major factor limiting the long-term efficacy of intravesical Bacillus Calmette–Guérin (BCG) therapy in non-muscle-invasive bladder cancer (NMIBC). TIA1 is a stress granule RNA-binding protein with liquid–liquid phase separation (LLPS) capacity. Its role in tumor metabolism and immunotherapy response [...] Read more.
Metabolic immune evasion is a major factor limiting the long-term efficacy of intravesical Bacillus Calmette–Guérin (BCG) therapy in non-muscle-invasive bladder cancer (NMIBC). TIA1 is a stress granule RNA-binding protein with liquid–liquid phase separation (LLPS) capacity. Its role in tumor metabolism and immunotherapy response has been unclear. Here, we demonstrated that high TIA1 expression was independently associated with favorable survival across multiple cohorts. Full-length TIA1 formed cytoplasmic condensates, repressed LDHA/PKM2/HK2, reduced lactate, and lowered extracellular acidification. A condensate-defective ΔLCD (deletion of the low-complexity domain) mutant was inactive. TIA1 showed physical association with these glycolytic mRNAs in human cells, consistent with mRNA-linked control. Condensate-competent TIA1 promoted CD8+ T-cell proliferation, increased CD69 and Granzyme-B, and reduced PD-1 in co-culture. TIMER (Tumor Immune Estimation Resource) and spatial-omics supported co-localization with tumoral CD8A. BCG induced this metabolic–immune signature in cell lines, murine models, and patient explants, but the effects were abolished by TIA1 knock-down. Conversely, TIA1 over-expression alone limited tumor growth and recapitulated BCG-mediated glycolytic restraint and T-cell activation. Together, these results support an LLPS-linked, mRNA-associated regulation of tumor glycolysis. BCG-driven glycolytic suppression and CD8+ T cell activation track with the condensate-forming capacity of TIA1. TIA1 emerges as a prognostic biomarker and a potential therapeutic axis to improve intravesical immunotherapy in NMIBC. Full article
(This article belongs to the Section Cancer Biology)
Show Figures

Graphical abstract

17 pages, 2564 KB  
Article
Stimuli-Sensitive Platinum-Based Anticancer Polymer Therapeutics: Synthesis and Evaluation In Vitro
by Kateřina Běhalová, Martin Studenovský, Kevin Kotalík, Rafal Konefal, Marek Kovář and Tomáš Etrych
Pharmaceutics 2025, 17(11), 1433; https://doi.org/10.3390/pharmaceutics17111433 - 5 Nov 2025
Viewed by 654
Abstract
Background/Objectives: Here, we report the design, synthesis, and in vitro biological evaluation of a novel stimuli-sensitive nanotherapeutics based on cisplatin analog, cis-[PtCl2(NH3)(2-(3-oxobutyl)pyridine)] (Pt-OBP), covalently linked to a N-(2-hydroxypropyl)methacrylamide (HPMA) copolymer via a pH-sensitive hydrazone bond. Methods: Two [...] Read more.
Background/Objectives: Here, we report the design, synthesis, and in vitro biological evaluation of a novel stimuli-sensitive nanotherapeutics based on cisplatin analog, cis-[PtCl2(NH3)(2-(3-oxobutyl)pyridine)] (Pt-OBP), covalently linked to a N-(2-hydroxypropyl)methacrylamide (HPMA) copolymer via a pH-sensitive hydrazone bond. Methods: Two polymer–drug conjugates, P-Pt-A and P-Pt-B, were synthesized, differing in spacer length between the polymer chain and hydrazone bond, which in turn modulates their drug release kinetics. Results: The spacer based on hydrazone bond demonstrated satisfactory stability under blood-mimicking conditions while enabling selective release of the active drug intracellularly or even in the mildly acidic tumor microenvironment. Pt-OBP exhibits comparable or even superior cytostatic and cytotoxic activity to carboplatin across a panel of murine and human cancer cell lines, with the highest potency observed in FaDu cells representing human head and neck squamous cell carcinoma. Mechanistically, Pt-OBP induced significant phosphorylation of γ-H2AX and activation of caspase-3, indicating its ability to cause DNA damage with subsequent apoptosis induction. P-Pt-A retained moderate biological activity, whereas the slower-releasing P-Pt-B exhibited reduced potency in vitro, consistent with its drug release profile. Conclusions: Notably, free Pt-OBP induced rapid apoptotic cell death, surpassing carboplatin at early time points, and the polymeric conjugates achieved comparable pro-apoptotic activity after extended incubation, suggesting effective intracellular release of the active drug. Full article
(This article belongs to the Section Drug Targeting and Design)
Show Figures

Graphical abstract

Back to TopTop