Sign in to use this feature.

Years

Between: -

Subjects

remove_circle_outline
remove_circle_outline
remove_circle_outline
remove_circle_outline
remove_circle_outline
remove_circle_outline
remove_circle_outline

Journals

Article Types

Countries / Regions

Search Results (38)

Search Parameters:
Keywords = multi-arm space robot

Order results
Result details
Results per page
Select all
Export citation of selected articles as:
25 pages, 4642 KB  
Article
Layered and Decoupled Calibration: A High-Precision Kinematic Identification for a 5-DOF Serial-Parallel Manipulator with Remote Drive
by Zhisen Wang, Juzhong Zhang, Yuyi Chu, Yuwen Wu, Yifan Mou, Xiang Wang and Hongbo Yang
Actuators 2025, 14(12), 577; https://doi.org/10.3390/act14120577 - 29 Nov 2025
Viewed by 160
Abstract
Serial-parallel hybrid manipulators featuring remote actuation via parallelogram mechanisms are highly valued for their low inertia and high stiffness. However, the complex nonlinear errors introduced by their multi-stage transmission chains pose significant challenges for high-precision calibration. To address this, this paper proposes a [...] Read more.
Serial-parallel hybrid manipulators featuring remote actuation via parallelogram mechanisms are highly valued for their low inertia and high stiffness. However, the complex nonlinear errors introduced by their multi-stage transmission chains pose significant challenges for high-precision calibration. To address this, this paper proposes a hierarchical and decoupled calibration framework specifically tailored for such parallelogram-driven hybrid manipulators. The method first independently calibrates the pose error of the 3-DOF serial main arm using a composite error model that integrates transmission chain constraints. Subsequently, the 2-DOF parallel wrist is accurately calibrated employing a joint-space error identification strategy based on inverse kinematics, thereby circumventing the intractability of solving the parallel mechanism’s forward kinematics. Experimental validation was performed on a self-developed 5-DOF robot prototype using an optical tracker and an attitude sensor. Results from the validation dataset demonstrate that the proposed method reduces the robot’s average positioning error from 2.199 mm to 0.658 mm (a 70.1% improvement) and the average attitude error from 0.8976 deg to 0.1767 deg (an 80.3% improvement). Furthermore, comparative experiments against the standard MDH model and polynomial fitting models confirm that the proposed composite error model and multi-stage transmission error model are essential for achieving high accuracy. This research provides crucial theoretical insights and practical solutions for the high-precision application of complex remote-driven hybrid manipulators. Full article
(This article belongs to the Section Actuators for Robotics)
Show Figures

Figure 1

27 pages, 4070 KB  
Article
Research on a Cooperative Grasping Method for Heterogeneous Objects in Unstructured Scenarios of Mine Conveyor Belts Based on an Improved MATD3
by Rui Gao, Mengcong Liu, Jingyi Du, Yifan Bao, Xudong Wu and Jiahui Liu
Sensors 2025, 25(22), 6824; https://doi.org/10.3390/s25226824 - 7 Nov 2025
Viewed by 390
Abstract
Underground coal mine conveying systems operate in unstructured environments. Influenced by geological and operational factors, coal conveyors are frequently contaminated by foreign objects such as coal gangue and anchor bolts. These contaminants disrupt conveying stability and pose challenges to safe mining operations, making [...] Read more.
Underground coal mine conveying systems operate in unstructured environments. Influenced by geological and operational factors, coal conveyors are frequently contaminated by foreign objects such as coal gangue and anchor bolts. These contaminants disrupt conveying stability and pose challenges to safe mining operations, making their effective removal critical. Given the significant heterogeneity and unpredictability of these objects in shape, size, and orientation, precise manipulation requires dual-arm cooperative control. Traditional control algorithms rely on precise dynamic models and fixed parameters, lacking robustness in such unstructured environments. To address these challenges, this paper proposes a cooperative grasping method tailored for heterogeneous objects in unstructured environments. The MATD3 algorithm is employed to cooperatively perform dual-arm trajectory planning and grasping tasks. A multi-factor reward function is designed to accelerate convergence in continuous action spaces, optimize real-time grasping trajectories for foreign objects, and ensure stable robotic arm positioning. Furthermore, priority experience replay (PER) is integrated into the MATD3 framework to enhance experience utilization and accelerate convergence toward optimal policies. For slender objects, a sequential cooperative optimization strategy is developed to improve the stability and reliability of grasping and placement. Experimental results demonstrate that the P-MATD3 algorithm significantly improves grasping success rates and efficiency in unstructured environments. In single-arm tasks, compared to MATD3 and MADDPG, P-MATD3 increases grasping success rates by 7.1% and 9.94%, respectively, while reducing the number of steps required to reach the pre-grasping point by 11.44% and 12.77%. In dual-arm tasks, success rates increased by 5.58% and 9.84%, respectively, while step counts decreased by 11.6% and 18.92%. Robustness testing under Gaussian noise demonstrated that P-MATD3 maintains high stability even with varying noise intensities. Finally, ablation and comparative experiments comprehensively validated the proposed method’s effectiveness in simulated environments. Full article
Show Figures

Figure 1

23 pages, 6319 KB  
Article
Coordinated Trajectory Planning of Discrete-Serpentine Heterogeneous Multi-Arm Space Robot for Capturing Tumbling Targets Using Manipulability Optimization
by Zhonghua Hu, Chuntao Li, Qun Sun, Jianqing Peng and Wenshuo Li
Aerospace 2025, 12(10), 944; https://doi.org/10.3390/aerospace12100944 - 21 Oct 2025
Viewed by 392
Abstract
The discrete-serpentine heterogeneous multi-arm space robot (DSHMASR) has more advantages than single discrete space robots or single serpentine space robots in complex tasks of on-orbit servicing. However, the mechanical structure complexity of the DSHMASR poses challenges for modeling and motion planning. In this [...] Read more.
The discrete-serpentine heterogeneous multi-arm space robot (DSHMASR) has more advantages than single discrete space robots or single serpentine space robots in complex tasks of on-orbit servicing. However, the mechanical structure complexity of the DSHMASR poses challenges for modeling and motion planning. In this paper, a coupled kinematic model and a coordinated trajectory planning method for the DSHMASR were proposed to address these issues. Firstly, an uncontrolled satellite and the DSHMASR were modeled based on the momentum conservation law. The generalized Jacobian matrix Jg of the space robotic system was derived. Secondly, the manipulation capability of the DSHMASR was analyzed based on the null-space of Jg. Furthermore, the cooperative capturing-monitoring trajectory planning method for DSHMASR was presented through the manipulability optimization. The expected trajectory of each arm’s tip can be obtained by pose deviations and velocity deviations between the tip and the target point. Additionally, the optimized joint velocities of each arm were calculated by combining differential kinematics and manipulability optimization. Therefore, the manipulability of DSHMASR in the direction of the capture operation was enhanced simultaneously as it approached the target satellite. Finally, the proposed algorithm was demonstrated by establishing the Adams–Simulink co-simulation model. Comparisons with traditional approaches further confirm the outperformance of the proposed method in terms of manipulation capability. Full article
Show Figures

Figure 1

25 pages, 999 KB  
Article
Modeling Kinematic and Dynamic Structures with Hypergraph-Based Formalism
by Csaba Hajdu and Norbert Hegyi
Appl. Mech. 2025, 6(4), 74; https://doi.org/10.3390/applmech6040074 - 9 Oct 2025
Viewed by 1005
Abstract
This paper introduces a hypergraph-based formalism for modeling kinematic and dynamic structures in robotics, addressing limitations of the existing formats such as Unified Robot Description Format (URDF), MuJoCo-XML, and Simulation Description Format (SDF). Our method represents mechanical constraints and connections as hyperedges, enabling [...] Read more.
This paper introduces a hypergraph-based formalism for modeling kinematic and dynamic structures in robotics, addressing limitations of the existing formats such as Unified Robot Description Format (URDF), MuJoCo-XML, and Simulation Description Format (SDF). Our method represents mechanical constraints and connections as hyperedges, enabling the native description of multi-joint closures, tendon-driven actuation, and multi-physics coupling. We present a tensor-based representation derived via star-expansion, implemented in the Hypergraph Model Cognition Framework (HyMeKo) language. Comparative experiments show a substantial reduction in model verbosity compared to URDF while retaining expressiveness for large-language model integration. The approach is demonstrated on simple robotic arms and a quarter vehicle model, with derived state-space equations. This work suggests that hypergraph-based models can provide a modular, compact, and semantically rich alternative for the next-generation simulation and design workflows. The introduced formalism reaches 50% reduction compared to URDF descriptions and 20% reduction compared to MuJoCo-XML descriptions. Full article
Show Figures

Figure 1

15 pages, 2424 KB  
Article
Comparative Study of TriVariant and Delta Three-Degree-of-Freedom Parallel Mechanisms for Aerial Manipulation
by Zhujin Jiang, Yihao Lin, Yueyuan Zhang, Mingxiang Ling and Chao Liu
Machines 2025, 13(10), 926; https://doi.org/10.3390/machines13100926 - 7 Oct 2025
Viewed by 573
Abstract
The operational performance of robotic arms for multi-rotor flying robots (MFRs) has attracted growing attention in recent years. To explore new possibilities for aerial manipulation, this study investigates a novel parallel mechanism, the TriVariant, comprising one UP limb and two identical UPS limbs [...] Read more.
The operational performance of robotic arms for multi-rotor flying robots (MFRs) has attracted growing attention in recent years. To explore new possibilities for aerial manipulation, this study investigates a novel parallel mechanism, the TriVariant, comprising one UP limb and two identical UPS limbs (2-UPS&UP). To evaluate its potential, we analyze its dimensional and kinematic characteristics and benchmark them against the widely adopted Delta robot, which is commonly integrated with unmanned aerial vehicles (UAVs). A prototype of the TriVariant is fabricated for experimental validation. Both analytical and experimental results reveal that, within a cylindrical task workspace characterized by a large diameter and moderate height, the TriVariant offers a more compact structure than the Delta robot, despite its slightly reduced dexterity. These findings highlight that the TriVariant is especially suitable for aerial manipulation in space-constrained environments where all limbs must be mounted beneath the UAV. Full article
Show Figures

Figure 1

20 pages, 19463 KB  
Article
Enhanced Visual Detection and Path Planning for Robotic Arms Using Yolov10n-SSE and Hybrid Algorithms
by Hongjun Wang, Anbang Zhao, Yongqi Zhong, Gengming Zhang, Fengyun Wu and Xiangjun Zou
Agronomy 2025, 15(8), 1924; https://doi.org/10.3390/agronomy15081924 - 9 Aug 2025
Viewed by 840
Abstract
Pineapple harvesting in natural orchard environments faces challenges such as high occlusion rates caused by foliage and the need for complex spatial planning to guide robotic arm movement in cluttered terrains. This study proposes an innovative visual detection model, Yolov10n-SSE, which integrates split [...] Read more.
Pineapple harvesting in natural orchard environments faces challenges such as high occlusion rates caused by foliage and the need for complex spatial planning to guide robotic arm movement in cluttered terrains. This study proposes an innovative visual detection model, Yolov10n-SSE, which integrates split convolution (SPConv), squeeze-and-excitation (SE) attention, and efficient multi-scale attention (EMA) modules. These improvements enhance detection accuracy while reducing computational complexity. The proposed model achieves notable performance gains in precision (93.8%), recall (84.9%), and mAP (91.8%). Additionally, a dimensionality-reduction strategy transforms 3D path planning into a more efficient 2D image-space task using point clouds from a depth camera. Combining the artificial potential field (APF) method with an improved RRT* algorithm mitigates randomness, ensures obstacle avoidance, and reduces computation time. Experimental validation demonstrates the superior stability of this approach and its generation of collision-free paths, while robotic arm simulation in ROS confirms real-world feasibility. This integrated approach to detection and path planning provides a scalable technical solution for automated pineapple harvesting, addressing key bottlenecks in agricultural robotics and fostering advancements in fruit-picking automation. Full article
Show Figures

Figure 1

25 pages, 10333 KB  
Article
Design of a Bionic Self-Insulating Mechanical Arm for Concealed Space Inspection in the Live Power Cable Tunnels
by Jingying Cao, Jie Chen, Xiao Tan and Jiahong He
Appl. Sci. 2025, 15(13), 7350; https://doi.org/10.3390/app15137350 - 30 Jun 2025
Viewed by 599
Abstract
Adopting mobile robots for high voltage (HV) live-line operations can mitigate personnel casualties and enhance operational efficiency. However, conventional mechanical arms cannot inspect concealed spaces in the power cable tunnel because their joint integrates metallic motors or hydraulic serial-drive mechanisms, which limit the [...] Read more.
Adopting mobile robots for high voltage (HV) live-line operations can mitigate personnel casualties and enhance operational efficiency. However, conventional mechanical arms cannot inspect concealed spaces in the power cable tunnel because their joint integrates metallic motors or hydraulic serial-drive mechanisms, which limit the arm’s length and insulation performance. Therefore, this study proposes a 7-degree-of-freedom (7-DOF) bionic mechanical arm with rigid-flexible coupling, mimicking human arm joints (shoulder, elbow, and wrist) designed for HV live-line operations in concealed cable tunnels. The arm employs a tendon-driven mechanism to remotely actuate joints, analogous to human musculoskeletal dynamics, thereby physically isolating conductive components (e.g., motors) from the mechanical arm. The arm’s structure utilizes dielectric materials and insulation-optimized geometries to reduce peak electric field intensity and increase creepage distance, achieving intrinsic self-insulation. Furthermore, the mechanical design addresses challenges posed by concealed spaces (e.g., shield tunnels and multi-circuit cable layouts) through the analysis of joint kinematics, drive mechanisms, and dielectric performance. The workspace of the proposed arm is an oblate ellipsoid with minor and major axes measuring 1.25 m and 1.65 m, respectively, covering the concealed space in the cable tunnel, while the arm’s quality is 4.7 kg. The maximum electric field intensity is 74.3 kV/m under 220 kV operating voltage. The field value is less than the air breakdown threshold. The proposed mechanical arm design significantly improves spatial adaptability, operational efficiency, and reliability in HV live-line inspection, offering theoretical and practical advancements for intelligent maintenance in cable tunnel environments. Full article
Show Figures

Figure 1

18 pages, 3000 KB  
Article
Multi-Objective Trajectory Planning for Robotic Arms Based on MOPO Algorithm
by Mingqi Zhang, Jinyue Liu, Yi Wu, Tianyu Hou and Tiejun Li
Electronics 2025, 14(12), 2371; https://doi.org/10.3390/electronics14122371 - 10 Jun 2025
Viewed by 1104
Abstract
This research describes a multi-objective trajectory planning method for robotic arms based on time, energy, and impact. The quintic Non-Uniform Rational B-Spline (NURBS) curve was employed to interpolate the trajectory in joint space. The quintic NURBS interpolation curve can make the trajectory become [...] Read more.
This research describes a multi-objective trajectory planning method for robotic arms based on time, energy, and impact. The quintic Non-Uniform Rational B-Spline (NURBS) curve was employed to interpolate the trajectory in joint space. The quintic NURBS interpolation curve can make the trajectory become constrained within the kinematic limits of velocity, acceleration, and jerk while also satisfying the continuity of jerk. Then, based on the Parrot Optimization (PO) algorithm, through improvements to reduce algorithmic randomness and the introduction of appropriate multi-objective strategies, the algorithm was extended to the Multi-Objective Parrot Optimization (MOPO) algorithm, which better balances global search and local convergence, thereby more effectively solving multi-objective optimization problems and reducing the impact on optimization results. Subsequently, by integrating interpolation curves, the multi-objective optimization of joint trajectories could be performed under robotic kinematic constraints based on time–energy-jerk criteria. The obtained Pareto optimal front can provide decision-makers in industrial robotic arm applications with flexible options among non-dominated solutions. Full article
Show Figures

Figure 1

21 pages, 85270 KB  
Article
Multi-Humanoid Robot Arm Motion Imitation and Collaboration Based on Improved Retargeting
by Xisheng Jiang, Baolei Wu, Simin Li, Yongtong Zhu, Guoxiang Liang, Ye Yuan, Qingdu Li and Jianwei Zhang
Biomimetics 2025, 10(3), 190; https://doi.org/10.3390/biomimetics10030190 - 19 Mar 2025
Cited by 1 | Viewed by 3137
Abstract
Human–robot interaction (HRI) is a key technology in the field of humanoid robotics, and motion imitation is one of the most direct ways to achieve efficient HRI. However, due to significant differences in structure, range of motion, and joint torques between the human [...] Read more.
Human–robot interaction (HRI) is a key technology in the field of humanoid robotics, and motion imitation is one of the most direct ways to achieve efficient HRI. However, due to significant differences in structure, range of motion, and joint torques between the human body and robots, motion imitation remains a challenging task. Traditional retargeting algorithms, while effective in mapping human motion to robots, typically either ensure similarity in arm configuration (joint space-based) or focus solely on tracking the end-effector position (Cartesian space-based). This creates a conflict between the liveliness and accuracy of robot motion. To address this issue, this paper proposes an improved retargeting algorithm that ensures both the similarity of the robot’s arm configuration to that of the human body and accurate end-effector position tracking. Additionally, a multi-person pose estimation algorithm is introduced, enabling real-time capture of multiple imitators’ movements using a single RGB-D camera. The captured motion data are used as input to the improved retargeting algorithm, enabling multi-robot collaboration tasks. Experimental results demonstrate that the proposed algorithm effectively ensures consistency in arm configuration and precise end-effector position tracking. Furthermore, the collaborative experiments validate the generalizability of the improved retargeting algorithm and the superior real-time performance of the multi-person pose estimation algorithm. Full article
Show Figures

Figure 1

27 pages, 6953 KB  
Article
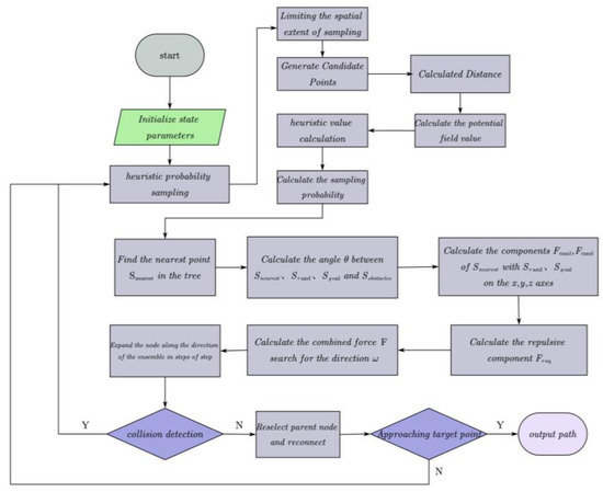
Path Planning Algorithm for Manipulators in Complex Scenes Based on Improved RRT*
by Xiqing Zhang, Pengyu Wang, Yongrui Guo, Qianqian Han and Kuoran Zhang
Sensors 2025, 25(2), 328; https://doi.org/10.3390/s25020328 - 8 Jan 2025
Cited by 3 | Viewed by 2347
Abstract
Aiming at the problems of a six-degree-of-freedom robotic arm in a three-dimensional multi-obstacle space, such as low sampling efficiency and path search failure, an improved fast extended random tree (RRT*) algorithm for robotic arm path planning method (abbreviated as HP-APF-RRT*) is proposed. The [...] Read more.
Aiming at the problems of a six-degree-of-freedom robotic arm in a three-dimensional multi-obstacle space, such as low sampling efficiency and path search failure, an improved fast extended random tree (RRT*) algorithm for robotic arm path planning method (abbreviated as HP-APF-RRT*) is proposed. The algorithm generates multiple candidate points per iteration, selecting a sampling point probabilistically based on heuristic values, thereby optimizing sampling efficiency and reducing unnecessary nodes. To mitigate increased search times in obstacle-dense areas, an artificial potential field (APF) approach is integrated, establishing gravitational and repulsive fields to guide sampling points around obstacles toward the target. This method enhances path search in complex environments, yielding near-optimal paths. Furthermore, the path is simplified using the triangle inequality, and redundant intermediate nodes are utilized to further refine the path. Finally, the simulation experiment of the improved HP-APF-RRT* is executed on Matlab R2022b and ROS, and the physical experiment is performed on the NZ500-500 robotic arm. The effectiveness and superiority of the improved algorithm are determined by comparing it with the existing algorithms. Full article
(This article belongs to the Section Electronic Sensors)
Show Figures

Figure 1

19 pages, 13598 KB  
Article
Structural Parameter Optimization of a Tomato Robotic Harvesting Arm: Considering Collision-Free Operation Requirements
by Chuanlang Peng, Qingchun Feng, Zhengwei Guo, Yuhang Ma, Yajun Li, Yifan Zhang and Liangzheng Gao
Plants 2024, 13(22), 3211; https://doi.org/10.3390/plants13223211 - 15 Nov 2024
Cited by 4 | Viewed by 1919
Abstract
The current harvesting arms used in harvesting robots are developed based on standard products. Due to design constraints, they are unable to effectively avoid obstacles while harvesting tomatoes in tight spaces. To enhance the robot’s capability in obstacle-avoidance picking of tomato bunches with [...] Read more.
The current harvesting arms used in harvesting robots are developed based on standard products. Due to design constraints, they are unable to effectively avoid obstacles while harvesting tomatoes in tight spaces. To enhance the robot’s capability in obstacle-avoidance picking of tomato bunches with various postures, this study proposes a geometric parameter optimization method for a 7 degree of freedom (DOF) robotic arm. This method ensures that the robot can reach a predetermined workspace with a more compact arm configuration. The optimal picking posture for the end-effector is determined by analyzing the spatial distribution of tomato bunches, the main stem position, and peduncle posture, enabling a quantitative description of the obstacle-avoidance workspace. The denavit–hartenberg (D-H) model of the harvesting arm and the expected collision-free workspace are set as constraints. The compactness of the arm and the accessibility of the harvesting space serve as the optimization objectives. The Non-dominated Sorting Genetic Algorithm II (NSGA-II) multi-objective genetic algorithm is employed to optimize the arm length, and the results were validated through a virtual experiment using workspace traversal. The results indicate that the optimized structure of the tomato harvesting arm is compact, with a reachability of 92.88% in the workspace, based on the collision-free harvesting criteria. This study offers a reference for structural parameter optimization of robotic arms specialized in fruit and vegetable harvesting. Full article
Show Figures

Figure 1

26 pages, 2848 KB  
Article
Scheduling Cluster Tools with Multi-Space Process Modules and a Multi-Finger-Arm Robot in Wafer Fabrication Subject to Wafer Residency Time Constraints
by Lei Gu, Naiqi Wu, Yan Qiao, Siwei Zhang and Tan Li
Appl. Sci. 2024, 14(20), 9490; https://doi.org/10.3390/app14209490 - 17 Oct 2024
Cited by 2 | Viewed by 1719
Abstract
To increase productivity, more sophisticated cluster tools are developed. To achieve this, one of the ways is to increase the number of spaces in a process module (PM) and the number of fingers on a robot arm as well, leading to a cluster [...] Read more.
To increase productivity, more sophisticated cluster tools are developed. To achieve this, one of the ways is to increase the number of spaces in a process module (PM) and the number of fingers on a robot arm as well, leading to a cluster tool with multi-space PMs and a multi-finger-arm robot. This paper discusses the scheduling problem of cluster tools with four-space PMs and a four-finger-arm robot, a typical tool with multi-space PMs and a multi-finger-arm robot adopted in modern fabs. With two arms in such a tool, one is used as a clean one, while the other is used as a dirty one. In this way, wafer quality can be improved. However, scheduling such cluster tools to ensure the residency time constraints is very challenging, and there is no research report on this issue. This article conducts an in-depth analysis of the steady-state scheduling for this type of cluster tools to explore the effect of different scheduling strategies. Based on the properties, four robot task sequences are presented as scheduling strategies. With them, four linear programming models are developed to optimize the cycle time of the system and find feasible schedules. The performance of these strategies is dependent on the activity parameters. Experiments are carried out to test the effect of different parameters on the performance of different strategies. It shows that, given a group of parameters, one can apply all the strategies and choose the best result obtained by one of the strategies. Full article
Show Figures

Figure 1

20 pages, 3401 KB  
Article
Wafer Delay Minimization in Scheduling Single-Arm Cluster Tools with Two-Space Process Modules
by Chengyu Zou, Siwei Zhang, Shan Zeng, Lei Gu and Jie Li
Mathematics 2024, 12(12), 1783; https://doi.org/10.3390/math12121783 - 7 Jun 2024
Cited by 1 | Viewed by 1243
Abstract
In semiconductor manufacturing, multi-space process modules (PMs) are adopted in some cluster tools for wafer processing. With multi-space PMs, a PM can have multiple wafers concurrently. Also, the internal chamber in a PM should rotate to make the robot able to load/unload a [...] Read more.
In semiconductor manufacturing, multi-space process modules (PMs) are adopted in some cluster tools for wafer processing. With multi-space PMs, a PM can have multiple wafers concurrently. Also, the internal chamber in a PM should rotate to make the robot able to load/unload a wafer into/from a space in the PM. This means that the wafer staying time in PMs is affected by both the rotation operations of the internal chambers of PMs and the robot tasks. Thus, minimizing the wafer delay time is quite challenging. In this work, for cluster tools with single-arm robots and two-space PMs, efforts are made for wafer delay minimization in scheduling the tools. Specifically, a two-wafer backward strategy is presented to operate the tools in a steady state. Then, the workloads of each processing step and the robot are analyzed. Further, to find optimal schedules with the objective of minimizing the total wafer delay time, efficient algorithms are established. Finally, case studies show that the wafer delay time at some steps can be totally eliminated by the proposed method. In the meantime, in all cases, the proposed method can work well in reducing the total wafer delay time at all steps. Full article
(This article belongs to the Special Issue Discrete Event Dynamic Systems and Applications)
Show Figures

Figure 1

28 pages, 2568 KB  
Article
Dynamic Modeling and Improved Nonlinear Model Predictive Control of a Free-Floating Dual-Arm Space Robot
by Zhenhao Guo, Hehua Ju, Chenxin Lu and Kaimeng Wang
Appl. Sci. 2024, 14(8), 3333; https://doi.org/10.3390/app14083333 - 15 Apr 2024
Cited by 6 | Viewed by 2408
Abstract
With the increasing demand for space missions, space robots have become the focus of research and attention. As a typical representative, the free-floating dual-arm space robot has the characteristics of multiple degrees of freedom, a floating base, and dynamic coupling between the manipulator [...] Read more.
With the increasing demand for space missions, space robots have become the focus of research and attention. As a typical representative, the free-floating dual-arm space robot has the characteristics of multiple degrees of freedom, a floating base, and dynamic coupling between the manipulator and the base, so its modeling and control are very challenging. To address these challenges, a novel dynamic modeling and control method is proposed for a free-floating dual-arm space robot. First, an explicit dynamic model of a free-floating dual-arm space robot is established based on the explicit canonical multi-rigid-body dynamic modeling theory and combined with the concept of a dynamic equivalent manipulator. The establishment process of this model is not only simple and canonical to avoid the definition and calculation of many intermediate variables, but the symbolic result expression of the model also has the characteristics of iteration, which is convenient for computer automatic modeling. Next, aiming at addressing the problem of trajectory tracking and the base attitude stability of a free-floating dual-arm space robot with parameter perturbation and external disturbance, an improved nonlinear model predictive control method introducing the idea of sliding mode variable structure is proposed. Theoretical analysis shows that the proposed controller has better robustness than the traditional nonlinear model predictive controller. Then, an in-orbit service task is designed to verify the effectiveness of the proposed dynamic modeling and control strategy of the free-floating dual-arm space robot. Finally, the dynamic modeling and control methods proposed are discussed and summarized. The proposed methods can not only realize the tracking of the desired trajectory of the arms of the free-floating space robot, but can also realize the stable control of the base of the free-floating space robot. This paper provides new insights into the difficult problems regarding the dynamics and control of free-floating dual-arm space robots. Full article
Show Figures

Figure 1

21 pages, 4115 KB  
Article
Kinematics Analysis and Trajectory Planning of 6-DOF Hydraulic Robotic Arm in Driving Side Pile
by Mingjie Feng, Jianbo Dai, Wenbo Zhou, Haozhi Xu and Zhongbin Wang
Machines 2024, 12(3), 191; https://doi.org/10.3390/machines12030191 - 15 Mar 2024
Cited by 8 | Viewed by 6233
Abstract
Given the difficulty in manually adjusting the position and posture of the pile body during the pile driving process, the improved Denavit-Hartenberg (D-H) parameter method is used to establish the kinematics equation of the mechanical arm, based on the motion characteristics of each [...] Read more.
Given the difficulty in manually adjusting the position and posture of the pile body during the pile driving process, the improved Denavit-Hartenberg (D-H) parameter method is used to establish the kinematics equation of the mechanical arm, based on the motion characteristics of each mechanism of the mechanical arm of the pile driver, and forward and inverse kinematics analysis is carried out to solve the equation. The mechanical arm of the pile driver is modeled and simulated using the Robotics Toolbox of MATLAB to verify the proposed kinematics model of the mechanical arm of the pile driver. The Monte Carlo method is used to investigate the working space of the mechanical arm of the pile driver, revealing that the arm can extend from the nearest point by 900 mm to the furthest extension of 1800 mm. The actuator’s lowest point allows for a descent of 1000 mm and an ascent of up to 1500 mm. A novel multi-strategy grey wolf optimizer (GWO) algorithm is proposed for robotic arm three-dimensional (3D) path planning, successfully outperforming the basic GWO, ant colony algorithm (ACA), genetic algorithm (GA), and artificial fish swarm algorithm (AFSA) in simulation experiments. Comparative results show that the proposed algorithm efficiently searches for optimal paths, avoiding obstacles with shorter lengths. In robotic arm simulations, the multi-strategy GWO reduces path length by 16.575% and running time by 9.452% compared to the basic GWO algorithm. Full article
(This article belongs to the Section Robotics, Mechatronics and Intelligent Machines)
Show Figures

Figure 1

Back to TopTop