Sign in to use this feature.

Years

Between: -

Subjects

remove_circle_outline
remove_circle_outline
remove_circle_outline
remove_circle_outline
remove_circle_outline
remove_circle_outline
remove_circle_outline

Journals

Article Types

Countries / Regions

Search Results (198)

Search Parameters:
Keywords = motoneuron

Order results
Result details
Results per page
Select all
Export citation of selected articles as:
18 pages, 3332 KB  
Article
Calpain-2 Regulates Kinesin and Dynein Dysfunction in Neurotoxin-Induced Motoneuron Injury
by Vandana Zaman, Camille Green, Kayce Sitgreaves, Amy Gathings, Kelsey P. Drasites, Noah Coleman, Jessica Huell, Townsend McDonald, Narendra L. Banik and Azizul Haque
Brain Sci. 2026, 16(1), 92; https://doi.org/10.3390/brainsci16010092 - 16 Jan 2026
Abstract
Background/Objectives: Neurodegenerative diseases are driven by multiple interconnected pathological mechanisms involving both intrinsic and extrinsic molecular and cellular processes. Efficient bidirectional intracellular transport is essential for neuronal survival and function, enabling the movement of organelles, proteins, and vesicles between the neuronal soma and [...] Read more.
Background/Objectives: Neurodegenerative diseases are driven by multiple interconnected pathological mechanisms involving both intrinsic and extrinsic molecular and cellular processes. Efficient bidirectional intracellular transport is essential for neuronal survival and function, enabling the movement of organelles, proteins, and vesicles between the neuronal soma and distal compartments. This process is primarily mediated by kinesin-dependent anterograde transport and dynein-dependent retrograde transport. Disruption of either motor protein compromises endosome–lysosome recycling, leading to cellular dysfunction and neurodegeneration. However, the mechanisms underlying motor protein impairment in Parkinson’s disease (PD) remain incompletely understood. Methods: We investigated the involvement of kinesin and dynein in intracellular transport dysfunction using both in vitro and in vivo models of PD. Cultured neuronal cells were exposed to MPP+ (1-methyl-4-phenylpyridinium) to model PD-associated neurotoxicity, and motor protein function, vesicular trafficking, and endosomal recycling were assessed. In parallel, an MPTP (1-methyl-4-phenyl-1,2,3,6-tetrahydropyridine)-induced mouse model of PD was used to evaluate dynein-positive fiber density in the spinal cord. The role of calpain-2 was examined by co-treatment with the selective calpain-2 inhibitor zLLYCH2F in both experimental systems. Results: MPP+ exposure disrupted kinesin- and dynein-mediated transport in neuronal cytoplasm, resulting in impaired vesicular trafficking and defective endosome–lysosome recycling. These alterations led to abnormal accumulation of vesicles in both perinuclear regions and at the cell periphery. Pharmacological inhibition of calpain-2 with zLLYCH2F restored motor protein function and normalized vesicle distribution in MPP+-treated cells. Consistent with in vitro findings, MPTP-treated mice exhibited a significant reduction in dynein-positive fiber density within the spinal cord, which was prevented by co-treatment with zLLYCH2F. Conclusions: Our findings demonstrate that calpain-2 activation contributes to kinesin and dynein dysfunction following MPP+/MPTP exposure, leading to impaired intracellular transport and vesicle recycling in PD models. Inhibition of calpain-2 preserves motor protein function, maintains cytoskeletal integrity, and supports normal intracellular trafficking. These results identify calpain-2 as a critical regulator of motor protein stability and suggest that targeting calpain-2 may represent a promising therapeutic strategy for mitigating intracellular transport defects in Parkinson’s disease. Full article
Show Figures

Figure 1

24 pages, 3855 KB  
Review
Establishing Diagnostic and Differential Diagnostic Criteria for Amyotrophic Lateral Sclerosis
by Edyta Dziadkowiak, Karol Marschollek, Anna Kwaśniak-Nowakowska, Anna Zimny, Wiktoria Rałowska-Gmoch, Małgorzata Boroń and Magdalena Koszewicz
J. Clin. Med. 2026, 15(1), 287; https://doi.org/10.3390/jcm15010287 - 30 Dec 2025
Viewed by 427
Abstract
Motor neuron disease (MND) represents a broad and heterogeneous group of disorders involving the upper or lower motor neurons, represented mainly by amyotrophic lateral sclerosis (ALS), primary lateral sclerosis (PLS), progressive muscular atrophy (PMA) and progressive bulbar palsy (PBP). Primary motor neuronopathies are [...] Read more.
Motor neuron disease (MND) represents a broad and heterogeneous group of disorders involving the upper or lower motor neurons, represented mainly by amyotrophic lateral sclerosis (ALS), primary lateral sclerosis (PLS), progressive muscular atrophy (PMA) and progressive bulbar palsy (PBP). Primary motor neuronopathies are characterized by progressive degenerative loss of anterior horn cell motoneurons (lower motor neurons) or loss of giant pyramidal Betz cells (upper motor neurons). Rare atypical variants of MND-ALS include flail arm syndrome (FA), flail leg syndrome (FL), facial-onset sensory and motor neuronopathy (FOSMN), finger extension weakness and downbeat nystagmus motor neuron disease (FEWDON-MND) and long-standing and juvenile MND-ALS. In this article, we present a review of diagnostic criteria and the differential diagnosis for MND, focusing on ALS. Full article
Show Figures

Figure 1

16 pages, 584 KB  
Article
Neurophysiological Assessment of F-Wave, M-Wave, and Cutaneous Silent Period in Patients with Caput-Pattern Cervical Dystonia at Waning and Peak Response Phases of Botulinum Toxin Therapy
by Artur Drużdż, Edyta Leśniewska-Furs, Małgorzata Dudzic, Anna Sowińska, Szymon Jurga and Wolfgang H. Jost
Toxins 2026, 18(1), 21; https://doi.org/10.3390/toxins18010021 - 30 Dec 2025
Viewed by 254
Abstract
While distinguishing between collis and caput patterns in cervical dystonia (CD) has clear clinical and therapeutic relevance, the effects of botulinum toxin type A (BoNT-A) on segmental spinal excitability and inhibitory function in caput-pattern CD have not been previously investigated. This study aimed [...] Read more.
While distinguishing between collis and caput patterns in cervical dystonia (CD) has clear clinical and therapeutic relevance, the effects of botulinum toxin type A (BoNT-A) on segmental spinal excitability and inhibitory function in caput-pattern CD have not been previously investigated. This study aimed to advance understanding of the effects of BoNT-A and its broader neurophysiological impact in cervical dystonia, particularly in the caput subtype. The study utilised non-invasive neurophysiological methods to assess F-wave and cutaneous silent period (CSP or CuSP) parameters in 21 CD patients with caput motor patterns at waning and peak response phases of BoNT-A therapy. Significant prolongation of Fmin latency, increased F–M interlatency, reduced F-wave amplitude, and a marked increase in CSP duration and onset latencies were observed following BoNT-A administration, indicating that BoNT-A not only reduces spinal motoneuron excitability and strengthens spinal inhibitory processes, but also highlights its capacity to modulate central sensorimotor pathways beyond local chemodenervation. Together, the observed changes in CSP support its use as a potential biomarker for nervous system effects of BoNT-A in dystonia; however, further validation in controlled studies is warranted. Full article
(This article belongs to the Special Issue Advances in the Treatment of Movement Disorders with Botulinum Toxins)
Show Figures

Figure 1

12 pages, 3141 KB  
Article
Evolution of Retinal Morphology Changes in Amyotrophic Lateral Sclerosis
by Valeria Koska, Stefanie Teufel, Aykut Aytulun, Margit Weise, Marius Ringelstein, Rainer Guthoff, Sven G. Meuth and Philipp Albrecht
J. Clin. Med. 2026, 15(1), 258; https://doi.org/10.3390/jcm15010258 - 29 Dec 2025
Viewed by 190
Abstract
Background/Objectives: To compare changes in the thickness of retinal layers between patients with amyotrophic lateral sclerosis (ALS) and healthy controls using optical coherence tomography. Amyotrophic lateral sclerosis is a degenerative disease of the upper and lower motoneurons with a rapidly progressive course, [...] Read more.
Background/Objectives: To compare changes in the thickness of retinal layers between patients with amyotrophic lateral sclerosis (ALS) and healthy controls using optical coherence tomography. Amyotrophic lateral sclerosis is a degenerative disease of the upper and lower motoneurons with a rapidly progressive course, but non-motor symptoms such as decreased ocular motility and reduced visual acuity have also been reported. Specific biomarkers or surrogate parameters assessing neurodegeneration in ALS are of interest. Methods: In a retrospective, longitudinal study using optic coherence tomography of the retinal layers, we compared changes in the thickness of the layers between patients with ALS and healthy controls. Correlations to clinical scores, such as the modified ranking scale, were analyzed. Results: In our cohort of patients with early ALS (disease duration 5.15 ± 21.4 months at baseline), we neither observed differences in retinal layer thickness at baseline nor did the thickness changes in any retinal layer differ in comparison to healthy controls at baseline. Moreover, we observed no significant thickness changes over the course of the observational period in our patients with ALS. However, a correlation analysis revealed a negative association of the thickness change rates in the complex of ganglion cell and inner plexiform layer and the inner nuclear layer with a higher modified Rankin scale at follow-up. Conclusions: This study adds to the notion that OCT may not be a suitable tool to monitor atrophy and disease progression in ALS. However, further longitudinal studies with longer follow-up times and larger cohorts are warranted. Full article
(This article belongs to the Special Issue Biomarkers and Diagnostics in Neurological Diseases)
Show Figures

Figure 1

23 pages, 393 KB  
Review
Rehabilitation in Amyotrophic Lateral Sclerosis: Recommendations for Clinical Practice and Further Research
by Andreas Gratzer, Natalie Gdynia, Nadine Sasse, Rainer Beese, Cordula Winterholler, Yvonne Bauer, Carsten Schröter and Hans-Jürgen Gdynia
J. Clin. Med. 2025, 14(23), 8590; https://doi.org/10.3390/jcm14238590 - 4 Dec 2025
Viewed by 1332
Abstract
Amyotrophic lateral sclerosis (ALS) is a progressive neurodegenerative condition characterized by the degeneration of upper and lower motor neurons. This degeneration leads to a gradual muscle weakness, dysarthria, dysphagia, respiratory insufficiency, and, in some patients, alterations in cognitive and behavioral performance. Regardless of [...] Read more.
Amyotrophic lateral sclerosis (ALS) is a progressive neurodegenerative condition characterized by the degeneration of upper and lower motor neurons. This degeneration leads to a gradual muscle weakness, dysarthria, dysphagia, respiratory insufficiency, and, in some patients, alterations in cognitive and behavioral performance. Regardless of advancements made in pharmacological and gene-targeted interventions, a definitive curative treatment remains elusive. Consequently, rehabilitation plays a pivotal role in preserving autonomy, participation, and overall quality of life. This review outlines the current evidence and clinical approaches related to multidisciplinary rehabilitation in ALS. It covers physical and occupational therapy, respiratory, speech and language, psychological, and palliative care domains. Evidence supports moderate tailored exercise programs, early respiratory therapy, and structured management of mobility deficits, spasticity, pain, dysphagia, and communication impairments as key elements of symptomatic treatment. Psychological and social support, which includes the involvement of caregivers and relatives, enhances emotional well-being and coping resilience. Even with progressive development of gene-targeted and disease-modifying therapies, rehabilitation will stay relevant for maintaining long-term motor function. This review highlights the need for standardized, evidence-based rehabilitation protocols and intensified neurorehabilitation research to strengthen clinical outcomes and quality of life as key therapeutic goals in ALS management. Full article
(This article belongs to the Special Issue Clinical Care and Rehabilitation for Neuromuscular Diseases)
16 pages, 2217 KB  
Article
TDP-43 Regulates Rab4 Levels to Support Synaptic Vesicle Recycling and Neuromuscular Connectivity in Drosophila and Human ALS Models
by Monsurat Gbadamosi, Giulia Romano, Michela Simbula, Giulia Canarutto, Linda Ottoboni, Stefania Corti and Fabian Feiguin
Int. J. Mol. Sci. 2025, 26(22), 11030; https://doi.org/10.3390/ijms262211030 - 14 Nov 2025
Viewed by 823
Abstract
The pathological loss of nuclear TDP-43 is a hallmark of amyotrophic lateral sclerosis (ALS) and frontotemporal dementia (FTD), leading to extensive alterations in RNA metabolism and a broad number of neuronal transcripts. However, the key effectors linking TDP-43 dysfunction to synaptic defects remain [...] Read more.
The pathological loss of nuclear TDP-43 is a hallmark of amyotrophic lateral sclerosis (ALS) and frontotemporal dementia (FTD), leading to extensive alterations in RNA metabolism and a broad number of neuronal transcripts. However, the key effectors linking TDP-43 dysfunction to synaptic defects remain unclear. In this study, using Drosophila and human iPSC-derived motoneurons, we identify Rab4 as a direct and conserved target of TDP-43, whose expression is necessary and sufficient to recover synaptic vesicle recycling, neuromuscular junction growth, and locomotor function in TDP-43-deficient motoneurons. Moreover, Rab4 activity promotes the presynaptic recruitment of futsch/MAP1B, a microtubule-associated protein also regulated by TDP-43, which autonomously supports synaptic growth and vesicle turnover. Together, these findings define a TDP-43/Rab4/futsch/MAP1B regulatory axis that couples endosomal dynamics to cytoskeletal assembly. Furthermore, this functionally coherent module provides a mechanistic basis for understanding how synaptic vulnerability is amplified in disease and offers a framework to identify key compensatory targets capable of sustaining neuronal function in the absence of TDP-43. Full article
(This article belongs to the Section Molecular Biology)
Show Figures

Figure 1

13 pages, 876 KB  
Communication
Divergent Effects of Calcium Channel Modulators on H-Reflex Excitability in Fatigued Rat Muscle
by Andriy Maznychenko, Tetiana I. Abramovych, Nataliya V. Bulgakova, Vasyl Melenko, Yuliia A. Levchuk, Tatyana Shevchuk, Inna Sokolowska and Alexander I. Kostyukov
Int. J. Mol. Sci. 2025, 26(21), 10749; https://doi.org/10.3390/ijms262110749 - 5 Nov 2025
Viewed by 435
Abstract
Calcium (Ca2+) release from the sarcoplasmic reticulum is central to excitation–contraction coupling and plays a critical role in the development of skeletal muscle fatigue. Altered Ca2+ dynamics may affect not only contractile function but also neuromuscular excitability. This study examined [...] Read more.
Calcium (Ca2+) release from the sarcoplasmic reticulum is central to excitation–contraction coupling and plays a critical role in the development of skeletal muscle fatigue. Altered Ca2+ dynamics may affect not only contractile function but also neuromuscular excitability. This study examined the effects of pharmacological modulation of Ca2+ channels on fatigue development and spinal reflex activity in rats. Using the Hoffmann reflex (H-reflex) as an indicator of motoneuron excitability, we evaluated the effects of Ca2+ channel blockers (Amiloride, Nifedipine) and an activator ((−)-Bay K8644) on the reflex responses of the plantar muscle before and after fatigue induction. The ratio of the maximum H-reflex to maximum M-wave (Hmax/Mmax) was used to assess alterations in spinal excitability. Compared with the control, both Amiloride and Nifedipine markedly reduce the Hmax/Mmax ratio (77% and 60%, respectively), whereas (−)-Bay K8644 elicited a robust 129% increase. These findings demonstrate that pharmacological modulation of Ca2+ channels has distinct and divergent effects on spinal excitability during fatigue. These results highlight the close interaction between intramuscular Ca2+ regulation and reflex pathways and suggest potential strategies for enhancing muscle performance through targeted Ca2+ channel modulation. Full article
(This article belongs to the Special Issue Molecular Mechanisms of Skeletal Muscle Adaptation)
Show Figures

Figure 1

20 pages, 4534 KB  
Article
Comparative Analysis of Two Autophagy-Enhancing Small Molecules (AUTEN-67 and -99) in a Drosophila Model of Spinocerebellar Ataxia Type 1
by Tímea Burján, Maryam Aslam, Fanni Keresztes, Tímea Sigmond, Viktor A. Billes, Norbert Bencsik, Katalin Schlett, Tibor Vellai and Tibor Kovács
Int. J. Mol. Sci. 2025, 26(21), 10443; https://doi.org/10.3390/ijms262110443 - 27 Oct 2025
Viewed by 726
Abstract
Autophagy is a lysosome-mediated self-degradation process of eukaryotic cells which is critical for the elimination of cellular damage. Its capacity progressively declines with age, and this change can lead to the development of various neurodegenerative pathologies including Spinocerebellar ataxia type 1 (SCA1). SCA1 [...] Read more.
Autophagy is a lysosome-mediated self-degradation process of eukaryotic cells which is critical for the elimination of cellular damage. Its capacity progressively declines with age, and this change can lead to the development of various neurodegenerative pathologies including Spinocerebellar ataxia type 1 (SCA1). SCA1 is mainly caused by mutations in the polyglutamine region of Ataxin 1 protein. In patients affected by the disease, Purkinje neurons of the cerebellum frequently undergo demise and eventually become lost. Here we tested whether two well-characterized autophagy-enhancing small molecules, AUTEN-67 and -99, which antagonize the autophagy complex Vps34 through blocking the myotubularin-related lipid phosphatase MTMR14/EDTP, have the capacity to ameliorate SCA1 symptoms. We found that in a Drosophila model of SCA1, only AUTEN-67 exerts positive effects including improvement in climbing ability and extending life span. Based on these results, we hypothesized that the two compounds influence autophagy in the brain in a neuron-specific manner. Indeed, according to data we obtained, AUTEN-67 and -99 exhibit shared and unique functional domains in the Drosophila brain. AUTENs enhance autophagy in GABAergic and dopaminergic neurons. In addition, AUTEN-67 also affect autophagy in cholinergic neurons, while AUTEN-99 trigger the process in glutaminergic neurons and motoneurons. We also observed varying efficiencies between the two AUTENs among different subtypes of cultured hippocampal neurons of mice. These data suggest that the two compounds display neuron-specific differences in exerting autophagy-enhancing effects, and may lead to a better understanding of which types of neurons autophagy could potentially be activated to treat SCA1 in human patients. Full article
Show Figures

Figure 1

38 pages, 2441 KB  
Review
Is TREM2 a Stretch: Implications of TREM2 Along Spinal Cord Circuits in Health, Aging, Injury, and Disease
by Tana S. Pottorf, Elizabeth L. Lane and Francisco J. Alvarez
Cells 2025, 14(19), 1520; https://doi.org/10.3390/cells14191520 - 29 Sep 2025
Viewed by 3243
Abstract
Triggering Receptor Expressed on Myeloid Cells 2 (TREM2) is a receptor found in microglia within the central nervous system (CNS) as well as in several other cell types throughout the body. TREM2 has been highlighted as a “double-edged sword” due to its contribution [...] Read more.
Triggering Receptor Expressed on Myeloid Cells 2 (TREM2) is a receptor found in microglia within the central nervous system (CNS) as well as in several other cell types throughout the body. TREM2 has been highlighted as a “double-edged sword” due to its contribution to anti- or pro-inflammatory signaling responses in a spatial, temporal, and disease-specific fashion. Many of the functions of TREM2 in relation to neurological disease have been elucidated in a variety of CNS pathologies, including neurodegenerative, traumatic, and vascular injuries, as well as autoimmune diseases. Less is known about the function of TREM2 in motoneurons and sensory neurons, whose cell bodies and axons span both the CNS and peripheral nervous system (PNS) and are exposed to a variety of TREM2-expressing cells and mechanisms. In this review, we provide a brief overview of TREM2 and then highlight the literature detailing the involvement of TREM2 along the spinal cord, peripheral nerves and muscles, and sensory, motor, and autonomic functions in health, aging, disease, and injury. We further discuss the current feasibility of TREM2 as a potential therapeutic target to ameliorate damage in the sensorimotor circuits of the spinal cord. Full article
(This article belongs to the Special Issue Neuroinflammation in Brain Health and Diseases)
Show Figures

Figure 1

30 pages, 5556 KB  
Article
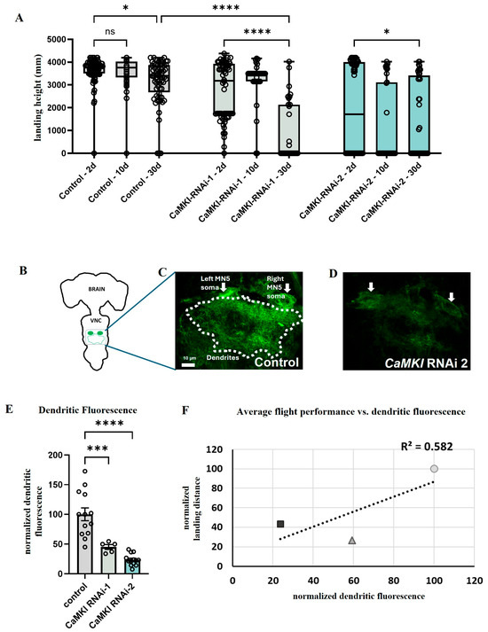
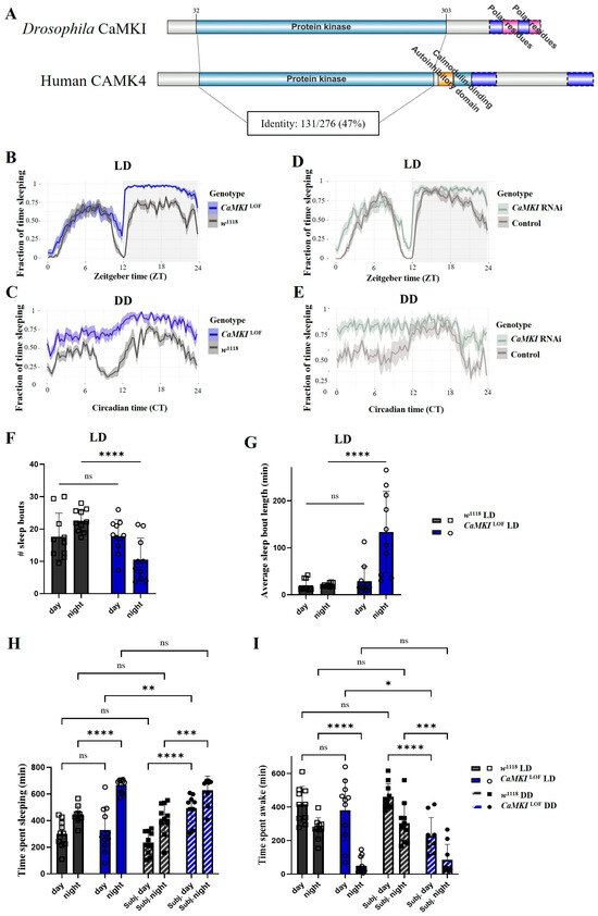
Dysregulation of Protein Kinase CaMKI Leads to Autism-Related Phenotypes in Synaptic Connectivity, Sleep, Sociality, and Aging-Dependent Degeneration in Drosophila
by Claudia Gualtieri, Zachary M. Smith, Abby Cruz, Ziam Khan, Conor Jenkins, Ketu Mishra-Gorur and Fernando J. Vonhoff
Biology 2025, 14(9), 1228; https://doi.org/10.3390/biology14091228 - 9 Sep 2025
Viewed by 1305
Abstract
Autism spectrum disorder (ASD) encompasses a range of conditions, primarily marked by deficits in social behaviors, along with several comorbidities such as sleep abnormalities and motor dysfunction. Recent studies have identified genetic risk factors associated with ASD, including the CAMK4 (calcium/calmodulin-dependent protein kinase [...] Read more.
Autism spectrum disorder (ASD) encompasses a range of conditions, primarily marked by deficits in social behaviors, along with several comorbidities such as sleep abnormalities and motor dysfunction. Recent studies have identified genetic risk factors associated with ASD, including the CAMK4 (calcium/calmodulin-dependent protein kinase 4). However, the molecular mechanisms linking CAMK4 dysregulation and ASD-associated phenotypes remain poorly understood. Here, we used Drosophila melanogaster as a model system to investigate ASD-associated phenotypes in flies with dysregulated CaMKI, the fly homolog of mammalian CAMK4. We show that CaMKI manipulations affect sleep, circadian rhythmicity, and social behavior. Consistent with the higher prevalence of dementia observed in autistic patients, we also observed a significantly enhanced behavioral decline in motor performance and dendritic degeneration in flies expressing RNAi-based CaMKI knockdown in flight motoneurons, suggesting a link between developmental and degenerative processes. As aberrant synaptic pruning is hypothesized to underlie the synaptic phenotypes observed in brains of autistic patients, we examined synaptic phenotypes following CaMKI manipulations using the larval neuromuscular junction (NMJ) and observed miswiring phenotypes suggesting aberrant synaptic refinement. We performed shotgun mass-spectrometry proteomics and identified various molecular candidates, particularly molecules involved in cytoskeleton regulation and chemorepulsion, likely to regulate the phenotypes described here. Thus, our results suggest that CaMKI plays a role in developmental processes and influences aging-dependent degenerative processes, possibly providing mechanistic insight into the genetic basis of ASD etiology and the development of effective treatments. Full article
Show Figures

Figure 1

15 pages, 1135 KB  
Review
Neuromyotonia and CASPR2 Antibodies: Electrophysiological Clues to Disease Pathophysiology
by João Moura, Pietro Antenucci, Ester Coutinho, Kailash P. Bhatia, Lorenzo Rocchi and Anna Latorre
Biomolecules 2025, 15(9), 1262; https://doi.org/10.3390/biom15091262 - 1 Sep 2025
Cited by 1 | Viewed by 2567
Abstract
Contactin-associated protein-like 2 (CASPR2) is a transmembrane protein of the neurexin superfamily, essential for clustering voltage-gated potassium channels, particularly Kv1, at the juxtaparanodal regions of myelinated axons. This precise localisation is essential for maintaining normal axonal excitability and preventing aberrant signal propagation. Autoantibodies [...] Read more.
Contactin-associated protein-like 2 (CASPR2) is a transmembrane protein of the neurexin superfamily, essential for clustering voltage-gated potassium channels, particularly Kv1, at the juxtaparanodal regions of myelinated axons. This precise localisation is essential for maintaining normal axonal excitability and preventing aberrant signal propagation. Autoantibodies targeting CASPR2 have been associated with various neurological syndromes, notably peripheral nerve hyperexcitability (PNH), which presents clinically with neuromyotonia and myokymia. PNH is characterised by distinctive electrophysiological findings, including neuromyotonic discharges, myokymic discharges, and afterdischarges, which provide diagnostic value and insight into underlying pathophysiology. This review explores the mechanisms of anti-CASPR2-associated PNH, focusing on how antibody-mediated disruption of Kv1 channel clustering leads to altered axonal excitability. Current evidence suggests that both the distal and proximal segments of the axon are sites of pathological activity, where impairments in action potential termination and re-entry prevention result in spontaneous, repetitive discharges. While afterdischarges likely originate within the axon, the precise location—whether in the alpha-motoneuron soma or axon—is uncertain. The involvement of spinal inhibitory circuits has also been proposed, though it remains speculative. Understanding the neurophysiological features of anti-CASPR2-associated PNH is essential for improving diagnostic accuracy and guiding treatment strategies. Further research is needed to clarify the mechanisms of CASPR2-related hyperexcitability. Full article
Show Figures

Figure 1

17 pages, 3302 KB  
Article
Consequences of Adhesion Molecule Close Homolog of L1 Deficiency for Neurons and Glial Cells in the Mouse Spinal Cord After Injury
by Igor Jakovcevski, Ayse Acar, Benjamin Schwindenhammer, Mohammad I. K. Hamad, Gebhard Reiss, Eckart Förster and Melitta Schachner
Biomolecules 2025, 15(9), 1247; https://doi.org/10.3390/biom15091247 - 28 Aug 2025
Viewed by 1103
Abstract
After spinal cord injury, pathological changes predominantly proceed caudal to the site of injury. To what extent these changes contribute to abnormalities during regeneration is poorly understood. Here, we addressed this question with a low-thoracic compression injury mouse model. The total numbers of [...] Read more.
After spinal cord injury, pathological changes predominantly proceed caudal to the site of injury. To what extent these changes contribute to abnormalities during regeneration is poorly understood. Here, we addressed this question with a low-thoracic compression injury mouse model. The total numbers of immunohistochemically stained neuronal and glial cell types in the lumbar spinal cord were stereologically determined 6 weeks after injury. We also investigated injured mice deficient in close homolog of L1 (CHL1), which had been reported to recover better after injury than their wild-type littermates. We here report that there were no differences between genotypes in uninjured animals. In both injured CHL1-deficient and wild-type littermates, gray and white matter volumes were decreased as compared with uninjured mice. Numbers of motoneurons and parvalbumin-expressing interneurons were also reduced in both genotypes. Numbers of interneurons in injured mutant mice were lower than in wild-type littermates. Whereas injury did not affect numbers of astrocytes and oligodendrocytes in the gray matter, numbers of microglia/macrophages were increased. In the mutant white matter, numbers of oligodendrocytes were reduced, with no changes in numbers of astrocytes and microglia. A loss of motoneurons and interneurons was observed in both genotypes, but loss of interneurons was more prominent in the absence of CHL1. We propose that, after injury, CHL1 deficiency causes deficits in structural outcome not seen after injury of wild-type mice. Full article
(This article belongs to the Collection Feature Papers in Section 'Molecular Medicine')
Show Figures

Figure 1

20 pages, 2915 KB  
Article
Neuroprotective Effects of Calpain Inhibition in Parkinson’s Disease: Insights from Cellular and Murine Models
by Vandana Zaman, Amy Gathings, Kelsey P. Drasites, Donald C. Shields, Narendra L. Banik and Azizul Haque
Cells 2025, 14(17), 1310; https://doi.org/10.3390/cells14171310 - 24 Aug 2025
Viewed by 1686
Abstract
Parkinson’s disease (PD) is characterized by the progressive loss of dopaminergic neurons in the substantia nigra, and key pathways such as neuroinflammation, oxidative stress, and autophagy are believed to significantly contribute to the mechanisms of neurodegeneration. Calpain activation plays a critical role in [...] Read more.
Parkinson’s disease (PD) is characterized by the progressive loss of dopaminergic neurons in the substantia nigra, and key pathways such as neuroinflammation, oxidative stress, and autophagy are believed to significantly contribute to the mechanisms of neurodegeneration. Calpain activation plays a critical role in neuroinflammation and neurodegeneration, as demonstrated by its impact on microglial activation, reactive oxygen species (ROS) production, and neuronal survival. In this study, we investigated the effects of calpain inhibition using calpeptin (CP) and calpain-2-specific inhibitors in cellular and murine models of neuroinflammation and PD. In BV2 microglial cells, LPS-induced production of pro-inflammatory cytokines (TNF-α, IL-6) and chemokines (MCP-1, IP-10) were significantly reduced by CP treatment with a concomitant decrease in ROS generation. Similarly, in VSC-4.1 motoneuron cells, calpain inhibition attenuated IFN-γ-induced ROS production and improved cell viability, demonstrating its neuroprotective effects. Moreover, in a murine MPTP model of PD, calpain inhibition reduced astrogliosis, ROCK2 expression, and levels of inflammatory cytokines (TNF-α, IL-1β, IL-6, IL-7, and IL12p70) and chemokines (MCP-1 and IP-10) in the dorsal striatum and plasma. The specific role of calpain-2 in immune modulation was further highlighted in human microglia, SV-40 cells. With respect to immune modulation in these cells, siRNA-mediated knockdown of calpain-2, but not calpain-1, significantly reduced antigen presentation to CD4+ T cells. Thus, calpain-2 is likely involved in regulating antigen presentation and activation of inflammatory CD4+ T cells. These findings underscore the therapeutic potential of calpain-2 inhibition in mitigating neuroinflammation and neurodegeneration, particularly in PD, by targeting microglial activation, ROS production, and neuronal survival pathways. Full article
(This article belongs to the Special Issue Role of Calpains in Health and Diseases)
Show Figures

Figure 1

17 pages, 3074 KB  
Article
Neuronal Pentraxin 2 as a Potential Biomarker for Nusinersen Therapy Response in Adults with Spinal Muscular Atrophy: A Pilot Study
by Svenja Neuhoff, Linda-Isabell Schmitt, Kai Christine Liebig, Stefanie Hezel, Nick Isana Tilahun, Christoph Kleinschnitz, Markus Leo and Tim Hagenacker
Biomedicines 2025, 13(8), 1821; https://doi.org/10.3390/biomedicines13081821 - 25 Jul 2025
Viewed by 1572
Abstract
Background: The treatment landscape for spinal muscular atrophy (SMA) has changed significantly with the approval of gene-based therapies such as nusinersen for adults with SMA (pwSMA). Despite their efficacy, high costs and treatment burden highlight the need for biomarkers to objectify or predict [...] Read more.
Background: The treatment landscape for spinal muscular atrophy (SMA) has changed significantly with the approval of gene-based therapies such as nusinersen for adults with SMA (pwSMA). Despite their efficacy, high costs and treatment burden highlight the need for biomarkers to objectify or predict treatment response. This study aimed to identify such biomarkers. Methods: A proteomic analysis of cerebrospinal fluid (CSF) from pwSMA (n = 7), who either significantly improved (SMA Improvers) or did not improve in motor function (SMA Non-Improvers) under nusinersen therapy, was performed. Data are available via ProteomeXchange with identifier PXD065345. Candidate biomarkers—Neuronal Pentraxin 2 (NPTX2), Contactin 5 (CNTN5), and Anthrax Toxin Receptor 1 (ANTXR1)—were investigated by ELISA in serum and CSF from an independent pwSMA cohort (n = 14) at baseline, 2 and 14 months after therapy initiation. Biomarker concentrations were correlated with clinical outcomes. Additionally, NPTX2 was stained in spinal cord sections from a mild SMA mouse model (FVB.Cg-Smn1tm1Hung Tg(SMN2)2Hung/J). Results: CSF NPTX2 levels decreased in pwSMA after 14 months of nusinersen therapy, independent of clinical response. The change in NPTX2 serum levels over 14 months of nusinersen treatment correlated with the change in HFMSE during this period. CNTN5 and ANTXR1 showed no significant changes. In the SMA mouse model, NPTX2 immunoreactivity increased at motoneuron loss onset. Conclusions: NPTX2 emerges as a potential biomarker of treatment response to nusinersen in pwSMA suggesting its significant pathophysiological role in late-onset SMA, warranting further investigation. Full article
(This article belongs to the Section Neurobiology and Clinical Neuroscience)
Show Figures

Figure 1

26 pages, 5469 KB  
Review
Neuromuscular Activity Determines, at Least in Part, the Motoneuron, Nerve and Muscle Properties Under Normal Conditions and After Nerve Injury
by Tessa Gordon
Int. J. Mol. Sci. 2025, 26(14), 6891; https://doi.org/10.3390/ijms26146891 - 17 Jul 2025
Viewed by 2319
Abstract
Whether pattern or amount of daily activity determines neuromuscular properties is the focus of this review. The fast-to-slow conversion of many properties of fast-twitch muscles, by stimulating their nerves electrically with the continuous low-frequency pattern typical of slow motoneurons, argued that muscle properties [...] Read more.
Whether pattern or amount of daily activity determines neuromuscular properties is the focus of this review. The fast-to-slow conversion of many properties of fast-twitch muscles, by stimulating their nerves electrically with the continuous low-frequency pattern typical of slow motoneurons, argued that muscle properties are determined by their pattern of activity. However, the composition of the motor units (MUs) in almost all muscles is heterogeneous, with the MUs grouped into slow, fast-fatigue-resistant and fast-fatigable types that match corresponding histochemical fiber types. Nonetheless, their contractile forces lie on a continuum, with MUs recruited into activity in order of their size. This ‘size principle’ of MU organization and function applies in normally innervated and reinnervated muscles and, importantly, begs the question of whether it is the amount rather than the pattern of the MU activation that determines their properties. Experimental evidence that uniform daily amounts of ~<0.5, 5%, and 50% ES, converted motoneuron, nerve, and muscle properties to one physiological and histochemical type, argued in favor of the amount of activity determining MU properties. Yet, that the properties were not confined to the expected narrow range argued that factors other than the pattern and/or amount of neuromuscular activity must be considered. These include the progressive increase in the synaptic inputs onto motoneurons. The range of the effects of endurance and intermittent exercise programs on healthy subjects and those suffering nerve injuries and disease is also consistent with the argument that factors other than pattern or amount of neuromuscular activity should be investigated. Full article
(This article belongs to the Section Molecular Neurobiology)
Show Figures

Figure 1

Back to TopTop