Sign in to use this feature.

Years

Between: -

Subjects

remove_circle_outline
remove_circle_outline
remove_circle_outline
remove_circle_outline
remove_circle_outline
remove_circle_outline
remove_circle_outline
remove_circle_outline
remove_circle_outline

Journals

remove_circle_outline
remove_circle_outline
remove_circle_outline
remove_circle_outline
remove_circle_outline

Article Types

Countries / Regions

remove_circle_outline
remove_circle_outline
remove_circle_outline
remove_circle_outline

Search Results (2,056)

Search Parameters:
Keywords = mitogen-activated protein kinase (MAPK)

Order results
Result details
Results per page
Select all
Export citation of selected articles as:
38 pages, 10428 KB  
Article
Conversational AI-Enabled Precision Oncology Reveals Context-Dependent MAPK Pathway Alterations in Hispanic/Latino and Non-Hispanic White Colorectal Cancer Stratified by Age and FOLFOX Exposure
by Fernando C. Diaz, Brigette Waldrup, Francisco G. Carranza, Sophia Manjarrez and Enrique Velazquez-Villarreal
Cancers 2026, 18(2), 293; https://doi.org/10.3390/cancers18020293 (registering DOI) - 17 Jan 2026
Abstract
Background: Colorectal cancer (CRC) demonstrates substantial clinical and biological diversity across age groups, ancestral backgrounds, and treatment settings, alongside a rising incidence of early-onset disease (EOCRC). The mitogen-activated protein kinase (MAPK) pathway is a major driver of CRC development and therapy response; however, [...] Read more.
Background: Colorectal cancer (CRC) demonstrates substantial clinical and biological diversity across age groups, ancestral backgrounds, and treatment settings, alongside a rising incidence of early-onset disease (EOCRC). The mitogen-activated protein kinase (MAPK) pathway is a major driver of CRC development and therapy response; however, the distribution and prognostic value of MAPK alterations across distinct patient subgroups remain unclear. Methods: We analyzed 2515 CRC tumors with harmonized demographic, clinical, genomic, and treatment metadata. Patients were stratified by ancestry (Hispanic/Latino [H/L] vs. non-Hispanic White [NHW]), age at diagnosis (early-onset [EO] vs. late-onset [LO]), and FOLFOX chemotherapy exposure. MAPK pathway alterations were identified using a curated gene set encompassing canonical EGFR-RAS-RAF-MEK-ERK signaling components and regulatory nodes. Conversational artificial intelligence (AI-HOPE and AI-HOPE-MAPK) enabled natural language-driven cohort construction and exploratory analytics; findings were validated using Fisher’s exact testing, chi-square analyses, and Kaplan–Meier survival estimates. Results: MAPK pathway disruption demonstrated marked heterogeneity across ancestry and treatment contexts. Among EO H/L patients, FGFR3, NF1, and RPS6KA6 mutations were significantly enriched in tumors not receiving FOLFOX, whereas PDGFRB alterations were more frequent in FOLFOX-treated EO H/L tumors relative to EO NHW counterparts. In late-onset H/L disease, NTRK2 and PDGFRB mutations were more common in non-FOLFOX tumors. Distinct MAPK-associated alterations were also observed among NHW patients, particularly in non-FOLFOX settings, including AKT3, FGF4, RRAS2, CRKL, DUSP4, JUN, MAPK1, RRAS, and SOS1. Survival analyses provided borderline evidence that MAPK alterations may be linked to improved overall survival in treated EO NHW patients. Conversational AI markedly accelerated analytic throughput and multi-parameter discovery. Conclusions: Although MAPK alterations are pervasive in CRC, their distribution varies meaningfully by ancestry, age, and treatment exposure. These findings highlight NF1, MAPK3, RPS6KA4, and PDGFRB as potential biomarkers in EOCRC and H/L patients, supporting the need for ancestry-aware precision oncology approaches. Full article
(This article belongs to the Special Issue Innovations in Addressing Disparities in Cancer)
Show Figures

Figure 1

17 pages, 2793 KB  
Article
Exploring the Anti-Inflammatory Effects of Aloe vera Flower (AVF) and Its Active Ingredients in a Skin Inflammation Model Induced by Glyoxal-Derived Advanced Glycation End Products (GO-AGEs)
by Eun Yoo Lee, Seong-Min Hong, Sun Yeou Kim and Razia Sultana
Pharmaceuticals 2026, 19(1), 121; https://doi.org/10.3390/ph19010121 - 9 Jan 2026
Viewed by 389
Abstract
Objective: Advanced glycation end-products (AGEs) contribute to oxidative stress and inflammation, leading to various disorders, including skin inflammation. Here, we investigated the anti-inflammatory effects of Aloe vera flower (AVF) extract and its active constituents, vitexin (V) and isovitexin (IV), in a glyoxal-derived [...] Read more.
Objective: Advanced glycation end-products (AGEs) contribute to oxidative stress and inflammation, leading to various disorders, including skin inflammation. Here, we investigated the anti-inflammatory effects of Aloe vera flower (AVF) extract and its active constituents, vitexin (V) and isovitexin (IV), in a glyoxal-derived AGE (GO-AGE)-induced skin inflammaging model. Methods: We evaluated the effects of AVF, V, and IV in epidermal keratinocytes (HaCaT cells) using enzyme-linked immunosorbent assay, Western blotting, quantitative real-time polymerase chain reaction, and in silico molecular docking. Results: Treatment of HaCaT cells with AVF, V, or IV significantly suppressed the secretion and expression of interleukins (IL-6 and IL-8) at both the mRNA and protein level, and reduced the expression of key inflammatory proteins, including kappa-light-chain-enhancer of activated B cells (NF-κB) and cyclooxygenase-2 (COX-2), and phosphorylation of mitogen-activated protein kinase (MAPK) pathway proteins. Notably, the inhibitory effects of V and IV on COX-2 expression were more comparable to or exceeded those of the positive control (Epigallocatechin gallate), even at a lower concentration. Conversely, the expression of sirtuin 1 (SIRT1) was upregulated by AVF, V, and IV, with IV showing 1.5-fold upregulation. Molecular docking analyses supported these findings, with IV displaying a particularly high binding affinity for COX-2 (−11.0 kcal/mol). Conclusions: These findings highlight the potential of AVF, V, and IV as novel therapeutic agents for managing skin inflammaging by modulating inflammatory pathways. Full article
Show Figures

Graphical abstract

21 pages, 916 KB  
Review
Biological Roles of Melanin and Natural Product-Derived Approaches for Its Modulation
by Sunghyun Hong, Hanbin Lim and Do-Hee Kim
Int. J. Mol. Sci. 2026, 27(2), 653; https://doi.org/10.3390/ijms27020653 - 8 Jan 2026
Viewed by 230
Abstract
Melanin produced in melanocytes contributes to photoprotection, oxidative stress reduction, immune regulation, and epidermal homeostasis, while its dysregulation underlies diverse pigmentary disorders. Natural products modulate melanogenesis by regulating tyrosinase activity, intracellular signaling pathways such as extracellular signal-regulated kinase/mitogen-activated protein kinase (ERK/MAPK) and cyclicAMP/protein [...] Read more.
Melanin produced in melanocytes contributes to photoprotection, oxidative stress reduction, immune regulation, and epidermal homeostasis, while its dysregulation underlies diverse pigmentary disorders. Natural products modulate melanogenesis by regulating tyrosinase activity, intracellular signaling pathways such as extracellular signal-regulated kinase/mitogen-activated protein kinase (ERK/MAPK) and cyclicAMP/protein kinase A/cAMP response element-binding protein (cAMP/PKA/CREB), and cellular redox balance. Anti-melanogenic effects have been reported for various fruit-derived phytochemicals, ginseng-based metabolites, and plant polyphenols, which act through direct enzymatic inhibition, suppression of melanoenic signaling, modulation of melanosome dynamics, and antioxidant or anti-inflammatory activities. Advances in delivery systems, including nano- and microencapsulation platforms, further enhance the stability and topical bioavailability of these compounds. In contrast, certain methoxylated flavonoids and phenolic constituents can stimulate pigmentation by sustaining melanogenic signaling and promoting microphthalmia-associated transcription factor (MITF)-driven transcription, emphasizing the context-dependent and bidirectional influence of natural substances on pigmentation outcomes. Collectively, these findings highlight the therapeutic potential of natural product-based modulators of melanogenesis while underscoring the need for mechanistic clarification, safety evaluation, and translational studies to ensure effective and controlled pigmentation management. This review summarizes the biological functions of melanin and examines natural strategies for regulating pigmentation. Full article
(This article belongs to the Special Issue Molecular Mechanisms for Skin Protection and Aging)
Show Figures

Figure 1

22 pages, 2173 KB  
Review
Stress-Induced Plant Specialized Metabolism: Signaling, Multi-Omics Integration, and Plant-Derived Antimicrobial Metabolites to Combat Antimicrobial Resistance
by Luis Enrique Pérez-Sánchez, Luis Mario Ayala-Guerrero, Aarón Mendieta-Moctezuma, Miguel Angel Villalobos-López and Selma Ríos-Meléndez
Plants 2026, 15(2), 193; https://doi.org/10.3390/plants15020193 - 8 Jan 2026
Viewed by 305
Abstract
Antimicrobial resistance (AMR) is one of the major health threats of the 21st century and demands innovative sources of bioactive compounds. In 2019, infections caused by resistant bacteria directly accounted for 1.27 million deaths and contributed to an additional 4.95 million associated deaths, [...] Read more.
Antimicrobial resistance (AMR) is one of the major health threats of the 21st century and demands innovative sources of bioactive compounds. In 2019, infections caused by resistant bacteria directly accounted for 1.27 million deaths and contributed to an additional 4.95 million associated deaths, underscoring the urgency of exploring new strategies. Among emerging alternatives, specialized plant metabolites stand out, as their biosynthesis is enhanced under biotic or abiotic stress. These stimuli increase reactive oxygen species (ROS), activate cascades regulated by mitogen-activated protein kinases (MAPKs), and trigger defense-related hormonal pathways involving salicylic acid (SA), jasmonic acid (JA), ethylene (ET), and abscisic acid (ABA), which in turn regulate transcription factors and biosynthetic modules, promoting the accumulation of compounds with antimicrobial activity. In this review, we synthesize recent literature (2020–2025) with emphasis on studies that report quantitative activity metrics. We integrate evidence linking stress physiology and metabolite production, summarize mechanisms of action, and propose a conceptual multi-omics pipeline, synthesized from current best practices, that combines RNA sequencing and LC/GC-MS-based metabolomics with bioinformatic tools to prioritize candidates with antimicrobial potential. We discuss elicitation strategies and green extraction, highlight bryophytes (e.g., Pseudocrossidium replicatum) as a differentiated chemical source, and explore citrus Huanglongbing (HLB) as a translational case study. We conclude that integrating stress physiology, multi-omics, and functional validation can accelerate the transition of stress-induced metabolites toward more sustainable and scalable medical and agricultural applications. Full article
(This article belongs to the Special Issue Insights and Regulation of Plant Growth and Metabolism)
Show Figures

Figure 1

24 pages, 17450 KB  
Article
Integrated Single-Cell and Bulk Transcriptomics Unveils Immune Profiles in Chick Erythroid Cells upon Avian Pathogenic Escherichia coli Infection
by Fujuan Cai, Xianjue Wang, Chunzhi Wang, Yuzhen Wang and Wenguang Zhang
Animals 2026, 16(2), 179; https://doi.org/10.3390/ani16020179 - 7 Jan 2026
Viewed by 211
Abstract
Nucleated erythroid cells (NECs) have emerged as active participants in immune responses in addition to their canonical oxygen transport function. The subpopulations and immune heterogeneity of chick erythroid cells (ch-ECs) upon infection have not been fully characterized. Single-cell RNA sequencing (scRNA-seq) was used [...] Read more.
Nucleated erythroid cells (NECs) have emerged as active participants in immune responses in addition to their canonical oxygen transport function. The subpopulations and immune heterogeneity of chick erythroid cells (ch-ECs) upon infection have not been fully characterized. Single-cell RNA sequencing (scRNA-seq) was used to profile ch-ECs in chicks infected with avian pathogenic Escherichia coli (APEC). Unsupervised clustering uncovered ten distinct ch-EC subpopulations (C1–C10), with significant compositional shifts between infected and control groups. Pseudotime analysis revealed a developmental continuum: C1, C3, C5, and C9 as early progenitors; C2, C4, C6, C7, and C10 as mature erythroid cells; and C8 as a naive population. We revealed 62 immune-related genes, including protein kinases and heat shock proteins, and subpopulation-specific differentially expressed genes (DEGs) linked to immune functions. SCENIC analysis revealed Fos, Srf, and Stat3 as key transcription factors with elevated regulon activity and specificity following infection. Subpopulations C2, C4, C6, and C7, which exhibited marked abundance changes, were scrutinized for immune relevance through integrated multi-omics analysis. Immune-related genes including FOS, AKAP9, HS6ST1, GAB3, TFRC, HSPA8, HSP90AA1, and DNAJB6 were identified. Enrichment analysis indicated activation of the MHC class I antigen presentation pathway, while pathways such as Mitogen-Activated Protein Kinase (MAPK) signaling, NOD-like receptor (NLR) signaling, and the heat shock response were found to be suppressed. In conclusion, this study delineates the immune gene repertoire and signaling networks of ch-ECs during APEC infection, offering new perspectives on NEC immunoregulatory functions. Full article
(This article belongs to the Special Issue Bacterial Disease Research in Livestock and Poultry)
Show Figures

Figure 1

31 pages, 1879 KB  
Review
Stem Cell-Derived Exosomes for Diabetic Wound Healing: Mechanisms, Nano-Delivery Systems, and Translational Perspectives
by Sumsuddin Chowdhury, Aman Kumar, Preeti Patel, Balak Das Kurmi, Shweta Jain, Banty Kumar and Ankur Vaidya
J. Nanotheranostics 2026, 7(1), 1; https://doi.org/10.3390/jnt7010001 - 6 Jan 2026
Viewed by 393
Abstract
Diabetic wounds remain chronically non-healing due to impaired angiogenesis, persistent inflammation, and defective extracellular matrix remodelling. In recent years, stem cell-derived exosomes have emerged as a potent cell-free regenerative strategy capable of recapitulating the therapeutic benefits of mesenchymal stem cells while avoiding risks [...] Read more.
Diabetic wounds remain chronically non-healing due to impaired angiogenesis, persistent inflammation, and defective extracellular matrix remodelling. In recent years, stem cell-derived exosomes have emerged as a potent cell-free regenerative strategy capable of recapitulating the therapeutic benefits of mesenchymal stem cells while avoiding risks associated with direct cell transplantation. This review critically evaluates the preclinical evidence supporting the use of exosomes derived from adipose tissue, bone marrow, umbilical cord, and induced pluripotent stem cells for diabetic wound repair. These exosomes deliver bioactive cargos such as microRNAs, proteins, lipids, and cytokines that modulate key signalling pathways, including Phosphatidylinositol 3-kinase/Protein kinase (PI3K/Akt), Nuclear factor kappa B (NF-κB), Mitogen-activated protein kinase (MAPK), Transforming growth factor-beta (TGF-β/Smad), and Hypoxia inducible factor-1α/Vascular endothelial growth factor (HIF-1α/VEGF), thereby promoting angiogenesis, accelerating fibroblast and keratinocyte proliferation, facilitating re-epithelialization, and restoring immune balance through M2 macrophage polarization. A central focus of this review is the recent advances in exosome-based delivery systems, including hydrogels, microneedles, 3D scaffolds, and decellularized extracellular matrix composites, which significantly enhance exosome stability, retention, and targeted release at wound sites. Comparative insights between stem cell therapy and exosome therapy highlight the superior safety, scalability, and regulatory advantages of exosome-based approaches. We also summarize progress in exosome engineering, manufacturing, quality control, and ongoing clinical investigations, along with challenges related to standardization, dosage, and translational readiness. Collectively, this review provides a comprehensive mechanistic and translational framework that positions stem cell-derived exosomes as a next-generation, cell-free regenerative strategy with the potential to overcome current therapeutic limitations and redefine clinical management of diabetic wound healing. Full article
(This article belongs to the Special Issue Feature Review Papers in Nanotheranostics)
Show Figures

Graphical abstract

33 pages, 1777 KB  
Review
Cancer Neuroscience: Linking Neuronal Plasticity with Brain Tumor Growth and Resistance
by Doaa S. R. Khafaga, Youssef Basem, Hager Mohamed AlAtar, Abanoub Sherif, Alamer Ata, Fayek Sabry, Manar T. El-Morsy and Shimaa S. Attia
Biology 2026, 15(2), 108; https://doi.org/10.3390/biology15020108 - 6 Jan 2026
Viewed by 542
Abstract
Brain tumors, particularly glioblastoma, remain among the most lethal cancers, with limited survival benefits from current genetic and molecular-targeted approaches. Emerging evidence reveals that beyond oncogenes and mutations, neuronal plasticity, long-term potentiation, synaptic remodeling, and neurotransmitter-driven signaling play a pivotal role in shaping [...] Read more.
Brain tumors, particularly glioblastoma, remain among the most lethal cancers, with limited survival benefits from current genetic and molecular-targeted approaches. Emerging evidence reveals that beyond oncogenes and mutations, neuronal plasticity, long-term potentiation, synaptic remodeling, and neurotransmitter-driven signaling play a pivotal role in shaping tumor progression and therapeutic response. This convergence of neuroscience and oncology has given rise to the field of cancer neuroscience, which explores the bidirectional interactions between neurons and malignant cells. In this review, we summarize fundamental principles of neuronal plasticity, contrasting physiological roles with pathological reprogramming in brain tumors. We highlight how tumor cells exploit synaptic input, particularly glutamatergic signaling, to enhance proliferation, invasion, and integration into neural circuits. We further discuss how neuronal-driven feedback loops contribute to therapy resistance, including chemoresistance, radioresistance, and immune evasion, mediated through pathways such as mitogen-activated protein kinase (MAPK), phosphoinositide 3-kinase/protein kinase B (PI3K/AKT), and calcium influx. The tumor microenvironment, including astrocytes, microglia, and oligodendrocyte-lineage cells, emerges as an active participant in reinforcing this neuron-tumor ecosystem. Finally, this review explores therapeutic opportunities targeting neuronal plasticity, spanning pharmacological interventions, neuromodulation approaches (transcranial magnetic stimulation (TMS), deep brain stimulation (DBS), optogenetics), and computational/artificial intelligence frameworks that model neuron tumor networks to predict personalized therapy. Also, we propose future directions integrating connect omics, neuroinformatics, and brain organoid models to refine translational strategies. Full article
(This article belongs to the Special Issue Young Researchers in Neuroscience)
Show Figures

Graphical abstract

22 pages, 1898 KB  
Article
Dormancy Versus Germination: 3D Protein Modeling and Evolutionary Analyses Define the Roles of Genetic Variants in the Barley MKK3 Enzyme
by Maria Hrmova, Christoph Dockter, Flavia Krsticevic, Morten Egevang Jørgensen, Birgitte Skadhauge and Geoffrey B. Fincher
Int. J. Mol. Sci. 2026, 27(1), 530; https://doi.org/10.3390/ijms27010530 - 5 Jan 2026
Viewed by 265
Abstract
Dormancy is a characteristic of plant seeds that has evolved to avoid exposing the young seedling to adverse weather conditions. The mitogen-activated protein kinase MKK3 from barley is known to mediate the duration of dormancy and subsequent germination of the grain. Here, we [...] Read more.
Dormancy is a characteristic of plant seeds that has evolved to avoid exposing the young seedling to adverse weather conditions. The mitogen-activated protein kinase MKK3 from barley is known to mediate the duration of dormancy and subsequent germination of the grain. Here, we used computational and phylogenetic approaches to define the structural model of the monomeric MKK3 domain in complex with the downstream MAPK protein kinase that it phosphorylates. We utilized key genetic variants of the barley MKK3 and generated the structural MKK3/MAPK enzyme-substrate complex, supported by evolutionary analyses, to rationalize the effects of the MKK3 variants occurring at the ATP binding site and in the loops that can be phosphorylated. We propose the likely mechanism of ATP hydrolysis and the effects of common genetic variants on MKK3 activity, thereby influencing the duration of dormancy. The data will facilitate future manipulations of dormancy length in different environments. Full article
(This article belongs to the Collection Feature Papers in Molecular Plant Sciences)
Show Figures

Graphical abstract

22 pages, 1081 KB  
Review
Insulin Growth Factor Binding Protein-6 and the Liver
by Anna Rita Daniela Coda, Sławomir Kasperczyk, Michał Dobrakowski, Aleksandra Kasperczyk, Maria Incoronata Trecca, Arcangelo Liso, Gaetano Serviddio and Francesco Bellanti
Cells 2026, 15(1), 77; https://doi.org/10.3390/cells15010077 - 2 Jan 2026
Viewed by 493
Abstract
The insulin-like growth factor (IGF) axis orchestrates hepatic development, regeneration, and metabolism, yet the roles of individual IGF-binding proteins (IGFBPs) remain incompletely defined. IGFBP-6, a high-affinity, IGF-II-preferring binding protein, has emerged as a context-dependent modulator of IGF bioavailability and cell signaling with additional [...] Read more.
The insulin-like growth factor (IGF) axis orchestrates hepatic development, regeneration, and metabolism, yet the roles of individual IGF-binding proteins (IGFBPs) remain incompletely defined. IGFBP-6, a high-affinity, IGF-II-preferring binding protein, has emerged as a context-dependent modulator of IGF bioavailability and cell signaling with additional IGF-independent actions. This review synthesizes current evidence on IGFBP-6 in liver biology and disease. We first outline hepatic expression, regulation, and post-translational processing of IGFBP-6 across development, homeostasis, and injury, and summarize its effects on canonical IGF-II/IGF1R signaling and downstream phosphatidylinositol 3-kinase—protein kinase B (PI3K–AKT) and rat sarcoma—mitogen-activated protein kinase (RAS–MAPK) pathways. We then evaluate experimental and clinical data linking IGFBP-6 to steatotic liver disease, inflammation, and fibrogenesis, including putative roles in hepatocyte stress responses, stellate cell activation, and extracellular matrix remodeling. Finally, we examine IGFBP-6 in primary liver cancers—hepatocellular carcinoma and cholangiocarcinoma—highlighting evidence for tumor-suppressive versus pro-migratory activities, potential crosstalk with hypoxia, Wnt/β-catenin and TGF-β signaling, and interactions with the tumor immune microenvironment. Across conditions, we assess the translational potential of IGFBP-6 as a circulating or tissue biomarker, its utility for patient stratification, and prospects for therapeutic targeting—either by modulating IGF-II sequestration or exploiting IGF-independent mechanisms. We conclude by identifying key knowledge gaps, methodological limitations, and priorities for future studies, including standardized measurement, cell-type-resolved profiling, and in vivo perturbation in clinically relevant models. Collectively, the review positions IGFBP-6 as a nuanced regulator of liver pathophysiology and a promising, yet underexplored, lever for diagnosis and therapy. Full article
Show Figures

Figure 1

29 pages, 1038 KB  
Review
Targeting the MAPK Pathway in Brain Tumors: Mechanisms and Therapeutic Opportunities
by Dimitrios Vrachas, Elisavet Kosma, Angeliki-Ioanna Giannopoulou, Angeliki Margoni, Antonios N. Gargalionis, Elias A. El-Habr, Christina Piperi and Christos Adamopoulos
Cancers 2026, 18(1), 156; https://doi.org/10.3390/cancers18010156 - 2 Jan 2026
Viewed by 400
Abstract
Central nervous system (CNS) tumors consist of a diverse set of malignancies that remain clinically challenging due to their biological complexity, high morbidity, and limited responsiveness to current therapies. A growing body of genomic evidence has revealed that dysregulation of the mitogen-activated protein [...] Read more.
Central nervous system (CNS) tumors consist of a diverse set of malignancies that remain clinically challenging due to their biological complexity, high morbidity, and limited responsiveness to current therapies. A growing body of genomic evidence has revealed that dysregulation of the mitogen-activated protein kinase (MAPK) signaling pathway is a recurrent and unifying characteristic across many pediatric and adult CNS tumor entities. Alterations affecting upstream receptor tyrosine kinases (RTKs), RAS GTPases, RAF kinases, and other associated regulators contribute to MAPK signaling pathway hyperactivation, shaping tumor behavior, therapy response and resistance. These aberrations ranging from hotspot mutations such as BRAF V600E and oncogenic fusions like BRAF–KIAA1549 are particularly enriched in gliomas and glioneuronal tumors, highlighting MAPK signaling as a key oncogenic driver. The expanding availability of molecularly targeted compounds, including selective inhibitors of RAF, MEK and ERK, has begun to transform treatment approaches for specific molecular subtypes. However, the clinical benefit of MAPK-directed therapies is frequently limited by restricted blood–brain barrier (BBB) penetration, intratumoral heterogeneity, parallel pathway reactivation, and an immunosuppressive tumor microenvironment (TME). In this review, we synthesize current knowledge on MAPK pathway alterations in CNS tumors and evaluate the therapeutic landscape of MAPK inhibition, with emphasis on approved agents, emerging compounds, combination strategies, and novel drug-delivery technologies. We also discuss mechanisms that undermine treatment efficacy and highlight future directions aimed at integrating MAPK-targeted therapy into precision-based management of brain tumors. Full article
(This article belongs to the Special Issue Insights from the Editorial Board Member)
Show Figures

Figure 1

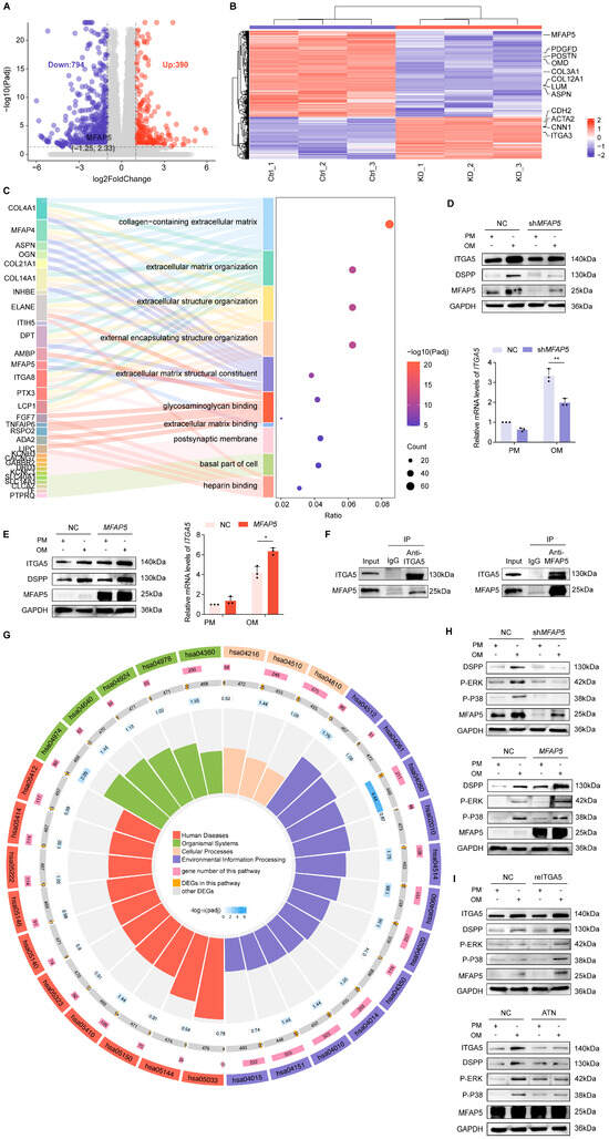
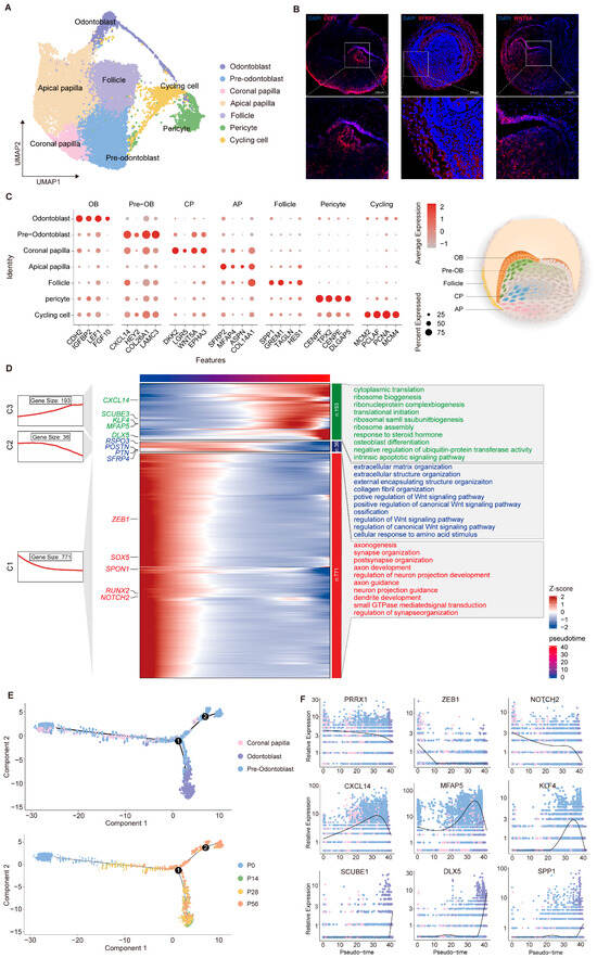
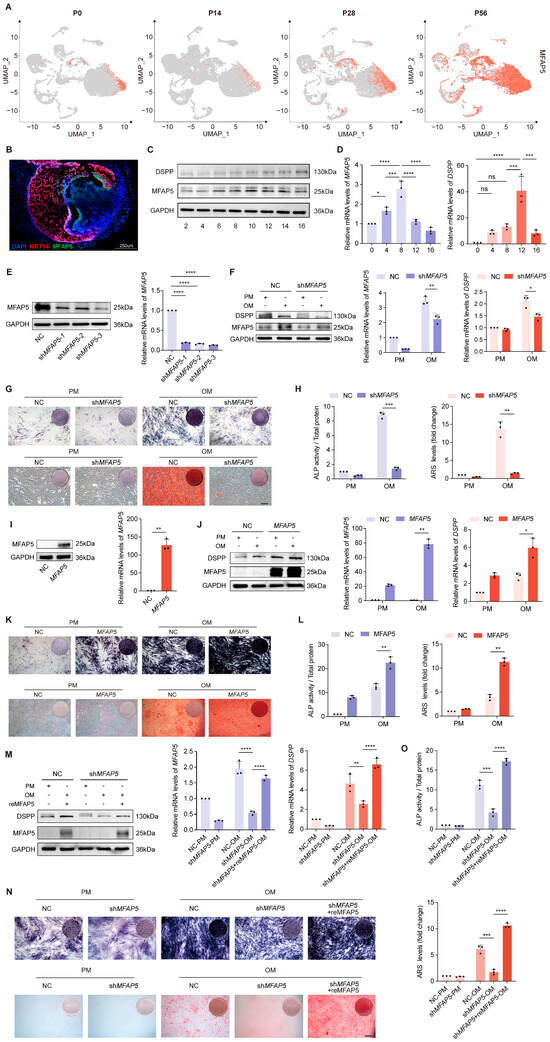
23 pages, 24530 KB  
Article
MFAP5 Activates ITGA5 to Drive Tooth Germ Mineralization Through the MAPK/ERK Pathway: Insights from Single-Cell Transcriptomics
by Xu Wang, Lanxin Gu, Ping Zhang and Yongsheng Zhou
Int. J. Mol. Sci. 2026, 27(1), 394; https://doi.org/10.3390/ijms27010394 - 30 Dec 2025
Viewed by 196
Abstract
Tooth germ development is a precisely orchestrated process dependent on integrated cellular interactions and molecular signals, yet its regulatory mechanisms remain incompletely defined. Here, we constructed a high-resolution cellular atlas of miniature pig tooth germs using 10× single-cell RNA sequencing to investigate the [...] Read more.
Tooth germ development is a precisely orchestrated process dependent on integrated cellular interactions and molecular signals, yet its regulatory mechanisms remain incompletely defined. Here, we constructed a high-resolution cellular atlas of miniature pig tooth germs using 10× single-cell RNA sequencing to investigate the molecular mechanisms underlying tooth mineralization. By leveraging cellular heterogeneity and dynamic gene expression trajectories in epithelial and mesenchymal populations, we identified microfibril-associated protein 5 (MFAP5) as a previously unrecognized regulator of the odontogenic program. Functional assays demonstrate that MFAP5, an extracellular matrix component, is indispensable for mesenchymal differentiation and matrix mineralization in vitro. Mechanistically, MFAP5 engages Integrin alpha-5 (ITGA5) to activate Extracellular Signal-Regulated Kinase/Mitogen-Activated Protein Kinase (ERK/MAPK) signaling in odontoblast-lineage cells, thereby promoting odontoblast differentiation and dentin deposition. Collectively, our single-cell–resolved analyses uncovered a MFAP5–ITGA5–ERK/MAPK signaling axis that operates in a cell-state–specific manner during tooth germ mineralization, providing new mechanistic insights into odontogenic differentiation and a potential molecular basis for dental tissue regeneration strategies. Full article
(This article belongs to the Section Molecular Biology)
Show Figures

Figure 1

18 pages, 1620 KB  
Opinion
The Critical Role of Transcription Factor RUNX2 in Bone Mechanobiology
by Maria A. Katsianou, Antonios N. Gargalionis, Kostas A. Papavassiliou, Angeliki Margoni, Athanasios G. Papavassiliou and Efthimia K. Basdra
Cells 2026, 15(1), 50; https://doi.org/10.3390/cells15010050 - 26 Dec 2025
Viewed by 354
Abstract
Mechanobiology plays a pivotal role in skeletal development and bone remodeling. Mechanical signals such as matrix stiffness, fluid shear stress, and hydrostatic pressure activate the Runt-related transcription factor 2 (RUNX2) bone-specific transcription factor through pathways including the mitogen-activated protein kinase (MAPK) signaling cascade [...] Read more.
Mechanobiology plays a pivotal role in skeletal development and bone remodeling. Mechanical signals such as matrix stiffness, fluid shear stress, and hydrostatic pressure activate the Runt-related transcription factor 2 (RUNX2) bone-specific transcription factor through pathways including the mitogen-activated protein kinase (MAPK) signaling cascade and yes-associated protein (YAP)/transcriptional co-activator with PDZ-binding motif (TAZ) effectors. RUNX2 itself affects chromatin remodeling and nuclear architecture via Lamin A/C and Nesprin 1, thereby directing osteogenic differentiation. Thus, RUNX2 acts both as a mechanosensor and mechanoregulator, whereas RUNX2’s mechanosensitivity has been leveraged as a target to achieve bone regeneration. Notably, post-translational modifications and epigenetic alterations can orchestrate this regulation, integrating metabolic and circadian signals. However, due to RUNX2’s nuclear localization, its targeting remains a challenging issue. To this end, indirect targeting, through mammalian/mechanistic target of rapamycin complex 1 (mTORC1) or microRNAs (miRNAs), offers new strategies to employ biomechanics in an attempt to intervene with bone diseases driven by mechanical cues or degeneration, and ultimately repair and regenerate the damaged tissues. Herein we critically elaborate upon molecular aspects of RUNX2 regulation towards exploitation at the clinical level. Full article
Show Figures

Figure 1

19 pages, 2541 KB  
Article
Mesalazine Regulates DUSP1, DUSP4, and DUSP5 Expression in Colorectal Cancer: In Vitro and Bioinformatic Evidence
by Marcel Madej, Ilona Nowak, Barbara Strzałka-Mrozik, Magdalena Kimsa-Dudek, Celina Kruszniewska-Rajs and Joanna Magdalena Gola
Pharmaceutics 2026, 18(1), 29; https://doi.org/10.3390/pharmaceutics18010029 - 25 Dec 2025
Viewed by 296
Abstract
Colorectal cancer (CRC) remains one of the leading causes of cancer-related mortality worldwide, with its development closely linked to dysregulation of mitogen-activated protein kinase (MAPK) signaling pathways. Background: Dual-specificity phosphatases (DUSPs), as key regulators of MAPKs, play a crucial role in maintaining [...] Read more.
Colorectal cancer (CRC) remains one of the leading causes of cancer-related mortality worldwide, with its development closely linked to dysregulation of mitogen-activated protein kinase (MAPK) signaling pathways. Background: Dual-specificity phosphatases (DUSPs), as key regulators of MAPKs, play a crucial role in maintaining the balance between proliferation and apoptosis. Methods: In this study, we investigated the effect of mesalazine (MES) on the expression and activity of selected DUSP family members in normal colon epithelial cells (CCD-841CoN) and colorectal cancer cells (DLD-1). Results: Microarray analysis identified 24 transcripts with altered expression upon mesalazine treatment. The number of significantly regulated genes decreased with increasing fold-change (FC) thresholds, from 20 genes (FC > 1.1) to 13 (FC > 1.5) and 5 (FC > 2.0), all with p < 0.001. Among the DUSP genes, DUSP4 and DUSP5 showed the most pronounced and cell-type-dependent modulation. Mesalazine upregulated DUSP4 and DUSP5 expression in DLD-1 cells (p < 0.001), while reducing their expression in normal CCD-841CoN cells. ELISA confirmed a 1.56-fold increase in DUSP5 protein concentration in mesalazine-treated cancer cells compared with controls (p < 0.001). Conclusions: These findings suggest that mesalazine differentially modulates DUSP gene expression in normal and malignant colon epithelial cells, potentially contributing to its antiproliferative and pro-apoptotic effects through the regulation of MAPK signaling. These results provide new insights into the molecular mechanisms underlying the anticancer effects of mesalazine in colorectal cancer. Full article
Show Figures

Figure 1

17 pages, 1451 KB  
Review
Targeting the MAPK Pathway in Cancer
by Sultan F. Kadasah
Int. J. Mol. Sci. 2026, 27(1), 214; https://doi.org/10.3390/ijms27010214 - 24 Dec 2025
Viewed by 518
Abstract
The mitogen-activated protein kinase (MAPK) signaling cascade is fundamental in regulating cellular proliferation and differentiation, cell survival and cell death via apoptosis. Disruption of the MAPK signaling cascade at any point can lead to the evasion of apoptosis and unchecked cell growth and [...] Read more.
The mitogen-activated protein kinase (MAPK) signaling cascade is fundamental in regulating cellular proliferation and differentiation, cell survival and cell death via apoptosis. Disruption of the MAPK signaling cascade at any point can lead to the evasion of apoptosis and unchecked cell growth and proliferation, leading to oncogenesis. This narrative review describes MAPK pathway dysregulation, its therapeutic targets, and resistance mechanisms. The therapeutic targeting of the MAPK pathway is complex due to the dual context-dependent roles of several kinases in the signaling cascade. Despite the therapeutic effectiveness of MAPK inhibitors, cancer cells develop chemoresistance that needs to be targeted via bypassing (c-Jun N-terminal kinases) JNK, protein kinase AKT and (mammalian target of rapamycin) mTOR signaling cascades, pairing MAPK inhibitors with multiple immune agents and targeting the MAPK pathway downstream of (extracellular signal-regulated kinase) ERK to prevent its reactivation mechanisms using combination therapies, downstream signaling regulators and (Proteolysis Targeting Chimeras) PROTACs. Additionally, MAPK-mediated regulation of ferroptosis is a novel oncological therapeutic targeting strategy for controlling tumor progression. The inhibition of the RAF/MAPK pathway results in alteration of several key regulators of ferroptosis, including SLCA11, GSH, GPX4 and NCO4A, hence affecting lipid cellular iron concentration and lipid peroxidation. Emerging therapies targeting the MAPK pathway should be designed considering crosstalk, compensatory signaling mechanism activation, the role of ferroptosis and the impact of the tumor microenvironment. Full article
Show Figures

Figure 1

30 pages, 7082 KB  
Article
Stabilization of the MAPK–Epigenetic Signaling Axis Underlies the Protective Effect of Thyme Oil Against Cadmium Stress in Root Meristem Cells of Vicia faba
by Natalia Gocek-Szczurtek, Aneta Żabka, Mateusz Wróblewski and Justyna T. Polit
Int. J. Mol. Sci. 2026, 27(1), 208; https://doi.org/10.3390/ijms27010208 - 24 Dec 2025
Viewed by 355
Abstract
Cadmium (Cd) induces oxidative stress and disrupts nuclear organization and chromatin-associated metabolic processes in plant cells. Therefore, identifying natural, biodegradable, non-bioaccumulative compounds that enhance plant tolerance to heavy metals is crucial. We hypothesized that Cd exposure (175 µM CdCl2, 24 h) [...] Read more.
Cadmium (Cd) induces oxidative stress and disrupts nuclear organization and chromatin-associated metabolic processes in plant cells. Therefore, identifying natural, biodegradable, non-bioaccumulative compounds that enhance plant tolerance to heavy metals is crucial. We hypothesized that Cd exposure (175 µM CdCl2, 24 h) activates mitogen-activated protein kinases (MAPKs), triggering defined epigenetic modifications that lead to transcriptional repression, and that thyme oil (TO; 0.03% (v/v), emulsified) mitigates these effects by stabilizing chromatin organization. We analyzed nuclear MAPK (p44/42) activation, global DNA methylation (5-methylcytosine; 5-mC), and selected histone modifications as key components of early stress signaling and epigenetic regulation. We found that Cd exposure doubled global 5-mC levels and caused pronounced alterations in histone marks, including decreases in H3K4Me2 (~34%), H3T45Ph (~48%), and H4K5Ac, accompanied by strong increases in H3K9Ac (~57%) and H3K56Ac (~148%). These changes were associated with chromatin condensation and reduced transcriptional activity. In contrast, co-treatment with TO maintained MAPK activity and epigenetic parameters close to control levels, preventing chromatin compaction and transcriptional repression. Together, these findings indicate that TO stabilizes the nuclear signaling–epigenetic interface under Cd stress and represents a promising bioprotective strategy. This work provides the first demonstration that TO modulates both MAPK activation and Cd-induced histone modifications in plants. Full article
(This article belongs to the Section Molecular Plant Sciences)
Show Figures

Figure 1

Back to TopTop