Sign in to use this feature.

Years

Between: -

Subjects

remove_circle_outline
remove_circle_outline
remove_circle_outline
remove_circle_outline
remove_circle_outline
remove_circle_outline
remove_circle_outline
remove_circle_outline

Journals

Article Types

Countries / Regions

Search Results (31)

Search Parameters:
Keywords = minimum-norm solution

Order results
Result details
Results per page
Select all
Export citation of selected articles as:
19 pages, 826 KB  
Article
Minimum-Cost Shortest-Path Interdiction Problem Involving Upgrading Edges on Trees with Weighted l Norm
by Qiao Zhang and Xiao Li
Mathematics 2025, 13(19), 3219; https://doi.org/10.3390/math13193219 - 7 Oct 2025
Viewed by 252
Abstract
Network interdiction problems involving edge deletion on shortest paths have wide applications. However, in many practical scenarios, the complete removal of edges is infeasible. The minimum-cost shortest-path interdiction problem for trees with the weighted l norm (MCSPIT) is studied in [...] Read more.
Network interdiction problems involving edge deletion on shortest paths have wide applications. However, in many practical scenarios, the complete removal of edges is infeasible. The minimum-cost shortest-path interdiction problem for trees with the weighted l norm (MCSPIT) is studied in this paper. The goal is to upgrade selected edges at minimum total cost such that the shortest root–leaf distance is bounded below by a given value. We designed an O(nlogn) algorithm based on greedy techniques combined with a binary search method to solve this problem efficiently. We then extended the framework to the minimum-cost shortest-path double interdiction problem for trees with the weighted l norm, which imposes an additional requirement that the sum of root–leaf distances exceed a given threshold. Building upon the solution to (MCSPIT), we developed an equally efficient O(nlogn) algorithm for this variant. Finally, numerical experiments are presented to demonstrate both the effectiveness and practical performance of the proposed algorithms. Full article
(This article belongs to the Section D2: Operations Research and Fuzzy Decision Making)
Show Figures

Figure 1

21 pages, 7971 KB  
Article
Solving Fredholm Integral Equations of the First Kind Using a Gaussian Process Model Based on Sequential Design
by Renjun Qiu, Juanjuan Xu and Ming Xu
Mathematics 2025, 13(15), 2407; https://doi.org/10.3390/math13152407 - 26 Jul 2025
Viewed by 530
Abstract
In this study, a Gaussian process model is utilized to study the Fredholm integral equations of the first kind (FIEFKs). Based on the HHk formulation, two cases of FIEFKs are under consideration with respect to the right-hand term: discrete data [...] Read more.
In this study, a Gaussian process model is utilized to study the Fredholm integral equations of the first kind (FIEFKs). Based on the HHk formulation, two cases of FIEFKs are under consideration with respect to the right-hand term: discrete data and analytical expressions. In the former case, explicit approximate solutions with minimum norm are obtained via a Gaussian process model. In the latter case, the exact solutions with minimum norm in operator forms are given, which can also be numerically solved via Gaussian process interpolation. The interpolation points are selected sequentially by minimizing the posterior variance of the right-hand term, i.e., minimizing the maximum uncertainty. Compared with uniform interpolation points, the approximate solutions converge faster at sequential points. In particular, for solvable degenerate kernel equations, the exact solutions with minimum norm can be easily obtained using our proposed sequential method. Finally, the efficacy and feasibility of the proposed method are demonstrated through illustrative examples provided in this paper. Full article
Show Figures

Figure 1

10 pages, 344 KB  
Article
On Estimates of Functions in Norms of Weighted Spaces in the Neighborhoods of Singularity Points
by Viktor A. Rukavishnikov and Elena I. Rukavishnikova
Mathematics 2025, 13(13), 2135; https://doi.org/10.3390/math13132135 - 30 Jun 2025
Viewed by 337
Abstract
A biharmonic boundary value problem with a singularity is one of the mathematical models of processes in fracture mechanics. It is necessary to have estimates of the function norms in the neighborhood of the singularity point to study the existence and uniqueness of [...] Read more.
A biharmonic boundary value problem with a singularity is one of the mathematical models of processes in fracture mechanics. It is necessary to have estimates of the function norms in the neighborhood of the singularity point to study the existence and uniqueness of the Rν-generalized solution, its coercive and differential properties of biharmonic boundary value problems with a corner singularity. This paper establishes estimates of a function in the neighborhood of a singularity point in the norms of weighted Lebesgue spaces through its norms in weighted Sobolev spaces over the entire domain, with a minimum weight exponent. In addition, we obtain an estimate of the function norm in a boundary strip for the degeneration of a function on the entire boundary of the domain. These estimates will be useful not only for studying differential problems with singularity, but also in estimating the convergence rate of an approximate solution to an exact one in the weighted finite element method. Full article
Show Figures

Figure 1

26 pages, 1289 KB  
Article
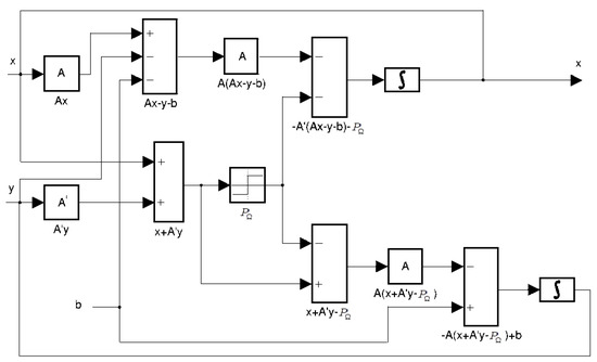
A Double-Inertial Two-Subgradient Extragradient Algorithm for Solving Variational Inequalities with Minimum-Norm Solutions
by Ioannis K. Argyros, Fouzia Amir, Habib ur Rehman and Christopher Argyros
Mathematics 2025, 13(12), 1962; https://doi.org/10.3390/math13121962 - 14 Jun 2025
Viewed by 398
Abstract
Variational inequality problems (VIPs) provide a versatile framework for modeling a wide range of real-world applications, including those in economics, engineering, transportation, and image processing. In this paper, we propose a novel iterative algorithm for solving VIPs in real Hilbert spaces. The method [...] Read more.
Variational inequality problems (VIPs) provide a versatile framework for modeling a wide range of real-world applications, including those in economics, engineering, transportation, and image processing. In this paper, we propose a novel iterative algorithm for solving VIPs in real Hilbert spaces. The method integrates a double-inertial mechanism with the two-subgradient extragradient scheme, leading to improved convergence speed and computational efficiency. A distinguishing feature of the algorithm is its self-adaptive step size strategy, which generates a non-monotonic sequence of step sizes without requiring prior knowledge of the Lipschitz constant. Under the assumption of monotonicity for the underlying operator, we establish strong convergence results. Numerical experiments under various initial conditions demonstrate the method’s effectiveness and robustness, confirming its practical advantages and its natural extension of existing techniques for solving VIPs. Full article
Show Figures

Figure 1

19 pages, 718 KB  
Article
A Totally Relaxed, Self-Adaptive Tseng Extragradient Method for Monotone Variational Inequalities
by Olufemi Johnson Ogunsola, Olawale Kazeem Oyewole, Seithuti Philemon Moshokoa and Hammed Anuoluwapo Abass
Axioms 2025, 14(5), 354; https://doi.org/10.3390/axioms14050354 - 7 May 2025
Viewed by 478
Abstract
In this work, we study a class of variational inequality problems defined over the intersection of sub-level sets of a countable family of convex functions. We propose a new iterative method for approximating the solution within the framework of Hilbert spaces. The method [...] Read more.
In this work, we study a class of variational inequality problems defined over the intersection of sub-level sets of a countable family of convex functions. We propose a new iterative method for approximating the solution within the framework of Hilbert spaces. The method incorporates several strategies, including inertial effects, a self-adaptive step size, and a relaxation technique, to enhance convergence properties. Notably, it requires computing only a single projection onto a half space. Using some mild conditions, we prove that the sequence generated by our proposed method is strongly convergent to a minimum-norm solution to the problem. Finally, we present some numerical results that validate the applicability of our proposed method. Full article
(This article belongs to the Section Mathematical Analysis)
Show Figures

Figure 1

18 pages, 269 KB  
Article
The Least-Norm Solution to a Matrix Equation over the Dual Quaterion Algebra
by Ling-Jie Zhu, Qing-Wen Wang and Zu-Liang Kou
Symmetry 2025, 17(2), 267; https://doi.org/10.3390/sym17020267 - 10 Feb 2025
Cited by 2 | Viewed by 824
Abstract
In this paper, we explore the least-norm solution to the classical matrix equation AXB=C over the dual quaternion algebra, where A, B, and C are given matrices, while X remains the unknown matrix. We begin by transforming [...] Read more.
In this paper, we explore the least-norm solution to the classical matrix equation AXB=C over the dual quaternion algebra, where A, B, and C are given matrices, while X remains the unknown matrix. We begin by transforming the definition of the Frobenius norm for dual quaternion matrices into an equivalent form. Using this new expression, we investigate the least-norm solution to the equation AXB=C under solvability conditions. Additionally, we examine the minimum real part of the norm solution in cases where a least-norm solution does not exist. Finally, we provide two numerical examples to illustrate the main findings of our study. Full article
(This article belongs to the Section Mathematics)
17 pages, 2221 KB  
Article
Comparison of Sparse Representation Methods for Complex Data Based on the Smoothed L0 Norm and Modified Minimum Fuel Neural Network
by Nikolay V. Panokin, Ivan A. Kostin, Alexander V. Karlovskiy and Anton Yu. Nalivaiko
Appl. Sci. 2025, 15(3), 1038; https://doi.org/10.3390/app15031038 - 21 Jan 2025
Cited by 2 | Viewed by 829
Abstract
This article outlines the results of comparison methods for representing complex data based on a redundant basis using the L0 norm and analyses the method of a modified MFNN (minimum fuel neural network) and the sparse representation method for the complex-data SL0 (smoothed [...] Read more.
This article outlines the results of comparison methods for representing complex data based on a redundant basis using the L0 norm and analyses the method of a modified MFNN (minimum fuel neural network) and the sparse representation method for the complex-data SL0 (smoothed L0 norm), based on the smoothed L0 norm. The example of numerical modeling for determining the direction of arrival (DOA) of sources received by an equidistant antenna array (ULA—Uniform Linear Array) shows that the SL0 method ensures a high convergence rate. However, unlike the MFNN-like neural network method, it does not guarantee convergence to the correct solution. Full article
Show Figures

Figure 1

27 pages, 398 KB  
Article
Mann-Type Inertial Accelerated Subgradient Extragradient Algorithm for Minimum-Norm Solution of Split Equilibrium Problems Induced by Fixed Point Problems in Hilbert Spaces
by Manatchanok Khonchaliew, Kunlanan Khamdam and Narin Petrot
Symmetry 2024, 16(9), 1099; https://doi.org/10.3390/sym16091099 - 23 Aug 2024
Cited by 2 | Viewed by 1756
Abstract
This paper presents the Mann-type inertial accelerated subgradient extragradient algorithm with non-monotonic step sizes for solving the split equilibrium and fixed point problems relating to pseudomonotone and Lipschitz-type continuous bifunctions and nonexpansive mappings in the framework of real Hilbert spaces. By sufficient conditions [...] Read more.
This paper presents the Mann-type inertial accelerated subgradient extragradient algorithm with non-monotonic step sizes for solving the split equilibrium and fixed point problems relating to pseudomonotone and Lipschitz-type continuous bifunctions and nonexpansive mappings in the framework of real Hilbert spaces. By sufficient conditions on the control sequences of the parameters of concern, the strong convergence theorem to support the proposed algorithm, which involves neither prior knowledge of the Lipschitz constants of bifunctions nor the operator norm of the bounded linear operator, is demonstrated. Some numerical experiments are performed to show the efficacy of the proposed algorithm. Full article
(This article belongs to the Section Mathematics)
27 pages, 10839 KB  
Article
Feasibility and Application of Local Closed-Loop Materials to Produce Compressed and Stabilized Earth Blocks
by Catalina Reyna-Ruiz, José Manuel Gómez-Soberón and María Neftalí Rojas-Valencia
Materials 2024, 17(13), 3358; https://doi.org/10.3390/ma17133358 - 7 Jul 2024
Cited by 4 | Viewed by 2571
Abstract
The validation of a feasible application for the production of sustainable bricks with local materials in humid and hot climates, which would allow the current housing needs of a constantly growing population with scarce economic resources to be met while also reducing energy [...] Read more.
The validation of a feasible application for the production of sustainable bricks with local materials in humid and hot climates, which would allow the current housing needs of a constantly growing population with scarce economic resources to be met while also reducing energy inputs for climate control, is a current challenge without a definitive solution. Therefore, this research studied the incorporation of local aggregates and two second-generation materials to produce lime-stabilized Compressed Earth Blocks (CSEBs) using a semi-automatic machine for their manufacture. An initial matrix was designed as a baseline, and three more were developed with variations to incorporate second-generation materials individually and as mixtures. The stabilizer was added in concentrations of 5, 10, and 15%, resulting in a total of 12 batches of CSEBs. Eleven of the studied batches exceed the normative limits for simple compressive strength and initial water absorption coefficient. The best result of simple compressive strength was obtained in two batches of the same matrix that used construction demolition waste (CDW), reaching 4.3 MPa (43% above the minimum limit established by the most restrictive regulations and 115% above the least restrictive). It was possible to produce sustainable bricks in situ with average ambient temperatures of 32 °C and relative humidity of 91%. Full article
(This article belongs to the Section Construction and Building Materials)
Show Figures

Graphical abstract

10 pages, 724 KB  
Article
Minimization over Nonconvex Sets
by José Antonio Vilchez Membrilla, Víctor Salas Moreno, Soledad Moreno-Pulido, Alberto Sánchez-Alzola, Clemente Cobos Sánchez and Francisco Javier García-Pacheco
Symmetry 2024, 16(7), 809; https://doi.org/10.3390/sym16070809 - 27 Jun 2024
Viewed by 1088
Abstract
Minimum norm problems consist of finding the distance of a closed subset of a normed space to the origin. Usually, the given closed subset is also asked to be convex, thus resulting in a convex minimum norm problem. There are plenty of techniques [...] Read more.
Minimum norm problems consist of finding the distance of a closed subset of a normed space to the origin. Usually, the given closed subset is also asked to be convex, thus resulting in a convex minimum norm problem. There are plenty of techniques and algorithms to compute the distance of a closed convex set to the origin, which mostly exist in the Hilbert space setting. In this manuscript, we consider nonconvex minimum norm problems that arise from Bioengineering and reformulate them in such a way that the solution to their reformulation is already known. In particular, we tackle the problem of minx subject to Rk(x)  ak for k = 1,,l, where xX and Rk:XY are continuous linear operators between real normed spaces X,Y, and ak > 0 for k = 1,,l. Notice that the region of constraints of the previous problem is neither convex nor balanced. However, it is additively symmetric, which is also the case for the objective function, due to the properties satisfied by norms, which makes possible the analytic resolution of such a nonconvex minimization. The recent literature shows that the design of optimal coils for electronics applications can be achieved by solving problems like this. However, in this work, we apply our analytical solutions to design an optimal coil for an electromagnetic sensor. Full article
(This article belongs to the Section Mathematics)
Show Figures

Figure A1

21 pages, 596 KB  
Article
Enhanced Moving Source Localization with Time and Frequency Difference of Arrival: Motion-Assisted Method for Sub-Dimensional Sensor Networks
by Xu Yang
Appl. Sci. 2024, 14(9), 3909; https://doi.org/10.3390/app14093909 - 3 May 2024
Cited by 1 | Viewed by 1796
Abstract
Localizing a moving source by Time Difference of Arrival (TDOA) and Frequency Difference of Arrival (FDOA) commonly requires at least N+1 sensors in N-dimensional space to obtain more than N pairs of TDOAs and FDOAs, thereby establishing more than [...] Read more.
Localizing a moving source by Time Difference of Arrival (TDOA) and Frequency Difference of Arrival (FDOA) commonly requires at least N+1 sensors in N-dimensional space to obtain more than N pairs of TDOAs and FDOAs, thereby establishing more than 2N equations to solve for 2N unknowns. However, if there are insufficient sensors, the localization problem will become underdetermined, leading to non-unique solutions or inaccuracies in the minimum norm solution. This paper proposes a localization method using TDOAs and FDOAs while incorporating the motion model. The motion between the source and sensors increases the equivalent length of the baseline, thereby improving observability even when using the minimum number of sensors. The problem is formulated as a Maximum Likelihood Estimation (MLE) and solved through Gauss–Newton (GN) iteration. Since GN requires an initialization close to the true value, the MLE is transformed into a semidefinite programming problem using Semidefinite Relaxation (SDR) technology, while SDR results in a suboptimal estimate, it is sufficient as an initialization to guarantee the convergence of GN iteration. The proposed method is analytically shown to reach the Cramér–Rao Lower Bound (CRLB) accuracy under mild noise conditions. Simulation results confirm that it achieves CRLB-level performance when the number of sensors is lower than N+1, thereby corroborating the theoretical analysis. Full article
(This article belongs to the Special Issue Recent Progress in Radar Target Detection and Localization)
Show Figures

Figure 1

12 pages, 4684 KB  
Article
Optimal Joint Path Planning of a New Virtual-Linkage-Based Redundant Finishing Stage for Additive-Finishing Integrated Manufacturing
by Jiwon Yu, Haneul Jeon, Hyungjin Jeong and Donghun Lee
Mathematics 2023, 11(24), 4995; https://doi.org/10.3390/math11244995 - 18 Dec 2023
Viewed by 1356
Abstract
This paper describes the optimal path planning of a redundant finishing mechanism developed for joint space-based additive-finishing integrated manufacturing (AFM). The research motivation results from an inevitable one-sided layout of a finishing stage (FS) with regard to the additive stage (AS) in the [...] Read more.
This paper describes the optimal path planning of a redundant finishing mechanism developed for joint space-based additive-finishing integrated manufacturing (AFM). The research motivation results from an inevitable one-sided layout of a finishing stage (FS) with regard to the additive stage (AS) in the AFM. These two stages share a 2-dof bed stage (BS), and the FS can lightly shave off the rough-surfaced 3D print on the bed. Since the FS located at the side of the AS cannot reach all the target points of the 3D print, the bed should be able to rotate the 3D print about the z-axis and translate it in the z-axis. As a result, the AS has 4-dof joints for 2P and 1P1R during the additive process with AS-BS, and FS has 4-dof and 2-dof integrated joints for 2P2R and 1P1R during the finishing process with FS-BS, respectively. For the kinematic modeling of the FS part and the BS, the virtual linkage connecting the bed frame origin and the FS’s joint frame for approaching the BS is considered to realize seamless kinematic redundancy. The minimum Euclidian norm of the joint velocity space is the objective function to find the optimal joint space solution for a given tool path. To confirm the feasibility of the developed joint path planning algorithm in the proposed FS-BS mechanism, layer-by-layer slicing of a given 3D print’s CAD model and tool path generation were performed. Then, the numerical simulations of the optimal joint path planning for some primitive 3D print geometries were conducted. As a result, we confirmed that the maximum and mean pose error in point-by-point only, with the developed optimal joint path planning algorithm, were less than 202 nm and 153 nm, respectively. Since precision and general machining accuracies in tool path generation are in the range of ±10 μm and 20 μm, the pose error in this study fully satisfies the industry requirements. Full article
(This article belongs to the Special Issue Mathematical Methods in Artificial Intelligence and Robotics)
Show Figures

Figure 1

17 pages, 26690 KB  
Article
DRFM Repeater Jamming Suppression Method Based on Joint Range-Angle Sparse Recovery and Beamforming for Distributed Array Radar
by Bowen Han, Xiaodong Qu, Xiaopeng Yang, Zhengyan Zhang and Wolin Li
Remote Sens. 2023, 15(13), 3449; https://doi.org/10.3390/rs15133449 - 7 Jul 2023
Cited by 4 | Viewed by 2418
Abstract
Distributed array radar achieves high angular resolution and measurement accuracy, which could provide a solution to suppress digital radio frequency memory (DRFM) repeater jamming. However, owing to the large aperture of a distributed radar, the far-field plane wave assumption is no longer satisfied. [...] Read more.
Distributed array radar achieves high angular resolution and measurement accuracy, which could provide a solution to suppress digital radio frequency memory (DRFM) repeater jamming. However, owing to the large aperture of a distributed radar, the far-field plane wave assumption is no longer satisfied. Consequently, traditional adaptive beamforming methods cannot work effectively due to mismatched steering vectors. To address this issue, a DRFM repeater jamming suppression method based on joint range-angle sparse recovery and beamforming for distributed array radar is proposed in this paper. First, the steering vectors of the distributed array are reconstructed according to the spherical wave model under near-field conditions. Then, a joint range-angle sparse dictionary is generated using reconstructed steering vectors, and the range-angle position of jamming is estimated using the weighted L1-norm singular value decomposition (W-L1-SVD) algorithm. Finally, beamforming with joint range-angle nulling is implemented based on the linear constrained minimum variance (LCMV) algorithm for jamming suppression. The performance and effectiveness of proposed method is validated by simulations and experiments on an actual ground-based distributed array radar system. Full article
(This article belongs to the Special Issue Advanced Radar Signal Processing and Applications)
Show Figures

Graphical abstract

22 pages, 4958 KB  
Article
Tracking Control Method for Greenhouse Environment Prediction Model Based on Real-Time Optimization Error Constraints
by Lili Ma, Chaoxing He, Yuanning Jin and Wenjian Hou
Appl. Sci. 2023, 13(12), 7151; https://doi.org/10.3390/app13127151 - 15 Jun 2023
Cited by 2 | Viewed by 1826
Abstract
Model predictive control, without strict constraints on the control model, effectively overcomes problems, such as poor system dynamic quality caused by time delay, can improve control accuracy to a certain extent, and can directly process input and output constraints of the system online. [...] Read more.
Model predictive control, without strict constraints on the control model, effectively overcomes problems, such as poor system dynamic quality caused by time delay, can improve control accuracy to a certain extent, and can directly process input and output constraints of the system online. It is applied in greenhouse system control. The appropriate objective optimization function and its corresponding constraint conditions have a direct impact on the solution of the optimal control rate of the model predictive control. In response to this issue, this paper proposes a simple and fast optimal predictive tracking control method. Based on the current prediction model of the greenhouse system, which reflects the dynamic relationship between various control equipment actions and greenhouse environmental factors, a multi degree of freedom discrete time state space model with tracking errors is established. Based on this model, in establishing the corresponding objective optimization function, the gradient descent theory and the two-norm definition are applied, and combined with actual constraints, iterative constraint conditions for real-time error tracking updates are established. Compared with traditional constraint ranges, a constraint function with real-time update characteristics is formed, achieving more accurate constraint conditions. By using rolling optimization and iterative methods, the optimal control rate corresponding to the minimum value of the objective optimization function within a finite time is solved. Through simulation examples, it is demonstrated that the model predictive control with optimization constraints can achieve a more accurate prediction and tracking control of indoor environmental parameters. This method has the advantages of simple control, energy-saving optimization, stable control, and accurate tracking, providing a reference for online real-time prediction and tracking control of future greenhouse environmental parameters. Full article
Show Figures

Figure 1

24 pages, 1938 KB  
Article
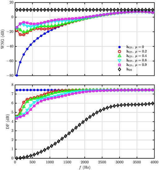
Design of Planar Differential Microphone Array Beampatterns with Controllable Mainlobe Beamwidth and Sidelobe Level
by Xianghui Wang, Mei Li, Yingke Zhao, Jiao Wang and Xin Tan
Sensors 2023, 23(7), 3733; https://doi.org/10.3390/s23073733 - 4 Apr 2023
Cited by 2 | Viewed by 3393
Abstract
The differential microphone array, or differential beamformer, has attracted much attention for its frequency-invariant beampattern, high directivity factor and compact size. In this work, the design of differential beamformers with small inter-element spacing planar microphone arrays is concerned. In order to exactly control [...] Read more.
The differential microphone array, or differential beamformer, has attracted much attention for its frequency-invariant beampattern, high directivity factor and compact size. In this work, the design of differential beamformers with small inter-element spacing planar microphone arrays is concerned. In order to exactly control the main lobe beamwidth and sidelobe level and obtain minimum main lobe beamwidth with a given sidelobe level, we design the desired beampattern by applying the Chebyshev polynomials at first, via exploiting the structure of the frequency-independent beampattern of a theoretical Nth-order differential beamformer. Next, the so-called null constrained and least square beamformers, which can obtain approximately frequency-invariant beampattern at relatively low frequencies and can be steered to any direction without beampattern distortion, are proposed based on planar microphone arrays to approximate the designed desired beampatterns. Then, for dealing with the white noise amplification at low-frequency bands and beampattern divergence problems at high-frequency bands of the null constrained and least square beamformers, the so-called minimum norm and combined solutions are deduced, which can compromise among the white noise gain, directivity factor and beampattern distortion flexibly. Preliminary simulation results illustrate the properties and advantages of the proposed differential beamformers. Full article
(This article belongs to the Section Electronic Sensors)
Show Figures

Figure 1

Back to TopTop