Comparison of Sparse Representation Methods for Complex Data Based on the Smoothed L0 Norm and Modified Minimum Fuel Neural Network
Abstract
1. Introduction
2. Smoothed L0 Norm Algorithm
| Algorithm 1: SL0 |
, |
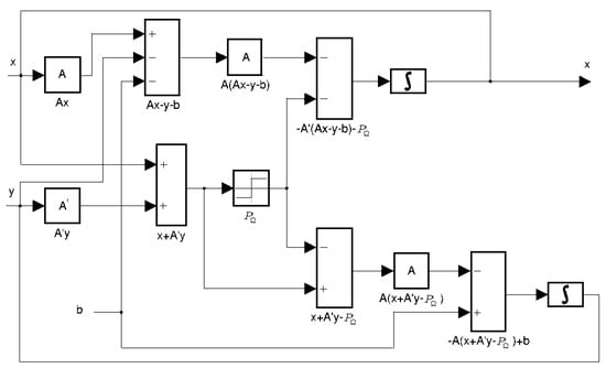
3. Modified MFNN Algorithm
| Algorithm 2: modified MFNN |
where , |
4. Numerical Modeling
4.1. Single External Source
4.2. Two Separated External Sources
4.3. The Case of Two Close Sources
4.4. A Large Number of Sources
5. Conclusions
Author Contributions
Funding
Institutional Review Board Statement
Informed Consent Statement
Data Availability Statement
Conflicts of Interest
References
- Li, Y.; Cichocki, A.; Amari, S.I. Sparse component analysis for blind source separation with less sensors than sources. In Proceedings of the ICA2003, Nara, Japan, 1–4 April 2003; pp. 89–94. [Google Scholar]
- Georgiev, P.G.; Theis, F.J.; Cichocki, A. Blind source separation and sparse component analysis for over-complete mix-tures. In Proceedings of the ICASSP’04, Montreal, QC, Canada, 17–21 May 2004; pp. 493–496. [Google Scholar]
- Gribonval, R.; Lesage, S. A survey of sparse component analysis for blind source separation: Principles, perspectives, and new challenges. In Proceedings of the ESANN’06, Bruges, Belgium, 26–28 April 2006; pp. 323–330. [Google Scholar]
- Mehrpooya, A.; Karbasi, S.M.; Nazari, M.; Abbasi, Z.; Nayebi, M.M. 3D inverse synthetic aperture radar image quality improvement using sparse signal representation. IET Radar Sonar Navig. 2023, 17, 388–407. [Google Scholar] [CrossRef]
- CandÁes, E.J.; Tao, T. Decoding by linear programming. IEEE Trans. Inf. Theory 2005, 51, 4203–4215. [Google Scholar] [CrossRef]
- Haardt, M.; Nossek, J.A. Simultaneous Schur Decomposition of Several Nonsymmetric Matrices to Achieve Automatic Pair-ing in Multidimensional Harmonic Retrieval Problems. IEEE Trans. Signal Process. 1998, 46, 161–169. [Google Scholar] [CrossRef]
- Donoho, D.L. For most large underdetermined systems of linear equations the minimal 𝓁1-norm solution is also the sparsest solution. Commun. Pure Appl. Math. 2006, 59, 797–829. [Google Scholar] [CrossRef]
- Malioutov, D.; Cetin, M.; Willsky, A. A sparse signal reconstruction perspective for source localization with sensor arrays. IEEE Trans. Signal Process. 2005, 53, 3010–3022. [Google Scholar] [CrossRef]
- Zhang, C.; Yin, Z.; Chen, X.; Xiao, M. Signal overcomplete representation and sparse decomposition based on re-dundant dictionaries. Chin. Sci. Bull. 2005, 50, 2672–2677. [Google Scholar] [CrossRef]
- Mohimani, H.; Babaie-Zadeh, M.; Jutten, C. A fast approach for overcomplete sparse decomposition based on smoothed ℓ0 norm. IEEE Trans. Signal Process 2008, 57, 289–301. [Google Scholar] [CrossRef]
- Mohimani, G.H.; Babaie-Zadeh, M.; Jutten, C. Complex-valued sparse representation based on smoothed l0 norm. In Proceedings of the IEEE International Conference on Acoustics, Speech and Signal Processing, Las Vegas, NV, USA, 31 March–4 April 2008; pp. 3881–3884. [Google Scholar] [CrossRef]
- Wang, L.; Yin, X.; Yue, H.; Xiang, J. A regularized weighted smoothed L0 norm minimization method for underdetermined blind source separation. Sensors 2018, 12, 4260. [Google Scholar] [CrossRef] [PubMed]
- Oxvig, C.S.; Pedersen, P.S.; Arildsen, T.; Larsen, T. Improving Smoothed l0 Norm in Compressive Sensing Using Adaptive Parameter Selection. Available online: https://arxiv.org/abs/1210.4277 (accessed on 10 October 2024).
- Xiang, J.; Yue, H.; Yin, X.; Wang, L. A New Smoothed L0 Regularization Approach for Sparse Signal Recovery. Math. Probl. Eng. 2019, 2019, 1978154. [Google Scholar] [CrossRef]
- Han, Y.; Wang, J. Adaptive beamforming based on compressed sensing with smoothed l0 norm. Int. J. Antennas Propag. 2015, 2015, 1–10. [Google Scholar]
- Cai, J.; Bao, D.; Li, P. DOA estimation via sparse recovering from the smoothed covariance vector. J. Syst. Eng. Electron. 2016, 27, 555–561. [Google Scholar] [CrossRef]
- Paik, J.W.; Lee, J.-H.; Hong, W. An Enhanced Smoothed L0-Norm Direction of Arrival Estimation Method Using Covariance Matrix. Sensors 2021, 21, 4403. [Google Scholar] [CrossRef]
- Chen, J.; Li, W.; Li, J.; Zhu, Y. Robust smoothed l0-norm based approach for MIMO radar target estimation. IET Radar So-Nar Navig. 2017, 11, 1170–1179. [Google Scholar] [CrossRef]
- Lu, X.; Gu, H.; Su, W. Noise radar range doppler imaging via 2D generalized smoothed-l0. Electron. Lett. 2021, 57, 448–450. [Google Scholar] [CrossRef]
- Wang, Z.S.; Cheung, J.Y.; Xia, Y.S.; Chen, J.D.Z. Minimum fuel neural networks and their applications to overcomplete signal representations. IEEE Trans. Circuits Syst. I Fund. Theory Appl. 2000, 47, 1146–1159. [Google Scholar] [CrossRef]
- Panokin, N.V.; Averin, A.V.; Kostin, I.A.; Karlovskiy, A.V.; Orelkina, D.I.; Nalivaiko, A.Y. Method for Sparse Representation of Complex Data Based on Overcomplete Basis, l1 Norm, and Neural MFNN-like Network. Appl. Sci. 2024, 14, 1959. [Google Scholar] [CrossRef]






| Algorithm | Convergence Times | Mean Square Error |
|---|---|---|
| (MSE) | ||
| SL0 | 1 | |
| LP (l1-magic) | 133 | |
| FOCUSS | 91 |
| Algorithm | μ, α | Coefficient Quantities | ||
|---|---|---|---|---|
| >0.1 | >0.01 | >0.001 | ||
| 1 | - | 1 | 0 | 0 |
| 2 | α = 1 | 1 | 0 | 0 |
| 2 | α = 0.99 | 1 | 260 | 512 |
| Algorithm | μ, α | Coefficient Quantities | ||
|---|---|---|---|---|
| >0.1 | >0.01 | >0.001 | ||
| 1 | - | 2 | 0 | 0 |
| 2 | α = 0.3 | 4 | 9 | 13 |
| Algorithm | μ, α | Coefficients Quantity | ||
|---|---|---|---|---|
| >0.1 | >0.01 | >0.001 | ||
| 1 | - | 2 | 0 | 0 |
| 2 | α = 0.3 | 4 | 8 | 15 |
| Algorithm | μ, α | Coefficients Quantity | ||
|---|---|---|---|---|
| >0.1 | >0.01 | >0.001 | ||
| 1 | - | 7 | 10 | 12 |
| 2 | α = 0.3 | 14 | 24 | 151 |
Disclaimer/Publisher’s Note: The statements, opinions and data contained in all publications are solely those of the individual author(s) and contributor(s) and not of MDPI and/or the editor(s). MDPI and/or the editor(s) disclaim responsibility for any injury to people or property resulting from any ideas, methods, instructions or products referred to in the content. |
© 2025 by the authors. Licensee MDPI, Basel, Switzerland. This article is an open access article distributed under the terms and conditions of the Creative Commons Attribution (CC BY) license (https://creativecommons.org/licenses/by/4.0/).
Share and Cite
Panokin, N.V.; Kostin, I.A.; Karlovskiy, A.V.; Nalivaiko, A.Y. Comparison of Sparse Representation Methods for Complex Data Based on the Smoothed L0 Norm and Modified Minimum Fuel Neural Network. Appl. Sci. 2025, 15, 1038. https://doi.org/10.3390/app15031038
Panokin NV, Kostin IA, Karlovskiy AV, Nalivaiko AY. Comparison of Sparse Representation Methods for Complex Data Based on the Smoothed L0 Norm and Modified Minimum Fuel Neural Network. Applied Sciences. 2025; 15(3):1038. https://doi.org/10.3390/app15031038
Chicago/Turabian StylePanokin, Nikolay V., Ivan A. Kostin, Alexander V. Karlovskiy, and Anton Yu. Nalivaiko. 2025. "Comparison of Sparse Representation Methods for Complex Data Based on the Smoothed L0 Norm and Modified Minimum Fuel Neural Network" Applied Sciences 15, no. 3: 1038. https://doi.org/10.3390/app15031038
APA StylePanokin, N. V., Kostin, I. A., Karlovskiy, A. V., & Nalivaiko, A. Y. (2025). Comparison of Sparse Representation Methods for Complex Data Based on the Smoothed L0 Norm and Modified Minimum Fuel Neural Network. Applied Sciences, 15(3), 1038. https://doi.org/10.3390/app15031038

