Due to scheduled maintenance work on our servers, there may be short service disruptions on this website between 11:00 and 12:00 CEST on March 28th.
Sign in to use this feature.

Years

Between: -

Subjects

remove_circle_outline
remove_circle_outline
remove_circle_outline
remove_circle_outline
remove_circle_outline
remove_circle_outline
remove_circle_outline
remove_circle_outline
remove_circle_outline

Journals

Article Types

Countries / Regions

Search Results (111)

Search Parameters:
Keywords = methanogenesis efficiency

Order results
Result details
Results per page
Select all
Export citation of selected articles as:
24 pages, 5060 KB  
Article
Effects of Pyrolysis Carbonization Time of Corn Stalks on Microbial Communities in Biogas Production with Livestock and Poultry Manure as Fermentation Substrate
by Su Wang, Pengfei Li, Yujun Bao, Zhanjiang Pei, Shiwen Liang, Xianfeng Yang and Fengmei Shi
Energies 2026, 19(7), 1614; https://doi.org/10.3390/en19071614 (registering DOI) - 25 Mar 2026
Abstract
In the process of anaerobic digestion for manure treatment, adding conductive materials is one of the most used methods to enhance methane yield. Biochar, a stable conductive material, shows significant potential in facilitating direct interspecies electron transfer in anaerobic digestion systems. However, biochar’s [...] Read more.
In the process of anaerobic digestion for manure treatment, adding conductive materials is one of the most used methods to enhance methane yield. Biochar, a stable conductive material, shows significant potential in facilitating direct interspecies electron transfer in anaerobic digestion systems. However, biochar’s structure and properties are influenced by its preparation method, and the mechanisms by which structural characteristics affect methane yield and microbial community structure in fermentation systems require further investigation. This study investigates the effects of pyrolysis duration (1 h for A3O and 2 h for A3T) at 550 °C using corn straw as raw material. Through characterization analyses including SEM, FTIR, conductivity, and elemental composition, we explore the impacts on gas production efficiency and key parameters in anaerobic digestion systems. By analyzing microbial community structure and changes in methanogenic functional bacteria, we elucidate the mechanisms by which biochar materials with different pyrolysis times influence anaerobic digestion processes and microbial community composition. These findings provide theoretical foundations and support for optimizing biochar preparation techniques and their targeted applications in anaerobic digestion fields. It was found that the biochar-treated group exhibited higher methane production. Compared with the CK group without biochar, the methane production of A3O and A3T increased by 8.53% and 5.16%, respectively. While methane yield differed little between A3O and A3T, longer pyrolysis time increased the biochar’s specific surface area, promoting the system’s reaction rate and enabling faster methanogenesis. High-throughput analysis showed that biochar enriched methanogenic archaea like Methanosarcina and Methanobrevibacter while upregulating methanogenesis metabolic pathways and enhancing system metabolic potential. This study elucidates the influence of pyrolysis conditions on biochar performance and its regulatory role in anaerobic digestion, providing a basis for energy recovery from organic waste and biochar application in anaerobic fermentation. Full article
(This article belongs to the Topic Advanced Bioenergy and Biofuel Technologies)
Show Figures

Figure 1

20 pages, 1730 KB  
Article
In Vitro Evaluation of Spearmint Essential Oil (Mentha spicata L.) Supplementation on Gas Production, Rumen Fermentation, and Microbial Community Structure
by Chengzhen Huang, Jiamin Chen, Lin Wang, Lei Wang, Jiayi Li and Lifeng Dong
Animals 2026, 16(7), 1007; https://doi.org/10.3390/ani16071007 - 25 Mar 2026
Abstract
Reducing enteric methane emissions from ruminants has emerged as a critical environmental priority in the face of global climate change, given the substantial contribution of methane to agricultural greenhouse gas outputs. This study evaluated the potential of spearmint essential oil (SEO) to reduce [...] Read more.
Reducing enteric methane emissions from ruminants has emerged as a critical environmental priority in the face of global climate change, given the substantial contribution of methane to agricultural greenhouse gas outputs. This study evaluated the potential of spearmint essential oil (SEO) to reduce methane production and enhance energy utilization efficiency using an in vitro rumen fermentation system. The experiment comprised a control (CON, no additive), three SEO doses (L-SEO: 100 mg/L; M-SEO: 200 mg/L; H-SEO: 400 mg/L), and a commercial essential oil blend (AGL: 150 mg/L). Results indicated that M-SEO and H-SEO significantly reduced methane production at 24 h from 58.11 mL/g DM in CON to 47.93 and 46.58 mL/g DM, respectively (p < 0.001), corresponding to reductions of 17.5% and 19.8%. Furthermore, M-SEO increased total volatile fatty acid concentration from 48.41 to 58.10 mmol/L and elevated the molar proportion of propionate, while significantly enhancing microbial crude protein production (p < 0.001). Microbial community analysis revealed that M-SEO increased bacterial alpha-diversity (Shannon index) (p = 0.001) and significantly enriched specific functional guilds, particularly the propionate-producing genus Succiniclasticum and the butyrate-producing genus Butyrivibrio. Interestingly, the abundance of dominant methanogens (Methanobrevibacter) was not reduced, suggesting a metabolic inhibition mechanism rather than a biocidal effect. Functional prediction analysis further supported this, indicating a downregulation of pathways associated with methanogenesis, including key enzymes such as methyl-coenzyme M reductase. In conclusion, SEO supplementation at 200 mg/L effectively reduced methane production by redirecting metabolic hydrogen toward propionate formation, without affecting overall fermentation. Therefore, the current study indicated that SEO could serve as a sustainable feed additive for mitigating enteric methane emissions in ruminants. Full article
Show Figures

Figure 1

13 pages, 1645 KB  
Article
Promoting Smithella Enrichment, Syntrophic Interaction and Metabolism for Efficient Anaerobic Conversion of Propionate to Methane: The Role of Lys@Fe3O4
by Yu Su, Haojin Peng, Leiyu Feng and Yinguang Chen
Fermentation 2026, 12(3), 161; https://doi.org/10.3390/fermentation12030161 - 18 Mar 2026
Viewed by 318
Abstract
The bioconversion of propionate, a well-known intermediate of anaerobic digestion (AD), to methane is energetically unfavorable under standard conditions, which typically occurs in the syntrophy of bacteria and methanogens via methylmalonyl-CoA (MMC) and the dismutation pathway. Since the latter, which is reported only [...] Read more.
The bioconversion of propionate, a well-known intermediate of anaerobic digestion (AD), to methane is energetically unfavorable under standard conditions, which typically occurs in the syntrophy of bacteria and methanogens via methylmalonyl-CoA (MMC) and the dismutation pathway. Since the latter, which is reported only in Smithella, possessed a thermodynamic advantage over the former, enriching Smithella and promoting the syntrophic interaction and metabolism of the microbiota are important for improving AD efficiency. In this study, lysine-modified Fe3O4 (Lys@Fe3O4) significantly enhanced the bioconversion of propionate to methane. The methane yield and the maximum methane production rate (Rmax) in a Lys@Fe3O4 reactor were 278.7% and 271.7% of Blank, and the corresponding values were 201.9% and 201.6% of bare Fe3O4, respectively. The metaproteomic results indicated that Lys@Fe3O4 increased not only the abundance of Smithella but also the expression of cell surface and adhesion proteins, thereby promoting syntrophic interaction between Smithella and methanogens and facilitating electron and acetate transfer from Smithella to methanogens. Moreover, the expression of quorum-sensing proteins was enhanced, benefiting the cooperation of Smithella and its associated bacterium (Syntrophomonas). Furthermore, the expressions of key enzymes related to metabolism and electron transfer in propionate oxidation, butyrate oxidation, CO2-reductive methanogenesis and acetoclastic methanogenesis were all significantly upregulated. The results are of great significance for maintaining low propionate concentration and stability of AD. Full article
(This article belongs to the Special Issue Advanced Bioconversion and Valorization of Organic Solid Waste)
Show Figures

Figure 1

21 pages, 3726 KB  
Article
Enhancing Biogas Production and Methane Yields Through Microbial Electrolysis Cell-Assisted Anaerobic Digestion in a Fed Batch Reactor
by Rudolphus Antonius Timmers, Enrique Pérez Zapatero, Fernán Berride García, Miriam Barrazón Peña, Miguel Ángel Sánchez-Gatón and Dolores Hidalgo
Fermentation 2026, 12(3), 152; https://doi.org/10.3390/fermentation12030152 - 14 Mar 2026
Viewed by 318
Abstract
To address the limitations of conventional anaerobic digestion (AD), this study explored the integration of microbial electrolysis cells (MECs) with AD to improve biogas production and process stability. While AD is a proven technology for renewable energy recovery from waste, it can suffer [...] Read more.
To address the limitations of conventional anaerobic digestion (AD), this study explored the integration of microbial electrolysis cells (MECs) with AD to improve biogas production and process stability. While AD is a proven technology for renewable energy recovery from waste, it can suffer from volatile fatty acid accumulation and reduced efficiency. The hybrid MEC–AD system leverages electro-methanogenesis to enhance methane yields and overall system performance. This research evaluated the effects of different electrode materials (graphite plate vs. graphite felt) and applied voltages (0.5 V and 0.7 V) on biogas output, methane content, and operational stability. Results showed that MEC–AD systems significantly outperformed conventional AD, with the highest biogas production reaching 239 ± 3 mL/gVS·d—an increase of up to 162% using graphite felt electrodes at 0.5 V. Internal resistance was also markedly lower with graphite felt (19 Ω/m2) compared to graphite plates (1120 Ω/m2). Furthermore, the pH of the MEC–AD system with graphite felt electrodes was maintained within the optimal range (6.8–7.0), avoiding the acidification seen in control systems. These findings underscore the promise of MEC–AD systems for advancing circular bio-economy initiatives and carbon neutrality. Further work is needed to refine electrode materials and reactor design for improved scalability and efficiency. Full article
(This article belongs to the Special Issue Recent Advancements in Fermentation Technology: Biofuels Production)
Show Figures

Figure 1

18 pages, 2193 KB  
Article
Impact of Ball-Milling and Thermal Hydrolysis on Physicochemical Properties and Anaerobic Digestion Kinetics of Mixed Slaughterhouse and Agricultural Wastes
by Sang Heon Lee, Oh Hyun Gweon, Hye Sun Lee, Byoung Seung Jeon, Youngwook Go, Chang Sook Jin, Youngseob Yu, Byoung-In Sang and Jin Hyung Lee
Bioengineering 2026, 13(3), 326; https://doi.org/10.3390/bioengineering13030326 - 11 Mar 2026
Viewed by 328
Abstract
Slaughterhouse by-products are promising feedstocks for anaerobic digestion due to their high lipid and protein content. However, their complex structures often limit hydrolysis, and excessive pretreatment can induce inhibitory conditions. This study evaluates the effects of ball-milling (BM), ball-milling with water (BM + [...] Read more.
Slaughterhouse by-products are promising feedstocks for anaerobic digestion due to their high lipid and protein content. However, their complex structures often limit hydrolysis, and excessive pretreatment can induce inhibitory conditions. This study evaluates the effects of ball-milling (BM), ball-milling with water (BM + water), and combined thermal hydrolysis and ball-milling (THP + BM) on the digestion performance of a mixed substrate of slaughterhouse and agricultural wastes. The results demonstrate that all BM-based pretreatments significantly improved digestion kinetics, reducing the lag phase by 26–66% and shortening the T50 values by approximately 40% compared to the untreated substrate. While no statistically significant differences were observed in the ultimate methane yield, the onset of methanogenesis was markedly accelerated in the BM and BM + water treatments. In contrast, despite achieving superior solubilization, the THP + BM treatment failed to provide proportional kinetic enhancements. This was attributed to a severe initial metabolic imbalance—characterized by a pH drop below the inhibitory threshold (6.33)—which induced physiological stress and delayed the functional recovery of methanogens. These findings indicate that while ball-milling effectively facilitates digestion initiation by enhancing physical accessibility, the intensity of combined thermal-mechanical processes must be strategically optimized. For high-strength organic biomass, managing pretreatment severity is crucial to prevent initial acid stress and maximize process efficiency. Full article
(This article belongs to the Special Issue Anaerobic Digestion Advances in Biomass and Waste Treatment)
Show Figures

Figure 1

33 pages, 1913 KB  
Review
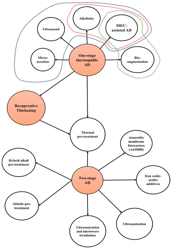
Alternative Configurations for the Intensification of the Anaerobic Digestion Process: A Comprehensive Review
by Ahmed Elsayed, Amr Mustafa Abdelrahman, Marwan Al Saleh, Mohamed Sherif Zagloul, Farokh Laqa Kakar, Christopher Muller, Katherine Y. Bell, Domenico Santoro, John Norton, Andrew Marcus, Ahmed AlSayed and Elsayed Elbeshbishy
Processes 2026, 14(4), 695; https://doi.org/10.3390/pr14040695 - 19 Feb 2026
Viewed by 437
Abstract
Anaerobic digestion (AD) is a key technology for energy recovery in wastewater treatment plants, converting organic matter into methane-rich biogas. However, its efficiency is constrained by slow reaction rates, particularly during hydrolysis and methanogenesis, necessitating large reactor footprints for effective sludge digestion. Alternative [...] Read more.
Anaerobic digestion (AD) is a key technology for energy recovery in wastewater treatment plants, converting organic matter into methane-rich biogas. However, its efficiency is constrained by slow reaction rates, particularly during hydrolysis and methanogenesis, necessitating large reactor footprints for effective sludge digestion. Alternative AD configurations for process intensification present a promising solution to address these limitations by altering the design and operational setup of the AD process. In this review, key configuration-based AD intensification strategies were systematically analyzed, including recuperative thickening, single-stage thermophilic AD, acid/gas two-stage AD, temperature-phased AD, and multi-stage AD systems. The mechanisms, governing factors, efficiency gains, and scalability of these technologies were critically examined. These configurations demonstrated substantial improvements in methane production rates, process intensification, and the removal of solids and organics. Single-stage thermophilic and cascade AD technologies showed the highest potential for full-scale implementation, supported by successful real-world applications. Conversely, recuperative thickening exhibited promising results at lab and pilot scales but remains limited by its lower technology readiness level. Furthermore, the integration potential of such alternative systems with other intensification technologies was explored, highlighting synergistic opportunities for further optimization. This review provides critical insights into means to intensify AD process through alternative process configurations, offering a comprehensive guide for their application in biogas upgrading. It also identifies key challenges and outlines actionable steps to advance these systems toward widespread adoption in full-scale AD operations. Full article
(This article belongs to the Section Energy Systems)
Show Figures

Figure 1

17 pages, 3381 KB  
Article
Trace Element Supplementation Enables Sustainable High-Straw Dry Anaerobic Digestion by Suppressing Acidification and Boosting Biogas via Microbial Network Rewiring
by Wenguang Liang, Gang Li, Yigao Dai, Hanbao Zhou, Yeyu Wang, Yingcai Han, Yiheng Qi, Dongmei Wang, Keyang Jiang and Qiuheng Zhu
Sustainability 2026, 18(3), 1395; https://doi.org/10.3390/su18031395 - 30 Jan 2026
Viewed by 325
Abstract
The global output of organic solid residues (e.g., crop straw) is substantial, creating an urgent sustainability need for low-impact pathways that avoid open burning or disposal while recovering renewable energy. Dry anaerobic digestion (AD) offers a water-saving, high-solids valorization route for straw-rich substrates, [...] Read more.
The global output of organic solid residues (e.g., crop straw) is substantial, creating an urgent sustainability need for low-impact pathways that avoid open burning or disposal while recovering renewable energy. Dry anaerobic digestion (AD) offers a water-saving, high-solids valorization route for straw-rich substrates, but its deployment is often constrained by acidification that suppresses methanogenesis, reducing reliability and limiting practical adoption. Here, at laboratory scale, we formulated a co-digestion substrate dominated by wheat straw (50%) with swine manure and household organic waste, and evaluated whether co-supplementation of trace metals (Fe, Ni, Co) can enhance process stability and energy recovery, thereby strengthening the sustainability of high-solids straw treatment. System performance was assessed by pH, biogas production, volatile fatty acids (VFAs), functional genes, and microbial community profiles to elucidate micronutrient effects and microbial responses. Micronutrient addition stabilized pH (minimum 6.5) and enhanced biogas output. Specific yields in the supplemented digester were 260.64 ± 11.83 mL g−1 TS and 319.89 ± 14.27 mL g−1 VS, compared with 220.31 ± 9.45 mL g−1 TS and 270.33 ± 11.72 mL g−1 VS in the control; cumulative gas production was higher by 18.33%. Community analyses showed marked enrichment of Methanosarcina, increasing from 7.28% on day 10 to 44.00% on day 30. Molecular ecological network analysis indicated a transition from a sparse, fragmented configuration to a highly connected, centralized one: the number of nodes decreased from 74 to 70; the number of edges increased from 46 to 223 (a 4.85-fold rise); network density increased from 0.0170 to 0.0923; mean degree increased from 1.24 to 6.37; the number of modules declined from 39 to 5; and the proportion of positive versus negative links shifted from 85%/15% to 70%/30%, evidencing stronger interspecies coupling and functional robustness. Consistently, methyl-coenzyme reductase subunit A gene copy numbers were about 1.60-fold higher on day 30 and about 1.51-fold higher on day 50 than in the control. Overall, Fe-Ni-Co co-supplementation enhances methane potential and suppresses acidification in straw-rich dry anaerobic digestion, providing a low-input and practical strategy to stabilize high-solids systems. By improving microbial robustness, this approach enables efficient renewable energy recovery with reduced water demand and lower risk of process failure, thereby supporting scalable straw valorization and advancing circular bioeconomy pathways for agricultural and organic solid residues. Full article
(This article belongs to the Special Issue Solid Waste Management and Sustainable Environmental Remediation)
Show Figures

Figure 1

16 pages, 5487 KB  
Article
Comparative Analysis of Coalbed Methane Well Productivity in Eastern Yunnan
by Mingyang Du, Hui Zhang, Xiongfei Xia, Aiping Zeng, Wei Jiang and Caifang Wu
Processes 2026, 14(2), 270; https://doi.org/10.3390/pr14020270 - 12 Jan 2026
Viewed by 271
Abstract
The water produced from coalbed methane (CBM) wells contains abundant geochemical information; therefore, analyzing the geochemical information available therein is of great significance for the efficient exploitation of CBM wells. Based on the geochemical characteristics of water from four CBM wells in eastern [...] Read more.
The water produced from coalbed methane (CBM) wells contains abundant geochemical information; therefore, analyzing the geochemical information available therein is of great significance for the efficient exploitation of CBM wells. Based on the geochemical characteristics of water from four CBM wells in eastern Yunnan, this paper analyzes the relationship between the geochemical characteristics of the produced water and gas production. The results indicate that the underground environment in which water is produced in the four CBM wells in the study area exists in a closed state. The water sourced from wells L-1 and L-2 is of the Na-Cl-HCO3 type, whereas the water sourced from wells L-3 and L-4 is of the Na-HCO3 type. Gas production is approximately positively correlated with high concentrations of HCO3, up to concentrations of 2800 mg/L, beyond which gas production decreases. Both D drift and 18O isotope drift in the produced water are beneficial for the production of CBM. The trace element content of the well water is influenced by the trace elements found in the coal seams and surrounding rocks, especially at peak trace element contents. The dissolved inorganic carbon isotope (13CDIC) in the well water is affected by microbial methanogenesis and carbonate dissolution, and gas production is high when 13CDIC is approximately −4‰. Full article
Show Figures

Figure 1

32 pages, 1415 KB  
Review
Challenges in Operating a Microbial Electrolysis Cell (MEC): Translating Biofilm Activity to Electron Flow and Hydrogen
by Naufila Mohamed Ashiq, Alreem Ali Juma Al Rahma Aldarmaki, Mariam Salem Saif Alketbi, Haya Aadel Abdullah Alshehhi, Alreem Salem Obaid Alkaabi, Noura Suhail Mubarak Saeed Alshamsi and Ashraf Aly Hassan
Sustainability 2025, 17(24), 11216; https://doi.org/10.3390/su172411216 - 15 Dec 2025
Cited by 1 | Viewed by 981
Abstract
Microbial electrolysis cells (MECs) are bioreactors that utilize electroactive microorganisms to catalyze the oxidation of organic substrates in wastewater, generating electron flow for hydrogen production. Despite the concept, a persistent performance gap exists where metabolically active anodic biofilms frequently fail to achieve expected [...] Read more.
Microbial electrolysis cells (MECs) are bioreactors that utilize electroactive microorganisms to catalyze the oxidation of organic substrates in wastewater, generating electron flow for hydrogen production. Despite the concept, a persistent performance gap exists where metabolically active anodic biofilms frequently fail to achieve expected current densities by the flow of electrons to produce hydrogen. This review examines the multiple causes that lead to the disconnect between robust biofilm development, electron transfer, and hydrogen production. Factors affecting biofilm generation (formation, substrate selection, thickness, conductivity, and heterogeneity) are discussed. Moreover, factors affecting electron transfer (electrode configuration, mass transfer constraints, key electroactive species, and metabolic pathways) are discussed. Also, substrate diffusion limitations, proton accumulation causing inhibitory pH gradients in stratified biofilms, elevated internal resistance, electron diversion to competing processes like hydrogenotrophic methanogenesis consuming H2, and detrimental biofilm aging, impacting hydrogen production, are studied. The critical roles of electrode materials, reactor configuration, and biofilm electroactivity are analyzed, emphasizing advanced electrochemical (CV, EIS, LSV), imaging (CLSM, SEM, AFM), and omics (metagenomics, transcriptomics, proteomics) techniques essential for diagnosing bottlenecks. Strategies to enhance extracellular electron transfer (EET) (advanced nanomaterials, redox mediators, conductive polymers, bioaugmentation, and pulsed electrical operation) are evaluated for bridging this performance gap and improving energy recovery. The review presents an integrated framework connecting biofilm electroactivity, EET kinetics, and hydrogen evolution efficiency. It highlights that conventional biofilm metrics may not reflect actual electron flow. Combining electrochemical, microelectrode, and omics insights allows precise evaluation of EET efficiency and supports sustainable MEC optimization for enhanced hydrogen generation. Full article
Show Figures

Figure 1

15 pages, 710 KB  
Review
Insights into the Feed Additive Inhibitor and Alternative Hydrogen Acceptor Interactions: A Future Direction for Enhanced Methanogenesis Inhibition in Ruminants
by Ibrahim Ahmad, Richard P. Rawnsley, John P. Bowman, Rohan Borojevic and Apeh A. Omede
Fermentation 2025, 11(12), 680; https://doi.org/10.3390/fermentation11120680 - 5 Dec 2025
Cited by 1 | Viewed by 944
Abstract
Enteric methane (CH4) emissions from ruminants contribute significantly to agricultural greenhouse gases. Anti-methanogenic feed additives (AMFA), such as Asparagopsis spp. and 3-nitrooxypropanol (3-NOP), reduce CH4 emissions by inhibiting methanogenic enzymes. However, CH4 inhibition often leads to dihydrogen (H2 [...] Read more.
Enteric methane (CH4) emissions from ruminants contribute significantly to agricultural greenhouse gases. Anti-methanogenic feed additives (AMFA), such as Asparagopsis spp. and 3-nitrooxypropanol (3-NOP), reduce CH4 emissions by inhibiting methanogenic enzymes. However, CH4 inhibition often leads to dihydrogen (H2) accumulation, which can impact rumen fermentation and decrease dry matter intake (DMI). Recent studies suggest that co-supplementation of CH4 inhibitors with alternative electron acceptors, such as phloroglucinol, fumaric acid, or acrylic acid, can redirect excess H2 during methanogenesis inhibition into fermentation products nutritionally beneficial for the host. This review summarizes findings from rumen simulation experiments and in vivo trials that have investigated the effects of combining a CH4 inhibitor with an alternative H2 acceptor to achieve effective methanogenesis inhibition. These trials demonstrate variable outcomes depending on additive combinations, inclusion rates, and adaptation periods. The use of phloroglucinol in vivo consistently decreased H2 emissions and altered fermentation patterns, promoting acetate production, compared with fumaric acid or acrylic acid as alternative electron acceptors. As a proof-of-concept, phloroglucinol shows promise as a co-supplement for reducing CH4 and H2 emissions while enhancing volatile fatty acid profiles in vivo. Optimizing microbial pathways for H2 utilization through targeted co-supplementation and microbial adaptation could enhance the sustainability of CH4 mitigation strategies using feed additive inhibitors in ruminants. Further research using multi-omics approaches is needed to elucidate the microbial mechanisms underlying the redirection of H2 toward beneficial fermentation products during enteric methanogenesis inhibition. This knowledge will help guide the formulation of novel co-supplements designed to reduce CH4 emissions and improve energy efficiency for sustainable livestock production. Full article
Show Figures

Figure 1

14 pages, 2505 KB  
Article
Coupling Granular Activated Carbon with Waste Iron Scraps Enhances Anaerobic Digestion of PBAT Wastewater: Performance Improvement and Mechanistic Insights
by Chunhua He, Jingjing Wen, Zhiqiang Huang, Qilong Jin, Ziyao Li, Hua Zhang, Houyun Yang, Jian Huang, Wei Wang and Hao Hu
Fermentation 2025, 11(11), 614; https://doi.org/10.3390/fermentation11110614 - 28 Oct 2025
Viewed by 1143
Abstract
Poly(butylene adipate-co-terephthalate) (PBAT) wastewater, characterized by high chemical oxygen demand (COD) and acidity, poses significant challenges to anaerobic digestion (AD) due to toxicity and volatile fatty acids (VFAs) accumulation. This study coupled granular activated carbon (GAC) and waste iron scraps (WISs) to synergistically [...] Read more.
Poly(butylene adipate-co-terephthalate) (PBAT) wastewater, characterized by high chemical oxygen demand (COD) and acidity, poses significant challenges to anaerobic digestion (AD) due to toxicity and volatile fatty acids (VFAs) accumulation. This study coupled granular activated carbon (GAC) and waste iron scraps (WISs) to synergistically enhance AD performance. Batch experiments demonstrated that, compared with the control, the GAC/WISs group achieved a COD removal efficiency of 53.18% and a methane production of 207.53 ± 5.80 mL/g COD, which were 5.48- and 12.14-fold increases, respectively, while reducing the accumulation of total VFAs by 98.48% (to 15.09 mg/L). Mechanistic analysis revealed that GAC adsorbed inhibitors and enriched methanogens, while WISs buffered pH and promoted direct interspecies electron transfer (DIET) through hydrogenotrophic methanogenesis. Metagenomic sequencing showed shifts in microbial communities, with enrichment of syntrophic bacteria (Syntrophobacter) and functional genes (pta, bcd, and pccA), indicating metabolic reprogramming. This study provided a theoretical foundation and engineering strategy for the anaerobic treatment of PBAT wastewater. Full article
Show Figures

Figure 1

21 pages, 1192 KB  
Article
Meta-Analysis of Incorporating Camelina and Its By-Products into Ruminant Diets and Their Effects on Ruminal Fermentation, Methane Emissions, Milk Yield and Composition, and Metabolic Profile
by Roshan Riaz, Muhammad Waqas, Ibrar Ahmed, Hafiz Muhammad Nouman, Beenish Imtiaz, Mahmood Ul Hassan, Massimo Todaro, Riccardo Gannuscio, Muhammad Naeem Tahir and Ozge Sizmaz
Fermentation 2025, 11(10), 593; https://doi.org/10.3390/fermentation11100593 - 16 Oct 2025
Viewed by 1299
Abstract
The incorporation of Camelina sativa and its by-products (oil, meal, seeds, and expellers) into ruminant diets improves feed efficiency and reduces environmental impacts. This systematic review and meta-analysis, conducted in line with PRISMA guidelines, identified 79 studies, of which 8 met strict inclusion [...] Read more.
The incorporation of Camelina sativa and its by-products (oil, meal, seeds, and expellers) into ruminant diets improves feed efficiency and reduces environmental impacts. This systematic review and meta-analysis, conducted in line with PRISMA guidelines, identified 79 studies, of which 8 met strict inclusion criteria, yielding 23 comparisons. Data were analyzed using random-effects models in R with additional meta-regression and sensitivity analyses. Camelina supplementation significantly reduced dry matter intake (DMI; MD = −0.63 kg/day, p = 0.0188) with high heterogeneity (I2 = 98.6%), largely attributable to product type and dosage. Although the pooled effect on daily milk yield was non-significant (MD = −1.11 kg/day, p = 0.1922), meta-regression revealed a significant positive dose–response relationship (β = 0.3981, p < 0.0001), indicating higher milk yield at greater Camelina inclusion levels. Camelina oil and its mixtures reduced rumen pH and methane emissions, consistent with polyunsaturated fatty acid (PUFA)-mediated suppression of methanogenesis. Impacts on milk fat and protein are inconsistent, but improvements in unsaturated fatty acid profiles, including omega-3 and conjugated linoleic acid (CLA), have been reported. Camelina also lowered milk urea (MD = −1.71 mmol/L), suggesting improved nitrogen utilization. Despite promising outcomes, substantial variability and limited sample sizes restrict generalizability, underscoring the need for standardized, long-term trials. Full article
(This article belongs to the Special Issue Research Progress of Rumen Fermentation)
Show Figures

Figure 1

16 pages, 3216 KB  
Article
Riboflavin-Functionalized Conductive Material Enhances a Pilot-Scaled Anaerobic Digester Fed with Cattle Manure Wastewater: Synergies on Methanogenesis and Methanosarcina barkeri Enrichment
by Guangdong Sun, Yiwei Zeng, Qingtao Deng, Jianyong Ma, He Dong, Haowen Zhang, Hao He, Haiyu Xu, Hongbin Wu and Yan Dang
Water 2025, 17(20), 2967; https://doi.org/10.3390/w17202967 - 15 Oct 2025
Cited by 1 | Viewed by 800
Abstract
Anaerobic digestion (AD) technology is universally acknowledged as the most economically viable and efficient approach for energy recovery from livestock manure. To validate the efficacy of riboflavin-functionalized carbon-based conductive materials (CCM-RF) in enhancing methane production at pilot scale, three pilot-scale upflow anaerobic sludge [...] Read more.
Anaerobic digestion (AD) technology is universally acknowledged as the most economically viable and efficient approach for energy recovery from livestock manure. To validate the efficacy of riboflavin-functionalized carbon-based conductive materials (CCM-RF) in enhancing methane production at pilot scale, three pilot-scale upflow anaerobic sludge blanket (UASB) reactors were constructed and separately supplemented with carbon cloth (CC), granular activated carbon (GAC), and a combination of CC and GAC. During reactor initialization, riboflavin and a concentrated inoculum of Methanosarcina barkeri (M. barkeri) were introduced to investigate the mechanistic role of CCM-RF in promoting direct interspecies electron transfer (DIET) and optimizing treatment efficiency during anaerobic digestion of cattle manure wastewater. The results showed that all reactors improved AD performance and maintained stable operation at the OLR of 15.66 ± 1.95 kg COD/(m3·d), with a maximum OLR of 20 kg COD/(m3·d) and the HRT as short as 5 days. Among the configurations, the CC reactor outperformed the others, achieving a methane volumetric yield of 6.42 m3/(m3·d), which represents an eight-fold increase compared to conventional AD systems. Microbial community analysis revealed that, although M. barkeri was initially inoculated in large quantities, Methanothrix—a methanogen with DIET capability—eventually became the dominant species. The enrichment of Methanothrix and the simultaneous enhancement in sludge conductivity collectively verified the mechanistic role of CCM-RF in promoting CO2-reductive methanogenesis through strengthened DIET pathways. Notably, M. barkeri showed progressive proliferation under conditions of high organic loading rates (OLR) and short hydraulic retention time (HRT). This phenomenon provides a critical theoretical basis for the development of future strategies aimed at the targeted enrichment of Methanosarcina-dominant microbial consortia. Full article
(This article belongs to the Special Issue The Innovations in Anaerobic Digestion Technology)
Show Figures

Figure 1

15 pages, 5595 KB  
Article
Enhanced Methane Production in the Anaerobic Digestion of Swine Manure: Effects of Substrate-to-Inoculum Ratio and Magnetite-Mediated Direct Interspecies Electron Transfer
by Jung-Sup Lee, Tae-Hoon Kim, Byung-Kyu Ahn, Yun-Ju Jeon, Ji-Hye Ahn, Waris Khan, Seoktae Kang, Junho Kim and Yeo-Myeong Yun
Energies 2025, 18(17), 4692; https://doi.org/10.3390/en18174692 - 4 Sep 2025
Viewed by 1571
Abstract
Improving the anaerobic digestion (AD) of swine manure is crucial for sustainable waste-to-energy systems, given its high organic load and process instability risks. This study examined the combined effects of substrate-to-inoculum ratio (SIR, 0.1–3.2) and magnetite-mediated direct interspecies electron transfer on biogas production, [...] Read more.
Improving the anaerobic digestion (AD) of swine manure is crucial for sustainable waste-to-energy systems, given its high organic load and process instability risks. This study examined the combined effects of substrate-to-inoculum ratio (SIR, 0.1–3.2) and magnetite-mediated direct interspecies electron transfer on biogas production, effluent quality, and microbial community dynamics. The highest methane yield (262 ± 10 mL CH4/g COD) was obtained at SIR 0.1, while efficiency declined at higher SIRs due to acid and ammonia accumulation. Magnetite supplementation significantly improved methane yield (up to a 54.1% increase at SIR 0.2) and reduced the lag phase, particularly under moderate SIRs. Effluent characterization revealed that low SIRs induced elevated soluble COD (SCOD) levels, attributed to microbial autolysis and extracellular polymeric substance release. Furthermore, magnetite addition mitigated SCOD accumulation and shifted molecular weight distributions toward higher fractions (>15 kDa), indicating enhanced microbial activity and structural polymer formation. Microbial analysis revealed that magnetite-enriched Syntrophobacterium and Methanothrix promoted syntrophic cooperation and acetoclastic methanogenesis. Diversity indices and PCoA further showed that both SIR and magnetite significantly shaped microbial structure and function. Overall, an optimal SIR range of 0.2–0.4 under magnetite addition provided a balanced strategy for enhancing methane recovery, effluent quality, and microbial stability in swine manure AD. Full article
Show Figures

Graphical abstract

15 pages, 581 KB  
Article
Effects of Dietary Tannic Acid and Tea Polyphenol Supplementation on Rumen Fermentation, Methane Emissions, Milk Protein Synthesis and Microbiota in Cows
by Rong Zhao, Jiajin Sun, Yitong Lin, Haichao Yan, Shiyue Zhang, Wenjie Huo, Lei Chen, Qiang Liu, Cong Wang and Gang Guo
Microorganisms 2025, 13(8), 1848; https://doi.org/10.3390/microorganisms13081848 - 7 Aug 2025
Cited by 4 | Viewed by 1516
Abstract
To develop sustainable strategies for mitigating ruminal methanogenesis and improving nitrogen efficiency in dairy systems, this study investigated how low-dose tannic acid (T), tea polyphenols (TP), and their combination (T+TP; 50:50) modulate rumen microbiota and function. A sample of Holstein cows were given [...] Read more.
To develop sustainable strategies for mitigating ruminal methanogenesis and improving nitrogen efficiency in dairy systems, this study investigated how low-dose tannic acid (T), tea polyphenols (TP), and their combination (T+TP; 50:50) modulate rumen microbiota and function. A sample of Holstein cows were given four dietary treatments: (1) control (basal diet); (2) T (basal diet + 0.4% DM tannic acid); (3) TP (basal diet + 0.4% DM tea polyphenols); and (4) T+TP (basal diet + 0.2% DM tannic acid + 0.2% DM tea polyphenols). We comprehensively analyzed rumen fermentation, methane production, nutrient digestibility, milk parameters, and microbiota dynamics. Compared with the control group, all diets supplemented with additives significantly reduced enteric methane production (13.68% for T, 11.40% for TP, and 10.89% for T+TP) and significantly increased milk protein yield. The crude protein digestibility significantly increased in the T group versus control. The results did not impair rumen health or fiber digestion. Critically, microbiota analysis revealed treatment-specific modulation: the T group showed decreased Ruminococcus flavefaciens abundance, while all tannin treatments reduced abundances of Ruminococcus albus and total methanogens. These microbial shifts corresponded with functional outcomes—most notably, the T+TP synergy drove the largest reductions in rumen ammonia-N (34.5%) and milk urea nitrogen (21.1%). Supplementation at 0.4% DM, particularly the T+TP combination, effectively enhances nitrogen efficiency and milk protein synthesis while reducing methane emissions through targeted modulation of key rumen microbiota populations, suggesting potential sustainability benefits linked to altered rumen fermentation. Full article
(This article belongs to the Section Veterinary Microbiology)
Show Figures

Figure 1

Back to TopTop