Sign in to use this feature.

Years

Between: -

Subjects

remove_circle_outline
remove_circle_outline
remove_circle_outline
remove_circle_outline
remove_circle_outline
remove_circle_outline
remove_circle_outline
remove_circle_outline
remove_circle_outline

Journals

Article Types

Countries / Regions

remove_circle_outline
remove_circle_outline
remove_circle_outline
remove_circle_outline
remove_circle_outline

Search Results (293)

Search Parameters:
Keywords = large scale wireless sensor networks

Order results
Result details
Results per page
Select all
Export citation of selected articles as:
26 pages, 3137 KB  
Article
Research on LEACH Protocol Based on Dynamic Clustering and Routing Optimization
by Tongtong Wang, Xingye Qu and Huiqing Cui
Sensors 2026, 26(1), 199; https://doi.org/10.3390/s26010199 - 27 Dec 2025
Viewed by 205
Abstract
The limited and often irreplaceable battery energy of Wireless Sensor Network (WSN) nodes, which are typically deployed in harsh environments, poses a critical challenge. Excessive energy consumption can lead to node failure and consequent data loss, making energy efficiency a central research focus. [...] Read more.
The limited and often irreplaceable battery energy of Wireless Sensor Network (WSN) nodes, which are typically deployed in harsh environments, poses a critical challenge. Excessive energy consumption can lead to node failure and consequent data loss, making energy efficiency a central research focus. To address the limitations of the LEACH protocol in cluster head (CH) election and transmission modes, this paper proposes an optimized approach. First, sensor nodes are clustered using a Self-Organizing Map (SOM) neural network. Subsequently, the CH election function incorporates the node’s residual energy, distance to the base station, and neighbor node density. Finally, the data transmission stage employs a hybrid method combining Fibonacci sequences and a bee algorithm for routing optimization. The simulation results demonstrate that the proposed protocol outperforms benchmarks in terms of the node death round, network lifetime, and data throughput across different base station locations, offering a valuable technical solution for routing optimization in medium- and large-scale WSNs. Full article
(This article belongs to the Section Internet of Things)
Show Figures

Figure 1

25 pages, 3667 KB  
Article
Robust Low-Complexity WMMSE Precoding Under Imperfect CSI with Per-Antenna Power Constraints
by Zijiao Guo, Vaskar Sen and Honggui Deng
Sensors 2026, 26(1), 159; https://doi.org/10.3390/s26010159 - 25 Dec 2025
Viewed by 188
Abstract
Weighted sum-rate (WSR) maximization in downlink massive multi-user multiple-input (MU-MIMO) with per-antenna power constraints (PAPCs) and imperfect channel state information (CSI) is computationally challenging. Classical weighted minimum mean-square error (WMMSE) algorithms, in particular, have per-iteration costs that scale cubically with the number of [...] Read more.
Weighted sum-rate (WSR) maximization in downlink massive multi-user multiple-input (MU-MIMO) with per-antenna power constraints (PAPCs) and imperfect channel state information (CSI) is computationally challenging. Classical weighted minimum mean-square error (WMMSE) algorithms, in particular, have per-iteration costs that scale cubically with the number of base-station antennas. This article proposes a robust low-complexity WMMSE-based precoding framework (RLC-WMMSE) tailored for massive MU-MIMO downlink under PAPCs and stochastic CSI mismatch. The algorithm retains the standard WMMSE structure but incorporates three key enhancements: a diagonal dual-regularization scheme that enforces PAPCs via a lightweight projected dual ascent with row-wise safety projection; a Woodbury-based transmit update that replaces the dominant M×M inversion with an (NK)×(NK) symmetric positive-definite solve, greatly reducing the per-iteration complexity; and a hybrid switching mechanism with adaptive damping that blends classical and low-complexity updates to improve robustness and convergence under channel estimation errors. We also analyze computational complexity and signaling overhead for both TDD and FDD deployments. Simulation results over i.i.d. and spatially correlated channels show that the proposed RLC-WMMSE scheme achieves WSR performance close to benchmark WMMSE-PAPCs designs while providing substantial runtime savings and strictly satisfying the per-antenna power limits. These properties make RLC-WMMSE a practical and scalable precoding solution for large-scale MU-MIMO systems in future wireless sensor and communication networks. Full article
Show Figures

Figure 1

17 pages, 42077 KB  
Article
Noninvasive Sensing of Foliar Moisture in Hydroponic Crops Using Leaf-Based Electric Field Energy Harvesters
by Oswaldo Menéndez-Granizo, Alexis Chugá-Portilla, Tito Arevalo-Ramirez, Juan Pablo Vásconez, Fernando Auat-Cheein and Álvaro Prado-Romo
Biosensors 2026, 16(1), 13; https://doi.org/10.3390/bios16010013 - 23 Dec 2025
Viewed by 203
Abstract
Large-scale wireless sensor networks with electric field energy harvesters (EFEHs) offer self-powered, eco-friendly, and scalable crop monitoring in hydroponic greenhouses. However, their practical adoption is limited by the low power density of current EFEHs, which restricts the reliable operation of external sensors. To [...] Read more.
Large-scale wireless sensor networks with electric field energy harvesters (EFEHs) offer self-powered, eco-friendly, and scalable crop monitoring in hydroponic greenhouses. However, their practical adoption is limited by the low power density of current EFEHs, which restricts the reliable operation of external sensors. To address this challenge, this work presents a noninvasive EFEH assembled with hydroponic leafy vegetables that harvests electric field energy and estimates plant functional traits directly from the electrical response. The device operates through electrostatic induction produced by an external alternating electric field, which induces surface charge redistribution on the leaf. These charges are conducted through an external load, generating an AC voltage whose amplitude depends on the dielectric properties of the leaf. A low-voltage prototype was designed, built, and evaluated under controlled electric field conditions. Two representative species, Beta vulgaris (chard) and Lactuca sativa (lettuce), were electrically characterized by measuring the open-circuit voltage (VOC) and short-circuit current (ISC) of EFEHs. Three regression models were developed to determine the relationship between foliar moisture content (FMC) and fresh mass with electrical parameters. Empirical results disclose that the plant functional traits are critical predictors of the electrical output of EFEHs, achieving coefficients of determination of R2=0.697 and R2=0.794 for each species, respectively. These findings demonstrate that EFEHs can serve as self-powered, noninvasive indicators of plant physiological state in living leafy vegetable crops. Full article
(This article belongs to the Section Environmental Biosensors and Biosensing)
Show Figures

Figure 1

38 pages, 11274 KB  
Review
A Review of Intelligent Self-Powered Sensing Systems Enabling Autonomous AIoT
by Hangrui Cui, Tianyi Tang and Huicong Liu
AI Sens. 2026, 2(1), 1; https://doi.org/10.3390/aisens2010001 - 22 Dec 2025
Viewed by 294
Abstract
The rapid development of the Artificial Intelligence of Things (AIoT) has created unprecedented demands for distributed, long-term, and maintenance-free sensing systems. Conventional battery-powered sensors suffer from inherent drawbacks such as limited lifetime, high maintenance costs, and environmental concerns, which hinder large-scale deployment. Self-powered [...] Read more.
The rapid development of the Artificial Intelligence of Things (AIoT) has created unprecedented demands for distributed, long-term, and maintenance-free sensing systems. Conventional battery-powered sensors suffer from inherent drawbacks such as limited lifetime, high maintenance costs, and environmental concerns, which hinder large-scale deployment. Self-powered sensing technologies provide a transformative pathway by integrating energy harvesting and sensing into a single platform, thereby eliminating the reliance on external power supplies. This review systematically summarizes the key components of self-powered wireless sensing systems, with a particular focus on different energy harvesting technologies, self-powered sensing technologies, and the latest advances in low-power intelligent computation for diverse application scenarios. The integration of energy harvesting, self-sensing, and intelligent computation will make self-powered wireless sensing systems an inevitable direction for the evolution of AIoT, enabling sustainable, scalable, and intelligent monitoring networks. Full article
Show Figures

Figure 1

34 pages, 3725 KB  
Article
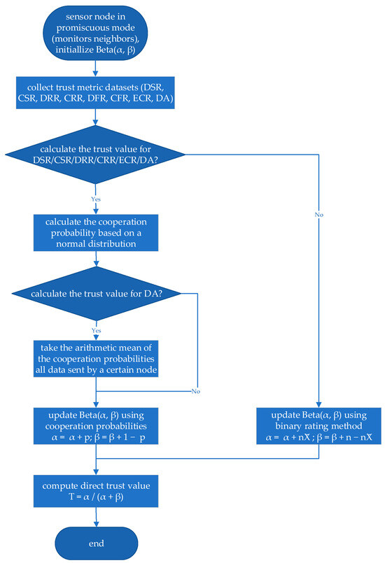
ATAW-TM: An Adaptive, Threshold-Free, and Automatically Weighted Trust Model for Mitigating Multiple Types of Denial-of-Service Attacks in Software-Defined Wireless Sensor Networks
by Lijuan Wang, Mee Loong Yang and Krassie Petrova
Electronics 2025, 14(24), 4933; https://doi.org/10.3390/electronics14244933 - 16 Dec 2025
Viewed by 243
Abstract
Wireless sensor networks (WSNs), including Software-Defined Wireless Sensors, are particularly vulnerable to Denial-of-Service (DoS) attacks. Trust models are widely acknowledged as an effective strategy to mitigate the threat of successful DoS attacks in WSNs. However, existing trust models commonly rely on threshold configurations [...] Read more.
Wireless sensor networks (WSNs), including Software-Defined Wireless Sensors, are particularly vulnerable to Denial-of-Service (DoS) attacks. Trust models are widely acknowledged as an effective strategy to mitigate the threat of successful DoS attacks in WSNs. However, existing trust models commonly rely on threshold configurations that are based on the network administrator’s experience and leave the challenging task of weight allocation for various trust metrics to network users. This limits the widespread application of trust models as a WSN defence mechanism. To address that issue, this study proposes and theoretically analyses an Adaptive, Threshold-Free, and Automatically Weighted Trust Model (ATAW-TM) for SDWSNs. The model architecture is aligned with the layered centralized management architecture of SDWSNs, which makes it flexible and enhances its responsiveness. The proposed model does not require manual threshold configuration and weight allocation and allows for rapid trust system recovery. It has significant advantages compared to existing trust models and is potentially more feasible to implement on a large scale. Full article
(This article belongs to the Special Issue Computer Networking Security and Privacy)
Show Figures

Figure 1

18 pages, 968 KB  
Article
UAV-Assisted Cooperative Charging and Data Collection Strategy for Heterogeneous Wireless Sensor Networks
by Yuanxue Xin, Liang Li, Yue Ning, Yi Yang and Pengfei Shi
Drones 2025, 9(12), 859; https://doi.org/10.3390/drones9120859 - 13 Dec 2025
Viewed by 286
Abstract
Unmanned Aerial Vehicles (UAVs) are playing an increasingly crucial role in large-scale Wireless Sensor Networks (WSNs) due to their high mobility and flexible deployment capabilities. To enhance network sustainability and profitability, this paper proposes a coordinated charging and data-collection system that integrates a [...] Read more.
Unmanned Aerial Vehicles (UAVs) are playing an increasingly crucial role in large-scale Wireless Sensor Networks (WSNs) due to their high mobility and flexible deployment capabilities. To enhance network sustainability and profitability, this paper proposes a coordinated charging and data-collection system that integrates a green energy base station, Wireless Charging Vehicles (WCVs), and UAVs, ensuring full coverage of all sensor nodes in the target region. On the other hand, the economic feasibility of charging strategies is an essential factor, which is usually neglected. Thus, we further design a joint optimization algorithm to simultaneously maximize system profit and node survivability. To this end, we design a cylindrical-sector-based charging sequence for WCVs. In particular, we develop a dynamic cluster head selection algorithm that accounts for buffer size, residual energy, and inter-node distance. This scheme prevents cluster-head running out of energy before the charging devices arrive, thereby ensuring reliable data transmission. Simulation results demonstrate that the proposed strategy not only maximizes overall profit but also significantly improves node survivability and enhances the sustainability of the wireless sensor network. Full article
(This article belongs to the Section Drone Communications)
Show Figures

Figure 1

24 pages, 29424 KB  
Article
High-Degree Connectivity Sensor Networks: Applications in Pastured Cow Herd Monitoring
by Geunho Lee, Teruyuki Yamane, Kota Okabe, Fumiaki Sugino and Yeunwoong Kyung
Future Internet 2025, 17(12), 569; https://doi.org/10.3390/fi17120569 - 12 Dec 2025
Viewed by 351
Abstract
This paper explores the application of mobile sensor networks in cow herds, focusing on the challenge of achieving local communication under minimal computational constraints such as restricted locality, limited memory, and implicit coordination. To address this, we propose a high connectivity based sensor [...] Read more.
This paper explores the application of mobile sensor networks in cow herds, focusing on the challenge of achieving local communication under minimal computational constraints such as restricted locality, limited memory, and implicit coordination. To address this, we propose a high connectivity based sensor network scheme that enables individual sensors to self-organize and dynamically adapt to topological variations caused by cow movements. In this scheme, each sensor acquires local distribution data from neighboring sensors, identifies those with high connectivity, and forms a local network with a star topology. The overlap of these local networks results in a globally interconnected mesh topology. Furthermore, information exchanged through broadcasting and overhearing allows each sensor to incrementally update and adapt to dynamic changes in its local network. To validate the proposed scheme, a custom wireless sensor tag was developed and mounted on the necks of individual cows for experimental testing. Furthermore, large-scale simulations were performed to evaluate performance in herd environments. Both experimental and simulation results confirmed that the scheme effectively maintains network coverage and connectivity under dynamic herd conditions. Full article
(This article belongs to the Special Issue Intelligent Telecommunications Mobile Networks)
Show Figures

Graphical abstract

13 pages, 1422 KB  
Article
Hybrid Deployment Optimization Algorithm for Reconfigurable Intelligent Surface
by Yifan Lin, Xinwei Lin, Zhiyu Han and Yafeng Wang
Sensors 2025, 25(23), 7195; https://doi.org/10.3390/s25237195 - 25 Nov 2025
Viewed by 517
Abstract
As a key 6G candidate technology, reconfigurable intelligent surface (RIS) integrates into sensor-communication systems, supporting positioning and sensing as environmental sensor nodes or anchors. To address efficient RIS deployment under constraints and mitigate wireless communication blind spots, this paper proposes a hybrid optimization [...] Read more.
As a key 6G candidate technology, reconfigurable intelligent surface (RIS) integrates into sensor-communication systems, supporting positioning and sensing as environmental sensor nodes or anchors. To address efficient RIS deployment under constraints and mitigate wireless communication blind spots, this paper proposes a hybrid optimization algorithm. It decomposes the NP-hard combinatorial optimization problem into two stages: (1) a greedy strategy ensures coverage completeness by allocating one locally optimal RIS to each independent shadow area; (2) a Branch-and-Bound (BnB) algorithm optimizes global deployment to maximize overall signal gain in shadow areas. This decoupling reduces computational complexity for large-scale problems. Simulation results show the algorithm’s superiority: the greedy phase guarantees fair coverage, and the BnB-based global optimization achieves up to 56.85% higher average Signal-to-Interference-plus-Noise Ratio (SINR) gain in shadow areas than random deployment, improving both shadow-area user communication quality and overall network performance. Full article
(This article belongs to the Section Communications)
Show Figures

Figure 1

29 pages, 5351 KB  
Article
Scalable Wireless Sensor Network Control Using Multi-Agent Reinforcement Learning
by Zejian Zhou
Electronics 2025, 14(22), 4445; https://doi.org/10.3390/electronics14224445 - 14 Nov 2025
Viewed by 668
Abstract
In this paper, the real-time decentralized integrated sensing, navigation, and communication co-optimization problem is investigated for large-scale mobile wireless sensor networks (MWSN) under limited energy. Compared with traditional sensor network optimization and control problems, large-scale resource-constrained MWSNs are associated with two new challenges, [...] Read more.
In this paper, the real-time decentralized integrated sensing, navigation, and communication co-optimization problem is investigated for large-scale mobile wireless sensor networks (MWSN) under limited energy. Compared with traditional sensor network optimization and control problems, large-scale resource-constrained MWSNs are associated with two new challenges, i.e., (1) increased computational and communication complexity due to a large number of mobile wireless sensors and (2) an uncertain environment with limited system resources, e.g., unknown wireless channels, limited transmission power, etc. To overcome these challenges, the Mean Field Game theory is adopted and integrated along with the emerging decentralized multi-agent reinforcement learning algorithm. Specifically, the problem is decomposed into two scenarios, i.e., cost-effective navigation and transmission power allocation optimization. Then, the Actor–Critic–Mass reinforcement learning algorithm is applied to learn the decentralized co-optimal design for both scenarios. To tune the reinforcement-learning-based neural networks, the coupled Hamiltonian–Jacobi–Bellman (HJB) and Fokker–Planck–Kolmogorov (FPK) equations derived from the Mean Field Game formulation are utilized. Finally, numerical simulations are conducted to demonstrate the effectiveness of the developed co-optimal design. Specifically, the optimal navigation algorithm achieved an average accuracy of 2.32% when tracking the given routes. Full article
(This article belongs to the Special Issue Advanced Control Strategies and Applications of Multi-Agent Systems)
Show Figures

Figure 1

38 pages, 1093 KB  
Article
Neural-Guided Adaptive Clustering for UAV-Based User Grouping in 5G/6G Post-Disaster Networks
by Mohammed Sani Adam, Nor Fadzilah Abdullah, Asma Abu-Samah, Oluwatosin Ahmed Amodu and Rosdiadee Nordin
Drones 2025, 9(11), 731; https://doi.org/10.3390/drones9110731 - 22 Oct 2025
Viewed by 878
Abstract
In post-disaster scenarios, Unmanned Aerial Vehicles (UAVs) acting as Mobile Aerial Base Stations (MABSs) offer a flexible means of restoring communication for isolated user equipment (UE) when conventional infrastructure is unavailable. More broadly, clustering is a fundamental tool for organizing spatially distributed entities [...] Read more.
In post-disaster scenarios, Unmanned Aerial Vehicles (UAVs) acting as Mobile Aerial Base Stations (MABSs) offer a flexible means of restoring communication for isolated user equipment (UE) when conventional infrastructure is unavailable. More broadly, clustering is a fundamental tool for organizing spatially distributed entities in wireless, IoT, and sensor networks. However, static algorithms such as Affinity Propagation Clustering (APC) often fail to generalize across diverse environments and user densities. This study introduces a hybrid clustering framework that dynamically selects between APC and density-based clustering (DBSCAN), guided by a neural classifier trained on spatial distribution features. The chosen centroids then seed a Genetic Algorithm (GA) that evolves UAV trajectories under multiple performance indicators, including coverage, capacity, and path efficiency. Simulation results demonstrate that the hybrid clustering approach improves the adaptability and effectiveness of UAV deployments by learning context-aware clustering strategies. Beyond UAV-assisted disaster recovery, the proposed framework illustrates how intelligent clustering selection can enhance performance in heterogeneous, real-time applications such as IoT connectivity, smart city monitoring, and large-scale sensor coordination. Full article
(This article belongs to the Special Issue Advances in UAV Networks Towards 6G)
Show Figures

Figure 1

24 pages, 1309 KB  
Article
Design of a Predictive Digital Twin System for Large-Scale Varroa Management in Honeybee Apiaries
by Shahryar Eivazzadeh and Siamak Khatibi
Agriculture 2025, 15(20), 2126; https://doi.org/10.3390/agriculture15202126 - 13 Oct 2025
Viewed by 763
Abstract
Varroa mites are a major global threat to honeybee colonies. Combining digital twins with scenario-generating models can be an enabler of precision apiculture, allowing for monitoring Varroa spread, generating treatment scenarios under varying conditions, and running remote interventions. This paper presents the conceptual [...] Read more.
Varroa mites are a major global threat to honeybee colonies. Combining digital twins with scenario-generating models can be an enabler of precision apiculture, allowing for monitoring Varroa spread, generating treatment scenarios under varying conditions, and running remote interventions. This paper presents the conceptual design of this system for large-scale Varroa management in honeybee apiaries, with initial validation conducted through simulations and feasibility analysis. The design followed a design research framework. The proposed system integrates a wireless sensor network for continuous hive sensing, image capture, and remote actuation of treatment. It employs generative time-series models to forecast colony dynamics and a statistical network model to represent inter-colony spread; together, they support spread scenario prediction and what-if evaluations of treatments. The system evolves through continuous updates from field data, improving the accuracy of spread and treatment models over time. As part of our design research, an early feasibility assessment was carried out through the generation of synthetic data for spread model pretraining. In addition, a node-level energy budget for sensing, communication, and in-hive treatment was developed and matched with battery capacity and life calculations. Overall, this work outlines a path toward real-time, data-driven Varroa management across apiary networks, from regional to cross-border scales. Full article
(This article belongs to the Section Artificial Intelligence and Digital Agriculture)
Show Figures

Figure 1

45 pages, 2840 KB  
Article
Accurate and Scalable DV-Hop-Based WSN Localization with Parameter-Free Fire Hawk Optimizer
by Doğan Yıldız
Mathematics 2025, 13(20), 3246; https://doi.org/10.3390/math13203246 - 10 Oct 2025
Viewed by 507
Abstract
Wireless Sensor Networks (WSNs) have emerged as a foundational technology for monitoring and data collection in diverse domains such as environmental sensing, smart agriculture, and industrial automation. Precise node localization plays a vital role in WSNs, enabling effective data interpretation, reliable routing, and [...] Read more.
Wireless Sensor Networks (WSNs) have emerged as a foundational technology for monitoring and data collection in diverse domains such as environmental sensing, smart agriculture, and industrial automation. Precise node localization plays a vital role in WSNs, enabling effective data interpretation, reliable routing, and spatial context awareness. The challenge intensifies in range-free settings, where a lack of direct distance data demands efficient indirect estimation methods, particularly in large-scale, energy-constrained deployments. This work proposes a hybrid localization framework that integrates the distance vector-hop (DV-Hop) range-free localization algorithm with the Fire Hawk Optimizer (FHO), a nature-inspired metaheuristic method inspired by the predatory behavior of fire hawks. The proposed FHODV-Hop method enhances location estimation accuracy while maintaining low computational overhead by inserting the FHO into the third stage of the DV-Hop algorithm. Extensive simulations are conducted on multiple topologies, including random, circular, square-grid, and S-shaped, under various network parameters such as node densities, anchor rates, population sizes, and communication ranges. The results show that the proposed FHODV-Hop model achieves competitive performance in Average Localization Error (ALE), localization ratio, convergence behavior, computational, and runtime efficiency. Specifically, FHODV-Hop reduces the ALE by up to 35% in random deployments, 25% in circular networks, and nearly 45% in structured square-grid layouts compared to the classical DV-Hop. Even under highly irregular S-shaped conditions, the algorithm achieves around 20% improvement. Furthermore, convergence speed is accelerated by approximately 25%, and computational time is reduced by nearly 18%, demonstrating its scalability and practical applicability. Therefore, these results demonstrate that the proposed model offers a promising balance between accuracy and practicality for real-world WSN deployments. Full article
Show Figures

Figure 1

37 pages, 4435 KB  
Article
Federated Reinforcement Learning with Hybrid Optimization for Secure and Reliable Data Transmission in Wireless Sensor Networks (WSNs)
by Seyed Salar Sefati, Seyedeh Tina Sefati, Saqib Nazir, Roya Zareh Farkhady and Serban Georgica Obreja
Mathematics 2025, 13(19), 3196; https://doi.org/10.3390/math13193196 - 6 Oct 2025
Viewed by 980
Abstract
Wireless Sensor Networks (WSNs) consist of numerous battery-powered sensor nodes that operate with limited energy, computation, and communication capabilities. Designing routing strategies that are both energy-efficient and attack-resilient is essential for extending network lifetime and ensuring secure data delivery. This paper proposes Adaptive [...] Read more.
Wireless Sensor Networks (WSNs) consist of numerous battery-powered sensor nodes that operate with limited energy, computation, and communication capabilities. Designing routing strategies that are both energy-efficient and attack-resilient is essential for extending network lifetime and ensuring secure data delivery. This paper proposes Adaptive Federated Reinforcement Learning-Hunger Games Search (AFRL-HGS), a Hybrid Routing framework that integrates multiple advanced techniques. At the node level, tabular Q-learning enables each sensor node to act as a reinforcement learning agent, making next-hop decisions based on discretized state features such as residual energy, distance to sink, congestion, path quality, and security. At the network level, Federated Reinforcement Learning (FRL) allows the sink node to aggregate local Q-tables using adaptive, energy- and performance-weighted contributions, with Polyak-based blending to preserve stability. The binary Hunger Games Search (HGS) metaheuristic initializes Cluster Head (CH) selection and routing, providing a well-structured topology that accelerates convergence. Security is enforced as a constraint through a lightweight trust and anomaly detection module, which fuses reliability estimates with residual-based anomaly detection using Exponentially Weighted Moving Average (EWMA) on Round-Trip Time (RTT) and loss metrics. The framework further incorporates energy-accounted control plane operations with dual-format HELLO and hierarchical ADVERTISE/Service-ADVERTISE (SrvADVERTISE) messages to maintain the routing tables. Evaluation is performed in a hybrid testbed using the Graphical Network Simulator-3 (GNS3) for large-scale simulation and Kali Linux for live adversarial traffic injection, ensuring both reproducibility and realism. The proposed AFRL-HGS framework offers a scalable, secure, and energy-efficient routing solution for next-generation WSN deployments. Full article
Show Figures

Figure 1

27 pages, 1330 KB  
Review
Radon Exposure Assessment: IoT-Embedded Sensors
by Phoka C. Rathebe and Mota Kholopo
Sensors 2025, 25(19), 6164; https://doi.org/10.3390/s25196164 - 5 Oct 2025
Viewed by 3573
Abstract
Radon exposure is the second leading cause of lung cancer worldwide, yet monitoring strategies remain limited, expensive, and unevenly applied. Recent advances in the Internet of Things (IoT) offer the potential to change radon surveillance through low-cost, real-time, distributed sensing networks. This review [...] Read more.
Radon exposure is the second leading cause of lung cancer worldwide, yet monitoring strategies remain limited, expensive, and unevenly applied. Recent advances in the Internet of Things (IoT) offer the potential to change radon surveillance through low-cost, real-time, distributed sensing networks. This review consolidates emerging research on IoT-based radon monitoring, drawing from both primary radon studies and analogous applications in environmental IoT. A search across six major databases and relevant grey literature yielded only five radon-specific IoT studies, underscoring how new this research field is rather than reflecting a shortcoming of the review. To enhance the analysis, we delve into sensor physics, embedded system design, wireless protocols, and calibration techniques, incorporating lessons from established IoT sectors like indoor air quality, industrial safety, and volcanic gas monitoring. This interdisciplinary approach reveals that many technical and logistical challenges, such as calibration drift, power autonomy, connectivity, and scalability, have been addressed in related fields and can be adapted for radon monitoring. By uniting pioneering efforts within the broader context of IoT-enabled environmental sensing, this review provides a reference point and a future roadmap. It outlines key research priorities, including large-scale validation, standardized calibration methods, AI-driven analytics integration, and equitable deployment strategies. Although radon-focused IoT research is still at an early stage, current progress suggests it could make continuous exposure assessment more reliable, affordable, and widely accessible with clear public health benefits. Full article
(This article belongs to the Special Issue Advances in Radiation Sensors and Detectors)
Show Figures

Figure 1

37 pages, 6543 KB  
Article
Efficient Drone Data Collection in WSNs: ILP and mTSP Integration with Quality Assessment
by Gregory Gasteratos and Ioannis Karydis
World Electr. Veh. J. 2025, 16(10), 560; https://doi.org/10.3390/wevj16100560 - 1 Oct 2025
Viewed by 645
Abstract
The proliferation of wireless sensor networks in remote and inaccessible areas demands efficient data collection approaches that minimize energy consumption while ensuring comprehensive coverage. Traditional data retrieval methods face significant challenges when sensors are sparsely distributed across extensive areas, particularly in scenarios where [...] Read more.
The proliferation of wireless sensor networks in remote and inaccessible areas demands efficient data collection approaches that minimize energy consumption while ensuring comprehensive coverage. Traditional data retrieval methods face significant challenges when sensors are sparsely distributed across extensive areas, particularly in scenarios where direct sensor access is impractical due to terrain constraints or operational limitations. This research addresses these challenges through a novel hybrid optimization framework that combines integer linear programming (ILP) with multiple traveling salesperson problem (mTSP) algorithms for drone-based data collection in wireless sensor networks (WSNs). The methodology employs a two-phase approach, where ILP optimally determines strategic access point locations for sensor clustering based on communication capabilities, followed by mTSP optimization to generate efficient inter-AP flight trajectories rather than individual sensor visits. Comprehensive simulations across diverse network configurations and drone quantities demonstrate consistent performance improvements, with travel distance reductions reaching 32% compared to conventional mTSP implementations. Comparative evaluation against established clustering algorithms including Voronoi, DBSCAN, Constrained K-Means, Graph-Based clustering, and Greedy Circle Packing confirms that ILP consistently achieves optimal access point allocation while maintaining superior routing efficiency. Additionally, a novel quality assessment metric quantifies sensor grouping effectiveness, revealing that ILP-based clustering advantages become increasingly pronounced with higher sensor densities, providing substantial operational benefits for large-scale wireless sensor network deployments. Full article
(This article belongs to the Section Propulsion Systems and Components)
Show Figures

Figure 1

Back to TopTop