Sign in to use this feature.

Years

Between: -

Subjects

remove_circle_outline
remove_circle_outline
remove_circle_outline
remove_circle_outline
remove_circle_outline
remove_circle_outline
remove_circle_outline
remove_circle_outline
remove_circle_outline

Journals

remove_circle_outline
remove_circle_outline
remove_circle_outline
remove_circle_outline
remove_circle_outline
remove_circle_outline
remove_circle_outline
remove_circle_outline
remove_circle_outline
remove_circle_outline
remove_circle_outline

Article Types

Countries / Regions

remove_circle_outline
remove_circle_outline
remove_circle_outline
remove_circle_outline
remove_circle_outline

Search Results (706)

Search Parameters:
Keywords = landing structural response

Order results
Result details
Results per page
Select all
Export citation of selected articles as:
19 pages, 1638 KB  
Article
Effectiveness of Protected Areas in the Conservation of Nothofagus antarctica Forests in Santa Cruz, Argentina
by Rocío L. Arcidiácono, Nirvana N. Churquina, Julián Rodríguez-Souilla, Juan M. Cellini, María Vanessa Lencinas, Francisco Ferrer, Pablo L. Peri and Guillermo Martínez Pastur
Land 2026, 15(1), 178; https://doi.org/10.3390/land15010178 - 18 Jan 2026
Abstract
Protected areas (PAs) constitute a fundamental strategy for mitigating biodiversity loss. The land–sparing approach has expanded in response to international agreements, but expansion of PAs does not guarantee conservation objectives. The objective was to assess PA effectiveness in conserving Nothofagus antarctica forests in [...] Read more.
Protected areas (PAs) constitute a fundamental strategy for mitigating biodiversity loss. The land–sparing approach has expanded in response to international agreements, but expansion of PAs does not guarantee conservation objectives. The objective was to assess PA effectiveness in conserving Nothofagus antarctica forests in Santa Cruz (Argentina), evaluating human impacts associated with fires, animal uses, and harvesting. The research was conducted within pure native forests in Santa Cruz, Argentina. This province encompasses 52 protected areas, representing the highest concentration of conservation units within the forested landscapes across Argentina. At least eight PAs included N. antarctica forests. Three land tenure categories were evaluated: protected areas (PAs), a buffer of 15 km from PA boundaries on private lands (BL), and private lands (PL) outside the buffer. In total, 103 stands were sampled, where 38 variables were assessed (impacts, soil, forest structure, understory, and animal use). Three indices were developed to analyze ecosystem integrity: forest structure (FI), soil (SI), and animal use (AI). PAs presented the highest FI (0.64 for PA, 0.44 for BL, and 0.30 for PL) and AI (0.60 for PA, 0.55 for BL, and 0.52 for PL), and together with buffer areas, the highest SI (0.43 for PA, 0.47 for BL, and 0.32 for PL). PAs were clearly distinct from private lands; however, sustained actions for livestock exclusion, harvest regulation, and fire management remain necessary for future sustainable planning at the landscape level. Full article
Show Figures

Figure 1

32 pages, 10772 KB  
Article
A Robust Deep Learning Ensemble Framework for Waterbody Detection Using High-Resolution X-Band SAR Under Data-Constrained Conditions
by Soyeon Choi, Seung Hee Kim, Son V. Nghiem, Menas Kafatos, Minha Choi, Jinsoo Kim and Yangwon Lee
Remote Sens. 2026, 18(2), 301; https://doi.org/10.3390/rs18020301 - 16 Jan 2026
Viewed by 85
Abstract
Accurate delineation of inland waterbodies is critical for applications such as hydrological monitoring, disaster response preparedness and response, and environmental management. While optical satellite imagery is hindered by cloud cover or low-light conditions, Synthetic Aperture Radar (SAR) provides consistent surface observations regardless of [...] Read more.
Accurate delineation of inland waterbodies is critical for applications such as hydrological monitoring, disaster response preparedness and response, and environmental management. While optical satellite imagery is hindered by cloud cover or low-light conditions, Synthetic Aperture Radar (SAR) provides consistent surface observations regardless of weather or illumination. This study introduces a deep learning-based ensemble framework for precise inland waterbody detection using high-resolution X-band Capella SAR imagery. To improve the discrimination of water from spectrally similar non-water surfaces (e.g., roads and urban structures), an 8-channel input configuration was developed by incorporating auxiliary geospatial features such as height above nearest drainage (HAND), slope, and land cover classification. Four advanced deep learning segmentation models—Proportional–Integral–Derivative Network (PIDNet), Mask2Former, Swin Transformer, and Kernel Network (K-Net)—were systematically evaluated via cross-validation. Their outputs were combined using a weighted average ensemble strategy. The proposed ensemble model achieved an Intersection over Union (IoU) of 0.9422 and an F1-score of 0.9703 in blind testing, indicating high accuracy. While the ensemble gains over the best single model (IoU: 0.9371) were moderate, the enhanced operational reliability through balanced Precision–Recall performance provides significant practical value for flood and water resource monitoring with high-resolution SAR imagery, particularly under data-constrained commercial satellite platforms. Full article
(This article belongs to the Section AI Remote Sensing)
Show Figures

Figure 1

14 pages, 32961 KB  
Article
Bioclimatic and Land Use/Land Cover Factors as Determinants of Crabronidae (Hymenoptera) Community Structure in Yunnan, China
by Nawaz Haider Bashir, Muhammad Naeem, Qiang Li and Huanhuan Chen
Insects 2026, 17(1), 100; https://doi.org/10.3390/insects17010100 - 15 Jan 2026
Viewed by 162
Abstract
Crabronid wasps (Hymenoptera: Crabronidae) are ecologically important predators that provide various ecological services by regulating the arthropod populations, enhancing soil processes through nesting, serving as sensitive indicators of habitat condition, and providing pollen transfer for plants. However, as other invertebrates face biodiversity threats, [...] Read more.
Crabronid wasps (Hymenoptera: Crabronidae) are ecologically important predators that provide various ecological services by regulating the arthropod populations, enhancing soil processes through nesting, serving as sensitive indicators of habitat condition, and providing pollen transfer for plants. However, as other invertebrates face biodiversity threats, these wasps might be under threat from environmental changes, and we need to assess the biodiversity patterns of these wasps in Yunnan Province. Unfortunately, no information is currently available about the pattern and factors responsible for the assemblages of these wasps within our study region. This study provides the first province-level assessment of habitat suitability, species richness, assemblage structure, and environmental determinants for Crabronidae in Yunnan by integrating species distribution modeling (SDM), multivariate clustering, and ordination analyses. More than 50 species were studied to assess habitat suitability in Yunnan using MaxEnt. Model performance was robust (AUC > 0.7). Suitability patterns varied distinctly among regions. Species richness peaked in southern Yunnan, particularly in the counties of Jinghong, Mengla, Menghai, and Jiangcheng Hani & Yi. Land use/land cover (LULC) variables were the dominant predictors for 90% of species, whereas precipitation-related variables contributed most strongly to the remaining 10%. Ward’s hierarchical clustering grouped the 125 counties into three community assemblage zones, with Zone III comprising the most significant area. A unique species composition was found within a particular zone, and clear separation among zones based on environmental variation was supported by Principal Component Analysis (PCA), which explained more than 70% variability among zones. Furthermore, Canonical Correspondence Analysis (CCA) indicated that both LULC and climatic factors shaped community structure assemblages, with axes 1 and 2 explaining 70% of variance (p = 0.001). The most relevant key factors in each zone were precipitation variables (bio12, bio14, bio17), which were dominant in Zone I; for Zone II, temperature and vegetation variables were most important; and urban, wetland, and water variables were most important in Zone III. Full article
Show Figures

Figure 1

34 pages, 91826 KB  
Article
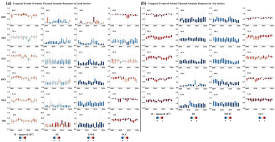
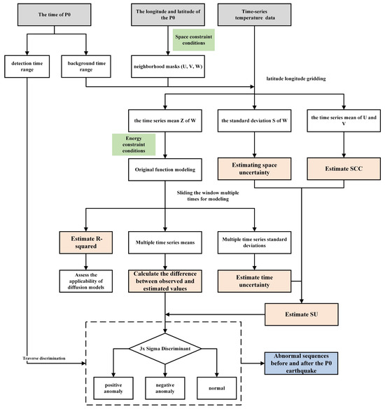
Revealing Spatiotemporal Characteristics of Global Seismic Thermal Anomalies: Framework Based on Annual Energy Balance and Geospatial Constraints
by Peng Yang, Guanlan Liu, Cheng Xing, Liang Zhong, Yaming Xu and Jian Yu
Remote Sens. 2026, 18(2), 290; https://doi.org/10.3390/rs18020290 - 15 Jan 2026
Viewed by 61
Abstract
Thermal anomalies serve as potential earthquake precursors and are crucial for understanding the mechanisms underlying seismogenic mechanisms and geodynamic perturbations. To address the limited understanding of the polarity evolution of thermal anomalies, we developed a dynamic spatiotemporal adaptive framework to quantify global thermal [...] Read more.
Thermal anomalies serve as potential earthquake precursors and are crucial for understanding the mechanisms underlying seismogenic mechanisms and geodynamic perturbations. To address the limited understanding of the polarity evolution of thermal anomalies, we developed a dynamic spatiotemporal adaptive framework to quantify global thermal anomaly responses. Four parameters—the coefficient of determination (R2), spatiotemporal uncertainty (SU), temporal–spatial uncertainty ratio (TSUR), and spatiotemporal correlation coefficient (SCC)—were established to characterize the spatiotemporal patterns of thermal anomaly responses. Additionally, the Anomaly Emphasis Proximity (AEP) was introduced to identify statistically significant thermal anomaly events. The results indicate that the spatiotemporal evolution of thermal anomalies exhibits a transition from pre-earthquake mixed anomalies (both positive and negative) to post-earthquake unipolar anomalies (TIB decreased from 92% to 49%), accompanied by pronounced sea–land differentiation (SST increased from 0.3% to 98.7%). The AEP reveals significant thermal anomaly clustering highly consistent with earthquake activity (e.g., the 2008 Mw 8.0 Wenchuan earthquake in the Qinghai–Tibet Plateau), showing strong correlations in structurally active regions (e.g., SCA and SWS; FDR < 18.5%, STCW > 3.7%) but weaker ones in stable regions (e.g., CNA and ECA). Overall, this framework significantly enhances the robustness and reliability of seismic thermal anomaly detection. Full article
Show Figures

Graphical abstract

16 pages, 232 KB  
Article
The Art of the Environment in Interactive Walking Simulation Narratives: How GenAI Might Change the “Game”
by Andrew Klobucar
Humanities 2026, 15(1), 13; https://doi.org/10.3390/h15010013 - 13 Jan 2026
Viewed by 137
Abstract
This article critically examines the growing interest in what most contemporary scholars consider still a new and underdeveloped mode of environmental storytelling in video games. Different models of games that provide strong narrative techniques within highly detailed, environmentally sophisticated land/soundscapes have been released [...] Read more.
This article critically examines the growing interest in what most contemporary scholars consider still a new and underdeveloped mode of environmental storytelling in video games. Different models of games that provide strong narrative techniques within highly detailed, environmentally sophisticated land/soundscapes have been released over the last decade by well-known studios like Fullbright Productions, Giant Sparrow and Campo Santo. This new perspective will draw several critical questions formed from prior research in several foundational articles, the area of game studies and several journals directed at the question of how game spaces function as narrative devices. For example, an early 2016 article by John Barber for the Cogent Arts and Humanities, “Digital storytelling: New opportunities for humanities scholarship and pedagogy” was one of the first essays to explore how Fullbright’s well-known game Gone Home utilizes spatial design, object placement, and ambient details to convey stories without explicit narration. Gone Home, according to Barber and many others, continues to emphasize environmental storytelling as a form of semiotic communication—one where the “text” is the game world itself, inviting players to read and interpret more complex layers of literary meaning. Contemporary scholars have built on these more foundational studies to consider how AI and procedural generation further complicate narrative agency and structure in digital spaces, enabling the current study to consider what could be considered a distinctly post-AI theoretical perspective based upon these primary determinants: (a) how game environments may dynamically adapt narratives in response to player interaction and algorithmic input, and (b) the evolving notion of narrative agency in digital spaces where human and machine contributions intertwine in AI systems. The two chief aims of this proposal are thus to reconsider traditional environmental storytelling within new innovative, post-GenAI narrative frameworks and, looking at contemporary insights from leading examples in the field, deepen current academic understandings of narrative spaces in games from new narratological perspectives. Studies in this area seem uniquely valuable, given the rapid development of GenAI tools in creative content production and what appears to be a new epoch in narrative engagement in all interactive media. Full article
(This article belongs to the Special Issue Electronic Literature and Game Narratives)
21 pages, 3181 KB  
Article
Urban Industrial Land Shrinkage in China: Formation Mechanisms, Identification, and Response Strategies
by Wenrui Liu, Bingqing Li and Hongwei Zhang
Land 2026, 15(1), 138; https://doi.org/10.3390/land15010138 - 9 Jan 2026
Viewed by 155
Abstract
In the context of urban development transforming from external expansion to internal improvement, identifying the patterns and characteristics of urban industrial land shrinkage and proposing response strategies are crucial for achieving high-quality and sustainable urban development. Unlike previous studies that focused on the [...] Read more.
In the context of urban development transforming from external expansion to internal improvement, identifying the patterns and characteristics of urban industrial land shrinkage and proposing response strategies are crucial for achieving high-quality and sustainable urban development. Unlike previous studies that focused on the expansion of industrial land based on absolute changes in land area, we propose a formation mechanism for urban industrial land shrinkage from the perspectives of both absolute and potential shrinkage. We quantitatively identified the Chinese cities that experienced shrinkage between 2006 and 2020, and developed a comprehensive indicator system to investigate the changes in the structural and functional characteristics of industrial land use during this process. The results indicated that urban industrial land shrinkage has become a widespread phenomenon nationwide. Absolute shrinkage was predominantly attributed to resource depletion and a lack of economic development, while potential shrinkage was mainly influenced by high-quality development and a lack of economic development. Cities exhibiting potential shrinkage experienced more severe structural deterioration, while cities with absolute shrinkage faced greater functional degradation. Extensive land use remains a serious challenge that must be addressed in industrial land redevelopment. Finally, we propose that more attention should be given to the utilization of stock urban industrial land, in particular in cities with relatively low administrative levels, small populations, and remote locations. Urban land redevelopment projects need to be conducted in accordance with the principle of intensive land use to promote the sustainable development of cities. Full article
(This article belongs to the Special Issue Urban–Rural Land Governance and Sustainable Development in New Era)
Show Figures

Figure 1

22 pages, 3809 KB  
Article
Research on Remote Sensing Image Object Segmentation Using a Hybrid Multi-Attention Mechanism
by Lei Chen, Changliang Li, Yixuan Gao, Yujie Chang, Siming Jin, Zhipeng Wang, Xiaoping Ma and Limin Jia
Appl. Sci. 2026, 16(2), 695; https://doi.org/10.3390/app16020695 - 9 Jan 2026
Viewed by 150
Abstract
High-resolution remote sensing images are gradually playing an important role in land cover mapping, urban planning, and environmental monitoring tasks. However, current segmentation approaches frequently encounter challenges such as loss of detail and blurred boundaries when processing high-resolution remote sensing imagery, owing to [...] Read more.
High-resolution remote sensing images are gradually playing an important role in land cover mapping, urban planning, and environmental monitoring tasks. However, current segmentation approaches frequently encounter challenges such as loss of detail and blurred boundaries when processing high-resolution remote sensing imagery, owing to their complex backgrounds and dense semantic content. In response to the aforementioned limitations, this study introduces HMA-UNet, a novel segmentation network built upon the UNet framework and enhanced through a hybrid attention strategy. The architecture’s innovation centers on a composite attention block, where a lightweight split fusion attention (LSFA) mechanism and a lightweight channel-spatial attention (LCSA) mechanism are synergistically integrated within a residual learning structure to replace the stacked convolutional structure in UNet, which can improve the utilization of important shallow features and eliminate redundant information interference. Comprehensive experiments on the WHDLD dataset and the DeepGlobe road extraction dataset show that our proposed method achieves effective segmentation in remote sensing images by fully utilizing shallow features and eliminating redundant information interference. The quantitative evaluation results demonstrate the performance of the proposed method across two benchmark datasets. On the WHDLD dataset, the model attains a mean accuracy, IoU, precision, and recall of 72.40%, 60.71%, 75.46%, and 72.41%, respectively. Correspondingly, on the DeepGlobe road extraction dataset, it achieves a mean accuracy of 57.87%, an mIoU of 49.82%, a mean precision of 78.18%, and a mean recall of 57.87%. Full article
(This article belongs to the Section Computing and Artificial Intelligence)
Show Figures

Figure 1

40 pages, 2292 KB  
Review
Air Pollution as a Driver of Forest Dynamics: Patterns, Mechanisms, and Knowledge Gaps
by Eliza Tupu, Lucian Dincă, Gabriel Murariu, Romana Drasovean, Dan Munteanu, Ionica Soare and George Danut Mocanu
Forests 2026, 17(1), 81; https://doi.org/10.3390/f17010081 - 8 Jan 2026
Viewed by 234
Abstract
Air pollution is a major but often under-integrated driver of forest dynamics at the global scale. This review combines a bibliometric analysis of 258 peer-reviewed studies with a synthesis of ecological, physiological, and biogeochemical evidence to clarify how multiple air pollutants influence forest [...] Read more.
Air pollution is a major but often under-integrated driver of forest dynamics at the global scale. This review combines a bibliometric analysis of 258 peer-reviewed studies with a synthesis of ecological, physiological, and biogeochemical evidence to clarify how multiple air pollutants influence forest structure, function, and regeneration. Research output is dominated by Europe, East Asia, and North America, with ozone, nitrogen deposition, particulate matter, and acidic precipitation receiving the greatest attention. Across forest biomes, air pollution affects growth, wood anatomy, nutrient cycling, photosynthesis, species composition, litter decomposition, and soil chemistry through interacting pathways. Regional patterns reveal strong context dependency, with heightened sensitivity in mountain and boreal forests, pronounced ozone exposure in Mediterranean and peri-urban systems, episodic oxidative stress in tropical forests, and long-term heavy-metal accumulation in industrial regions. Beyond being impacted, forests actively modify atmospheric chemistry through pollutant filtration, aerosol interactions, and deposition processes. The novelty of this review lies in explicitly framing air pollution as a dynamic driver of forest change, with direct implications for afforestation and restoration on degraded lands. Key knowledge gaps remain regarding combined pollution–climate effects, understudied forest biomes, and the scaling of physiological responses to ecosystem and regional levels, which must be addressed to support effective forest management under global change. Full article
(This article belongs to the Section Forest Meteorology and Climate Change)
Show Figures

Figure 1

24 pages, 8129 KB  
Article
Ecological Health Assessment in Rocky Desertification Control Areas from a Landscape Pattern-Process Coupling Perspective
by Yanmei Liao, Zhongfa Zhou, Jie Zhang and Denghong Huang
Land 2026, 15(1), 115; https://doi.org/10.3390/land15010115 - 7 Jan 2026
Viewed by 203
Abstract
To investigate the spatiotemporal evolution of ecosystem health in a typical rocky desertification control demonstration zone. This study utilized land use data and remote sensing imagery from 1992, 2003, 2009, 2015, and 2021. Landscape pattern analysis was employed to quantify landscape characteristics. A [...] Read more.
To investigate the spatiotemporal evolution of ecosystem health in a typical rocky desertification control demonstration zone. This study utilized land use data and remote sensing imagery from 1992, 2003, 2009, 2015, and 2021. Landscape pattern analysis was employed to quantify landscape characteristics. A Pressure-State-Response (PSR) model framework was integrated to establish an ecosystem health assessment system comprising 14 indicator factors, enabling ecosystem health evaluation from the perspective of coupling landscape patterns and ecological processes. Key findings reveal: Significant cropland expansion occurred within the study area, accompanied by mutual transitions within ecological land types, yet the overall landscape structure remained relatively stable. The regional landscape underwent substantial transformations, characterized by grassland reduction alongside increases in cropland and shrubland. These changes led to decreased landscape heterogeneity and fragmentation, an increasingly dominant landscape matrix, significantly enhanced connectivity, and reduced diversity. Ecosystem health experienced an initial deterioration phase followed by gradual recovery. By 2021, a transition trend emerged where a suboptimal state prevailed, yet localized areas exhibited improved quality. Distinct variations in ecological response mechanisms were observed across different geomorphic types. Unhealthy ecosystems were predominantly distributed in areas of intensive human activity, specifically peak-cluster platforms (I), eroded platforms (III), and V-shaped valleys (V). These results underscore the necessity of considering differential ecological carrying capacities inherent to various geomorphic types during rocky desertification control. Implementing differentiated management strategies and adaptive governance is crucial for promoting the sustainable enhancement of regional ecosystem health. Full article
(This article belongs to the Special Issue Landscape Ecological Risk in Mountain Areas)
Show Figures

Figure 1

20 pages, 3674 KB  
Article
Network-Based Coupling Analysis Between Human Activity Intensity and Ecosystem Services: Evidence from the Pinglu Canal Economic Belt, China
by Shaoqiang Wen, Baoqing Hu, Jinrui Ren, Zhanhao Dang and Jinsong Gao
Sustainability 2026, 18(2), 596; https://doi.org/10.3390/su18020596 - 7 Jan 2026
Viewed by 152
Abstract
As a strategic core of the Western Land–Sea New Corridor, the Pinglu Canal Economic Belt (PCEB) is undergoing unprecedented landscape restructuring due to canal construction. This mega-project serves as a critical case for understanding how intense human intervention reshapes regional ecosystem service (ES) [...] Read more.
As a strategic core of the Western Land–Sea New Corridor, the Pinglu Canal Economic Belt (PCEB) is undergoing unprecedented landscape restructuring due to canal construction. This mega-project serves as a critical case for understanding how intense human intervention reshapes regional ecosystem service (ES) patterns. Integrating complex network analysis with Generalized Additive Models (GAMs), this study examines the spatiotemporal evolution of human activity intensity (HAI) and ES networks (2000–2020) and their nonlinear responses. Research findings: the PCEB’s ES network evolution reflects a “policy–terrain coupling” mechanism. While HQ remains the structural anchor for regulating services, FP drives key trade-offs. The network has transitioned from coexisting trade-offs and synergies to synergy dominance, driven by ecological engineering and spatial zoning. We identified HAI 0.10–0.15 as a critical threshold where moderate disturbance promotes service integration. However, excessive intensification leads to functional simplification. Future governance should move beyond rigid zoning, employing dynamic spatial policies and adaptive agroforestry to mitigate FP’s pressure and activate the ecological potential of transition zones. This study provides a framework for understanding nonlinear socio-ecological responses to human–policy–terrain feedback. This study provides a scientific basis for optimizing land-use management and enhancing ecosystem sustainability in the PCEB. Full article
(This article belongs to the Section Environmental Sustainability and Applications)
Show Figures

Figure 1

23 pages, 3422 KB  
Article
Evolution of Urban–Agricultural–Ecological Spatial Structure Driven by Irrigation and Drainage Projects and Water–Heat–Vegetation Response
by Tianqi Su and Yongmei
Agriculture 2026, 16(2), 142; https://doi.org/10.3390/agriculture16020142 - 6 Jan 2026
Viewed by 177
Abstract
In the context of global climate change and intensified water resource constraints, studying the evolution of the urban–agricultural–ecological spatial structure and the water–heat–vegetation responses driven by large-scale irrigation and drainage projects in arid and semi-arid regions is of great significance. Based on multitemporal [...] Read more.
In the context of global climate change and intensified water resource constraints, studying the evolution of the urban–agricultural–ecological spatial structure and the water–heat–vegetation responses driven by large-scale irrigation and drainage projects in arid and semi-arid regions is of great significance. Based on multitemporal remote sensing data from 1985 to 2015, this study takes the Inner Mongolia Hetao Plain as the research area, constructs a “multifunctionality–dynamic evolution” dual-principle classification system for urban–agricultural–ecological space, and adopts the technical process of “separate interpretation of each single land type using the maximum likelihood algorithm followed by merging with conflict pixel resolution” to improve the classification accuracy to 90.82%. Through a land use transfer matrix, a standard deviation ellipse model, surface temperature (LST) inversion, and vegetation fractional coverage (VFC) analysis, this study systematically reveals the spatiotemporal differentiation patterns of spatial structure evolution and surface parameter responses throughout the project’s life cycle. The results show the following: (1) The spatial structure follows the path of “short-term intense disturbance–long-term stable optimization”, with agricultural space stability increasing by 4.8%, the ecological core area retention rate exceeding 90%, and urban space expanding with a shift from external encroachment to internal filling, realizing “stable grain yield with unchanged cultivated land area and improved ecological quality with controlled green space loss”. (2) The overall VFC shows a trend of “central area stable increase (annual growth rate 0.8%), eastern area fluctuating recovery (cyclic amplitude ±12%), and western area local improvement (key patches increased by 18%)”. (3) The LST-VFC relationship presents spatiotemporal misalignment, with a 0.8–1.2 °C anomalous cooling in the central region during the construction period (despite a 15% VFC decrease), driven by irrigation water thermal inertia, and a disrupted linear correlation after completion due to crop phenology changes and plastic film mulching. (4) Irrigation and drainage projects optimize water resource allocation, constructing a hub regulation model integrated with the Water–Energy–Food (WEF) Nexus, providing a replicable paradigm for ecological effect assessment of major water conservancy projects in arid regions. Full article
(This article belongs to the Section Ecosystem, Environment and Climate Change in Agriculture)
Show Figures

Figure 1

20 pages, 316 KB  
Article
Motivation Without Means? Behavioral Drivers and Barriers to Biodiversity Implementation on Dutch Equine Yards
by Inga Wolframm, Donna Arrabal, Elske van den Brink and Jennifer Korterink de Vries
Conservation 2026, 6(1), 4; https://doi.org/10.3390/conservation6010004 - 4 Jan 2026
Viewed by 218
Abstract
Equine yards represent a substantial yet often overlooked land-use category in Europe, with potential to contribute to biodiversity and environment conservation. This study explored behavioral drivers and barriers to biodiversity implementation on Dutch equine yards using the COM-B model (Capability, Opportunity, Motivation—Behavior). Semi-structured [...] Read more.
Equine yards represent a substantial yet often overlooked land-use category in Europe, with potential to contribute to biodiversity and environment conservation. This study explored behavioral drivers and barriers to biodiversity implementation on Dutch equine yards using the COM-B model (Capability, Opportunity, Motivation—Behavior). Semi-structured interviews were conducted with 19 yard owners, covering both private and commercial operations ranging from <3 hectares to >3 hectares. Data were analyzed thematically using a deductive COM-B framework, with coded responses quantified to assess the relative weight of barriers and enablers. Reflective motivation emerged as a consistent enabler, grounded in values such as equine welfare, sustainability, and responsible land use. However, barriers were more prevalent overall, particularly within physical and social opportunity. Small yards faced constraints related to time, labor, and land tenure, while larger yards reported challenges integrating biodiversity into routines and navigating regulatory complexity. Psychological capability was not a major constraint, though yard owners expressed a clear need for externally sourced, informed advice. These findings suggest that while motivation is high, structural barriers limit implementation. Unlocking the ecological potential of equine yards will require targeted, size-sensitive policy support, recognition of their land stewardship role, and better integration of biodiversity into daily management practices. Full article
17 pages, 3971 KB  
Article
A Hybrid LSTM-UDP Model for Real-Time Motion Prediction and Transmission of a 10,000-TEU Container Ship
by Qizhen Yu, Xiyu Liao, Jun Xu, Yicheng Lian and Zhanyang Chen
J. Mar. Sci. Eng. 2026, 14(1), 101; https://doi.org/10.3390/jmse14010101 - 4 Jan 2026
Viewed by 163
Abstract
For various specialized maritime operations, predicting the future motion responses of structures is essential. For example, ship-borne helicopter landings require a predictable time frame of 6 to 8 s, while avoiding risks during ship navigation in waves calls for a 15-s prediction window. [...] Read more.
For various specialized maritime operations, predicting the future motion responses of structures is essential. For example, ship-borne helicopter landings require a predictable time frame of 6 to 8 s, while avoiding risks during ship navigation in waves calls for a 15-s prediction window. In this work, a real-time prediction method of future ship motions using the Long Short-Term Memory Neural Network (LSTM) is introduced. A direct multi-step output approach is used to continually update with the most recent data for prediction. This method can model the nonlinear time series of ship motions leveraging LSTM’s capabilities, and User Datagram Protocol (UDP) is used between devices to achieve low-latency data transfer. The performance of this framework is demonstrated and validated through multi-degree-of-freedom motion simulations of a 10,000-TEU container ship model in random waves. The results show that all the values of R2 in the four cases are greater than 0.7, and the maximum and minimum values of R2 correspond to predictable time scales of 6 s in Case I and 10 s in Case IV, respectively. This indicates that combining LSTM neural networks with the UDP protocol allows for accurate and efficient predictions and data transmission, and the calculating accuracy of the method decreases as the predictable time scale increases. Full article
(This article belongs to the Special Issue Intelligent Solutions for Marine Operations)
Show Figures

Figure 1

19 pages, 851 KB  
Review
Desiccation Tolerance in Moss and Liverwort: Insights into the Evolutionary Mechanisms of Terrestrialization
by Totan Kumar Ghosh, Anika Nazran, Imran Khan, Shah Mohammad Naimul Islam, Tofazzal Islam, Yuan Xu and Mohammad Golam Mostofa
Int. J. Mol. Sci. 2026, 27(1), 478; https://doi.org/10.3390/ijms27010478 - 2 Jan 2026
Viewed by 473
Abstract
As a monophyletic group, bryophytes—mosses, liverworts, and hornworts—represent some of the earliest land plants, evolving under harsh terrestrial conditions that prompted major morphological, physiological, and molecular changes. Limited water availability, extreme temperatures, and osmotic stresses often caused cellular desiccation in these pioneering plants. [...] Read more.
As a monophyletic group, bryophytes—mosses, liverworts, and hornworts—represent some of the earliest land plants, evolving under harsh terrestrial conditions that prompted major morphological, physiological, and molecular changes. Limited water availability, extreme temperatures, and osmotic stresses often caused cellular desiccation in these pioneering plants. Because bryophytes occupy a key position in land-plant evolution and are closely related to streptophyte algae, their desiccation-tolerance strategies hold significant evolutionary importance. Early adaptations included changes in growth patterns and the formation of specialized vegetative structures. Bryophytes also survive extreme habitats by regulating physiological and biochemical traits such as photosynthetic pigment maintenance, osmotic adjustment, membrane stability, redox balance, and the accumulation of compatible solutes and stress-responsive proteins. Advances in molecular biology and whole-genome sequencing of model mosses and liverworts have further revealed that they possess diverse stress-responsive signaling components, including phytohormones, receptor proteins, protein kinases, and key transcription factors that control stress-related gene expression. However, a comprehensive synthesis of these molecular mechanisms is still lacking. This review aims to provide an updated overview of how mosses and liverworts use plant growth regulators, stress-responsive proteins, compatible solutes, antioxidants, and integrated signaling networks to survive in dry terrestrial environments. Full article
Show Figures

Figure 1

24 pages, 17043 KB  
Article
Spatio-Temporal Patterns and Influencing Factors of Small-Town Shrinkage in Contiguous Mountainous Areas from a Multidimensional Perspective—A Case Study of 461 Small Towns in the 26 Mountainous Counties of Zhejiang Province
by Zedong Wang, Wenhao Zheng, Shiyi Liu, Wenshi Hou and Mingzhuo Zhang
Sustainability 2026, 18(1), 453; https://doi.org/10.3390/su18010453 - 2 Jan 2026
Viewed by 265
Abstract
Under the dual driving forces of negative population growth and the cross-regional agglomeration of factors, the trend of urban shrinkage in China continues to intensify. This study examines 461 small towns in 26 mountainous counties of Zhejiang Province, constructing a multi-dimensional shrinkage identification [...] Read more.
Under the dual driving forces of negative population growth and the cross-regional agglomeration of factors, the trend of urban shrinkage in China continues to intensify. This study examines 461 small towns in 26 mountainous counties of Zhejiang Province, constructing a multi-dimensional shrinkage identification model based on “population–economy–land use.” The spatiotemporal patterns of shrinkage were visualized using ArcGIS 10.8, while the driving factors were analyzed using the MGWR method. ① From 2010 to 2020, the shrinkage phenomenon in small towns across the 26 mountainous counties rapidly spread, with medium- and severe-shrinking towns increasing markedly, showing an irreversible trend. ② The spatial evolution pattern shows a phased characteristic, transitioning from “disordered scattered points” to “striped aggregation.” A “V”-shaped shrinkage belt formed along the “Kaihua–Jingning–Yongjia” axis, demonstrating strong spatial aggregation. ③ The shrinkage of small towns is driven by multiple factors. Rugged mountainous terrain constrains development, while urbanization and industrial restructuring, coupled with outmigration of young and middle-aged workers, accelerate aging and limit local specialty industries. Transportation, social services, and policy frameworks further influence shrinkage patterns. In response to the continuous shrinkage trend of small towns in mountainous areas, future efforts should adopt coordinated strategies such as smart shrinkage, industrial restructuring, and institutional innovation to achieve structural and systemic reshaping. Full article
Show Figures

Figure 1

Back to TopTop