Sign in to use this feature.

Years

Between: -

Subjects

remove_circle_outline
remove_circle_outline
remove_circle_outline
remove_circle_outline
remove_circle_outline

Journals

Article Types

Countries / Regions

Search Results (45)

Search Parameters:
Keywords = kininogen

Order results
Result details
Results per page
Select all
Export citation of selected articles as:
23 pages, 1680 KB  
Article
Comprehensive Insights into Obesity and Type 2 Diabetes from Protein Network, Canonical Pathway, Phosphorylation and Antimicrobial Peptide Signatures of Human Serum
by Petra Magdolna Bertalan, Erdenetsetseg Nokhoijav, Ádám Pap, George C. Neagu, Miklós Káplár, Zsuzsanna Darula, Gergő Kalló, Laszlo Prokai and Éva Csősz
Proteomes 2025, 13(4), 67; https://doi.org/10.3390/proteomes13040067 - 17 Dec 2025
Viewed by 602
Abstract
Background: Obesity is a major risk factor for type 2 diabetes (T2D); however, the molecular links between these conditions are not fully understood. Methods: We performed an integrative serum proteomics study on samples from 134 individuals (healthy controls, patients with obesity and/or T2D) [...] Read more.
Background: Obesity is a major risk factor for type 2 diabetes (T2D); however, the molecular links between these conditions are not fully understood. Methods: We performed an integrative serum proteomics study on samples from 134 individuals (healthy controls, patients with obesity and/or T2D) using both data-independent (DIA) and data-dependent (DDA) liquid chromatography-mass spectrometry approaches, complemented by phosphopeptide enrichment, kinase activity prediction, network and pathway analyses to get more information on the different proteoforms involved in the pathophysiology of the diseases. Results: We identified 235 serum proteins, including 13 differentially abundant proteins (DAPs) between groups. Both obesity and T2D were characterized by activation of complement and coagulation cascades, as well as alterations in lipid metabolism. Ingenuity Pathway Analysis® (IPA) revealed shared canonical pathways, while phosphorylation-based regulation differentiated the two conditions. Elevated hemopexin (HPX), vitronectin (VTN), kininogen-1 (KNG1) and pigment epithelium-derived factor (SERPINF1), along with decreased adiponectin (ADIPOQ) and apolipoprotein D (APOD), indicated a pro-inflammatory, pro-coagulant serum profile. Network analyses of antimicrobial and immunomodulatory peptides (AMPs) revealed strong overlaps between immune regulation and lipid metabolism. Phosphoproteomics and kinase prediction highlighted altered CK2 and AGC kinase activities in obesity, suggesting signaling-level modulation. Conclusions: Our comprehensive proteomic and phosphoproteomic profiling reveals overlapping yet distinct molecular signatures in obesity and T2D, emphasizing inflammation, complement activation and phosphorylation-driven signaling as central mechanisms that potentially contribute to disease progression and therapeutic targeting. Full article
(This article belongs to the Special Issue Proteomics in Diabetes: From Mechanisms to Biomarkers)
Show Figures

Figure 1

40 pages, 1277 KB  
Review
Do Long COVID and COVID Vaccine Side Effects Share Pathophysiological Picture and Biochemical Pathways?
by Jean-François Lesgards, Dominique Cerdan and Christian Perronne
Int. J. Mol. Sci. 2025, 26(16), 7879; https://doi.org/10.3390/ijms26167879 - 15 Aug 2025
Cited by 3 | Viewed by 27923 | Correction
Abstract
COVID affects around 400 million individuals today with a strong economic impact on the global economy. The list of long COVID symptoms is extremely broad because it is derived from neurological, cardiovascular, respiratory, immune, and renal dysfunctions and damages. We review here these [...] Read more.
COVID affects around 400 million individuals today with a strong economic impact on the global economy. The list of long COVID symptoms is extremely broad because it is derived from neurological, cardiovascular, respiratory, immune, and renal dysfunctions and damages. We review here these pathophysiological manifestations and the predictors of this multi-organ pathology like the persistence of the virus, altered endothelial function, unrepaired tissue damage, immune dysregulation, and gut dysbiosis. We also discuss the similarities between long COVID and vaccine side effects together with possible common immuno-inflammatory pathways. Since the spike protein is present in SARS-CoV-2 (and its variants) but also produced by the COVID vaccines, its toxicity may also apply to all mRNA or adenoviral DNA vaccines as they are based on the production of a very similar spike protein to the virus. After COVID infection or vaccination, the spike protein can last for months in the body and may interact with ACE2 receptors and mannan-binding lectin (MBL)/mannan-binding lectin serine protease 2 (MASP-2), which are present almost everywhere in the organism. As a result, the spike protein may be able to trigger inflammation in a lot of organs and systems similar to COVID infection. We suggest that three immuno-inflammatory pathways are particularly key and responsible for long COVID and COVID vaccine side effects, as it has been shown for COVID, which may explain in large part their strong similarities: the renin–angiotensin–aldosterone system (RAAS), the kininogen–kinin–kallikrein system (KKS), and the lectin complement pathway. We propose that therapeutic studies should focus on these pathways to propose better cures for both long COVID as well as for COVID vaccine side effects. Full article
(This article belongs to the Special Issue Molecular Research and Insights into COVID-19: Third Edition)
Show Figures

Figure 1

14 pages, 1892 KB  
Article
Alterations in Whey Protein Abundance Correlated with the Somatic Cell Count Identified via Label-Free and Selected Reaction Monitoring Proteomic Approaches
by Jing Li, Kaixu Chen, Changjiang Zang, Xiaowei Zhao, Zhiqiang Cheng, Xiaobin Li, Caidie Wang, Yong Chen and Kailun Yang
Animals 2025, 15(5), 675; https://doi.org/10.3390/ani15050675 - 26 Feb 2025
Viewed by 1062
Abstract
The somatic cell count (SCC) is widely used to assess milk quality and diagnose intramammary infections. Several whey proteins have been shown to correlate significantly with SCC and are considered potential indicators of udder health. However, the relationship between milk whey proteins and [...] Read more.
The somatic cell count (SCC) is widely used to assess milk quality and diagnose intramammary infections. Several whey proteins have been shown to correlate significantly with SCC and are considered potential indicators of udder health. However, the relationship between milk whey proteins and SCC has not been fully elucidated. In this study, milk samples were grouped into five categories based on SCC levels. Subsequently, whey proteins were identified using a label-free proteomics approach, and the differential abundance of proteins was validated through a selected reaction monitoring (SRM) method. The levels of various proteins, including azurocidin 1 and kininogen-2, exhibited an increase, whereas topoisomerase I, tropomyosin-1, and desmin showed a significant decrease depending on the SCCs. Principal component analysis unveiled that these proteins contributed to the developmental alterations in milk proteins. A majority of these differentially abundant proteins were associated with response to stimulus, localization, and defense response. Our results provide fundamental information on the SCC that can be utilized for evaluating milk quality and serve as potential indicators for detecting intramammary infections. Full article
(This article belongs to the Section Cattle)
Show Figures

Figure 1

15 pages, 2976 KB  
Review
Alzheimer’s Disease: In Vitro and In Vivo Evidence of Activation of the Plasma Bradykinin-Forming Cascade and Implications for Therapy
by Allen P. Kaplan, Berhane Ghebrehiwet and Kusumam Joseph
Cells 2024, 13(24), 2039; https://doi.org/10.3390/cells13242039 - 10 Dec 2024
Viewed by 1863
Abstract
The plaques associated with Alzheimer’s disease are formed as a result of the aggregation of Aβ peptides, which vary in length from 38 to 43 amino acids. The 1-40 peptide is the most abundant, while the 1-42 peptide appears to be the most [...] Read more.
The plaques associated with Alzheimer’s disease are formed as a result of the aggregation of Aβ peptides, which vary in length from 38 to 43 amino acids. The 1-40 peptide is the most abundant, while the 1-42 peptide appears to be the most destructive to neurons and/or glial cells in a variety of assays. We have demonstrated that aggregated Aβ, a state prior to plaque formation, will activate the plasma bradykinin-forming pathway when tested in vitro. Aggregation is zinc-dependent, optimal at 25–50 µM, and the rate of aggregation is paralleled by the rate of activation of the bradykinin-forming pathway as assessed by plasma kallikrein formation. The aggregation of Aβ 1-38, 1-40, and 1-42 is optimal after incubation for 3 days, 3 h, and under 1 min, respectively. The cascade is initiated by the autoactivation of factor XII upon binding to aggregated Aβ; then, prekallikrein is converted to kallikrein, which cleaves high-molecular-weight kininogen (HK) to release bradykinin. Studies by a variety of other researchers have demonstrated the presence of each “activation-step” in either the plasma or spinal fluid of patients with Alzheimer’s disease, including activated factor XII, kallikrein, and bradykinin itself. There is also evidence that activation is more prominent as dementia worsens. We now have medications that can block each step of the bradykinin-forming pathway as currently employed for the therapy of hereditary angioedema. Given the current state of therapy for Alzheimer’s disease, which includes monoclonal antibodies that retard the rate of progression by 30% at most and have significant side effects, it seems imperative to explore prophylaxis using one of the long-acting agents that target plasma kallikrein or factor XIIa. There is a long-acting bradykinin antagonist in development, and techniques to target kallikrein mRNA to lower levels or knock out the prekallikrein gene are being developed. Full article
Show Figures

Figure 1

20 pages, 2879 KB  
Article
Activation of Bradykinin B2 Receptors in Astrocytes Stimulates the Release of Leukemia Inhibitory Factor for Autocrine and Paracrine Signaling
by Ying Lu, Yishan Gu, Anthony S. L. Chan, Ying Yung and Yung H. Wong
Int. J. Mol. Sci. 2024, 25(23), 13079; https://doi.org/10.3390/ijms252313079 - 5 Dec 2024
Viewed by 2073
Abstract
Communications between different cell types within a tissue are often critical for the proper functioning of an organ. In the central nervous system, interactions among neurons and glial cells are known to modulate neurotransmission, energy metabolism, extracellular ion homeostasis, and neuroprotection. Here we [...] Read more.
Communications between different cell types within a tissue are often critical for the proper functioning of an organ. In the central nervous system, interactions among neurons and glial cells are known to modulate neurotransmission, energy metabolism, extracellular ion homeostasis, and neuroprotection. Here we showed that bradykinin, a proinflammatory neuropeptide, can be detected by astrocytes, resulting in the secretion of cytokines that act on neurons. In astrocytic cell lines and primary astrocytes, bradykinin and several other ligands acting on Gq-coupled receptors stimulated Ca2+ mobilization, which subsequently led to the release of leukemia inhibitory factor (LIF) and interleukin-6 (IL-6). The bradykinin B2 receptor antagonist, HOE-140, effectively blocked the ability of bradykinin to mobilize Ca2+ and stimulate mitogen-activated protein kinases (MAPKs) in astrocytes. Interestingly, incubation of neuronal cell lines and primary cortical neurons with conditioned media from bradykinin-treated astrocytes resulted in the activation of STAT3, a key component downstream of LIF and IL-6 receptors. LIF was apparently the major active factor in the conditioned media as the STAT3 response was almost completely neutralized by an anti-LIF antiserum. The presence of kininogen and kallikrein transcripts in neuronal cells but not in astrocytic cells indicates that neurons can produce bradykinin. Correspondingly, conditioned media from neuronal cells stimulated MAPKs in astrocytes in a HOE-140-sensitive manner. These studies demonstrate that paracrine signaling between neurons and astrocytes may involve ligands of Gq-coupled receptors and cytokines such as LIF. Full article
Show Figures

Figure 1

19 pages, 4032 KB  
Article
1-Piperidine Propionic Acid Protects from Septic Shock Through Protease Receptor 2 Inhibition
by Roberto Luisetto, Marco Scarpa, Gianmarco Villano, Andrea Martini, Santina Quarta, Mariagrazia Ruvoletto, Pietro Guerra, Melania Scarpa, Monica Chinellato, Alessandra Biasiolo, Edoardo Campigotto, Daniela Basso, Matteo Fassan and Patrizia Pontisso
Int. J. Mol. Sci. 2024, 25(21), 11662; https://doi.org/10.3390/ijms252111662 - 30 Oct 2024
Cited by 3 | Viewed by 1695
Abstract
Sepsis is a complex disorder caused by a dysregulated host response to infection, with high levels of morbidity and mortality. Treatment aimed to modulate immune response and maintain vascular function is still one of the major clinical challenges. This study was designed to [...] Read more.
Sepsis is a complex disorder caused by a dysregulated host response to infection, with high levels of morbidity and mortality. Treatment aimed to modulate immune response and maintain vascular function is still one of the major clinical challenges. This study was designed to test the effect of the small molecule 1-Piperidine Propionic Acid (1-PPA) as molecular targeted agent to block protease-activated receptor 2 (PAR2), one of the major modulators of inflammatory response in LPS-induced experimental endotoxemia. In the THP-1 cell line, LPS-induced cytokine expression was inhibited by 1-PPA in a dose-dependent manner. In LPS-injected mice, treatment with 1-PPA was effective in reducing mortality and sepsis-related symptoms and improved cardiac function parameters. After 6 h from LPS injection, a significant decrease in IL-6, IL-1β, and IL-10 was observed in the lung tissue of 1-PPA-treated mice, compared to controls. In these mice, a significant decrease in vasoactive molecules, especially kininogen-1, was also observed, mainly in the liver. Histopathological analysis confirmed typical features of sepsis in different organs and these findings were markedly reduced in mice treated with 1-PPA. These data demonstrate the effectiveness of 1-PPA in protecting the whole organism from sepsis-induced damage. Full article
(This article belongs to the Section Molecular Pathology, Diagnostics, and Therapeutics)
Show Figures

Graphical abstract

24 pages, 4815 KB  
Article
The Clot Thickens: Differential Coagulotoxic and Cardiotoxic Activities of Anguimorpha Lizard Venoms
by James Dobson, Abhinandan Chowdhury, Jeremie Tai-A-Pin, Harold van der Ploeg, Amber Gillett and Bryan G. Fry
Toxins 2024, 16(6), 283; https://doi.org/10.3390/toxins16060283 - 20 Jun 2024
Cited by 7 | Viewed by 3157
Abstract
Despite their evolutionary novelty, lizard venoms are much less studied in comparison to the intense research on snake venoms. While the venoms of helodermatid lizards have long been assumed to be for defensive purposes, there is increasing evidence of toxic activities more useful [...] Read more.
Despite their evolutionary novelty, lizard venoms are much less studied in comparison to the intense research on snake venoms. While the venoms of helodermatid lizards have long been assumed to be for defensive purposes, there is increasing evidence of toxic activities more useful for predation than defence (such as paralytic neurotoxicity). This study aimed to ascertain the effects of Heloderma, Lanthanotus, and Varanus lizard venoms on the coagulation and cardiovascular systems. Anticoagulant toxicity was demonstrated for the Varanus species studied, with the venoms prolonging clotting times in human and bird plasma due to the destructive cleavage of fibrinogen. In contrast, thromboelastographic analyses on human and bird plasmas in this study demonstrated a procoagulant bioactivity for Heloderma venoms. A previous study on Heloderma venom using factor-depleted plasmas as a proxy model suggested a procoagulant factor was present that activated either Factor XI or Factor XII, but could not ascertain the precise target. Our activation studies using purified zymogens confirmed FXII activation. Comparisons of neonate and adult H. exasperatum, revealed the neonates to be more potent in the ability to activate FXII, being more similar to the venom of the smaller species H. suspectum than the adult H. exasperatum. This suggests potent FXII activation a basal trait in the genus, present in the small bodied last common ancestor. This also indicates an ontogenetic difference in prey preferences in the larger Heloderma species paralleing the change in venom biochemistry. In addition, as birds lack Factor XII, the ability to clot avian plasma suggested an additional procoagulant site of action, which was revealed to be the activation of Factor VII, with H. horridum being the most potent. This study also examined the effects upon the cardiovascular system, including the liberation of kinins from kininogen, which contributes to hypotension induction. This form of toxicity was previously described for Heloderma venoms, and was revealed in this study was to also be a pathophysiological effect of Lanthanotus and Varanus venoms. This suggests that this toxic activity was present in the venom of the last common ancestor of the anguimorph lizards, which is consistent with kallikrein enzymes being a shared toxin trait. This study therefore uncovered novel actions of anguimorph lizard venoms, not only contributing to the evolutionary biology body of knowledge but also revealing novel activities to mine for drug design lead compounds. Full article
Show Figures

Figure 1

19 pages, 2297 KB  
Article
Increased Prolylcarboxypeptidase Expression Can Serve as a Biomarker of Senescence in Culture
by Nicholas Glen Boullard, Jason J. Paris, Zia Shariat-Madar and Fakhri Mahdi
Molecules 2024, 29(10), 2219; https://doi.org/10.3390/molecules29102219 - 9 May 2024
Cited by 2 | Viewed by 2292
Abstract
Prolylcarboxypeptidase (PRCP, PCP, Lysosomal Pro-X-carboxypeptidase, Angiotensinase C) controls angiotensin- and kinin-induced cell signaling. Elevation of PRCP appears to be activated in chronic inflammatory diseases [cardiovascular disease (CVD), diabetes] in proportion to severity. Vascular endothelial cell senescence and mitochondrial dysfunction have consistently been shown [...] Read more.
Prolylcarboxypeptidase (PRCP, PCP, Lysosomal Pro-X-carboxypeptidase, Angiotensinase C) controls angiotensin- and kinin-induced cell signaling. Elevation of PRCP appears to be activated in chronic inflammatory diseases [cardiovascular disease (CVD), diabetes] in proportion to severity. Vascular endothelial cell senescence and mitochondrial dysfunction have consistently been shown in models of CVD in aging. Cellular senescence, a driver of age-related dysfunction, can differentially alter the expression of lysosomal enzymes due to lysosomal membrane permeability. There is a lack of data demonstrating the effect of age-related dysfunction on the expression and function of PRCP. To explore the changes in PRCP, the PRCP-dependent prekallikrein (PK) pathway was characterized in early- and late-passage human pulmonary artery endothelial cells (HPAECs). Detailed kinetic analysis of cells treated with high molecular weight kininogen (HK), a precursor of bradykinin (BK), and PK revealed a mechanism by which senescent HPAECs activate the generation of kallikrein upon the assembly of the HK–PK complex on HPAECs in parallel with an upregulation of PRCP and endothelial nitric oxide (NO) synthase (eNOS) and NO formation. The NO production and expression of both PRCP and eNOS increased in early-passage HPAECs and decreased in late-passage HPAECs. Low activity of PRCP in late-passage HPAECs was associated with rapid decreased telomerase reverse transcriptase mRNA levels. We also found that, with an increase in the passage number of HPAECs, reduced PRCP altered the respiration rate. These results indicated that aging dysregulates PRCP protein expression, and further studies will shed light into the complexity of the PRCP-dependent signaling pathway in aging. Full article
Show Figures

Graphical abstract

14 pages, 2606 KB  
Review
Sebetralstat: A Rapidly Acting Oral Plasma Kallikrein Inhibitor for the On-Demand Treatment of Hereditary Angioedema
by Edward P. Feener, Rebecca L. Davie, Nivetha Murugesan, Stephen J. Pethen, Sally L. Hampton, Michael D. Smith, Paul K. Audhya and Chris M. Yea
Drugs Drug Candidates 2024, 3(2), 328-341; https://doi.org/10.3390/ddc3020019 - 7 Apr 2024
Cited by 4 | Viewed by 8405
Abstract
Sebetralstat is a novel, potent, and selective oral plasma kallikrein inhibitor drug candidate in clinical development for the on-demand treatment of hereditary angioedema (HAE). Upon binding, sebetralstat induces a conformational change in the active site of plasma kallikrein, which contributes to its high [...] Read more.
Sebetralstat is a novel, potent, and selective oral plasma kallikrein inhibitor drug candidate in clinical development for the on-demand treatment of hereditary angioedema (HAE). Upon binding, sebetralstat induces a conformational change in the active site of plasma kallikrein, which contributes to its high potency (Ki 3 nM) and selectivity (>1500 fold) against other serine proteases. Its physiochemical properties promote both rapid dissolution in the stomach and rapid absorption in the upper intestine that contribute to its fast and efficient absorption. A single oral administration of sebetralstat rapidly provides near-complete inhibition of plasma kallikrein and blockade of high-molecular-weight kininogen cleavage as early as 15 min, which drives its clinical efficacy. In a phase 2 clinical trial, sebetralstat significantly reduced the time to beginning of symptom relief (p < 0.0001) with median times of 1.6 h (95% CI: 1.5–3.0) with sebetralstat versus 9.0 h (4.0–17.2) with placebo. KONFIDENT (NCT05259917) is a phase 3 clinical trial assessing the on-demand use of sebetralstat for HAE. If successful, this trial could support the approval of sebetralstat as the first noninvasive, on-demand treatment option to rapidly halt HAE attacks and provide fast symptom relief. Full article
(This article belongs to the Special Issue Drugs of the Kallikrein-Kinin System)
Show Figures

Graphical abstract

22 pages, 11305 KB  
Article
Multi-Omics Approaches for Liver Reveal the Thromboprophylaxis Mechanism of Aspirin Eugenol Ester in Rat Thrombosis Model
by Qi Tao, Ning Ma, Liping Fan, Wenbo Ge, Zhendong Zhang, Xiwang Liu, Jianyong Li and Yajun Yang
Int. J. Mol. Sci. 2024, 25(4), 2141; https://doi.org/10.3390/ijms25042141 - 10 Feb 2024
Cited by 7 | Viewed by 2535
Abstract
Aspirin eugenol ester (AEE) is a novel medicinal compound synthesized by esterifying aspirin with eugenol using the pro-drug principle. Pharmacological and pharmacodynamic experiments showed that AEE had excellent thromboprophylaxis and inhibition of platelet aggregation. This study aimed to investigate the effect of AEE [...] Read more.
Aspirin eugenol ester (AEE) is a novel medicinal compound synthesized by esterifying aspirin with eugenol using the pro-drug principle. Pharmacological and pharmacodynamic experiments showed that AEE had excellent thromboprophylaxis and inhibition of platelet aggregation. This study aimed to investigate the effect of AEE on the liver of thrombosed rats to reveal its mechanism of thromboprophylaxis. Therefore, a multi-omics approach was used to analyze the liver. Transcriptome results showed 132 differentially expressed genes (DEGs) in the AEE group compared to the model group. Proteome results showed that 159 differentially expressed proteins (DEPs) were identified in the AEE group compared to the model group. Six proteins including fibrinogen alpha chain (Fga), fibrinogen gamma chain (Fgg), fibrinogen beta chain (Fgb), orosomucoid 1 (Orm1), hemopexin (Hpx), and kininogen-2 (Kng2) were selected for parallel reaction monitoring (PRM) analysis. The results showed that the expression of all six proteins was upregulated in the model group compared with the control group. In turn, AEE reversed the upregulation trend of these proteins to some degree. Metabolome results showed that 17 metabolites were upregulated and 38 were downregulated in the model group compared to the control group. AEE could reverse the expression of these metabolites to some degree and make them back to normal levels. The metabolites were mainly involved in metabolic pathways, including linoleic acid metabolism, arachidonic acid metabolism, and the tricarboxylic acid (TCA) cycle. Comprehensive analyses showed that AEE could prevent thrombosis by inhibiting platelet activation, decreasing inflammation, and regulating amino acid and energy metabolism. In conclusion, AEE can have a positive effect on thrombosis-related diseases. Full article
(This article belongs to the Section Molecular Pharmacology)
Show Figures

Figure 1

21 pages, 2549 KB  
Review
Potential Pathways and Pathophysiological Implications of Viral Infection-Driven Activation of Kallikrein–Kinin System (KKS)
by Sharton Vinícius Antunes Coelho, Fabiane Messner Augusto and Luciana Barros de Arruda
Viruses 2024, 16(2), 245; https://doi.org/10.3390/v16020245 - 3 Feb 2024
Cited by 6 | Viewed by 3542
Abstract
Microcirculatory and coagulation disturbances commonly occur as pathological manifestations of systemic viral infections. Research exploring the role of the kallikrein–kinin system (KKS) in flavivirus infections has recently linked microvascular dysfunctions to bradykinin (BK)-induced signaling of B2R, a G protein-coupled receptor (GPCR) constitutively expressed [...] Read more.
Microcirculatory and coagulation disturbances commonly occur as pathological manifestations of systemic viral infections. Research exploring the role of the kallikrein–kinin system (KKS) in flavivirus infections has recently linked microvascular dysfunctions to bradykinin (BK)-induced signaling of B2R, a G protein-coupled receptor (GPCR) constitutively expressed by endothelial cells. The relevance of KKS activation as an innate response to viral infections has gained increasing attention, particularly after the reports regarding thrombogenic events during COVID-19. BK receptor (B2R and B1R) signal transduction results in vascular permeability, edema formation, angiogenesis, and pain. Recent findings unveiling the role of KKS in viral pathogenesis include evidence of increased activation of KKS with elevated levels of BK and its metabolites in both intravascular and tissue milieu, as well as reports demonstrating that virus replication stimulates BKR expression. In this review, we will discuss the mechanisms triggered by virus replication and by virus-induced inflammatory responses that may stimulate KKS. We also explore how KKS activation and BK signaling may impact virus pathogenesis and further discuss the potential therapeutic application of BKR antagonists in the treatment of hemorrhagic and respiratory diseases. Full article
(This article belongs to the Special Issue Host Cell-Virus Interaction, 3rd Edition)
Show Figures

Figure 1

9 pages, 1187 KB  
Brief Report
Expression of Inflammatory Genes in Murine Lungs in a Model of Experimental Pulmonary Hypertension: Effects of an Antibody-Based Targeted Delivery of Interleukin-9
by Judith Heiss, Katja Grün, Isabell Singerer, Laura Tempel, Mattia Matasci, Christian Jung, Alexander Pfeil, P. Christian Schulze, Dario Neri and Marcus Franz
Adv. Respir. Med. 2024, 92(1), 27-35; https://doi.org/10.3390/arm92010005 - 3 Jan 2024
Cited by 1 | Viewed by 2557
Abstract
Background: Pathogenesis of pulmonary hypertension (PH) is a multifactorial process driven by inflammation and pulmonary vascular remodeling. To target these two aspects of PH, we recently tested a novel treatment: Interleukin-9 (IL9) fused to F8, an antibody that binds to the extra-domain A [...] Read more.
Background: Pathogenesis of pulmonary hypertension (PH) is a multifactorial process driven by inflammation and pulmonary vascular remodeling. To target these two aspects of PH, we recently tested a novel treatment: Interleukin-9 (IL9) fused to F8, an antibody that binds to the extra-domain A of fibronectin (EDA+ Fn). As EDA+ Fn is not found in healthy adult tissue but is expressed during PH, IL9 is delivered specifically to the tissue affected by PH. We found that F8IL9 reduced pulmonary vascular remodeling and attenuated PH compared with sham-treated mice. Purpose: To evaluate possible F8IL9 effects on PH-associated inflammatory processes, we analysed the expression of genes involved in pulmonary immune responses. Methods: We applied the monocrotaline (MCT) model of PH in mice (n = 44). Animals were divided into five experimental groups: sham-induced animals without PH (control, n = 4), MCT-induced PH without treatment (PH, n = 8), dual endothelin receptor antagonist treatment (dual ERA, n = 8), F8IL9 treatment (n = 12, 2 formats with n = 6 each), or with KSFIL9 treatment (KSFIL9, n = 12, 2 formats with n = 6 each, KSF: control antibody with irrelevant antigen specificity). After 28 days, a RT-PCR gene expression analysis of inflammatory response (84 genes) was performed in the lung. Results: Compared with the controls, 19 genes exhibited relevant (+2.5-fold) upregulation in the PH group without treatment. Gene expression levels in F8IL9-treated lung tissue were reduced compared to the PH group without treatment. This was the case especially for CCL20, CXCL5, C-reactive protein, pentraxin related (CRPPR), and Kininogen-1 (KNG1). Conclusion: In accordance with the hypothesis stated above, F8IL9 treatment diminished the upregulation of some genes associated with inflammation in a PH animal model. Therefore, we hypothesize that IL9-based immunocytokine treatment will likely modulate various inflammatory pathways. Full article
Show Figures

Figure 1

17 pages, 3086 KB  
Article
Candida albicans Biofilm-Derived Extracellular Vesicles Are Involved in the Tolerance to Caspofungin, Biofilm Detachment, and Fungal Proteolytic Activity
by Justyna Karkowska-Kuleta, Kamila Kulig, Grazyna Bras, Karolina Stelmaszczyk, Magdalena Surowiec, Andrzej Kozik, Elzbieta Karnas, Olga Barczyk-Woznicka, Ewa Zuba-Surma, Elzbieta Pyza and Maria Rapala-Kozik
J. Fungi 2023, 9(11), 1078; https://doi.org/10.3390/jof9111078 - 4 Nov 2023
Cited by 13 | Viewed by 3958
Abstract
It has been repeatedly reported that the cells of organisms in all kingdoms of life produce nanometer-sized lipid membrane-enveloped extracellular vesicles (EVs), transporting and protecting various substances of cellular origin. While the composition of EVs produced by human pathogenic fungi has been studied [...] Read more.
It has been repeatedly reported that the cells of organisms in all kingdoms of life produce nanometer-sized lipid membrane-enveloped extracellular vesicles (EVs), transporting and protecting various substances of cellular origin. While the composition of EVs produced by human pathogenic fungi has been studied in recent decades, another important challenge is the analysis of their functionality. Thus far, fungal EVs have been shown to play significant roles in intercellular communication, biofilm production, and modulation of host immune cell responses. In this study, we verified the involvement of biofilm-derived EVs produced by two different strains of Candida albicansC. albicans SC5314 and 3147 (ATCC 10231)—in various aspects of biofilm function by examining its thickness, stability, metabolic activity, and cell viability in the presence of EVs and the antifungal drug caspofungin. Furthermore, the proteolytic activity against the kininogen-derived antimicrobial peptide NAT26 was confirmed by HPLC analysis for C. albicans EVs that are known to carry, among others, particular members of the secreted aspartic proteinases (Saps) family. In conclusion, EVs derived from C. albicans biofilms were shown to be involved in biofilm tolerance to caspofungin, biofilm detachment, and fungal proteolytic activity. Full article
(This article belongs to the Special Issue Fungal Extracellular Vesicles: Past, Present and Future)
Show Figures

Figure 1

17 pages, 4266 KB  
Article
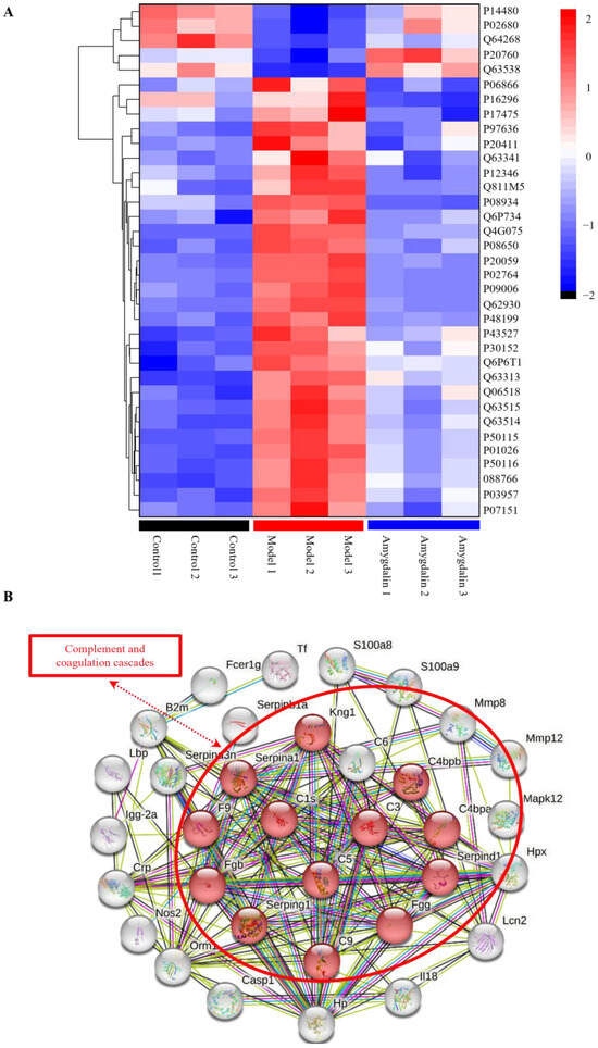
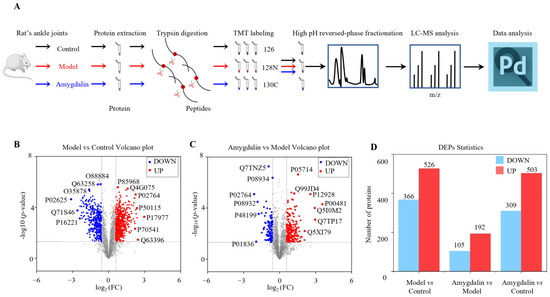
TMT-Based Proteomics Reveal the Mechanism of Action of Amygdalin against Rheumatoid Arthritis in a Rat Model through Regulation of Complement and Coagulation Cascades
by Lan Zhou, Jun-Hong Chai, Yi Zhang, Xiao-Jie Jing, Xiang-Wen Kong, Jun Liang and Yong-Gang Xia
Molecules 2023, 28(20), 7126; https://doi.org/10.3390/molecules28207126 - 17 Oct 2023
Viewed by 2153
Abstract
The limitations of current medications for treating rheumatoid arthritis (RA) emphasize the urgent need for the development of new drugs. This study aimed to investigate the potential anti-RA mechanism of amygdalin using tandem mass tag (TMT)-based quantitative proteomics technology. First, the anti-RA activity [...] Read more.
The limitations of current medications for treating rheumatoid arthritis (RA) emphasize the urgent need for the development of new drugs. This study aimed to investigate the potential anti-RA mechanism of amygdalin using tandem mass tag (TMT)-based quantitative proteomics technology. First, the anti-RA activity of amygdalin was evaluated in a Complete Freund’s adjuvant (CFA)-induced rat model. Then, the roles and importance of proteins in the extracted rat joint tissue were evaluated using TMT-based quantitative proteomics technology. A bioinformatics analysis was used to analyze differentially abundant proteins (DAPs). A proteomics analysis identified 297 DAPs in the amygdalin group compared with the model group, of which 53 upregulated proteins and 51 downregulated proteins showed opposite regulatory trends to the DAPs produced after modeling. According to enrichment analyses of the DAPs, the signaling pathways with a high correlation degree were determined to be the complement and coagulation cascades. Furthermore, western blotting and molecular docking were used to further validate the key node proteins, e.g., complement C1s subcomponent (C1s), component C3 (C3) and kininogen 1 (Kng1). These results suggest that amygdalin may be a promising agent for treating RA by regulating the complement and coagulation cascades. Full article
Show Figures

Figure 1

16 pages, 696 KB  
Review
Drugs of the Kallikrein–Kinin System: An Overview
by François Marceau
Drugs Drug Candidates 2023, 2(3), 538-553; https://doi.org/10.3390/ddc2030028 - 5 Jul 2023
Cited by 5 | Viewed by 10620 | Correction
Abstract
The kallikrein–kinin system consists of the two kininogen substrates present in the blood plasma, and two serine proteases: the plasma and tissue kallikreins. The action of the latter on kininogens produces small peptides, the kinins, short-lived, but endowed by powerful pharmacologic actions on [...] Read more.
The kallikrein–kinin system consists of the two kininogen substrates present in the blood plasma, and two serine proteases: the plasma and tissue kallikreins. The action of the latter on kininogens produces small peptides, the kinins, short-lived, but endowed by powerful pharmacologic actions on blood vessels and other tissues. Many recent and exciting therapeutic developments in the field are briefly summarized. Notably, various novel strategies are being clinically developed to inhibit the formation of bradykinin or block its receptors in the management of hereditary angioedema. The interventions include orally bioavailable drugs, biotechnological proteins, and gene therapy. These approaches are currently explored in a variety of other inflammatory and thrombotic disorders. Harnessing controlled kinin formation is also of potential therapeutic interest, as shown by the clinical development of recombinant tissue kallikrein for ischemic stroke and renal disease. The biomarkers of kinin-mediated disorders, frequently implicating edemas, include the consumption of kininogen(s), plasma kallikrein activity, and the detection of circulating kinin metabolites such as fragments BK1–5 and BK2–9. Novel opportunities to clinically apply the underexploited drugs of the kallikrein–kinin system are briefly reviewed. This personal perspective is offered by an observer of and a participant in drug characterization throughout the last four decades. Full article
(This article belongs to the Special Issue Drugs of the Kallikrein-Kinin System)
Show Figures

Figure 1

Back to TopTop