Sign in to use this feature.

Years

Between: -

Subjects

remove_circle_outline
remove_circle_outline
remove_circle_outline
remove_circle_outline
remove_circle_outline
remove_circle_outline
remove_circle_outline

Journals

Article Types

Countries / Regions

Search Results (19)

Search Parameters:
Keywords = interval hypoxic training

Order results
Result details
Results per page
Select all
Export citation of selected articles as:
20 pages, 7242 KB  
Article
Inversion and Interpretability Analysis of Bottom-Water Dissolved Oxygen in the Bohai Sea Using Multi-Source Remote Sensing Data
by Tao Li, Jie Guo, Shanwei Liu, Yong Jin, Diansheng Ji, Chawei Hou and Haitian Tang
Remote Sens. 2026, 18(5), 838; https://doi.org/10.3390/rs18050838 - 9 Mar 2026
Viewed by 353
Abstract
Seasonal hypoxia in bottom waters of the Bohai Sea poses an escalating threat to marine ecosystems, yet monitoring it via satellite remote sensing continues to be challenging due to the inaccessibility of bottom layers. However, surface bio-optical signals do not instantaneously reflect variation [...] Read more.
Seasonal hypoxia in bottom waters of the Bohai Sea poses an escalating threat to marine ecosystems, yet monitoring it via satellite remote sensing continues to be challenging due to the inaccessibility of bottom layers. However, surface bio-optical signals do not instantaneously reflect variation in bottom-water dissolved oxygen (DO); instead, a distinct temporal lag exists between surface biological activity and its influence on bottom DO. Leveraging this insight, an inversion framework was established, integrating multi-source remote sensing data with decision tree-based machine learning models to estimate bottom-water DO concentration. We evaluated multiple lag intervals for satellite-derived bio-optical variables and adopted a 14-day lag as representative of the delayed impact of surface processes on bottom DO. An optimized feature set selected via a genetic algorithm (GA) was used to train the XGBoost model, which achieved high predictive performance (R2 = 0.86, RMSE = 0.79 mg/L, MAPE = 8.89%). Interpretability analysis identified the sea surface temperature as the dominant driver of bottom-water DO variation in the Bohai Sea. The framework successfully reproduced the spatiotemporal variability in bottom DO from 2022 to 2024 in the Bohai Sea and captured the locations of summer hypoxic zones. Further analysis demonstrated that incorporating physically based bottom-layer variables substantially enhances model accuracy (R2 = 0.89, RMSE = 0.68 mg/L, MAPE = 7.85%), underscoring their critical role in regulating bottom-water DO concentrations. Building on the established inversion framework and integrating extended in situ and satellite observations, we reconstruct the long-term temporal distribution of bottom DO in the Bohai Sea from 2014 to 2025, revealing the considerable potential of satellite data for monitoring bottom-water DO conditions in coastal seas. Full article
Show Figures

Figure 1

14 pages, 713 KB  
Article
Normobaric Hypoxic Cardiac Rehabilitation: Comparative Effects of Training at 2000 m and 3000 m Simulated Altitude in Post-Myocardial Infarction Patients
by Agata Nowak-Lis, Tomasz Gabryś, Zbigniew Nowak, Anna Konarska-Rawluk, Dominika Grzybowska-Ganszczyk and Radosław Chruściński
J. Funct. Morphol. Kinesiol. 2025, 10(4), 444; https://doi.org/10.3390/jfmk10040444 - 18 Nov 2025
Cited by 1 | Viewed by 1059
Abstract
Background: Coronary artery disease remains the leading cause of morbidity and mortality in developed countries. Despite advances in treatment and standard rehabilitation, conventional programs may be monotonous and insufficiently engaging. Normobaric hypoxia, simulating high-altitude conditions, has emerged as a potential method to enhance [...] Read more.
Background: Coronary artery disease remains the leading cause of morbidity and mortality in developed countries. Despite advances in treatment and standard rehabilitation, conventional programs may be monotonous and insufficiently engaging. Normobaric hypoxia, simulating high-altitude conditions, has emerged as a potential method to enhance cardiovascular adaptations in post-myocardial infarction (MI) patients. Objective: This study aimed to compare the efficacy and safety of exercise-based cardiac rehabilitation performed under normobaric hypoxia corresponding to altitudes of 2000 m and 3000 m above sea level in patients after MI treated with percutaneous coronary intervention (PCI). Methods: A total of 61 male post-MI patients (mean age 60.4 ± 8.9 years) were randomized into two groups: training under simulated altitudes of 2000 m (n = 35) or 3000 m (n = 26). The 22-day program consisted of interval ergometer sessions. Pre- and post-intervention assessments included cardiopulmonary exercise testing (CPET), echocardiography, and tissue Doppler imaging (TDI). Results: Both groups demonstrated significant improvements in exercise tolerance. Training at 2000 m significantly increased test duration (r = 0.735) and peak heart rate (r = 0.467). At 3000 m, additional benefits were observed, including improvements in metabolic equivalent (r = 0.861), peak oxygen consumption (d = 0.81), and reduction in respiratory exchange ratio (r = 0.682). Intergroup analysis revealed moderate differences favoring the 3000 m group in MET, breathing frequency, and RER. Echocardiography showed beneficial remodeling in both groups, with improvements in LV dimensions, ejection fraction, and MAPSE. Notably, training at 2000 m resulted in more consistent echocardiographic benefits compared to 3000 m. Conclusions: Cardiac rehabilitation under normobaric hypoxia is effective and safe in stable post-MI patients. Training at 3000 m provides greater improvements in exercise tolerance, while 2000 m confers more favorable effects on cardiac structure and function. These findings suggest that moderate hypoxic exposure (2000 m) may represent an optimal balance between efficacy and safety in post-MI rehabilitation. Full article
Show Figures

Figure 1

13 pages, 324 KB  
Review
Acute and Chronic Immunological Responses to Different Exercise Modalities: A Narrative Review
by Ebru Sever, Sıla Yılmaz and Mitat Koz
Healthcare 2025, 13(17), 2244; https://doi.org/10.3390/healthcare13172244 - 8 Sep 2025
Cited by 2 | Viewed by 2356
Abstract
The relationship between exercise and immune function has been widely studied, yet findings remain inconsistent regarding how different exercise modalities and intensities influence acute and chronic immunological responses. Previous reviews have often focused on single exercise types or limited outcomes, leaving a gap [...] Read more.
The relationship between exercise and immune function has been widely studied, yet findings remain inconsistent regarding how different exercise modalities and intensities influence acute and chronic immunological responses. Previous reviews have often focused on single exercise types or limited outcomes, leaving a gap for an integrated synthesis. This narrative review aims to address this gap by summarizing and comparing immunological effects across aerobic exercise, resistance training, high-intensity interval training (HIIT), blood flow restriction (BFR), isometric exercise, mind–body interventions, and hypoxic training. A structured narrative approach was adopted. Literature published between January 2000 and December 2024 was searched in PubMed, Scopus, and Web of Science. Experimental and observational studies on humans and animal models were included, with study selection and data extraction performed by two reviewers. Findings were synthesized thematically by exercise modality to capture both acute and chronic immune responses. Twenty-four eligible studies were identified. Aerobic and mind–body exercises consistently demonstrated anti-inflammatory and immunoprotective effects, including increased IL-10 production, improved T cell profiles, and reduced inflammatory markers. Isometric training showed favorable modulation of cytokines and T cell balance, while resistance training evidence was limited but suggested cortisol-lowering benefits. HIIT, BFR, and hypoxic exercise produced mixed results, often combining transient pro-inflammatory responses with immunological benefits. Acute and chronic immunological responses to exercise are highly modality- and intensity-dependent. Aerobic and mind–body interventions provide the most consistent benefits, whereas HIIT, BFR, and hypoxic training show variable effects. Further high-quality trials are needed to clarify mechanisms and guide exercise-based immune recommendations. Full article
Show Figures

Figure 1

17 pages, 1656 KB  
Article
Acute Effect of Normobaric Hypoxia on Performance in Repeated Wingate Tests with Longer Recovery Periods and Neuromuscular Fatigue in Triathletes: Sex Differences
by Víctor Toro-Román, Pol Simón-Sánchez, Víctor Illera-Domínguez, Carla Pérez-Chirinos, Sara González-Millán, Lluís Albesa-Albiol, Sara Ledesma, Vinyet Solé, Oriol Teruel and Bruno Fernández-Valdés
J. Funct. Morphol. Kinesiol. 2025, 10(3), 282; https://doi.org/10.3390/jfmk10030282 - 22 Jul 2025
Viewed by 1739
Abstract
Background: Repeated high-intensity intervals under normoxic (NOR) and hypoxic (HYP) conditions is a training strategy used by athletes. Although different protocols have been used, the effect of longer recovery between repetitions is unclear. In addition, information on the effect of repeated high-intensity [...] Read more.
Background: Repeated high-intensity intervals under normoxic (NOR) and hypoxic (HYP) conditions is a training strategy used by athletes. Although different protocols have been used, the effect of longer recovery between repetitions is unclear. In addition, information on the effect of repeated high-intensity intervals on HYP in women is scarce. Aims: To analyse the differences between sexes and between conditions (NOR and HYP) in Repeated Wingate (RW) performance and neuromuscular fatigue in triathletes. Methods: A total of 12 triathletes (men: n = 7, 23.00 ± 4.04 years; women: n = 5, 20.40 ± 3.91) participated in this randomised, blinded, crossover study. In two separate sessions over seven days, participants performed 3 × 30” all out with 7′ of recovery in randomised NOR (fraction of inspired oxygen: ≈20%; ≈300 m altitude) and HYP (fraction of inspired oxygen: ≈15.5%; ≈2500 m altitude) conditions. Before and after RW, vertical jump tests were performed to assess neuromuscular fatigue. Oxygen saturation, power, perceived exertion, muscle soreness and heart rate parameters were assessed. Results: Significant differences were reported between sexes in the parameters of vertical jump, oxygen saturation, RW performance and heart rate (p < 0.05). However, between conditions (NOR and HYP), only differences in oxygen saturation were reported (p < 0.05). No significant differences were reported between conditions (NOR and HYP) in RW performance, neuromuscular fatigue, muscle soreness and perception of exertion. Conclusions: A 3 × 30” RW protocol with 7′ recovery in HYP could have no negative consequences on performance, neuromuscular fatigue and perception of exertion in triathletes compared to NOR, independently of sex. Full article
(This article belongs to the Special Issue Physical Training in Hypoxia: Physiological Changes and Performance)
Show Figures

Figure 1

17 pages, 5113 KB  
Article
The Impact of Normobaric Hypoxia and Intermittent Hypoxic Training on Cardiac Biomarkers in Endurance Athletes: A Pilot Study
by Jakub Goliniewski, Miłosz Czuba, Kamila Płoszczyca, Małgorzata Chalimoniuk, Robert Gajda, Adam Niemaszyk, Katarzyna Kaczmarczyk and Józef Langfort
Int. J. Mol. Sci. 2024, 25(9), 4584; https://doi.org/10.3390/ijms25094584 - 23 Apr 2024
Cited by 5 | Viewed by 5328
Abstract
This study explores the effects of normobaric hypoxia and intermittent hypoxic training (IHT) on the physiological condition of the cardiac muscle in swimmers. Hypoxia has been reported to elicit both beneficial and adverse changes in the cardiovascular system, but its impact on the [...] Read more.
This study explores the effects of normobaric hypoxia and intermittent hypoxic training (IHT) on the physiological condition of the cardiac muscle in swimmers. Hypoxia has been reported to elicit both beneficial and adverse changes in the cardiovascular system, but its impact on the myocardium during acute exercise and altitude/hypoxic training remains less understood. We aimed to determine how a single bout of intense interval exercise and a four-week period of high-intensity endurance training under normobaric hypoxia affect cardiac marker activity in swimmers. Sixteen young male swimmers were divided into two groups: one undergoing training in hypoxia and the other in normoxia. Cardiac markers, including troponin I and T (cTnI and cTnT), heart-type fatty acid-binding protein (H-FABP), creatine kinase-MB isoenzyme (CK-MB), and myoglobin (Mb), were analyzed to assess the myocardium’s response. We found no significant differences in the physiological response of the cardiac muscle to intense physical exertion between hypoxia and normoxia. Four weeks of IHT did not alter the resting levels of cTnT, cTnI, and H-FABP, but it resulted in a noteworthy decrease in the resting concentration of CK-MB, suggesting enhanced cardiac muscle adaptation to exercise. In contrast, a reduction in resting Mb levels was observed in the control group training in normoxia. These findings suggest that IHT at moderate altitudes does not adversely affect cardiac muscle condition and may support cardiac muscle adaptation, affirming the safety and efficacy of IHT as a training method for athletes. Full article
(This article belongs to the Section Molecular Pathology, Diagnostics, and Therapeutics)
Show Figures

Figure 1

12 pages, 1634 KB  
Article
The Effects of Intermittent Hypoxic Training on Anaerobic Performance in Young Men
by Marcin Maciejczyk, Tomasz Palka, Magdalena Wiecek, Sebastian Masel and Zbigniew Szygula
Appl. Sci. 2024, 14(2), 676; https://doi.org/10.3390/app14020676 - 12 Jan 2024
Cited by 3 | Viewed by 5630
Abstract
This study aimed to comprehensively evaluate the effects of intermittent hypoxic training (IHT) on anaerobic performance in young, untrained men. Young men (n = 48) were randomly divided into two training groups and a control group. The training groups performed the same submaximal [...] Read more.
This study aimed to comprehensively evaluate the effects of intermittent hypoxic training (IHT) on anaerobic performance in young, untrained men. Young men (n = 48) were randomly divided into two training groups and a control group. The training groups performed the same submaximal interval training (three times a week for 4 weeks) in normoxia (200 m asl) or in hypoxia (IHT) (FIO2 = 14.4%). The workloads for the interval training corresponded to the intensity of the ventilatory thresholds determined in a graded test. Participants performed a supramaximal all-out sprint test in normoxia twice: before and after the training. Significant improvement in both absolute peak power (p < 0.001; ES = 0.34) and relative peak power (p < 0.001; ES = 0.54) was noted after IHT. Similar changes were not observed either after training in normoxia (p = 0.14 and p = 0.26, for absolute and relative peak power, respectively) or in the control group (p = 0.34 and p = 0.51, for absolute and relative peak power, respectively). Compared to baseline, there were no significant changes in the absolute and relative mean power of either group after training. Intermittent hypoxic training in young, untrained men can be effective in improving their peak power, but does not significantly affect their mean power. Full article
(This article belongs to the Section Applied Biosciences and Bioengineering)
Show Figures

Figure 1

14 pages, 1777 KB  
Article
Comparing the Blood Response to Hyperbaric Oxygen with High-Intensity Interval Training—A Crossover Study in Healthy Volunteers
by Anders Kjellberg, Maléne E. Lindholm, Xiaowei Zheng, Lovisa Liwenborg, Kenny Alexandra Rodriguez-Wallberg, Sergiu-Bogdan Catrina and Peter Lindholm
Antioxidants 2023, 12(12), 2043; https://doi.org/10.3390/antiox12122043 - 25 Nov 2023
Cited by 8 | Viewed by 4469
Abstract
High-intensity interval training (HIIT) and hyperbaric oxygen therapy (HBOT) induce reactive oxygen species (ROS) formation and have immunomodulatory effects. The lack of readily available biomarkers for assessing the dose–response relationship is a challenge in the clinical use of HBOT, motivating this feasibility study [...] Read more.
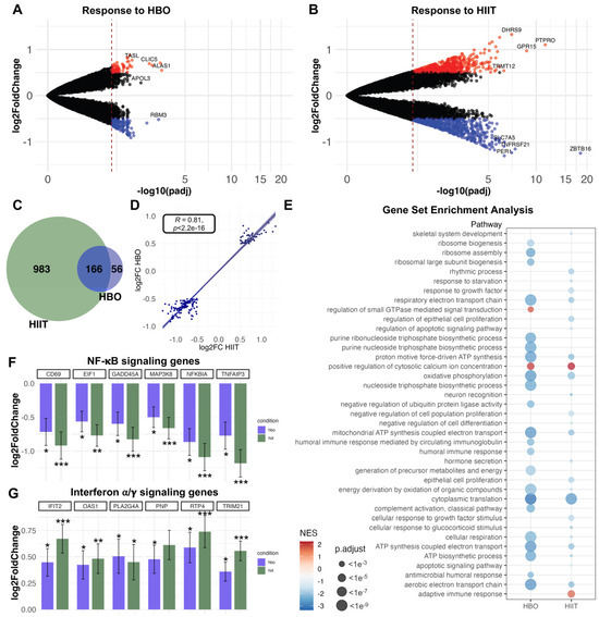
High-intensity interval training (HIIT) and hyperbaric oxygen therapy (HBOT) induce reactive oxygen species (ROS) formation and have immunomodulatory effects. The lack of readily available biomarkers for assessing the dose–response relationship is a challenge in the clinical use of HBOT, motivating this feasibility study to evaluate the methods and variability. The overall hypothesis was that a short session of hyperbaric oxygen (HBO2) would have measurable effects on immune cells in the same physiological range as shown in HIIT; and that the individual response to these interventions can be monitored in venous blood and/or peripheral blood mononuclear cells (PBMCs). Ten healthy volunteers performed two interventions; a 28 min HIIT session and 28 min HBO2 in a crossover design. We evaluated bulk RNA sequencing data from PBMCs, with a separate analysis of mRNA and microRNA. Blood gases, peripheral venous oxygen saturation (SpvO2), and ROS levels were measured in peripheral venous blood. We observed an overlap in the gene expression changes in 166 genes in response to HIIT and HBO2, mostly involved in hypoxic or inflammatory pathways. Both interventions were followed by downregulation of several NF-κB signaling genes in response to both HBO2 and HIIT, while several interferon α/γ signaling genes were upregulated. Only 12 microRNA were significantly changed in HBO2 and 6 in HIIT, without overlap between interventions. ROS levels were elevated in blood at 30 min and 60 min compared to the baseline during HIIT, but not during/after HBO2. In conclusion, HBOT changed the gene expression in a number of pathways measurable in PBMC. The correlation of these changes with the dose and individual response to treatment warrants further investigation. Full article
(This article belongs to the Section ROS, RNS and RSS)
Show Figures

Figure 1

18 pages, 2838 KB  
Article
Neonatal Hypoxic-Ischemic Encephalopathy Grading from Multi-Channel EEG Time-Series Data Using a Fully Convolutional Neural Network
by Shuwen Yu, William P. Marnane, Geraldine B. Boylan and Gordon Lightbody
Technologies 2023, 11(6), 151; https://doi.org/10.3390/technologies11060151 - 25 Oct 2023
Cited by 9 | Viewed by 5020
Abstract
A deep learning classifier is proposed for grading hypoxic-ischemic encephalopathy (HIE) in neonates. Rather than using handcrafted features, this architecture can be fed with raw EEG. Fully convolutional layers were adopted both in the feature extraction and classification blocks, which makes this architecture [...] Read more.
A deep learning classifier is proposed for grading hypoxic-ischemic encephalopathy (HIE) in neonates. Rather than using handcrafted features, this architecture can be fed with raw EEG. Fully convolutional layers were adopted both in the feature extraction and classification blocks, which makes this architecture simpler, and deeper, but with fewer parameters. Here, two large (335 h and 338 h, respectively) multi-center neonatal continuous EEG datasets were used for training and testing. The model was trained based on weak labels and channel independence. A majority vote method was used for the post-processing of the classifier results (across time and channels) to increase the robustness of the prediction. A dimension reduction tool, UMAP, was used to visualize the model classification effect. The proposed system achieved an accuracy of 86.09% (95% confidence interval: 82.41–89.78%), an MCC of 0.7691, and an AUC of 86.23% on the large unseen test set. Two convolutional neural network architectures which utilized time-frequency distribution features were selected as the baseline as they had been developed or tested on the same datasets. A relative improvement of 23.65% in test accuracy was obtained as compared with the best baseline. In addition, if only one channel was available, the test accuracy was only reduced by 2.63–5.91% compared with making decisions based on the eight channels. Full article
(This article belongs to the Special Issue Selected Papers from ICNC-FSKD 2023 Conference)
Show Figures

Figure 1

8 pages, 273 KB  
Brief Report
Exploring the Impact of Training Methods on Repeated Sprints in Hypoxia Training Effects
by Daniel Rojas-Valverde, Aldo A. Vasquez-Bonilla, Rafael Timón, Joan M. Feliu-Ilvonen, Ismael Martínez-Guardado and Guillermo Olcina
Oxygen 2023, 3(3), 366-373; https://doi.org/10.3390/oxygen3030023 - 8 Sep 2023
Cited by 2 | Viewed by 3561
Abstract
Background: Emerging evidence suggests that the outcomes of hypoxia training may be influenced by various factors, contingent upon the chosen method, such as chamber, tent, or mask. This study aimed to examine how different training methods influence the effects of Repeated Sprints in [...] Read more.
Background: Emerging evidence suggests that the outcomes of hypoxia training may be influenced by various factors, contingent upon the chosen method, such as chamber, tent, or mask. This study aimed to examine how different training methods influence the effects of Repeated Sprints in Hypoxia (RSH) training. Methods: Sixteen well-trained cyclists were divided into two groups, experimental (tent; n = 8) and control (mask; n = 8), and carried out eight RSH sessions for four weeks. Training sessions consisted of three bouts of high-intensity sprints using a cycle ergometer. The indoor ambient conditions (CO2, temperature, and humidity), performance variables (power and relative power output), arterial oxygen saturation, local muscle oxygen of vastus lateralis, heart rate, core temperature, and physiological variables (perception of effort) were measured in each training session. Results: The experimental group reported significantly higher CO2 (p < 0.001 ES = 0.784), humidity levels (p < 0.001 ES = 0.750), thermal discomfort (p = 0.003 ES = 0.266), dehydration (p 0.025 ES = 0.097), heart rate (p = 0.017 ES = 0.113), and lower muscle oxygen amplification (p = 0.002 ES = 0.181) than the control group. Conclusion: According to the responses observed, interval training performed under hypoxic conditions inside a chamber induces a more severe physiological response. Full article
17 pages, 5671 KB  
Article
Effects of Intermittent Hypoxia and Electrical Muscle Stimulation on Cognitive and Physiological Metrics
by Elizaveta Reganova, Ksenia Solovyeva, Dmitriy Buyanov, Alexander Yu. Gerasimenko and Dmitry Repin
Bioengineering 2023, 10(5), 536; https://doi.org/10.3390/bioengineering10050536 - 27 Apr 2023
Cited by 11 | Viewed by 3443
Abstract
Objectives: This study describes the effects of interval hypoxic training and electrical muscle stimulation (EMS) technology on human productivity with the following metrics: biochemical indices, cognitive abilities, changes in oxygenated (HbO) and deoxygenated (Hb) hemoglobin concentrations over the prefrontal cortex, and functional connectivity [...] Read more.
Objectives: This study describes the effects of interval hypoxic training and electrical muscle stimulation (EMS) technology on human productivity with the following metrics: biochemical indices, cognitive abilities, changes in oxygenated (HbO) and deoxygenated (Hb) hemoglobin concentrations over the prefrontal cortex, and functional connectivity via electroencephalography (EEG). Methods: All measurements according to the described technology were made before the start of training and one month later, right after it ended. The study involved middle-aged Indo-European men. Specifically, there were 14, 15, and 18 participants in the control, hypoxic, and EMS groups, respectively. Results: EMS training improved reactions and nonverbal memory but decreased attention scores. Functional connectivity decreased in the EMS group while it increased in the hypoxic group. A result of the interval normobaric hypoxic training (IHT) was significantly improved contextual memory, with a p-value = 0.08. Conclusions: It was found that EMS training is more likely to cause stress on the body than positively affect cognitive functions. At the same time, interval hypoxic training can be considered a promising direction for increasing human productivity. The data obtained during the study can also help in the timely diagnosis of insufficient or overestimated indicators of biochemistry. Full article
(This article belongs to the Special Issue Biomechanics, Health, Disease and Rehabilitation)
Show Figures

Figure 1

17 pages, 712 KB  
Systematic Review
Effect of Exercise on Arterial Stiffness in Healthy Young, Middle-Aged and Older Women: A Systematic Review
by Yong Sheng Lan, Teng Keen Khong and Ashril Yusof
Nutrients 2023, 15(2), 308; https://doi.org/10.3390/nu15020308 - 7 Jan 2023
Cited by 19 | Viewed by 10269
Abstract
Arterial stiffness, an age-dependent phenomenon, is improved with exercise, which in turn may prevent cardiovascular diseases in women. However, there is a lack of consolidated information on the impact of exercise on arterial stiffness among healthy women. The aim of this review was [...] Read more.
Arterial stiffness, an age-dependent phenomenon, is improved with exercise, which in turn may prevent cardiovascular diseases in women. However, there is a lack of consolidated information on the impact of exercise on arterial stiffness among healthy women. The aim of this review was to (i) analyse the effect of exercise on arterial stiffness in healthy young, middle-aged, and older women, and (ii) recommend types, intensity, and frequency for each age group. Database searches on PubMed, ScienceDirect, Web of Science, and Scopus were conducted using PRISMA guidelines until September 2022. The keywords were: exercise, women/female, and arterial stiffness. The inclusion criteria were: healthy women, supervised exercise, and arterial stiffness measures. Study quality and bias were assessed using the PEDro scale. Fifty-one papers were classified into young (n = 15), middle-aged (n = 14), and older (n = 22) women. Improvements in arterial stiffness were observed among: young women (Pulse Wave Velocity, PWV: 4.9–6.6 m/s), following an 8-week high-intensity aerobic (3 days/week) or hypoxic high-intensity interval training; middle-aged women (PWV: 5.1–7.9 m/s), aerobic exercise with moderate intensity or stretching exercise at “moderate to heavy” (Borg Scale), 20–30 s per site, 10 s of rest interval for 30 min; and for older women (PWV: 7.9–15.6 m/s), resistance training at light intensity, aerobic exercise at any intensity, or a combination of the two exercises. This review shows that arterial stiffness increases with age in healthy women and has an inverse relationship with exercise intensity. Therefore, when prescribing exercise to improve arterial stiffness, age and arterial stiffness measures should be accounted for. Full article
(This article belongs to the Special Issue Adipose Tissue Metabolism and Exercise in Health and Disease)
Show Figures

Graphical abstract

15 pages, 1163 KB  
Systematic Review
High-Intensity Interval Training (HIIT) in Hypoxia Improves Maximal Aerobic Capacity More Than HIIT in Normoxia: A Systematic Review, Meta-Analysis, and Meta-Regression
by Ailsa Westmacott, Nilihan E. M. Sanal-Hayes, Marie McLaughlin, Jacqueline L. Mair and Lawrence D. Hayes
Int. J. Environ. Res. Public Health 2022, 19(21), 14261; https://doi.org/10.3390/ijerph192114261 - 1 Nov 2022
Cited by 26 | Viewed by 8027
Abstract
The present study aimed to determine the effect of high intensity interval training (HIIT) in hypoxia on maximal oxygen uptake (VO2max) compared with HIIT in normoxia with a Preferred Reporting Items for Systematic Reviews and Meta-Analysis (PRISMA)-accordant meta-analysis and meta-regression. Studies [...] Read more.
The present study aimed to determine the effect of high intensity interval training (HIIT) in hypoxia on maximal oxygen uptake (VO2max) compared with HIIT in normoxia with a Preferred Reporting Items for Systematic Reviews and Meta-Analysis (PRISMA)-accordant meta-analysis and meta-regression. Studies which measured VO2max following a minimum of 2 weeks intervention featuring HIIT in hypoxia versus HIIT in normoxia were included. From 119 originally identified titles, nine studies were included (n = 194 participants). Meta-analysis was conducted on change in (∆) VO2max using standardised mean difference (SMD) and a random effects model. Meta-regression examined the relationship between the extent of environmental hypoxia (fractional inspired oxygen [FiO2]) and ∆VO2max and intervention duration and ∆VO2max. The overall SMD for ∆VO2max following HIIT in hypoxia was 1.14 (95% CI = 0.56–1.72; p < 0.001). Meta-regressions identified no significant relationship between FiO2 (coefficient estimate = 0.074, p = 0.852) or intervention duration (coefficient estimate = 0.071, p = 0.423) and ∆VO2max. In conclusion, HIIT in hypoxia improved VO2max compared to HIIT in normoxia. Neither extent of hypoxia, nor training duration modified this effect, however the range in FiO2 was small, which limits interpretation of this meta-regression. Moreover, training duration is not the only training variable known to influence ∆VO2max, and does not appropriately capture total training stress or load. This meta-analysis provides pooled evidence that HIIT in hypoxia may be more efficacious at improving VO2max than HIIT in normoxia. The application of these data suggest adding a hypoxic stimuli to a period of HIIT may be more effective at improving VO2max than HIIT alone. Therefore, coaches and athletes with access to altitude (either natural or simulated) should consider implementing HIIT in hypoxia, rather than HIIT in normoxia where possible, assuming no negative side effects. Full article
(This article belongs to the Special Issue The Health Outcomes of High-Intensity Interval Exercise and Training)
Show Figures

Figure 1

11 pages, 651 KB  
Article
Effects of Resistance Training in Hypobaric vs. Normobaric Hypoxia on Circulating Ions and Hormones
by Rafael Timon, Guillermo Olcina, Paulino Padial, Juan Bonitch-Góngora, Ismael Martínez-Guardado, Cristina Benavente, Blanca de la Fuente and Belen Feriche
Int. J. Environ. Res. Public Health 2022, 19(6), 3436; https://doi.org/10.3390/ijerph19063436 - 14 Mar 2022
Cited by 8 | Viewed by 3684
Abstract
Hypobaric hypoxia (HH) seems to lead to different responses compared to normobaric hypoxia (NH) during physical conditioning. The aim of the study was to analyze the hormonal and circulating ion responses after performing high-intensity resistance training with different inter-set rest under HH and [...] Read more.
Hypobaric hypoxia (HH) seems to lead to different responses compared to normobaric hypoxia (NH) during physical conditioning. The aim of the study was to analyze the hormonal and circulating ion responses after performing high-intensity resistance training with different inter-set rest under HH and NH condition. Sixteen male volunteers were randomly divided into two training groups. Each group completed two counterbalanced resistance training sessions (three sets × ten repetitions, remaining two repetitions in reserve), with both one- and two-minute inter-set rest, under HH and NH. Blood samples were obtained to determine hormones and circulating ions (Ca2+, Pi, and HCO3) at baseline and after training sessions (5, 10, and 30 min). Resistance training with one-minute rest caused greater hormonal stress than with two-minute rest in cortisol and growth hormone, although the hypoxic environmental condition did not cause any significant alterations in these hormones. The short inter-set rest also caused greater alterations in HCO3 and Pi than the longer rest. Additionally, higher levels of Ca2+ and Pi, and lower levels of HCO3, were observed after training in HH compared to NH. Metabolic and physiological responses after resistance training are mediated by inter-set rest intervals and hypoxic environmental condition. According to the alterations observed in the circulating ions, HH could cause greater muscular fatigue and metabolic stress than NH. Full article
Show Figures

Figure 1

23 pages, 2307 KB  
Review
A Sports Nutrition Perspective on the Impacts of Hypoxic High-Intensity Interval Training (HIIT) on Appetite Regulatory Mechanisms: A Narrative Review of the Current Evidence
by Chung-Yu Chen, Chun-Chung Chou, Ke-Xun Lin, Toby Mündel, Mu-Tsung Chen, Yi-Hung Liao and Shiow-Chwen Tsai
Int. J. Environ. Res. Public Health 2022, 19(3), 1736; https://doi.org/10.3390/ijerph19031736 - 2 Feb 2022
Cited by 7 | Viewed by 7803
Abstract
High-intensity interval training (HIIT) and low-oxygen exposure may inhibit the secretion of appetite-stimulating hormones, suppress appetite, and inhibit dietary intake. Physiological changes affecting appetite are frequent and include appetite hormone (ghrelin, leptin, PYY, and GLP-1) effects and the subjective loss of appetite, resulting [...] Read more.
High-intensity interval training (HIIT) and low-oxygen exposure may inhibit the secretion of appetite-stimulating hormones, suppress appetite, and inhibit dietary intake. Physiological changes affecting appetite are frequent and include appetite hormone (ghrelin, leptin, PYY, and GLP-1) effects and the subjective loss of appetite, resulting in nutritional deficiencies. This paper is a narrative review of the literature to verify the HIIT effect on appetite regulation mechanisms and discusses the possible relationship between appetite effects and the need for high-intensity exercise training in a hypoxic environment. We searched MEDLINE/PubMed and the Web of Science databases, as well as English articles (gray literature by Google Scholar for English articles) through Google Scholar, and the searched studies primarily focused on the acute effects of exercise and hypoxic environmental factors on appetite, related hormones, and energy intake. In a general normoxic environment, regular exercise habits may have accustomed the athlete to intense training and, therefore, no changes occurred in their subjective appetite, but there is a significant effect on the appetite hormones. The higher the exercise intensity and the longer the duration, the more likely exercise is to cause exercise-induced appetite loss and changes in appetite hormones. It has not been clear whether performing HIIT in a hypoxic environment may interfere with the exerciser’s diet or the nutritional supplement intake as it suppresses appetite, which, in turn, affects and interferes with the recovery efficiency after exercise. Although appetite-regulatory hormones, the subjective appetite, and energy intake may be affected by exercise, such as hypoxia or hypoxic exercise, we believe that energy intake should be the main observable indicator in future studies on environmental and exercise interventions. Full article
(This article belongs to the Special Issue Exercise and Sport Science: Moving Towards the Next Decade)
Show Figures

Figure 1

11 pages, 936 KB  
Article
Affective and Enjoyment Responses to Sprint Interval Exercise at Different Hypoxia Levels
by Zhaowei Kong, Mingzhu Hu, Shengyan Sun, Liye Zou, Qingde Shi, Yubo Jiao and Jinlei Nie
Int. J. Environ. Res. Public Health 2021, 18(15), 8171; https://doi.org/10.3390/ijerph18158171 - 2 Aug 2021
Cited by 6 | Viewed by 3398
Abstract
Benefits of performing sprint interval training (SIT) under hypoxic conditions on improving cardiorespiratory fitness and body composition have been well-documented, yet data is still lacking regarding affective responses to SIT under hypoxia. This study aimed to compare affective responses to SIT exercise under [...] Read more.
Benefits of performing sprint interval training (SIT) under hypoxic conditions on improving cardiorespiratory fitness and body composition have been well-documented, yet data is still lacking regarding affective responses to SIT under hypoxia. This study aimed to compare affective responses to SIT exercise under different oxygen conditions. Nineteen active males participated in three sessions of acute SIT exercise (20 repetitions of 6 s of all-out cycling bouts interspersed with 15 s of passive recovery) under conditions of normobaric normoxia (SL: PIO2 150 mmHg, FIO2 0.209), moderate hypoxia (MH: PIO2 117 mmHg, FIO2 0.154, simulating an altitude corresponding to 2500 m), and severe hypoxia (SH: PIO2 87 mmHg, FIO2 0.112, simulating an altitude of 5000 m) in a randomized order. Perceived exertions (RPE), affect, activation, and enjoyment responses were recorded before and immediately after each SIT session. There were no significant differences across the three conditions in RPE or the measurements of affective responses, despite a statistically lower SpO2 (%) in severe hypoxia. Participants maintained a positive affect valence and reported increased activation in all the three SIT conditions. Additionally, participants experienced a medium level of enjoyment after exercise as indicated by the exercise enjoyment scale (EES) and physical activity enjoyment scale (PACES). These results indicated that performing short duration SIT exercise under severe hypoxia could be perceived as pleasurable and enjoyable as performing it under normoxia in active male population. Full article
(This article belongs to the Special Issue The Health Outcomes of High-Intensity Interval Exercise and Training)
Show Figures

Figure 1

Back to TopTop