Sign in to use this feature.

Years

Between: -

Subjects

remove_circle_outline
remove_circle_outline
remove_circle_outline
remove_circle_outline
remove_circle_outline
remove_circle_outline
remove_circle_outline
remove_circle_outline
remove_circle_outline

Journals

remove_circle_outline
remove_circle_outline
remove_circle_outline
remove_circle_outline
remove_circle_outline
remove_circle_outline
remove_circle_outline
remove_circle_outline
remove_circle_outline
remove_circle_outline
remove_circle_outline

Article Types

Countries / Regions

remove_circle_outline
remove_circle_outline
remove_circle_outline
remove_circle_outline

Search Results (546)

Search Parameters:
Keywords = interference baseline

Order results
Result details
Results per page
Select all
Export citation of selected articles as:
25 pages, 21519 KB  
Article
PVConv: Enhancing Depthwise Separable Convolution via Preference-Value Learning for Similar-Feature Discrimination
by Weixiong Peng, Bingyan Li, Ping Wang, Huiping Huang, Yangyang Zou and Xiaoli Qiao
Electronics 2025, 14(24), 4978; https://doi.org/10.3390/electronics14244978 - 18 Dec 2025
Abstract
Depthwise Separable Convolution (DSC) is widely used due to its significant reduction in parameters and computational cost. However, the depthwise convolution process leads to a decrease in spatial information integration, limiting the network’s expressive power. To address this, we propose a novel Preference-Value [...] Read more.
Depthwise Separable Convolution (DSC) is widely used due to its significant reduction in parameters and computational cost. However, the depthwise convolution process leads to a decrease in spatial information integration, limiting the network’s expressive power. To address this, we propose a novel Preference-Value Convolution (PVConv) to enhance DSC’s expressiveness. By integrating PVConv into DSC, we introduce the Preference-Value Depthwise Separable Convolution (PVDSC) structure. We integrate both DSC and PVDSC into the YOLOv8 framework and conduct experiments on a beverage container dataset containing visually similar object categories and background interference. Results show that, with minimal increase in parameters and computational cost, introducing preference values significantly improves detection accuracy, F1 score, and attention consistency, especially at high IoU thresholds (mAP@50:95), where object localization is greatly enhanced and certain metrics even surpass complex baseline models. Overall, PVConv significantly enhances the expressiveness of DSC-based networks while maintaining low computational overhead, with promising applications. Full article
(This article belongs to the Section Artificial Intelligence)
38 pages, 16405 KB  
Article
Design and Performance Study of Small Multirotor UAVs with Adjunctive Folding-Wing Range Extender
by Ronghao Zhang, Yang Lu, Xice Xu, Heyang Zhang and Kai Guan
Drones 2025, 9(12), 877; https://doi.org/10.3390/drones9120877 - 18 Dec 2025
Abstract
Small multi-rotor UAVs face endurance limitations during long-range missions due to high rotor energy consumption and limited battery capacity. This paper proposes a folding-wing range extender integrating a sliding-rotating two-degree-of-freedom folding wing—which, when deployed, quadruples the fuselage length yet folds within its profile—and [...] Read more.
Small multi-rotor UAVs face endurance limitations during long-range missions due to high rotor energy consumption and limited battery capacity. This paper proposes a folding-wing range extender integrating a sliding-rotating two-degree-of-freedom folding wing—which, when deployed, quadruples the fuselage length yet folds within its profile—and a tail-thrust propeller. The device can be rapidly installed on host small multi-rotor UAVs. During cruise, it utilizes wing unloading and incoming horizontal airflow to reduce rotor power consumption, significantly extending range while minimally impacting portability, operational convenience, and maneuverability. To evaluate its performance, a 1-kg-class quadrotor test platform and matching folding-wing extender were developed. An energy consumption model was established using Blade Element Momentum Theory, followed by simulation analysis of three flight conditions. Results show that after installation, the required rotor power decreases substantially with increasing speed, while total system power growth slows noticeably. Although the added weight and drag increase low-speed power consumption, net range extension emerges near 15 m/s and intensifies with speed. Subsequent parametric sensitivity analysis and mission profile analysis indicate that weight reduction and aerodynamic optimization can effectively enhance the device’s performance. Furthermore, computational fluid dynamics (CFD) analysis confirms the effectiveness of the dihedral wing design in mitigating mutual interference between the rotor and the wing. Flight tests covering five conditions validated the extender’s effectiveness, demonstrating at 20 m/s cruise: 20% reduction in total power, 25% improvement in endurance/range, 34% lower specific power, and 52% higher equivalent lift-to-drag ratio compared to the baseline UAV. Full article
(This article belongs to the Section Drone Design and Development)
25 pages, 9939 KB  
Article
RAC-RTDETR: A Lightweight, Efficient Real-Time Small-Object Detection Algorithm for Steel Surface Defect Detection
by Zhenping Xu and Nengxi Wang
Electronics 2025, 14(24), 4968; https://doi.org/10.3390/electronics14244968 - 18 Dec 2025
Abstract
Steel, a fundamental material in modern industry, is widely used across manufacturing, construction, and energy sectors. Steel surface defects exhibit characteristics such as multiple classes, multi-scale features, small detection targets, and low-contrast backgrounds, making detection difficult. We propose RAC-RTDETR, a lightweight real-time detection [...] Read more.
Steel, a fundamental material in modern industry, is widely used across manufacturing, construction, and energy sectors. Steel surface defects exhibit characteristics such as multiple classes, multi-scale features, small detection targets, and low-contrast backgrounds, making detection difficult. We propose RAC-RTDETR, a lightweight real-time detection algorithm designed for accurately identifying small surface defects on steel. Key improvements include: (1) The ARNet network, combining the ADown module and the RepNCSPELAN4-CAA module with a CAA-based attention mechanism, results in a lighter backbone network with better feature extraction and enhanced small-object detection by integrating contextual information; (2) The novel AIFI-ASMD module, composed of Adaptive Sparse Self-Attention (ASSA), Spatially Enhanced Feedforward Network (SEFN), Multi-Cognitive Visual Adapter (Mona), and Dynamic Tanh (DyT), optimizes feature interactions at different scales, reduces noise interference, and improves spatial awareness and long-range dependency modeling for better detection of multi-scale objects; (3) The Converse2D upsampling module replaces traditional upsampling methods, preserving details and enhancing small-object recognition in low-contrast, sparse feature scenarios. Experimental results on the NEU-DET and GC10-DET datasets show that RAC-RTDETR outperforms baseline models with MAP improvements of 3.56% and 3.47%, a 36.18% reduction in Parameters, a 40.70% decrease in GFLOPs, and a 7.96% increase in FPS. Full article
(This article belongs to the Special Issue Advances in Real-Time Object Detection and Tracking)
Show Figures

Figure 1

25 pages, 2977 KB  
Article
Implementation of Deep Reinforcement Learning for Radio Telescope Control and Scheduling
by Sarut Puangragsa, Tanawit Sahavisit, Popphon Laon, Utumporn Puangragsa and Pattarapong Phasukkit
Galaxies 2025, 13(6), 137; https://doi.org/10.3390/galaxies13060137 - 17 Dec 2025
Abstract
The proliferation of terrestrial and space-based communication systems introduces significant radio frequency interference (RFI), which severely compromises data acquisition for radio telescopes, necessitating robust and dynamic scheduling solutions. This study addresses this challenge by implementing a Deep Recurrent Reinforcement Learning (DRL) framework for [...] Read more.
The proliferation of terrestrial and space-based communication systems introduces significant radio frequency interference (RFI), which severely compromises data acquisition for radio telescopes, necessitating robust and dynamic scheduling solutions. This study addresses this challenge by implementing a Deep Recurrent Reinforcement Learning (DRL) framework for the control and dynamic scheduling of the X-Y pedestal-mounted KMITL radio telescope, explicitly trained for RFI avoidance. The methodology involved developing a custom simulation environment with a domain-specific Convolutional Neural Network (CNN) feature extractor and a Long Short-Term Memory (LSTM) network to model temporal dynamics and long-horizon planning. Comparative evaluation demonstrated that the recurrent DRL agent achieved a mean effective survey coverage of 475 deg2/h, representing a 72.7% superiority over the non-recurrent baseline, and maintained exceptional stability with only 1.0% degradation in median coverage during real-world deployment. The DRL framework offers a highly reliable and adaptive solution for telescope scheduling that is capable of maintaining survey efficiency while proactively managing dynamic RFI sources. Full article
(This article belongs to the Special Issue Recent Advances in Radio Astronomy)
Show Figures

Figure 1

18 pages, 1564 KB  
Article
Salient Object Detection in Optical Remote Sensing Images Based on Hierarchical Semantic Interaction
by Jingfan Xu, Qi Zhang, Jinwen Xing, Mingquan Zhou and Guohua Geng
J. Imaging 2025, 11(12), 453; https://doi.org/10.3390/jimaging11120453 - 17 Dec 2025
Abstract
Existing salient object detection methods for optical remote sensing images still face certain limitations due to complex background variations, significant scale discrepancies among targets, severe background interference, and diverse topological structures. On the one hand, the feature transmission process often neglects the constraints [...] Read more.
Existing salient object detection methods for optical remote sensing images still face certain limitations due to complex background variations, significant scale discrepancies among targets, severe background interference, and diverse topological structures. On the one hand, the feature transmission process often neglects the constraints and complementary effects of high-level features on low-level features, leading to insufficient feature interaction and weakened model representation. On the other hand, decoder architectures generally rely on simple cascaded structures, which fail to adequately exploit and utilize contextual information. To address these challenges, this study proposes a Hierarchical Semantic Interaction Module to enhance salient object detection performance in optical remote sensing scenarios. The module introduces foreground content modeling and a hierarchical semantic interaction mechanism within a multi-scale feature space, reinforcing the synergy and complementarity among features at different levels. This effectively highlights multi-scale and multi-type salient regions in complex backgrounds. Extensive experiments on multiple optical remote sensing datasets demonstrate the effectiveness of the proposed method. Specifically, on the EORSSD dataset, our full model integrating both CA and PA modules improves the max F-measure from 0.8826 to 0.9100 (↑2.74%), increases maxE from 0.9603 to 0.9727 (↑1.24%), and enhances the S-measure from 0.9026 to 0.9295 (↑2.69%) compared with the baseline. These results clearly demonstrate the effectiveness of the proposed modules and verify the robustness and strong generalization capability of our method in complex remote sensing scenarios. Full article
(This article belongs to the Special Issue AI-Driven Remote Sensing Image Processing and Pattern Recognition)
Show Figures

Figure 1

18 pages, 3128 KB  
Article
Classification of Fractional-Order Chaos and Integer-Order Chaos Using a Multi-Branch Deep Learning Network Model
by Jingchan Lv, Hongcun Mao, Yu Wang and Zhihai Yao
Fractal Fract. 2025, 9(12), 822; https://doi.org/10.3390/fractalfract9120822 - 16 Dec 2025
Abstract
Fractional-order chaotic systems describe complex dynamic processes with memory effects and long-range correlations, while integer-order chaotic systems are generally viewed as a special case of fractional-order counterparts. This close relationship often renders the two difficult to distinguish in practice. However, existing studies mostly [...] Read more.
Fractional-order chaotic systems describe complex dynamic processes with memory effects and long-range correlations, while integer-order chaotic systems are generally viewed as a special case of fractional-order counterparts. This close relationship often renders the two difficult to distinguish in practice. However, existing studies mostly design analytical methods for integer-order or fractional-order chaotic systems separately, lacking a unified classification framework that does not rely on prior assumptions about the system order. In this paper, we propose a multi-branch deep learning model integrating a multi-scale convolutional neural network, time–frequency analysis, Transformer blocks, and dynamic memory network to classify integer-order chaos, fractional-order chaos, and steady states. Experiments are conducted on time series from canonical chaotic systems—including the Lorenz, Rössler, Lü, and Chen systems—in both integer- and fractional-order formulations, under two data generation protocols: varying initial conditions and varying system parameters. We evaluate the model under two scenarios: (1) assessing baseline classification performance on noise-free data and (2) testing robustness against increasing levels of Gaussian, salt-and-pepper and Rayleigh noise. The model achieves classification accuracy above 99% on noise-free data across all tested systems. Under noise interference, it demonstrates strong robustness: accuracy remains above 89.7% under high-intensity Gaussian noise. Moreover, we demonstrate that the model trained with fixed system parameters but varying initial conditions generalizes poorly to unseen parameter settings, whereas training with diverse system parameters—while fixing initial conditions—markedly improves generalization. This work offers a data-driven framework for distinguishing integer- and fractional-order chaos and highlights the critical role of training data diversity in building generalizable classifiers for dynamical systems. Full article
Show Figures

Figure 1

28 pages, 4625 KB  
Article
Hybrid PCA-Based and Machine Learning Approaches for Signal-Based Interference Detection and Anomaly Classification Under Synthetic Data Conditions
by Sebastián Čikovský, Patrik Šváb and Peter Hanák
Sensors 2025, 25(24), 7585; https://doi.org/10.3390/s25247585 - 14 Dec 2025
Viewed by 101
Abstract
This article addresses anomaly detection in multichannel spatiotemporal data under strict low-false-alarm constraints (e.g., 1% False Positive Rate, FPR), a requirement essential for safety-critical applications such as signal interference monitoring in sensor networks. We introduce a lightweight, interpretable pipeline that deliberately avoids deep [...] Read more.
This article addresses anomaly detection in multichannel spatiotemporal data under strict low-false-alarm constraints (e.g., 1% False Positive Rate, FPR), a requirement essential for safety-critical applications such as signal interference monitoring in sensor networks. We introduce a lightweight, interpretable pipeline that deliberately avoids deep learning dependencies, implemented solely in NumPy and scikit-learn. The core innovation lies in fusing three complementary anomaly signals in an ensemble: (i) Principal Component Analysis (PCA) Reconstruction Error (MSE) to capture global structure deviations, (ii) Local Outlier Factor (LOF) on residual maps to detect local rarity, and (iii) Monte Carlo Variance as a measure of epistemic uncertainty in model predictions. These signals are combined via learned logistic regression (F*) and specialized Neyman–Pearson optimized fusion (F** and F***) to rigorously enforce bounded false alarms. Evaluated on synthetic benchmarks that simulate realistic anomalies and extensive SNR shifts (±12 dB), the fusion approach demonstrates exceptional robustness. While the best single baseline (MC-variance) achieves a True Positive Rate (TPR) of ≈0.60 at 1% FPR on the 0 dB hold-out, the fusion significantly raises this to ≈0.74 (F**), avoiding the performance collapse of baselines under degraded SNR (maintaining ≈ 0.62 TPR at −12 dB). This deployable solution provides a transparent, edge-ready anomaly detection capability that is highly effective at operating points critical for reliable monitoring in dynamic environments. Full article
(This article belongs to the Section Intelligent Sensors)
Show Figures

Figure 1

19 pages, 5723 KB  
Article
EDM-UNet: An Edge-Enhanced and Attention-Guided Model for UAV-Based Weed Segmentation in Soybean Fields
by Jiaxin Gao, Feng Tan and Xiaohui Li
Agriculture 2025, 15(24), 2575; https://doi.org/10.3390/agriculture15242575 - 12 Dec 2025
Viewed by 118
Abstract
Weeds will compete with soybeans for resources such as light, water and nutrients, inhibit the growth of soybeans, and reduce their yield and quality. Aiming at the problems of low efficiency, high environmental risk and insufficient weed identification accuracy in complex farmland scenarios [...] Read more.
Weeds will compete with soybeans for resources such as light, water and nutrients, inhibit the growth of soybeans, and reduce their yield and quality. Aiming at the problems of low efficiency, high environmental risk and insufficient weed identification accuracy in complex farmland scenarios of traditional weed management methods, this study proposes a weed segmentation method for soybean fields based on unmanned aerial vehicle remote sensing. This method enhances the channel feature selection capability by introducing a lightweight ECA module, improves the target boundary recognition by combining Canny edge detection, and designs directional consistency filtering and morphological post-processing to optimize the spatial structure of the segmentation results. The experimental results show that the EDM-UNet method achieves the best performance effect on the self-built dataset, and the MIoU, Recall and Precision on the test set reach 89.45%, 93.53% and 94.78% respectively. In terms of model inference speed, EDM-UNet also performs well, with an FPS of 40.36, which can meet the requirements of real-time detection models. Compared with the baseline network model, the MIoU, Recall and Precision of EDM-UNet increased by 6.71%, 5.67% and 3.03% respectively, and the FPS decreased by 11.25. In addition, performance evaluation experiments were conducted under different degrees of weed interference conditions. The models all showed good detection effects, verifying that the model proposed in this study can accurately segment weeds in soybean fields. This research provides an efficient solution for weed segmentation in complex farmland environments that takes into account both computational efficiency and segmentation accuracy, and has significant practical value for promoting the development of smart agricultural technology. Full article
(This article belongs to the Section Artificial Intelligence and Digital Agriculture)
Show Figures

Figure 1

14 pages, 2582 KB  
Article
Seafood Object Detection Method Based on Improved YOLOv5s
by Nan Zhu, Zhaohua Liu, Zhongxun Wang and Zheng Xie
Sensors 2025, 25(24), 7546; https://doi.org/10.3390/s25247546 - 12 Dec 2025
Viewed by 176
Abstract
To address the issues of false positives and missed detections commonly observed in traditional underwater seafood object detection algorithms, this paper proposes an improved detection method based on YOLOv5s. Specifically, we introduce a Spatial–Channel Synergistic Attention (SCSA) module after the Fast Spatial Pyramid [...] Read more.
To address the issues of false positives and missed detections commonly observed in traditional underwater seafood object detection algorithms, this paper proposes an improved detection method based on YOLOv5s. Specifically, we introduce a Spatial–Channel Synergistic Attention (SCSA) module after the Fast Spatial Pyramid Pooling layer in the backbone network. This module adopts a synergistic mechanism where the channel attention guides spatial localization, and the spatial attention feeds back to optimize channel weights, dynamically enhancing the unique features of aquatic targets (such as sea cucumber folds) while suppressing seawater background interference. In addition, we replace some C3 modules in YOLOv5s with our designed three-scale convolution dual-path variable-kernel module based on Pinwheel-shaped Convolution (C3k2-PSConv). This module strengthens the model’s ability to capture multi-dimensional features of aquatic targets, especially in the feature extraction of small-sized and occluded targets, reducing the false detection rate while ensuring the model’s lightweight property. The enhanced model is evaluated on the URPC dataset, which contains real-world underwater imagery of echinus, starfish, holothurian, and scallop. The experimental results show that compared with the baseline model YOLOv5s, while maintaining real-time inference speed, the proposed method in this paper increases the mean average precision (mAP) by 2.3% and reduces the number of parameters by approximately 2.4%, significantly improving the model’s operational efficiency. Full article
(This article belongs to the Section Sensing and Imaging)
Show Figures

Figure 1

21 pages, 3296 KB  
Article
SwinMR: A Mutual Refinement Enhanced SwinTrack Framework
by Shifeng Zhao, Chuanyuan Yang and Yanfang Fu
Appl. Sci. 2025, 15(24), 13070; https://doi.org/10.3390/app152413070 - 11 Dec 2025
Viewed by 201
Abstract
The task of tracking weak targets in low-altitude UAV scenarios requires high robustness and generalization ability of the model. Against this backdrop, this paper proposes a novel annotation and training mechanism based on SwinTrack. To improve the model’s tracking ability for weak targets, [...] Read more.
The task of tracking weak targets in low-altitude UAV scenarios requires high robustness and generalization ability of the model. Against this backdrop, this paper proposes a novel annotation and training mechanism based on SwinTrack. To improve the model’s tracking ability for weak targets, this paper proposes a pseudo-label consistency screening and background enhancement annotation strategy. This strategy enlarges the target box proportionally before training to obtain more effective background information. Furthermore, pseudo-labels are screened using a hybrid gating system of geometric overlap and confidence consistency to reduce the negative transfer interference of noise generated in different domains on the model. Since the data feature distribution varies significantly in tracking tasks, this paper introduces a mutual-teaching pseudo-label iterative training method into the field of weak target tracking. This aims to continuously transfer the model from the source domain to the target domain during iteration, thereby improving the model’s generalization ability. Experiments have shown that, when faced with a completely new dataset of weak target tracking, the proposed method improves upon recent strong baselines in single-target tracking by 0.05 in both P@20 and NP-AUC, and by 0.04 in SUS, demonstrating the enhanced tracking performance and generalization ability of the proposed method in the field of weak target tracking. Full article
Show Figures

Figure 1

19 pages, 2959 KB  
Article
Improving Speaker Diarization for Overlapped Speech with Texture-Aware Feature Fusion
by Chengli Sun, Miao Sun and Wenrui Wei
Mathematics 2025, 13(24), 3950; https://doi.org/10.3390/math13243950 - 11 Dec 2025
Viewed by 178
Abstract
Speaker diarization (SD), which aims to address the “who spoke when” problem, is a key technology in speech processing. Although end-to-end neural speaker diarization methods have simplified the traditional multi-stage pipeline, their capability to extract discriminative speaker-specific features remains constrained, particularly in overlapping [...] Read more.
Speaker diarization (SD), which aims to address the “who spoke when” problem, is a key technology in speech processing. Although end-to-end neural speaker diarization methods have simplified the traditional multi-stage pipeline, their capability to extract discriminative speaker-specific features remains constrained, particularly in overlapping speech segments. To address this limitation, we propose EEND-ECB-CGA, an enhanced neural network built upon the EEND-VC framework. Our approach introduces a texture-aware fusion module that integrates an Edge-oriented Convolution Block (ECB) with Content-Guided Attention (CGA). The ECB extracts complementary texture and edge features from spectrograms, capturing speaker-specific structural patterns that are often overlooked by energy-based features, thereby improving the detection of speaker change points. The CGA module then dynamically weights the texture-enhanced features based on their importance, emphasizing speaker-dominant regions while suppressing noise and overlap interference. Evaluations on the LibriSpeech_mini and LibriSpeech datasets demonstrate that our EEND-ECB-CGA method significantly reduces the diarization error rate (DER) compared to the baseline. Furthermore, it outperforms several mainstream end-to-end clustering-based approaches. These results validate the robustness of our method in complex, multi-speaker environments, particularly in challenging scenarios with overlapping speech. Full article
(This article belongs to the Section E1: Mathematics and Computer Science)
Show Figures

Figure 1

27 pages, 6470 KB  
Article
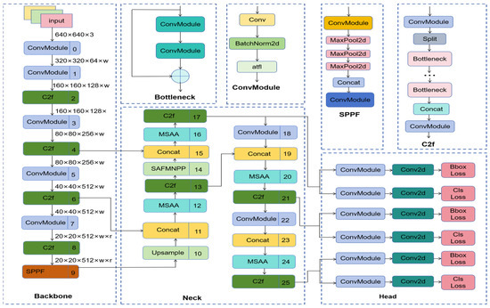
Lightweight YOLO-SR: A Method for Small Object Detection in UAV Aerial Images
by Sirong Liang, Xubin Feng, Meilin Xie, Qiang Tang, Haoran Zhu and Guoliang Li
Appl. Sci. 2025, 15(24), 13063; https://doi.org/10.3390/app152413063 - 11 Dec 2025
Viewed by 230
Abstract
To address challenges in small object detection within drone aerial imagery—such as sparse feature information, intense background interference, and drastic scale variations—this paper proposes YOLO-SR, a lightweight detection algorithm based on attention enhancement and feature reuse mechanisms. First, we designed the lightweight feature [...] Read more.
To address challenges in small object detection within drone aerial imagery—such as sparse feature information, intense background interference, and drastic scale variations—this paper proposes YOLO-SR, a lightweight detection algorithm based on attention enhancement and feature reuse mechanisms. First, we designed the lightweight feature extraction module C2f-SA, which incorporates Shuffle Attention. By integrating channel shuffling and grouped spatial attention mechanisms, this module dynamically enhances edge and texture feature responses for small objects, effectively improving the discriminative power of shallow-level features. Second, the Spatial Pyramid Pooling Attention (SPPC) module captures multi-scale contextual information through spatial pyramid pooling. Combined with dual-path (channel and spatial) attention mechanisms, it optimizes feature representation while significantly suppressing complex background interference. Finally, the detection head employs a decoupled architecture separating classification and regression tasks, supplemented by a dynamic loss weighting strategy to mitigate small object localization inaccuracies. Experimental results on the RGBT-Tiny dataset demonstrate that compared to the baseline model YOLOv5s, our algorithm achieves a 5.3% improvement in precision, a 13.1% increase in recall, and respective gains of 11.5% and 22.3% in mAP0.5 and mAP0.75, simultaneously reducing the number of parameters by 42.9% (from 7.0 × 106 to 4.0 × 106) and computational cost by 37.2% (from 60.0 GFLOPs to 37.7 GFLOPs). The comprehensive improvement across multiple metrics validates the superiority of the proposed algorithm in both accuracy and efficiency. Full article
Show Figures

Figure 1

13 pages, 4003 KB  
Article
MRA-YOLOv8: A Transmission Line Fault Detection Algorithm Integrating Multi-Scale Feature Fusion
by Shuai Hao, Jing Li and Xu Ma
Sensors 2025, 25(24), 7508; https://doi.org/10.3390/s25247508 - 10 Dec 2025
Viewed by 259
Abstract
Aiming at the problems of complex background interference and partial occlusion of fault targets during UAV transmission line inspection, this paper proposes an MRA-YOLOv8-based fault detection method for transmission line components. Firstly, the YOLOv8 network is adopted as the baseline framework, and a [...] Read more.
Aiming at the problems of complex background interference and partial occlusion of fault targets during UAV transmission line inspection, this paper proposes an MRA-YOLOv8-based fault detection method for transmission line components. Firstly, the YOLOv8 network is adopted as the baseline framework, and a self-attention mechanism is incorporated into its backbone network to enhance the detection accuracy for occluded targets. Subsequently, a Multi-scale Attention Aggregation module is introduced into the neck network to improve the feature extraction capability for fault targets against complex backgrounds. Furthermore, the bounding box loss function is optimized to mitigate class imbalance issues, thereby boosting the model’s fault detection performance. Finally, the proposed algorithm is validated using inspection data collected over the past three years from an electric power inspection department. Experimental results demonstrate that the proposed method achieves an average detection precision of 92.5% and a recall rate of 90.9%. Full article
(This article belongs to the Section Sensing and Imaging)
Show Figures

Figure 1

23 pages, 4855 KB  
Article
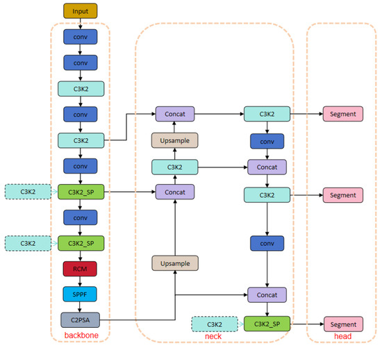
YOLO-SR: A Modified YOLO Model with Strip Pooling and a Rectangular Self-Calibration Module for Defect Segmentation in Smart Card Surfaces
by Tianshui Yao, F. M. Fahmid Hossain, Sung-Hoon Kim and Kwan-Hee Yoo
Appl. Sci. 2025, 15(24), 12980; https://doi.org/10.3390/app152412980 - 9 Dec 2025
Viewed by 199
Abstract
Detecting fine, weak-textured defects with discontinuous boundaries on complex industrial surfaces is challenging due to interference from background textures and characters, as well as the scarcity of labeled data. To address this issue, we propose YOLO-SR, an engineering modification of YOLO11 tailored to [...] Read more.
Detecting fine, weak-textured defects with discontinuous boundaries on complex industrial surfaces is challenging due to interference from background textures and characters, as well as the scarcity of labeled data. To address this issue, we propose YOLO-SR, an engineering modification of YOLO11 tailored to defect segmentation on smart-card surfaces. Rather than introducing a new detection architecture, YOLO-SR reuses the backbone–neck–head design of YOLO11 and only adjusts a few modules to better capture elongated, low-contrast defects. The approach comprises two key components: first, embedding Strip Pooling (SP) within the C3K2 module to form C3K2_SP; second, a Rectangular Self-Calibration Module (RCM) is interposed after the top-level semantic layer. RCM generates rectangular gates to spatially recalibrate local responses, suppressing interference from complex textures and characters. To mitigate data scarcity and distributional bias, a texture-adaptive procedural defect synthesis strategy was developed. This strategy generates defect samples that conform to the background texture statistics of high-quality backgrounds. Experiments on the integrated circuit chip (ICChip) and signature plate (SignPlate) datasets show that YOLO-SR outperforms the YOLO11 baseline. Results indicate that SP and RCM complement each other by integrating directional priors from mid-to-high layers with top-level shape self-calibration. This enhances the visibility and localization stability of elongated defects while maintaining efficient inference. Full article
(This article belongs to the Section Computing and Artificial Intelligence)
Show Figures

Figure 1

26 pages, 16103 KB  
Article
Integrating Phenological Features with Time Series Transformer for Accurate Rice Field Mapping in Fragmented and Cloud-Prone Areas
by Tiantian Xu, Peng Cai, Hangan Wei, Huili He and Hao Wang
Sensors 2025, 25(24), 7488; https://doi.org/10.3390/s25247488 - 9 Dec 2025
Viewed by 258
Abstract
Accurate identification and monitoring of rice cultivation areas are essential for food security and sustainable agricultural development. However, regions with frequent cloud cover, high rainfall, and fragmented fields often face challenges due to the absence of temporal features caused by cloud and rain [...] Read more.
Accurate identification and monitoring of rice cultivation areas are essential for food security and sustainable agricultural development. However, regions with frequent cloud cover, high rainfall, and fragmented fields often face challenges due to the absence of temporal features caused by cloud and rain interference, as well as spectral confusion from scattered plots, which hampers rice recognition accuracy. To address these issues, this study employs a Satellite Image Time Series Transformer (SITS-Former) model, enhanced with the integration of diverse phenological features to improve rice phenology representation and enable precise rice identification. The methodology constructs a rice phenological feature set that combines temporal, spatial, and spectral information. Through its self-attention mechanism, the model effectively captures growth dynamics, while multi-scale convolutional modules help suppress interference from non-rice land covers. The study utilized Sentinel-2 satellite data to analyze rice distribution in Wuxi City. The results demonstrated an overall classification accuracy of 0.967, with the estimated planting area matching 91.74% of official statistics. Compared to traditional rice distribution analysis methods, such as Random Forest, this approach outperforms in both accuracy and detailed presentation. It effectively addresses the challenge of identifying fragmented rice fields in regions with persistent cloud cover and heavy rainfall, providing accurate mapping of cultivated areas in difficult climatic conditions while offering valuable baseline data for yield assessments. Full article
(This article belongs to the Section Smart Agriculture)
Show Figures

Figure 1

Back to TopTop