Sign in to use this feature.

Years

Between: -

Subjects

remove_circle_outline
remove_circle_outline
remove_circle_outline
remove_circle_outline
remove_circle_outline
remove_circle_outline
remove_circle_outline

Journals

Article Types

Countries / Regions

Search Results (62)

Search Parameters:
Keywords = integrated front-end electronics

Order results
Result details
Results per page
Select all
Export citation of selected articles as:
20 pages, 2963 KB  
Article
Research on a Miniaturized Digital Servo System for Passive Hydrogen Masers
by Siyuan Guo, Meng Cao, Pengfei Chen, Tao Shuai, Wangwang Hu and Yuxian Pei
Sensors 2026, 26(7), 2279; https://doi.org/10.3390/s26072279 - 7 Apr 2026
Viewed by 162
Abstract
High-precision time and frequency references are essential for satellite navigation, deep-space exploration, and space science missions. To address the large size, high power consumption, and limited integration of conventional Passive Hydrogen Maser (PHM) servo electronics based on discrete analog chains, this paper proposes [...] Read more.
High-precision time and frequency references are essential for satellite navigation, deep-space exploration, and space science missions. To address the large size, high power consumption, and limited integration of conventional Passive Hydrogen Maser (PHM) servo electronics based on discrete analog chains, this paper proposes a miniaturized digital servo architecture for PHMs based on software-defined radio (SDR) and a field-programmable gate array (FPGA). The AD9364 is used as an integrated RF front end for microwave interrogation signal generation, receiver down-conversion, and analog-to-digital conversion (ADC), while digital demodulation, discriminator construction, and closed-loop control are implemented in the FPGA. A dual-frequency interrogation and time-division multiplexing scheme is introduced to separate the atomic and cavity responses, and an oversampling-based processing method combining outlier rejection and averaging decimation is adopted to improve the observation accuracy and noise immunity of weak error signals. Experimental results demonstrate stable closed-loop locking of the atomic transition spectrum, achieving a frequency stability of 1.46 × 10−12 at 1 s, while significantly improving the compactness and integration level of the servo electronics. Full article
(This article belongs to the Section Navigation and Positioning)
Show Figures

Figure 1

16 pages, 21672 KB  
Article
Ultra-Fast Digital Silicon Photomultiplier with Timestamping Capability in a 110 nm CMOS Process
by Tommaso Maria Floris, Marcello Campajola, Gianmaria Collazuol, Manuel Dionísio Da Rocha Rolo, Giuliana Fiorillo, Francesco Licciulli, Mario Nicola Mazziotta, Lucio Pancheri, Lodovico Ratti, Luigi Pio Rignanese, Davide Falchieri, Romualdo Santoro, Fatemeh Shojaei and Carla Vacchi
Electronics 2026, 15(6), 1300; https://doi.org/10.3390/electronics15061300 - 20 Mar 2026
Viewed by 289
Abstract
A monolithic digital Silicon Photomultiplier (SiPM) featuring 1024 microcells with a 30-micrometer pitch and a 50% fill factor has been designed in a 110-nanometer CMOS image sensor technology. The device under consideration integrates both SPAD sensors and front-end electronics in the same substrate. [...] Read more.
A monolithic digital Silicon Photomultiplier (SiPM) featuring 1024 microcells with a 30-micrometer pitch and a 50% fill factor has been designed in a 110-nanometer CMOS image sensor technology. The device under consideration integrates both SPAD sensors and front-end electronics in the same substrate. It can count up to 1024 photons in less than 22 ns, while assigning timestamps to the first and last detected photons with a time resolution of less than 100 ps. A parallel counter structure combined with a fast adder tree provides photon counting in digital form with low latency, whereas a carefully balanced fast NAND tree ensures a fixed-pattern time uncertainty not exceeding 26 ps. The architecture incorporates in-pixel memory for individual cell disabling and configurable thresholding on the timing signal for noise mitigation. In order to optimize the fill factor, a part of the electronics is placed outside the array, while the most sensitive elements of the timing and counting circuits are laid out close to the sensor, in the SPAD array. A serial readout is employed to provide a single output connection per SiPM, thereby simplifying system integration. Full article
(This article belongs to the Section Microelectronics)
Show Figures

Figure 1

12 pages, 1010 KB  
Proceeding Paper
Sustainable Wearable Health Monitoring Using Energy-Harvesting and Biodegradable Electronics
by Wai Yie Leong
Eng. Proc. 2026, 129(1), 12; https://doi.org/10.3390/engproc2026129012 - 27 Feb 2026
Viewed by 536
Abstract
Wearable health monitoring systems (WHMS) are recognized as key enablers of continuous real-time physiological sensing in healthcare, eldercare, sports, and occupational safety. However, current devices face critical limitations due to their dependence on non-renewable batteries, rigid substrates, and non-degradable electronic components, which contribute [...] Read more.
Wearable health monitoring systems (WHMS) are recognized as key enablers of continuous real-time physiological sensing in healthcare, eldercare, sports, and occupational safety. However, current devices face critical limitations due to their dependence on non-renewable batteries, rigid substrates, and non-degradable electronic components, which contribute to environmental waste and limit long-term usability. This study aims to explore the development of sustainable, energy-autonomous WHMS that integrate multimodal energy harvesting, including triboelectric, piezoelectric, photovoltaic, thermoelectric, and radio frequency, with biodegradable and bioresorbable electronics using silk fibroin, cellulose nanofibers, poly(lactic-co-glycolic acid), magnesium, and transient silicon. This unified system architecture would further comprise harvesters, power management circuits, energy buffers, low-power sensing front-ends, and tiny machine learning-enabled data processing. The methodology emphasizes energy-neutral operation through duty-cycling, harvest-aware scheduling, and compressive sensing. Simulation and modeling results indicate harvested power densities between 100 and 220 µW·cm−2, sufficient to sustain electrocardiography, photoplethysmography, and temperature monitoring under realistic daily use profiles. Material degradation studies demonstrate predictable dissolution kinetics over 8–20 weeks in physiological conditions, aligning with safety and environmental goals. By uniting sustainable materials science with energy-efficient circuit design, this work establishes a blueprint for the next generation of eco-friendly, clinically relevant, and ethically responsible wearable health technologies. Full article
Show Figures

Figure 1

13 pages, 3704 KB  
Article
Performance Evaluation of the Readout Electronics Board Based on the Smart Asic for the Adapt Instrument
by Gaia De Palma, Marco Cecca, Leonardo Di Venere, Francesco Licciulli, Mario Nicola Mazziotta, Elisabetta Bissaldi, James Buckley, Blake Bal, Richard Bose and Adrian Zink
Particles 2026, 9(1), 14; https://doi.org/10.3390/particles9010014 - 10 Feb 2026
Viewed by 405
Abstract
The Advanced Particle–astrophysics Telescope (APT) is a mission concept for a future space-based MeV-TeV observatory, designed to combine a Compton and e+e pair telescope, aiming to improve the sensitivity of the instruments to γ rays in the MeV-GeV range by [...] Read more.
The Advanced Particle–astrophysics Telescope (APT) is a mission concept for a future space-based MeV-TeV observatory, designed to combine a Compton and e+e pair telescope, aiming to improve the sensitivity of the instruments to γ rays in the MeV-GeV range by at least one order of magnitude. To validate and study the technologies that will be employed on the observatory, a small-scale prototype, the Antarctic Demonstrator for APT (ADAPT), is currently being developed to fly on a balloon in Antarctica during the local 2026–2027 flight season. Among its subdetectors there is an Imaging CsI calorimeter (ICC), consisting of 4 layers of CsI(Na) crystals with crossed WLS fibers, coupled to Silicon Photomultipliers (SiPMs). A key element of the design is the multichannel front-end electronics, based on the SMART (SiPM Multichannel ASIC for high-Resolution Cherenkov Telescopes) ASIC, which combines compactness, cost-effectiveness, and a high level of integration. This work reports the results of quality-control tests performed on the custom readout boards for the ICC, and provides an overview of the present status of the mission. Full article
Show Figures

Figure 1

11 pages, 2599 KB  
Review
Review of the Performance of the CMS Hadron Calorimeter
by Yide Wei and Hui Wang
Particles 2026, 9(1), 1; https://doi.org/10.3390/particles9010001 - 2 Jan 2026
Viewed by 612
Abstract
The hadron calorimeter is a central component of the CMS detector, vital for measuring hadron energies and reconstructing missing transverse momentum. This paper reviews its performance before and after the Phase 1 upgrade (completed in 2019), which upgraded both back-end and front-end electronics, [...] Read more.
The hadron calorimeter is a central component of the CMS detector, vital for measuring hadron energies and reconstructing missing transverse momentum. This paper reviews its performance before and after the Phase 1 upgrade (completed in 2019), which upgraded both back-end and front-end electronics, including photodetectors and charge-integrating ADC with precise-timing TDC, as well as its depth segmentation in the barrel and endcaps. This paper describes energy reconstruction algorithms that suppress out-of-time signals, along with high-precision timing alignment and multi-step energy calibration procedures to mitigate radiation damage and improve energy resolution Performance evaluations using proton–proton collision data demonstrate that the upgraded detector and reconstruction techniques achieve good resolution and robust operation under high-luminosity conditions. Full article
Show Figures

Figure 1

14 pages, 17196 KB  
Article
Characterisation of Titanium-Oxide Thin Films for Efficient pH Sensing in Low-Power Electrochemical Systems
by Zsombor Szomor, Lilia Bató, Orsolya Hakkel, Csaba Dücső, Zsófia Baji, Attila Sulyok, Erzsébet Dodony, Katalin Balázsi, János M. Bozorádi, Zoltán Szabó and Péter Fürjes
Sensors 2025, 25(19), 6113; https://doi.org/10.3390/s25196113 - 3 Oct 2025
Viewed by 3469
Abstract
A compact electrochemical sensor module for pH detection was developed for potential integration into specialized devices used for live cell or tissue incubation, for applications in highly parallelized cell culture analysis, by incorporating Organ-on-Chip devices. This research focuses on the deposition, structural and [...] Read more.
A compact electrochemical sensor module for pH detection was developed for potential integration into specialized devices used for live cell or tissue incubation, for applications in highly parallelized cell culture analysis, by incorporating Organ-on-Chip devices. This research focuses on the deposition, structural and chemical analysis, and functional characterization of different titanium-oxide layers with various compositions as potentially sensitive materials for pH sensing applications. The titanium-oxide layers were deposited using vacuum sputtering and atomic layer deposition at 100 °C and 300 °C, respectively. Transmission electron microscopy and X-ray photoelectron spectroscopy were utilized to determine the specific composition and structure of different titanium-oxide layers. These TiOx-functionalized electrodes were connected to the application-specific analog front-end chip of the low-power readout circuit for precise evaluation. The pH sensitivity of the differently modified electrodes, employing various TiOx materials, was evaluated using pH calibration solutions ranging from pH 6 to 8. Among the various deposition solutions, such as sputtering or high-temperature atomic layer deposition, the TiOx layer deposited using low-temperature atomic layer deposition proved more suitable for pH sensing applications, with a sensitivity of 54.8–56.7 mV/pH, which closely approximates the Nernstian response. Full article
(This article belongs to the Special Issue Sensors from Miniaturization of Analytical Instruments (2nd Edition))
Show Figures

Figure 1

16 pages, 5654 KB  
Article
Target Recognition for Ultra-Wideband Radio Fuzes Using 1D-CGAN-Augmented 1D-CNN
by Kaiwei Wu, Shijun Hao, Yanbin Liang, Bing Yang and Zhonghua Huang
Entropy 2025, 27(9), 980; https://doi.org/10.3390/e27090980 - 19 Sep 2025
Viewed by 849
Abstract
In ultra-wideband (UWB) radio fuzes, the signal processing unit’s capability to rapidly and accurately extract target characteristics under battlefield conditions directly determines detonation precision and reliability. Escalating electronic warfare creates complex electromagnetic environments that compromise UWB fuze reliability through false alarms and missed [...] Read more.
In ultra-wideband (UWB) radio fuzes, the signal processing unit’s capability to rapidly and accurately extract target characteristics under battlefield conditions directly determines detonation precision and reliability. Escalating electronic warfare creates complex electromagnetic environments that compromise UWB fuze reliability through false alarms and missed detections. This study pioneers a novel signal processing architecture. The framework integrates: (1) fixed-parameter Least Mean Squares (LMS) front-end filtering for interference suppression; (2) One-Dimensional Convnlutional Neural Network (1D-CNN) recognition trained on One-Dimensional Conditional Generative Adversarial Network (1D-CGAN)-augmented datasets. Validated on test samples, the system achieves 0% false alarm/miss detection rates and 97.66% segment recognition accuracy—representing a 5.32% improvement over the baseline 1D-CNN model trained solely on original data. This breakthrough resolves energy-threshold detection’s critical vulnerability to deliberate jamming while establishing a new technical framework for UWB fuze operation in contested spectra. Full article
(This article belongs to the Section Multidisciplinary Applications)
Show Figures

Figure 1

16 pages, 3598 KB  
Article
BTI Aging Influence Analysis and Mitigation in Flash ADCs
by Konstantina Mylona, Helen-Maria Dounavi and Yiorgos Tsiatouhas
Chips 2025, 4(3), 36; https://doi.org/10.3390/chips4030036 - 3 Sep 2025
Viewed by 1422
Abstract
Bias Temperature Instability (BTI)-induced aging of transistors is a serious concern in modern electronic circuits, yet its effects on the operation of mixed-signal circuits have not been extensively studied. In this work, initially we analyze how BTI-induced aging degradation influences the analog front [...] Read more.
Bias Temperature Instability (BTI)-induced aging of transistors is a serious concern in modern electronic circuits, yet its effects on the operation of mixed-signal circuits have not been extensively studied. In this work, initially we analyze how BTI-induced aging degradation influences the analog front end of Flash analog-to-digital converters (ADCs). BTI-induced aging leads to substantial increments in the offset voltage of the ADC comparators, which in turn affect their trip point voltage, leading to the alteration of the ADC’s performance characteristics, such as gain, full-scale error and integral nonlinearity. Thus, erroneous responses are generated. Next, we propose a low-cost BTI-induced aging mitigation technique based on a circuit reconfiguration method which periodically alters the average voltage stress on the ADC comparators’ transistors. The proposed method limits the comparators’ offset voltage development, restricting the shift in their trip point voltage. Consequently, the impact of aging on the performance characteristics of the ADC is drastically reduced, and its reliability is improved. According to our simulations, after two years of operation, the gain error is reduced by 95.43%, the full-scale error is reduced by 63.31% and the integral nonlinearity is reduced by 63.00%, with respect to operation without applying the proposed aging mitigation technique. Full article
(This article belongs to the Special Issue New Research in Microelectronics and Electronics)
Show Figures

Figure 1

16 pages, 2251 KB  
Article
Matching Network Design for Ultrasonic Guided Wave Interdigital Transducers
by Lorenzo Capineri
Sensors 2025, 25(17), 5401; https://doi.org/10.3390/s25175401 - 1 Sep 2025
Cited by 1 | Viewed by 1007
Abstract
Ultrasonic guided wave interdigital transducers realized with piezoelectric materials are of interest for structural health monitoring systems because of their capability of performing Lamb wave mode selection with respect to single-element transducers. Besides this advantage, the coverage of large areas with a minimum [...] Read more.
Ultrasonic guided wave interdigital transducers realized with piezoelectric materials are of interest for structural health monitoring systems because of their capability of performing Lamb wave mode selection with respect to single-element transducers. Besides this advantage, the coverage of large areas with a minimum number of elements is an important challenge and the problem of efficient excitation with integrated electronics must be solved. This work proposes an electrical matching network topology made of L and C passive components that can be designed for the trade-off between electrical to mechanical conversion efficiency and bandwidth. The network circuit is analyzed considering the equivalent transducer impedance and the output impedance of the driving electronics. The design rules derived by the transfer function analysis are described and a case study for a piezopolymer IDT is presented. Finally, with the implementation of the integrated matching network with the connector of the IDT, the effect of cable capacitance is minimized. In conclusion this article is a contribution to the study of using IDT efficiently and in a versatile mode for different electronic front-ends that usually operate at low power supply voltage. Full article
(This article belongs to the Special Issue Feature Papers in Electronic Sensors 2025)
Show Figures

Figure 1

24 pages, 3878 KB  
Article
All-Grounded Passive Component Mixed-Mode Multifunction Biquadratic Filter and Dual-Mode Quadrature Oscillator Employing a Single Active Element
by Natchanai Roongmuanpha, Jetwara Tangjit, Mohammad Faseehuddin, Worapong Tangsrirat and Tattaya Pukkalanun
Technologies 2025, 13(9), 393; https://doi.org/10.3390/technologies13090393 - 1 Sep 2025
Cited by 1 | Viewed by 875
Abstract
This paper introduces a compact analog configuration that concurrently realizes a mixed-mode biquadratic filter and a dual-mode quadrature oscillator (QO) by employing a single differential differencing gain amplifier (DDGA) and all-grounded passive components. The proposed design supports four fundamental operation modes—voltage-mode (VM), current-mode [...] Read more.
This paper introduces a compact analog configuration that concurrently realizes a mixed-mode biquadratic filter and a dual-mode quadrature oscillator (QO) by employing a single differential differencing gain amplifier (DDGA) and all-grounded passive components. The proposed design supports four fundamental operation modes—voltage-mode (VM), current-mode (CM), trans-impedance-mode (TIM), and trans-admittance-mode (TAM)—utilizing the same circuit topology without structural modifications. In filter operation, it offers low-pass, high-pass, band-pass, band-stop, and all-pass responses with orthogonal and electronic pole frequency and quality factor. In oscillator operation, it delivers simultaneous voltage and current quadrature outputs with independent tuning of oscillator frequency and condition. The grounded-component configuration simplifies layout and enhances its suitability for monolithic integration. Numerical simulations in a 0.18-μm CMOS process with ±0.9 V supply confirm theoretical predictions, demonstrating precise gain-phase characteristics, low total harmonic distortion (<7%), modest sensitivity to 5% component variations, and stable operation from −40 °C to 120 °C. These results, combined with the circuit’s low component count and integration suitability, suggest strong potential for future development in low-power IoT devices, adaptive communication front-ends, and integrated biomedical systems. Full article
(This article belongs to the Section Information and Communication Technologies)
Show Figures

Figure 1

15 pages, 3813 KB  
Article
Dynamic_Bottleneck Module Fusing Dynamic Convolution and Sparse Spatial Attention for Individual Cow Identification
by Haobo Qi, Tianxiong Song and Yaqin Zhao
Animals 2025, 15(17), 2519; https://doi.org/10.3390/ani15172519 - 27 Aug 2025
Viewed by 773
Abstract
Individual cow identification is a prerequisite for automatically monitoring behavior patterns, health status, and growth data of each cow, and can provide the assistance in selecting excellent cow individuals for breeding. Despite high recognition accuracy, traditional implantable electronic devices such as RFID (i.e., [...] Read more.
Individual cow identification is a prerequisite for automatically monitoring behavior patterns, health status, and growth data of each cow, and can provide the assistance in selecting excellent cow individuals for breeding. Despite high recognition accuracy, traditional implantable electronic devices such as RFID (i.e., Radio Frequency Identification) can cause some degree of harm or stress reactions to cows. Image-based methods are widely used due to their non-invasive advantages, but these methods have poor adaptability to different environments and target size, and low detection accuracy in complex scenes. To solve these issues, this study designs a Dy_Conv (i.e., dynamic convolution) module and innovatively constructs a Dynamic_Bottleneck module based on the Dy_Conv and S2Attention (Sparse-shift Attention) mechanism. On this basis, we replaces the first and fourth bottleneck layers of Resnet50 with the Dynamic_Bottleneck to achieve accurate extraction of local features and global information of cows. Furthermore, the QAConv (i.e., query adaptive convolution) module is introduced into the front end of the backbone network, and can adjust the parameters and sizes of convolution kernels to adapt to the scale changes in cow targets and input images. At the same time, NAM (i.e., normalization-based attention module) attention is embedded into the backend of the network to achieve the feature fusion in the channels and spatial dimensions, which contributes to better distinguish visually similar individual cows. The experiments are conducted on the public datasets collected from different cowsheds. The experimental results showed that the Rank-1, Rank-5, and mAP metrics reached 96.8%, 98.9%, and 95.3%, respectively. Therefore, the proposed model can effectively capture and integrate multi-scale features of cow body appearance, enhancing the accuracy of individual cow identification in complex scenes. Full article
(This article belongs to the Section Animal System and Management)
Show Figures

Figure 1

12 pages, 7647 KB  
Article
Cryogenic MMIC Low-Noise Amplifiers for Radio Telescope Applications
by Haohui Wang and Maozheng Chen
Electronics 2025, 14(8), 1572; https://doi.org/10.3390/electronics14081572 - 13 Apr 2025
Cited by 2 | Viewed by 2774
Abstract
This paper presents two cryogenic low-noise amplifiers (LNAs) based on the WIN’s 0.18 μm gate length gallium arsenide (GaAs) pseudomorphic high electron mobility transistor (pHEMT) process designed for radio telescope receivers. Discrete transistors with gate peripheries spanning 50–600 μm were DC-characterized [...] Read more.
This paper presents two cryogenic low-noise amplifiers (LNAs) based on the WIN’s 0.18 μm gate length gallium arsenide (GaAs) pseudomorphic high electron mobility transistor (pHEMT) process designed for radio telescope receivers. Discrete transistors with gate peripheries spanning 50–600 μm were DC-characterized at 290 K and 15 K, respectively. The LNAs underwent on-chip noise characterization under 15 K using a Y-factor measurement setup, which integrated a calibrated noise source and a noise figure analyzer. This approach directly quantified the noise temperature—critical metrics for radio telescope receiver front-ends. The top-performing LNA variant identified through on-chip characterization was packaged and evaluated in a cryogenic test-bed. This LNA, spanning a bandwidth of 0.3–15 GHz, demonstrated a gain of 26 dB and a minimum noise temperature of 6 K when operated at an ambient temperature of 15 K. In contrast, a second LNA architecture, tested solely on-chip, demonstrated a gain of 30 dB and a minimum noise temperature of 15 K across the 0.3–7 GHz range. Full article
Show Figures

Figure 1

32 pages, 1004 KB  
Article
Highly Adaptive Reconfigurable Receiver Front-End for 5G and Satellite Applications
by Mfonobong Uko, Sunday Ekpo, Sunday Enahoro, Fanuel Elias, Rahul Unnikrishnan and Yasir Al-Yasir
Technologies 2025, 13(4), 124; https://doi.org/10.3390/technologies13040124 - 22 Mar 2025
Cited by 4 | Viewed by 2663
Abstract
The deployment of fifth-generation (5G) and beyond-5G wireless communication systems necessitates advanced transceiver architectures to support high data rates, spectrum efficiency, and energy-efficient designs. This paper presents a highly adaptive reconfigurable receiver front-end (HARRF) designed for 5G and satellite applications, integrating a switchable [...] Read more.
The deployment of fifth-generation (5G) and beyond-5G wireless communication systems necessitates advanced transceiver architectures to support high data rates, spectrum efficiency, and energy-efficient designs. This paper presents a highly adaptive reconfigurable receiver front-end (HARRF) designed for 5G and satellite applications, integrating a switchable low noise amplifier (LNA) and a single pole double throw (SPDT) switch. The HARRF architecture supports both X-band (8–12 GHz) and K/Ka-band (23–28 GHz) operations, enabling seamless adaptation between radar, satellite communication, and millimeter-wave (mmWave) 5G applications. The proposed receiver front-end employs a 0.15 μm pseudomorphic high electron mobility transistor (pHEMT) process, optimised through a three-stage cascaded LNA topology. A switched-tuned matching network is utilised to achieve reconfigurability between X-band and K/Ka-band. Performance evaluations indicate that the X-band LNA achieves a gain of 23–27 dB with a noise figure below 7 dB, whereas the K/Ka-band LNA provides 23–27 dB gain with a noise figure ranging from 2.3–2.6 dB. The SPDT switch exhibits low insertion loss and high isolation, ensuring minimal signal degradation across operational bands. Network analysis and scattering parameter extractions were conducted using advanced design system (ADS) simulations, demonstrating superior return loss, power efficiency, and impedance matching. Comparative analysis with state-of-the-art designs shows that the proposed HARRF outperforms existing solutions in terms of reconfigurability, stability, and wideband operation. The results validate the feasibility of the proposed reconfigurable RF front-end in enabling efficient spectrum utilisation and energy-efficient transceiver systems for next-generation communication networks. Full article
Show Figures

Graphical abstract

25 pages, 5227 KB  
Article
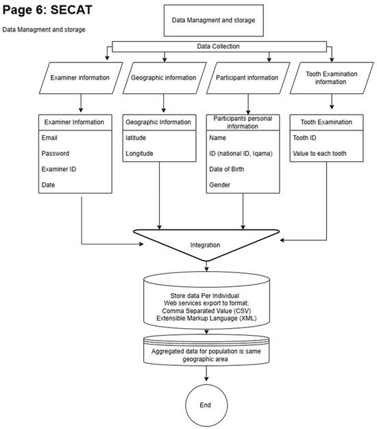
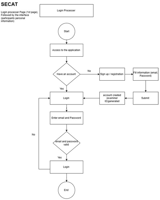
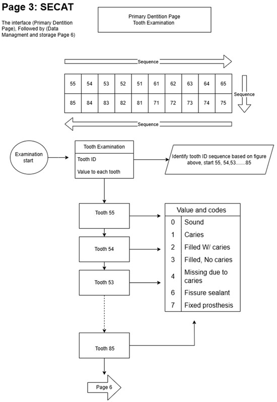
Saudi Electronic Caries Assessment Tool (SECAT) Development: Mixed Methods Feasibility Study
by Haya Alayadi, Arwa Talakey, Tourkiah Alessa and Abdulaziz Aldhalaan
Healthcare 2025, 13(5), 483; https://doi.org/10.3390/healthcare13050483 - 23 Feb 2025
Viewed by 1474
Abstract
Background: Dental caries is a significant public health challenge globally, particularly acute in Saudi Arabia’s remote areas with limited healthcare access. Traditional paper-based methods for recording epidemiological data have limitations in data collection, storage, and sharing, highlighting the need for mobile solutions to [...] Read more.
Background: Dental caries is a significant public health challenge globally, particularly acute in Saudi Arabia’s remote areas with limited healthcare access. Traditional paper-based methods for recording epidemiological data have limitations in data collection, storage, and sharing, highlighting the need for mobile solutions to enhance dental surveillance in resource-limited settings. Objective: To develop and evaluate the Saudi Electronic Caries Assessment Tool (SECAT), a mobile application designed for collecting dental caries data in remote locations, following a user-centered design approach. Methods: This mixed-methods feasibility study was conducted in three stages: (1) requirement gathering through semi-structured interviews with 12 dental professionals to explore experiences and needs; (2) development of the SECAT application using Flutter frontend and Supabase backend; and (3) evaluation through usability testing with 18 clinicians and heuristic study with five domain experts. Results: The usability study revealed an 82% overall satisfaction rate among clinicians, with 78% strongly endorsing the application’s user-friendly features. Expert evaluation highlighted the application’s utility for remote areas and offline functionality. Key improvements implemented based on feedback included an automated tooth recognition system, enhanced visualization protocol, and integration of clinical metrics. Primary limitations identified included the need for improved color contrast and individual-level calculations of dental indices. Conclusions: The SECAT application demonstrated high satisfaction and acceptability among dental health providers for collecting examination data in remote locations. The preliminary evaluation identified both limitations and positive aspects, particularly regarding utility in areas with limited internet connectivity. The SECAT mobile application could be valuable aid for caries assessment in remote places and also in school and community-based dental health programs. Full article
Show Figures

Figure 1

31 pages, 5397 KB  
Article
Load Sensitivity Correlation Factor-Based Steady-State Power Flow Allocation Method for Independent DC Bus Structure Multiport Power Electronic Transformer
by Junchi Li, Junyong Wu, Fei Xiong and Liangliang Hao
Electronics 2025, 14(2), 279; https://doi.org/10.3390/electronics14020279 - 11 Jan 2025
Viewed by 1313
Abstract
The independent DC bus structure multiport power electronic transformer (IDBS-MPET) is a novel power electronic transformer designed to integrate multiple DC sources and DC loads. Due to the configuration of DC ports, which are directly constructed by the parallel connection of dual active [...] Read more.
The independent DC bus structure multiport power electronic transformer (IDBS-MPET) is a novel power electronic transformer designed to integrate multiple DC sources and DC loads. Due to the configuration of DC ports, which are directly constructed by the parallel connection of dual active bridge (DAB) converters, the distribution of DC sources and DC loads among the three phases becomes unbalanced. In cases where the load power at certain ports is too high, this imbalance may lead to the over-modulation of the front-end H-bridge (HB). Since the output power at a certain port in the IDBS-MPET is constrained by the loads at other ports, this paper proposes a multiport steady-state power flow allocation method. This method establishes the load sensitivity correlation factor to enable all the ports to adjust power cooperatively based on it. By applying the proposed steady-state power flow allocation method, iterative calculations continuously update the priority of all the ports and their load sensitivity correlation factors. This process ensures that the power flow converges to a steady-state solution. Simulation results for two different IDBS-MPETs demonstrate that the power flow at all the ports effectively meets load requirements, while the front-end HB avoids over-modulation, ensuring the safe and stable operation of the IDBS-MPET. The results validate the effectiveness of the proposed steady-state power flow allocation method. Full article
Show Figures

Figure 1

Back to TopTop