Sign in to use this feature.

Years

Between: -

Subjects

remove_circle_outline
remove_circle_outline
remove_circle_outline
remove_circle_outline
remove_circle_outline
remove_circle_outline
remove_circle_outline
remove_circle_outline
remove_circle_outline

Journals

remove_circle_outline
remove_circle_outline
remove_circle_outline
remove_circle_outline
remove_circle_outline
remove_circle_outline
remove_circle_outline
remove_circle_outline
remove_circle_outline
remove_circle_outline
remove_circle_outline
remove_circle_outline

Article Types

Countries / Regions

remove_circle_outline
remove_circle_outline
remove_circle_outline
remove_circle_outline

Search Results (1,085)

Search Parameters:
Keywords = improved equation error

Order results
Result details
Results per page
Select all
Export citation of selected articles as:
41 pages, 1444 KB  
Article
A Physics-Informed Combinatorial Digital Twin for Value-Optimized Production of Petroleum Coke
by Vladimir V. Bukhtoyarov, Alexey A. Gorodov, Natalia A. Shepeta, Ivan S. Nekrasov, Oleg A. Kolenchukov, Svetlana S. Kositsyna and Artem Y. Mikhaylov
Energies 2026, 19(2), 451; https://doi.org/10.3390/en19020451 (registering DOI) - 16 Jan 2026
Abstract
Petroleum coke quality strongly influences refinery economics and downstream energy use, yet real-time control is constrained by slow quality assays and a 24–48 h lag in laboratory results. This study introduces a physics-informed combinatorial digital twin for value-optimized coking, aimed at improving energy [...] Read more.
Petroleum coke quality strongly influences refinery economics and downstream energy use, yet real-time control is constrained by slow quality assays and a 24–48 h lag in laboratory results. This study introduces a physics-informed combinatorial digital twin for value-optimized coking, aimed at improving energy efficiency and environmental performance through adaptive quality forecasting. The approach builds a modular library of 32 candidate equations grouped into eight quality parameters and links them via cross-parameter dependencies. A two-level optimization scheme is applied: a genetic algorithm selects the best model combination, while a secondary loop tunes parameters under a multi-objective fitness function balancing accuracy, interpretability, and computational cost. Validation on five clustered operating regimes (industrial patterns augmented with noise-perturbed synthetic data) shows that optimal model ensembles outperform single best models, achieving typical cluster errors of ~7–13% NMAE. The developed digital twin framework enables accurate prediction of coke quality parameters that are critical for its energy applications, such as volatile matter and sulfur content, which serve as direct proxies for estimating the net calorific value and environmental footprint of coke as a fuel. Full article
(This article belongs to the Special Issue AI-Driven Modeling and Optimization for Industrial Energy Systems)
24 pages, 5517 KB  
Article
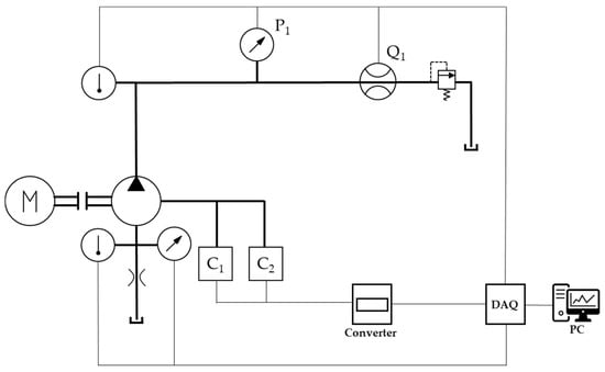
Volumetric Efficiency Prediction of External Gear Pumps Using a Leakage Model Based on Dynamic Clearances
by HyunWoo Yang, Ho Sung Jang and Sangwon Ji
Actuators 2026, 15(1), 56; https://doi.org/10.3390/act15010056 - 15 Jan 2026
Abstract
External gear pumps are widely used in industrial hydraulic systems, but their volumetric efficiency can deteriorate significantly because of internal leakage, especially under high-pressure operating conditions. Conventional lumped parameter models typically assume fixed clearances and therefore cannot accurately capture the leakage behavior associated [...] Read more.
External gear pumps are widely used in industrial hydraulic systems, but their volumetric efficiency can deteriorate significantly because of internal leakage, especially under high-pressure operating conditions. Conventional lumped parameter models typically assume fixed clearances and therefore cannot accurately capture the leakage behavior associated with pressure-induced deformation and wear. In this study, a dynamic clearance model for an external gear pump is developed and experimentally validated. Radial and axial clearances are measured in situ using eddy-current gap sensors over a range of operating conditions, and empirical correlation equations are identified as functions of pressure and rotational speed. These correlations are embedded into a tooth-space-volume-based lumped parameter model so that the leakage flow is updated at each time step according to the instantaneous dynamic clearances. The proposed model is validated against experimental measurements of volumetric efficiency obtained from a dedicated test bench. At 800 rev/min, the average prediction error of volumetric efficiency is reduced to 1.98% with the proposed dynamic clearance model, compared with 9.43% for a nominal static-clearance model and 3.35% for a model considering only static wear. These results demonstrate that explicitly accounting for dynamic clearance variations significantly improves the predictive accuracy of volumetric efficiency, and the proposed model can be used as a design tool for optimizing leakage paths and enhancing the energy efficiency of external gear pumps. Full article
Show Figures

Figure 1

18 pages, 4248 KB  
Article
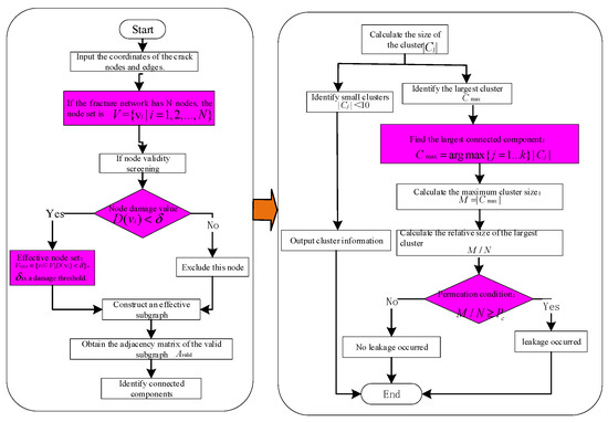
Topological Evolution and Prediction Method of Permeability in Fracture Networks
by Juan Chen, Xiaofeng Liu, Yongfeng Li, Fei Yu and Jie Jin
Appl. Sci. 2026, 16(2), 907; https://doi.org/10.3390/app16020907 - 15 Jan 2026
Abstract
Aiming to predict the evolution of fracture structures under stress conditions and the Permeability process of the fracture network, a damage evolution model reflecting the coupling mechanism between topological characteristics and mechanical responses of fracture networks is established based on yield criteria and [...] Read more.
Aiming to predict the evolution of fracture structures under stress conditions and the Permeability process of the fracture network, a damage evolution model reflecting the coupling mechanism between topological characteristics and mechanical responses of fracture networks is established based on yield criteria and complex network theory, realizing a prediction for permeability processes. Firstly, key parameters such as degree centrality, betweenness centrality, and clustering coefficient of fracture nodes are extracted through complex network topological analysis. Combined with the finite element method to calculate the node shear stress transfer coefficient, a topology–mechanics coupling model of the fracture network is constructed. Secondly, the Coulomb–Mohr yield criterion is improved to establish a damage evolution equation considering normal stress and shear stiffness degradation. Based on the above theory, a fracture network permeability iterative algorithm was developed to simultaneously update the network topology and the stress distribution of the fracture network. The evolution process of the network was analyzed based on the adjacency matrix and the changes in the number of connected clusters. The results show that the average degree of the largest cluster directly reflects the connectivity of the fracture network; a higher average degree corresponds to greater damage to the fracture network under stress. The average clustering coefficient indicates the extent of local connectivity; a higher clustering coefficient signifies denser local connections, which enhances the fracture network connectivity. Compared with traditional static methods, the dynamic damage evolution model has a permeability prediction error within 7%, indicating the effectiveness of this method. Full article
(This article belongs to the Special Issue Applications of Big Data and Artificial Intelligence in Geoscience)
Show Figures

Figure 1

18 pages, 4862 KB  
Article
Research on Mechanical Characteristics of Multi-Stage Centrifugal Pump Rotor Based on Fluid–Structure Interaction
by Haiyan Zhao, Yi Gao, Xiaodi Zhang, Zixing Yang and Wei Li
Water 2026, 18(2), 229; https://doi.org/10.3390/w18020229 - 15 Jan 2026
Abstract
This study investigates the mechanical characteristics of a multi-stage centrifugal pump rotor through fluid–structure interaction (FSI) analysis. A two-stage centrifugal pump equipped with back vanes on the trailing impeller is selected as the research object. Numerical simulations are performed based on the continuity [...] Read more.
This study investigates the mechanical characteristics of a multi-stage centrifugal pump rotor through fluid–structure interaction (FSI) analysis. A two-stage centrifugal pump equipped with back vanes on the trailing impeller is selected as the research object. Numerical simulations are performed based on the continuity equation and Reynolds-averaged Navier–Stokes (RANS) equations, with experimental data utilized to validate the numerical model’s accuracy. The internal flow field mechanisms are analyzed, and the effectiveness of two axial force calculation methods—formula-based and numerical simulation-based—for the rotor system is comprehensively evaluated. Employing an FSI-based modal analysis approach, the governing differential equations of motion are established and decoupled via Laplace transformation to introduce modal coordinates. Modal analysis of the pump rotor system is conducted, revealing the first six natural frequencies and corresponding vibration modes, along with critical speed calculations. The findings demonstrate that when the flow field near the back vanes exhibits complex characteristics, the formula-based axial force calculation shows reduced accuracy. In contrast, without back vanes, the hydraulic motion in the impeller rear chamber remains relatively stable, resulting in higher accuracy for formula-based axial force predictions. The calculation error between the two conditions (with/without back vanes) reaches 27.6%. Based on vibration mode characteristics and critical speed analysis, the pump is confirmed to operate within a safe region. The rotor system exhibits two similar adjacent natural frequencies differing by less than 1 Hz, with perpendicular vibration mode directions. Additionally, rotational speed fluctuations in the rotor system induce alternating critical speed phenomena when operating in this region. This study establishes a coupled analysis framework of “flow field stability–axial force calculation accuracy–rotor dynamic response”, quantifies the axial force calculation error patterns under different flow field conditions of a special pump type, supplements the basic data on axial force calculation accuracy for complex structure centrifugal pumps, and provides new theoretical insights and reference benchmarks for the study of hydraulic–mechanical coupling characteristics of similar fluid machinery. In engineering applications, it avoids over-design or under-design of thrust bearings to reduce manufacturing costs and operational risks. The revealed rotor modal characteristics, critical speed distribution, and frequency alternation phenomena can provide direct technical support for the optimization of operating parameters, vibration control, and structural improvement of pump units in industrial scenarios, thereby reducing rotor imbalance, bearing wear, and other failures. Full article
Show Figures

Figure 1

22 pages, 10934 KB  
Article
An Accuracy Design Method for a Linear Feed System of Machine Tools Considering the Geometric Error Shape of the Guideway
by Xin Guo, Hongxu Wang, Guangming Sun, Dawei Zhang, Zhe Su and Gaofeng Hu
Machines 2026, 14(1), 82; https://doi.org/10.3390/machines14010082 - 9 Jan 2026
Viewed by 160
Abstract
This paper proposes a method for improving machine tool linear feed system accuracy by considering the geometric error shape of the guideway. First, a mathematical model relating guideway errors to worktable pose errors is established using static force equilibrium principles and deformation coordination [...] Read more.
This paper proposes a method for improving machine tool linear feed system accuracy by considering the geometric error shape of the guideway. First, a mathematical model relating guideway errors to worktable pose errors is established using static force equilibrium principles and deformation coordination equations. The impact of different guideway geometric error-shape combinations of linear feed system accuracy is analyzed. It is determined under which combination of guideway error shapes the linear feed system achieves the highest accuracy. Second, a finite element analysis model of the machine tool linear feed system is developed to examine how guideway geometric error shapes affect the error-averaging effect. This is compared with conventional design methods that disregard error shapes. Finally, experimental verification confirms both the effectiveness and broader applicability of the guideway error-shape design methodology. The results show that controlling the error shape of guideways can relax the requirement for guideway amplitude, thereby reducing machining difficulty and production costs. Full article
Show Figures

Figure 1

27 pages, 23659 KB  
Article
An Improved Closed-Form Multi-Baseline Phase Unwrapping Algorithm
by Zhen Wang, Xuemao Li, Chao Xing, Zhibin Wang, Peng Liu and Zhenfang Li
Remote Sens. 2026, 18(2), 214; https://doi.org/10.3390/rs18020214 - 9 Jan 2026
Viewed by 195
Abstract
Multi-baseline phase unwrapping (PU) is an extension of single-baseline PU. Its accuracy directly affects the reliability of results in engineering tasks, such as InSAR topographic mapping and geological hazard monitoring, in complex scenarios. Meanwhile, its efficiency determines the timeliness of data delivery in [...] Read more.
Multi-baseline phase unwrapping (PU) is an extension of single-baseline PU. Its accuracy directly affects the reliability of results in engineering tasks, such as InSAR topographic mapping and geological hazard monitoring, in complex scenarios. Meanwhile, its efficiency determines the timeliness of data delivery in emergency scenarios. The cluster-analysis (CA)-based algorithm represents a significant advancement in multi-baseline PU algorithms, wherein a strategy for pixel clustering and uniform PU is introduced. However, in the CA algorithm, phase noise degrades pixel clustering performance, leading to deviations in the determination of intercept centerlines and ultimately errors in ambiguity number search. In addition, the computational complexity is increased by the search for intercept peaks and ambiguity numbers. To address these limitations and ensure that accuracy and efficiency requirements are met in practical applications, an improved closed-form multi-baseline PU algorithm is proposed in this article. Compared with conventional CA algorithms, this algorithm offers the following four improvements. First, differential phase processing is introduced into the algorithm, which not only mitigates the impact of phase noise on pixel clustering but also provides new inputs for subsequent ambiguity-number solution. Secondly, a novel method for calculating the theoretical intercept is proposed, which depends solely on the external reference DEM and the ambiguity height. Thirdly, to eliminate the need for peak-intercept search and to suppress error propagation from incorrect intercepts, an intercept filtering method is introduced into the algorithm. In this method, a categorized filtering of actual intercepts for all pixels is performed. Fourthly, to address the phase-noise sensitivity and low efficiency in ambiguity-number search, the algorithm proposes a closed-form ambiguity-number solution method based on the Chinese Remainder Theorem (CRT). In this method, calculation accuracy can be ensured and solution efficiency improved by constructing and solving CRT equation groups with filtered error-free intercepts as remainders. The aforementioned four points are not independent of each other, but are strongly logically dependent and correlated. The effectiveness of the proposed algorithm is validated through one simulated data experiment and two real data experiments. The proposed algorithm achieves improvements in accuracy and efficiency across the three datasets. In terms of accuracy, the RMSE is reduced by at least 11.52%, while the PUSR increases by at least 1.36%. In terms of efficiency, runtime is shortened by at least 29.75%. Full article
(This article belongs to the Special Issue SAR and Multisource Remote Sensing: Challenges and Innovations)
Show Figures

Graphical abstract

24 pages, 1212 KB  
Review
Delayed Signaling in Mitotic Checkpoints: Biological Mechanisms and Modeling Perspectives
by Bashar Ibrahim
Biology 2026, 15(2), 122; https://doi.org/10.3390/biology15020122 - 8 Jan 2026
Viewed by 259
Abstract
Time delays are intrinsic to mitotic regulation, particularly within the spindle assembly checkpoint (SAC) and the spindle position checkpoint (SPOC). These delays emerge from multi-step protein activation, molecular transport, force-dependent conformational transitions, and spatial redistribution of regulatory complexes. They span seconds to minutes [...] Read more.
Time delays are intrinsic to mitotic regulation, particularly within the spindle assembly checkpoint (SAC) and the spindle position checkpoint (SPOC). These delays emerge from multi-step protein activation, molecular transport, force-dependent conformational transitions, and spatial redistribution of regulatory complexes. They span seconds to minutes and strongly influence checkpoint activation, maintenance, and silencing. Increasing evidence shows that such delayed processes shape mitotic timing, checkpoint robustness, and cell-fate decisions. While classical ordinary differential equation (ODE) models assume instantaneous biochemical responses, delay differential equations (DDEs) provide a natural framework for representing these finite timescales by explicitly incorporating system history. Recent DDE-based studies have revealed how delayed signaling contributes to bistability, oscillatory responses, prolonged mitotic arrest, and variability in checkpoint outputs. This review summarizes the biological origins of delays in SAC and SPOC, including Mad2 activation, MCC assembly and turnover, APC/C reactivation, tension maturation at kinetochores, and Bfa1–Bub2 regulation of Tem1. The article further discusses how mechanistic models with explicit delays improve our understanding of SAC–SPOC ordering, error-correction dynamics, and mitotic exit control. Finally, open challenges and future directions are outlined for integrative delay-aware modeling that unifies biochemical, mechanical, and spatial processes to better explain checkpoint function and chromosomal stability. Full article
(This article belongs to the Section Bioinformatics)
Show Figures

Figure 1

30 pages, 4507 KB  
Article
Training-Free Lightweight Transfer Learning for Land Cover Segmentation Using Multispectral Calibration
by Hye-Jung Moon and Nam-Wook Cho
Remote Sens. 2026, 18(2), 205; https://doi.org/10.3390/rs18020205 - 8 Jan 2026
Viewed by 109
Abstract
This study proposes a lightweight framework for transferring pretrained land cover classification architectures without additional training. The system utilizes French IGN imagery and Korean UAV and aerial imagery. It employs FLAIR U-Net models with ResNet34 and MiTB5 backbones, along with the AI-HUB U-Net. [...] Read more.
This study proposes a lightweight framework for transferring pretrained land cover classification architectures without additional training. The system utilizes French IGN imagery and Korean UAV and aerial imagery. It employs FLAIR U-Net models with ResNet34 and MiTB5 backbones, along with the AI-HUB U-Net. The implementation consists of four sequential stages. First, we perform class mapping between heterogeneous schemes and unify coordinate systems. Second, a quadratic polynomial regression equation is constructed. This formula uses multispectral band statistics as hyperparameters and class-wise IoU as the dependent variable. Third, optimal parameters are identified using the stationary point condition of Response Surface Methodology (RSM). Fourth, the final land cover map is generated by fusing class-wise optimal results at the pixel level. Experimental results show that optimization is typically completed within 60 inferences. This procedure achieves IoU improvements of up to 67.86 percentage points compared to the baseline. For automated application, these optimized values from a source domain are successfully transferred to target areas. This includes transfers between high-altitude mountainous and low-lying coastal territories via proportional mapping. This capability demonstrates cross-regional and cross-platform generalization between ResNet34 and MiTB5. Statistical validation confirmed that the performance surface followed a systematic quadratic response. Adjusted R2 values ranged from 0.706 to 0.999, with all p-values below 0.001. Consequently, the performance function is universally applicable across diverse geographic zones, spectral distributions, spatial resolutions, sensors, neural networks, and land cover classes. This approach achieves more than a 4000-fold reduction in computational resources compared to full model training, using only 32 to 150 tiles. Furthermore, the proposed technique demonstrates 10–74× superior resource efficiency (resource consumption per unit error reduction) over prior transfer learning schemes. Finally, this study presents a practical solution for inference and performance optimization of land cover semantic segmentation on standard commodity CPUs, while maintaining equivalent or superior IoU. Full article
Show Figures

Figure 1

24 pages, 2567 KB  
Article
Theoretical Study on Pipeline Settlement Induced by Excavation of Ultra-Shallow Buried Pilot Tunnels Based on Stochastic Media and Elastic Foundation Beams
by Caijun Liu, Yang Yang, Pu Jiang, Xing Gao, Yupeng Shen and Peng Jing
Appl. Sci. 2026, 16(2), 590; https://doi.org/10.3390/app16020590 - 6 Jan 2026
Viewed by 113
Abstract
Excavation of ultra-shallow pilot tunnels triggers surface settlement and endangers surrounding pipelines. The discontinuous settlement curve from traditional stochastic medium theory cannot be directly integrated into the foundation beam model, limiting pipeline deformation prediction accuracy. The key novelty of this study lies in [...] Read more.
Excavation of ultra-shallow pilot tunnels triggers surface settlement and endangers surrounding pipelines. The discontinuous settlement curve from traditional stochastic medium theory cannot be directly integrated into the foundation beam model, limiting pipeline deformation prediction accuracy. The key novelty of this study lies in proposing an improved coupled method tailored to ultra-shallow burial conditions: converting the discontinuous settlement solution into a continuous analytical one via polynomial fitting, embedding it into the Winkler elastic foundation beam model, and realizing pipeline settlement prediction by solving the deflection curve differential equation with the initial parameter method and boundary conditions. Four core factors affecting pipeline deformation are identified, with pilot tunnel size as the key. Shallower depth (especially 5.5 m) intensifies stratum disturbance; pipeline parameters (diameter, wall thickness, elastic modulus) significantly impact bending moment, while stratum elastic modulus has little effect on settlement. Verified by the Xueyuannanlu Station project of Beijing Rail Transit Line 13, theoretical and measured settlement trends are highly consistent, with core indicators meeting safety requirements (max theoretical/measured settlement: −10.9 mm/−8.6 mm < 30 mm; max rotation angle: −0.066° < 0.340°). Errors (max 5.1 mm) concentrate at the pipeline edge, and conservative theoretical values satisfy engineering safety evaluation demands. Full article
Show Figures

Figure 1

22 pages, 8949 KB  
Article
A Physics-Informed Neural Network Aided Venturi–Microwave Co-Sensing Method for Three-Phase Metering
by Jinhua Tan, Yuxiao Yuan, Ying Xu, Jingya Wang, Zirui Song, Rongji Zuo, Zhengyang Chen and Chao Yuan
Computation 2026, 14(1), 12; https://doi.org/10.3390/computation14010012 - 5 Jan 2026
Viewed by 159
Abstract
Addressing the challenges of online measurement of oil-gas-water three-phase flow under high gas–liquid ratio (GVF > 90%) conditions (fire-driven mining, gas injection mining, natural gas mining), which rely heavily on radioactive sources, this study proposes an integrated, radiation-source-free three-phase measurement scheme utilizing a [...] Read more.
Addressing the challenges of online measurement of oil-gas-water three-phase flow under high gas–liquid ratio (GVF > 90%) conditions (fire-driven mining, gas injection mining, natural gas mining), which rely heavily on radioactive sources, this study proposes an integrated, radiation-source-free three-phase measurement scheme utilizing a “Venturi tube-microwave resonator”. Additionally, a physics-informed neural network (PINN) is introduced to predict the volumetric flow rate of oil-gas-water three-phase flow. Methodologically, the main features are the Venturi differential pressure signal (ΔP) and microwave resonance amplitude (V). A PINN model is constructed by embedding an improved L-M model, a cross-sectional water content model, and physical constraint equations into the loss function, thereby maintaining physical consistency and generalization ability under small sample sizes and across different operating conditions. Through experiments on oil-gas-water three-phase flow, the PINN model is compared with an artificial neural network (ANN) and a support vector machine (SVM). The results showed that under high gas–liquid ratio conditions (GVF > 90%), the relative errors (REL) of PINN in predicting the volumetric flow rates of oil, gas, and water were 0.1865, 0.0397, and 0.0619, respectively, which were better than ANN and SVM, and the output met physical constraints. The results indicate that under current laboratory conditions and working conditions, the PINN model has good performance in predicting the flow rate of oil-gas-water three-phase flow. However, in order to apply it to the field in the future, experiments with a wider range of working conditions and long-term stability testing should be conducted. This study provides a new technological solution for developing three-phase measurement and machine learning models that are radiation-free, real-time, and engineering-feasible. Full article
Show Figures

Figure 1

19 pages, 5120 KB  
Article
Research on the Multi-Layer Optimal Injection Model of CO2-Containing Natural Gas with Minimum Wellhead Gas Injection Pressure and Layered Gas Distribution Volume Requirements as Optimization Goals
by Biao Wang, Yingwen Ma, Yuchen Ji, Jifei Yu, Xingquan Zhang, Ruiquan Liao, Wei Luo and Jihan Wang
Processes 2026, 14(1), 151; https://doi.org/10.3390/pr14010151 - 1 Jan 2026
Viewed by 256
Abstract
The separate-layer gas injection technology is a key means to improve the effect of refined gas injection development. Currently, the measurement and adjustment of separate injection wells primarily rely on manual experience and automatic measurement via instrument traversal, resulting in a long duration, [...] Read more.
The separate-layer gas injection technology is a key means to improve the effect of refined gas injection development. Currently, the measurement and adjustment of separate injection wells primarily rely on manual experience and automatic measurement via instrument traversal, resulting in a long duration, low efficiency, and low qualification rate for injection allocation across multi-layer intervals. Given the different CO2-containing natural gas injection rates across different intervals, this paper establishes a coupled flow model of a separate-layer gas injection wellbore–gas distributor–formation based on the energy and mass conservation equations for wellbore pipe flow, and develops a solution method for determining gas nozzle sizes across multi-layer intervals. Based on the maximum allowable gas nozzle size, an optimization method for multi-layer collaborative allocation of separate injection wells is established, with minimum wellhead injection pressure and layered injection allocation as the optimization objectives, and the opening of gas distributors for each layer as the optimization variable. Taking Well XXX as an example, the optimization process of allocation schemes under different gas allocation requirements is simulated. The research shows that the model and method proposed in this paper have high calculation accuracy, and the formulated allocation schemes have strong adaptability and minor injection allocation errors, providing a scientific decision-making method for formulating refined allocation schemes for separate-layer gas injection wells, with significant theoretical and practical value for promoting the refined development of oilfields. Full article
(This article belongs to the Section Petroleum and Low-Carbon Energy Process Engineering)
Show Figures

Figure 1

32 pages, 3477 KB  
Article
Research on Real-Time Improvement Methods for Aircraft Engine Onboard Models
by Lin Guo, Rong Wang, Ying Chen, Wenxiang Zhou and Jinquan Huang
Aerospace 2026, 13(1), 33; https://doi.org/10.3390/aerospace13010033 - 28 Dec 2025
Viewed by 252
Abstract
Onboard models serve as the foundation for the advanced control and fault diagnosis of aero-engines. Currently, to address the issues of high computational complexity and insufficient real-time performance in component-level aero-engine models, three improvement methods are proposed: constructing the Jacobian matrix along the [...] Read more.
Onboard models serve as the foundation for the advanced control and fault diagnosis of aero-engines. Currently, to address the issues of high computational complexity and insufficient real-time performance in component-level aero-engine models, three improvement methods are proposed: constructing the Jacobian matrix along the reverse flow path to avoid redundant calculations; reducing the number of initial guess variables and equations in the engine co-working system through aerothermodynamic analysis, thereby achieving dimensionality reduction in the nonlinear equation sets; and leveraging the minimal variation in Jacobian inverse elements across the full flight envelope to replace them with fixed gains, thus simplifying transient performance calculations. Simulation results demonstrate that, compared to the regular Newton-Raphson method, the reverse flow method reduces the steady-state, regular transient, and small-step transient calculation time by 27.6%, 33.9%, and 30.8%, respectively, with a maximum relative error within 1.6%; the dimensionality reduction method for equations cuts the steady-state, regular transient, and small-step transient calculation time by 20.1%, 11.4%, and 11.8%, with a maximum relative error within 1.4%; and the constant Jacobian matrix inverse method reduces the calculation time by 50.9% during full flight envelope transient performance simulation, with a maximum relative error below 1.6%. All methods improve real-time performance under rated operating conditions. However, only the reverse flow method preserves both high efficiency and accuracy under off-design operating conditions. Full article
(This article belongs to the Section Aeronautics)
Show Figures

Figure 1

18 pages, 1287 KB  
Article
Phase-Related Resting Energy Expenditure in Critically Ill Adults: Metabolic Phenotypes and Determinants of Weight-Normalized Indices—A Retrospective Study
by Sebastián Chapela, Jaen Cagua-Ordoñez, Jaime Angamarca-Iguago, Daniel Tettamanti, Claudia Kecskes, Jesica Asparch, Facundo Javier Gutierrez, Natalia Llobera, Mariana Rella, Martha Montalván, María Jimena Reberendo, Mario Omar Pozo, Ludwig Álvarez-Córdova and Daniel Simancas-Racines
J. Clin. Med. 2026, 15(1), 237; https://doi.org/10.3390/jcm15010237 - 28 Dec 2025
Viewed by 314
Abstract
Background: Precise measurement of resting energy expenditure (REE) is essential in the intensive care unit (ICU), where metabolic requirements evolve throughout the course of critical illness. Predictive equations frequently fail to capture this variability, and limited data describe phase-dependent changes in REE using [...] Read more.
Background: Precise measurement of resting energy expenditure (REE) is essential in the intensive care unit (ICU), where metabolic requirements evolve throughout the course of critical illness. Predictive equations frequently fail to capture this variability, and limited data describe phase-dependent changes in REE using indirect calorimetry (IC). This study aimed to evaluate phase-related variation in REE and metabolic phenotypes in mechanically ventilated adults and to identify clinical and physiological correlates of both absolute REE and REE normalized by ideal body weight (REE/IBW). Methods: We conducted an observational, retrospective cross-sectional study in two ICUs at different hospitals. A total of 149 mechanically ventilated adults with a valid IC measurement were included and classified by illness phase: acute (0–3 days), intermediate (4–14 days), or chronic (>14 days). Differences in metabolic and gas-exchange variables were assessed using ANOVA or Kruskal–Wallis tests. Two multivariable linear regression models were fitted, one using absolute REE and a second using REE/IBW, incorporating metabolic phenotype categories to account for body-size heterogeneity. Results: Metabolic profiles differed across illness phases. Median REE increased from the acute (1664 kcal/day) to the intermediate (1869 kcal/day) and chronic (2074 kcal/day; p = 0.024) phases. Hypometabolic profiles were more frequent in the acute phase (64%), whereas hypermetabolic profiles were more prevalent in later phases (48%). RQ values were higher in the chronic phase compared with the acute phase (median 0.99 vs. 0.80; p < 0.001). In multivariable analyses, illness severity scores showed weak or inconsistent associations with REE after adjustment for gas-exchange variables. VCO2 was independently associated with absolute REE (adjusted R2 = 0.83). In the REE/IBW model, VCO2, RQ, BMI, and metabolic phenotype were associated with normalized energy expenditure, with higher adjusted R2 (0.87) and lower prediction error metrics. Conclusions: Resting energy expenditure and metabolic phenotypes vary across phases of critical illness. Gas-exchange variables, particularly VCO2, were more closely associated with measured energy expenditure than severity scores. Normalization of REE by ideal body weight reduced variability and improved model performance, highlighting the analytical value of indirect calorimetry for characterizing phase-dependent metabolic patterns in critically ill adults. Full article
(This article belongs to the Special Issue Clinical Advances in Critical Care Medicine)
Show Figures

Graphical abstract

23 pages, 4759 KB  
Article
Physics-Constrained Meta-Embedded Neural Network for Bottom-Hole Pressure Prediction in Radial Oil Flow Reservoirs
by Linhao Qiu, Yuxi Yang, Yunxiu Sai and Youyou Cheng
Processes 2026, 14(1), 89; https://doi.org/10.3390/pr14010089 - 26 Dec 2025
Viewed by 307
Abstract
With the advancement of petroleum engineering, the increasing complexity of formations and unpredictable conditions make wellbore pressure prediction more challenging. Accurate bottom-hole pressure (BHP) prediction is crucial for the safe and stable development of oil and gas reservoirs. Solving the partial differential equations [...] Read more.
With the advancement of petroleum engineering, the increasing complexity of formations and unpredictable conditions make wellbore pressure prediction more challenging. Accurate bottom-hole pressure (BHP) prediction is crucial for the safe and stable development of oil and gas reservoirs. Solving the partial differential equations (PDEs) governing fluid flow is key to this prediction. As deep learning becomes widespread in scientific and engineering applications, physics-informed neural networks (PINNs) have emerged as powerful tools for solving PDEs. However, traditional PINNs face challenges such as insufficient fitting accuracy, large errors, and gradient explosion. This study introduces MetaPress, a novel physics-informed neural network structure, to address inaccurate formation pressure prediction. MetaPress incorporates a meta-learning-based embedding function that integrates spatial information into the input and forget gates of Long Short-Term Memory networks. This enables the model to capture complex spatiotemporal features of flow problems, improving its generalization and nonlinear modeling capabilities. Using the MetaPress architecture, we predicted BHP under single-phase flow conditions, achieving an error of less than 2% for L2. This approach offers a novel method for solving seepage equations and predicting BHP, providing new insights for subsequent studies on reservoir fluid flow processes. Full article
(This article belongs to the Topic Exploitation and Underground Storage of Oil and Gas)
Show Figures

Graphical abstract

42 pages, 1313 KB  
Article
Adaptive Parallel Methods for Polynomial Equations with Unknown Multiplicity
by Mudassir Shams and Bruno Carpentieri
Algorithms 2026, 19(1), 21; https://doi.org/10.3390/a19010021 - 24 Dec 2025
Viewed by 205
Abstract
New two-step simultaneous iterative techniques are proposed for solving polynomial equations with multiple roots of unknown multiplicity. The developed schemes achieve a local convergence order of ten and address key limitations of existing solvers, namely their dependence on prior multiplicity information and their [...] Read more.
New two-step simultaneous iterative techniques are proposed for solving polynomial equations with multiple roots of unknown multiplicity. The developed schemes achieve a local convergence order of ten and address key limitations of existing solvers, namely their dependence on prior multiplicity information and their reduced efficiency when dealing with clustered or repeated roots. Root multiplicities are adaptively estimated within the iterative process, avoiding additional function evaluations beyond those required for parallel updates. The robustness and stability of the proposed methods are assessed using both random and distant initial guesses and validated on benchmark polynomials as well as nonlinear models from biomedical engineering. The numerical results show notable improvements in residual error, iteration count, CPU time, memory usage, and overall convergence rate compared with established classical techniques. These findings demonstrate that the proposed schemes provide reliable, high-order, and computationally efficient tools for solving challenging nonlinear problems in science and engineering. Full article
Show Figures

Figure 1

Back to TopTop