Sign in to use this feature.

Years

Between: -

Subjects

remove_circle_outline
remove_circle_outline
remove_circle_outline
remove_circle_outline
remove_circle_outline
remove_circle_outline
remove_circle_outline
remove_circle_outline
remove_circle_outline

Journals

remove_circle_outline
remove_circle_outline
remove_circle_outline
remove_circle_outline
remove_circle_outline
remove_circle_outline
remove_circle_outline
remove_circle_outline
remove_circle_outline
remove_circle_outline
remove_circle_outline
remove_circle_outline
remove_circle_outline
remove_circle_outline
remove_circle_outline
remove_circle_outline
remove_circle_outline
remove_circle_outline
remove_circle_outline
remove_circle_outline
remove_circle_outline
remove_circle_outline
remove_circle_outline
remove_circle_outline
remove_circle_outline
remove_circle_outline
remove_circle_outline
remove_circle_outline
remove_circle_outline
remove_circle_outline
remove_circle_outline
remove_circle_outline
remove_circle_outline
remove_circle_outline
remove_circle_outline

Article Types

Countries / Regions

remove_circle_outline
remove_circle_outline
remove_circle_outline
remove_circle_outline
remove_circle_outline
remove_circle_outline
remove_circle_outline
remove_circle_outline

Search Results (9,261)

Search Parameters:
Keywords = image-based design

Order results
Result details
Results per page
Select all
Export citation of selected articles as:
21 pages, 3520 KB  
Article
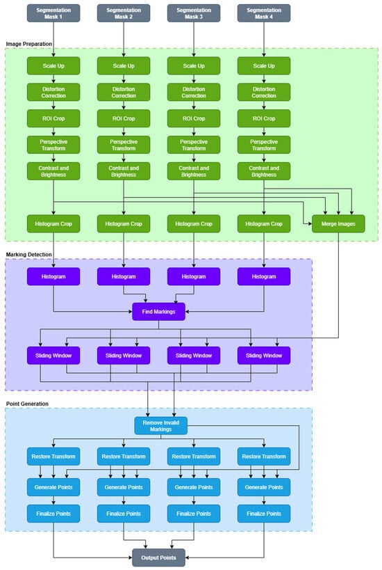
SMPPALD—Segmentation Mask Post-Processing Algorithm for Improved Lane Detection
by Denis Vajak, Mario Vranješ, Ratko Grbić and Denis Vranješ
Sensors 2025, 25(19), 6057; https://doi.org/10.3390/s25196057 - 2 Oct 2025
Abstract
As modern Advanced Driver Assistance Systems become increasingly prevalent in the automotive industry, Lane Detection (LD) solutions play a key role in enabling vehicles to drive autonomously or provide assistance to the driver. Many modern LD algorithms are based on neural networks, which [...] Read more.
As modern Advanced Driver Assistance Systems become increasingly prevalent in the automotive industry, Lane Detection (LD) solutions play a key role in enabling vehicles to drive autonomously or provide assistance to the driver. Many modern LD algorithms are based on neural networks, which estimate the locations of lane markings as segmentation masks in the input image. In this paper, we propose a novel algorithm, named SMPPALD (Segmentation Mask Post-Processing Algorithm for improved Lane Detection), designed to perform a set of post-processing operations on these segmentation masks to produce a list of points that define the lane markings. These operations follow geometric and contextual rules, taking into account the LD problem and improving detection accuracy. The algorithm was tested using the well-known and widely used Spatial Convolutional Neural Network (SCNN) on three different datasets (CULane, TuSimple, and LLAMAS). SMPPALD achieved a significant improvement in terms of F1 measure compared to SCNN on the TuSimple and LLAMAS datasets, while for the CULane dataset, it outperformed SCNN in most categories. Full article
(This article belongs to the Section Vehicular Sensing)
Show Figures

Figure 1

21 pages, 3036 KB  
Article
Infrared Thermography and Deep Learning Prototype for Early Arthritis and Arthrosis Diagnosis: Design, Clinical Validation, and Comparative Analysis
by Francisco-Jacob Avila-Camacho, Leonardo-Miguel Moreno-Villalba, José-Luis Cortes-Altamirano, Alfonso Alfaro-Rodríguez, Hugo-Nathanael Lara-Figueroa, María-Elizabeth Herrera-López and Pablo Romero-Morelos
Technologies 2025, 13(10), 447; https://doi.org/10.3390/technologies13100447 - 2 Oct 2025
Abstract
Arthritis and arthrosis are prevalent joint diseases that cause pain and disability, and their early diagnosis is crucial for preventing irreversible damage. Conventional diagnostic methods such as X-ray, ultrasound, and MRI have limitations in early detection, prompting interest in alternative techniques. This work [...] Read more.
Arthritis and arthrosis are prevalent joint diseases that cause pain and disability, and their early diagnosis is crucial for preventing irreversible damage. Conventional diagnostic methods such as X-ray, ultrasound, and MRI have limitations in early detection, prompting interest in alternative techniques. This work presents the design and clinical evaluation of a prototype device for non-invasive early diagnosis of arthritis (inflammatory joint disease) and arthrosis (osteoarthritis) using infrared thermography and deep neural networks. The portable prototype integrates a Raspberry Pi 4 microcomputer, an infrared thermal camera, and a touchscreen interface, all housed in a 3D-printed PLA enclosure. A custom Flask-based application enables two operational modes: (1) thermal image acquisition for training data collection, and (2) automated diagnosis using a pre-trained ResNet50 deep learning model. A clinical study was conducted at a university clinic in a temperature-controlled environment with 100 subjects (70% with arthritic conditions and 30% healthy). Thermal images of both hands (four images per hand) were captured for each participant, and all patients provided informed consent. The ResNet50 model was trained to classify three classes (healthy, arthritis, and arthrosis) from these images. Results show that the system can effectively distinguish healthy individuals from those with joint pathologies, achieving an overall test accuracy of approximately 64%. The model identified healthy hands with high confidence (100% sensitivity for the healthy class), but it struggled to differentiate between arthritis and arthrosis, often misclassifying one as the other. The prototype’s multiclass ROC (Receiver Operating Characteristic) analysis further showed excellent discrimination between healthy vs. diseased groups (AUC, Area Under the Curve ~1.00), but lower performance between arthrosis and arthritis classes (AUC ~0.60–0.68). Despite these challenges, the device demonstrates the feasibility of AI-assisted thermographic screening: it is completely non-invasive, radiation-free, and low-cost, providing results in real-time. In the discussion, we compare this thermography-based approach with conventional diagnostic modalities and highlight its advantages, such as early detection of physiological changes, portability, and patient comfort. While not intended to replace established methods, this technology can serve as an early warning and triage tool in clinical settings. In conclusion, the proposed prototype represents an innovative application of infrared thermography and deep learning for joint disease screening. With further improvements in classification accuracy and broader validation, such systems could significantly augment current clinical practice by enabling rapid and non-invasive early diagnosis of arthritis and arthrosis. Full article
(This article belongs to the Section Assistive Technologies)
Show Figures

Graphical abstract

13 pages, 1900 KB  
Article
Simulation-Based Design of a Silicon SPAD with Dead-Space-Aware Avalanche Region for Picosecond-Resolved Detection
by Meng-Jey Youh, Hsin-Liang Chen, Nen-Wen Pu, Mei-Lin Liu, Yu-Pin Chou, Wen-Ken Li and Yi-Ping Chou
Sensors 2025, 25(19), 6054; https://doi.org/10.3390/s25196054 - 2 Oct 2025
Abstract
This study presents a simulation-based design of a silicon single-photon avalanche diode (SPAD) optimized for picosecond-resolved photon detection. Utilizing COMSOL Multiphysics, we implement a dead-space-aware impact ionization model to accurately capture history-dependent avalanche behavior. A guard ring structure and tailored doping profiles are [...] Read more.
This study presents a simulation-based design of a silicon single-photon avalanche diode (SPAD) optimized for picosecond-resolved photon detection. Utilizing COMSOL Multiphysics, we implement a dead-space-aware impact ionization model to accurately capture history-dependent avalanche behavior. A guard ring structure and tailored doping profiles are introduced to improve electric field confinement and suppress edge breakdown. Simulation results show that the optimized device achieves a peak electric field of 7 × 107 V/m, a stable gain slope of −0.414, and consistent avalanche triggering across bias voltages. Transient analysis further confirms sub-20 ps response time under −6.5 V bias, validated by a full-width at half-maximum (FWHM) of ~17.8 ps. Compared to conventional structures without guard rings, the proposed design exhibits enhanced breakdown localization, reduced gain sensitivity, and improved timing response. These results highlight the potential of the proposed SPAD for integration into next-generation quantum imaging, time-of-flight LiDAR, and high-speed optical communication systems. Full article
Show Figures

Graphical abstract

24 pages, 4022 KB  
Article
Dynamic Vision Sensor-Driven Spiking Neural Networks for Low-Power Event-Based Tracking and Recognition
by Boyi Feng, Rui Zhu, Yue Zhu, Yan Jin and Jiaqi Ju
Sensors 2025, 25(19), 6048; https://doi.org/10.3390/s25196048 - 1 Oct 2025
Abstract
Spiking neural networks (SNNs) have emerged as a promising model for energy-efficient, event-driven processing of asynchronous event streams from Dynamic Vision Sensors (DVSs), a class of neuromorphic image sensors with microsecond-level latency and high dynamic range. Nevertheless, challenges persist in optimising training and [...] Read more.
Spiking neural networks (SNNs) have emerged as a promising model for energy-efficient, event-driven processing of asynchronous event streams from Dynamic Vision Sensors (DVSs), a class of neuromorphic image sensors with microsecond-level latency and high dynamic range. Nevertheless, challenges persist in optimising training and effectively handling spatio-temporal complexity, which limits their potential for real-time applications on embedded sensing systems such as object tracking and recognition. Targeting this neuromorphic sensing pipeline, this paper proposes the Dynamic Tracking with Event Attention Spiking Network (DTEASN), a novel framework designed to address these challenges by employing a pure SNN architecture, bypassing conventional convolutional neural network (CNN) operations, and reducing GPU resource dependency, while tailoring the processing to DVS signal characteristics (asynchrony, sparsity, and polarity). The model incorporates two innovative, self-developed components: an event-driven multi-scale attention mechanism and a spatio-temporal event convolver, both of which significantly enhance spatio-temporal feature extraction from raw DVS events. An Event-Weighted Spiking Loss (EW-SLoss) is introduced to optimise the learning process by prioritising informative events and improving robustness to sensor noise. Additionally, a lightweight event tracking mechanism and a custom synaptic connection rule are proposed to further improve model efficiency for low-power, edge deployment. The efficacy of DTEASN is demonstrated through empirical results on event-based (DVS) object recognition and tracking benchmarks, where it outperforms conventional methods in accuracy, latency, event throughput (events/s) and spike rate (spikes/s), memory footprint, spike-efficiency (energy proxy), and overall computational efficiency under typical DVS settings. By virtue of its event-aligned, sparse computation, the framework is amenable to highly parallel neuromorphic hardware, supporting on- or near-sensor inference for embedded applications. Full article
(This article belongs to the Section Intelligent Sensors)
Show Figures

Figure 1

10 pages, 1560 KB  
Article
Unveiling the Role of Fluorination in Suppressing Dark Current and Enhancing Photocurrent to Enable Thick-Film Near-Infrared Organic Photodetectors
by Yongqi Bai, Seon Lee Kwak, Jong-Woon Ha and Do-Hoon Hwang
Polymers 2025, 17(19), 2663; https://doi.org/10.3390/polym17192663 - 1 Oct 2025
Abstract
Thick active layers are crucial for scalable production of organic photodetectors (OPDs). However, most OPDs with active layers thicker than 200 nm typically exhibit decreased photocurrents and responsivities due to exciton diffusion and prolonged charge transport pathways. To address these limitations, we designed [...] Read more.
Thick active layers are crucial for scalable production of organic photodetectors (OPDs). However, most OPDs with active layers thicker than 200 nm typically exhibit decreased photocurrents and responsivities due to exciton diffusion and prolonged charge transport pathways. To address these limitations, we designed and synthesized PFBDT-8ttTPD, a fluorinated polymer donor. The strategic incorporation of fluorine effectively enhanced the charge carrier mobility, enabling more efficient charge transport, even in thicker films. OPDs combining PFBDT−8ttTPD with IT−4F or Y6 non-fullerene acceptors showed a substantially lower dark current density (Jd) for active layer thicknesses of 250−450 nm. Notably, Jd in the IT-4F-based devices declined from 8.74 × 10−9 to 4.08 × 10−10 A cm−2 under a reverse bias of −2 V, resulting in a maximum specific detectivity of 3.78 × 1013 Jones. Meanwhile, Y6 integration provided near-infrared sensitivity, with the devices achieving responsivity above 0.48 A W−1 at 850 nm and detectivity over 1013 Jones up to 900 nm, supporting broadband imaging. Importantly, high-quality thick films (≥400 nm) free of pinholes or defects were fabricated, enabling scalable production without performance loss. This advancement ensures robust photodetection in thick uniform layers and marks a significant step toward the development of industrially viable OPDs. Full article
(This article belongs to the Section Polymer Chemistry)
Show Figures

Figure 1

20 pages, 162180 KB  
Article
Annotation-Efficient and Domain-General Segmentation from Weak Labels: A Bounding Box-Guided Approach
by Ammar M. Okran, Hatem A. Rashwan, Sylvie Chambon and Domenec Puig
Electronics 2025, 14(19), 3917; https://doi.org/10.3390/electronics14193917 - 1 Oct 2025
Abstract
Manual pixel-level annotation remains a major bottleneck in deploying deep learning models for dense prediction and semantic segmentation tasks across domains. This challenge is especially pronounced in applications involving fine-scale structures, such as cracks in infrastructure or lesions in medical imaging, where annotations [...] Read more.
Manual pixel-level annotation remains a major bottleneck in deploying deep learning models for dense prediction and semantic segmentation tasks across domains. This challenge is especially pronounced in applications involving fine-scale structures, such as cracks in infrastructure or lesions in medical imaging, where annotations are time-consuming, expensive, and subject to inter-observer variability. To address these challenges, this work proposes a weakly supervised and annotation-efficient segmentation framework that integrates sparse bounding-box annotations with a limited subset of strong (pixel-level) labels to train robust segmentation models. The fundamental element of the framework is a lightweight Bounding Box Encoder that converts weak annotations into multi-scale attention maps. These maps guide a ConvNeXt-Base encoder, and a lightweight U-Net–style convolutional neural network (CNN) decoder—using nearest-neighbor upsampling and skip connections—reconstructs the final segmentation mask. This design enables the model to focus on semantically relevant regions without relying on full supervision, drastically reducing annotation cost while maintaining high accuracy. We validate our framework on two distinct domains, road crack detection and skin cancer segmentation, demonstrating that it achieves performance comparable to fully supervised segmentation models using only 10–20% of strong annotations. Given the ability of the proposed framework to generalize across varied visual contexts, it has strong potential as a general annotation-efficient segmentation tool for domains where strong labeling is costly or infeasible. Full article
Show Figures

Figure 1

29 pages, 2696 KB  
Article
From Questionnaires to Heatmaps: Visual Classification and Interpretation of Quantitative Response Data Using Convolutional Neural Networks
by Michael Woelk, Modelice Nam, Björn Häckel and Matthias Spörrle
Appl. Sci. 2025, 15(19), 10642; https://doi.org/10.3390/app151910642 - 1 Oct 2025
Abstract
Structured quantitative data, such as survey responses in human resource management research, are often analysed using machine learning methods, including logistic regression. Although these methods provide accurate statistical predictions, their results are frequently abstract and difficult for non-specialists to comprehend. This limits their [...] Read more.
Structured quantitative data, such as survey responses in human resource management research, are often analysed using machine learning methods, including logistic regression. Although these methods provide accurate statistical predictions, their results are frequently abstract and difficult for non-specialists to comprehend. This limits their usefulness in practice, particularly in contexts where eXplainable Artificial Intelligence (XAI) is essential. This study proposes a domain-independent approach for the autonomous classification and interpretation of quantitative data using visual processing. This method transforms individual responses based on rating scales into visual representations, which are subsequently processed by Convolutional Neural Networks (CNNs). In combination with Class Activation Maps (CAMs), image-based CNN models enable not only accurate and reproducible classification but also visual interpretability of the underlying decision-making process. Our evaluation found that CNN models with bar chart coding achieved an accuracy of between 93.05% and 93.16%, comparable to the 93.19% achieved by logistic regression. Compared with conventional numerical approaches, exemplified by logistic regression in this study, the approach achieves comparable classification accuracy while providing additional comprehensibility and transparency through graphical representations. Robustness is demonstrated by consistent results across different visualisations generated from the same underlying data. By converting abstract numerical information into visual explanations, this approach addresses a core challenge: bridging the gap between model performance and human understanding. Its transparency, domain-agnostic design, and straightforward interpretability make it particularly suitable for XAI-driven applications across diverse disciplines that use quantitative response data. Full article
27 pages, 5542 KB  
Article
ILF-BDSNet: A Compressed Network for SAR-to-Optical Image Translation Based on Intermediate-Layer Features and Bio-Inspired Dynamic Search
by Yingying Kong and Cheng Xu
Remote Sens. 2025, 17(19), 3351; https://doi.org/10.3390/rs17193351 - 1 Oct 2025
Abstract
Synthetic aperture radar (SAR) exhibits all-day and all-weather capabilities, granting it significant application in remote sensing. However, interpreting SAR images requires extensive expertise, making SAR-to-optical remote sensing image translation a crucial research direction. While conditional generative adversarial networks (CGANs) have demonstrated exceptional performance [...] Read more.
Synthetic aperture radar (SAR) exhibits all-day and all-weather capabilities, granting it significant application in remote sensing. However, interpreting SAR images requires extensive expertise, making SAR-to-optical remote sensing image translation a crucial research direction. While conditional generative adversarial networks (CGANs) have demonstrated exceptional performance in image translation tasks, their massive number of parameters pose substantial challenges. Therefore, this paper proposes ILF-BDSNet, a compressed network for SAR-to-optical image translation. Specifically, first, standard convolutions in the feature-transformation module of the teacher network are replaced with depthwise separable convolutions to construct the student network, and a dual-resolution collaborative discriminator based on PatchGAN is proposed. Next, knowledge distillation based on intermediate-layer features and channel pruning via weight sharing are designed to train the student network. Then, the bio-inspired dynamic search of channel configuration (BDSCC) algorithm is proposed to efficiently select the optimal subnet. Meanwhile, the pixel-semantic dual-domain alignment loss function is designed. The feature-matching loss within this function establishes an alignment mechanism based on intermediate-layer features from the discriminator. Extensive experiments demonstrate the superiority of ILF-BDSNet, which significantly reduces number of parameters and computational complexity while still generating high-quality optical images, providing an efficient solution for SAR image translation in resource-constrained environments. Full article
Show Figures

Figure 1

20 pages, 10152 KB  
Article
In Vivo Comparison of Resin-Modified and Pure Calcium-Silicate Cements for Direct Pulp Capping
by Fatma Fenesha, Aonjittra Phanrungsuwan, Brian L. Foster, Anibal Diogenes and Sarah B. Peters
Appl. Sci. 2025, 15(19), 10639; https://doi.org/10.3390/app151910639 - 1 Oct 2025
Abstract
Introduction: Direct pulp capping (DPC) aims to preserve the vitality of the dental pulp by placing a protective biocompatible material over the exposed pulp tissue to facilitate healing. There are several calcium-silicate materials that have been designed to promote mineralization and the regulation [...] Read more.
Introduction: Direct pulp capping (DPC) aims to preserve the vitality of the dental pulp by placing a protective biocompatible material over the exposed pulp tissue to facilitate healing. There are several calcium-silicate materials that have been designed to promote mineralization and the regulation of inflammation. These have strong potential for the repair and regeneration of dental pulp. Among them, Biodentine (BD) and EndoSequence RRM Putty (ES) have been found to promote in vitro and in vivo mineralization while minimizing some of the limitations of the first-generation calcium-silicate-based materials. Theracal-LC (TLC), a light-cured, resin-modified calcium-silicate material, is a newer product with potential to improve the clinical outcomes of DPC, but existing studies have reported conflicting findings regarding its biocompatibility and ability to support pulpal healing in direct contact with the pulp. A comprehensive assessment of the biocompatibility and pulpal protection provided by these three capping materials has not yet been performed. Aim: We aimed to quantify the inflammatory response, dentin bridge formation, and material adaptation following DPC using three calcium-silicate materials: ES, BD, and TLC. Materials and Methods: DPC was performed on the maxillary first molar of C57BL/6 female mice. Maxilla were collected and processed at 1 and 21 days post-DPC. The early inflammatory response was measured 24 h post-procedure using confocal imaging of anti-Lys6G6C, which indicates the extent of neutrophil and monocyte infiltration. Reparative mineralized bridge formation was assessed at 21 days post-procedure using high-resolution micro-computed tomography (micro-CT) and histology. Lastly, the homogeneity of the capping materials was evaluated by quantifying voids in calcium-silicate restorations using micro-CT. Results: DPC using TLC induced less infiltration of Lys6G6C+ cells at 24 h than BD or ES. BD promoted higher volumes of tertiary dentin than TLC, but TLC and ES showed no significant differences in volume. No differences were observed in material adaptation and void spaces among the three capping materials. Conclusions: All three materials under investigation supported pulp healing and maintained marginal integrity. However, TLC induced a lower inflammatory response on day 1 and induced similar levels of tertiary dentin to ES. These observations challenge the common perception that resin-based capping materials are not suitable for direct pulp capping. Our findings underscore the need to balance biological responses with physical properties when selecting pulp capping materials to improve long-term clinical success. Full article
Show Figures

Figure 1

29 pages, 13908 KB  
Article
SS3L: Self-Supervised Spectral–Spatial Subspace Learning for Hyperspectral Image Denoising
by Yinhu Wu, Dongyang Liu and Junping Zhang
Remote Sens. 2025, 17(19), 3348; https://doi.org/10.3390/rs17193348 - 1 Oct 2025
Abstract
Hyperspectral imaging (HSI) systems often suffer from complex noise degradation during the imaging process, significantly impacting downstream applications. Deep learning-based methods, though effective, rely on impractical paired training data, while traditional model-based methods require manually tuned hyperparameters and lack generalization. To address these [...] Read more.
Hyperspectral imaging (HSI) systems often suffer from complex noise degradation during the imaging process, significantly impacting downstream applications. Deep learning-based methods, though effective, rely on impractical paired training data, while traditional model-based methods require manually tuned hyperparameters and lack generalization. To address these issues, we propose SS3L (Self-Supervised Spectral-Spatial Subspace Learning), a novel HSI denoising framework that requires neither paired data nor manual tuning. Specifically, we introduce a self-supervised spectral–spatial paradigm that learns noisy features from noisy data, rather than paired training data, based on spatial geometric symmetry and spectral local consistency constraints. To avoid manual hyperparameter tuning, we propose an adaptive rank subspace representation and a loss function designed based on the collaborative integration of spectral and spatial losses via noise-aware spectral-spatial weighting, guided by the estimated noise intensity. These components jointly enable a dynamic trade-off between detail preservation and noise reduction under varying noise levels. The proposed SS3L embeds noise-adaptive subspace representations into the dynamic spectral–spatial hybrid loss-constrained network, enabling cross-sensor denoising through prior-informed self-supervision. Experimental results demonstrate that SS3L effectively removes noise while preserving both structural fidelity and spectral accuracy under diverse noise conditions. Full article
Show Figures

Figure 1

33 pages, 4190 KB  
Article
Preserving Songket Heritage Through Intelligent Image Retrieval: A PCA and QGD-Rotational-Based Model
by Nadiah Yusof, Nazatul Aini Abd. Majid, Amirah Ismail and Nor Hidayah Hussain
Computers 2025, 14(10), 416; https://doi.org/10.3390/computers14100416 - 1 Oct 2025
Abstract
Malay songket motifs are a vital component of Malaysia’s intangible cultural heritage, characterized by intricate visual designs and deep cultural symbolism. However, the practical digital preservation and retrieval of these motifs present challenges, particularly due to the rotational variations typical in textile imagery. [...] Read more.
Malay songket motifs are a vital component of Malaysia’s intangible cultural heritage, characterized by intricate visual designs and deep cultural symbolism. However, the practical digital preservation and retrieval of these motifs present challenges, particularly due to the rotational variations typical in textile imagery. This study introduces a novel Content-Based Image Retrieval (CBIR) model that integrates Principal Component Analysis (PCA) for feature extraction and Quadratic Geometric Distance (QGD) for measuring similarity. To evaluate the model’s performance, a curated dataset comprising 413 original images and 4956 synthetically rotated songket motif images was utilized. The retrieval system featured metadata-driven preprocessing, dimensionality reduction, and multi-angle similarity assessment to address the issue of rotational invariance comprehensively. Quantitative evaluations using precision, recall, and F-measure metrics demonstrated that the proposed PCAQGD + Rotation technique achieved a mean F-measure of 59.72%, surpassing four benchmark retrieval methods. These findings confirm the model’s capability to accurately retrieve relevant motifs across varying orientations, thus supporting cultural heritage preservation efforts. The integration of PCA and QGD techniques effectively narrows the semantic gap between machine perception and human interpretation of motif designs. Future research should focus on expanding motif datasets and incorporating deep learning approaches to enhance retrieval precision, scalability, and applicability within larger national heritage repositories. Full article
Show Figures

Graphical abstract

19 pages, 2351 KB  
Article
Gastronomic Tourism and Digital Place Marketing: Google Trends Evidence from Galicia (Spain)
by Breixo Martins-Rodal and Carlos Alberto Patiño Romarís
World 2025, 6(4), 135; https://doi.org/10.3390/world6040135 - 1 Oct 2025
Abstract
Gastronomic tourism is a strategic tool for territorial development, as it promotes cultural heritage, supports local economies and encourages environmentally responsible consumption. This study attempts to analyse the evolution of key gastronomic products through digital marketing tools, reflecting on the need to know [...] Read more.
Gastronomic tourism is a strategic tool for territorial development, as it promotes cultural heritage, supports local economies and encourages environmentally responsible consumption. This study attempts to analyse the evolution of key gastronomic products through digital marketing tools, reflecting on the need to know this real data in order to carry out sustainable territorial and tourism planning. To do so, it uses a methodology based on the analysis of data obtained through Google Trends, taking as a reference a set of terms related to seafood, traditional meats and wines with designation of origin. The study examines the seasonal patterns and geographical distribution of interest in these terms, evaluating their impact both inside and outside Galicia as a replicable methodological case. The results show significant differences between categories. In addition, there is a generalised decrease in the search for gastronomic terms, which may indicate a reduction in the relative weight of this element as a factor in the creation of the image of the territories. In conclusion, the article demonstrates the capacity of this methodology to propose more sustainable tourism, territorial and economic planning strategies based on the transformation of qualitative imaginaries into quantitative data and trends. Full article
Show Figures

Figure 1

22 pages, 12194 KB  
Article
Visual Signal Recognition with ResNet50V2 for Autonomous ROV Navigation in Underwater Environments
by Cristian H. Sánchez-Saquín, Alejandro Gómez-Hernández, Tomás Salgado-Jiménez, Juan M. Barrera Fernández, Leonardo Barriga-Rodríguez and Alfonso Gómez-Espinosa
Automation 2025, 6(4), 51; https://doi.org/10.3390/automation6040051 - 1 Oct 2025
Abstract
This study presents the design and evaluation of AquaSignalNet, a deep learning-based system for recognizing underwater visual commands to enable the autonomous navigation of a Remotely Operated Vehicle (ROV). The system is built on a ResNet50 V2 architecture and trained with a custom [...] Read more.
This study presents the design and evaluation of AquaSignalNet, a deep learning-based system for recognizing underwater visual commands to enable the autonomous navigation of a Remotely Operated Vehicle (ROV). The system is built on a ResNet50 V2 architecture and trained with a custom dataset, UVSRD, comprising 33,800 labeled images across 12 gesture classes, including directional commands, speed values, and vertical motion instructions. The model was deployed on a Raspberry Pi 4 integrated with a TIVA C microcontroller for real-time motor control, a PID-based depth control loop, and an MPU9250 sensor for orientation tracking. Experiments were conducted in a controlled pool environment using printed signal cards to define two autonomous trajectories. In the first trajectory, the system achieved 90% success, correctly interpreting a mixed sequence of turns, ascents, and speed changes. In the second, more complex trajectory, involving a rectangular inspection loop and multi-layer navigation, the system achieved 85% success, with failures mainly due to misclassification resulting from lighting variability near the water surface. Unlike conventional approaches that rely on QR codes or artificial markers, AquaSignalNet employs markerless visual cues, offering a flexible alternative for underwater inspection, exploration, and logistical operations. The results demonstrate the system’s viability for real-time gesture-based control. Full article
(This article belongs to the Section Robotics and Autonomous Systems)
Show Figures

Figure 1

24 pages, 1034 KB  
Article
MMFD-Net: A Novel Network for Image Forgery Detection and Localization via Multi-Stream Edge Feature Learning and Multi-Dimensional Information Fusion
by Haichang Yin, KinTak U, Jing Wang and Zhuofan Gan
Mathematics 2025, 13(19), 3136; https://doi.org/10.3390/math13193136 - 1 Oct 2025
Abstract
With the rapid advancement of image processing techniques, digital image forgery detection has emerged as a critical research area in information forensics. This paper proposes a novel deep learning model based on Multi-view Multi-dimensional Forgery Detection Networks (MMFD-Net), designed to simultaneously determine whether [...] Read more.
With the rapid advancement of image processing techniques, digital image forgery detection has emerged as a critical research area in information forensics. This paper proposes a novel deep learning model based on Multi-view Multi-dimensional Forgery Detection Networks (MMFD-Net), designed to simultaneously determine whether an image has been tampered with and precisely localize the forged regions. By integrating a Multi-stream Edge Feature Learning module with a Multi-dimensional Information Fusion module, MMFD-Net employs joint supervised learning to extract semantics-agnostic forgery features, thereby enhancing both detection performance and model generalization. Extensive experiments demonstrate that MMFD-Net achieves state-of-the-art results on multiple public datasets, excelling in both pixel-level localization and image-level classification tasks, while maintaining robust performance in complex scenarios. Full article
(This article belongs to the Special Issue Applied Mathematics in Data Science and High-Performance Computing)
Show Figures

Figure 1

19 pages, 7270 KB  
Article
A Fast Rotation Detection Network with Parallel Interleaved Convolutional Kernels
by Leilei Deng, Lifeng Sun and Hua Li
Symmetry 2025, 17(10), 1621; https://doi.org/10.3390/sym17101621 - 1 Oct 2025
Abstract
In recent years, convolutional neural network-based object detectors have achieved extensive applications in remote sensing (RS) image interpretation. While multi-scale feature modeling optimization remains a persistent research focus, existing methods frequently overlook the symmetrical balance between feature granularity and morphological diversity, particularly when [...] Read more.
In recent years, convolutional neural network-based object detectors have achieved extensive applications in remote sensing (RS) image interpretation. While multi-scale feature modeling optimization remains a persistent research focus, existing methods frequently overlook the symmetrical balance between feature granularity and morphological diversity, particularly when handling high-aspect-ratio RS targets with anisotropic geometries. This oversight leads to suboptimal feature representations characterized by spatial sparsity and directional bias. To address this challenge, we propose the Parallel Interleaved Convolutional Kernel Network (PICK-Net), a rotation-aware detection framework that embodies symmetry principles through dual-path feature modulation and geometrically balanced operator design. The core innovation lies in the synergistic integration of cascaded dynamic sparse sampling and symmetrically decoupled feature modulation, enabling adaptive morphological modeling of RS targets. Specifically, the Parallel Interleaved Convolution (PIC) module establishes symmetric computation patterns through mirrored kernel arrangements, effectively reducing computational redundancy while preserving directional completeness through rotational symmetry-enhanced receptive field optimization. Complementing this, the Global Complementary Attention Mechanism (GCAM) introduces bidirectional symmetry in feature recalibration, decoupling channel-wise and spatial-wise adaptations through orthogonal attention pathways that maintain equilibrium in gradient propagation. Extensive experiments on RSOD and NWPU-VHR-10 datasets demonstrate our superior performance, achieving 92.2% and 84.90% mAP, respectively, outperforming state-of-the-art methods including EfficientNet and YOLOv8. With only 12.5 M parameters, the framework achieves symmetrical optimization of accuracy-efficiency trade-offs. Ablation studies confirm that the symmetric interaction between PIC and GCAM enhances detection performance by 2.75%, particularly excelling in scenarios requiring geometric symmetry preservation, such as dense target clusters and extreme scale variations. Cross-domain validation on agricultural pest datasets further verifies its rotational symmetry generalization capability, demonstrating 84.90% accuracy in fine-grained orientation-sensitive detection tasks. Full article
(This article belongs to the Section Computer)
Show Figures

Figure 1

Back to TopTop