error_outline You can access the new MDPI.com website here. Explore and share your feedback with us.
 
 
Sign in to use this feature.

Years

Between: -

Subjects

remove_circle_outline
remove_circle_outline
remove_circle_outline
remove_circle_outline
remove_circle_outline
remove_circle_outline
remove_circle_outline
remove_circle_outline
remove_circle_outline

Journals

remove_circle_outline
remove_circle_outline
remove_circle_outline
remove_circle_outline
remove_circle_outline
remove_circle_outline
remove_circle_outline
remove_circle_outline
remove_circle_outline
remove_circle_outline
remove_circle_outline
remove_circle_outline
remove_circle_outline
remove_circle_outline
remove_circle_outline
remove_circle_outline
remove_circle_outline
remove_circle_outline

Article Types

Countries / Regions

remove_circle_outline
remove_circle_outline
remove_circle_outline
remove_circle_outline
remove_circle_outline
remove_circle_outline
remove_circle_outline

Search Results (1,068)

Search Parameters:
Keywords = hybrid foundations

Order results
Result details
Results per page
Select all
Export citation of selected articles as:
33 pages, 2557 KB  
Review
Advances in Composite Materials and String Technologies for Optimised Tennis Equipment Performance
by Andy Danis, Jiemin Zhang and Imrana I. Kabir
J. Compos. Sci. 2026, 10(1), 37; https://doi.org/10.3390/jcs10010037 - 8 Jan 2026
Abstract
The evolution of tennis equipment is fundamentally linked to advances in materials science and engineering, which have enabled enhanced player performance through optimised racquet and string designs. This review comprehensively examines the critical role of modern composite materials, manufacturing methods, and string technologies [...] Read more.
The evolution of tennis equipment is fundamentally linked to advances in materials science and engineering, which have enabled enhanced player performance through optimised racquet and string designs. This review comprehensively examines the critical role of modern composite materials, manufacturing methods, and string technologies in tennis equipment, focusing on how these elements influence mechanical performance and player experience. It first explores the contributions of matrix and reinforcing materials, particularly carbon fibre and aramid composites, to racquet stiffness, strength, and vibration damping. Next, it details advanced manufacturing techniques such as prepreg layup, autoclave curing, and hollow moulding, which enable precise control over mechanical properties and quality assurance. This paper further evaluates various string materials including natural gut, Kevlar, polyester, nylon, and emerging hybrid setups, analysing their mechanical characteristics, tension maintenance, and impact on ball response and player comfort. Special attention is given to the interaction between design choices and playing conditions, such as court surfaces and player sensitivity, underscoring the complex interplay between equipment mechanics and gameplay dynamics. Through an interdisciplinary lens, this paper synthesises current scientific knowledge and experimental findings, providing a critical foundation for optimising tennis equipment design. By integrating materials science with practical application, this paper provides a comprehensive understanding of tennis equipment design, identifying gaps in current research and offering insights to guide future innovation for manufacturers, coaches, and players. Full article
(This article belongs to the Section Composites Applications)
19 pages, 14294 KB  
Article
A Case Study on Predicting River Valley Deformation Following Reservoir Impoundment
by Lida Xu, Shunwen Zhou, Xingyong He, Guan Rong and Yaosheng Tan
Water 2026, 18(2), 167; https://doi.org/10.3390/w18020167 - 8 Jan 2026
Abstract
Valley contraction poses a significant threat to high-arch dams, making the prediction of valley deformation a critical task in assessing the long-term performance of dams. The Baihetan dam is currently undergoing compression due to valley contraction, and its complex control mechanisms present major [...] Read more.
Valley contraction poses a significant threat to high-arch dams, making the prediction of valley deformation a critical task in assessing the long-term performance of dams. The Baihetan dam is currently undergoing compression due to valley contraction, and its complex control mechanisms present major challenges in predicting valley deformation. This paper proposes a hybrid model to predict valley deformation in Baihetan, which integrates numerical simulation and statistical analysis to identify the main causes of river valley deformation and make predictions based on extrapolation. A transient numerical seepage model has been used to comprehensively characterize the complex seepage field in the Baihetan dam site area over nearly a decade following impoundment. The hybrid model was developed based on this foundation to determine the contribution of each factor using monitoring data. The model can then be used for time series extrapolation to predict long-term deformation. By June 2028, the valley near the dam is projected to experience a deformation rate of less than 1 mm per month, with a maximum contraction of approximately 26.7 mm. This study provides a basis for assessing the long-term operational safety of the Baihetan and offers valuable reference for similar studies on valley deformation. Full article
Show Figures

Figure 1

14 pages, 2651 KB  
Essay
Genetic Variation in Pulpwood Properties of Hybrid Larch Families and Their Progenies
by Naizhong Hu, Jiaqi Huang, Guanghao Cao, Panke Yang, Huanzhen Liu, Chunming Li and Wenbo Zhang
Plants 2026, 15(2), 190; https://doi.org/10.3390/plants15020190 - 7 Jan 2026
Abstract
This study aimed to elucidate the genetic variation patterns of hybrid larch during generational transitions, providing a theoretical basis for targeted genetic improvement and advanced hybrid breeding of pulpwood. Seven hybrid larch families and their progeny from the Qingshan National Larch Elite Seed [...] Read more.
This study aimed to elucidate the genetic variation patterns of hybrid larch during generational transitions, providing a theoretical basis for targeted genetic improvement and advanced hybrid breeding of pulpwood. Seven hybrid larch families and their progeny from the Qingshan National Larch Elite Seed Base in Linkou County, Heilongjiang Province, were used as experimental materials. Growth traits, wood properties, and pulping performance of both generations were measured and analyzed, and pulp production capacity was calculated accordingly. Significant differences were observed between the F1 and F2 generations across all traits. The F2 generation showed greater genetic stability, though it was more susceptible to environmental factors. The LK3 × LG2 family was identified as elite through principal component analysis (PCA) and membership function analysis. Further analysis of intergenerational data confirmed that the LK5 × LO78-3 family exhibited superior genetic stability across generations, making it an optimal parental source. This study establishes a genetic foundation for the targeted genetic improvement of larch pulpwood, with important implications for advanced hybrid breeding and elite family selection. Full article
Show Figures

Figure 1

31 pages, 4019 KB  
Article
S-HSFL: A Game-Theoretic Enhanced Secure-Hybrid Split-Federated Learning Scheme for UAV-Assisted Wireless Networks
by Qiang Gao, Xintong Zhang, Guishan Dong, Bo Tang and Jinhui Liu
Drones 2026, 10(1), 37; https://doi.org/10.3390/drones10010037 - 7 Jan 2026
Abstract
Hybrid Split Federated Learning (HSFL for short) in emerging 6G-enabled UAV networks faces persistent challenges in data protection, device trust management, and long-term participation incentives. To address these issues, this study introduces S-HSFL, a security-enhanced framework that embeds verifiable federated learning mechanisms into [...] Read more.
Hybrid Split Federated Learning (HSFL for short) in emerging 6G-enabled UAV networks faces persistent challenges in data protection, device trust management, and long-term participation incentives. To address these issues, this study introduces S-HSFL, a security-enhanced framework that embeds verifiable federated learning mechanisms into HSFL and incorporates digital-signature-based authentication throughout the device selection process. This design effectively prevents model tampering and forgery attacks, achieving a defense success rate above 99%. To further strengthen collaborative training, we develop a MAB-GT device selection strategy that integrates multi-armed bandit exploration with multi-stage game-theoretic decision models, spanning non-cooperative, coalition, and repeated games, to encourage high-quality UAV nodes to provide reliable data and sustained computation. Experiments on the Modified National Institute of Standards and Technology (MNIST) dataset under both Independent and Identically Distributed (IID) and non-IID conditions demonstrate that S-HSFL maintains approximately 97% accuracy even in the presence of 30% adversarial UAVs. The MAB-GT strategy significantly improves convergence behavior and final model performance, while incurring only a 10–30% increase in communication overhead. The proposed S-HSFL framework establishes a secure, trustworthy, and efficient foundation for distributed intelligence in next-generation 6G UAV networks. Full article
Show Figures

Figure 1

38 pages, 18338 KB  
Article
Damage Characterisation of Scour in Riprap-Protected Jackets and Hybrid Foundations
by João Chambel, Tiago Fazeres-Ferradosa, Mahdi Alemi, Francisco Taveira-Pinto and Pedro Lomonaco
J. Mar. Sci. Eng. 2026, 14(2), 114; https://doi.org/10.3390/jmse14020114 - 6 Jan 2026
Abstract
The global transition towards sustainable energy has accelerated the development and deployment of offshore wind turbines. Jacket foundations, commonly installed in intermediate to deep water depths to access available space and higher load capacities, are built to withstand intensified hydrodynamic loads. Due to [...] Read more.
The global transition towards sustainable energy has accelerated the development and deployment of offshore wind turbines. Jacket foundations, commonly installed in intermediate to deep water depths to access available space and higher load capacities, are built to withstand intensified hydrodynamic loads. Due to their structural complexity near the seabed, however, they are prone to local and global scour, which can compromise stability and increase maintenance costs. While extensive research has addressed scour protections around monopiles, limited attention has been given to complex foundation geometries or even hybrid configurations that combine energy-harvesting devices with structural support. These hybrid systems introduce highly unsteady flow fields and amplified turbulence effects that current design frameworks appear to be unable to capture. This study provides an experimental characterisation of scour damage in riprap-protected jackets as well as additional tests for a hybrid jacket foundation. A novel adaptation of a high-resolution overlapping sub-area methodology was employed. For the first time, it was successfully applied to quantify the damage to riprap protections for a complex offshore foundation. Results revealed that, although hybrid jackets showed the capacity to attenuate incident waves, the scour protection experienced damage numbers (S3D) two to six times higher than conventional jackets due to flow amplifications. The findings highlight the need for revised design guidelines that can account for the complex hydrodynamic-structural interactions of next-generation marine harvesting technologies integrated into complex foundations. Full article
Show Figures

Figure 1

29 pages, 6081 KB  
Review
Preparation and Solar-Energy Applications of PbS Quantum Dots via In Situ Methods
by Binh Duc Nguyen, Hyun Kuk Lee and Jae-Yup Kim
Appl. Sci. 2026, 16(2), 589; https://doi.org/10.3390/app16020589 - 6 Jan 2026
Abstract
In situ preparation routes have become central to advancing lead sulfide (PbS) quantum dots (QDs) for solar-energy conversion, owing to their ability to create strongly coupled QD/oxide interfaces that are difficult to achieve with ex situ colloidal methods, along with their simplicity and [...] Read more.
In situ preparation routes have become central to advancing lead sulfide (PbS) quantum dots (QDs) for solar-energy conversion, owing to their ability to create strongly coupled QD/oxide interfaces that are difficult to achieve with ex situ colloidal methods, along with their simplicity and potential for low-cost, scalable processing. This review systematically examines the fundamental mechanisms, processing levers, and device implications of the dominant in situ approaches successive ionic layer adsorption and reaction (SILAR), voltage-assisted SILAR (V-SILAR), and chemical bath deposition (CBD). These methods enable conformal QD nucleation within mesoporous scaffolds, improved electronic coupling, and scalable low-temperature fabrication, forming the materials foundation for high-performance PbS-based architectures. We further discuss how these in situ strategies translate into enhanced solar-energy applications, including quantum-dot-sensitized solar cells (QDSSCs) and photoelectrochemical (PEC) hydrogen production, highlighting recent advances in interfacial passivation, scaffold optimization, and bias-assisted growth that collectively suppress recombination and boost photocurrent utilization. Representative device metrics reported in recent studies indicate that in-situ-grown PbS quantum dots can deliver photocurrent densities on the order of ~5 mA cm−2 at applied potentials around 1.23 V versus RHE in photoelectrochemical systems, while PbS-based quantum-dot-sensitized solar cells typically achieve power conversion efficiencies in the range of ~4–10%, depending on interface engineering and device architecture. These performances are commonly associated with conformal PbS loading within mesoporous scaffolds and quantum-dot sizes in the few-nanometer regime, underscoring the critical role of morphology and interfacial control in charge transport and recombination. Recent studies indicate that performance improvements in PbS-based solar-energy devices are primarily governed by interfacial charge-transfer kinetics and recombination suppression rather than QD loading alone, with hybrid heterostructures and inorganic passivation layers playing a key role in modifying band offsets and surface trap densities at the PbS/oxide interface. Remaining challenges are associated with defect-mediated recombination, transport limitations in densely loaded porous scaffolds, and long-term chemical stability, which must be addressed to enable scalable and durable PbS-based photovoltaic and photoelectrochemical technologies. Full article
(This article belongs to the Section Energy Science and Technology)
Show Figures

Figure 1

16 pages, 2324 KB  
Article
High-Fidelity Finite Element Modelling (FEM) and Dynamic Analysis of a Hybrid Aluminium–Honeycomb Railway Vehicle Carbody
by Alessio Cascino, Enrico Meli and Andrea Rindi
Appl. Sci. 2026, 16(1), 549; https://doi.org/10.3390/app16010549 - 5 Jan 2026
Viewed by 104
Abstract
This study presents the development and high-fidelity finite element modelling of an innovative hybrid railway carbody structure, designed to achieve a substantial reduction in mass while maintaining the required mechanical performance under service conditions. The proposed concept integrates a traditional aluminium frame with [...] Read more.
This study presents the development and high-fidelity finite element modelling of an innovative hybrid railway carbody structure, designed to achieve a substantial reduction in mass while maintaining the required mechanical performance under service conditions. The proposed concept integrates a traditional aluminium frame with an advanced honeycomb sandwich panel, joined through adhesive bonding to ensure structural continuity, compensate for thermal effects, and minimize over constraining stresses. Detailed numerical simulations were conducted to evaluate both the static and dynamic behaviour of the structure under the most demanding load cases prescribed by standards. Modal analysis showed excellent agreement with the original carbody, with variations in the first natural frequency about 3%, while a change in the nature of the corresponding eigenvector was observed. Static simulations under maximum vertical loading confirmed comparable stiffness and stress distributions. Localised stress peaks increased by approximately 19%; the corresponding material utilization factor remained below unity, demonstrating that the structure operates safely within its allowable limits. The introduction of the sandwich panel enabled a mass saving of approximately 60% in the replaced components, corresponding to 3.9% if referred to the whole structure. The results validate the structural feasibility and mechanical reliability of the proposed hybrid concept, laying the foundations for the subsequent experimental phase and for refining its predictive accuracy and industrial applicability. Full article
Show Figures

Figure 1

32 pages, 5625 KB  
Article
Multi-Source Concurrent Renewable Energy Estimation: A Physics-Informed Spatio-Temporal CNN-LSTM Framework
by Razan Mohammed Aljohani and Amal Almansour
Sustainability 2026, 18(1), 533; https://doi.org/10.3390/su18010533 - 5 Jan 2026
Viewed by 96
Abstract
Accurate and reliable estimation of renewable energy generation is critical for modern power grid management, yet the inherent volatility and distinct physical drivers of multi-source renewables present significant modeling challenges. This paper proposes a unified deep learning framework for the concurrent estimation of [...] Read more.
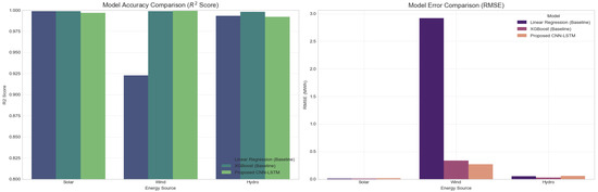
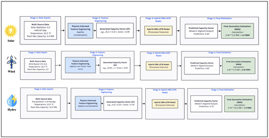
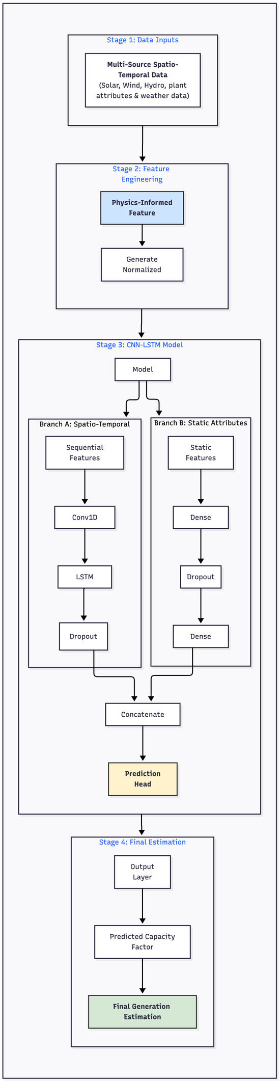
Accurate and reliable estimation of renewable energy generation is critical for modern power grid management, yet the inherent volatility and distinct physical drivers of multi-source renewables present significant modeling challenges. This paper proposes a unified deep learning framework for the concurrent estimation of power generation from solar, wind, and hydro sources. This methodology, termed nowcasting, utilizes real-time weather inputs to estimate immediate power generation. We introduce a hybrid spatio-temporal CNN-LSTM architecture that leverages a two-branch design to process both sequential weather data and static, plant-specific attributes in parallel. A key innovation of our approach is the use of a physics-informed Capacity Factor as the normalized target variable, which is customized for each energy source and notably employs a non-linear, S-shaped tanh-based power curve to model wind generation. To ensure high-fidelity spatial feature integration, a cKDTree algorithm was implemented to accurately match each power plant with its nearest corresponding weather data. To guarantee methodological rigor and prevent look-ahead bias, the model was trained and validated using a strict chronological data splitting strategy and was rigorously benchmarked against Linear Regression and XGBoost models. The framework demonstrated exceptional robustness on a large-scale dataset of over 1.5 million records spanning five European countries, achieving R-squared (R2) values of 0.9967 for solar, 0.9993 for wind, and 0.9922 for hydro. While traditional ensemble models performed competitively on linear solar data, the proposed CNN-LSTM architecture demonstrated superior performance in capturing the complex, non-linear dynamics of wind energy, confirming its superiority in capturing intricate meteorological dependencies. This study validates the significant contribution of a spatio-temporal and physics-informed framework, establishing a foundational model for real-time energy assessment and enhanced grid sustainability. Full article
Show Figures

Figure 1

13 pages, 2366 KB  
Article
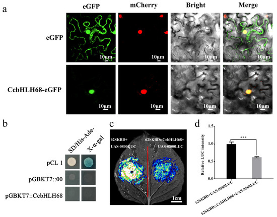
Transcription Factor CcbHLH68 Regulates Capsaicinoids Biosynthesis in Shuanla (Capsicum chinense)
by Hong Cheng, Guining Fang, Yuping Bai, Mengjuan Li, Zhengcong Luo, Xuewen Chen, Qiaoli Xie, Minghua Deng and Junheng Lv
Horticulturae 2026, 12(1), 65; https://doi.org/10.3390/horticulturae12010065 - 5 Jan 2026
Viewed by 131
Abstract
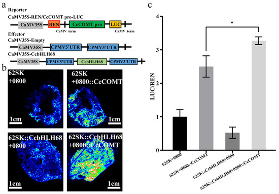
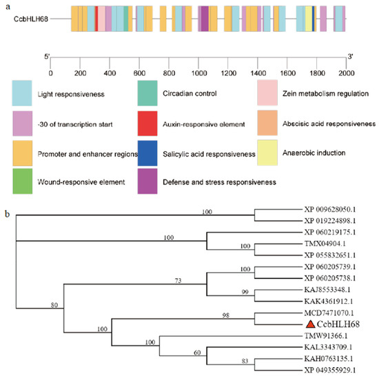
The bHLH transcription factors play a crucial regulatory role in plant growth and development. In this study, the CcbHLH68 gene was cloned from the pepper cultivar ‘Shuanla’. Subsequent bioinformatics analysis, subcellular localization, expression pattern profiling, along with yeast one-hybrid and dual-luciferase reporter assays, [...] Read more.
The bHLH transcription factors play a crucial regulatory role in plant growth and development. In this study, the CcbHLH68 gene was cloned from the pepper cultivar ‘Shuanla’. Subsequent bioinformatics analysis, subcellular localization, expression pattern profiling, along with yeast one-hybrid and dual-luciferase reporter assays, were conducted to preliminarily elucidate its regulatory mechanism in capsaicinoid biosynthesis. The results revealed that the visualization of upstream cis-elements of CcbHLH68 suggests its potential regulation by hormones. Furthermore, subcellular localization experiments confirmed that the CcbHLH68 protein is localized in the nucleus. Expression analysis of CcbHLH68 across different tissues by qRT-PCR identified its predominant expression in the placenta at 30 days post-anthesis. Further experimental evidence from both gene silencing and transient overexpression assays demonstrated a positive correlation between CcbHLH68 and the expression of multiple capsaicinoid biosynthetic genes. When it was silenced or transiently overexpressed, the content of capsaicinoids decreased by 40.9% or increased by 113.7%, respectively. Yeast one-hybrid and dual-luciferase reporter assays confirmed that CcbHLH68 can directly bind to the CcCOMT promoter and activate its transcription. In summary, this study preliminarily reveals the molecular mechanism by which CcbHLH68 participates in capsaicinoid biosynthesis through regulating the expression of key genes in the biosynthetic pathway, thereby providing a theoretical foundation for enhancing capsaicinoid content via molecular breeding. Full article
(This article belongs to the Special Issue Genomics and Genetic Diversity in Vegetable Crops)
Show Figures

Figure 1

32 pages, 2901 KB  
Article
A Hybrid BWM-GRA-PROMETHEE Framework for Ranking Universities Based on Scientometric Indicators
by Dedy Kurniadi, Rahmat Gernowo and Bayu Surarso
Publications 2026, 14(1), 5; https://doi.org/10.3390/publications14010005 - 4 Jan 2026
Viewed by 110
Abstract
University rankings based on scientometric indicators frequently rely on compensatory aggregation models that allow extreme values to dominate the evaluation, while also remaining sensitive to outliers and unstable weighting procedures. These issues reduce the reliability and interpretability of the resulting rankings. This study [...] Read more.
University rankings based on scientometric indicators frequently rely on compensatory aggregation models that allow extreme values to dominate the evaluation, while also remaining sensitive to outliers and unstable weighting procedures. These issues reduce the reliability and interpretability of the resulting rankings. This study proposes a hybrid BWM–GRA–PROMETHEE (BGP) framework that combines judgement-based weighting Best-Worst Method (BWM), outlier-resistant normalization Grey Relational Analysis (GRA), and a non-compensatory outranking method Preference Ranking Organization Methods for Enrichment Evaluation (PROMETHEE II). The framework is applied to an expert-validated set of scientometric indicators to generate more stable and behaviorally grounded rankings. The results show that the proposed method maintains stability under weight and threshold variations and preserves ranking consistency even under outlier-contaminated scenarios. Comparative experiments further demonstrate that BGP is more robust than Additive Ratio Assesment (ARAS), Multi-Attributive Border Approximation Area Comparison (MABAC), and The Technique for Order of Preference by Similarity to Ideal Solution (TOPSIS), achieving the highest Spearman. This study contributes a unified evaluation framework that jointly addresses three major methodological challenges in scientometric ranking, outlier sensitivity, compensatory effects, and instability from data-dependent weighting. By resolving these issues within a single integrated model, the proposed BGP approach offers a more reliable and methodologically rigorous foundation for researchers and policymakers seeking to evaluate and enhance research performance. Full article
Show Figures

Figure 1

26 pages, 3302 KB  
Article
An Autonomous Land Vehicle Navigation System Based on a Wheel-Mounted IMU
by Shuang Du, Wei Sun, Xin Wang, Yuyang Zhang, Yongxin Zhang and Qihang Li
Sensors 2026, 26(1), 328; https://doi.org/10.3390/s26010328 - 4 Jan 2026
Viewed by 206
Abstract
Navigation errors due to drifting in inertial systems using low-cost sensors are some of the main challenges for land vehicle navigation in Global Navigation Satellite System (GNSS)-denied environments. In this paper, we propose an autonomous navigation strategy with a wheel-mounted microelectromechanical system (MEMS) [...] Read more.
Navigation errors due to drifting in inertial systems using low-cost sensors are some of the main challenges for land vehicle navigation in Global Navigation Satellite System (GNSS)-denied environments. In this paper, we propose an autonomous navigation strategy with a wheel-mounted microelectromechanical system (MEMS) inertial measurement unit (IMU), referred to as the wheeled inertial navigation system (INS), to effectively suppress drifted navigation errors. The position, velocity, and attitude (PVA) of the vehicle are predicted through the inertial mechanization algorithm, while gyro outputs are utilized to derive the vehicle’s forward velocity, which is treated as an observation with non-holonomic constraints (NHCs) to estimate the inertial navigation error states. To establish a theoretical foundation for wheeled INS error characteristics, a comprehensive system observability analysis is conducted from an analytical point of view. The wheel rotation significantly improves the observability of gyro errors perpendicular to the rotation axis, which effectively suppresses azimuth errors, horizontal velocity, and position errors. This leads to the superior navigation performance of a wheeled INS over the traditional odometer (OD)/NHC/INS. Moreover, a hybrid extended particle filter (EPF), which fuses the extended Kalman filter (EKF) and PF, is proposed to update the vehicle’s navigation states. It has the advantages of (1) dealing with the system’s non-linearity and non-Gaussian noises, and (2) simultaneously achieving both a high level of accuracy in its estimation and tolerable computational complexity. Kinematic field test results indicate that the proposed wheeled INS is able to provide an accurate navigation solution in GNSS-denied environments. When a total distance of over 26 km is traveled, the maximum position drift rate is only 0.47% and the root mean square (RMS) of the heading error is 1.13°. Full article
(This article belongs to the Section Navigation and Positioning)
Show Figures

Figure 1

22 pages, 1377 KB  
Article
Energy Management Revolution in Unmanned Aerial Vehicles Using Deep Learning Approach
by Sunisa Kunarak
Appl. Sci. 2026, 16(1), 503; https://doi.org/10.3390/app16010503 - 4 Jan 2026
Viewed by 74
Abstract
Unmanned aerial vehicles (UAVs) are playing increasingly important roles in military operations, disaster relief, agriculture, and communications. However, their performance is limited by energy management problems, especially in hybrid systems such as those combining fuel cells with a lithium battery. The potential of [...] Read more.
Unmanned aerial vehicles (UAVs) are playing increasingly important roles in military operations, disaster relief, agriculture, and communications. However, their performance is limited by energy management problems, especially in hybrid systems such as those combining fuel cells with a lithium battery. The potential of deep learning to significantly improve UAV power management is investigated in this work through adaptive forecasting and real-time optimization. We develop smart algorithms that automatically balance energy efficiency and communication performance for heterogeneous wireless networks. The simulation results demonstrate energy consumption savings, optimized flight altitudes, and spectral efficiency improvements compared to Fixed Weight and Fuzzy Logic Weight schemes. At saturated user densities, the model enables up to 42% lower energy consumption and 54% higher throughput. Moreover, predictive models based on recurrent and transformer-based deep networks allow UAVs to predict energy requirements over a variety of mission and environmental contexts, shifting from reactive approaches to proactive control. The adoption of these methods in UAV-aided beyond-5G (B5G) and future 6G network scenarios can potentially prolong endurance times and enhance mission connectivity and reliability in challenging environments. This work lays the foundation for an all-aspect framework to control and manage UAV energy in the 5G era, which takes advantage of not only deep learning but also edge computing and hybrid power systems. Deep learning is confirmed to be a keystone of sustainable, autonomous, and energy-aware UAVs operation for next-generation networks. Full article
Show Figures

Figure 1

24 pages, 474 KB  
Article
Chinese Buddhist Canon Digitization: A Review and Prospects
by Xu Zhang
Religions 2026, 17(1), 52; https://doi.org/10.3390/rel17010052 - 3 Jan 2026
Viewed by 256
Abstract
The digitization of the Chinese Buddhist Canon represents a transformative shift in Buddhist textual scholarship, enabling unprecedented access to and analysis of one of East Asia’s most extensive scriptural collections. This review examines the evolution of digital platforms, with a focus on the [...] Read more.
The digitization of the Chinese Buddhist Canon represents a transformative shift in Buddhist textual scholarship, enabling unprecedented access to and analysis of one of East Asia’s most extensive scriptural collections. This review examines the evolution of digital platforms, with a focus on the Chinese Buddhist Electronic Text Association (CBETA) and the SAT Daizōkyō Text Database, which have become foundational resources in the field. It evaluates their respective methodological paradigms—CBETA’s critical edition model and SAT’s interoperable, ecosystem-based approach—while highlighting their shared reliance on the Taishō Tripiṭaka as a base text. The study identifies a persistent “Taishō bottleneck,” wherein the dominance of a single edition obscures the rich textual diversity inherent in the canon’s three major lineages: Central, Southern, and Northern. By surveying newly accessible image databases of key editions such as the Zhaocheng Jin Canon 趙城金藏, Sixi Canon 思溪藏, and Qidan Canon 契丹藏, the paper argues for a paradigm shift toward a multi-lineage collation framework. The integration of artificial intelligence—particularly in OCR, text–image alignment, and semantic analysis—is presented as essential for realizing a “Hybrid Digital Canon.” This model would harmonize genealogical, media, and methodological pluralism, fostering a more nuanced and historically grounded digital philology. Full article
27 pages, 914 KB  
Article
Reinforcement Learning for Lane-Changing Decision Making in Autonomous Vehicles: A Survey
by Ammar Khaleel and Áron Ballagi
Smart Cities 2026, 9(1), 9; https://doi.org/10.3390/smartcities9010009 - 3 Jan 2026
Viewed by 140
Abstract
Autonomous lane-changing is one of the most critical and complex tasks in automated driving. Recent progress in reinforcement learning (RL) has shown strong potential to help autonomous vehicles (AVs) make safe and flexible lane-change decisions in real time under uncertain traffic conditions. In [...] Read more.
Autonomous lane-changing is one of the most critical and complex tasks in automated driving. Recent progress in reinforcement learning (RL) has shown strong potential to help autonomous vehicles (AVs) make safe and flexible lane-change decisions in real time under uncertain traffic conditions. In the current studies, there is a lack of a common structure that links RL algorithms, simulation tools, and performance evaluation methods. This paper presents a detailed examination of RL-based lane-changing systems in AVs, tracing their development from early rule-based models to modern learning-based approaches. It introduces a clear classification of lane-changing types—discretionary, mandatory, cooperative, and emergency—and connects each to the most suitable RL methods, including value-based, policy-based, actor–critic, model-based, and hybrid algorithms. Each method is examined for its performance, safety, and computational demands. Furthermore, it reviews major simulation environments, such as SUMO, CARLA, and SMARTS, and summarizes key evaluation measures related to safety, efficiency, comfort, and real-time performance. The comparison shows open research challenges, including model adaptation, safety assurance, and transfer from simulation to real-world driving. Finally, it outlines promising directions for future work, such as cooperative decision-making, safe and explainable RL, and lightweight models for real-time use. This review provides a clear foundation and practical guide for developing reliable and understandable RL-based lane-changing systems for future intelligent transportation. Full article
(This article belongs to the Section Smart Urban Mobility, Transport, and Logistics)
Show Figures

Figure 1

31 pages, 707 KB  
Article
An Empirical Framework for Evaluating and Selecting Cryptocurrency Funds Using DEMATEL-ANP-VIKOR
by Mostafa Shabani, Sina Tavakoli, Hossein Ghanbari, Ronald Ravinesh Kumar and Peter Josef Stauvermann
J. Risk Financial Manag. 2026, 19(1), 29; https://doi.org/10.3390/jrfm19010029 - 2 Jan 2026
Viewed by 317
Abstract
The acceleration of financial innovation and pro-crypto regulations in the digital asset space have spurred interest in cryptocurrencies among funds, and institutional and retail investors. Like any risky assets, investment in digital assets offers opportunities in terms of returns and challenges in terms [...] Read more.
The acceleration of financial innovation and pro-crypto regulations in the digital asset space have spurred interest in cryptocurrencies among funds, and institutional and retail investors. Like any risky assets, investment in digital assets offers opportunities in terms of returns and challenges in terms of risk. However, unlike traditional assets, digital assets like cryptocurrencies are highly volatile. Accordingly, applying conventional single-criterion financial metrics for portfolio construction may not be sufficient as the method falls short in capturing the complex, multidimensional risk-return dynamics of innovative financial assets like cryptocurrencies. To address this gap, this study introduces a novel, integrated hybrid Multi-Criteria Decision-Making (MCDM) framework that provides a structured, transparent, and robust approach to cryptocurrency fund selection. The framework seamlessly integrates three well-established operations research methodologies: the Decision-Making Trial and Evaluation Laboratory (DEMATEL), the Analytic Network Process (ANP), and the Vlse Kriterijumsk Optimizacija I Kompromisno Resenje (VIKOR) algorithm. DEMATEL is utilized to map and analyze the intricate causal interdependencies among a comprehensive set of evaluation criteria, categorizing them into foundational “cause” factors and resultant “effect” factors. This causal structure informs the ANP model, which computes precise criterion weights while accounting for complex feedback and dependency relationships. Subsequently, the VIKOR algorithm is invoked to use these weights to rank cryptocurrency fund alternatives, delivering a compromise between optimizing group utility and minimizing individual regret. To illustrate the application and efficacy of the proposed method, a diverse set of 20 cryptocurrency funds is analyzed. From the analysis, it is shown that foundational criteria, such as “Fee (%)” and “Annualized Standard Deviation,” are the primary causal drivers of financial performance outcomes of funds. This proposed framework supports strategic capital allocation in a rapidly evolving domains of digital finance. Full article
(This article belongs to the Section Financial Technology and Innovation)
Show Figures

Figure 1

Back to TopTop