Next Article in Journal
Calendar Anomalies in Sustainable Investing: The Case of STOXX Global ESG Social Leaders Index
Previous Article in Journal
Possible Sustainable Actions for Implementing a River Contract—The Case of the Rio Capodacqua-Santa Croce in Central Italy
 
 
Font Type:
Arial Georgia Verdana
Font Size:
Aa Aa Aa
Line Spacing:
Column Width:
Background:
Article

Multi-Source Concurrent Renewable Energy Estimation: A Physics-Informed Spatio-Temporal CNN-LSTM Framework

by
Razan Mohammed Aljohani
* and
Amal Almansour
*
Computer Science Department, King Abdulaziz University, Jeddah 21589, Saudi Arabia
*
Authors to whom correspondence should be addressed.
Sustainability 2026, 18(1), 533; https://doi.org/10.3390/su18010533
Submission received: 21 November 2025 / Revised: 10 December 2025 / Accepted: 16 December 2025 / Published: 5 January 2026

Abstract

Accurate and reliable estimation of renewable energy generation is critical for modern power grid management, yet the inherent volatility and distinct physical drivers of multi-source renewables present significant modeling challenges. This paper proposes a unified deep learning framework for the concurrent estimation of power generation from solar, wind, and hydro sources. This methodology, termed nowcasting, utilizes real-time weather inputs to estimate immediate power generation. We introduce a hybrid spatio-temporal CNN-LSTM architecture that leverages a two-branch design to process both sequential weather data and static, plant-specific attributes in parallel. A key innovation of our approach is the use of a physics-informed Capacity Factor as the normalized target variable, which is customized for each energy source and notably employs a non-linear, S-shaped tanh-based power curve to model wind generation. To ensure high-fidelity spatial feature integration, a cKDTree algorithm was implemented to accurately match each power plant with its nearest corresponding weather data. To guarantee methodological rigor and prevent look-ahead bias, the model was trained and validated using a strict chronological data splitting strategy and was rigorously benchmarked against Linear Regression and XGBoost models. The framework demonstrated exceptional robustness on a large-scale dataset of over 1.5 million records spanning five European countries, achieving R-squared ( R 2 ) values of 0.9967 for solar, 0.9993 for wind, and 0.9922 for hydro. While traditional ensemble models performed competitively on linear solar data, the proposed CNN-LSTM architecture demonstrated superior performance in capturing the complex, non-linear dynamics of wind energy, confirming its superiority in capturing intricate meteorological dependencies. This study validates the significant contribution of a spatio-temporal and physics-informed framework, establishing a foundational model for real-time energy assessment and enhanced grid sustainability.

1. Introduction

The escalating global imperative to combat climate change and ensure energy security has catalyzed a profound transformation in the energy sector, marked by the large-scale integration of renewable energy sources (RES). Solar, wind, and hydro power are pivotal to this transition, yet their inherent intermittency and complex dependence on dynamic meteorological conditions pose significant challenges to the stability and reliability of modern power grids [1]. Accurate and timely estimation of energy generation is no longer just a technical goal; it is a critical necessity for effective grid balancing, optimized energy trading, and the overall success of sustainable energy management. This necessity creates a compelling demand for advanced analytical frameworks that can translate vast, multi-modal data into actionable intelligence.
While the field has progressed significantly from traditional statistical models to more adaptive machine learning techniques, a fundamental problem persists: the lack of a unified and generalizable framework for multi-source energy estimation. Current research predominantly focuses on developing highly specialized models for individual energy sources, such as solar or wind, often requiring source-specific feature engineering and architectures [2]. Furthermore, many existing models fail to adequately incorporate the high-resolution spatial variability of weather patterns, a critical factor influencing generation output across geographically dispersed assets. This specialization limits scalability and creates a significant research gap for a single, unified framework that can holistically address the diverse physics of multiple renewable technologies.
To bridge this gap, this paper proposes a unified spatio-temporal CNN-LSTM framework designed for the concurrent estimation of power generation from solar, wind, and hydro sources. It is explicitly highlighted that this study focuses on “nowcasting,” utilizing current meteorological conditions to estimate current power output, rather than performing future-step forecasting. As illustrated in Figure 1, our approach integrates multi-source inputs, including localized weather data, and processes them through a single, powerful deep learning architecture to produce accurate, real-time generation estimates. This “nowcasting” model serves as a critical benchmark for future true forecasting endeavors. The architecture leverages a two-branch input system: a Convolutional Neural Network (CNN) branch extracts salient spatial features from localized weather patterns, a technique proven effective in similar domains [3], while a Long Short-Term Memory (LSTM) network simultaneously models the temporal dependencies within these features, a method that has set new benchmarks for time series analysis [4]. This hybrid design allows the model to learn the intricate, non-linear relationships between weather and power output with remarkable precision.
A key innovation of this work is its physics-informed feature engineering. Instead of predicting raw power, we model the Capacity Factor, a normalized and scientifically robust target. This approach is uniquely tailored to each source’s physical drivers: it uses a linear relationship for solar and hydro generation based on radiation and precipitation, respectively, but implements a non-linear, S-shaped power curve using a hyperbolic tangent (tanh) function for wind, closely mimicking real-world turbine behavior. To ensure the highest degree of geographical relevance, we employ a cKDTree algorithm for an efficient spatial matching process, linking each power plant to its nearest weather data source. This sophisticated integration of spatio-temporal data and physics-informed modeling results in a framework that is both highly accurate and inherently generalizable.
The primary contributions of this paper can be summarized as follows:
  • The design and implementation of a unified, reusable hybrid CNN-LSTM architecture for concurrent estimation, which effectively models the distinct generation patterns of solar, wind, and hydro energy using independently trained model instances within a consistent framework.
  • The development of a sophisticated data preprocessing pipeline utilizing a cKDTree algorithm for precise spatial feature matching.
  • The engineering of a physics-informed, normalized target variable (the Capacity Factor) customized for the physical drivers of each energy source.
  • The rigorous empirical validation and framework assessment, demonstrating the robust integration of physics-guided feature engineering and spatio-temporal modeling. This includes a strict chronological data splitting strategy to prevent look-ahead bias, combined with a comprehensive comparative analysis against Linear Regression and XGBoost baselines, highlighting the framework’s superior performance in complex, non-linear scenarios for multi-source concurrent estimation.
The remainder of this paper is structured to detail these contributions. Section 2 reviews related work in the field. Section 3 describes the datasets, preprocessing methodologies, and the proposed CNN-LSTM architecture. Section 4 presents the experimental results and benchmarking analysis. Section 5 discusses the findings and their implications, and Section 6 concludes the paper with a summary and directions for future research.
Aim and Objectives
The primary aim of this study is to propose and empirically validate a deep learning framework for the concurrent estimation of power generation across multiple renewable energy sources (solar, wind, and hydro). By integrating spatial-temporal weather data with physics-informed feature engineering, this research seeks to establish an accurate and generalizable model. This framework serves as a foundational step toward enhancing real-time energy management, improving grid stability, and promoting sustainability within modern energy systems.
This can be achieved by the following objectives:
  • To design and implement a CNN-LSTM architecture capable of modeling the distinct and complex generation patterns of solar, wind, and hydro energy within a single, consistent framework, thereby eliminating the need for source-specific models.
  • To develop a sophisticated data preprocessing and feature engineering pipeline that integrates disparate datasets. This involved two critical sub-objectives:
    (a)
    Implementing a spatial feature matching methodology using a cKDTree algorithm to accurately associate geographically distributed power plants with their nearest corresponding weather data points.
    (b)
    Engineering a physics-informed, normalized target variable (the Capacity Factor) customized for each energy source’s physical drivers.
  • To empirically evaluate the performance and generalizability of the proposed model on a large-scale, real-world dataset spanning five European countries. The model’s accuracy is quantified using standard regression metrics, including R-squared ( R 2 ) and Root Mean Squared Error (RMSE), utilizing a chronological data splitting strategy to ensure realistic validation.
  • To analyze the model’s effectiveness across different renewable sources and geographical conditions by benchmarking against traditional machine learning methods (XGBoost and Linear Regression), thereby validating the contribution of the integrated spatio-temporal and physics-informed approach.

2. Related Work

The field of renewable energy forecasting has evolved significantly, moving from classical statistical models to sophisticated deep learning architectures. This section systematically reviews these approaches, establishing the context and highlighting the specific research gaps that the present study addresses.

2.1. Advancements in Hybrid Deep Learning Models

Recent research has consistently demonstrated the superiority of hybrid deep learning models for capturing the complex, spatio-temporal dynamics of renewable energy sources. A leading approach combines Convolutional Neural Networks (CNNs) for spatial feature extraction with Recurrent Neural Networks (RNNs), such as Long Short-Term Memory (LSTM), for temporal pattern recognition. For instance, a recent study proposed a CNN-BiLSTM model enhanced with a spatio-temporal attention mechanism, which outperformed several variants in multi-site solar and wind forecasting [5]. Similarly, other research has explored hybrid CNN-LSTM models for solar power prediction, achieving near-perfect R2 scores and underscoring the power of this architecture [6]. Further refining this hybrid model, some work has integrated exponential smoothing with a Smooth CNN-LSTM, yielding high accuracy for both solar and wind patterns, though its applicability was limited to a single location [7]. While hybrid models are powerful, some research has explored the efficacy of standalone architectures. One study utilized a one-dimensional CNN (1-D CNN) for microgrid-level forecasting, noting its computational efficiency but suggesting that hybrid models could offer enhanced accuracy [8]. On a broader scale, methodologies have also been developed for grid-level forecasting. A PCA-based weighted fusion method was shown to improve load forecasting MAPE by integrating regional forecasts, though it did not explicitly model spatial correlations [9]. For multi-site solar power generation, a deep learning model combining a CNN-BiLSTM feature encoder with an MLP regressor successfully forecasted generation across seven sites [10]. In a comparative analysis, it was demonstrated that a well-optimized LSTM could outperform more complex architectures like CNN-LSTM, emphasizing that careful model selection and hyperparameter tuning are paramount [11]. The key aspects of these recent studies are summarized in below Figure 2.

2.2. Spatio-Temporal and Multi-Source Methodologies

A critical challenge in renewable energy estimation lies in developing unified frameworks capable of modeling multiple energy sources concurrently within a single architecture. While many studies have explored hybrid deep learning models for individual sources, a systematic approach to simultaneously handle distinct physical drivers (e.g., solar irradiance, wind speed, precipitation) within one cohesive model remains an active research area. Existing multi-source efforts often involve parallel independent models or focus on specific pairs (e.g., wind and solar), lacking the full generalizability across diverse renewable technologies that our study aims to provide. This section reviews advancements in spatio-temporal methodologies, setting the stage for our unified approach.
Building on the success of hybrid models, a growing body of work focuses explicitly on integrating spatio-temporal features. One study advanced the hybrid concept by incorporating a Transformer with probe-sparse self-attention, demonstrating high efficiency in solar energy forecasting [12]. The importance of spatial correlation was further highlighted by a deep spatio-temporal model combining a 9-layer CNN and a 4-layer LSTM, which significantly improved accuracy for distributed PV systems compared to standalone architectures [13]. Approaches have also become increasingly sophisticated in their handling of weather data and source-specific characteristics. For instance, a hybrid CNN-LSTM was introduced where the CNN component first classifies weather conditions as sunny or cloudy, with separate, specialized LSTMs then used for forecasting power generation [14]. Moving beyond traditional grid-based spatial relationships, Graph Neural Networks (GNNs) have been applied for multi-site PV forecasting, capturing dependencies between sites in a graphical structure [15]. Finally, another hybrid spatio-temporal model successfully integrated satellite imagery with meteorological data to improve prediction accuracy for multi-site solar generation [16]. A summary of these spatio-temporal models is presented in Figure 3.

2.3. Research Gap

This comprehensive review of the literature reveals a clear and consistent trend that the most effective modern approaches for renewable energy estimation are those that can learn from both spatial and temporal data features. However, despite these advancements, three persistent research gaps remain. First, the lack of multi-source frameworks since most existing research, including advanced hybrid models [13,14], focuses on developing models tailored to a single energy source (e.g., only solar or only wind). There is a notable absence of architectures designed to be generalizable across the distinct physical characteristics of multiple renewable energy sources such as solar, wind and hydro. Second, limited or incomplete integration of spatial features, while the importance of spatio-temporal data is acknowledged [5,15], many models still rely on data from a single site [7] or do not implement a methodology for accurately matching geographically distributed assets with their most relevant local weather data. Third, most forecasting models are black-box in nature. While some work touches on physics-informed principles [17], there is a missed opportunity to directly embed domain knowledge, such as the non-linear power curve of wind turbines, into the feature engineering process to enhance model accuracy. This paper addresses these gaps by proposing a framework that is simultaneously unified, spatio-temporal and physics-informed. By developing a single CNN-LSTM architecture that is successfully validated on solar, wind, and hydro data, and by integrating a cKDTree-based spatial matching pipeline with a physics-informed Capacity Factor target, this work presents a unique contribution to the field of renewable energy analytics.

3. Materials and Methods

The methodology of this study is structured as a comprehensive pipeline, beginning with the acquisition and integration of multi-source datasets, followed by a rigorous spatio-temporal feature engineering process, and culminating in the design, training, and evaluation of the proposed deep learning framework. This section details each stage of the process, outlining the materials used and the specific techniques applied to ensure the reproducibility of the results. A conceptual map illustrating the geographical distribution of the power plants and weather stations used in this study is presented in Figure 4.

3.1. Data Acquisition and Description

To construct a comprehensive and realistic dataset for this multi-source, multi-national study, data were acquired and integrated from two primary, publicly available sources.
  • Power Plant Data: The core attributes of the renewable energy power plants—including their geographical coordinates (latitude and longitude), electrical_capacity (in MW), energy_source_level_2 (Solar, Wind, or Hydro), and commissioning_date—were obtained from the Open Power System Data (OPSD) platform [18]. The OPSD dataset is a well-curated and widely used resource in energy systems research, providing detailed information on power infrastructure across Europe. For this study, we extracted data for all available renewable energy plants located within five key European countries: Switzerland (CH), Germany (DE), Denmark (DK), France (FR), and the United Kingdom (UK).
  • Meteorological Data: Spatially and temporally corresponding weather data were sourced from the NASA POWER (Prediction of Worldwide Energy Resource) project [19]. The POWER project provides global, satellite-derived meteorological data specifically tailored for renewable energy applications. We collected time series data for four key weather variables, which are known physical drivers of renewable energy generation:
    (a)
    Temperature at 2 Meters (T2M) that influences the efficiency of photovoltaic panels.
    (b)
    Wind Speed at 10 Meters (WS10M) which is the primary driver for wind turbine power output.
    (c)
    All Sky Insolation Incident on a Horizontal Surface (ALLSKY_SFC_SW_DWN) that represents the total solar radiation reaching the surface, which is the main input for solar generation.
    (d)
    Precipitation (PRECTOTCORR) which is a key variable influencing generation from hydropower sources.
The datasets were integrated and filtered to a consistent temporal scope, spanning from 1 January 2006 to 12 December 2018, to ensure a uniform date range across all countries and weather metrics. After cleaning and merging (as detailed in Section 3.2), the final dataset used for modeling comprised 1,541,962 records, each representing a unique generation event at a specific plant location and time. The dataset contains 13 features, including 9 numerical (e.g., weather variables, capacity) and 4 categorical (e.g., technology, country) attributes. The total size of this final, merged dataset is approximately 152.9 MB, providing a rich and large-scale foundation for the subsequent spatio-temporal feature engineering and modeling tasks. The geographical distribution of the power plants and the corresponding grid of weather data points across the five European countries is illustrated in Figure 4. A summary of the key raw features used in this study is provided in the Table 1.

3.2. Data Preprocessing and Feature Engineering

Following data acquisition, a multi-stage preprocessing pipeline was developed to clean, integrate, and transform the raw data into a high-fidelity, spatio-temporal feature set suitable for deep learning. This process focused on two key challenges, the accurate association of each power plant with its most relevant local weather data and the preparation of the features for ingestion of the model.

3.2.1. Initial Data Cleaning and Filtering

The raw, merged dataset containing records from all five countries was first subjected to a series of cleaning and filtering operations. The commissioning_date for each plant was converted to a standard datetime format to enable temporal analysis. To ensure the dataset was focused on the primary renewable sources of interest, all records were filtered to include only those with an energy_source_level_2 of ‘Solar’, ‘Wind’, or ‘Hydro’. Subsequently, to ensure data integrity, any rows containing missing values for critical features—namely lat, lon, electrical_capacity, or commissioning_date—were removed from the dataset. Additionally, any rows containing missing or null values in the meteorological features (T2M, WS10M, ALLSKY_SFC_SW_DWN, PRECTOTCORR) were also systematically dropped, ensuring a complete and clean dataset for subsequent modeling steps.

3.2.2. Spatio-Temporal Feature Matching Using cKDTree

A significant methodological challenge in this study was the spatial mismatch between the precise, irregular locations of the power plants and the uniform, grid-based locations of the NASA POWER weather data (as illustrated in Figure 4). To resolve this and ensure that the weather features used for modeling were as geographically relevant as possible, we implemented a computationally efficient nearest-neighbor search. This was achieved using a cKDTree algorithm from the SciPy library [20].
The cKDTree, a K-dimensional tree data structure optimized for fast spatial queries, allowed us to accurately link each power plant to its single most proximate weather data point for any given day. The procedure was executed independently for each of the four weather metrics (T2M, WS10M, ALLSKY_SFC_SW_DWN, and PRECTOTCORR) and is formally described in Table 2. This spatio-temporal matching process is a cornerstone of our framework, as it ensures that the model is trained on highly localized features that capture the micro-climatic variations essential for accurate generation estimation. Prior to merging, all latitude and longitude coordinates were rounded to four decimal places to ensure consistent matching between datasets.

3.2.3. Dataset Consolidation

After executing the matching algorithm for all four weather metrics, the resulting datasets were merged into a single, comprehensive DataFrame. Columns were renamed for clarity (e.g., lat to plant_lat, matched_lat to weather_lat). All fully duplicate records, which could arise from data reporting artifacts, were identified and removed using the drop_duplicates() function. A final check was performed to ensure no null values remained after the merging and cleaning process. The resulting model-ready dataset contained 1,541,962 unique records, providing a robust foundation for the subsequent modeling stage.

3.3. Physics-Informed Target Variable: The Capacity Factor

A key methodological innovation of this study is the engineering of a physics-guided, normalized target variable. Instead of predicting the raw power output in Megawatts (MW), which is highly dependent on the size and scale of each power plant, our model is trained to estimate the Capacity Factor (CF). The CF is a standard metric in power systems engineering, defined as the ratio of the actual electrical energy produced by a generating unit over a specific period to the maximum possible electrical energy that could have been produced if operating at its full rated power continuously during that same period [21]. Adopting this approach offers two significant advantages: first, it creates a dimensionless, probabilistic target variable bounded between 0 and 1, which is ideal for a model with a final sigmoid activation function. Second, it normalizes the target across all plants, allowing the model to learn the underlying generation patterns independent of plant scale, thereby enhancing its generalizability. The CF was calculated differently for each energy source to reflect its unique physical drivers:
  • Solar and Hydro Power: For these sources, a direct proportional relationship with their primary meteorological driver was utilized. The CF was calculated as the ratio of the current meteorological variable ( X current ) to an empirically derived maximum baseline value, defined as the 99th percentile ( P 99 ) of that variable in the dataset. This normalization, shown in Equation (1), effectively scales the generation potential based on typical high-intensity conditions. This approach represents a statistical scaling informed by physical principles (i.e., that generation cannot exceed a certain maximum potential), rather than a detailed physical model incorporating plant-specific parameters like panel orientation or reservoir rules, which were unavailable in our large-scale dataset. The 99th percentile was specifically chosen as a robust upper bound to represent the effective maximum generation potential, minimizing the influence of rare, extreme outliers while providing a stable and representative scaling. A detailed sensitivity analysis on this threshold was considered beyond the scope of this initial framework validation.
    CF solar / hydro = X current P 99 ( X )
    where X represents either Solar_Radiation for solar plants or Precipitation for hydro plants.
  • Wind Power: Recognizing the highly non-linear relationship between wind speed and turbine power output, we implemented a sophisticated, physics-guided model based on the characteristic power curve of a wind turbine [22]. A smooth, S-shaped power curve was engineered using a hyperbolic tangent (tanh) function, as shown in Equation (2).
    CF wind = tanh ( ( WindSpeed c ) × s ) + 1 2
    where WindSpeed is the input wind speed, and c (center speed = 8.0 m/s) and s (steepness = 0.4) are parameters chosen to approximate a typical turbine’s operational phases: a cut-in speed where generation begins, a rapid increase in output through the rated speed, and a leveling-off phase where output saturates at maximum capacity. While the functional form is physically inspired, the specific parameters (c, s) were heuristically chosen based on typical industry characteristics to approximate average turbine behavior, rather than being derived from the precise specifications of each individual turbine.The resulting relationship between wind speed and the calculated CF is visualized in Figure 5.
To ensure the model learns a statistical relationship rather than a deterministic one and to improve generalization, a small amount of random Gaussian noise ( μ = 0 ,   σ = 0.015 ) was added to all calculated CF values during the training phase. Finally, the values were clipped to remain strictly within the range [ 0 ,   1 ] before being used as the target variable for model training. It is important to note that the target variable generated through this process represents the theoretical generation potential based on local meteorological conditions. Consequently, the model is evaluated on its ability to accurately approximate these physical generation laws, serving as a baseline for measuring renewable energy potential.

3.4. Proposed CNN-LSTM Architecture

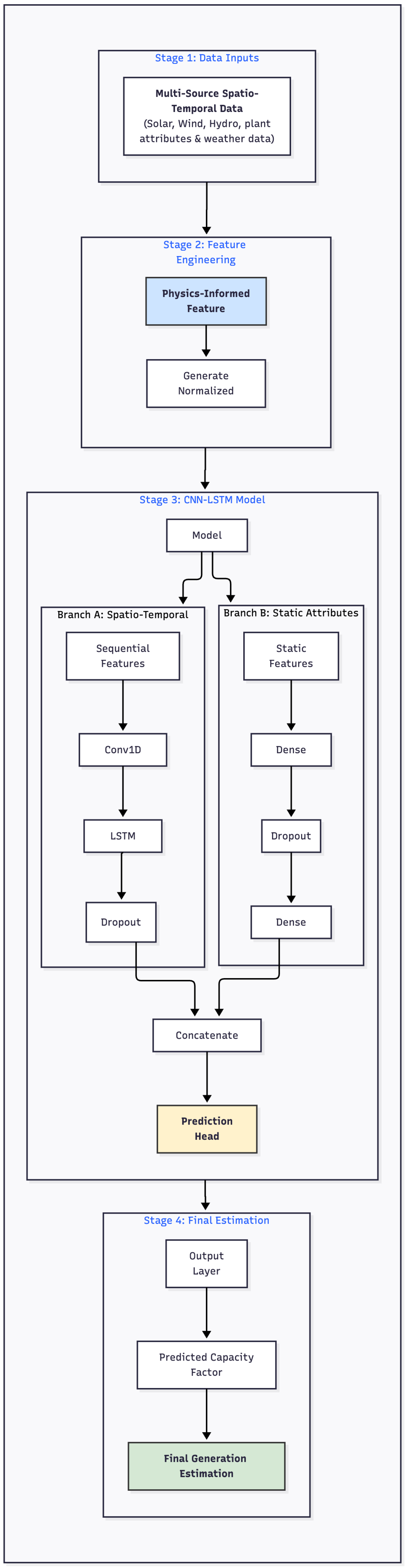
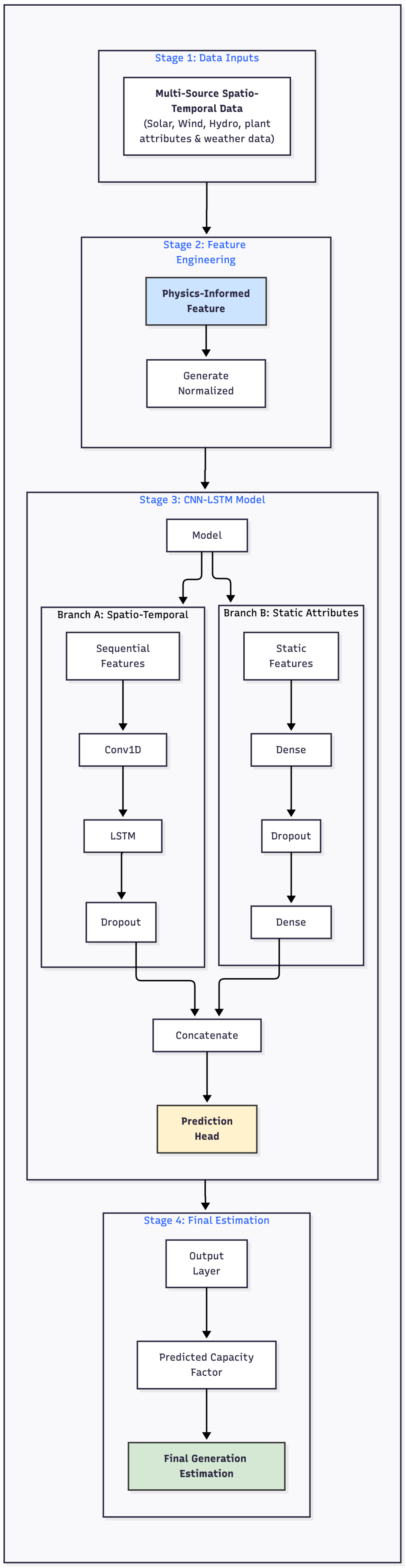
The core of our proposed framework is a unified, hybrid deep learning architecture designed to concurrently process the spatio-temporal and static features described previously. This single, consistent architecture was applied to all three energy sources (Solar, Wind, and Hydro) to ensure a fair and direct comparison of its generalizability. In this context, “spatio-temporal” refers to the integration of spatially-matched local weather data (via cKDTree preprocessing) and the inherent capability of the LSTM layers to model temporal sequences, even when performing concurrent estimation (nowcasting) with a single time step input. The complete methodological workflow, from data acquisition to the final MWh estimation, is conceptually illustrated in Figure 6.
The framework is designed as a multi-stage pipeline. It begins by ingesting the multi-source spatio-temporal data, which is then transformed through a physics-informed feature engineering step to create a normalized Capacity Factor. This processed data serves as the input to the hybrid CNN-LSTM model, which utilizes parallel branches to learn from sequential and static features simultaneously. The model’s direct output is the predicted Capacity Factor, which is then converted into the final, real-world estimation of energy generation in MWh. A detailed, layer-by-layer specification of the model architecture is provided in the subsequent section.
The architecture is composed of distinct functional blocks designed to handle different aspects of the input data. The layer-by-layer specification, including the purpose of each component, is detailed in Table 3. It is important to note that while the full dataset comprises four meteorological variables, for each energy source, only the two most physically relevant features are input into the sequential branch to optimize model focus and efficiency. The sequential branch receives data for a single time step and first uses a Conv1D layer to extract local, salient patterns from these spatially-relevant weather features. These extracted features are then fed into an LSTM layer, which, despite receiving a single time step for concurrent estimation, is designed to model temporal relationships and can be readily extended to multi-step forecasting tasks. In parallel, the static branch uses a series of Dense layers to create a non-linear representation of the power plant’s attributes. These parallel streams are then concatenated and processed by a final prediction head, which uses a sigmoid activation in the output layer to produce the normalized Capacity Factor prediction. To prevent overfitting, Dropout layers are strategically placed throughout the network. The visual structure of this neural network is presented in Figure 6.
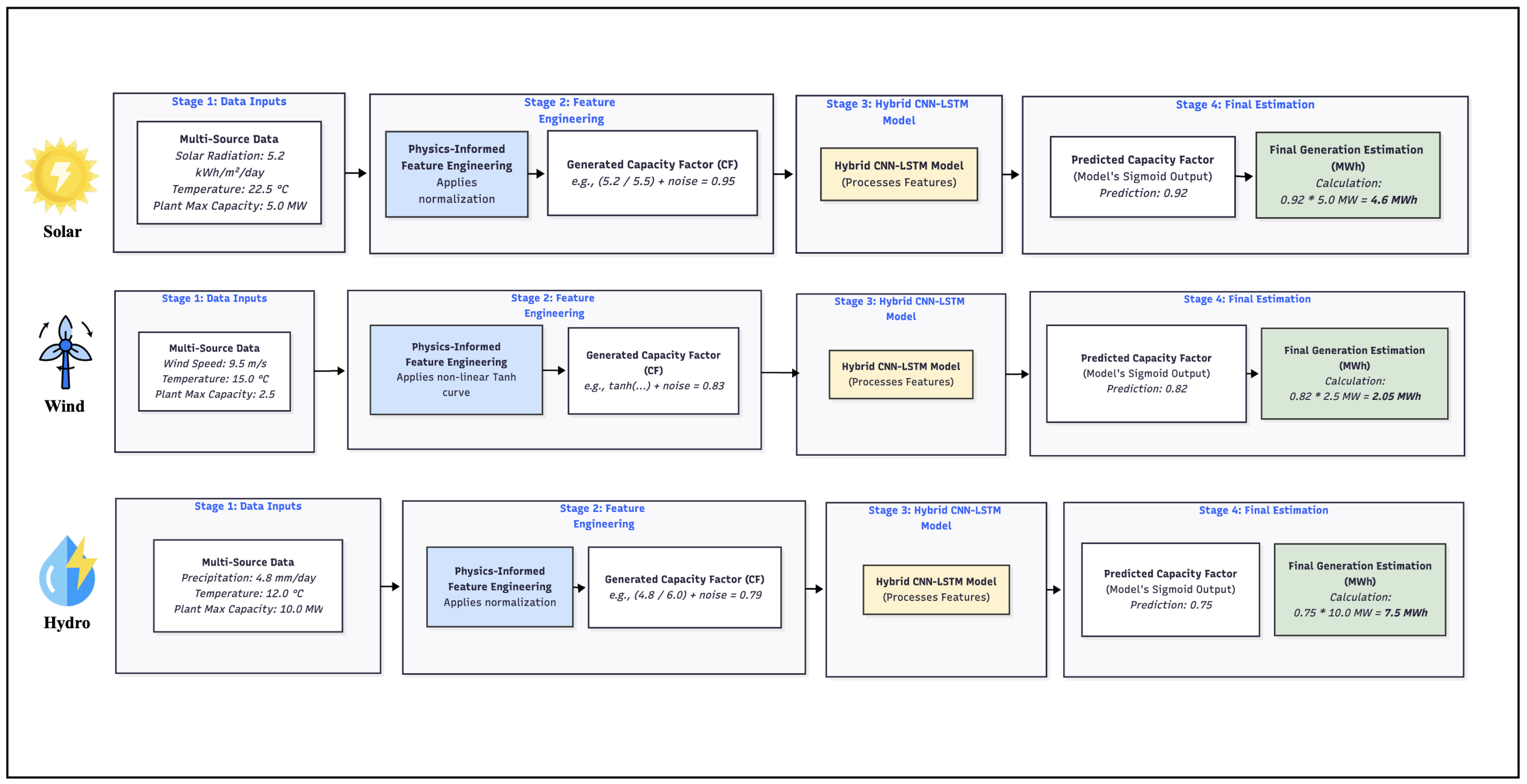
To further illustrate the practical application of this unified framework, Figure 7 below provides a step-by-step conceptual workflow for each of the three renewable energy sources which are solar, wind, and hydro. Each workflow demonstrates the end-to-end process, from the specific input features and the tailored physics-informed feature engineering step, through the CNN-LSTM model, to the final, real-world generation estimation in MWh. These examples highlight the model’s adaptability to different physical drivers while maintaining a consistent architectural core.

3.5. Experimental Setup and Evaluation

To empirically validate the performance of the proposed hybrid CNN-LSTM framework, a rigorous experimental setup was designed. The process involved data scaling, model training with appropriate hyperparameters, and evaluation using standard statistical metrics.

3.5.1. Data Scaling and Preparation

Prior to model training, the dataset was partitioned into training and testing sets using an 80/20 split. Crucially, to simulate a realistic real-time estimation scenario and eliminate data leakage (look-ahead bias), a strict chronological split was utilized. The dataset was first sorted by commissioning_date (which serves as a comprehensive time index). The earliest 80% of these records were then used for training, and the subsequent 20% were reserved for testing. This contiguous partitioning ensures a strict temporal separation, guaranteeing no overlap or leakage of future information into the training set, thereby preserving the temporal integrity of the weather patterns and allowing for robust evaluation on genuinely unseen future data.
All numerical input features—both sequential (weather) and static (plant capacity)—were then scaled to a normalized range of [0, 1]. This is a critical step for deep learning models to ensure that features with larger magnitudes do not disproportionately influence the learning process. A MinMaxScaler from Scikit-learn was used for this purpose. Crucially, the scaler was fitted only on the training data and was then used to transform both the training and the testing datasets. This practice prevents any information leakage from the test set into the training process, ensuring an unbiased evaluation of the model’s performance.

3.5.2. Model Training and Hyperparameters

The CNN-LSTM models for solar, wind, and hydro were compiled and trained using the TensorFlow and Keras libraries. The training process was guided by the hyperparameters and configurations detailed in Table 4. The Adam optimizer was selected due to its adaptive learning rate capabilities and proven effectiveness in deep learning applications. A fine-tuned learning rate of 0.0005 was used to ensure stable and efficient convergence. As the model predicts a normalized Capacity Factor bounded between 0 and 1, binary cross-entropy was chosen as the loss function.
To manage the large dataset and ensure stable gradient updates, a batch_size of 1024 was used for the large solar dataset. For the smaller wind and hydro datasets, the batch size was adjusted to 512 and 64, respectively, to better suit the limited number of training samples. The models were set to train for a maximum of 50–100 epochs, with an EarlyStopping callback implemented to prevent overfitting. This callback monitored the validation loss and halted training if no improvement was observed for a patience of 5 to 10 consecutive epochs, restoring the model weights from the best-performing epoch.

3.5.3. Performance Evaluation Metrics

To provide a comprehensive assessment of the model’s accuracy, two standard regression metrics were used. The final evaluation was performed by converting the model’s predicted Capacity Factor back into Megawatt-hours (MWh) and comparing this to the actual MWh generation in the test set.
  • R-squared (R2): The coefficient of determination, which measures the proportion of the variance in the dependent variable (actual generation) that is predictable from the independent variables (the model’s inputs). An R2 value close to 1.0 indicates a near-perfect fit. It is calculated as:
    R 2 = 1 i = 1 n ( y i y ^ i ) 2 i = 1 n ( y i y ¯ ) 2
    where y i is the actual value, y ^ i is the predicted value, and y ¯ is the mean of the actual values.
  • Root Mean Squared Error (RMSE): This metric represents the standard deviation of the prediction errors (residuals) and provides a measure of the average magnitude of the error in the units of the target variable (MWh). A lower RMSE indicates a better fit. It is calculated as:
    RMSE = 1 n i = 1 n ( y i y ^ i ) 2

3.5.4. Benchmark Models

To validate the effectiveness of the proposed Deep Learning framework, its performance was benchmarked against two established machine learning models:
  • Linear Regression: Selected as a baseline to determine the degree of linear correlation between weather variables and power output [23].
  • XGBoost (Extreme Gradient Boosting): Selected as a state-of-the-art ensemble tree-based baseline, known for its superior performance on tabular data [24]. The XGBoost model was trained with 100 estimators and a learning rate of 0.05.

3.6. Tools and Technologies Used

All data processing, modeling, and analysis for this study were conducted in a Python 3.10 environment, primarily within Jupyter Notebooks 7.3.2. The implementation relied on a suite of well-established, open-source libraries that are standard in the data science and machine learning communities. The specific software, hardware, and library versions used in the experiments are detailed in Table 5 to ensure full reproducibility of the research. The approximate average training times for the Solar, Wind, and Hydro models on the specified Apple M1 hardware were 10 min, 6 min, and 3 min, respectively.

4. Results

This section presents the results of the experimental validation of the proposed hybrid CNN-LSTM framework. We begin with a brief exploratory data analysis (EDA) of the final, processed dataset to provide context on its characteristics. Following this, we present the performance of the trained models for each of the three renewable energy sources (solar, wind, and hydro). The results demonstrate the model’s proficiency in estimating the concurrent power generation potential for each source and conclude with a consolidated summary of the overall findings.

4.1. Exploratory Data Analysis (EDA) of the Dataset

The final, preprocessed dataset used for modeling consists of 1,541,962 unique records, each representing a generation event at a specific plant across the five European countries detailed in Section 3.1. An initial analysis of the dataset’s composition revealed a significant imbalance in the distribution of records by energy source, as illustrated in Figure 8. The dataset is overwhelmingly dominated by Solar records, accounting for 1,524,491 data points (approximately 98.9%). In contrast, Wind and Hydro sources are represented by substantially smaller subsets, with 14,148 (0.9%) and 3323 (0.2%) data points, respectively.
This inherent class imbalance underscores the need for a model architecture that is capable of generalizing from both data-rich and data-sparse conditions. To address this, a source-specific training strategy was adopted: the CNN-LSTM architecture was trained independently on each of the three data subsets (Solar, Wind, and Hydro). This approach allows the model to learn the unique underlying patterns of each energy source from its specific data distribution, preventing the dominant solar class from biasing the learning process for the minority classes. The consistent, high performance of the same architecture across these vastly different dataset sizes, as will be shown in the subsequent sections, serves as a key validation of the model’s robustness.
To understand the relationships between the key numerical variables used as inputs for the model, a correlation analysis was performed. Figure 9 presents the Pearson correlation heatmap for the five primary numerical features. As expected from physical principles, a strong positive correlation of +0.74 is observed between Temperature_2M and Solar_Radiation. This is intuitive, as higher solar irradiance leads to higher surface temperatures. Conversely, weaker correlations are observed between most other variables, such as the negligible correlation between Electrical_Capacity_MW and the weather features, confirming that plant size is independent of meteorological conditions. These low-to-moderate correlations suggest that each feature provides unique information, which is ideal for a multi-variate machine learning model.

4.2. Model Performance for Solar Power Estimation

The performance of the CNN-LSTM model on the solar energy dataset was evaluated using the strict chronological test set, which comprised 304,898 records. The model demonstrated high fidelity in estimating concurrent power generation, achieving an R-squared ( R 2 ) value of 0.9967 and a Root Mean Squared Error (RMSE) of 0.0164 MWh.
To validate the competitiveness of the deep learning approach, the results were benchmarked against Linear Regression and XGBoost. As detailed in Table 6, the ensemble-based XGBoost model achieved a marginally higher accuracy ( R 2 = 0.9988 ) compared to the CNN-LSTM. This result is consistent with the nature of solar generation, where the relationship between irradiance and power output is predominantly linear—a scenario where gradient-boosting trees on tabular data are highly efficient. However, the proposed CNN-LSTM framework delivered comparable performance, proving its effectiveness within a unified architecture that can also handle non-linear tasks.
The visual alignment of the forecasts is presented in Figure 10, which compares the predictions of all three models against the actual generation for the first 100 test samples. The CNN-LSTM model (red line) closely tracks the peaks and troughs of the actual generation.
The overall correlation between the model’s predictions and the actual generation is visually represented in the scatter plot in Figure 11. The tight clustering of data points along the perfect prediction line confirms that the model has successfully learned the mapping between meteorological inputs and power output on unseen future data.

Temporal Dynamics and Physical Consistency

Beyond statistical metrics, it is crucial to verify that the model captures the physical behavior of solar generation, specifically the diurnal (day-night) cycle. Figure 12 presents a time series zoom of 100 samples from the test set. The plot demonstrates that the CNN-LSTM model accurately tracks the ramp-up of generation at sunrise, the peak at midday, and crucially, predicts near-zero values during nighttime intervals, adhering to physical constraints.
To further validate the physics-informed nature of the dataset, a feature importance analysis was conducted. As illustrated in Figure 13, the analysis identifies Solar_Radiation as the dominant physical driver of generation, with Temperature_2M acting as a secondary factor. This confirms that the data-driven approach aligns with established photovoltaic physics.
Finally, Table 7 provides a granular view of specific prediction instances from the test set. The close correspondence between actual and predicted values highlights the model’s precision.

4.3. Model Performance for Wind Power Estimation

The wind energy dataset, characterized by high stochasticity and complex non-linear dependencies, served as the critical test bed for the proposed architecture. The model was trained on 11,318 records and evaluated on a strict chronological test set of 2830 records. The CNN-LSTM framework demonstrated exceptional performance, achieving an R-squared ( R 2 ) of 0.9993 and an RMSE of 0.2681 MWh.
This domain highlights the distinct advantage of the proposed Deep Learning framework over traditional methods. As detailed in Table 8, the Linear Regression baseline struggled significantly, yielding a high RMSE of 2.9180 MWh and a lower R 2 of 0.9228. This confirms that wind generation cannot be accurately modeled with simple linear correlations. Furthermore, while XGBoost performed robustly ( R 2 = 0.9990 ), the proposed CNN-LSTM model surpassed it, achieving a lower error rate. This superiority is attributed to the model’s ability—enhanced by the physics-informed Tanh target scaling—to better capture the cubic relationship between wind speed and power output (Betz’s Law).
The forecast comparison in Figure 14 visualizes the model’s performance on the first 100 test samples. Unlike the smooth curves observed in solar generation, wind power exhibits sharp, erratic fluctuations. The CNN-LSTM predictions (red line) tightly track these rapid changes in the actual generation (black line), demonstrating the model’s responsiveness.
The scatter plot in Figure 15 further corroborates this accuracy. Despite the smaller dataset size compared to solar, the data points remain tightly clustered around the diagonal, validating the effectiveness of the domain-specific feature engineering.

Volatility and Feature Analysis

Wind power is inherently intermittent. Figure 16 presents a time series zoom focusing on a period of activity. The model accurately predicts the rapid ramps in power, a capability that is essential for grid stability planning. Despite the high overall accuracy ( R 2 = 0.9993 ), it is important to acknowledge that some individual prediction errors in the wind model can appear relatively large in absolute terms (e.g., Table 9, Sample Index 2554, Error 0.3429 MWh). These deviations primarily stem from instances where actual measured output falls significantly below the theoretical generation potential. This can occur due to: (i) precise turbine cut-in/cut-out speeds, which are hard thresholds in real turbines versus the smooth Tanh curve approximation; (ii) operational factors such as grid curtailment, forced outages, or maintenance shutdowns, which are not encoded in our physics-informed CF target; or (iii) localized micro-scale wind effects not captured by the broader meteorological data. Our model accurately learns the physical power curve, and these larger errors highlight the gap between theoretical potential and complex real-world operations.
The feature importance analysis in Figure 17 confirms the physical validity of the model. Wind_Speed_10M is identified as the overwhelming driver of generation, aligning with the cubic power law ( P v 3 ). The secondary importance of temperature reflects air density variations, which also impact turbine efficiency.
Finally, Table 9 presents specific prediction samples from the test set. The low error margins across varying generation levels demonstrate the model’s robustness.

4.4. Model Performance for Hydro Power Estimation

The framework was finally evaluated on the hydro power dataset, which represented the most data-sparse scenario with only 2658 training samples. Despite the limited data, the CNN-LSTM model demonstrated remarkable resilience, achieving an R-squared ( R 2 ) of 0.9922 and an RMSE of 0.0562 MWh.
The benchmarking results in Table 10 reveal a nuanced performance landscape. The XGBoost baseline achieved the highest accuracy ( R 2 = 0.9981 ), which is expected given that decision-tree ensembles often generalize faster on small, tabular datasets. However, the CNN-LSTM model performed competitively (within < 1 % variance in R 2 ), confirming that the deep learning architecture can effectively learn from limited samples without significant overfitting.
The forecast comparison in Figure 18 illustrates the model’s ability to track generation spikes. The CNN-LSTM model (blue line) accurately captures the sudden bursts of generation characteristic of hydro plants, although it slightly underestimates the peak magnitude compared to the XGBoost baseline.
Figure 19 displays the scatter plot of actual versus predicted generation. The data points show a strong linear alignment along the perfect prediction line, confirming that the model successfully captured the underlying patterns of hydropower generation despite the limited amount of training data.

Response to Precipitation Events

Hydro generation is often event-driven. Figure 20 presents a time series zoom focusing on a generation event. The model demonstrates high temporal precision, initiating generation at the correct time steps, which aligns with the precipitation data fed into the sequential branch.
This physical dependency is statistically confirmed in the feature importance analysis (Figure 21). Precipitation is identified as the primary driver, with Temperature_2M (likely a proxy for evaporation or snowmelt) playing a significant secondary role.
Finally, Table 11 provides specific prediction samples. The results show the model’s capability to differentiate between zero-generation periods and active generation phases.

4.5. Performance Summary

To provide a comparative overview of the proposed framework’s effectiveness, the performance metrics for all three energy source models were consolidated and benchmarked against the baselines. Table 12 presents the final evaluation on the chronological test set.
The comparative analysis reveals a distinct performance pattern dictated by the physical complexity of the energy source. For Solar and Hydro generation, which exhibit strong linear correlations with their meteorological drivers (Irradiance and Precipitation), the baseline models (Linear Regression and XGBoost) performed marginally better, with R-squared scores exceeding 0.998. This confirms that for linear physical processes, simpler ensemble models are often sufficient and highly efficient.
However, the critical contribution of the proposed CNN-LSTM framework is evident in the Wind domain. Wind power generation follows a complex, non-linear cubic law and is subject to high volatility. In this challenging scenario, the Linear Regression baseline failed to capture the dynamics accurately (RMSE = 2.9180 MWh), while the proposed Deep Learning model achieved the lowest error (RMSE = 0.2681 MWh) and the highest accuracy ( R 2 = 0.9993 ), outperforming the XGBoost ensemble. This result empirically validates the hypothesis that the unified, physics-informed deep learning architecture offers superior robustness for complex, non-linear renewable energy estimation.
Figure 22 visualizes this comparison. The bar charts highlight that while accuracy is generally high across the board, the error metrics (RMSE) vary significantly, with the proposed model demonstrating particular stability and superior error reduction in the Wind domain compared to the baselines.
The CNN-LSTM architecture achieved exceptional accuracy on the significantly smaller wind (≈14k) and hydro (≈3k) datasets. This demonstrates that the model is not biased towards the majority class but is capable of effective feature learning even in data-sparse scenarios, a significant advancement over studies limited to a single site or climate [7]. We attribute this success to the physics-informed feature engineering. The normalized Capacity Factor, particularly the non-linear Tanh-based curve for wind, provided a strong and consistent learning signal that enabled efficient generalization even with limited samples.

5. Discussion

The experimental results presented in Section 4 provide empirical evidence of the efficacy and robustness of the proposed unified CNN-LSTM framework. This section analyzes these findings in the context of physical laws and machine learning capabilities. We dissect the comparative performance against established baselines, interpret the model’s resilience to data scarcity, and situate the contributions within the broader landscape of renewable energy analytics.

5.1. Performance Analysis: Linearity vs. Complexity

The comparative benchmarking reveals a critical insight: the optimal modeling strategy depends heavily on the physical complexity of the energy source. This study specifically highlights the varying degrees of modeling difficulty: solar and hydro, with their predominantly linear physical drivers, contrast sharply with the highly non-linear and volatile nature of wind.
In the domains of solar and hydro power, the generation process exhibits a strong linear correlation with meteorological inputs (Irradiance and Precipitation). Consequently, the ensemble-based XGBoost baseline performed marginally better than the CNN-LSTM. This aligns with the “No Free Lunch” theorem, suggesting that for tabular data with linear dependencies, gradient-boosting trees are highly efficient. However, the proposed CNN-LSTM framework achieved competitive parity, demonstrating that it can effectively model linear relationships without overfitting, a common risk in deep neural networks. This performance is particularly valuable for grid operators, as highly accurate estimation of predictable linear sources reduces uncertainty in resource allocation. Visual inspection of the scatter plots (Figure 11 and Figure 19) and time series zooms (Figure 12 and Figure 20) indicates that systematic biases at low generation levels are minimal, suggesting robust performance even during periods of low activity and ramp-up/ramp-down events.
The true superiority of the proposed framework emerges in the wind domain. Wind power generation is governed by non-linear aerodynamics (Betz’s Law), where power output is proportional to the cube of wind speed ( P v 3 ) and subject to saturation limits. Here, the Linear Regression baseline failed significantly, and the proposed CNN-LSTM clearly outperformed the XGBoost baseline in terms of error reduction. This result confirms that the hybrid architecture—leveraging the feature extraction of CNNs and the sequence learning of LSTMs combined with the physics-informed Tanh target—is uniquely capable of capturing the complex, high-volatility dynamics that traditional models struggle to resolve. This ability to precisely track rapid ramp events (as seen in Figure 16) and mitigate large errors in highly volatile conditions is paramount for maintaining grid stability and optimizing energy trading decisions, where even small prediction errors can have significant financial and operational consequences. While individual large errors can still occur (as discussed in Section Volatility and Feature Analysis), these are predominantly attributed to unmodeled external factors (e.g., curtailment, exact turbine cut-off speeds) rather than a deficiency in learning the underlying wind physics, as confirmed by the tight fit in Figure 15 across the operational range.

5.2. Robustness to Data Imbalance

A key finding is the model’s remarkable robustness to the severe class imbalance documented in Section 4.1. Deep learning models typically require vast amounts of data to generalize. However, our unified CNN-LSTM architecture achieved strong performance on the significantly smaller wind (≈14k) and hydro (≈3k) datasets. This demonstrates that the model is not biased towards the majority class but is capable of effective feature learning even in data-sparse scenarios, a significant advancement over studies limited to a single site or climate [7].
The validity of employing deep learning on these comparatively smaller datasets is rooted in two factors: first, the implementation of source-specific training, ensuring each model focuses on its unique energy source patterns and is not biased by the dominant solar class; and second, the provision of strong, physics-informed learning signals through tailored Capacity Factor targets. These physically constrained targets enhance the data’s inherent information density, enabling robust learning despite lower sample volumes. While resampling techniques (e.g., SMOTE) or weighted loss functions were considered, the source-specific training approach was chosen to allow each model instance to uniquely optimize for the distinct physical dynamics of its respective energy source, preventing dilution of critical patterns. This implies that the “unified framework” refers to the reuse of the same robust CNN-LSTM architecture across sources, rather than a single joint model trained simultaneously on a balanced dataset. This architectural reusability across sources is central to our definition of a unified framework.
We attribute this success to the power of the hybrid architecture and the richness of the physics-informed feature engineering. The normalized Capacity Factor, particularly the non-linear Tanh-based curve for wind, provided a strong and consistent learning signal that enabled efficient generalization even with limited samples.
Furthermore, for all sources, particularly hydro, the rigorous chronological data splitting strategy (Section 3.5.1) combined with the EarlyStopping callback (Section 3.5.2) proactively mitigates overfitting. This ensures the high R 2 values reflect robust generalization to unseen data, as the model learns underlying physical relationships rather than memorizing limited samples.

5.3. Contribution and Comparison with State-of-the-Art

This study addresses several persistent research gaps identified in the existing literature. While many advanced deep learning models have been proposed, they are often source-specific. Our framework makes a significant contribution by providing a solution that is simultaneously unified, spatio-temporal, and physics-informed.
Unlike the majority of studies that focus on a single energy source such as solar [14] or wind [3], our unified CNN-LSTM architecture demonstrates a high degree of generalizability by successfully modeling the distinct physical patterns of solar, wind, and hydro power without requiring architectural modifications. Furthermore, our implementation of the cKDTree algorithm for spatial feature matching provides a more precise and scalable approach to incorporating local meteorological data than methods that rely on single-site data [7] or do not explicitly model spatial correlations [9].
The advantages of this integrated, spatio-temporal, and physics-informed approach over traditional, non-spatial methods are summarized in Table 13.

5.4. Limitations and Future Research Directions

Despite the strong performance of the proposed framework, it is important to acknowledge its methodological boundaries. A key distinction of this study is its focus on concurrent estimation. The model provides highly accurate real-time generation estimates based on observed weather data. Establishing this high-fidelity baseline is a critical first step, validating that the architecture captures the complex physics of energy generation free from the uncertainties of weather forecasting errors.
Future work should extend this validated framework into a predictive forecasting system by replacing historical weather inputs with multi-step-ahead forecasts from Numerical Weather Prediction (NWP) models. Additionally, further research could investigate:
  • Incorporating a broader range of meteorological variables, such as cloud cover, aerosols, and humidity, to further enhance predictive accuracy for solar generation, particularly under complex atmospheric conditions.
  • Integrating hydrological-specific factors for hydro generation, including basin characteristics (e.g., catchment area, topography), snowmelt, and reservoir operational rules (e.g., storage levels, outflow limits). This would significantly improve the practical applicability of the hydro model.
  • Exploring advanced, adaptive architectures such as attention mechanisms or multi-task learning approaches. These could allow the model to adaptively adjust to different energy types or learn shared representations more efficiently, thereby enhancing overall framework flexibility and performance [12]. Investigating a truly joint, multi-task learning model that can concurrently train on all three energy sources, potentially incorporating adaptive balancing or attention mechanisms, to further explore the efficiency and synergistic learning benefits.
  • Validating the framework on datasets from different continents to test global generalizability under distinct climatic conditions.

6. Conclusions

In this study, we proposed and validated a novel, unified deep learning framework for the concurrent estimation of renewable energy generation across multiple sources: solar, wind, and hydro. Addressing the limitations of source-specific models, we developed a hybrid spatio-temporal CNN-LSTM architecture that integrates localized weather data with static plant attributes. Key innovations included a robust cKDTree-based spatial feature matching pipeline and the engineering of a physics-informed Capacity Factor target variable.
The framework was rigorously evaluated using a strict chronological data splitting strategy to ensure methodological integrity. While traditional ensemble baselines (XGBoost) performed competitively on linear tasks (Solar, R 2 0.998 ), the proposed CNN-LSTM architecture demonstrated superior robustness in complex, non-linear domains. Specifically, it outperformed baselines in Wind estimation ( R 2 = 0.9993 , RMSE = 0.2681 MWh), proving its ability to capture high-volatility dynamics that linear and tree-based models struggle to resolve. This study validates the significant contribution of a unified, physics-informed deep learning approach, establishing a foundational model for real-time energy assessment and enhanced grid sustainability.

Author Contributions

Conceptualization, R.M.A. and A.A.; methodology, R.M.A.; software, R.M.A.; validation, R.M.A. and A.A.; formal analysis, R.M.A. and A.A.; investigation, R.M.A.; resources, R.M.A.; data curation, R.M.A.; writing—original draft preparation, R.M.A.; writing—review and editing, A.A.; visualization, R.M.A.; supervision, A.A.; project administration, R.M.A. and A.A. All authors have read and agreed to the published version of the manuscript.

Funding

This research was funded by KAU Endowment (WAQF) at King Abdulaziz University, Jeddah, Saudi Arabia, and supported by the Deanship of Scientific Research (DSR). The APC was also funded by KAU Endowment (WAQF) at King Abdulaziz University.

Institutional Review Board Statement

Not applicable.

Informed Consent Statement

Not applicable.

Data Availability Statement

Publicly available datasets were analyzed in this study. The renewable power plant data can be found here: Open Power System Data at [18]. The meteorological data can be accessed through the NASA POWER project here [19].

Acknowledgments

The authors acknowledge with thanks the KAU Endowment (WAQF) and the Deanship of Scientific Research (DSR) at King Abdulaziz University for technical and financial support.

Conflicts of Interest

The authors declare no conflicts of interest. The study was conducted as part of a graduate research project at King Abdulaziz University, with no external commercial or financial support influencing the results or interpretation.

References

  1. Wang, H.; Lei, Z.; Zhang, X.; Zhou, H.; Peng, J. A review of deep learning for renewable energy forecasting. Energy Convers. Manag. 2019, 198, 111799. [Google Scholar] [CrossRef]
  2. Massaoudi, M.; Abu-Rub, H.; Refaat, S.S.; Chihi, I.; Oueslati, F. Deep Learning in Smart Grid Technology: A Review of Recent Advancements and Future Prospects. IEEE Access 2021, 9, 54558–54578. [Google Scholar] [CrossRef]
  3. Li, Q.; Wang, G.; Wu, X.; Gao, Z.; Dan, B. Arctic short-term wind speed forecasting based on CNN-LSTM model with CEEMDAN. J. Eng. 2024, 299, 131448. [Google Scholar] [CrossRef]
  4. Mocanu, E.; Nguyen, P.H.; Gibescu, M.; Fuchs, A. Deep learning for estimating building energy consumption. Sustain. Energy Grids Netw. 2016, 6, 91–99. [Google Scholar] [CrossRef]
  5. Abid, M.S.; Ahshan, R.; Al-Abri, M.; Al Abri, R. Spatiotemporal Forecasting of Solar and Wind Energy Production: A Robust Deep Learning Model with Attention Framework. Energy Convers. Manag. X 2025, 26, 100919. [Google Scholar] [CrossRef]
  6. Nurhayati, T.; Nugroho, A.K.; Ramdani, D.R. Combination Approach of LSTM and CNN in Solar Energy Production Prediction. J. Inf. Syst. Eng. Manag. 2025, 10, 1–10. [Google Scholar] [CrossRef]
  7. Abirami, P.; Morankar, G.; Gupta, H.; Pushpavalli, M.; Sivagami, P.; Ramachandran, H. Comparative Analysis of Forecasting Models for Solar Wind Patterns: A Focus on Smoothing CNN-LSTM and a Hybrid Approach. Int. J. Energy Prod. Manag. 2025, 10, 61–69. [Google Scholar] [CrossRef]
  8. Sudasinghe, P.; Herath, D.; Karunarathne, I.; Weeratunge, H.; Jayasuriya, L. Forecasting renewable energy for microgrids using machine learning. Discov. Appl. Sci. 2025, 7, 449. [Google Scholar] [CrossRef]
  9. Ye, H.; Teng, X.; Song, B.; Zou, K.; Zhu, M.; He, G. Multi-source data fusion-based grid-level load forecasting. Appl. Sci. 2025, 15, 4820. [Google Scholar] [CrossRef]
  10. Jang, S.Y.; Oh, B.T.; Oh, E. A deep learning-based solar power generation forecasting method applicable to multiple sites. Sustainability 2024, 16, 5240. [Google Scholar] [CrossRef]
  11. Khan, S.; Mazhar, T.; Shahzad, T.; Waheed, W.; Waheed, A.; Saeed, M.M.; Hamam, H. Optimizing deep neural network architectures for renewable energy forecasting. Discov. Sustain. 2024, 5, 394. [Google Scholar] [CrossRef]
  12. Al-Ali, E.M.; Hajji, Y.; Said, Y.; Hleili, M.; Alanzi, A.M.; Laatar, A.H.; Atri, M. Solar Energy Production Forecasting Based on a Hybrid CNN-LSTM-Transformer Model. Mathematics 2023, 11, 676. [Google Scholar] [CrossRef]
  13. Dai, Q.; Huo, X.; Hao, Y.; Yu, R. Spatio-temporal prediction for distributed PV generation system based on deep learning neural network model. Front. Energy Res. 2023, 11, 1204032. [Google Scholar] [CrossRef]
  14. Lim, S.C.; Huh, J.H.; Hong, S.H.; Park, C.Y.; Kim, J.C. Solar power forecasting using CNN-LSTM hybrid model. Energies 2022, 15, 8233. [Google Scholar] [CrossRef]
  15. Simeunović, J.; Schubnel, B.; Alet, P.J.; Carrillo, R.E. Spatio-temporal graph neural networks for multi-site PV power forecasting. arXiv 2021, arXiv:2107.13875. [Google Scholar]
  16. Kim, B.; Suh, D.; Otto, M.O.; Huh, J.S. A novel hybrid spatio-temporal forecasting of multisite solar photovoltaic generation. Remote Sens. 2021, 13, 2605. [Google Scholar] [CrossRef]
  17. Wang, S.; Teng, Y.; Perdikaris, P. A comprehensive survey on physics-informed machine learning: Methods, applications and challenges. arXiv 2020, arXiv:2011.06324. [Google Scholar]
  18. Open Power System Data. Data Package: Renewable Power Plants in Europe. 2020. Available online: https://data.open-power-system-data.org/renewable_power_plants/2020-08-25 (accessed on 12 February 2025).
  19. NASA Langley Research Center (LaRC) POWER Project. NASA Prediction of Worldwide Energy Resources (POWER) Data Access Viewer. 2022. Available online: https://power.larc.nasa.gov/data-access-viewer/ (accessed on 28 February 2025).
  20. Virtanen, P.; Gommers, R.; Oliphant, T.E.; Haberland, M.; Reddy, T.; Cournapeau, D.; Burovski, E.; Peterson, P.; Weckesser, W.; Bright, J.; et al. SciPy 1.0: Fundamental Algorithms for Scientific Computing in Python. Nat. Methods 2020, 17, 261–272. [Google Scholar] [CrossRef] [PubMed]
  21. U.S. Energy Information Administration (EIA). Glossary: Capacity Factor. 2023. Available online: https://www.eia.gov/tools/glossary/index.php?id=Capacity_factor (accessed on 14 October 2025).
  22. Sohoni, V.; Gupta, S.C.; Nema, R.K. A Critical Review on Wind Turbine Power Curve Modelling Techniques and Their Applications in Wind Based Energy Systems. J. Energy 2016, 2016, 8519785. [Google Scholar] [CrossRef]
  23. Montgomery, D.C.; Peck, E.A.; Vining, G.G. Introduction to Linear Regression Analysis, 6th ed.; John Wiley & Sons: Hoboken, NJ, USA, 2021. [Google Scholar]
  24. Chen, T.; Guestrin, C. XGBoost: A Scalable Tree Boosting System. In Proceedings of the 22nd ACM SIGKDD International Conference on Knowledge Discovery and Data Mining, San Francisco, CA, USA, 13–17 August 2016; ACM: New York, NY, USA, 2016; pp. 785–794. [Google Scholar] [CrossRef]
Figure 1. Conceptual framework of the CNN-LSTM approach for multi-source renewable energy estimation. The model integrates diverse inputs including solar, wind, hydro, and spatial weather data into a single deep learning architecture to produce concurrent generation estimates for each energy type.
Figure 1. Conceptual framework of the CNN-LSTM approach for multi-source renewable energy estimation. The model integrates diverse inputs including solar, wind, hydro, and spatial weather data into a single deep learning architecture to produce concurrent generation estimates for each energy type.
Sustainability 18 00533 g001
Figure 2. Summary of related studies (2024–2025). The studies listed in the table correspond to the following references: Abid et al. [5], Nurhayati et al. [6], Abirami et al. [7], Sudasinghe et al. [8], Ye et al. [9], Jang et al. [10], and Khan et al. [11].
Figure 2. Summary of related studies (2024–2025). The studies listed in the table correspond to the following references: Abid et al. [5], Nurhayati et al. [6], Abirami et al. [7], Sudasinghe et al. [8], Ye et al. [9], Jang et al. [10], and Khan et al. [11].
Sustainability 18 00533 g002
Figure 3. Summary of related studies (2021–2023). The studies listed in the table correspond to the following references: Al-Ali et al. [12], Dai et al. [13], Lim et al. [14], Kim et al. [16], and Simeunović et al. [15].
Figure 3. Summary of related studies (2021–2023). The studies listed in the table correspond to the following references: Al-Ali et al. [12], Dai et al. [13], Lim et al. [14], Kim et al. [16], and Simeunović et al. [15].
Sustainability 18 00533 g003
Figure 4. Geographic distribution of the power plant locations and the NASA POWER data grid used in this study. The dense blue points represent the locations of the 12,299 unique power plants, concentrated within the five study countries (United Kingdom, France, Germany, Switzerland, and Denmark). The sparse orange squares represent the uniform grid of the satellite-derived meteorological data. This visualization highlights the spatial mismatch that necessitates the use of the cKDTree algorithm for accurate feature matching.
Figure 4. Geographic distribution of the power plant locations and the NASA POWER data grid used in this study. The dense blue points represent the locations of the 12,299 unique power plants, concentrated within the five study countries (United Kingdom, France, Germany, Switzerland, and Denmark). The sparse orange squares represent the uniform grid of the satellite-derived meteorological data. This visualization highlights the spatial mismatch that necessitates the use of the cKDTree algorithm for accurate feature matching.
Sustainability 18 00533 g004
Figure 5. The S-shaped relationship between wind speed and the physics-informed Capacity Factor. This curve, generated using a hyperbolic tangent function, models the non-linear response of a wind turbine to varying wind speeds.
Figure 5. The S-shaped relationship between wind speed and the physics-informed Capacity Factor. This curve, generated using a hyperbolic tangent function, models the non-linear response of a wind turbine to varying wind speeds.
Sustainability 18 00533 g005
Figure 6. The proposed CNN-LSTM model architecture. The model features a two-branch design to process sequential weather data and static plant attributes in parallel. The outputs are concatenated and passed into a final prediction head to estimate the Capacity Factor.
Figure 6. The proposed CNN-LSTM model architecture. The model features a two-branch design to process sequential weather data and static plant attributes in parallel. The outputs are concatenated and passed into a final prediction head to estimate the Capacity Factor.
Sustainability 18 00533 g006
Figure 7. End-to-end workflow examples for Solar, Wind, and Hydro energy estimation. Each row demonstrates the four main stages of the proposed framework: (1) ingestion of source-specific spatio-temporal data; (2) application of physics-informed feature engineering to generate a normalized Capacity Factor; (3) processing through the unified hybrid CNN-LSTM model; and (4) conversion of the model’s predicted Capacity Factor into a final, real-world generation estimation in MWh.
Figure 7. End-to-end workflow examples for Solar, Wind, and Hydro energy estimation. Each row demonstrates the four main stages of the proposed framework: (1) ingestion of source-specific spatio-temporal data; (2) application of physics-informed feature engineering to generate a normalized Capacity Factor; (3) processing through the unified hybrid CNN-LSTM model; and (4) conversion of the model’s predicted Capacity Factor into a final, real-world generation estimation in MWh.
Sustainability 18 00533 g007
Figure 8. Distribution of the 1,541,962 data points by energy source, showing the significant imbalance with a predominance of solar records in the dataset.
Figure 8. Distribution of the 1,541,962 data points by energy source, showing the significant imbalance with a predominance of solar records in the dataset.
Sustainability 18 00533 g008
Figure 9. Correlation heatmap of the key numerical variables. A strong positive correlation is evident between temperature and solar radiation, while other features show weaker relationships, indicating their relative independence.
Figure 9. Correlation heatmap of the key numerical variables. A strong positive correlation is evident between temperature and solar radiation, while other features show weaker relationships, indicating their relative independence.
Sustainability 18 00533 g009
Figure 10. Forecast comparison of the first 100 test samples. The CNN-LSTM model (red) follows the actual generation (black) and baseline models, demonstrating its capability to capture rapid ramp-up and ramp-down events.
Figure 10. Forecast comparison of the first 100 test samples. The CNN-LSTM model (red) follows the actual generation (black) and baseline models, demonstrating its capability to capture rapid ramp-up and ramp-down events.
Sustainability 18 00533 g010
Figure 11. Actual vs. Predicted solar power generation on the chronological test set. The alignment along the diagonal confirms the model’s predictive accuracy.
Figure 11. Actual vs. Predicted solar power generation on the chronological test set. The alignment along the diagonal confirms the model’s predictive accuracy.
Sustainability 18 00533 g011
Figure 12. Temporal Dynamics: A 100-sample zoom of Actual vs. Predicted Solar Generation. The model accurately captures the intermittent nature of solar power, including the zero-generation periods during the night.
Figure 12. Temporal Dynamics: A 100-sample zoom of Actual vs. Predicted Solar Generation. The model accurately captures the intermittent nature of solar power, including the zero-generation periods during the night.
Sustainability 18 00533 g012
Figure 13. Feature Importance analysis for Solar Generation. The results confirm that Solar Radiation is the primary driver, validating the physical soundness of the dataset features.
Figure 13. Feature Importance analysis for Solar Generation. The results confirm that Solar Radiation is the primary driver, validating the physical soundness of the dataset features.
Sustainability 18 00533 g013
Figure 14. Forecast comparison for Wind Generation. The CNN-LSTM model successfully tracks the rapid, non-linear fluctuations of wind power, outperforming the baselines in capturing peak volatility.
Figure 14. Forecast comparison for Wind Generation. The CNN-LSTM model successfully tracks the rapid, non-linear fluctuations of wind power, outperforming the baselines in capturing peak volatility.
Sustainability 18 00533 g014
Figure 15. Actual vs. Predicted wind power generation. The strong linear alignment confirms that the physics-informed Tanh transformation successfully linearized the learning task for the neural network.
Figure 15. Actual vs. Predicted wind power generation. The strong linear alignment confirms that the physics-informed Tanh transformation successfully linearized the learning task for the neural network.
Sustainability 18 00533 g015
Figure 16. Temporal Dynamics: A zoom of Actual vs. Predicted Wind Generation. The model accurately captures the volatility and intermittency inherent in wind power.
Figure 16. Temporal Dynamics: A zoom of Actual vs. Predicted Wind Generation. The model accurately captures the volatility and intermittency inherent in wind power.
Sustainability 18 00533 g016
Figure 17. Feature Importance analysis for Wind Generation. The model correctly identifies Wind Speed as the primary physical driver, consistent with aerodynamic principles.
Figure 17. Feature Importance analysis for Wind Generation. The model correctly identifies Wind Speed as the primary physical driver, consistent with aerodynamic principles.
Sustainability 18 00533 g017
Figure 18. Forecast comparison for Hydro Generation. The model successfully identifies the timing of generation events, critical for reservoir management.
Figure 18. Forecast comparison for Hydro Generation. The model successfully identifies the timing of generation events, critical for reservoir management.
Sustainability 18 00533 g018
Figure 19. Actual vs. Predicted hydro power generation. The close correlation demonstrates the model’s effectiveness even on the smallest data subset.
Figure 19. Actual vs. Predicted hydro power generation. The close correlation demonstrates the model’s effectiveness even on the smallest data subset.
Sustainability 18 00533 g019
Figure 20. Temporal Dynamics: A zoom of Actual vs. Predicted Hydro Generation. The model accurately captures the timing of generation spikes driven by precipitation events.
Figure 20. Temporal Dynamics: A zoom of Actual vs. Predicted Hydro Generation. The model accurately captures the timing of generation spikes driven by precipitation events.
Sustainability 18 00533 g020
Figure 21. Feature Importance analysis for Hydro Generation. Precipitation is correctly identified as the dominant driver, validating the model’s physical interpretability.
Figure 21. Feature Importance analysis for Hydro Generation. Precipitation is correctly identified as the dominant driver, validating the model’s physical interpretability.
Sustainability 18 00533 g021
Figure 22. Model Accuracy ( R 2 ) and Error (RMSE) comparison across all energy sources. The proposed CNN-LSTM model (green bar) demonstrates consistent high performance, matching baselines in linear tasks and surpassing them in complex non-linear tasks (Wind).
Figure 22. Model Accuracy ( R 2 ) and Error (RMSE) comparison across all energy sources. The proposed CNN-LSTM model (green bar) demonstrates consistent high performance, matching baselines in linear tasks and surpassing them in complex non-linear tasks (Wind).
Sustainability 18 00533 g022
Table 1. Description of Key Raw Variables Used in the Study.
Table 1. Description of Key Raw Variables Used in the Study.
Variable NameDescriptionSource
Power Plant Attributes
electrical_capacityThe maximum rated power output of the plant in Megawatts (MW).OPSD [18]
lat, lonThe geographic latitude and longitude coordinates of the power plant.OPSD [18]
energy_source_level_2The primary type of renewable energy source (Solar, Wind, or Hydro).OPSD [18]
commissioning_dateThe date on which the power plant was commissioned.OPSD [18]
countryThe two-letter country code where the plant is located.OPSD [18]
Meteorological Data
T2MTemperature at 2 m above the surface, in degrees Celsius.NASA POWER [19]
WS10MWind speed at 10 m above the surface, in meters per second.NASA POWER [19]
ALLSKY_SFC_SW_DWNAll-sky surface shortwave downward irradiance (total solar radiation), in kWh/m2/day.NASA POWER [19]
PRECTOTCORRBias-corrected precipitation, in millimeters per day (mm/day).NASA POWER [19]
Table 2. Spatio-Temporal Feature Matching Algorithm. This table outlines the procedural pipeline for associating each power plant with its nearest weather data point using the cKDTree algorithm for computationally efficient spatial querying.
Table 2. Spatio-Temporal Feature Matching Algorithm. This table outlines the procedural pipeline for associating each power plant with its nearest weather data point using the cKDTree algorithm for computationally efficient spatial querying.
Input
  • plant_data (DataFrame with plant ‘lat’, ‘lon’, ‘date’)
  • weather_data (DataFrame with weather ‘lat’, ‘lon’, ‘date’)
Output
  • A merged DataFrame with spatially-matched weather features
Algorithm
  • plant_coords = Get unique [lat, lon] pairs from plant_data
  • weather_coords = Get unique [lat, lon] pairs from weather_data
    .
    // Build a KD-Tree for efficient lookups
  • weather_tree = cKDTree(weather_coords)
    .
    // Query the tree for the nearest weather point index
  • distances, indices = weather_tree.query(plant_coords, k=1)
    .
    // Retrieve coordinates of the nearest neighbors
  • nearest_coords = weather_coords[indices]
  • plant_data[‘matched_lat’] = nearest_coords[:, 0]
  • plant_data[‘matched_lon’] = nearest_coords[:, 1]
    .
    // Merge datasets on date and matched coordinates
  • merged_data = pd.merge(plant_data, weather_data,
    on=[‘date’, ‘matched_lat’, ‘matched_lon’])
  • Return merged_data
Table 3. Layer-by-Layer Specification and Functional Description of the CNN-LSTM Architecture.
Table 3. Layer-by-Layer Specification and Functional Description of the CNN-LSTM Architecture.
Layer (Type)Output ShapeParam #Purpose
Block 1: Sequential Branch (Spatio-Temporal Processing)
Input_Seq(None, 1, 2)0Receives sequential weather data (2 features, 1 time step).
Conv1D(None, 1, 80)240Extracts local spatial/temporal patterns from weather inputs.
LSTM(None, 80)51,520Models long-range temporal dependencies from the extracted features.
Dropout(None, 80)0Regularization to prevent overfitting in the sequential branch.
Block 2: Static Branch (Attribute Processing)
Input_Static(None, 1)0Receives static plant capacity data.
Dense(None, 80)160Creates a non-linear representation of the static input.
Dropout_1(None, 80)0Regularization for the static branch.
Dense_1(None, 40)3240Further processes the static feature representation.
Block 3: Integration and Prediction Head
Concatenate(None, 120)0Merges the feature vectors from the sequential and static branches.
Dense_2(None, 150)18,150Learns higher-level interactions from the combined features.
Dropout_2(None, 150)0Regularization for the prediction head.
Dense_3(None, 75)11,325Further refines the feature representation before output.
Block 4: Output Layer
Output (Dense)(None, 1)76Produces the final prediction. Uses a ‘sigmoid’ activation to constrain the output to the [0, 1] range, matching the Capacity Factor.
Total Params 84,711
Trainable Params 84,711
Non-trainable Params 0
Table 4. Key Hyperparameters and Configurations Used for Model Training.
Table 4. Key Hyperparameters and Configurations Used for Model Training.
ParameterSetting
Model Architecture
   CNN Filters/LSTM Units80
   Dense Layer Units80, 40, 150, 75
   Activation FunctionsReLU (hidden), Sigmoid (output)
   Dropout Rate0.4
Training Configuration
   OptimizerAdam
   Learning Rate0.0005
   Loss FunctionBinary Cross-Entropy
   Batch Size1024 (Solar), 512 (Wind), 64 (Hydro)
   Epochs50–100 (with Early Stopping)
   Early Stopping Patience5–10 epochs
Data Handling
   Train-Test SplitChronological (80% train, 20% test)
   Feature ScalingMinMaxScaler (range [0, 1])
Table 5. Software and hardware tools used in the implementation.
Table 5. Software and hardware tools used in the implementation.
CategoryTool and Version
OS/HardwareApple MacBook Air (M1, 2020), 8 GB RAM
LanguagePython 3.10
NotebooksJupyter Notebook 7.3.2.
VisualizationMatplotlib 3.9, Seaborn 0.13.2
Data HandlingPandas 2.2.3, NumPy 1.26.4, SciPy
Machine Learningscikit-learn 1.6.1, XGBoost 2.0.3
Deep LearningTensorFlow 2.18.0 (with Keras API)
Table 6. Performance Comparison of Solar Estimation Models (Test Set).
Table 6. Performance Comparison of Solar Estimation Models (Test Set).
ModelRMSE (MWh)R2 Score
Linear Regression (Baseline)0.00980.9988
XGBoost (Baseline)0.00970.9988
Proposed CNN-LSTM0.01640.9967
Table 7. A random sample of predictions for solar power generation (Test Set).
Table 7. A random sample of predictions for solar power generation (Test Set).
Sample IndexActual (MWh)Predicted (MWh)Error (MWh)
56,2660.00620.0064−0.0003
256,3610.00210.00200.0001
185,1860.00130.00110.0002
184,3600.00120.0013−0.0000
252,6700.00100.00090.0001
274,1760.01990.01980.0001
199,4150.00340.0035−0.0001
93,4330.00050.0005−0.0001
Table 8. Performance Comparison of Wind Estimation Models (Test Set).
Table 8. Performance Comparison of Wind Estimation Models (Test Set).
ModelRMSE (MWh)R2 Score
Linear Regression (Baseline)2.91800.9228
XGBoost (Baseline)0.33280.9990
Proposed CNN-LSTM0.26810.9993
Table 9. A random sample of predictions for wind power generation (Test Set).
Table 9. A random sample of predictions for wind power generation (Test Set).
Sample IndexActual (MWh)Predicted (MWh)Error (MWh)
10250.01150.0388−0.0273
14130.26210.21780.0443
22381.95841.9651−0.0067
27710.19570.07840.1174
1960.00220.0024−0.0002
18460.10320.06440.0388
3221.30171.3025−0.0009
25540.51340.17050.3429
Table 10. Performance Comparison of Hydro Estimation Models (Test Set).
Table 10. Performance Comparison of Hydro Estimation Models (Test Set).
ModelRMSE (MWh)R2 Score
Linear Regression (Baseline)0.05180.9933
XGBoost (Baseline)0.02730.9981
Proposed CNN-LSTM0.05620.9922
Table 11. A random sample of predictions for hydro power generation (Test Set).
Table 11. A random sample of predictions for hydro power generation (Test Set).
Sample IndexActual (MWh)Predicted (MWh)Error (MWh)
2810.00000.0003−0.0003
2860.00000.0002−0.0002
4730.00190.0068−0.0050
2270.00000.0008−0.0008
4360.00030.00020.0001
3600.08200.07540.0067
6480.01260.0485−0.0359
4650.04950.04840.0011
Table 12. Consolidated Performance Summary for All Models (Chronological Test Set).
Table 12. Consolidated Performance Summary for All Models (Chronological Test Set).
Energy SourceModelRMSE (MWh) R 2 Score
SolarLinear Regression0.00980.9988
XGBoost0.00970.9988
Proposed CNN-LSTM0.01640.9967
WindLinear Regression2.91800.9228
XGBoost0.33280.9990
Proposed CNN-LSTM0.26810.9993
HydroLinear Regression0.05180.9933
XGBoost0.02730.9981
Proposed CNN-LSTM0.05620.9922
Table 13. Analytical Comparison of the Proposed Framework with Traditional Methods.
Table 13. Analytical Comparison of the Proposed Framework with Traditional Methods.
CapabilityTraditional Methods (e.g., ARIMA, XGBoost)Proposed Spatio-Temporal CNN-LSTM
Non-LinearityLimited. ARIMA assumes linearity; XGBoost handles non-linearity but lacks physics awareness.The deep architecture with ReLU activations and Tanh target scaling inherently models complex, non-linear functions (e.g., Wind).
Spatial ContextTypically uses single or averaged weather data points, ignoring local variations.The Conv1D layer extracts spatial patterns, and the cKDTree preprocessing ensures hyper-local weather data is used.
Temporal ContextLimited. ARIMA captures basic auto-correlation, while XGBoost has no innate sequence awareness.The LSTM layer is specifically designed to learn patterns from sequential data, capturing time-dependent dynamics.
Physics-InformedRequires extensive manual feature engineering; struggles with domain concepts.The Tanh-based Capacity Factor is a built-in, physics-informed feature that guides the model towards realistic physical constraints.
GeneralizabilityA model tuned for one energy source often requires re-engineering for others.The single, unified architecture performed exceptionally well across three different energy sources and five countries.
Disclaimer/Publisher’s Note: The statements, opinions and data contained in all publications are solely those of the individual author(s) and contributor(s) and not of MDPI and/or the editor(s). MDPI and/or the editor(s) disclaim responsibility for any injury to people or property resulting from any ideas, methods, instructions or products referred to in the content.

Share and Cite

MDPI and ACS Style

Aljohani, R.M.; Almansour, A. Multi-Source Concurrent Renewable Energy Estimation: A Physics-Informed Spatio-Temporal CNN-LSTM Framework. Sustainability 2026, 18, 533. https://doi.org/10.3390/su18010533

AMA Style

Aljohani RM, Almansour A. Multi-Source Concurrent Renewable Energy Estimation: A Physics-Informed Spatio-Temporal CNN-LSTM Framework. Sustainability. 2026; 18(1):533. https://doi.org/10.3390/su18010533

Chicago/Turabian Style

Aljohani, Razan Mohammed, and Amal Almansour. 2026. "Multi-Source Concurrent Renewable Energy Estimation: A Physics-Informed Spatio-Temporal CNN-LSTM Framework" Sustainability 18, no. 1: 533. https://doi.org/10.3390/su18010533

APA Style

Aljohani, R. M., & Almansour, A. (2026). Multi-Source Concurrent Renewable Energy Estimation: A Physics-Informed Spatio-Temporal CNN-LSTM Framework. Sustainability, 18(1), 533. https://doi.org/10.3390/su18010533

Note that from the first issue of 2016, this journal uses article numbers instead of page numbers. See further details here.

Article Metrics

Back to TopTop