Transcription Factor CcbHLH68 Regulates Capsaicinoids Biosynthesis in Shuanla (Capsicum chinense)
Abstract
1. Introduction
2. Materials and Methods
2.1. Experimental Materials
2.2. Extraction of Total RNA and Reverse Transcription into cDNA from Shuanla Pepper
2.3. Cloning of the CcbHLH68 Gene from ‘Shuanla’ Pepper
2.4. Expression Pattern Analysis of the CcbHLH68 Gene
2.5. Sequence Analysis of CcbHLH68 and Phylogenetic Tree Construction
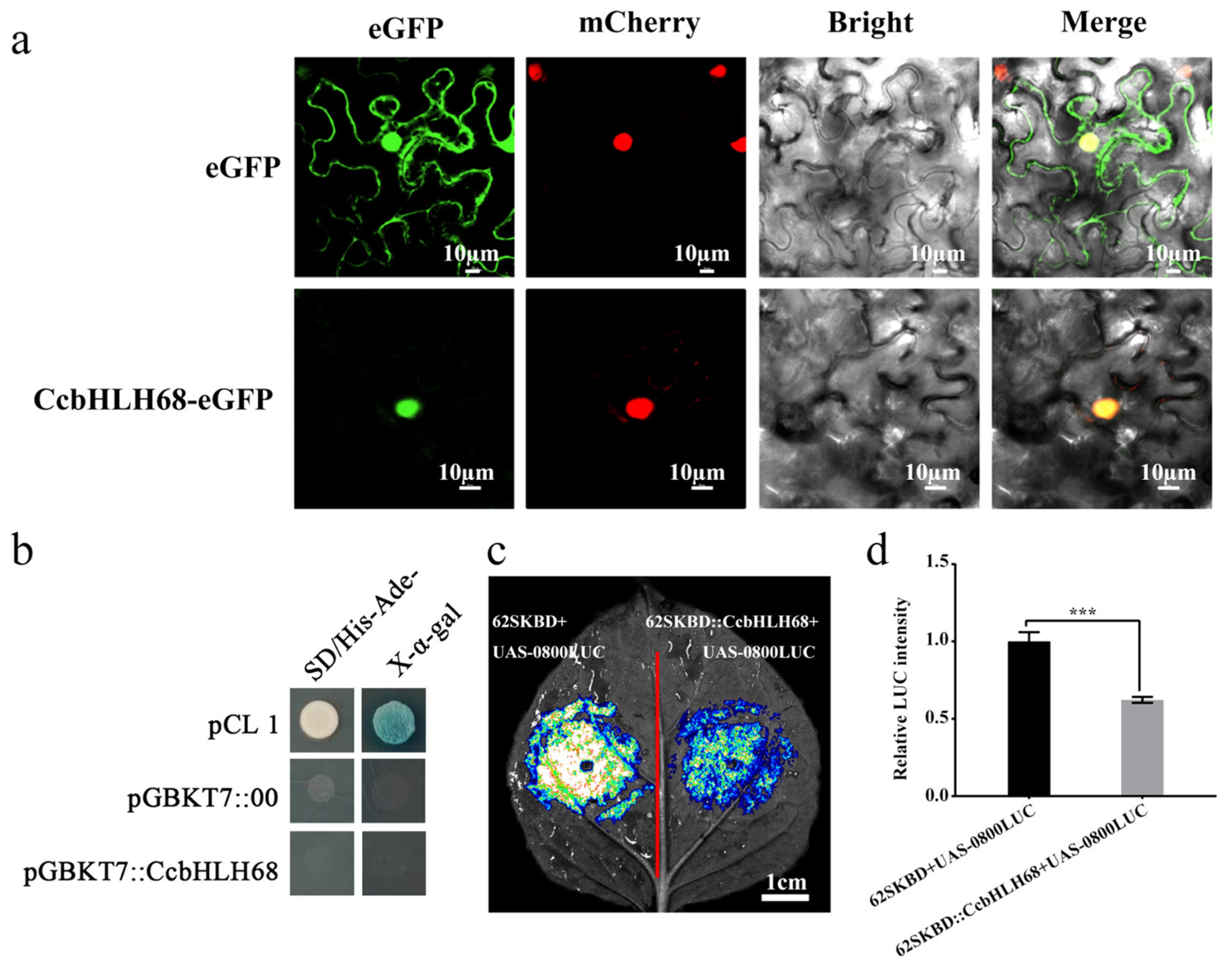
2.6. Subcellular Localization
2.7. Transcriptional Activity of CcbHLH68
2.8. CcbHLH68 Silencing via Virus-Induced Gene Silencing (VIGS)
2.9. Transient Overexpression of the CcbHLH68 Gene
2.10. Yeast One-Hybrid Assay
2.11. Dual-Luciferase Reporter Assay
2.12. Statistical Analysis
3. Results
3.1. Expression Analysis of CcbHLH68
3.2. Bioinformatics Analysis of CcbHLH68
3.3. Characterization of CcbHLH68
3.4. Identification of CcbHLH68 Silenced Fruits and Its Effect on Capsaicinoid Biosynthetic Structural Genes
3.5. Identification of CcbHLH68 Transient Overexpression Fruits and Its Impact on Capsaicinoid Biosynthetic Genes
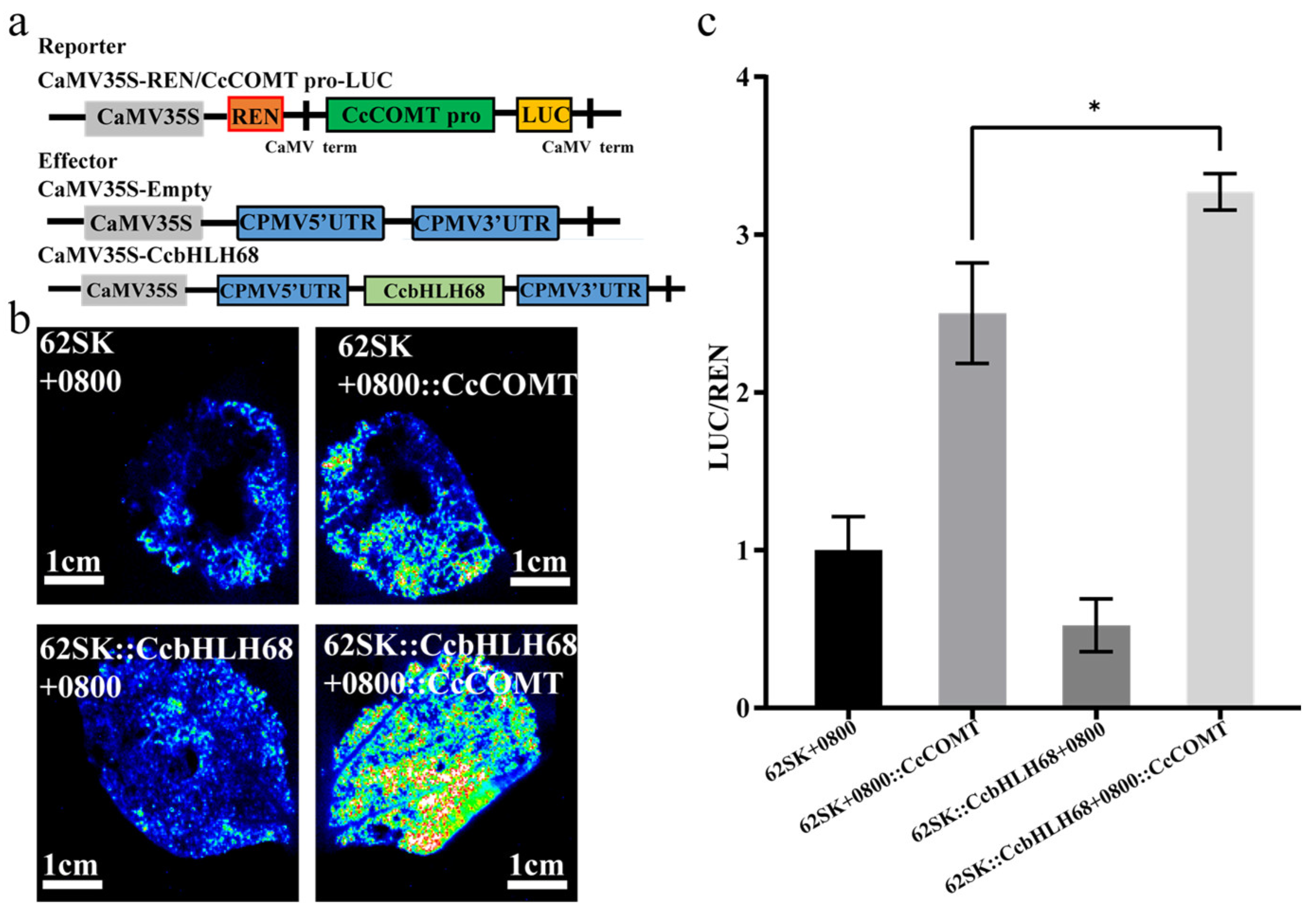
3.6. Interaction Between CcbHLH68 and CcCOMT
4. Discussion
5. Conclusions
Supplementary Materials
Author Contributions
Funding
Institutional Review Board Statement
Informed Consent Statement
Data Availability Statement
Conflicts of Interest
References
- Balsak, S.C. First molecular characterization of pepper chat fruit viroid infecting pepper crops in Turkey. J. Plant Dis. Prot. 2025, 132, 96. [Google Scholar] [CrossRef]
- Meghvansi, M.K.; Siddiqui, S.; Khan, M.H.; Gupta, V.K.; Vairale, M.G.; Gogoi, H.K.; Singh, L. Naga chilli: A potential source of capsaicinoids with broad-spectrum ethnopharmacological applications. J. Ethnopharmacol. 2010, 132, 1–14. [Google Scholar] [CrossRef]
- Austin, M.; Deepesh, K. The Role of Vitamin C in Human Immunity and Its Treatment Potential Against COVID-19: A Review Article. Cureus 2023, 15, e33740. [Google Scholar] [CrossRef]
- Delchier, N.; Herbig, A.L.; Rychlik, M.; Renard, C.M.G.C. Folates in Fruits and Vegetables: Contents, Processing, and Stability. Compr. Rev. Food Sci. Food Saf. 2016, 15, 506–528. [Google Scholar] [CrossRef] [PubMed]
- Shrikhande, P.V. Formulation and Evaluation of Polyherbal Topical Anti-Inflammatory Emulgel. Res. J. Pharm. Technol. 2013, 6, 118–122. [Google Scholar]
- Sana, S.R.G.L.; Lv, C.; Yu, S.; Deng, X.; Dong, Y. Epidural injection of varying doses of capsaicin alleviates inflammatory pain in rats via the TLR4/AKT/NF-κB pathway. Inflammopharmacology 2024, 33, 257–267. [Google Scholar] [CrossRef]
- Li, J.; Li, M.; Shen, T.; Guo, Q.; Zhang, R.; Chen, Y.; Zhang, Y.; Luo, K. Molecular and characterization of cassava zinc finger-homeodomain (ZF-HD) transcription factors reveals their role in disease resistance. Int. J. Biol. Macromol. 2024, 279, 134846. [Google Scholar] [CrossRef]
- Xie, W.; Ding, C.; Hu, H.; Dong, G.; Zhang, G.; Qian, Q.; Ren, D. Molecular Events of Rice AP2/ERF Transcription Factors. Int. J. Mol. Sci. 2022, 23, 12013. [Google Scholar] [CrossRef] [PubMed]
- Ali, A.; Khan, N.M.; Jiang, Y.; Zhou, G.; Wan, Y. Comprehensive Genome-Wide Identification and Expression Profiling of bHLH Transcription Factors in Areca catechu Under Abiotic Stress. Int. J. Mol. Sci. 2024, 25, 12936. [Google Scholar] [CrossRef]
- Zhang, X.; Nie, J.; Liang, S.; Wang, S.; Meng, Y.; Liu, Y.; Liu, Y. Genome-Wide Identification and Characterization of bHLH Transcription Factors in Zanthoxylum bungeanum and Their Expression Analysis in Response to Salt Stress. Plant Mol. Biol. Report. 2024, 43, 847–861. [Google Scholar] [CrossRef]
- Fu, N.; Wang, L.; Sun, Q.; Wang, Q.; Zhang, Y.; Han, X.; Yang, Q.; Ma, W.; Tong, Z.; Zhang, J. Genome-wide identification of the bHLH transcription factor family and the regulatory roles of PbbHLH74 in response to drought stress in Phoebe bournei. Int. J. Biol. Macromol. 2024, 283, 137760. [Google Scholar] [CrossRef]
- Muhammad, K.H.; Xuemei, F.; Huabo, W.; Nan, Y.; Longqing, C. Genome-Wide Identification and Expression Analysis of the bHLH Transcription Factor Family in Wintersweet (Chimonanthus praecox). Int. J. Mol. Sci. 2023, 24, 13462. [Google Scholar] [CrossRef]
- Du, F.; Wang, Y.; Wang, J.; Li, Y.; Zhang, Y.; Zhao, X.; Xu, J.; Li, Z.; Zhao, T.; Wang, W.; et al. The bHLH transcription factor gene, OsbHLH38, plays a key role in controlling rice salt tolerance. J. Integr. Plant Biol. 2023, 65, 1859–1873. [Google Scholar] [CrossRef]
- Ahmad, A.; Javad, S.; Iqbal, S.; Shahid, T.; Naz, S.; Shah, A.A.; Shaffique, S.; Gatasheh, M.K. Efficacy of soil drench and foliar application of iron nanoparticles on the growth and physiology of Solanum lycopersicum L. exposed to cadmium stress. Sci. Rep. 2024, 14, 27920. [Google Scholar] [CrossRef] [PubMed]
- Li, X.; Cao, H.; Yu, D.; Xu, K.; Zhang, Y.; Shangguan, X.; Zheng, X.; Yang, Z.; Li, C.; Pan, X.; et al. SlbHLH152, a bHLH transcription factor positively regulates iron homeostasis in tomato. Plant Sci. 2023, 335, 111821. [Google Scholar] [CrossRef] [PubMed]
- Huang, Y.; Xing, X.; Jin, J.; Tang, Y.; Ding, L.; Song, A.; Chen, S.; Chen, F.; Jiang, J.; Fang, W. CmbHLH110, a novel bHLH transcription factor, accelerates flowering in chrysanthemum. Hortic. Plant J. 2024, 10, 1437–1448. [Google Scholar] [CrossRef]
- Sun, B.; Zhu, Z.; Chen, C.; Chen, G.; Cao, B.; Chen, C.; Lei, J. Jasmonate-Inducible R2R3-MYB Transcription Factor Regulates Capsaicinoid Biosynthesis and Stamen Development in Capsicum. J. Agric. Food Chem. 2019, 67, 10891–10903. [Google Scholar] [CrossRef] [PubMed]
- Wen, J.; Lv, J.; Zhao, K.; Zhang, X.; Li, Z.; Zhang, H.; Huo, J.; Wan, H.; Wang, Z.; Zhu, H.; et al. Ethylene-Inducible AP2/ERF Transcription Factor Involved in the Capsaicinoid Biosynthesis in Capsicum. Front. Plant Sci. 2022, 13, 832669. [Google Scholar] [CrossRef]
- Sun, B.; Chen, C.; Song, J.; Zheng, P.; Wang, J.; Wei, J.; Cai, W.; Chen, S.; Cai, Y.; Yuan, Y.; et al. The Capsicum MYB31 regulates capsaicinoid biosynthesis in the pepper pericarp. Plant Physiol. Biochem. 2022, 176, 21–30. [Google Scholar] [CrossRef]
- Yu, S.; Zhang, W.; Zhang, L.; Wu, D.; Fu, G.; Yang, M.; Wu, K.; Wu, Z.; Deng, Q.; Zhu, J.; et al. Negative regulation of CcPAL2 gene expression by the repressor transcription factor CcMYB4-12 modulates lignin and capsaicin biosynthesis in Capsicum chinense fruits. Int. J. Biol. Macromol. 2024, 280, 135592. [Google Scholar] [CrossRef]
- Zhang, H.; Guo, J.; Chen, X.; Zhou, Y.; Pei, Y.; Chen, L.; Haq, S.U.; Lu, M.; Gong, H.; Chen, R. Pepper bHLH transcription factor CabHLH035 contributes to salt tolerance by modulating ion homeostasis and proline biosynthesis. Hortic. Res. 2022, 9, uhac203. [Google Scholar] [CrossRef]
- Zhang, H.; Guo, J.; Chen, X.; Zhou, Y.; Pei, Y.; Chen, L.; Haq, S.U.; Zhang, M.; Gong, H.; Chen, R. Transcription factor CabHLH035 promotes cold resistance and homeostasis of reactive oxygen species in pepper. Hortic. Plant J. 2024, 10, 823–836. [Google Scholar] [CrossRef]
- GB/T 21266-2007; Determination of Total Capsaicinoid Content and Representation of Pungency Degree in Capsicum and Its Products. State Administration for Market Regulation: Beijing, China, 2007.
- Zhu, X.; Tian, H.; Li, X.; Yan, H.; Yang, S.; He, G. Transcriptome analysis of cadmium accumulation characteristics and fruit response to cadmium stress in Zunla 1 chili pepper. Cogent Food Agric. 2024, 10, 2437136. [Google Scholar] [CrossRef]
- Ahmad, Y.; Haider, S.; Iqbal, J.; Naseer, S.; Attia, K.A.; Mohammed, A.A.; Fiaz, S.; Mahmood, T. In-silico analysis and transformation of OsMYB48 transcription factor driven by CaMV35S promoter in model plant-Nicotiana tabacum L. conferring abiotic stress tolerance. GM Crops Food 2024, 15, 130–149. [Google Scholar] [CrossRef]
- Zhang, C.; Jiang, L.; Qian, J.; Yu, G.; Qing, H.; Li, L.; Fu, J. Genome-wide analysis of basic helix-loop-helix (bHLH) transcription factors in petunia and identification of the putative candidate member involved in floral volatile benzenoids/phenylpropanoids metabolism. Gene 2025, 938, 149150. [Google Scholar] [CrossRef]
- Rai, N.; Rai, S.P.; Sarma, B.K. Chickpea defense against dual stresses of salt and Fusarium wilt is enhanced through selected bHLH transcription factors carrying the bHLH-MYCN domain. Plant Physiol. Biochem. 2025, 218, 109314. [Google Scholar] [CrossRef]
- Liu, Z.; Fu, X.; Xu, H.; Zhang, Y.; Shi, Z.; Zhou, G.; Bao, W. Comprehensive Analysis of bHLH Transcription Factors in Ipomoea aquatica and Its Response to Anthocyanin Biosynthesis. Int. J. Mol. Sci. 2023, 24, 5652. [Google Scholar] [CrossRef]
- Lai, Z.; Wang, J.; Fu, Y.; Wang, M.; Ma, H.; Peng, S.; Chang, F. Revealing the role of CCoAOMT1: Fine-tuning bHLH transcription factors for optimal anther development. Sci. China Life Sci. 2024, 67, 565–578. [Google Scholar] [CrossRef]
- Qin, M.; Wang, T.T.; Deng, D.; Zhang, Q.; Zhu, X.Q.; Jia, F.; Pei, D.; Han, S. Identification and analysis of the light-responsive characteristics of the bHLH transcription factor gene family in Chrysanthemum morifolium. S. Afr. J. Bot. 2024, 166, 60–68. [Google Scholar] [CrossRef]
- Wang, T.; Wang, S.; Wang, Y.; Li, J.; Yan, F.; Liu, Y.; Zhao, L.; Wang, Q. Jasmonic acid-induced inhibition of root growth and leaf senescence is reduced by GmbHLH3, a soybean bHLH transcription factor. Can. J. Plant Sci. 2020, 100, 477–487. [Google Scholar] [CrossRef]
- Song, J.; Liu, R.; Chen, G.; Lei, J.; Ning, Z.; Tang, X.; Xu, X.; Chen, M.; Cao, B.; Chen, C.; et al. Two APETALA2/ETHYLENE RESPONSE FACTORS coordinately with CaMYC2 positively regulate capsaicinoid biosynthesis in pepper (Capsicum annuum). Hortic. Plant J. 2023, 11, 275–289. [Google Scholar] [CrossRef]
- Qi, T.; Wu, M.; Wang, S.; Yuan, Y.; Xu, X.; Zhang, Q.; Jian, Y.; Qiu, D.; Cheng, Y.; Huang, B.; et al. SlMYB72 and SlMYB75 antagonistically regulate trichome formation via the MYB-bHLH-WD40 complex in tomato. J. Biol. Chem. 2025, 301, 108313. [Google Scholar] [CrossRef] [PubMed]
- Zhao, M.; Li, J.; Zhu, L.; Chang, P.; Li, L.; Zhang, L. Identification and Characterization of MYB-bHLH-WD40 Regulatory Complex Members Controlling Anthocyanidin Biosynthesis in Blueberry Fruits Development. Genes 2019, 10, 496. [Google Scholar] [CrossRef] [PubMed]
- Sun, X.; Zhang, Z.; Li, J.; Zhang, H.; Peng, Y.; Li, Z. Uncovering Hierarchical Regulation among MYB-bHLH-WD40 Proteins and Manipulating Anthocyanin Pigmentation in Rice. Int. J. Mol. Sci. 2022, 23, 8203. [Google Scholar] [CrossRef]
- Vázquez-Espinosa, M.; Fayos, O.; González-de-Peredo, A.V.; Espada-Bellido, E.; Ferreiro-González, M.; Palma, M.; Garcés-Claver, A.; Barbero, G.F. Changes in Capsiate Content in Four Chili Pepper Genotypes (Capsicum spp.) at Different Ripening Stages. Agronomy 2020, 10, 1337. [Google Scholar] [CrossRef]
- Gao, Y.; Wei, W.; Zhao, X.; Tan, X.; Fan, Z.; Zhang, Y.; Jing, Y.; Meng, L.; Zhu, B.; Zhu, H.; et al. A NAC transcription factor, NOR-like1, is a new positive regulator of tomato fruit ripening. Hortic. Res. 2018, 5, 75. [Google Scholar] [CrossRef]
- Zhu, Z.; Sun, B.; Cai, W.; Zhou, X.; Mao, Y.; Chen, C.; Wei, J.; Cao, B.; Chen, C.; Chen, G.; et al. Natural variations in the MYB transcription factor MYB31 determine the evolution of extremely pungent peppers. New Phytol. 2019, 223, 922–938. [Google Scholar] [CrossRef] [PubMed]







Disclaimer/Publisher’s Note: The statements, opinions and data contained in all publications are solely those of the individual author(s) and contributor(s) and not of MDPI and/or the editor(s). MDPI and/or the editor(s) disclaim responsibility for any injury to people or property resulting from any ideas, methods, instructions or products referred to in the content. |
© 2026 by the authors. Licensee MDPI, Basel, Switzerland. This article is an open access article distributed under the terms and conditions of the Creative Commons Attribution (CC BY) license.
Share and Cite
Cheng, H.; Fang, G.; Bai, Y.; Li, M.; Luo, Z.; Chen, X.; Xie, Q.; Deng, M.; Lv, J. Transcription Factor CcbHLH68 Regulates Capsaicinoids Biosynthesis in Shuanla (Capsicum chinense). Horticulturae 2026, 12, 65. https://doi.org/10.3390/horticulturae12010065
Cheng H, Fang G, Bai Y, Li M, Luo Z, Chen X, Xie Q, Deng M, Lv J. Transcription Factor CcbHLH68 Regulates Capsaicinoids Biosynthesis in Shuanla (Capsicum chinense). Horticulturae. 2026; 12(1):65. https://doi.org/10.3390/horticulturae12010065
Chicago/Turabian StyleCheng, Hong, Guining Fang, Yuping Bai, Mengjuan Li, Zhengcong Luo, Xuewen Chen, Qiaoli Xie, Minghua Deng, and Junheng Lv. 2026. "Transcription Factor CcbHLH68 Regulates Capsaicinoids Biosynthesis in Shuanla (Capsicum chinense)" Horticulturae 12, no. 1: 65. https://doi.org/10.3390/horticulturae12010065
APA StyleCheng, H., Fang, G., Bai, Y., Li, M., Luo, Z., Chen, X., Xie, Q., Deng, M., & Lv, J. (2026). Transcription Factor CcbHLH68 Regulates Capsaicinoids Biosynthesis in Shuanla (Capsicum chinense). Horticulturae, 12(1), 65. https://doi.org/10.3390/horticulturae12010065

