Sign in to use this feature.

Years

Between: -

Subjects

remove_circle_outline
remove_circle_outline
remove_circle_outline
remove_circle_outline
remove_circle_outline
remove_circle_outline
remove_circle_outline
remove_circle_outline
remove_circle_outline

Journals

remove_circle_outline
remove_circle_outline
remove_circle_outline
remove_circle_outline
remove_circle_outline
remove_circle_outline

Article Types

Countries / Regions

remove_circle_outline
remove_circle_outline
remove_circle_outline
remove_circle_outline

Search Results (800)

Search Parameters:
Keywords = high-altitude environment

Order results
Result details
Results per page
Select all
Export citation of selected articles as:
57 pages, 57176 KB  
Article
Conceptual Development of Terminal Airspace Integration Procedures of Large Uncrewed Aircraft Systems at Non-Towered Airports
by Tim Felix Sievers, Jordan Sakakeeny, Husni Idris, Niklas Peinecke, Vishwanath Bulusu, Enno Nagel and Devin Jack
Drones 2025, 9(12), 858; https://doi.org/10.3390/drones9120858 (registering DOI) - 13 Dec 2025
Abstract
Uncrewed aircraft systems are expected to revitalize traffic activities at under-utilized airports. These airports are often located in uncontrolled airspace and do not have an operating control tower to provide separation services for approaching aircraft. This presents unique challenges for the integration of [...] Read more.
Uncrewed aircraft systems are expected to revitalize traffic activities at under-utilized airports. These airports are often located in uncontrolled airspace and do not have an operating control tower to provide separation services for approaching aircraft. This presents unique challenges for the integration of uncrewed aircraft at non-towered airports. This paper offers a methodology to systematically assess traffic activities and quantify flight behaviors of crewed aircraft using historical flight data. To integrate uncrewed traffic in high-density traffic scenarios or during off-nominal flight situations, this paper assesses the concept of a holding stack above the traffic pattern airspace to handle increased traffic uncertainty and to provide safe integration procedures. Twelve non-towered airport environments, relevant for initial uncrewed cargo operations across Germany, California, and Texas, are investigated to assess concept feasibility and real-world implementation. Based on the interaction of various quantitative measures, results are presented on the feasibility of holding stacks in the terminal airspace and the influence of crewed aircraft’s historical flight behavior on different integration procedures for uncrewed aircraft. The analysis of various measures suggests that six airports are comparatively suitable candidates for holding layers above the airport traffic pattern, with holding altitudes to start between 2500 and 3500 feet above the ground. Full article
Show Figures

Figure 1

28 pages, 11936 KB  
Article
AC-YOLOv11: A Deep Learning Framework for Automatic Detection of Ancient City Sites in the Northeastern Tibetan Plateau
by Xuan Shi and Guangliang Hou
Remote Sens. 2025, 17(24), 3997; https://doi.org/10.3390/rs17243997 - 11 Dec 2025
Viewed by 228
Abstract
Ancient walled cities represent key material evidence for early state formation and human–environment interaction on the northeastern Tibetan Plateau. However, traditional field surveys are often constrained by the vastness and complexity of the plateau environment. This study proposes an improved deep learning framework, [...] Read more.
Ancient walled cities represent key material evidence for early state formation and human–environment interaction on the northeastern Tibetan Plateau. However, traditional field surveys are often constrained by the vastness and complexity of the plateau environment. This study proposes an improved deep learning framework, AC-YOLOv11, to achieve automated detection of ancient city remains in the Qinghai Lake Basin using 0.8 m GF-2 satellite imagery. By integrating a dual-path attention residual network (AC-SENet) with multi-scale feature fusion, the model enhances sensitivity to faint geomorphic and structural features under conditions of erosion, vegetation cover, and modern disturbance. Training on the newly constructed Qinghai Lake Ancient City Dataset (QHACD) yielded a mean average precision (mAP@0.5) of 82.3% and F1-score of 94.2%. Model application across 7000 km2 identified 309 potential sites, of which 74 were verified as highly probable ancient cities, and field investigations confirmed 3 new sites with typical rammed-earth characteristics. Spatial analysis combining digital elevation models and hydrological data shows that 75.7% of all ancient cities are located within 10 km of major rivers or the lake shoreline, primarily between 3500 and 4000 m a.s.l. These results reveal a clear coupling between settlement distribution and environmental constraints in the high-altitude arid zone. The AC-YOLOv11 model demonstrates strong potential for large-scale archaeological prospection and offers a methodological reference for automated heritage mapping on the Qinghai–Tibet Plateau. Full article
Show Figures

Figure 1

26 pages, 10631 KB  
Article
Spatial Consistency and Accuracy Assessment of Grassland Classification in the Sanjiangyuan Region: From Six Medium Resolution Land Cover Products
by Mingruo Yuan, Guojin He, Guizhou Wang, Ranyu Yin, Zhaoming Zhang, Tengfei Long and Yan Peng
Remote Sens. 2025, 17(24), 3983; https://doi.org/10.3390/rs17243983 - 10 Dec 2025
Viewed by 168
Abstract
The Sanjiangyuan Region (SJYR), located in the core of the Qinghai–Tibet Plateau, is a key ecological barrier where grasslands, the dominant land cover, are undergoing continuous degradation due to climate change and human activities. Accurate characterization of grassland is essential for ecological monitoring, [...] Read more.
The Sanjiangyuan Region (SJYR), located in the core of the Qinghai–Tibet Plateau, is a key ecological barrier where grasslands, the dominant land cover, are undergoing continuous degradation due to climate change and human activities. Accurate characterization of grassland is essential for ecological monitoring, yet existing land-cover products show substantial discrepancies in alpine environments. This study systematically evaluated the spatial consistency and accuracy of six publicly medium resolution land cover products: GLC_FCS30, GlobeLand30, FROM_GLC10, ESA WorldCover (ESA), ESRI Land Cover (ESRI), and Dynamic World. We evaluated these products by comparing them with the Third National Land Survey data, performing Jaccard similarity and spatial consistency analyses, and validating their accuracy using five metrics: Overall Accuracy (OA), Producer’s Accuracy (PA), User’s Accuracy (UA), F1-score, and Matthews Correlation Coefficient (MCC). Results show large variations in estimated grassland area, ranging from 91,105 km2 (Dynamic World) to 325,669 km2 (GLC_FCS30). Pixel-level comparison revealed significant spatial heterogeneity, with only 54.3% of the region showing the desired high consistency. Accuracy validation indicated that ESA achieved the best classification results (OA = 74.24%, MCC = 0.80), while Dynamic World performed the worst (OA = 57.45%, F1 = 0.28). These products showed lower consistency in high-altitude western areas, and classification accuracy for most products varied with elevation and slope, indicating that topographic factors significantly influence remote sensing classification capabilities. These results provide a quantitative basis for product selection in the SJYR and highlight the need for improved calibration, data fusion, and classification approaches that better account for sparse vegetation and complex topography. Full article
Show Figures

Figure 1

17 pages, 6761 KB  
Article
Risk of Hypoxia in Short-Term Residents in Qinghai–Xizang Plateau Based on the Disaster System Theory Model
by Zemin Zhi, Qiang Zhou, Qiong Chen, Fenggui Liu, Yonggui Ma, Ziqian Zhang and Weidong Ma
ISPRS Int. J. Geo-Inf. 2025, 14(12), 489; https://doi.org/10.3390/ijgi14120489 - 10 Dec 2025
Viewed by 132
Abstract
Recognized as the world’s “Third Pole”, the Qinghai–Xizang Plateau poses significant challenges to human health due to its harsh environment. With improved transportation and a tourism boom industry bringing over 90 million low-altitude residents to the plateau annually, hypoxia has become a critical [...] Read more.
Recognized as the world’s “Third Pole”, the Qinghai–Xizang Plateau poses significant challenges to human health due to its harsh environment. With improved transportation and a tourism boom industry bringing over 90 million low-altitude residents to the plateau annually, hypoxia has become a critical concern. This study analyzes oxygen content data (2017–2022) together with environmental variables including elevation, temperature, precipitation, and vegetation cover, using the GeoDetector method to identify key drivers of near-surface oxygen distribution. Within the framework of disaster system theory, we evaluated the risk of hypoxia among short-term residents. Results show that the near-surface oxygen distribution across the plateau is primarily regulated by climatic and topographic factors. Interactions among environmental variables markedly enhance the explanatory power for spatial variation in oxygen content, with the coupled effects of humidity, atmospheric pressure, elevation, and temperature being especially pronounced. A high hypoxia hazard prevails across the plateau, particularly in the high-altitude western, northern, and central regions. The spatial distribution of hypoxia risk is strongly shaped by human activities, with high-risk zones clustering in densely populated towns, transportation corridors, and regions of intensive tourism. This results in a distinctive coexistence of “high hazard–low exposure” and “low hazard–high exposure” patterns. These findings provide scientific insights for tourism planning, health protection, and risk management in plateau regions. Full article
Show Figures

Figure 1

15 pages, 1432 KB  
Article
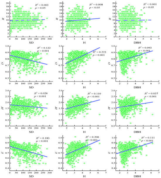
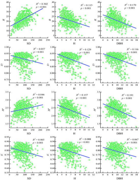
Topographic and Edaphic Drivers of Community Structure and Species Diversity in a Subtropical Deciduous Broad-Leaved Forest in Eastern China
by Zeyu Xiang, Jingxuan Wang, Dan Xi, Zhaochen Zhang, Zhongbing Tang, Yunan Hu, Jiaxin Zhang and Saixia Zhou
Forests 2025, 16(12), 1837; https://doi.org/10.3390/f16121837 - 10 Dec 2025
Viewed by 97
Abstract
Subtropical deciduous broad-leaved forests in eastern China form a key ecotone between temperate and subtropical biomes, yet their vegetation–environment relationships remain insufficiently understood. This study examined community structure, species diversity, and their associations with topographic and soil variables in a 25 ha forest [...] Read more.
Subtropical deciduous broad-leaved forests in eastern China form a key ecotone between temperate and subtropical biomes, yet their vegetation–environment relationships remain insufficiently understood. This study examined community structure, species diversity, and their associations with topographic and soil variables in a 25 ha forest dynamics plot in the Lushan Mountains. All woody plants with a diameter at breast height (DBH) ≥ 1 cm were surveyed, and detailed topographic attributes and soil physicochemical properties were measured. Community structure showed strong linkages with species diversity: tree-layer structural characteristics were generally negatively correlated with diversity, whereas in the shrub layer, density was negatively but height and DBH were positively correlated with diversity. Species diversity in the two layers was positively associated, while tree-layer structure was negatively related to shrub-layer diversity. Among topographic factors, altitude and the topographic solar radiation aspect index (TRASP) exerted the strongest influences on soil properties, with altitude negatively correlated with soil pH and available nutrients but positively correlated with C:N, C:P, and total carbon, and TRASP showing negative correlations with most nutrients except total phosphorus. Redundancy analysis revealed that topographic heterogeneity and soil conditions jointly shaped community structure and species diversity, with soil C:N ratio, altitude, pH, total phosphorus, and total carbon emerging as key drivers. These findings demonstrate that areas with high plant diversity do not always correspond to high soil nutrient content and underscore the importance of integrating both topographic and edaphic factors into biodiversity conservation and forest management in subtropical deciduous broad-leaved forests. Full article
(This article belongs to the Section Forest Biodiversity)
Show Figures

Figure 1

29 pages, 23518 KB  
Article
Computational Study on Complex Wind Field Environments in Urban and Marine Low-Altitude Based on Multi-Wind-Turbine Coordination
by Hongxia Gao, Chen Zhao, Siwei Zhang, Kunxiang Liu, Lei Zhu, Jun Yang and Meng Liu
Appl. Sci. 2025, 15(24), 12981; https://doi.org/10.3390/app152412981 - 9 Dec 2025
Viewed by 181
Abstract
With the rise of the low-altitude economy, there is growing demand for performance and safety evaluation of logistics drones and urban aircraft operating in complex turbulent environments. Conventional wind tunnels, however, face challenges in simulating the non-uniform wind fields characteristic of urban low-altitude [...] Read more.
With the rise of the low-altitude economy, there is growing demand for performance and safety evaluation of logistics drones and urban aircraft operating in complex turbulent environments. Conventional wind tunnels, however, face challenges in simulating the non-uniform wind fields characteristic of urban low-altitude conditions, such as building wake flows, street canyon winds, and tornadoes. To address this gap, this study proposes a novel simulation device for low-altitude complex wind fields, which utilizes multi-fan coordinated control technology integrated with jet fan arrays, pressure-stabilizing chambers, and swirl fan systems to dynamically replicate horizontal flows, vertical flows, and specialized wind patterns. Numerical simulations using Ansys Icepak validate the effectiveness of the design: the optimized horizontal flow field achieves a wind speed of 83 m/s with a turbulence intensity ranging from 5% to 20%; the gust mode attains rapid response within 3 s; and high-fidelity simulations are achieved for wind shear, tornadoes (with a maximum tangential wind speed of 50 m/s), and downbursts (with a central vertical jet velocity of 40 m/s). Furthermore, for typical urban wind environments such as alley winds and intersection flows, the study elucidates the characteristics of abrupt wind speed variations and vortex dynamics induced by building obstructions. This research provides a new perspective and a potential technical pathway for testing low-altitude aircraft, assessing urban wind environments, and supporting related studies, thereby contributing to the advancement of complex wind field simulation technologies. Full article
(This article belongs to the Section Aerospace Science and Engineering)
Show Figures

Figure 1

18 pages, 4553 KB  
Article
Changes of Terrace Distribution in the Qinba Mountain Based on Deep Learning
by Xiaohua Meng, Zhihua Song, Xiaoyun Cui and Peng Shi
Sustainability 2025, 17(24), 10971; https://doi.org/10.3390/su172410971 - 8 Dec 2025
Viewed by 109
Abstract
The Qinba Mountains in China span six provinces, characterized by a large population, rugged terrain, steep peaks, deep valleys, and scarce flat land, making large-scale agricultural development challenging. Terraced fields serve as the core cropland type in this region, playing a vital role [...] Read more.
The Qinba Mountains in China span six provinces, characterized by a large population, rugged terrain, steep peaks, deep valleys, and scarce flat land, making large-scale agricultural development challenging. Terraced fields serve as the core cropland type in this region, playing a vital role in preventing soil erosion on sloping farmland and expanding agricultural production space. They also function as a crucial medium for sustaining the ecosystem services of mountainous areas. As a transitional zone between China’s northern and southern climates and a vital ecological barrier, the Qinba Mountains’ terraced ecosystems have undergone significant spatial changes over the past two decades due to compound factors including the Grain-for-Green Program, urban expansion, and population outflow. However, current large-scale, long-term, high-resolution monitoring studies of terraced fields in this region still face technical bottlenecks. On one hand, traditional remote sensing interpretation methods rely on manually designed features, making them ill-suited for the complex scenarios of fragmented, multi-scale distribution, and terrain shadow interference in Qinba terraced fields. On the other hand, the lack of high-resolution historical imagery means that low-resolution data suffers from insufficient accuracy and spatial detail for capturing dynamic changes in terraced fields. This study aims to fill the technical gap in detailed dynamic monitoring of terraced fields in the Qinba Mountains. By creating image tiles from Landsat-8 satellite imagery collected between 2017 and 2020, it employs three deep learning semantic segmentation models—DeepLabV3 based on ResNet-34, U-Net, and PSPNet deep learning semantic segmentation models. Through optimization strategies such as data augmentation and transfer learning, the study achieves 15-m-resolution remote sensing interpretation of terraced field information in the Qinba Mountains from 2000 to 2020. Comparative results revealed DeepLabV3 demonstrated significant advantages in identifying terraced field types: Mean Pixel Accuracy (MPA) reached 79.42%, Intersection over Union (IoU) was 77.26%, F1 score attained 80.98, and Kappa coefficient reached 0.7148—all outperforming U-Net and PSPNet models. The model’s accuracy is not uniform but is instead highly contingent on the topographic context. The model excels in environments that are archetypal for mid-altitudes with moderately steep slopes. Based on it we create a set of tiles integrating multi-source data from RBG and DEM. The fusion model, which incorporates DEM-derived topographic data, demonstrates improvement across these aspects. Dynamic monitoring based on the optimal model indicates that terraced fields in the Qinba Mountains expanded between 2000 and 2020: the total area was 57.834 km2 in 2000, and by 2020, this had increased to 63,742 km2, representing an approximate growth rate of 8.36%. Sichuan, Gansu, and Shaanxi provinces contributed the majority of this expansion, accounting for 71% of the newly added terraced fields. Over the 20-year period, the center of gravity of terraced fields shifted upward. The area of terraced fields above 500 m in elevation increased, while that below 500 m decreased. Terraced fields surrounding urban areas declined, and mountainous slopes at higher elevations became the primary source of newly constructed terraces. This study not only establishes a technical paradigm for the refined monitoring of terraced field resources in mountainous regions but also provides critical data support and theoretical foundations for implementing sustainable land development in the Qinba Mountains. It holds significant practical value for advancing regional sustainable development. Full article
(This article belongs to the Section Sustainable Agriculture)
Show Figures

Figure 1

21 pages, 7212 KB  
Article
Adaptive Strategies Mediating the Diversification of Alpine Plants: The Case of the Himalayan Blue Poppy (Meconopsis, Papaveraceae)
by Na He, Zhimin Li, Yazhou Zhang and Wenguang Sun
Plants 2025, 14(24), 3741; https://doi.org/10.3390/plants14243741 - 8 Dec 2025
Viewed by 161
Abstract
Alpine habitats, characterized by their high degree of environmental heterogeneity and harsh climatic conditions, support a diverse array of plants with unique adaptive strategies. However, the mechanisms underlying the formation of these adaptive strategies, as well as their intrinsic links to species diversification, [...] Read more.
Alpine habitats, characterized by their high degree of environmental heterogeneity and harsh climatic conditions, support a diverse array of plants with unique adaptive strategies. However, the mechanisms underlying the formation of these adaptive strategies, as well as their intrinsic links to species diversification, remain unclear. In this study, we investigated the evolution of life history traits, fruit characteristics, and variation in the karyotype of alpine species, and their roles in shaping their adaptability to high-altitude environments. We performed a comprehensive analysis of trait diversification, adaptive trait evolution, and their associations with environmental factors in the genus Meconopsis on the Qinghai-Xizang Plateau. Our results revealed that ancestral floral traits were characterized by solitary inflorescences and blue-purple pigmentation, features that have re-evolved at multiple points throughout the evolutionary history of the genus. We found that increased ploidy levels promoted perennial growth and semelparity (single-time fruiting), suggesting that life history strategies and fruiting frequency are strongly coupled. Furthermore, karyotypic variation and abiotic factors such as altitude, soil pH, and climate were found to accelerate the evolution of a perennial fruiting reproductive strategy. Our findings provide new insights into the evolution of adaptive traits in alpine plants and reveal how these species adjust their life history strategies in response to environmental pressures. Our findings enhance our understanding of resource allocation trade-offs in plants in extreme environments and shed light on the relationship between species diversification and adaptive evolution in alpine ecosystems. Full article
Show Figures

Figure 1

21 pages, 7623 KB  
Article
Escaping Maturation Stress: Late Sowing as a Strategy to Secure High-Vigor Soybean Seeds in Subtropical Low-Altitude Environments
by Jose Ricardo Bagateli, Ricardo Mari Bagateli, Giovana Carla da Veiga, Ivan Ricardo Carvalho, Willyan Junior Adorian Bandeira and Geri Eduardo Meneghello
Seeds 2025, 4(4), 64; https://doi.org/10.3390/seeds4040064 - 5 Dec 2025
Viewed by 154
Abstract
Soybean seed production in low-altitude subtropical environments in Paraguay is constrained by the antagonism between achieving high grain yields and high physiological seed quality, a relationship governed by the Genotype x Environment x Management (GxExM) interaction. This study aimed to elucidate this trade-off [...] Read more.
Soybean seed production in low-altitude subtropical environments in Paraguay is constrained by the antagonism between achieving high grain yields and high physiological seed quality, a relationship governed by the Genotype x Environment x Management (GxExM) interaction. This study aimed to elucidate this trade-off by evaluating three sowing dates (early, normal, late) across genotypes from three relative maturity groups over four growing seasons. Our results demonstrate that sowing date is the primary factor modulating this antagonism. Early and normal sowings maximized yield (up to 62.8% higher than late sowing) by synchronizing the reproductive period with maximum solar radiation but exposed the maturation phase to severe thermal and water stress. This consistently resulted in a high incidence of green seeds (>95% higher than late sowing) and a drastic reduction in seed vigor, with longevity potential reduced by up to 63.6%. In contrast, late sowing functioned as a stress-escape strategy, shifting maturation to milder autumn conditions and consistently producing seeds of high vigor, viability, and greater longevity. Critically, during a season of extreme drought and heat, the late sowing not only preserved quality but also produced the highest grain yield, highlighting its decisive role in risk mitigation. Thus, sowing date is a key management tool for targeted production in these environments. Full article
Show Figures

Figure 1

26 pages, 3317 KB  
Article
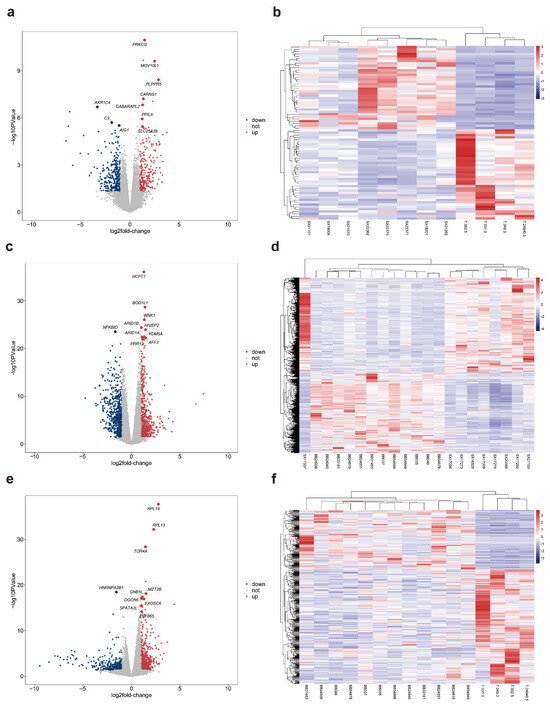
Blood Transcriptome Analysis Reveals Immune Characteristics of Captive Forest Musk Deer (Moschus berezovskii) at High Altitude in Bianba County, Tibet
by Lei Chen, Xuxin Li, Zhoulong Chen, Jin Bai, Yanni Zhao, Maoyuan Gan, Wenjingyi Chang, Jieyao Cai and Xiuyue Zhang
Animals 2025, 15(23), 3501; https://doi.org/10.3390/ani15233501 - 4 Dec 2025
Viewed by 247
Abstract
The hypoxic, cold, and high-ultraviolet radiation environments at high altitude pose severe challenges to mammalian immune and metabolic systems. However, little is known about how captive forest musk deer adapt to high-altitude environments and their seasonal variations. This study analyzed peripheral blood transcriptomes [...] Read more.
The hypoxic, cold, and high-ultraviolet radiation environments at high altitude pose severe challenges to mammalian immune and metabolic systems. However, little is known about how captive forest musk deer adapt to high-altitude environments and their seasonal variations. This study analyzed peripheral blood transcriptomes of 33 captive forest musk deer (Moschus berezovskii) at high altitude (~3900 m) and low altitude (~1450 m) during autumn-winter and spring-summer seasons. Results revealed comprehensive immune suppression in the high-altitude group during autumn-winter (downregulation of complement system CFB/C2/C3, interferon pathway genes including FLT3, with only natural killer (NK) cell PRKCQ upregulated), coupled with energy-conserving metabolic reprogramming (altered carbohydrate metabolism, inhibited lipid synthesis, fat mobilization, suppressed protein degradation). During spring-summer, neutrophil antimicrobial responses (SLPI/NCF1/ELANE) and humoral immunity (B cell differentiation genes PAX5/RUNX1; class-switch enzyme AICDA) partially recovered while cellular immunity (IL15/B2M) remained suppressed, accompanied by enhanced anabolic metabolism and adipocyte differentiation. Notably, NK cell-mediated cytotoxicity showed selective enhancement despite comprehensive immune suppression, representing an energy-efficient innate defense strategy. This study provides the first characterization of seasonal immune dynamics in a high-altitude cervid species. These findings reveal persistent immune constraints in high-altitude populations and provide theoretical foundations for disease prevention and health management in captive forest musk deer at high altitudes. Full article
Show Figures

Graphical abstract

15 pages, 2805 KB  
Article
Study on the Effectiveness of Perfluorohexanone in Extinguishing Small-Scale Pool Fires in Enclosed Compartments Under Low-Pressure Conditions
by Quanyi Liu, Ruxuan Yang and Pei Zhu
Fire 2025, 8(12), 472; https://doi.org/10.3390/fire8120472 - 4 Dec 2025
Viewed by 320
Abstract
To investigate the fire suppression effectiveness of perfluorohexanone in low-pressure environments, a self-built fire suppression experimental platform was utilized to analyze the influence of ambient pressure and heat release rate on its performance. The results demonstrate that under normal-pressure conditions, the extinguishing time [...] Read more.
To investigate the fire suppression effectiveness of perfluorohexanone in low-pressure environments, a self-built fire suppression experimental platform was utilized to analyze the influence of ambient pressure and heat release rate on its performance. The results demonstrate that under normal-pressure conditions, the extinguishing time increases with the heat release rate of the fire source, whereas under low-pressure conditions, the extinguishing time decreases as the heat release rate increases. Specifically, under normal pressure, the extinguishing times for Fire Pan A (10 cm × 10 cm × 10 cm), Fire Pan B (15 cm × 15 cm × 10 cm), and Fire Pan C (20 cm × 20 cm × 10 cm) were 5.03 s, 8.15 s, and 9.63 s, respectively. In contrast, under low pressure, the extinguishing times were significantly shorter, with reductions of 2.8 s, 6.59 s, and 8.45 s, respectively. In terms of temperature reduction, the flame temperature decreased by approximately 300 °C under normal pressure, while under low pressure, it decreased by only about 100 °C. The concentration of hydrogen fluoride (HF) produced after extinguishment was relatively low, indicating limited toxicity. The HF concentration under normal pressure was, on average, approximately 59.2% higher than that under low-pressure conditions. Based on parameters such as the mass of the extinguishing agent, temperature changes, and hydrogen fluoride content, a fire suppression effectiveness model was established. The results show that the weight coefficient for chemical inhibition intensity is as high as 38.81, significantly exceeding other factors, demonstrating that perfluorohexanone primarily relies on chemical inhibition to interrupt the combustion chain reaction. This conclusion provides an important theoretical basis for the design and optimization of fire suppression systems in low-pressure environments such as aviation and high-altitude areas. Full article
Show Figures

Figure 1

16 pages, 2665 KB  
Article
Research on UAV Autonomous Trajectory Planning Based on Prediction Information in Crowded Unknown Dynamic Environments
by Jianing Tang, Songyan Yang, Shijie Chen, Qiao Li, Qian Yin and Sida Zhou
Sensors 2025, 25(23), 7343; https://doi.org/10.3390/s25237343 - 2 Dec 2025
Viewed by 285
Abstract
When unmanned aerial vehicles (UAVs) operate autonomously in ultra-low-altitude environments, they encounter complex dynamic obstacles in the form of dense crowds. The high uncertainty and complex interactions in crowd movement pose significant challenges to the safe flight of UAVs. To address these issues, [...] Read more.
When unmanned aerial vehicles (UAVs) operate autonomously in ultra-low-altitude environments, they encounter complex dynamic obstacles in the form of dense crowds. The high uncertainty and complex interactions in crowd movement pose significant challenges to the safe flight of UAVs. To address these issues, this paper proposes an integrated UAV trajectory planning method that combines pedestrian trajectory prediction with gradient-based planning. First, a Contrastive Distribution Latent Code Generator (CDLCG) is designed in the pedestrian trajectory prediction model to infer future trajectory distributions from pedestrians’ historical trajectories and generate predicted trajectories via a decoder. The accuracy and effectiveness of this method are validated using simulation methods based on four public datasets and validated through physical experiments on the OptiTrack Motion Capture System, respectively. Furthermore, an adaptive gradient-based UAV trajectory planning method is proposed by designing adaptive cost weights based on optimization stages and obstacle types. The method is validated in dynamic environments with varying crowd densities constructed in the Gazebo simulation environment, with results demonstrating that this method significantly improves the success rate of UAV trajectory planning in crowded dynamic environments; effectively balances trajectory smoothness, safety, and feasibility; and ensures safe UAV flight. Full article
(This article belongs to the Section Navigation and Positioning)
Show Figures

Figure 1

21 pages, 4950 KB  
Article
Enhanced UAV-Dot for UAV Crowd Localization: Adaptive Gaussian Heat Map and Attention Mechanism to Address Scale/Low-Light Challenges
by Min Zhang, Fei Zhao and Yan Zhang
Drones 2025, 9(12), 833; https://doi.org/10.3390/drones9120833 - 1 Dec 2025
Viewed by 182
Abstract
In public safety scenarios, such as large-scale event security and urban crowd management, unmanned aerial vehicles (UAVs) serve as a vital tool for crowd localization, offering high mobility and broad coverage. However, UAV-based overhead localization faces challenges, including significant target scale variations due [...] Read more.
In public safety scenarios, such as large-scale event security and urban crowd management, unmanned aerial vehicles (UAVs) serve as a vital tool for crowd localization, offering high mobility and broad coverage. However, UAV-based overhead localization faces challenges, including significant target scale variations due to altitude changes and poor feature visibility in low-light conditions. To overcome these issues, this study enhances the UAV-Dot framework by introducing a scale prediction branch for adaptive Gaussian heatmap adjustment, embedding a CBAM attention module in the U-Net encoder to strengthen feature extraction in dim environments and optimizing post-processing via dynamic thresholding and DBSCAN clustering. Experiments on the DroneCrowd dataset show that the improved model increases parameters by only 0.36% during training and 0.29% during testing yet achieves 53.38% L-mAP—outperforming the original UAV-Dot by 2.38% and STNNet by 12.93%. The model also delivers consistent gains of approximately 2% in L-AP@10, L-AP@15, and L-AP@20. Full article
Show Figures

Figure 1

23 pages, 48303 KB  
Article
Symmetric UAV Cooperative Lifting Motion Planning in Confined Space
by Jingwen Huang, Tianyi Jia and Xiulan Wei
Symmetry 2025, 17(12), 2041; https://doi.org/10.3390/sym17122041 - 1 Dec 2025
Viewed by 128
Abstract
This paper investigates the motion planning problem for symmetric UAV cooperative lifting in confined spaces. A dynamic model of the symmetric UAV cooperative lifting system is established, and differential flatness analysis is employed to transform nonlinear dynamics into constraints on flat outputs, thereby [...] Read more.
This paper investigates the motion planning problem for symmetric UAV cooperative lifting in confined spaces. A dynamic model of the symmetric UAV cooperative lifting system is established, and differential flatness analysis is employed to transform nonlinear dynamics into constraints on flat outputs, thereby simplifying the motion planning process. The planning framework consists of two levels: path planning and trajectory planning. For path planning, a reinforcement learning-based bidirectional RRT (RLDB-BiRRT) method is proposed, which integrates the random tree expansion mechanism with the DDPG algorithm to achieve adaptive directional bias. This approach effectively mitigates the issues of low search efficiency and excessive redundant nodes inherent in traditional RRT algorithms. For trajectory planning, an adaptive safe flight corridor (SFC) construction method is introduced, combining symmetric ellipsoids and convex polyhedra to generate high-quality linear constraints. Building upon the proposed motion planning method and leveraging differential flatness analysis, a unified planning framework is developed that seamlessly integrates the reinforcement learning-enhanced path planning with adaptive safe corridor construction and differential-flatness-based trajectory optimization, specifically designed for symmetric UAV cooperative lifting tasks in confined spaces. This integrated approach enhances corridor space utilization and ensures trajectory continuity. Simulation experiments validate the effectiveness of the proposed methods, demonstrating their capability to generate dynamically feasible, smooth, and safe transportation trajectories in confined environments, while effectively constraining load swing and UAV attitude angles. This study provides theoretical foundations and practical references for the application of symmetric UAV cooperative lifting in low-altitude logistics and emergency transportation scenarios. Full article
(This article belongs to the Special Issue Symmetry/Asymmetry Studies in Data Mining & Machine Learning)
Show Figures

Figure 1

18 pages, 3637 KB  
Article
Uncertainty Analyses of Arsenic Element Assessments in Cultivated Soils at Different Sampling Densities in High-Altitude Regions
by Yilong Yu, Hongwei Wu, Tiantian Ma, Ke Yang, Jinghao Guo, Ziheng Zhang, Rongguang Shi, Dawa Wangjiu and Zhaxi Deji
Agronomy 2025, 15(12), 2755; https://doi.org/10.3390/agronomy15122755 - 28 Nov 2025
Viewed by 200
Abstract
Monitoring and assessing the spatial heterogeneity of soil elements within cultivated land presents core challenges in precision agriculture. Uncertainty analysis methods and optimal sampling densities for arsenic (As) pollution risk assessments in typical high-altitude regions of the southeastern Qinghai–Tibet Plateau remain insufficiently studied. [...] Read more.
Monitoring and assessing the spatial heterogeneity of soil elements within cultivated land presents core challenges in precision agriculture. Uncertainty analysis methods and optimal sampling densities for arsenic (As) pollution risk assessments in typical high-altitude regions of the southeastern Qinghai–Tibet Plateau remain insufficiently studied. This study investigates arsenic contamination in cultivated soils of a representative high-altitude region. By combining multi-level grid deployment with random sampling, seven datasets with varying sampling densities (62, 98, 139, 221, 289, 394, and 570 samples) were collected from 612 monitoring sites. The results indicate significant arsenic enrichment in the study area, with concentrations reaching 3.6 times the national soil background value and 2.4 times the plateau soil background value. Compared to arithmetic mean and median analyses, the geometric mean evaluation demonstrates lower uncertainty across different sampling densities in ecological environment assessments, averaging 4.3%, thereby providing more accurate results. Significant directional anisotropy exhibits a pronounced quadratic trend. The strongest spatial correlation occurs along the northwest–southeast direction, with the spatial autocorrelation distance in the vertical direction being 2.39 times greater than in other directions. Increasing sampling density is a macro-level requirement for accurately assessing the environmental risk characteristics of arsenic in plateau ecosystems; however, it is not the only factor influencing the spatial variability of arsenic concentrations. By comprehensively considering model fitting parameters, spatial distribution patterns, and cost–benefit analysis, a moderate sampling density of 20 points per square kilometer was determined to be optimal. This density provides a basis for exploring the distribution patterns and dynamic monitoring of arsenic as a risk element in plateau environments, while also provide monitoring guidance for developing countries with limited and fragmented agricultural land areas. Full article
(This article belongs to the Section Soil and Plant Nutrition)
Show Figures

Figure 1

Back to TopTop