Due to scheduled maintenance work on our servers, there may be short service disruptions on this website between 11:00 and 12:00 CEST on March 28th.
Sign in to use this feature.

Years

Between: -

Subjects

remove_circle_outline
remove_circle_outline
remove_circle_outline
remove_circle_outline
remove_circle_outline
remove_circle_outline
remove_circle_outline
remove_circle_outline
remove_circle_outline

Journals

Article Types

Countries / Regions

Search Results (30)

Search Parameters:
Keywords = gage factor

Order results
Result details
Results per page
Select all
Export citation of selected articles as:
18 pages, 9598 KB  
Article
Ephemeral Channel Expansion: Predicting Shifts Toward Intermittency in Vulnerable Streams Across Semi-Arid CONUS
by Lea J. Davidson and Adam M. Milewski
Water 2025, 17(23), 3445; https://doi.org/10.3390/w17233445 - 4 Dec 2025
Viewed by 600
Abstract
Broad trends point to the slow drying of streams, with warming temperatures and altered precipitation fueling declines in discharge across the Western United States. Sustained reductions in streamflow have the potential to drive the expansion of non-perennial channel networks, yet this process remains [...] Read more.
Broad trends point to the slow drying of streams, with warming temperatures and altered precipitation fueling declines in discharge across the Western United States. Sustained reductions in streamflow have the potential to drive the expansion of non-perennial channel networks, yet this process remains poorly characterized, with limited understanding of the variables which control stream vulnerability to intermittency or the spatial and temporal extent of these shifts. This research identifies significant trends toward novel intermittency across semi-arid regions of CONUS from 1980 to 2024. Of the 483 stream gages analyzed, more than half demonstrated reductions in discharge and increases in the frequency and duration of flow cessation. The relationship between flow intermittency and physical, hydrologic, climatic, and agricultural variables was further explored through discriminant function analysis (DFA). The timing of wet-season moisture, specifically December and January precipitation, was identified as the primary factor controlling the development of intermittency in semi-arid zones. With forecasted reductions in precipitation across CONUS, many currently perennial systems are vulnerable to developing intermittency. As a result, intermittent flow regimes are projected to expand further into previously perennial streams, as well as exacerbate dry-down across vulnerable channels. Full article
(This article belongs to the Section Water and Climate Change)
Show Figures

Graphical abstract

19 pages, 2712 KB  
Article
Effects and Mechanisms of Long-Term Lycium barbarum Water Consumption on Skeletal Muscle Function in Aged Mice
by Yundi Tang, Qingwei Zheng, Jinyi Wang, Mingcong Fan, Haifeng Qian, Li Wang and Yan Li
Foods 2025, 14(17), 3049; https://doi.org/10.3390/foods14173049 - 29 Aug 2025
Viewed by 2192
Abstract
With the global aging population, skeletal muscle aging has threatened to elderly health, making dietary interventions for age-related muscle decline a research priority. Lycium barbarum, a traditional food and medicinal herb, was used in the study to prepare Lycium barbarum water (LBW). [...] Read more.
With the global aging population, skeletal muscle aging has threatened to elderly health, making dietary interventions for age-related muscle decline a research priority. Lycium barbarum, a traditional food and medicinal herb, was used in the study to prepare Lycium barbarum water (LBW). This experiment was conducted in animals and included four groups: young control (C-Young), aged control (C-Aged), young LBW-drinking (G-Young), and aged LBW-drinking (G-Aged). Assessments covered skeletal muscle mass, cross-sectional area, and exercise ability to compare health status. The study measured mRNA expression of Atrogin-1 and MuRF-1 from the Forkhead Box O (FOXO) pathway, advanced glycation end products (AGEs) and senescence-associated β-galactosidase (SA-β-gal), oxidative stress levels via superoxide dismutase (SOD), malondialdehyde (MDA) and glutathione (GSH), inflammatory levels through interleukin-10 (IL-10) and tumor necrosis factor-alpha (TNF-α), and applied untargeted metabolomics to profile metabolic alterations. Optimal LBW was achieved at 80 °C with a 1:10 (w/v) solid-liquid ratio. In aged mice, long-term LBW administration improved exercise capacity, reduced muscle atrophy, and increased muscle mass, alongside decreased aging-related markers, alleviated oxidative stress, and modulated inflammatory levels. Additionally, metabolomics confirmed age-related oxidative stress and inflammation. Long-term LBW consumption alleviates age-related skeletal muscle dysfunction via multi-target regulation, holding promise as a natural nutritional intervention for mitigating skeletal muscle aging. Full article
(This article belongs to the Special Issue Functional Foods for Health Promotion and Disease Prevention)
Show Figures

Graphical abstract

19 pages, 3350 KB  
Article
Dissolved Oxygen Modeling by a Bayesian-Optimized Explainable Artificial Intelligence Approach
by Qiulin Li, Jinchao He, Dewei Mu, Hao Liu and Shicheng Li
Appl. Sci. 2025, 15(3), 1471; https://doi.org/10.3390/app15031471 - 31 Jan 2025
Cited by 8 | Viewed by 2281
Abstract
Dissolved oxygen (DO) is a vital water quality index influencing biological processes in aquatic environments. Accurate modeling of DO levels is crucial for maintaining ecosystem health and managing freshwater resources. To this end, the present study contributes a Bayesian-optimized explainable machine learning (ML) [...] Read more.
Dissolved oxygen (DO) is a vital water quality index influencing biological processes in aquatic environments. Accurate modeling of DO levels is crucial for maintaining ecosystem health and managing freshwater resources. To this end, the present study contributes a Bayesian-optimized explainable machine learning (ML) model to reveal DO dynamics and predict DO concentrations. Three ML models, support vector regression (SVR), regression tree (RT), and boosting ensemble, coupled with Bayesian optimization (BO), are employed to estimate DO levels in the Mississippi River. It is concluded that the BO-SVR model outperforms others, achieving a coefficient of determination (CD) of 0.97 and minimal error metrics (root mean square error = 0.395 mg/L, mean absolute error = 0.303 mg/L). Shapley Additive Explanation (SHAP) analysis identifies temperature, discharge, and gage height as the most dominant factors affecting DO levels. Sensitivity analysis confirms the robustness of the models under varying input conditions. With perturbations from 5% to 30%, the temperature sensitivity ranges from 1.0% to 6.1%, discharge from 0.9% to 5.2%, and gage height from 0.8% to 5.0%. Although the models experience reduced accuracy with extended prediction horizons, they still achieve satisfactory results (CD > 0.75) for forecasting periods of up to 30 days. The established models also exhibit higher accuracy than many prior approaches. This study highlights the potential of BO-optimized explainable ML models for reliable DO forecasting, offering valuable insights for water resource management. Full article
(This article belongs to the Section Environmental Sciences)
Show Figures

Figure 1

9 pages, 2124 KB  
Technical Note
Verification of the Gage Factor of a High-Temperature Strain Gage for the Dynamic Testing of Gas Turbines
by Oleksii Podobied, Ihor Vernyhora and Oleksii Kulikov
Int. J. Turbomach. Propuls. Power 2024, 9(3), 30; https://doi.org/10.3390/ijtpp9030030 - 20 Sep 2024
Cited by 1 | Viewed by 2342
Abstract
This paper presents an analysis of factors causing the change in the real gage factor of high-temperature strain gages installed with ceramic cements. A calibration tool to mimic the load on the strain gage during the testing of gas turbines and to determine [...] Read more.
This paper presents an analysis of factors causing the change in the real gage factor of high-temperature strain gages installed with ceramic cements. A calibration tool to mimic the load on the strain gage during the testing of gas turbines and to determine the real gage factor is described. Calibration data obtained for two samples of nickel–chromium strain gages and two samples of iron–chromium–aluminum strain gages are given and analyzed. Full article
Show Figures

Figure 1

24 pages, 12795 KB  
Article
An Uncertainty Model for Strain Gages Using Monte Carlo Methodology
by Matthias Haslbeck, Jörg Böttcher and Thomas Braml
Sensors 2023, 23(21), 8965; https://doi.org/10.3390/s23218965 - 3 Nov 2023
Cited by 9 | Viewed by 3094
Abstract
For the purpose of validation and identification of mechanical systems, measurements are indispensable. However, they require knowledge of the inherent uncertainty to provide valid information. This paper describes a method on how to evaluate uncertainties in strain measurement using electric strain gages for [...] Read more.
For the purpose of validation and identification of mechanical systems, measurements are indispensable. However, they require knowledge of the inherent uncertainty to provide valid information. This paper describes a method on how to evaluate uncertainties in strain measurement using electric strain gages for practical engineering applications. Therefore, a basic model of the measurement is deduced that comprises the main influence factors and their uncertainties. This is performed using the example of a project dealing with strain measurement on the concrete surface of a large-span road bridge under static loading. Special attention is given to the statistical modeling of the inputs, the underlying physical relationship, and the incorporation and the impact of nonlinearities for different environmental conditions and strain levels. In this regard, also experiments were conducted to quantify the influence of misalignment of the gages. The methodological approach used is Monte Carlo simulation. A subsequent variance-based sensitivity analysis reveals the degree of nonlinearity in the relationship and the importance of the different factors to the resulting probability distribution. The developed scheme requires a minimum of expert knowledge of the analytical derivation of measurement uncertainties and can easily be modified for differing requirements and purposes. Full article
(This article belongs to the Section Industrial Sensors)
Show Figures

Figure 1

52 pages, 10073 KB  
Review
Evolution of Floods: From Ancient Times to the Present Times (ca 7600 BC to the Present) and the Future
by Andreas N. Angelakis, Andrea G. Capodaglio, Mohammad Valipour, Jens Krasilnikoff, Abdelkader T. Ahmed, Laila Mandi, Vasileios A. Tzanakakis, Alper Baba, Rohitashw Kumar, Xiaoyun Zheng, Zhang Min, Mooyoung Han, Bashiru Turay, Esra Bilgiç and Nicholas Dercas
Land 2023, 12(6), 1211; https://doi.org/10.3390/land12061211 - 11 Jun 2023
Cited by 37 | Viewed by 40403
Abstract
Floods are one of the most dangerous natural disasters, causing great destruction, damage, and even fatalities worldwide. Flooding is the phenomenon of a sudden increase or even slow increase in the volume of water in a river or stream bed as the result [...] Read more.
Floods are one of the most dangerous natural disasters, causing great destruction, damage, and even fatalities worldwide. Flooding is the phenomenon of a sudden increase or even slow increase in the volume of water in a river or stream bed as the result of several possible factors: heavy or very long precipitation, melting snowpack, strong winds over the water, unusually high tides, tsunamis, or the failure of dams, gages, detention basins, or other structures that hold back water. To gain a better understanding of flooding, it is necessary to examine evidence, search for ancient wisdom, and compare flood-management practices in different regions in a chronological perspective. This study reviews flood events caused by rising sea levels and erratic weather from ancient times to the present. In addition, this review contemplates concerns about future flood challenges and possible countermeasures. Thus, it presents a catalogue of past examples in order to present a point of departure for the study of ancient floods and to learn lessons for preparation for future flood incidents including heavy rainfalls, particularly in urbanized areas. The study results show that ancient societies developed multifaceted technologies to cope with floods and many of them are still usable now and may even represent solutions and measures to counter the changing and increasingly more erratic weather of the present. Full article
Show Figures

Figure 1

23 pages, 5016 KB  
Article
Optimization of State of the Art Fuzzy-Based Machine Learning Techniques for Total Dissolved Solids Prediction
by Mohammad Hijji, Tzu-Chia Chen, Muhammad Ayaz, Ali S. Abosinnee, Iskandar Muda, Yury Razoumny and Javad Hatamiafkoueieh
Sustainability 2023, 15(8), 7016; https://doi.org/10.3390/su15087016 - 21 Apr 2023
Cited by 4 | Viewed by 2572
Abstract
Total dissolved solid prediction is an important factor which can support the early warning of water pollution, especially in the areas exposed to a mixture of pollutants. In this study, a new fuzzy-based intelligent system was developed, due to the uncertainty of the [...] Read more.
Total dissolved solid prediction is an important factor which can support the early warning of water pollution, especially in the areas exposed to a mixture of pollutants. In this study, a new fuzzy-based intelligent system was developed, due to the uncertainty of the TDS time series data, by integrating optimization algorithms. Monthly-timescale water quality parameters data from nearly four decades (1974–2016), recorded over two gaging stations in coastal Iran, were used for the analysis. For model implementation, the current research aims to model the TDS parameter in a river system by using relevant biochemical parameters such as Ca, Mg, Na, and HCO3. To produce more compact networks along with the model’s generalization, a hybrid model which integrates a fuzzy-based intelligent system with the grasshopper optimization algorithm, NF-GMDH-GOA, is proposed for the prediction of the monthly TDS, and the prediction results are compared with five standalone and hybrid machine learning techniques. Results show that the proposed integrated NF-GMDH-GOA was able to provide an algorithmically informed simulation (NSE = 0.970 for Rig-Cheshmeh and NSE = 0.94 Soleyman Tangeh) of the dynamics of TDS records comparable to the artificial neural network, extreme learning machine, adaptive neuro fuzzy inference system, GMDH, and NF-GMDH-PSO models. According to the results of sensitivity analysis, Sodium in natural bodies of water with maximum value of error (RMSE = 56.4) had the highest influence on the TDS prediction for both stations, and Mg with RMSE = 43.251 stood second. The results of the Wilcoxon signed rank tests also indicated that the model’s prediction means were different, as the p value calculated for the models was less than the standard significance level (α=0.05). Full article
(This article belongs to the Special Issue Advances in Remote Sensing of Watershed Ecology and Pollution)
Show Figures

Figure 1

20 pages, 5631 KB  
Article
Influence of Different Dapped-End Reinforcement Configurations on Structural Behavior of RC Dapped-End Beam
by Muhammad Aswin, Amin Al-Fakih, Zubair Imam Syed and M. S. Liew
Buildings 2023, 13(1), 116; https://doi.org/10.3390/buildings13010116 - 3 Jan 2023
Cited by 10 | Viewed by 3464
Abstract
Severe damage or collapse of reinforced concrete dapped-end beams (RC-DEBs) may occur during the service life. The collapse of the Concorde overpass structure in Laval, Quebec, Canada, in 2006 revealed the causes of collapse, i.e., insufficient shear strength (no stirrups), misplacement of hanger [...] Read more.
Severe damage or collapse of reinforced concrete dapped-end beams (RC-DEBs) may occur during the service life. The collapse of the Concorde overpass structure in Laval, Quebec, Canada, in 2006 revealed the causes of collapse, i.e., insufficient shear strength (no stirrups), misplacement of hanger reinforcement, etc. In addition, the inspection report of RC half-joint bridges in England until 2018 expressed that damages or failures of half-joint structures can be attributed to the poor condition of structures or non-compliant reinforcement detailing. These conditions exhibited how important it is to understand the proper detailing of dapped-end reinforcement. To date, some studies have performed investigations on the effect of inadequate dapped-end reinforcement on the structural behavior of DEBs. However, the results of the research to date were not yet complete enough to disclose the role of each group of dapped-end reinforcement in resisting the working load. Therefore, this study was carried out to investigate the main role of each group of dapped-end reinforcement separately on the structural performance of RC-DEBs. Eight large-scaled RC-DEBs (with sizes of 1800 mm length, 120 mm width and 250 mm height) were prepared, cast and cured. All DEB specimens were tested under the three-point loading up to failure. To localize the effect of shear failure, the shear span-depth ratio (avd) of 1.43 was set. Test results exhibited that arrangement of a specific group of dapped-end reinforcement separately affects the structural performance of DEBs significantly. The diagonal reinforcement (DR) group was found to be more effective than the vertical hanger reinforcement (HR) group. The failure load capacity of the DR group (DEB-18) achieved 0.29 times that of the control beam (DEB-3). Meantime, the nib flexure reinforcement (NFR) group demonstrated the most important role in the structural performance of DEBs compared to other dapped-end reinforcement groups. The failure load capacity of the NFR group (DEB-39) reached 0.62 times that of the control beam, while rupture deflection of the NFR group also exhibited the highest value than other groups, i.e., 0.62 times that of the control beam. In addition, analysis results of rosette strain gages (RSGs) data indicated that regions near to re-entrant corner and its vicinity experienced the highest stress concentration factor (SCF) compared to other places of the beams. These regions were more susceptible to experiencing the first crack, progressive crack, damage or failure first than other regions of DEBs. The greater the value of SCF, the greater the probability of collapse occurring in the related structural elements, which is also followed by a lower failure load capacity. DEB-1 (without dapped-end reinforcement) has the highest SCF (205.68), and the lowest failure load capacity (12.58 kN), whilst DEB-3 (with the complete dapped-end reinforcement) has the lowest SCF (79.62), but the highest failure load capacity (105.26 kN). Obviously, DEB-3 can withstand the working load properly. Its adequate dapped-end reinforcement is able to accommodate and distribute the high stress flows in the dapped-end region properly, which causes the SCF value to decrease. Full article
(This article belongs to the Section Building Structures)
Show Figures

Graphical abstract

20 pages, 20804 KB  
Article
Behavior of 3D Printed Stretchable Structured Sensors
by Eugene Kim, Seyedmeysam Khaleghian and Anahita Emami
Electronics 2023, 12(1), 18; https://doi.org/10.3390/electronics12010018 - 21 Dec 2022
Cited by 7 | Viewed by 2742
Abstract
Piezoresistive structures inspired by serpentines, auxetic, and kirigami arrangements have demonstrated good flexibility and sensitivity under tension. Piezoresistive structures display optimal performance when the characteristics entail reliable stretchability and repeatability. These structures can be implemented as wearable sensors by compressing and elongating the [...] Read more.
Piezoresistive structures inspired by serpentines, auxetic, and kirigami arrangements have demonstrated good flexibility and sensitivity under tension. Piezoresistive structures display optimal performance when the characteristics entail reliable stretchability and repeatability. These structures can be implemented as wearable sensors by compressing and elongating the conductive nanocomposites to vary the flow of electrons and to provide resistance change. To guarantee the reliability of these structures for strain sensing, it is important that the resistance change in these structures remains constant under repeated loads. In this study, the performance of different piezoresistive structures under cyclic tensile load is investigated and compared. Based on the performance of different types of structures, novel hybrid structures have been also proposed to design for both high stretchability and sensitivity of piezoresistive sensors. All the structures were tested with position limits rather than a fixed force to avoid permanent deformation. First, small position limits were used to determine Young’s Modulus, then a 10-cycle tensile test with larger position limits was used to further study the electromechanical behavior of different piezoresistive structures under larger deformation and repetition. Finally, the gage factor was derived for all the studied structures, and they were re-categorized based on properties’ similarities. Full article
(This article belongs to the Special Issue Selected Papers from Young Researchers in Flexible Electronics)
Show Figures

Figure 1

42 pages, 7249 KB  
Article
Computational Micromechanics Investigation of Percolation and Effective Electro-Mechanical Properties of Carbon Nanotube/Polymer Nanocomposites using Stochastically Generated Realizations: Effects of Orientation and Waviness
by Krishna Kiran Talamadupula and Gary Seidel
Polymers 2022, 14(23), 5094; https://doi.org/10.3390/polym14235094 - 23 Nov 2022
Cited by 10 | Viewed by 2637
Abstract
The electrical and mechanical properties of carbon nanotube/polymer nanocomposites depend strongly upon several factors such as CNT volume fraction, CNT alignment, CNT dispersion and CNT waviness among others. This work focuses on obtaining estimates and distribution for the effective electrical conductivity, elastic constants [...] Read more.
The electrical and mechanical properties of carbon nanotube/polymer nanocomposites depend strongly upon several factors such as CNT volume fraction, CNT alignment, CNT dispersion and CNT waviness among others. This work focuses on obtaining estimates and distribution for the effective electrical conductivity, elastic constants and piezoresistive properties as a function of these factors using a stochastic approach with numerous CNT/polymer realizations coupled with parallel computation. Additionally, electrical percolation volume fraction and percolation transitional behavior is also studied. The effective estimates and percolation values were found to be in good agreement with experimental works in the literature. It was found that with increasing CNT volume fraction, the mechanical properties improved. However, due to the interaction of CNTs with one another through electrical tunneling, the conductivity and piezoresistivity properties evolved in a more complex manner. While the degree of alignment played a strong role in the effective properties making them anisotropic, the effect of waviness was found to be insubstantial. Full article
(This article belongs to the Special Issue Advanced Carbon-Based Polymer Nanocomposites)
Show Figures

Figure 1

19 pages, 6417 KB  
Article
Mechanism of Derailment at the Guardrail Position of Turnout and a Reasonable Guardrail Interval Limit
by Pu Wang, Shuguo Wang and Zhenhua Zhao
Appl. Sci. 2022, 12(17), 8496; https://doi.org/10.3390/app12178496 - 25 Aug 2022
Cited by 3 | Viewed by 3798
Abstract
Recently, derailments have been occurring frequently at the guardrail position of double-slip turnouts. In order to provide a theoretical basis for effectively avoiding derailment at the guardrail position of turnouts, this study presented a derailment mechanism, discussed the rationality of the current guardrail [...] Read more.
Recently, derailments have been occurring frequently at the guardrail position of double-slip turnouts. In order to provide a theoretical basis for effectively avoiding derailment at the guardrail position of turnouts, this study presented a derailment mechanism, discussed the rationality of the current guardrail interval limit and its calculation method, and proposed a method for calculating the guardrail interval limit based on the vehicle running attitude and wheelset angle of attack. Based on the established calculation model, this paper calculated the guardrail interval limit for the main types of single turnouts and double-slip turnouts in China, and studied the main factors influencing the interval limit and corresponding patterns. The following conclusions were drawn. (1) In actual maintenance, it suggested to set the guardrail interval limit at 1365 mm, which can meet the requirements of the most turnouts and avoid wear incurred by vehicle–track interactions at the opening section of guardrails and derailment. (2) For single turnouts, the required guardrail interval limit becomes smaller with the decrease of the frog number, radius of the lead curve, and the increase in gage width. Further, the interval limit decreases when the endpoints of the lead curve and gage widening become closer to the buffer segment at the toe end of the guardrail. Adopting straight-track design at the restoring segment of gage widening is more likely to cause a larger twisting angle of the bogie than a curved-track design, and larger twisting angle means requiring a smaller guardrail interval limit. (3) For double-slip turnouts, the required guardrail interval limit is reduced with the decrease in the frog number and increase in gage width. The broken rail comprising the switch rail and stock rail in front of the guardrail can also enable the bogie to approach or reach the inscribing state, resulting in a negative impact not smaller than that produced by a curved rail. The larger the attack angle at the tip of the switch rail and the closer the tip of the switch rail and the end of gage widening to the buffer segment of the guardrail, the smaller the guardrail interval limit. Full article
(This article belongs to the Special Issue Design of Track System and Railway Vehicle Dynamics Analysis)
Show Figures

Figure 1

15 pages, 5058 KB  
Article
Safety Evaluation on a Fastening Device of an Agricultural By-Product Collector for Hard Flat Ground Driving
by Jeong-Hun Kim, Markumningsih Sri and Ju-Seok Nam
Agriculture 2022, 12(7), 1071; https://doi.org/10.3390/agriculture12071071 - 21 Jul 2022
Cited by 2 | Viewed by 2495
Abstract
In this study, the static safety factor and fatigue life of fastening devices of an agricultural by-product collector were evaluated under hard flat ground driving conditions. The strain gage-based measurement system was constructed, and the strain gage was attached on the highest stress [...] Read more.
In this study, the static safety factor and fatigue life of fastening devices of an agricultural by-product collector were evaluated under hard flat ground driving conditions. The strain gage-based measurement system was constructed, and the strain gage was attached on the highest stress spot of the fastening devices derived from structural analysis. The static safety factor and fatigue life of the fastening devices were calculated using the measured strain values and by converting it into stress data. The two operating conditions are considered to be the loading part of the by-product collector, lifted and non-lifted. The results for all fastening devices showed that the static safety factor was larger than 1.0 and the fatigue life was much greater than the expected lifetime under both operating conditions. Therefore, it can be concluded that the fastening devices of the by-product collector can be operated reliably under hard flat ground driving conditions. In future work, we plan to evaluate the safety of the fastening devices in various actual orchard farm environments. Full article
(This article belongs to the Section Agricultural Product Quality and Safety)
Show Figures

Figure 1

23 pages, 4946 KB  
Article
Evaluation of Snow and Streamflows Using Noah-MP and WRF-Hydro Models in Aroostook River Basin, Maine
by Engela Sthapit, Tarendra Lakhankar, Mimi Hughes, Reza Khanbilvardi, Robert Cifelli, Kelly Mahoney, William Ryan Currier, Francesca Viterbo and Arezoo Rafieeinasab
Water 2022, 14(14), 2145; https://doi.org/10.3390/w14142145 - 6 Jul 2022
Cited by 7 | Viewed by 4289
Abstract
Snow influences land–atmosphere interactions in snow-dominated areas, and snow melt contributes to basin streamflows. However, estimating snowpack properties such as the snow depth (SD) and snow water equivalent (SWE) from land surface model simulations remains a challenge. This is, in part, due to [...] Read more.
Snow influences land–atmosphere interactions in snow-dominated areas, and snow melt contributes to basin streamflows. However, estimating snowpack properties such as the snow depth (SD) and snow water equivalent (SWE) from land surface model simulations remains a challenge. This is, in part, due to uncertainties in the atmospheric forcing variables, which propagate into hydrological model predictions. This study implements the Weather Research and Forecasting (WRF)-Hydro framework with the Noah-Multiparameterization (Noah-MP) land surface model in the NOAA’s National Water Model (NWM) version 2.0 configuration to estimate snow in a single column and subsequently the streamflow across the Aroostook River’s sub-basins in Maine for water years (WY) 2014–2016. This study evaluates how differences between two atmospheric forcing datasets, the North American Land Data Assimilation version 2 (NLDAS-2) and in situ (Station), translate into differences in the simulation of snow. NLDAS-2 was used as the meteorological forcing in the retrospective NWM 2.0 simulations. The results from the single-column study showed that differences in the simulated SWE and SD were linked to differences in the 2 m air temperature (T2m), which influenced the precipitation partitioning of rain and snow, as parameterized in Noah-MP. The negative mean bias of −0.7 K (during the accumulation period) in T2m for NLDAS-2, compared to the Station forcing, was a major factor that contributed to the positive mean bias of +52 mm on average in the peak SWE in the NLDAS-2-forced Noah-MP simulation during the study period. The higher T2m values at the Station led to higher sensible heat fluxes towards the snowpack, which led to a higher amount of net energy at the snow’s surface and melt events during the accumulation season in Station-forced Noah-MP simulations. The results from the retrospective NWM version 2.0′s simulation in the basin showed that the streamflow estimates were closer to the United States Geological Survey gage observations at the two larger sub-basins (NSE = 0.9), which were mostly forested, compared to the two smaller sub-basins (NSE ≥ 0.4), which had more agricultural land-use. This study also showed that the spring snowmelt timing was captured quite well by the timing of the decline in the simulated SWE and SD, providing an early indication of melt in most sub-basins. The simulated fractional snow cover area (fSCA) however provided less information about the changes in snow or onset of snowmelt as it was mostly binary (full snow cover in winter), which differed from the more realistic fSCA values shown by the Moderate Resolution Imaging Spectroradiometer. Full article
(This article belongs to the Section Hydrology)
Show Figures

Figure 1

16 pages, 4863 KB  
Article
Long-Term Ultrasonic Benchmarking for Microstructure Characterization with Bayesian Updating
by Feng Zhang, Yongfeng Song, Xiongbing Li and Peijun Ni
Metals 2022, 12(7), 1088; https://doi.org/10.3390/met12071088 - 25 Jun 2022
Cited by 1 | Viewed by 1871
Abstract
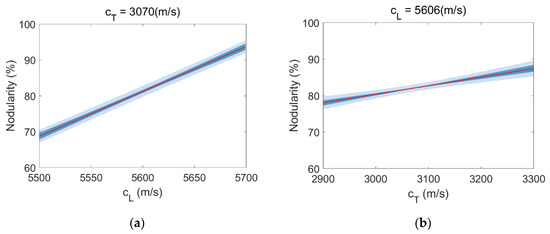
Ultrasonic non-destructive characterization is an appealing technique for identifying the microstructures of materials in place of destructive testing. However, the existing ultrasonic characterization techniques do not have sufficient long-term gage repeatability and reproducibility (GR&R), since benchmarking data are not updated. In this study, [...] Read more.
Ultrasonic non-destructive characterization is an appealing technique for identifying the microstructures of materials in place of destructive testing. However, the existing ultrasonic characterization techniques do not have sufficient long-term gage repeatability and reproducibility (GR&R), since benchmarking data are not updated. In this study, a hierarchical Bayesian regression model was utilized to provide a long-term ultrasonic benchmarking method for microstructure characterization, suitable for analyzing the impacts of experimental setups, human factors, and environmental factors on microstructure characterization. The priori distributions of regression parameters and hyperparameters of the hierarchical model were assumed and the Hamilton Monte Carlo (HMC) algorithm was used to calculate the posterior distributions. Characterizing the nodularity of cast iron was used as an example, and the benchmarking experiments were conducted over a 13-week transition period. The results show that updating a hierarchical model can increase its performance and robustness. The outcome of this study is expected to pave the way for the industrial uptake of ultrasonic microstructure characterization techniques by organizing a gradual transition from destructive sampling inspection to non-destructive one-hundred-percent inspection. Full article
Show Figures

Figure 1

16 pages, 5178 KB  
Communication
Multi-Layered Carbon-Black/Elastomer-Composite-Based Shielded Stretchable Capacitive Sensors for the Underactuated Robotic Hand
by Shi Yong and Kean Aw
Robotics 2022, 11(3), 58; https://doi.org/10.3390/robotics11030058 - 7 May 2022
Cited by 11 | Viewed by 4405
Abstract
Soft and flexible strain sensors are becoming popular for many robotic applications. This article presents a stretchable capacitive sensor by combining a conductive filler of carbon black with elastomers and implementing shielding to reduce parasitic interference, applied to an underactuated robotic hand. Sensors [...] Read more.
Soft and flexible strain sensors are becoming popular for many robotic applications. This article presents a stretchable capacitive sensor by combining a conductive filler of carbon black with elastomers and implementing shielding to reduce parasitic interference, applied to an underactuated robotic hand. Sensors with different configurations were explored. The results show that a shield introduced to the sensor does have some mitigation effect on external interference. Two sensor configurations were explored: longitudinal interdigitated capacitive (LIDC) sensor, where the interdigitated fingers lie along the same axis as the strain, and transverse interdigitated capacitive (TIDC) sensor, where the interdigitated fingers are orthogonal to the strain direction. The LIDC configuration had better performance than TIDC. The fabricated two-layered LIDC sensor had a gage factor of 0.15 pF/mm and the rates of capacitive creep of 0.000667 pF/s and 0.001 pF/s at loads of 120 g and 180 g, respectively. The LIDC sensors attached to an underactuated robotic hand demonstrate the sensors’ ability to determine the bending angles of the proximal interphalangeal (PIP) and metacarpophalangeal (MCP) joints. Full article
(This article belongs to the Section Sensors and Control in Robotics)
Show Figures

Figure 1

Back to TopTop