Sign in to use this feature.

Years

Between: -

Subjects

remove_circle_outline
remove_circle_outline
remove_circle_outline
remove_circle_outline
remove_circle_outline
remove_circle_outline
remove_circle_outline
remove_circle_outline
remove_circle_outline

Journals

remove_circle_outline
remove_circle_outline
remove_circle_outline
remove_circle_outline
remove_circle_outline
remove_circle_outline
remove_circle_outline
remove_circle_outline
remove_circle_outline

Article Types

Countries / Regions

remove_circle_outline
remove_circle_outline
remove_circle_outline

Search Results (631)

Search Parameters:
Keywords = flexible operation mode

Order results
Result details
Results per page
Select all
Export citation of selected articles as:
23 pages, 6780 KB  
Article
Improving the Flexibility of Combined Heat and Power (CHP) Units by the Integration of Molten Salt Thermal Energy Storage
by Wei Su, Lin Li, Luyun Wang, Cuiping Ma, Congyu Wang, Xiaohan Ren and Jian Liu
Energies 2025, 18(24), 6595; https://doi.org/10.3390/en18246595 - 17 Dec 2025
Abstract
Molten salt thermal energy storage (TES) provides an efficient solution to improve the flexibility of combined heat and power (CHP) plants. This study investigated two operation modes of TES: the Power-Augmenting TES Mode (Mode 1), which enhances power generation flexibility, and the Heating-Augmenting [...] Read more.
Molten salt thermal energy storage (TES) provides an efficient solution to improve the flexibility of combined heat and power (CHP) plants. This study investigated two operation modes of TES: the Power-Augmenting TES Mode (Mode 1), which enhances power generation flexibility, and the Heating-Augmenting TES Mode (Mode 2), which improves the flexibility of industrial steam supply. Based on a validated thermodynamic model, the flexibility, energy efficiency, exergy efficiency, and economic performance of the integrated system are evaluated. Results show that Mode 1 offers stronger peak-shaving capability, while Mode 2 achieves comparable peak-topping performance and is more suitable for high industrial heating load scenarios due to its inherent heat–power decoupling effect. Mode 2 exhibits more pronounced energy efficiency improvement, whereas both modes reach identical maximum exergy efficiency. Additionally, the integration of molten salt TES significantly enhances profitability, increasing annual profit to 97.3 million RMB under Mode 1 and 85.4 million RMB under Mode 2 from a baseline of 79.7 million RMB. While Mode 1 generates higher profit at lower heating loads, Mode 2 becomes progressively more advantageous as industrial heating load increases. Full article
18 pages, 10014 KB  
Article
Directional Coupling of Surface Plasmon Polaritons at Exceptional Points in the Visible Spectrum
by Amer Abdulghani, Salah Abdo, Khalil As’ham, Ambali Alade Odebowale, Andrey E. Miroshnichenko and Haroldo T. Hattori
Materials 2025, 18(24), 5595; https://doi.org/10.3390/ma18245595 - 12 Dec 2025
Viewed by 147
Abstract
Robust control over the coupling and propagation of surface plasmon polaritons (SPPs) is essential for advancing various plasmonic applications. Traditional planar structures, commonly used to design SPP directional couplers, face limitations such as low extinction ratios and design complexities. These issues frequently hinder [...] Read more.
Robust control over the coupling and propagation of surface plasmon polaritons (SPPs) is essential for advancing various plasmonic applications. Traditional planar structures, commonly used to design SPP directional couplers, face limitations such as low extinction ratios and design complexities. These issues frequently hinder the dense integration and miniaturisation of photonic systems. Recently, exceptional points (EPs)—unique degeneracies within the parameter space of non-Hermitian systems—have garnered significant attention for enabling a range of counterintuitive phenomena in non-conservative photonic systems, including the non-trivial control of light propagation. In this work, we develop a rigorous temporal coupled-mode theory (TCMT) description of a non-Hermitian metagrating composed of alternating silicon–germanium nanostrips and use it to explore the unidirectional excitation of SPPs at EPs in the visible spectrum. Within this framework, EPs, typically associated with the coalescence of eigenvalues and eigenstates, are leveraged to manipulate light propagation in nonconservative photonic systems, facilitating the refined control of SPPs. By spatially modulating the permittivity profile at a dielectric–metal interface, we induce a passive parity–time (PT)-symmetry, which allows for refined tuning of the SPPs’ directional propagation by optimising the structure to operate at EPs. At these EPs, a unidirectional excitation of SPPs with a directional intensity extinction ratio as high as 40 dB between the left and right excited SPP modes can be reached, with potential applications in integrated optical circuits, visible communication technologies, and optical routing, where robust and flexible control of light at the nanoscale is crucial. Full article
(This article belongs to the Section Optical and Photonic Materials)
Show Figures

Figure 1

27 pages, 7377 KB  
Article
A Hybrid Control Strategy for Multi-Timescale Air Conditioning Load Demand Response
by Yifan Bai, Jiandong Jiang, Qiangang Jia, Chenghao Liu, Binghao Yang and Peng Zhuang
Smart Cities 2025, 8(6), 204; https://doi.org/10.3390/smartcities8060204 - 9 Dec 2025
Viewed by 160
Abstract
Globally, the transition of energy structure towards clean and low-carbon is accelerating, with the increasing grid integration ratio of renewable energy. However, the inherent intermittency, volatility and randomness of such energy sources are in fundamental conflict with the traditional operation mode of existing [...] Read more.
Globally, the transition of energy structure towards clean and low-carbon is accelerating, with the increasing grid integration ratio of renewable energy. However, the inherent intermittency, volatility and randomness of such energy sources are in fundamental conflict with the traditional operation mode of existing power systems, which not only restricts the absorption capacity of renewable energy, but also poses severe challenges to the safe and stable operation of power systems. The integration of renewable energy sources into existing power systems poses numerous challenges that can be mitigated through the utilization of demand-side flexible resources. Among these, air-conditioning (AC) loads, as a prominent example, offer significant potential for enhancing flexibility in power systems. Nonetheless, determining an optimal AC control strategy to achieve the desired power response remains challenging, particularly in practical control settings where reliance on a single timescale control strategy may prove inadequate to address fluctuations in power system flexibility requirements. This paper investigates the characteristics of direct start-stop control and duty cycling control within a multi-timescale, source-load coordinated scheduling framework. Furthermore, a hybrid control strategy that combines these two methods is proposed, accompanied by the formulation of a power curtailment model tailored to the hybrid control strategy. Case study results demonstrate that the hybrid control strategy effectively augments AC load flexibility and enhances scheduling feasibility, thereby supporting the stable operation of the power system. Full article
(This article belongs to the Section Smart Grids)
Show Figures

Figure 1

33 pages, 5719 KB  
Article
Transparent PEDOT:PSS/PDMS Leaf Tattoos for Multiplexed Plant Health Monitoring and Energy Harvesting
by Antonio Ruiz-Gonzalez, Harriet Kempson and Jim Haseloff
Biosensors 2025, 15(12), 805; https://doi.org/10.3390/bios15120805 - 9 Dec 2025
Viewed by 282
Abstract
The development of non-invasive sensors for individualised plant monitoring has become essential in smart farming to increase crop production. However current approaches are focused on the measurement of soil parameters instead, which cannot provide direct information about plant health. Moreover, equipment used for [...] Read more.
The development of non-invasive sensors for individualised plant monitoring has become essential in smart farming to increase crop production. However current approaches are focused on the measurement of soil parameters instead, which cannot provide direct information about plant health. Moreover, equipment used for the direct monitoring of plant health are costly with complex operation, hindering their use by the wider community of farmers. This work reports for the first time the development of a flexible and highly transparent sensor, based on thin conductive PEDOT:PSS/PDMS hybrid films directly deposited onto leaves. The films were fabricated by aerosol deposition and could operate under two different modes. The first mode is used for the determination of plant dryness and concentration of ions. The second mode is used as a triboelectric generator to generate up to 7.2 µW cm−2 electrical power through the friction of the sensors with a leaf. The device was assembled using a low-cost (GBP < 70) microcontroller incorporating environmental sensors, and an intuitive interface was designed for operation. The final sensor could determine the ionic strength at the millimolar level by means of the impedance of electrodes. This performance allowed the study of differences in ionic content and water availability in tomato leaves during day–night cycles. The high stability of the sensors also allowed the long-term monitoring of plant health. Using this technology, a decrease in the leaf ionic strength due to the lack of electrolytes was observed after watering with deionised water for 2 days. Upon supplementation with fertiliser, the recorded ionic strength and leaf water content were similar to the original values prior to the use of DI water, demonstrating the applicability of the device in the early detection of stress factors that could decrease crop production. Full article
(This article belongs to the Section Environmental Biosensors and Biosensing)
Show Figures

Figure 1

24 pages, 10325 KB  
Article
Structural Dynamics of E-Bike Drive Units: A Flexible Multibody Approach Revealing Fundamental System-Level Interactions
by Kevin Steinbach, Dominik Lechler, Peter Kraemer, Iris Groß and Dirk Reith
Vehicles 2025, 7(4), 158; https://doi.org/10.3390/vehicles7040158 - 8 Dec 2025
Viewed by 290
Abstract
The design-related behaviour of structural dynamics for electric-assisted bicycle (e-bike) drive units significantly influences the mechanical system—e.g., vibrations and durability, stresses and loads, or functionality and comfort. Identifying the underlying mechanical principles opens up optimisation possibilities, such as improved e-bike design and user [...] Read more.
The design-related behaviour of structural dynamics for electric-assisted bicycle (e-bike) drive units significantly influences the mechanical system—e.g., vibrations and durability, stresses and loads, or functionality and comfort. Identifying the underlying mechanical principles opens up optimisation possibilities, such as improved e-bike design and user experience. Despite its potential to enhance the system, the structural dynamics of the drive unit have received little research attention to date. To improve the current situation, this paper uses a flexible multibody modelling approach, enabling new insights through virtual trials and analyses that are not feasible solely from measurements. The incorporation of the drive unit’s system-level topology regarding mass, moment of inertia, stiffness, and damping enables the analysis of critical system states. Experiments accompany the analysis and validate the model by demonstrating a load-dependent shift of the first torsional mode around 35 Hz to 60 Hz, capturing comparable resonance frequency ranges up to 6 kHz, and yielding qualitatively consistent peak positions in both steady-state and ramp-up analyses (mean deviations of 0.03% and 0.06%, respectively). Theoretical considerations of the multibody system highlight the effects, and the stated modelling restrictions make the method’s limitations transparent. The key findings are that the drive unit’s structural dynamic behaviour exhibits solely one structural mode until 0.5 kHz, and further 27 modes up to 10 kHz, solely originating due to the multibody arrangement of the drivetrain. These modes are also load-dependent and lead to resonances during operation. In summary, the approach enables engineers, for the first time, to significantly improve the structural dynamics of the e-bike drive unit using a full-scale system model. Full article
Show Figures

Figure 1

23 pages, 2470 KB  
Article
Hydrogen–Electricity Cooperative Mode Switching Mechanism and Optimization Based on Economic Trade-Off Index and Adaptive Threshold
by Panhong Zhang, Jiaman Li, Sheng Du and Qingyi Wang
Sustainability 2025, 17(24), 10987; https://doi.org/10.3390/su172410987 - 8 Dec 2025
Viewed by 155
Abstract
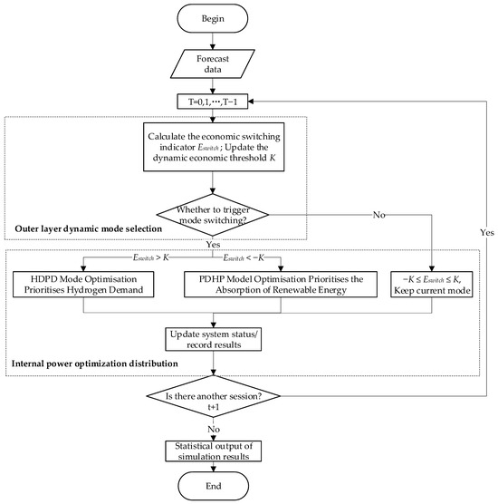
Aiming at the economic optimization problem in the coupling application of intermittent renewable energy and electrolytic hydrogen production equipment, this paper proposes a dual-mode dynamic switching mechanism. This mechanism breaks through the limitations of the fixed operation mode and realizes intelligent switching between [...] Read more.
Aiming at the economic optimization problem in the coupling application of intermittent renewable energy and electrolytic hydrogen production equipment, this paper proposes a dual-mode dynamic switching mechanism. This mechanism breaks through the limitations of the fixed operation mode and realizes intelligent switching between the two modes of hydrogen energy driven power dispatching (HDPD) and power-driven hydrogen production (PDHP) through a decision index and adaptive threshold that integrates multiple factors. The simulation results show that the proposed method achieves a total cost which is 10.6% and 16.3% lower than that of PDHP and HDPD modes, respectively. The levelized cost of hydrogen is optimized to 0.25 USD/kg, which is 34.2% lower than that of HDPD mode. Moreover, the proposed method increases hydrogen production by 14.4% compared to PDHP mode. The system maintains a high renewable energy utilization rate of 96.34% and achieves carbon emission reduction of 3.25 million kg CO2. The counterfactual test verifies the effectiveness of the switching mechanism and quantifies the opportunity cost related to decision-making. This study provides key decision-making tools and methodological references for the deployment of efficient, flexible, and economically sustainable green hydrogen energy systems. Full article
Show Figures

Figure 1

34 pages, 13566 KB  
Article
A Unified Three-Dimensional Micromechanical Framework for Coupled Inelasticity and Damage Evolution in Diverse Composite Materials
by Suhib Abu-Qbeitah, Jacob Aboudi and Rami Haj-Ali
J. Compos. Sci. 2025, 9(12), 677; https://doi.org/10.3390/jcs9120677 - 5 Dec 2025
Viewed by 215
Abstract
This study introduces a comprehensive three-dimensional micromechanical framework to capture the nonlinear mechanical behavior of diverse composite materials, including coupled elastic degradation, inelastic strain evolution, and phenomenological failure in their constituents. The primary objective is to integrate a generalized elastic degradation–inelasticity (EDI) model [...] Read more.
This study introduces a comprehensive three-dimensional micromechanical framework to capture the nonlinear mechanical behavior of diverse composite materials, including coupled elastic degradation, inelastic strain evolution, and phenomenological failure in their constituents. The primary objective is to integrate a generalized elastic degradation–inelasticity (EDI) model into the parametric high-fidelity generalized method of cells (PHFGMC) micromechanical approach, enabling accurate prediction of nonlinear responses and failure mechanisms in multi-phase composites. To achieve this, a unified three-dimensional orthotropic EDI modeling formulation is developed and implemented in the PHFGMC. Grounded in continuum mechanics, the EDI employs scalar field variables to quantify material damage and defines an energy potential function. Thermodynamic forces are specified along three principal directions, decomposed into tensile and compressive components, with shear failure accounted for across the respective planes. Inelastic strain evolution is modeled using incremental anisotropic plasticity theory, coupling damage and inelasticity to maintain generality and flexibility for diverse phase behaviors. The proposed model offers a general, unified framework for modeling damage and inelasticity, which can be calibrated to operate in either coupled or decoupled modes. The PHFGMC micromechanics framework then derives the overall (macroscopic) nonlinear and damage responses of the multi-phase composite. A failure criterion can be applied for ultimate strength evaluation, and a crack-band type theory can be used for post-ultimate degradation. The method is applicable to different types of composites, including polymer matrix composites (PMCs) and ceramic matrix composites (CMCs). Applications demonstrate predictions of monotonic and cyclic loading responses for PMCs and CMCs, incorporating inelasticity and coupled damage mechanisms (such as crack closure and tension–compression asymmetry). The proposed framework is validated through comparisons with experimental and numerical results from the literature. Full article
(This article belongs to the Topic Numerical Simulation of Composite Material Performance)
Show Figures

Figure 1

31 pages, 3033 KB  
Article
Content Value Dynamics in Digital Platforms: Strategic Monetization and Operational Design
by Bei Bian and Haiyan Wang
Mathematics 2025, 13(23), 3815; https://doi.org/10.3390/math13233815 - 27 Nov 2025
Viewed by 521
Abstract
Digital content platforms rely on value co-creation among users, creators, and the platform. Content value, including historical accumulation, influences platforms’ pricing strategies, quality decisions, and monetization potential. This study explores the impact of content value on pricing and quality strategies under centralized and [...] Read more.
Digital content platforms rely on value co-creation among users, creators, and the platform. Content value, including historical accumulation, influences platforms’ pricing strategies, quality decisions, and monetization potential. This study explores the impact of content value on pricing and quality strategies under centralized and decentralized content configurations. We capture the relationship between historical content quality and user engagement. The interplay of historical quality and content type is characterized as content value dynamics, which influence platforms in managing content supply, user engagement, and revenue generation under different modes. Results show that operational modes offer distinct advantages depending on subsidy levels, advertising revenue-sharing mechanisms, and the platform development stage. The centralized mode performs better under limited subsidies, particularly by offering content with higher continuity. The decentralized mode benefits from diverse creation and flexible incentives to achieve rapid market scaling when subsidies are sufficient. Notably, higher advertising revenue-sharing is not always optimal, especially in low-advertising environments. Additionally, the platform development stage affects optimal mode selection. The decentralized mode with low subsidies may achieve early profitability, whereas the centralized mode offers greater potential for sustainable long-term growth. This work contributes to platform-based supply chain theory by incorporating dynamic content value into operational decision-making. It provides operational insights for platforms regarding mode design and the optimization of value-based monetization strategies. Full article
Show Figures

Figure 1

16 pages, 396 KB  
Article
Lightweight Configurable Delay-Based LFSR PUF Design on FPGA
by Abdulaziz Al-Meer and Saif Al-Kuwari
Electronics 2025, 14(23), 4643; https://doi.org/10.3390/electronics14234643 - 26 Nov 2025
Viewed by 261
Abstract
Physical Unclonable Functions (PUFs) are hardware-based security primitives that can produce unique digital identifiers from electronic devices. They are particularly useful for Internet of Things (IoT) applications due to their low cost and ability to improve security on lightweight devices. In this paper, [...] Read more.
Physical Unclonable Functions (PUFs) are hardware-based security primitives that can produce unique digital identifiers from electronic devices. They are particularly useful for Internet of Things (IoT) applications due to their low cost and ability to improve security on lightweight devices. In this paper, we propose a new lightweight delay-based Linear Feedback Shift Register (LFSR) PUF with configurable primitive feedback. Our configurable PUF offers various important benefits, such as a compact architecture, low hardware overhead, a large challenge-response space, conservative power requirements, and flexibility to operate in different modes. We implement our proposed PUF on an FPGA, and the experimental results demonstrate that our PUF exhibits nearly ideal performance metrics in terms of uniformity and uniqueness, with minimal hardware overhead and low power consumption. Moreover, our PUF also passes the National Institute of Standards and Technology (NIST) statistical test suite. We also show that our proposed PUF is resistant to Machine Learning (ML) attacks. Full article
Show Figures

Figure 1

26 pages, 1328 KB  
Article
Adaptive Electromagnetic Working Mode Decision-Making Algorithm for Miniaturized Radar Systems in Complex Electromagnetic Environments: An Improved Soft Actor–Critic Algorithm
by Houwei Liu, Chudi Zhang, Lulu Wang, Jun Hu and Shiyou Xu
Electronics 2025, 14(23), 4633; https://doi.org/10.3390/electronics14234633 - 25 Nov 2025
Viewed by 199
Abstract
With the advancement of multi-function radar (MFR) technology, miniaturized radar systems (MRSs) inevitably operate in complex electromagnetic environments (CEEs) dominated by MFRs as single-function radars are gradually being replaced by MFRs. MFRs can not only flexibly switch working states and generate diverse radar [...] Read more.
With the advancement of multi-function radar (MFR) technology, miniaturized radar systems (MRSs) inevitably operate in complex electromagnetic environments (CEEs) dominated by MFRs as single-function radars are gradually being replaced by MFRs. MFRs can not only flexibly switch working states and generate diverse radar signal characteristics, but they can also acquire the MRSs’ position information, which has a significant impact on the execution of the MRSs’ close-range remote sensing missions. For resource-constrained MRS, selecting the optimal electromagnetic working mode in such environments becomes a critical challenge. This paper addresses the adaptive electromagnetic working mode decision-making (EWMDM) problem for MRS in CEE by establishing an EWMDM model and proposing a reinforcement learning (RL) method based on an improved soft actor–critic algorithm with prioritized experience replay (SAC-PER). First, we simulate the process of MRS receiving pulse description words (PDWs) from MFR waveforms and introduce noise into the PDWs to emulate real electromagnetic environments. Then we use a threshold to filter out uncertain recognition results to reduce the impact of noise on the MFR’s working state recognition. Subsequently, we analyze the limitations of the SAC-PER algorithm in noisy environments and propose an improved algorithm—SAC with alpha decay prioritized experience replay (SAC-ADPER)—to address the influence of environmental noise and stochasticity. Experimental results show that SAC-ADPER significantly accelerates the convergence speed of EWMDM in noisy environments and validate the effectiveness of the proposed method. Full article
(This article belongs to the Special Issue New Research in Computational Intelligence)
Show Figures

Figure 1

29 pages, 8399 KB  
Article
PatchTST Coupled Reconstruction RFE-PLE Multitask Forecasting Method Based on RCMSE Clustering for Photovoltaic Power
by Yiyang Qu
Electronics 2025, 14(23), 4613; https://doi.org/10.3390/electronics14234613 - 24 Nov 2025
Viewed by 234
Abstract
With the rapid growth of photovoltaic (PV) installed capacity, accurate prediction of PV power is crucial for the safe and flexible operation of power grids. However, PV output sequences exhibit strong non-stationarity and a superposition of high-frequency disturbances and low-frequency trends, resulting in [...] Read more.
With the rapid growth of photovoltaic (PV) installed capacity, accurate prediction of PV power is crucial for the safe and flexible operation of power grids. However, PV output sequences exhibit strong non-stationarity and a superposition of high-frequency disturbances and low-frequency trends, resulting in multi-frequency aliasing. Traditional models struggle to capture both long-term dependencies and short-term details, while multi-task learning (MTL) often suffers from negative transfer, limiting prediction accuracy. This paper proposes a hybrid PV power forecasting framework integrating complementary ensemble empirical mode decomposition with adaptive noise (CEEMDAN), PatchTST reconstruction, and progressive layered extraction (PLE) MTL. First, conventional models tend to prioritize learning low-frequency features while ignoring weak high-frequency signals under multi-frequency aliasing, which cannot meet the requirement for precise frequency-sensitive PV power prediction. To address this problem, CEEMDAN is employed to decompose the PV sequence into intrinsic mode functions (IMFs). Next, the fluctuation complexity of each IMF is quantified via RCMSE and K-means clustering: high-frequency components are captured using small patches to preserve details, while low-frequency components use larger patches to learn long-term trends. Subsequently, a PatchTST-BiLSTM reconstruction network with patch partitioning and multi-head attention is adopted to capture temporal dependencies and optimize data representation, overcoming the bottleneck caused by the imbalance between long-term and short-term features. Finally, recursive feature elimination (RFE) feature selection combined with a PLE multi-task network can coordinate expert models to mitigate negative transfer and enhance high-frequency response capability. Experiments on the Alice Springs dataset show that the proposed method significantly outperforms conventional deep learning and new multi-task models in the mean absolute error (MAE) and root mean square error (RMSE). The results show that, compared with the MTL_Attention_LSTM method, the proposed method reduces the average MAE by 45.9% and RMSE by 44.6%, achieving more accurate forecasting of PV power. Full article
Show Figures

Figure 1

31 pages, 3814 KB  
Article
A Study on Duopoly Competition in the Low-Altitude Economy Based on the Hotelling Model: Analysis of Air Taxi Advertising Strategies and Intercity Service Decisions
by Huini Zhou, Junying Zhu, Zixuan Wang and Xingyi Yang
Systems 2025, 13(12), 1049; https://doi.org/10.3390/systems13121049 - 21 Nov 2025
Viewed by 294
Abstract
Driven by government subsidies and advertising revenue, air taxis present an innovative solution to alleviate traffic congestion and are poised for growth. However, at their current stage of development, air taxi companies primarily operate short-distance routes within cities and rarely offer intercity services. [...] Read more.
Driven by government subsidies and advertising revenue, air taxis present an innovative solution to alleviate traffic congestion and are poised for growth. However, at their current stage of development, air taxi companies primarily operate short-distance routes within cities and rarely offer intercity services. Moreover, as a new mode of transportation, air taxis experience low levels of consumer trust at present. This study, grounded in the Hotelling model, examines differentiated decision-making scenarios between two competing air taxi service providers. It systematically analyzes how service expansion (specifically, the introduction of intercity services) and advertising strategies affect pricing, market share, and profits. Furthermore, it explores optimal decision-making patterns under external disturbances, providing theoretical support for service providers formulating operational strategies. We constructed a differentiated decision-making game model to simulate competition between Service Provider 1 (which does not offer intercity services but may advertise) and Service Provider 2 (which advertises but may choose whether to offer intercity services). By comparing game equilibrium outcomes under different decision combinations, we identify threshold conditions for key variables (e.g., additional price for intercity services and the advertising discount coefficient). The model is further expanded to incorporate external disturbance factors, allowing for analysis of how such environments influence the profitability of each decision pattern. Research has revealed that 1. offering intercity services can increase a provider’s optimal price and market share, but only if the “additional price for intercity services exceeds the threshold”; 2. both providers choosing advertising services is the optimal strategy, but if the advertising discount coefficient exceeds a reasonable range, it will intensify vicious competition. Therefore, it must be controlled within the optimal threshold to avoid adverse effects; 3. under external disturbance conditions, service providers prefer models that do not involve intercity services, and the “both parties advertise (NTX)” combination is more optimal. If intercity services are necessary, disturbance risks must be carefully assessed, or flexible cost and operational strategies should be implemented to hedge against negative impacts. Full article
Show Figures

Figure 1

16 pages, 1863 KB  
Article
Superpoint Network-Based Video Stabilization Technology for Mine Rescue Robots
by Shuqi Wang, Zhaowenbo Zhu and Yikai Jiang
Appl. Sci. 2025, 15(22), 12322; https://doi.org/10.3390/app152212322 - 20 Nov 2025
Viewed by 245
Abstract
Mine rescue robots operate in extremely adverse subterranean environments, where the acquired video data are frequently affected by severe jitter and motion distortion. Such instability leads to the loss of critical visual information, thereby reducing the reliability of rescue decision-making. To address this [...] Read more.
Mine rescue robots operate in extremely adverse subterranean environments, where the acquired video data are frequently affected by severe jitter and motion distortion. Such instability leads to the loss of critical visual information, thereby reducing the reliability of rescue decision-making. To address this issue, a dual-channel visual stabilization framework based on the SuperPoint network is proposed, extending the traditional ORB descriptor framework. Here, dual-channel refers to two configurable and mutually exclusive feature extraction paths—an ORB-based path and a SuperPoint-based path—that can be flexibly switched according to scene conditions and computational requirements, rather than operating simultaneously on the same frame. The subsequent stabilization pipeline remains unified and consistent across both modes. The method employs an optimized detector head that integrates deep feature extraction, non-maximum suppression, and boundary filtering to enable precise estimation of inter-frame motion. When combined with smoothing filters, the approach effectively attenuates vibrations induced by irregular terrain and dynamic operational conditions. Experimental evaluations conducted across diverse scenarios demonstrate that the proposed algorithm achieves an average improvement of 27.91% in Peak Signal-to-Noise Ratio (PSNR), a 55.04% reduction in Mean Squared Error (MSE), and more than a twofold increase in the Structural Similarity Index (SSIM) relative to pre-stabilized sequences. Moreover, runtime analysis indicates that the algorithm can operate in near-real-time, supporting its practical deployment on embedded mine rescue robot platforms.These results verify the algorithm’s robustness and applicability in environments requiring high visual stability and image fidelity, providing a reliable foundation for enhanced visual perception and autonomous decision-making in complex disaster scenarios. Full article
Show Figures

Figure 1

12 pages, 6151 KB  
Article
Watt-Level Tunable Mid-Infrared Laser Emission at 2.8 μm Generated by Stimulated Raman Scattering of Methane Molecules in Hollow-Core Fibers
by Peicong Liu, Wenxi Pei, Luohao Lei, Tianyu Li, Guorui Lv, Qi Chen, Guangrong Sun, Shuyi Wang, Zhiyue Zhou and Zefeng Wang
Photonics 2025, 12(11), 1137; https://doi.org/10.3390/photonics12111137 - 18 Nov 2025
Viewed by 358
Abstract
Fiber lasers operating at 2.8 μm have important applications in fields such as polymer material processing and medical surgery. Fiber gas lasers (FGLs) based on stimulated Raman scattering (SRS) in hollow-core fibers (HCFs) provide a superior approach to generating tunable, high-power laser at [...] Read more.
Fiber lasers operating at 2.8 μm have important applications in fields such as polymer material processing and medical surgery. Fiber gas lasers (FGLs) based on stimulated Raman scattering (SRS) in hollow-core fibers (HCFs) provide a superior approach to generating tunable, high-power laser at 2.8 μm. Here, we demonstrated a watt-level mid-infrared FGL with a tuning range from 2812 nm to 2862 nm by the SRS of methane molecules in a 26.7 m long HCF. By pumping with a tunable pulsed fiber amplifier at 1.5 μm, an average output power of approximately 1 W was obtained, with a low Raman threshold peak power of 1.7 kW. Additionally, we observed transverse mode instability (TMI) in the HCFs, which has rarely been reported previously, and propose that the TMI was caused by the thermal effect generated when methane molecules absorbed the pump laser. This work achieved both the wavelength flexibility and watt-level power of FGLs based on methane-filled HCFs in the 2.8 μm waveband. It also found that the TMI was a key factor limiting further improvement in output power. This work provides important experimental basis and optimization directions for the future realization of higher-power tunable fiber lasers in the 2.8 μm waveband. Full article
Show Figures

Figure 1

14 pages, 3541 KB  
Article
A Solar Cell Compatible Super-Wideband Flexible Transparent Antenna with Enhanced Axial Ratio
by Nouman Rasool, Shuqi Yang, Chen Chen, Zhengming Tang, Kama Huang and Jinwei Gao
Micromachines 2025, 16(11), 1291; https://doi.org/10.3390/mi16111291 - 18 Nov 2025
Viewed by 314
Abstract
A super-wideband transparent antenna (SWTA) with wide axial ratio bandwidth (ARBW) featuring an enhanced ground plane and microstrip feeding is proposed. The antenna has planar dimensions of 0.20λ0 × 0.20λ0 × 0.003λ0 at its lowest frequency of [...] Read more.
A super-wideband transparent antenna (SWTA) with wide axial ratio bandwidth (ARBW) featuring an enhanced ground plane and microstrip feeding is proposed. The antenna has planar dimensions of 0.20λ0 × 0.20λ0 × 0.003λ0 at its lowest frequency of 1.33 GHz. The antenna is fabricated from a combination of PET and metal oxide thin films, which together enable its flexibility and transparency. The L-shaped strips attached to the ground perturb the electric field in the slot, exciting a pair of orthogonal modes and resulting in circular polarization. The proposed antenna demonstrate high performance with an impedance bandwidth of 182% (1.33–28.52 GHz), an axial ratio bandwidth of 66% (3.88–7.73 GHz), and attain a peak gain of 11.5 dBi. Moreover, with an optical transparency exceeding 90%, this design is a flexible, transparent, super-wideband (SWB) antenna capable of high data rates, easy integration, and beyond-visual-line-of-sight (BVLOS) operations. Full article
(This article belongs to the Special Issue Recent Advances in Electromagnetic Devices, 2nd Edition)
Show Figures

Figure 1

Back to TopTop