Sign in to use this feature.

Years

Between: -

Subjects

remove_circle_outline
remove_circle_outline
remove_circle_outline
remove_circle_outline
remove_circle_outline
remove_circle_outline
remove_circle_outline
remove_circle_outline
remove_circle_outline

Journals

remove_circle_outline
remove_circle_outline
remove_circle_outline
remove_circle_outline
remove_circle_outline
remove_circle_outline
remove_circle_outline
remove_circle_outline
remove_circle_outline
remove_circle_outline

Article Types

Countries / Regions

remove_circle_outline
remove_circle_outline
remove_circle_outline
remove_circle_outline
remove_circle_outline
remove_circle_outline

Search Results (931)

Search Parameters:
Keywords = financing cost

Order results
Result details
Results per page
Select all
Export citation of selected articles as:
17 pages, 1886 KB  
Article
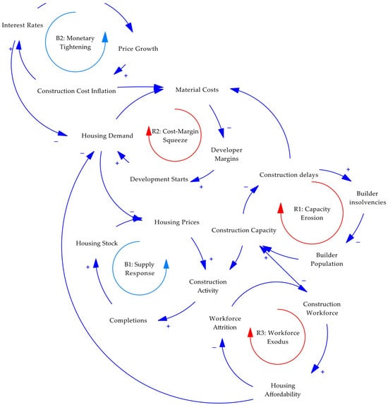
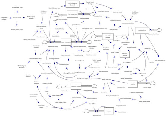
Structural Capacity Constraints in Australia’s Housing Crisis: A System Dynamics Analysis of the National Housing Accord’s Unachievable Targets
by Gavin Melles
Systems 2026, 14(2), 119; https://doi.org/10.3390/systems14020119 - 23 Jan 2026
Abstract
Australia’s National Housing Accord aims to deliver 1.2 million new dwellings between mid-2024 and mid-2029, representing 240,000 annual completions—a 37% increase above the 2024 baseline of 175,000. This study employs a comprehensive system dynamics model with 79 equations (10 stocks, 69 auxiliary variables) [...] Read more.
Australia’s National Housing Accord aims to deliver 1.2 million new dwellings between mid-2024 and mid-2029, representing 240,000 annual completions—a 37% increase above the 2024 baseline of 175,000. This study employs a comprehensive system dynamics model with 79 equations (10 stocks, 69 auxiliary variables) to analyze whether this target is structurally achievable, given construction industry capacity constraints. The model integrates builder population dynamics, workforce capacity, construction cost inflation, material supply constraints, and financial market conditions across a ten-year simulation horizon (2024.5–2035). Three policy scenarios test the effectiveness of interventions, including capacity expansion (±10–15%), cost inflation management (±15–20%), planning reforms (+5–15% efficiency), and workforce development programs (+1000–4000 annual graduates). Model validation against Australian Bureau of Statistics data from 2015 to 2024 demonstrates strong empirical foundations. Results show that structural capacity constraints—driven by three simultaneous bottlenecks in material supply, workforce availability, and financing—create a supply ceiling of around 180,000–195,000 annual completions. Even under optimistic policy assumptions, the model projects cumulative completions of 880,000–920,000 dwellings over the Accord period, falling 23–27% short of the 1.2 million target. Critical findings include the following: (1) builder insolvencies exceeding entry rates by 15–25% annually under stress conditions, (2) capacity decline trends of 0.6–0.8% per year due to productivity losses, infrastructure bottlenecks, and regulatory burden, (3) system efficiency degradation from 100% to 96% over the projection period, and (4) non-linear capacity utilization, showing saturation above 82% baseline levels. The analysis reveals that demand-side policies cannot overcome supply-side structural limits, suggesting that policymakers must either substantially reduce targets or implement transformative capacity-building interventions beyond current policy contemplation. Full article
(This article belongs to the Section Systems Practice in Social Science)
Show Figures

Figure 1

43 pages, 898 KB  
Systematic Review
Transforming Digital Accounting: Big Data, IoT, and Industry 4.0 Technologies—A Comprehensive Survey
by Georgios Thanasas, Georgios Kampiotis and Constantinos Halkiopoulos
J. Risk Financial Manag. 2026, 19(1), 92; https://doi.org/10.3390/jrfm19010092 (registering DOI) - 22 Jan 2026
Abstract
(1) Background: The convergence of Big Data and the Internet of Things (IoT) is transforming digital accounting from retrospective documentation into real-time operational intelligence. This systematic review examines how Industry 4.0 technologies—artificial intelligence (AI), blockchain, edge computing, and digital twins—transform accounting practices through [...] Read more.
(1) Background: The convergence of Big Data and the Internet of Things (IoT) is transforming digital accounting from retrospective documentation into real-time operational intelligence. This systematic review examines how Industry 4.0 technologies—artificial intelligence (AI), blockchain, edge computing, and digital twins—transform accounting practices through intelligent automation, continuous compliance, and predictive decision support. (2) Methods: The study synthesizes 176 peer-reviewed sources (2015–2025) selected using explicit inclusion criteria emphasizing empirical evidence. Thematic analysis across seven domains—conceptual foundations, system evolution, financial reporting, fraud detection, audit transformation, implementation challenges, and emerging technologies—employs systematic bias-reduction mechanisms to develop evidence-based theoretical propositions. (3) Results: Key findings document fraud detection accuracy improvements from 65–75% (rule-based) to 85–92% (machine learning), audit cycle reductions of 40–60% with coverage expansion from 5–10% sampling to 100% population analysis, and reconciliation effort decreases of 70–80% through triple-entry blockchain systems. Edge computing reduces processing latency by 40–75%, enabling compliance response within hours versus 24–72 h. Four propositions are established with empirical support: IoT-enabled reporting superiority (15–25% error reduction), AI-blockchain fraud detection advantage (60–70% loss reduction), edge computing compliance responsiveness (55–75% improvement), and GDPR-blockchain adoption barriers (67% of European institutions affected). Persistent challenges include cybersecurity threats (300% incident increase, $5.9 million average breach cost), workforce deficits (70–80% insufficient training), and implementation costs ($100,000–$1,000,000). (4) Conclusions: The research contributes a four-layer technology architecture and challenge-mitigation framework bridging technical capabilities with regulatory requirements. Future research must address quantum computing applications (5–10 years), decentralized finance accounting standards (2–5 years), digital twins with 30–40% forecast improvement potential (3–7 years), and ESG analytics frameworks (1–3 years). The findings demonstrate accounting’s fundamental transformation from historical record-keeping to predictive decision support. Full article
(This article belongs to the Section Financial Technology and Innovation)
Show Figures

Figure 1

15 pages, 3763 KB  
Article
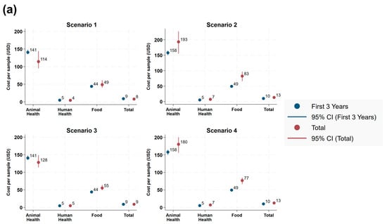
Understanding the Financial Implications of Antimicrobial Resistance Surveillance in Nepal: Context-Specific Evidence for Policy and Sustainable Financing Strategies
by Yunjin Yum, Monika Karki, Dan Whitaker, Kshitij Karki, Ratnaa Shakya, Hari Prasad Kattel, Amrit Saud, Vishan Gajmer, Pankaj Chaudhary, Shrija Thapa, Rakchya Amatya, Timothy Worth, Claudia Parry, Wongyeong Choi, Clemence Nohe, Adrienne Chattoe-Brown, Deepak C. Bajracharya, Krishna Prasad Rai, Sangita Sharma, Kiran Pandey, Bijaya Kumar Shrestha, Runa Jha and Jung-Seok Leeadd Show full author list remove Hide full author list
Antibiotics 2026, 15(1), 103; https://doi.org/10.3390/antibiotics15010103 - 20 Jan 2026
Abstract
Background/Objectives: Antimicrobial resistance (AMR) surveillance is a cornerstone of national AMR strategies but requires sustained, cross-sectoral financing. While the need for such financing is well recognized, its quantification remains scarce in low- and middle-income countries. This study aimed to estimate the full [...] Read more.
Background/Objectives: Antimicrobial resistance (AMR) surveillance is a cornerstone of national AMR strategies but requires sustained, cross-sectoral financing. While the need for such financing is well recognized, its quantification remains scarce in low- and middle-income countries. This study aimed to estimate the full costs of AMR surveillance across the human health, animal health, and food sectors (2021–2030) in selected facilities in Nepal and generate evidence to inform sustainable financing. Methods: A bottom-up micro-costing approach was used to analyze data from five sites. Costs were adjusted for inflation using projected gross domestic product deflators, and probabilistic sensitivity analyses were conducted to assess uncertainty in laboratory sample volumes under four scenarios. Results: The total cost of AMR surveillance in Nepal was $6.7 million: $3.4 million for human health (50.3% out of the aggregated costs), $2.7 million for animal health (39.8%), and $0.7 million for the food sector (9.9%). Laboratories accounted for >90% of total costs, with consumables and personnel as the main cost drivers. Average cost per sample was $150 (animal), $64 (food), and $6 (human). Conclusions: This study offers the first robust, multi-sectoral 10-year cost estimates of AMR surveillance in Nepal. The findings highlight that sustaining AMR surveillance requires predictable domestic financing, particularly to cover recurrent laboratory operations as donor support declines. These results provide cost evidence to support future budgeting and policy planning toward sustainable, nationally financed AMR surveillance in Nepal. Full article
Show Figures

Figure 1

22 pages, 1152 KB  
Article
How Does Sustainability Governance Shape the Green Finance and Climate Nexus?
by Vikas Sharma, Manjit Kour, Vilmos Vass and András Szeberényi
Sustainability 2026, 18(2), 1022; https://doi.org/10.3390/su18021022 - 19 Jan 2026
Viewed by 55
Abstract
The proposed research aims to analyse the effects of the relationship between Sustainability Governance (SG) and Climate Impact (CI), taking into consideration Green Finance (GF). Furthermore, it examines how Institutional Support (IS) enhances the governance systems governing these variables. The research provides a [...] Read more.
The proposed research aims to analyse the effects of the relationship between Sustainability Governance (SG) and Climate Impact (CI), taking into consideration Green Finance (GF). Furthermore, it examines how Institutional Support (IS) enhances the governance systems governing these variables. The research provides a holistic approach for analysing the effects of financial dynamics on climate impacts. Partial Least Squares Structural Equation Modelling (PLS-SEM) was employed in this research study. The data were collected from various industries using a standardised questionnaire. The structural model examined the direct and indirect relationships between variables such as GF, SG, and CI. IS emerged as the moderated variable. The outcomes of the study confirmed that “GF has an important and direct as well as indirect (through SG as the mediator) impact on CI. IS significantly increases SG and thus exerts an overall enhancing effect on the impact of GF on the climate.” The study has supported the research objectives and aims. The limitations of this study comprised constraints related to both time and cost. The researchers encountered limitations in accessing senior managers and directors of various organisations for the study. IS emerged as an important intermediate factor that can significantly link various actions and activities that impact the climate. This study supports both global and local research objectives. The study offers significant insights, underscoring the critical role of SG within Green Business (GB). Additionally, IS emerges as a vital enabling tool that strengthens the overall governance framework. The study contributes significantly to the development of integrated frameworks for institutions seeking to effectively address environmental challenges. The implications for action indicate that furthering entrenched institutional structures and instilling good governance practices can add tremendous value to the transformation potential of GF and usher in accelerated efforts to achieve national and international objectives on climate change. Full article
Show Figures

Figure 1

30 pages, 1972 KB  
Article
Employee Satisfaction, Crisis Resilience, and Corporate Innovation: Evidence from Employer Review Data in China
by Yujiao Shang, Yuhai Wu, Tuan Pan and Yuping Shang
Systems 2026, 14(1), 105; https://doi.org/10.3390/systems14010105 - 19 Jan 2026
Viewed by 29
Abstract
Employee satisfaction, as a critical form of organisational social capital, represents a significant interdisciplinary topic in management and finance. A key question is whether it can be transformed into sustainable innovation momentum for corporates amid extreme crisis shocks. This study examines Chinese A-share [...] Read more.
Employee satisfaction, as a critical form of organisational social capital, represents a significant interdisciplinary topic in management and finance. A key question is whether it can be transformed into sustainable innovation momentum for corporates amid extreme crisis shocks. This study examines Chinese A-share listed corporates, utilising large-scale anonymous employee evaluation data from the Chinese employer review platform ‘KanZhun.com’, to construct corporate-level employee satisfaction indicators. Through econometric modelling, it investigates the impact of employee satisfaction on corporate innovation output during major crises and its underlying mechanisms. Findings reveal that during crises, employee satisfaction significantly enhances overall corporate innovation levels, with a particularly pronounced effect on green innovation. Mechanism analysis indicates that high employee satisfaction primarily drives innovation, especially green innovation, through two channels. These channels include reducing internal governance costs and alleviating external financing constraints. Heterogeneity tests further reveal that this effect is particularly pronounced in high-tech industries, technology-intensive sectors, non-state-owned corporates, and corporates under strong external institutional constraints or with relatively weak innovation capabilities. This study expands the theoretical boundaries of employee satisfaction’s economic value from an innovation perspective. It further provides Chinese empirical evidence for corporates seeking to enhance innovation resilience in complex environments via employee feedback and quality labour relations. Full article
(This article belongs to the Section Systems Practice in Social Science)
Show Figures

Figure 1

31 pages, 1225 KB  
Article
Cryptocurrency Expansion, Climate Policy Uncertainty, and Global Structural Breaks: An Empirical Assessment of Environmental and Financial Impacts
by Alper Yilmaz, Nurdan Sevim and Ahmet Ozkul
Sustainability 2026, 18(2), 951; https://doi.org/10.3390/su18020951 - 16 Jan 2026
Viewed by 284
Abstract
This study examines the environmental implications of energy-intensive cryptocurrency mining activities within the broader sustainability debate surrounding blockchain technologies. Focusing specifically on Bitcoin’s proof-of-work–based mining process, the analysis investigates the long-run relationship between greenhouse gas emissions, network-specific technical variables, and climate policy uncertainty [...] Read more.
This study examines the environmental implications of energy-intensive cryptocurrency mining activities within the broader sustainability debate surrounding blockchain technologies. Focusing specifically on Bitcoin’s proof-of-work–based mining process, the analysis investigates the long-run relationship between greenhouse gas emissions, network-specific technical variables, and climate policy uncertainty using advanced cointegration and asymmetric causality techniques. The findings reveal a stable long-run association between mining-related activity and emissions, alongside pronounced asymmetries whereby positive shocks amplify environmental pressures more strongly than negative shocks mitigate them. Importantly, these results pertain to the mining process itself rather than to blockchain technology as a whole. While blockchain infrastructures may support sustainable applications in areas such as green finance, transparency, and energy management, the evidence presented here highlights that energy-intensive mining remains a significant environmental concern. Accordingly, the study underscores the need for active regulatory frameworks—such as carbon pricing and the polluter-pays principle—to reconcile the environmental costs of crypto mining with the broader sustainability potential of blockchain-based innovations Full article
(This article belongs to the Special Issue Energy and Environment: Policy, Economics and Modeling)
Show Figures

Figure 1

28 pages, 2086 KB  
Article
Credit Risk Index as a Support Tool for the Financial Inclusion of Smallholder Coffee Producers
by María-Cristina Ordoñez, Ivan Dario López, Juan Fernando Casanova Olaya and Javier Mauricio Fernández
J. Risk Financial Manag. 2026, 19(1), 73; https://doi.org/10.3390/jrfm19010073 - 16 Jan 2026
Viewed by 171
Abstract
This study aimed to develop a credit risk index to classify coffee producers according to socioeconomic, agronomic, and financial performance variables, with the purpose of strengthening financial inclusion. We combined qualitative and quantitative methods to understand credit risk factors among smallholder coffee producers. [...] Read more.
This study aimed to develop a credit risk index to classify coffee producers according to socioeconomic, agronomic, and financial performance variables, with the purpose of strengthening financial inclusion. We combined qualitative and quantitative methods to understand credit risk factors among smallholder coffee producers. The study followed a descriptive-analytical approach structured in consecutive methodological phases. The systematic review, conducted following the Kitchenham protocol, identified theoretical factors associated with credit risk, while fieldwork with 300 producers provided the socioeconomic and productive contexts of coffee-growing households. Producer income, cost of living, and farm management expenses were modeled using regression, statistical, and machine learning methods. Subsequently, these variables were integrated to construct a financial risk index, which was normalized using expert scoring. The index was validated using data from 100 additional producers, for whom annual repayment capacity and maximum loan amounts were estimated according to their risk level. The results indicated that incorporating municipal-level economic variables, such as estimated average prices, income, and expenses, enhanced predictive accuracy and improved the rational allocation of loan amounts. The study concludes that credit risk analysis based on variables related to human, productive, and economic capital constitutes an effective strategy for improving access to finance in rural areas. Full article
(This article belongs to the Special Issue Lending, Credit Risk and Financial Management)
Show Figures

Figure 1

16 pages, 1019 KB  
Systematic Review
Cost Management in Healthcare: A PRISMA-Based Systematic Review of International Research
by Sofia Nair Barbosa, Amélia Cristina Ferreira Silva, Isabel Maldonado and Pedro Gaspar
Adm. Sci. 2026, 16(1), 46; https://doi.org/10.3390/admsci16010046 - 16 Jan 2026
Viewed by 177
Abstract
The growing economic pressures on healthcare systems have heightened the need for effective and sustainable cost management strategies. This study presents a PRISMA-based systematic review of 210 peer-reviewed articles published between 1974 and 2024, retrieved from the Scopus and Web of Science databases. [...] Read more.
The growing economic pressures on healthcare systems have heightened the need for effective and sustainable cost management strategies. This study presents a PRISMA-based systematic review of 210 peer-reviewed articles published between 1974 and 2024, retrieved from the Scopus and Web of Science databases. Following a structured selection and screening process, the articles were analysed to identify dominant cost control tools, contextual applications, and methodological trends across diverse health systems. The findings highlight a strong prevalence of Activity-Based Costing (ABC), Diagnosis-Related Groups (DRG), and benchmarking practices, predominantly in public hospital settings. However, significant thematic gaps remain, particularly concerning low-income countries, interdisciplinary integration, and the evaluation of digital technologies for financial optimisation. This review provides a comprehensive thematic synthesis of international research, consolidating knowledge in healthcare cost management and offering evidence-based recommendations to guide future empirical research, policy design, and strategic planning in health finance. Full article
(This article belongs to the Section Strategic Management)
Show Figures

Figure 1

27 pages, 1407 KB  
Systematic Review
Green Bonds and Green Banking Loans: A Systematic Literature Review
by Paulo Alcarva, João Pinto, Luis Pacheco, Mara Madaleno and Teresa Barros
Sustainability 2026, 18(2), 898; https://doi.org/10.3390/su18020898 - 15 Jan 2026
Viewed by 207
Abstract
The main purpose of this research is to examine the significance of green bonds and green banking loans as financing tools for ecologically sustainable projects in the face of increasing worldwide environmental issues. This research seeks to uncover the determinants of both instruments’ [...] Read more.
The main purpose of this research is to examine the significance of green bonds and green banking loans as financing tools for ecologically sustainable projects in the face of increasing worldwide environmental issues. This research seeks to uncover the determinants of both instruments’ issuance and the obstacles to their acceptance. A thorough systematic literature review will be conducted to assess the efficacy of these tools in improving company financial performance and cost of debt, advancing environmental sustainability, and influencing investor behavior. This methodology guarantees a comprehensive and impartial examination of peer-reviewed publications from reputable sources such as Web of Science and Scopus. Although issues such as greenwashing, market liquidity, and regulatory discrepancies still exist, both tools are growing steadily in the sustainable financing spectrum. The results also suggest that both instruments are influenced by several factors, often overlapping due to their common focus on financing sustainable projects. The credit rating, financial health, and overall environmental performance of the issuing entity significantly influence the attractiveness and pricing of green bonds, as do the market conditions, regulatory frameworks, and certification. The environmental profile and creditworthiness of the borrower are key determinants for green banking loans. The review enhances the current body of knowledge by presenting a theoretical structure for comprehending the dynamics of green debt markets and proposing practical recommendations for policymakers and financial institutions. Furthermore, it emphasizes the deficiencies in existing research, including the need for further longitudinal investigations into green bank loans and a more thorough examination of the notion of ‘greenium’. We searched Web of Science and Scopus up to 26 April 2024. Eligibility criteria included peer-reviewed English-language studies on green bonds or green banking loans. After screening, 128 studies were found to have met the inclusion criteria. Full article
(This article belongs to the Collection Sustainability in Financial Industry)
Show Figures

Figure 1

19 pages, 528 KB  
Article
On Cost-Effectiveness of Language Models for Time Series Anomaly Detection
by Ali Yassine, Luca Cagliero and Luca Vassio
Information 2026, 17(1), 72; https://doi.org/10.3390/info17010072 - 12 Jan 2026
Viewed by 261
Abstract
Detecting anomalies in time series data is crucial across several domains, including healthcare, finance, and automotive. Large Language Models (LLMs) have recently shown promising results by leveraging robust model pretraining. However, fine-tuning LLMs with several billion parameters requires a large number of training [...] Read more.
Detecting anomalies in time series data is crucial across several domains, including healthcare, finance, and automotive. Large Language Models (LLMs) have recently shown promising results by leveraging robust model pretraining. However, fine-tuning LLMs with several billion parameters requires a large number of training samples and significant training costs. Conversely, LLMs under a zero-shot learning setting require lower overall computational costs, but can fall short in handling complex anomalies. In this paper, we explore the use of lightweight language models for Time Series Anomaly Detection, either zero-shot or via fine-tuning them. Specifically, we leverage lightweight models that were originally designed for time series forecasting, benchmarking them for anomaly detection against both open-source and proprietary LLMs across different datasets. Our experiments demonstrate that lightweight models (<1 Billion parameters) provide a cost-effective solution, as they achieve performance that is competitive and sometimes even superior to that of larger models (>70 Billions). Full article
(This article belongs to the Special Issue Deep Learning Approach for Time Series Forecasting)
Show Figures

Graphical abstract

18 pages, 634 KB  
Article
Sustainability Practices and Capital Costs: Evidence from Banks and Financial Technology Firms in Global Markets
by Raminta Vaitiekuniene and Alfreda Sapkauskiene
Int. J. Financial Stud. 2026, 14(1), 20; https://doi.org/10.3390/ijfs14010020 - 12 Jan 2026
Viewed by 254
Abstract
This paper examines the impact of environmental, social, and governance (ESG) disclosure on the cost of capital for banks as well as financial technology companies in Europe, America, and Asia from 2010 to 2024. The study investigates how sustainability affects financing conditions in [...] Read more.
This paper examines the impact of environmental, social, and governance (ESG) disclosure on the cost of capital for banks as well as financial technology companies in Europe, America, and Asia from 2010 to 2024. The study investigates how sustainability affects financing conditions in the two institutional settings of conventional and digital financial intermediaries. We estimate the average cost of capital using the traditional WACC (weighted average cost of capital) formula, which calculates the cost and proportions of debt and equity capital. Panel regressions with firm and year fixed effects are used, along with an instrumental variable (IV) approach (2SLS), by way of peer-based ESG instruments to correct for endogeneity. The paper also carries out robustness checks such as the Anderson–Rubin weak IV tests and over identification diagnostics. The findings indicate that more ESG disclosure has a significant negative effect on WACC and debt costs and no robust impact on equity cost. Governance disclosure is revealed to be the dominant dimension and it always correlates with lower financing costs. Environmental disclosure is occasionally associated with a higher cost of equity, owing to investors’ expectation of short-term compliance costs. The results shed light on the dynamic relationship between innovation and sustainability in driving banks and financial technology firms financing environment. Full article
Show Figures

Figure 1

17 pages, 1103 KB  
Article
Accounting for the Environmental Costs of Nature-Based Solutions Through Indirect Monetization of Ecosystem Services: Evidence from European Practices and Implementations
by Francesco Sica, Maria Rosaria Guarini, Pierluigi Morano and Francesco Tajani
Land 2026, 15(1), 151; https://doi.org/10.3390/land15010151 - 11 Jan 2026
Viewed by 371
Abstract
In response to recent policies on sustainable finance, nature restoration, soil protection, and biodiversity conservation, it is increasingly important for projects to assess their impacts on natural capital to safeguard Ecosystem Services (ES). Nature-Based Solutions (NBSs) are recognized as strategic tools for fostering [...] Read more.
In response to recent policies on sustainable finance, nature restoration, soil protection, and biodiversity conservation, it is increasingly important for projects to assess their impacts on natural capital to safeguard Ecosystem Services (ES). Nature-Based Solutions (NBSs) are recognized as strategic tools for fostering cost-effective, nature- and people-centered development. Yet, standard economic and financial assessment methods often fall short, as many ES lack market prices. Indirect, ecosystem-based approaches—such as ES monetization and environmental cost accounting—are therefore critical. This study evaluates the feasibility of investing in NBSs by estimating their economic and financial value through indirect ES valuation. An empirical methodology is applied to quantify environmental costs relative to ES delivery, using Willingness to Pay (WTP) as a proxy for the economic relevance of NBSs. The proposed ES-Cost Accounting (ES-CA) framework was implemented across major NBS categories in Europe. Results reveal that the scale of NBS implementation significantly influences both unit environmental costs and ES provision: larger interventions tend to be more cost-efficient and generate broader benefits, whereas smaller solutions are more expensive per unit but provide more localized or specialized services. The findings offer practical guidance for robust cost–benefit analyses and support investment planning in sustainable climate adaptation and mitigation from an ES perspective. Full article
(This article belongs to the Special Issue Urban Resilience and Heritage Management (Second Edition))
Show Figures

Figure 1

18 pages, 827 KB  
Article
Patient Capital and ESG Performance in the Pharmaceutical Sector: A Pathway to Sustainable Development
by Yanan Zhu, Yongfei Liu and Yuwen Chen
Sustainability 2026, 18(2), 709; https://doi.org/10.3390/su18020709 - 10 Jan 2026
Viewed by 166
Abstract
As global sustainable development progresses and the United Nations Sustainable Development Goals (SDGs) gain increasing prominence, pharmaceutical manufacturing firms face mounting challenges in implementing environmental, social, and governance (ESG) practices; these include high environmental compliance costs, limited drug accessibility, and governance inefficiencies. Patient [...] Read more.
As global sustainable development progresses and the United Nations Sustainable Development Goals (SDGs) gain increasing prominence, pharmaceutical manufacturing firms face mounting challenges in implementing environmental, social, and governance (ESG) practices; these include high environmental compliance costs, limited drug accessibility, and governance inefficiencies. Patient capital, characterized by long investment horizons and high tolerance for risk, is well aligned with the long-term nature of ESG-oriented activities in this industry. Using a sample of pharmaceutical manufacturing companies listed on the Shanghai and Shenzhen A-share markets from 2015 to 2024, this study systematically examines the impact of patient capital on corporate ESG performance and explores the underlying mechanisms. The empirical results show that patient capital significantly improves ESG performance among pharmaceutical manufacturing firms. These findings remain robust across a series of robustness checks, including alternative variable measurements, sample adjustments, propensity score matching, instrumental variable estimation, and changes in the sample period. Further analysis reveals that patient capital enhances ESG performance through two primary channels: alleviating financing constraints and increasing R&D investment intensity. By focusing on the pharmaceutical manufacturing industry, this study extends the literature on patient capital to a highly regulated and socially sensitive sector, providing empirical evidence on how long-term, value-oriented capital can support sustainable development and improve ESG performance in industries with strong public welfare attributes. Full article
Show Figures

Figure 1

37 pages, 1413 KB  
Systematic Review
Emerging Technologies in Financial Services: From Virtualization and Cloud Infrastructures to Edge Computing Applications
by Georgios Lambropoulos, Sarandis Mitropoulos and Christos Douligeris
Computers 2026, 15(1), 41; https://doi.org/10.3390/computers15010041 - 9 Jan 2026
Viewed by 398
Abstract
The financial services sector is experiencing unprecedented transformation through the adoption of virtualization technologies, encompassing cloud computing and edge computing digitalization initiatives that fundamentally alter operational paradigms and competitive dynamics within the industry. This systematic literature review employed a comprehensive methodology, analyzing peer-reviewed [...] Read more.
The financial services sector is experiencing unprecedented transformation through the adoption of virtualization technologies, encompassing cloud computing and edge computing digitalization initiatives that fundamentally alter operational paradigms and competitive dynamics within the industry. This systematic literature review employed a comprehensive methodology, analyzing peer-reviewed articles, systematic reviews, and industry reports published between 2016 and 2025 across three primary technological domains, utilizing thematic content analysis to synthesize findings and identify key implementation patterns, performance outcomes, and emerging challenges. The analysis reveals consistent evidence of positive long-term performance outcomes from virtualization technology adoption, including average transaction processing time reductions of 69% through edge computing implementations, substantial operational cost savings and efficiency improvements through cloud computing adoption, while simultaneously identifying critical challenges related to regulatory compliance, security management, and organizational transformation requirements. Virtualization technology offers transformative potential for financial services through improved operational efficiency, enhanced customer experience, and competitive advantage creation, though successful implementation requires sophisticated approaches to standardization, regulatory compliance, and change management, with future research needed to develop integrative frameworks addressing technology convergence and emerging applications in decentralized finance and digital currency systems. Full article
(This article belongs to the Section Cloud Continuum and Enabled Applications)
Show Figures

Figure 1

30 pages, 2420 KB  
Review
Frugal Entrepreneurial Ecosystems and Alternative Finance in Emerging Economies: Pathways to Resilience and Performance and the Role of Incubators and Innovation Hubs
by Badr Machkour and Ahmed Abriane
J. Risk Financial Manag. 2026, 19(1), 55; https://doi.org/10.3390/jrfm19010055 - 8 Jan 2026
Viewed by 251
Abstract
Between 2018 and 2025, alternative finance expanded while micro-, small- and medium-sized enterprises in emerging economies continued to face a substantial funding gap. This study examines how entrepreneurial frugality articulates frugal ecosystems, access to alternative finance, resilience and SME performance within a single [...] Read more.
Between 2018 and 2025, alternative finance expanded while micro-, small- and medium-sized enterprises in emerging economies continued to face a substantial funding gap. This study examines how entrepreneurial frugality articulates frugal ecosystems, access to alternative finance, resilience and SME performance within a single explanatory framework. Following PRISMA 2020 and PRISMA-S, we conduct a systematic review of Scopus, Web of Science and Cairn; out of 1483 records, 106 peer-reviewed studies are retained and assessed using the Mixed Methods Appraisal Tool and a narrative synthesis approach. The findings show that frugal ecosystems characterized by pooled assets, norms of repair and modularity, and lightweight digital tools reduce experimentation costs and develop frugal innovation as an organizational capability. This capability enhances access to alternative finance by generating readable quality signals, while non-bank channels provide a financial buffer that aligns liquidity with operating cycles and strengthens entrepreneurial resilience. The article proposes an operationalized conceptual model, measurement guidelines for future quantitative surveys, and public policy and managerial implications to support frugal and inclusive innovation trajectories in emerging contexts. Full article
Show Figures

Graphical abstract

Back to TopTop