Credit Risk Index as a Support Tool for the Financial Inclusion of Smallholder Coffee Producers
Abstract
1. Introduction
2. Materials and Methods
2.1. Study Design and Methodological Approach
2.1.1. Rationale for Mixed-Methods Design
2.1.2. Systematic Review
2.1.3. Collection of Qualitative Information and Socioeconomic Characterization
2.1.4. Modeling of Composite Variables
Incomes
- a
- Potential meteorological variables and regression techniques for estimating coffee production were identified. In addition, relevant sources of meteorological and coffee production data in Colombia were identified to support the construction of the dataset used to train and evaluate the prediction models.
- Data understanding: The data obtained from the identified sources were collected, described, explored, and evaluated for quality.
- Data preparation: The data collected in the previous phase were selected and cleaned. Meteorological data were then integrated with coffee production data, followed by formatting procedures, as the information originated from heterogeneous sources and was structured in different formats.
- Modeling: The models for estimating coffee production based on meteorological variables were developed and trained using the dataset created in the previous phase. Necessary adjustments and calibrations were made until optimal model performance was achieved.
- This phase was conducted in parallel with the modeling stage. Once the trained model results were obtained, their performance was evaluated using different metrics to select the model with the best performance.
- Deployment: The dataset was stored in a database along with the trained estimation model. An Application Programming Interface (API) was developed to manage and automate the extraction of new meteorological data and to generate new production estimates using the trained model.
- Data collection: Coffee production data and meteorological data were collected from 112 different locations in Colombia, selected due to their importance in national coffee production. The production data covered the period from 2007 to 2023, while the meteorological data covered 2006 to 2023.
- Data aggregation: The collected data were aggregated to a 0.5° × 0.5° spatial scale (latitude and longitude) to homogenize the information and facilitate analysis.
- Descriptive analysis: A descriptive analysis was conducted to identify key characteristics of the datasets, including the number of records and variables, as well as the temporal and spatial distribution of the data.
- Analytical tools: Various statistical and data visualization tools were used to interpret the collected information. These tools facilitated the identification of patterns and trends in both production and meteorological data.
- Data validation: Validation procedures were performed to ensure the accuracy and consistency of the collected and aggregated data.
- b
- The price of the coffee load was calculated using reports from the National Federation of Coffee Growers (Equation (2)).
Expenses
- Producer Living Costs
- Definition of attributes and data extraction
- is the estimated cost of the category in month t
- is the cost in the previous month
- is the monthly CPI variation for that category
- Projection of Cost of Living through linear regression
- Costt is the projected cost in month t
- and are the coefficients estimated using ordinary least squares
- t represents time (in months since the start of the analysis)
- is the model error term
- B.
- Coffee Management Costs per Hectare
- Data collection and organization
- Definition of variables
- Year (continuous time variable)
- Annual inflation (economic variable, expressed as a proportion)
- Farm area (categorical variable grouped, defined as described above)
- Statistical model construction
- is the intercept
- and are coefficients associated with the explanatory variables
- is the error term
2.1.5. Financial Risk Index
Expert Panel Composition and Mathematical Aggregation
Expert Panel Composition
Scoring Procedure
Aggregation Method and Reliability Assessment
Empirical Validation of the Financial Risk Index
2.1.6. Estimation of Annual Payment Capacity
Adjustment by Risk Score
Calculation of Maximum Loan Amount
- P = maximum loan amount
- i = monthly interest rate
- n = loan term in months
2.2. Sampling Frame, Geographic Scope, and Representativeness
- Fieldwork Sample (n = 300)
- Sampling frame and method
- B.
- Validation Sample (n = 100 producers)
- C.
- Assessment of Representativeness
3. Results
3.1. Selection of Parameters for the Credit Risk Index for Coffee Producers
3.2. Modeling of Socioeconomic Indicators of Smallholder Producers
3.2.1. Income
Coffee Production Estimation
Model Development and Selection
Optimal Model Results
- R2: 0.9128
- MAE: 0.3775 ln (tons)
- RMSE: 0.5437 ln (tons)
- MAPE: 0.061 (6.1%)
- Correlation Coefficient: 0.9563
Why RFR Outperformed Other Models
Dataset Aggregation
Integration with Subsequent Econometric Analyses
3.2.2. Expenditure
Cost of Living
Production Management Costs per Hectare
3.2.3. Credit Risk Level
Credit Risk Profiles
3.2.4. Characteristics of Coffee Growers Receiving Higher Loan Amounts
3.3. Summary of Key Findings
- Finding 1: Distinct Credit Risk Profiles among Coffee Producers
- Finding 2: Key Determinants of Credit Amounts
- Finding 3: Added Value of the Composite Risk Index
4. Discussion
4.1. Credit Risk Profiles Among Coffee Growers
4.2. Characteristics of Coffee Growers with a Higher Probability of Receiving Large Loans
4.3. Financial Risk Indices for the Financial Inclusion of Coffee Producers
5. Conclusions
Limitations and Scope of Generalizability
Author Contributions
Funding
Institutional Review Board Statement
Informed Consent Statement
Data Availability Statement
Acknowledgments
Conflicts of Interest
Abbreviations
| DANE | Departamento Administrativo Nacional de Estadística |
| FNC | Federación Nacional de Cafeteros de Colombia |
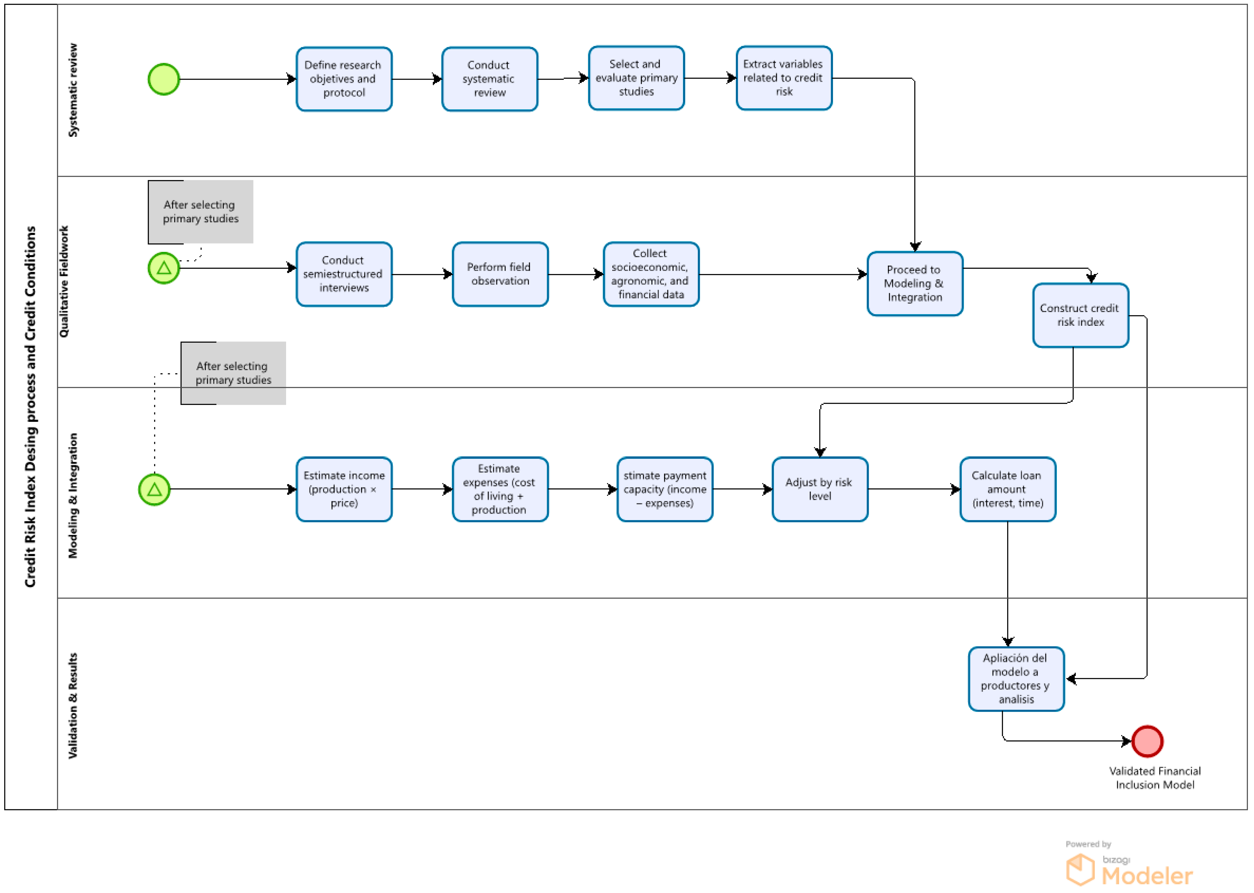
Appendix A

- Methodological Diagram of the Index Design Process

| Kolmogorov–Smirnov a | Shapiro–Wilk | |||||
|---|---|---|---|---|---|---|
| Estatistic | gl | Sig. | Estatistic | gl | Sig. | |
| Standardized Residual | 0.083 | 100 | 0.090 | 0.979 | 100 | 0.116 |
| Model | Sum of Squares | df | Mean Square | F | Sig. |
|---|---|---|---|---|---|
| 1 Regression | 4,305,720,320,332,348.000 | 20 | 215,286,016,016,617.400 | 168.478 | 0.000 a |
| Residual | 100,948,225,050,433.830 | 79 | 1,277,825,633,549.795 | ||
| Total | 4,406,668,545,382,782.000 | 99 |
| Model | R | R Square | Adjusted R Square | Standard Error of the Estimate |
|---|---|---|---|---|
| 1 | 0.988 a | 0.977 | 0.971 | 1,130,409.49817 |
| Model | Unstandardized Coefficients | Standardized Coefficients | T | Sig. | Collinearity Statistics |
|---|---|---|---|---|---|
| B | Std. Error | Beta | |||
| 1 | (Constant) | −10,989,198.734 | 3,321,727.038 | −3.308 | |
| Age (years) | 115,076.395 | 162,044.594 | 0.013 | 0.710 | |
| Family members | 8611.623 | 154,341.965 | 0.001 | 0.056 | |
| Educational level | 179,623.144 | 163,415.836 | 0.022 | 1.099 | |
| Coffee experience (years) | 794,705.194 | 257,812.064 | 0.060 | 3.082 | |
| Technical assistance | 558,280.157 | 253,640.720 | 0.042 | 2.201 | |
| Soil analysis | 488,137.012 | 264,178.561 | 0.037 | 1.848 | |
| Coffee type | 61,886.670 | 95,449.324 | 0.012 | 0.648 | |
| Infrastructure | 63,517.876 | 241,965.371 | 0.005 | 0.263 | |
| Association member | 410,575.894 | 254,416.504 | 0.031 | 1.614 | |
| Land ownership | −287,678.654 | 240,709.448 | −0.022 | −1.195 | |
| Additional income | 629,263.253 | 258,358.888 | 0.047 | 2.436 | |
| Farm size (ha) | 401,455.387 | 230,019.261 | 0.068 | 1.745 | |
| Previous credits | 213,702.691 | 253,741.750 | 0.016 | 0.842 | |
| Agricultural insurance | 286,933.931 | 241,376.201 | 0.022 | 1.189 | |
| Coffee ID | 122,631.480 | 254,022.025 | 0.009 | 0.483 | |
| Type of marketing | 221,577.711 | 265,911.256 | 0.017 | 0.833 | |
| Cost_per_hectare (COP) | −0.790 | 0.284 | −0.135 | −2.780 | |
| Expenses (COP) b | 2.303 × 10−12 | 0.000 | 0.004 | 0.186 | |
| Yield prediction (Ton ha−1) | −1,263,408.036 | 1,311,554.419 | −0.059 | −0.963 | |
| Total income | 0.614 | 0.040 | 1.070 | 15.399 |
Appendix B
- Regression techniques (MLR, SVR, RFR)
- Feature selection strategies
- Time ranges and temporal aggregations
- Geographic regions and target variables
| Dataset Type | Regression Model | Feature Selection | Time Range | Temporal Aggregation | Region | Target Variable | MAE | MAPE | R2 | Max Error | RMSE | Selected Features |
|---|---|---|---|---|---|---|---|---|---|---|---|---|
| Aggregated | RFR | No | First 6 months | Month | South | Log_Production | 0.23 | 0.03 | 0.96 | 0.70 | 0.29 | 21 |
| Aggregated | RFR | No | First 6 months | Stages | Central South | Log_Production | 0.17 | 0.02 | 0.95 | 0.53 | 0.22 | 18 |
| Aggregated | RFR | No | First 6 months | Stages | National | Log_Production | 0.38 | 0.06 | 0.91 | 3.82 | 0.55 | 10 |
| Aggregated | RFR | No | First 6 months | Stages | National | Log_Production | 0.38 | 0.06 | 0.91 | 3.99 | 0.55 | 19 |
| Aggregated | RFR | Yes | First 6 months | Stages | National | Log_Production | 0.38 | 0.06 | 0.91 | 3.88 | 0.55 | 19 |
| Aggregated | RFR | Yes | First 6 months | Stages | National | Log_Production | 0.39 | 0.06 | 0.91 | 3.72 | 0.56 | 19 |
| Aggregated | RFR | No | First 6 months | Stages | National | Log_Production | 0.38 | 0.06 | 0.91 | 3.84 | 0.56 | 19 |
| Aggregated | RFR | No | First 6 months | Month | Central North | Log_Production | 0.28 | 0.03 | 0.90 | 1.38 | 0.38 | 21 |
| Aggregated | RFR | Yes | First 6 months | Month | Central South | Log_Production | 0.24 | 0.03 | 0.89 | 0.82 | 0.31 | 21 |
| Aggregated | RFR | No | First 6 months | Month | Central South | Log_Production | 0.24 | 0.03 | 0.89 | 0.82 | 0.31 | 21 |
| Aggregated | RFR | No | First 6 months | Month | National | Log_Production | 0.41 | 0.07 | 0.89 | 4.44 | 0.61 | 22 |
| Aggregated | RFR | No | First 6 months | Month | National | Log_Production | 0.43 | 0.07 | 0.88 | 4.40 | 0.63 | 15 |
| Aggregated | RFR | No | First 6 months | Month | National | Log_Production | 0.43 | 0.07 | 0.88 | 4.61 | 0.64 | 22 |
| Aggregated | RFR | No | First 6 months | Stages | Central North | Log_Production | 0.26 | 0.03 | 0.88 | 2.42 | 0.41 | 18 |
| Aggregated | RFR | Yes | First 6 months | Month | Central North | Log_Production | 0.29 | 0.04 | 0.87 | 2.47 | 0.43 | 7 |
| Aggregated | RFR | No | Coffee Year | Month | National | Log_Production | 0.49 | 0.08 | 0.85 | 3.64 | 0.71 | 40 |
| Aggregated | RFR | Yes | First 6 months | Month | National | Log_Production | 0.48 | 0.08 | 0.82 | 4.98 | 0.79 | 22 |
| Aggregated | RFR | No | Coffee Year | Stages | National | Log_Production | 0.46 | 0.07 | 0.81 | 4.81 | 0.80 | 28 |
| Aggregated | RFR | Yes | Coffee Year | Stages | National | Log_Production | 0.58 | 0.09 | 0.80 | 4.25 | 0.83 | 9 |
| Aggregated | RFR | Yes | Coffee Year | Month | National | Log_Production | 0.60 | 0.09 | 0.80 | 3.86 | 0.83 | 10 |
| Aggregated | RFR | No | First 6 months | Stages | North | Log_Production | 0.52 | 0.08 | 0.80 | 3.03 | 0.70 | 18 |
| Aggregated | RFR | No | First 6 months | Month | North | Log_Production | 0.55 | 0.09 | 0.78 | 3.01 | 0.73 | 21 |
| Aggregated | RFR | Yes | First 6 months | Month | National | Log_Production | 0.51 | 0.08 | 0.76 | 4.94 | 0.90 | 22 |
| Aggregated | SVR | Yes | First 6 months | Month | Central North | Log_Production | 0.24 | 0.03 | 0.93 | 0.77 | 0.31 | 7 |
| Aggregated | SVR | No | First 6 months | Stages | Central South | Log_Production | 0.24 | 0.03 | 0.90 | 0.82 | 0.30 | 18 |
| Aggregated | SVR | No | First 6 months | Stages | South | Log_Production | 0.39 | 0.05 | 0.85 | 1.58 | 0.53 | 18 |
| Aggregated | SVR | No | First 6 months | Month | Central South | Log_Production | 0.23 | 0.03 | 0.89 | 1.35 | 0.32 | 21 |
| Aggregated | MLR | No | First 6 months | Stages | Central South | Log_Production | 0.33 | 0.04 | 0.77 | 1.63 | 0.46 | 18 |
| Aggregated | MLR | No | First 6 months | Month | Central South | Log_Production | 0.31 | 0.04 | 0.80 | 1.57 | 0.44 | 21 |
References
- Aitken, R. (2017). “All data is credit data”: Constituting the unbanked. Competition & Change, 21(4), 1–28. [Google Scholar] [CrossRef]
- Banco Agrario. (2023). Informe de tasas de interés crédito agropecuario. Banco Agrario de Colombia. [Google Scholar]
- Banco de la República. (2023). Informe de estabilidad financiera. Banco de la República. [Google Scholar]
- Banco Interamericano de Desarrollo (BID). (2018). Inclusión financiera en América Latina y el Caribe: Acceso, uso y calidad. BID. [Google Scholar]
- Barrett, C. B., Reardon, T., & Webb, P. (2001). Nonfarm income diversification and household livelihood strategies in rural Africa. Food Policy, 26(4), 315–331. [Google Scholar] [CrossRef]
- Beck, T., Demirgüç-Kunt, A., & Martínez Peria, M. S. (2011). Bank financing for SMEs: Evidence across countries and bank ownership types. Journal of Financial Services Research, 39(1–2), 35–54. [Google Scholar] [CrossRef]
- Björkegren, D., & Grissen, D. (2020). Behavior revealed in mobile phone usage predicts loan repayment. The World Bank Economic Review, 34(3), 618–634. [Google Scholar] [CrossRef]
- Breeden, J. L. (2021). A survey of machine learning in credit risk. Journal of Credit Risk, 17(3), 1–60. [Google Scholar] [CrossRef]
- Carter, M. R., & Olinto, P. (2003). Getting institutions right for whom? Credit constraints and the impact of property rights on the quantity and composition of investment. American Journal of Agricultural Economics, 85(1), 173–186. [Google Scholar] [CrossRef]
- Castro, C., & Garcia, K. (2014). Default risk in agricultural lending: The effects of commodity price volatility and climate. Inter-American Development Bank. [Google Scholar] [CrossRef]
- Clemen, R. T., & Winkler, R. L. (1999). Combining probability distributions from experts in risk analysis. Risk Analysis, 19, 187–203. [Google Scholar] [CrossRef]
- De Janvry, A., McIntosh, C., & Sadoulet, E. (2010). The supply- and demand-side impacts of credit market information. Journal of Development Economics, 93(2), 173–188. [Google Scholar] [CrossRef]
- Demirgüç-Kunt, A., Klapper, L., Singer, D., Ansar, S., & Hess, J. (2020). The global findex database 2017: Measuring financial inclusion and the fintech revolution. The World Bank Economic Review, 34, 2–8. [Google Scholar] [CrossRef]
- Departamento Administrativo Nacional de Estadística (DANE). (n.d.). Índice de precios al consumidor (IPC) histórico. DANE. Available online: https://www.dane.gov.co/index.php/estadisticas-por-tema/precios-y-costos/indice-de-precios-al-consumidor-ipc/ipc-historico (accessed on 20 February 2025).
- Departamento Administrativo Nacional de Estadística (DANE). (2018). Encuesta nacional de presupuesto de los hogares 2016–2017. DANE. Available online: https://www.dane.gov.co/files/investigaciones/boletines/enph/boletin-enph-2017.pdf (accessed on 20 February 2025).
- Departamento Administrativo Nacional de Estadística (DANE). (2023). Sistema de información de precios y abastecimiento del sector agropecuario (SIPSA)—Informe anual 2023. DANE. [Google Scholar]
- Dercon, S. (2004). Growth and shocks: Evidence from rural Ethiopia. Journal of Development Economics, 74(2), 309–329. [Google Scholar] [CrossRef]
- Diagne, A., & Zeller, M. (2001). Access to credit and its impact on welfare in Malawi (153p, Research Report No. 116). International Food Policy Research Institute. [Google Scholar]
- Dorfleitner, G., Just-Marx, S., & Priberny, C. (2017). What drives the repayment of agricultural micro loans? Evidence from Nicaragua. The Quarterly Review of Economics and Finance, 63, 89–100. [Google Scholar] [CrossRef]
- Estrada, D., Granger, C., Salas, V., & Segura, J. S. (2025). Characterization of credit for small rural producers in Colombia: Recent developments and challenge. Documentos de Trabajo sobre Economía Regional y Urbana 337. Banco de la Republica de Colombia. [Google Scholar] [CrossRef]
- Federación Nacional de Cafeteros de Colombia (FNC). (2019). Costos de producción de café en Colombia 2018–2019. FNC. Available online: https://federaciondecafeteros.org/app/uploads/2019/12/Econom%C3%ADa-Cafetera-No.-30_Web.pdf (accessed on 20 February 2025).
- Federación Nacional de Cafeteros de Colombia (FNC). (2020). El café en Colombia: Informe anual 2020. FNC. [Google Scholar]
- Federación Nacional de Cafeteros de Colombia (FNC). (2022). Informe de sostenibilidad económica del sector cafetero colombiano. FNC. [Google Scholar]
- Federación Nacional de Cafeteros de Colombia (FNC). (2023a). Estadísticas de productores cafeteros, departamento del Cauca. FNC. [Google Scholar]
- Federación Nacional de Cafeteros de Colombia (FNC). (2023b). Informe de gestión 2023. FNC. [Google Scholar]
- Food and Agriculture Organization of the United Nations (FAO). (2020). The state of agricultural commodity markets 2020: Agricultural markets and sustainable development—Global value chains, smallholder farmers and digital innovations. FAO. Available online: https://www.fao.org/interactive/state-of-agricultural-commodity-markets/2020/en/ (accessed on 5 September 2025).
- Genova, M. C., Yu, M., & Highhouse, S. (2012). Pushing the limits for judgmental consistency: Comparing random and unit weighting schemes to expert judgment. Journal of Behavioral Decision Making, 25(5), 435–449. [Google Scholar] [CrossRef]
- Ghosh, M. (2013). Microfinance and rural poverty. In Liberalization, growth and regional disparities in India. India Studies in Business and Economics. Springer India. [Google Scholar] [CrossRef]
- Green, K. C., Armstrong, J. S., & Cuzán, A. G. (2015). The aggregation of expert judgment: Do good things come to those who weight? Risk Analysis, 35(1), 5–11. [Google Scholar] [CrossRef]
- Guirkinger, C., & Boucher, S. (2008). Credit constraints and productivity in Peruvian agriculture. Agricultural Economics, 39(3), 295–308. [Google Scholar] [CrossRef]
- Hurley, M., & Adebayo, J. (2017). Credit scoring in the era of big data. Yale Journal of Law and Technology, 18(1), 148–216. Available online: https://yjolt.org/credit-scoring-era-big-data (accessed on 5 September 2025).
- IBM. (n.d.). Conceptos básicos de ayuda de CRISP-DM—Documentación de IBM. ibm.com. Available online: https://www.ibm.com/docs/es/spss-modeler/saas?topic=dm-crisp-help-overview (accessed on 25 October 2025).
- Instituto de Hidrología, Meteorología y Estudios Ambientales—IDEAM. (2024). Datos climatológicos y meteorológicos históricos. Sistema de Información Ambiental de Colombia (SIAC). [Google Scholar]
- International Coffee Organization (ICO). (2021). Coffee development report 2020: The value of coffee—Sustainability, inclusiveness, and resilience of the coffee global value chain. Available online: https://icocoffee.org/wp-content/uploads/2022/11/CDR2020.pdf (accessed on 5 September 2025).
- Keeney, R. L., McDaniels, T. L., & Swalm, A. (2011). Value-focused thinking: A path to creative decision making. University of Cambridge Press. [Google Scholar] [CrossRef]
- Kitchenham. (2007). Guidelines for performing systematic literature reviews in software engineering. Keele University and Durham University Joint Report, UK, Evidence-Based Software Engineering (EBSE) Group 2007-01. Available online: https://legacyfileshare.elsevier.com/promis_misc/525444systematicreviewsguide.pdf (accessed on 5 May 2011).
- Leibovich, J., Córdoba, C., Méndez, J. D., Aguinaga, M., Izquierdo, J., & Buitrago, L. A. (2023). Determinantes socioeconómicos, productivos y de disponibilidad de productos financieros para el acceso y uso de crédito de los productores de café en Colombia (Working Paper). Universidad del Rosario. [Google Scholar] [CrossRef]
- Li, Y., & Zhang, C. (2025). Farmers’ credit risk evaluation with an explainable hybrid machine learning model. Pacific-Basin Finance Journal, 89, 102744. [Google Scholar] [CrossRef]
- Li, Z., & Zhang, Q. (2022). Credit index screening model of family farms and family ranches based on fuzzy bayesian theory of depth weighting. Complexity, 2022, 5381208. [Google Scholar] [CrossRef]
- Liu, B., Ren, B., & Jin, F. (2025). Does climate risk affect the ease of access to credit for farmers? Evidence from CHFS. International Review of Economics & Finance, 97, 103813. [Google Scholar] [CrossRef]
- Moreno-Menéndez, F. M., González-Prida, V., Pariona-Amaya, D., Zacarías-Rodríguez, V. E., Zacarías-Vallejos, V., Zacarías-Vallejos, S. R., Aguilar-Cuevas, L. A., & Campos-Carpena, L. P. (2025). Improving financial sustainability through effective credit risk management and human talent development in microfinance institutions. International Journal of Financial Studies, 13(2), 60. [Google Scholar] [CrossRef]
- Nuñez, R., & Osorio-Caballero, M. I. (2021). Remittances, migration, and poverty. A study for Mexico and Central America. Investigación Económica, 80(318), 98. [Google Scholar] [CrossRef]
- Roy, P. K., & Shaw, K. (2021). A multicriteria credit scoring model for SMEs using hybrid BWM and TOPSIS. Financial Innovation, 7(1), 77. [Google Scholar] [CrossRef]
- Urrea, M. A., & Maldonado, J. H. (2011). Vulnerability and risk management: The importance of financial inclusion for beneficiaries of conditional transfers in Colombia. Canadian Journal of Development Studies, 32(4), 381–398. [Google Scholar] [CrossRef]
- Villarreal, F. G. (Ed.). (2017). Inclusión financiera de pequeños productores rurales. Libros de la CEPAL, N° 147 (LC/PUB.2017/15-P). Comisión Económica para América Latina y el Caribe (CEPAL). [Google Scholar]
- World Bank. (2020a). Enabling inclusive agricultural finance. World Bank. [Google Scholar]
- World Bank. (2020b). World development report 2020: Trading for development in the age of global value chains. World Bank Group. [Google Scholar]
- Wossen, T., Abdoulaye, T., Alene, A., Feleke, S., Menkir, A., & Manyong, V. (2017). Impacts of extension access and cooperative membership on technology adoption and household welfare. Journal of Rural Studies, 54, 223–233. [Google Scholar] [CrossRef]
- Zhang, C., & Li, Y. (2025). Digital inclusive finance harvest: Cultivating creditworthiness for small agricultural businesses. Pacific-Basin Finance Journal, 91, 102731. [Google Scholar] [CrossRef]





| Category | Variable | Scale | Data Type | Source | Calculation Method |
|---|---|---|---|---|---|
| Income | 3.1 Producer income | Continuous | Quantitative | (FNC, 2023b; IDEAM, 2024) | Income = Load of dry parchment coffee × Price per load. The price was estimated using the equation: Price per load = (NY market price + Colombian premium − Coffee contribution − Costs) × Exchange rate × 205.25. The load of dry parchment coffee (production) was estimated using the CRISP-DM method. |
| Expenses | 3.2.1 Cost of living of the producer | Continuous | Quantitative | (DANE, 2018, 2023) | Monthly adjustment of living costs based on CPI variation. Projection performed using linear regression: Costt = β0 + β1 t + ε. |
| Expenses | 3.2.3 Management costs per hectare of coffee | Continuous | Quantitative | (FNC, 2019; DANE, 2018) | Multiple linear regression model: Cost = β0 + β1 (Year) + β2 (Inflation) + ε. Farms were classified by size: <5 ha, 5–10 ha, >10 ha. |
| Financial Risk Level | Percentage of Payment Capacity Allowed |
|---|---|
| No risk | 100% |
| Low risk | 80% |
| Medium risk | 60% |
| High risk | Credit denied |
| Category | Factor | Levels |
|---|---|---|
| Social | Age | Young (<30 years) Middle-aged (30–50 years) Older (>50 years) |
| Household size | Small household (1–3) Medium household (3–5) Large household (>6) | |
| Educational level | Basic or no education Secondary Higher or technical education | |
| Coffee-growing experience greater than 5 years | Yes No | |
| Technical capacity and experience | Technical assistance | Yes No |
| Soil analysis | Yes No | |
| Type of coffee | Conventional Organic Certified Differentiated Organic + certified | |
| Coffee processing infrastructure | Yes No | |
| Associativity | Membership in an association | Yes No |
| Finance | Land tenure | Owned Rented |
| Additional income | Yes No | |
| Productivity | Farm size | ≤1 ha 1–5 ha 5–10 ha ≥10 ha |
| Relationship with financial entities | Previous loans | Yes No |
| Agricultural insurance | Yes No | |
| Coffee grower ID card | Yes No | |
| Commercialization | Type | Direct Indirect |
| Category | Base Price 2016–2017 (COP) |
|---|---|
| Food | 310,000 |
| Housing, water, electricity, gas | 229,000 |
| Goods and services | 159,000 |
| Transportation | 98,000 |
| Clothing | 68,000 |
| Health | 29,000 |
| Information and communication | 29,000 |
| Other | 33,000 |
| Equation | R2 | RMSE | MAE | Projection January 2026 | Projection January (Next Value Unclear) |
|---|---|---|---|---|---|
| Price(t) = 861,498 + 7236.2 ∗ t | 0.95 | 39,453.58 | 32,708.66 | 1,563,409 | 1,650,244 |
| Farm Category | Estimated Model | Adjusted R2 | F Critical Value |
|---|---|---|---|
| ≤5 ha | −1,490,846,920.44 + 741,459.48 ∗ Year + 29,277,281.88 ∗ Inflation | 0.96 | 0.0189 |
| 5–10 ha | −1,053,855,607.54 + 525,762.93 ∗ Year + 37,743,972.76 ∗ Inflation | 0.96 | 0.0183 |
| ≥10 ha | −1,534,129,603.20 + 764,435.34 ∗ Year + 20,809,731.14 ∗ Inflation | 0.72 | 0.0662 |
| Year | Inflation | >5 ha | 5–10 ha | <10 ha |
|---|---|---|---|---|
| 2019 | 0.038 | 6,910,000 | 8,932,000 | 9,169,300 |
| 2020 | 0.0161 | 7,744,800 | 8,630,300 | 10,493,100 |
| 2021 | 0.0562 | 9,324,000 | 11,405,900 | 13,376,400 |
| 2022 | 0.1312 | 12,486,000 | 14,179,000 | 14,626,000 |
| 2023 | 0.0928 | 11,536,000 | 13,027,000 | 13,263,000 |
| 2024 | 0.052 | 11,389,478 | 12,251,253 | 14,169,633 |
| 2025 | 0.049 | 11,301,646 | 12,138,021 | 14,107,204 |
| Category | Factor | Levels | Average Score |
|---|---|---|---|
| Social | Age | Young (<30 years) | 2.0 |
| Middle (30–50 years) | 0.0 | ||
| Older (>50 years) | 1.0 | ||
| Household size | Small household (1–3) | 1.2 | |
| Medium household (3–5) | 0.5 | ||
| Large household (>6) | 2.0 | ||
| Educational level | Basic or no education | 3.0 | |
| Secondary | 1.5 | ||
| Higher or technical | 0.2 | ||
| Coffee farming experience > 5 years | Yes | 0.2 | |
| No | 2.3 | ||
| Technical capacity and experience | Technical assistance | Yes | 0.2 |
| No | 2.8 | ||
| Soil analysis | Yes | 0.3 | |
| No | 2.5 | ||
| Coffee type | Conventional | 2.0 | |
| Organic | 1.0 | ||
| Certified | 0.0 | ||
| Differentiated | 0.0 | ||
| Organic + certified | 0.0 | ||
| Coffee processing infrastructure | Yes | 0.2 | |
| No | 2.0 | ||
| Associativity | Membership in an association | Yes | 0.2 |
| No | 2.3 | ||
| Finances | Land tenure | Owned | 0.2 |
| Leased | 2.0 | ||
| Additional income | Yes | 0.2 | |
| No | 2.2 | ||
| Productivity | Farm size | ≤1 ha | 3.0 |
| 1–5 ha | 2.0 | ||
| 5–10 ha | 1.0 | ||
| ≥10 ha | 0.0 | ||
| Relationship with financial institutions | Previous loans | Yes | 0.8 |
| No | 1.8 | ||
| Agricultural insurance | Yes | 0.2 | |
| No | 2.7 | ||
| Coffee grower ID | Yes | 0.2 | |
| No | 2.0 | ||
| Commercialization | Type | Direct | 0.8 |
| Indirect | 2.2 |
| Category | Score Range | Interpretation |
|---|---|---|
| High risk | 31–40.99 | High level of risk exposure with an elevated probability of default. |
| Medium risk | 21–30.99 | Significant presence of unfavorable factors. Requires monitoring. |
| Low risk | 11–20.99 | Some risk factors are present but not decisive. |
| No risk | 0–10.99 | Optimal profile, with all or nearly all factors in favorable conditions. |
| Profile | Main Conditions | Risk Distribution | Interpretation |
|---|---|---|---|
| Consolidated low-risk |
|
| Most robust profile, characterized by technical practices, household stability, and income diversification. |
| Partial low-risk |
|
| Although they lack technical assistance, household size mitigates risk. |
| Moderate medium-risk |
|
| Membership in an association and external income reduce risk, although moderate exposure remains. |
| High medium-risk |
|
| Medium risk predominates. Lack of technical practices and organizational support increases vulnerability. |
| Critical medium-risk |
|
| Most vulnerable profile, with small households and limited capacity for technological adoption. |
Disclaimer/Publisher’s Note: The statements, opinions and data contained in all publications are solely those of the individual author(s) and contributor(s) and not of MDPI and/or the editor(s). MDPI and/or the editor(s) disclaim responsibility for any injury to people or property resulting from any ideas, methods, instructions or products referred to in the content. |
© 2026 by the authors. Licensee MDPI, Basel, Switzerland. This article is an open access article distributed under the terms and conditions of the Creative Commons Attribution (CC BY) license.
Share and Cite
Ordoñez, M.-C.; López, I.D.; Casanova Olaya, J.F.; Fernández, J.M. Credit Risk Index as a Support Tool for the Financial Inclusion of Smallholder Coffee Producers. J. Risk Financial Manag. 2026, 19, 73. https://doi.org/10.3390/jrfm19010073
Ordoñez M-C, López ID, Casanova Olaya JF, Fernández JM. Credit Risk Index as a Support Tool for the Financial Inclusion of Smallholder Coffee Producers. Journal of Risk and Financial Management. 2026; 19(1):73. https://doi.org/10.3390/jrfm19010073
Chicago/Turabian StyleOrdoñez, María-Cristina, Ivan Dario López, Juan Fernando Casanova Olaya, and Javier Mauricio Fernández. 2026. "Credit Risk Index as a Support Tool for the Financial Inclusion of Smallholder Coffee Producers" Journal of Risk and Financial Management 19, no. 1: 73. https://doi.org/10.3390/jrfm19010073
APA StyleOrdoñez, M.-C., López, I. D., Casanova Olaya, J. F., & Fernández, J. M. (2026). Credit Risk Index as a Support Tool for the Financial Inclusion of Smallholder Coffee Producers. Journal of Risk and Financial Management, 19(1), 73. https://doi.org/10.3390/jrfm19010073

