Sign in to use this feature.

Years

Between: -

Subjects

remove_circle_outline
remove_circle_outline
remove_circle_outline
remove_circle_outline
remove_circle_outline
remove_circle_outline
remove_circle_outline

Journals

remove_circle_outline
remove_circle_outline
remove_circle_outline
remove_circle_outline

Article Types

Countries / Regions

remove_circle_outline
remove_circle_outline
remove_circle_outline
remove_circle_outline
remove_circle_outline

Search Results (318)

Search Parameters:
Keywords = expressive TTS

Order results
Result details
Results per page
Select all
Export citation of selected articles as:
20 pages, 6400 KB  
Article
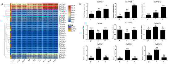
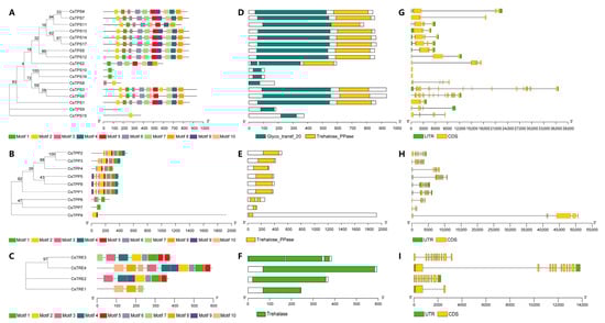
Genome-Wide Identification, Characterization, and Expression Analysis of Trehalose Metabolism Genes in Tea Plant (Camellia sinensis) Reveals Their Roles in Response to Heat Stress
by Shizhong Zheng, Xiaohui Chen, Ziwei Zhou, Rongzhao Lin, Huangxin Jiang, Liyi Xu and Jingjing Su
Plants 2025, 14(21), 3309; https://doi.org/10.3390/plants14213309 - 29 Oct 2025
Viewed by 196
Abstract
Heat stress exacerbated by global warming severely impairs the growth and tea quality of the tea plant (Camellia sinensis). Trehalose is pivotal for regulating plant growth and enhancing stress resistance. However, the molecular characteristics, expression patterns, and regulatory mechanisms of trehalose [...] Read more.
Heat stress exacerbated by global warming severely impairs the growth and tea quality of the tea plant (Camellia sinensis). Trehalose is pivotal for regulating plant growth and enhancing stress resistance. However, the molecular characteristics, expression patterns, and regulatory mechanisms of trehalose metabolism genes in tea plants under heat stress remain unclear. Therefore, this study conducted a comprehensive investigation of trehalose metabolism genes in the Tieguanyin tea plant genome. A total of 30 trehalose metabolism genes were identified, including 17 trehalose-6-phosphate synthase (CsTPS), 9 trehalose-6-phosphate phosphatase (CsTPP), and 4 trehalase (CsTRE) genes. These genes were characterized in terms of their chromosomal locations and gene structures; the encoded proteins were characterized in terms of their phylogenetic relationships, conserved motifs, functional domains, physicochemical properties, and subcellular distributions. The results showed that these genes exhibit family-specific structural and functional features, laying a foundation for further functional studies. Collinearity analysis identified 20 homologous gene pairs between tea plants and Arabidopsis thaliana, significantly more than the 3 pairs with Oryza sativa, suggesting a closer evolutionary relationship with A. thaliana. Additionally, five intraspecific duplicated gene pairs were identified, all with Ka/Ks values < 1, indicating they have undergone strong purifying selection during evolution, leading to functional stability. Cis-acting element analysis revealed abundant stress-responsive, light-responsive, and phytohormone-responsive elements in the promoter regions of these trehalose metabolism genes, indicating their potential involvement in tea plant stress resistance regulation. Differential expression analyses under heat stress with exogenous trehalose treatment (CK: control, T: water-sprayed heat stress, TT: 5.0 mM trehalose-sprayed heat stress) identified six differentially expressed genes (DEGs). We further analyzed the expression patterns of these DEGs. Specifically, CsTPS1, CsTPS5, and CsTPS12 were increasingly upregulated in CK, T, and TT, respectively, while CsTPP1 and CsTPP2 were upregulated in TT relative to T. Additionally, CsTRE1, CsTRE2, and CsTRE4 showed downregulation in TT compared to T, though they were not classified as DEGs. These findings indicate that exogenous trehalose application modulates trehalose metabolism by promoting CsTPS and CsTPP expression while inhibiting CsTRE expression, thereby increasing endogenous trehalose content in tea plants under heat stress. Yeast heat stress tolerance assays confirmed that CsTPS1, CsTPS5, CsTPS12, and CsTPP1 enhanced yeast survival at 38 °C, verifying their function in improving organismal heat stress tolerance. In conclusion, these results clarify the roles of trehalose metabolism genes in tea plants’ heat stress response, demonstrating that exogenous trehalose modulates their expression to increase endogenous trehalose levels. This study provides a theoretical foundation for exploring trehalose-mediated heat stress resistance mechanisms and improving tea plant stress tolerance via genetic engineering. Full article
Show Figures

Figure 1

21 pages, 1845 KB  
Article
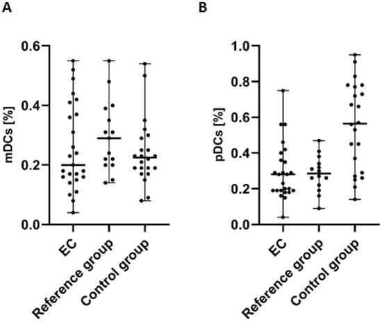
Assessment of the PD-1/PD-L1/PD-L2 Immune Checkpoints Pathway in Endometrial Cancer and Its Clinical Significance
by Karolina Włodarczyk-Ciekańska, Agnieszka Kwiatkowska-Makuch, Anna Pawłowska-Łachut, Wiktoria Skiba, Dorota Suszczyk, Jan Kotarski, Paulina Pieniądz-Feculak, Anna Pańczyszyn, Anna Ignatowicz, Rafał Tarkowski and Iwona Wertel
Cancers 2025, 17(21), 3485; https://doi.org/10.3390/cancers17213485 - 29 Oct 2025
Viewed by 143
Abstract
Background: Endometrial cancer is one of the most common female genital cancers and poses a significant clinical problem due to its increasing incidence and variable prognosis depending on the stage of the disease. The development of EC is largely dependent on interactions [...] Read more.
Background: Endometrial cancer is one of the most common female genital cancers and poses a significant clinical problem due to its increasing incidence and variable prognosis depending on the stage of the disease. The development of EC is largely dependent on interactions with the immune system, including immune checkpoints (ICPs) such as PD-1, PD-L1, and PD-L2. The aim of our study was to evaluate the PD-1/PD-L1/PD-L2 pathway in EC and its clinical significance. Methods: The analysis was performed by flow cytometry on myeloid and plasmacytoid dendritic cells and monocytes (MO) in peripheral blood (PB). The concentration of sPD-1, sPD-L1, and sPD-L2 in plasma was determined by ELISA. Additionally, PD-L1 and PD-L2 gene expression levels in tumor tissue (TT) were assessed using real-time polymerase chain reaction (qPCR). The obtained results were correlated with clinical data of EC patients. Results: Patients with EC had lower percentages of PD-L1-positive MO and pDCs, as well as PD-L2-positive MO and mDCs, compared with the control group. We observed accumulation of sPD-1 and lower levels of sPD-L1 and sPD-L2 in EC patients compared to the control group, with sPD-L2 correlating with PD-L2 gene expression level in the TT. Conclusions: The study results indicate a difference in the distribution of mDCs, pDCs, and MO with PD-L1/PD-L2 expression in EC patients. Reduced percentages of MO and DCs expressing PD-L1 and PD-L2, altered concentrations of soluble forms of these IPCs, and correlations with gene expression in TT suggest that dysregulation of this pathway may influence disease progression. Furthermore, the relationships between immunological parameters and clinical features such as BMI and FIGO stages suggest the potential use of these factors as diagnostic and prognostic biomarkers and the possibility of incorporating them into future therapeutic strategies. However, further studies are necessary to validate this hypothesis. Full article
(This article belongs to the Special Issue Molecular Biology, Diagnosis and Management of Endometrial Cancer)
Show Figures

Figure 1

22 pages, 4823 KB  
Article
Investigating the Cytoprotective Mechanisms of the Tardigrade Damage Suppressor (Dsup) Protein in Human Cells Under Hypoxic Stress
by Enxhi Shaba, Claudia Ricci, Lorenza Vantaggiato, Maria Francesca Paolocci, Tommaso Regoli, Kateryna Miedviedieva, Jlenia Brunetti, Valerio Ciccone, Claudia Cecchin, Sandra Donnini, Carlotta Marzocchi, Claudia Landi and Silvia Cantara
Int. J. Mol. Sci. 2025, 26(21), 10452; https://doi.org/10.3390/ijms262110452 - 28 Oct 2025
Viewed by 226
Abstract
Ischemia/reperfusion injury (IRI) is a common damage due to the restoration of blood flow following an ischemic injury. Its pathogenesis is mainly linked to the production of reactive oxygen species (ROS), which sustain cell damage and promote cell death. The tardigrade damage suppressor [...] Read more.
Ischemia/reperfusion injury (IRI) is a common damage due to the restoration of blood flow following an ischemic injury. Its pathogenesis is mainly linked to the production of reactive oxygen species (ROS), which sustain cell damage and promote cell death. The tardigrade damage suppressor protein (Dsup) is a DNA-binding protein that enables tardigrades to tolerate stress conditions, including oxidative stress. We investigated the ability of the Dsup to protect human cells from IRI, using an in vitro model of hypoxia and reoxygenation. We exposed HEK293TT cells transfected with the Dsup to hypoxic injury and analyzed cell viability, oxidative stress, expression of antioxidant proteins using functional assays, and a proteomic approach to dissect the molecular mechanisms modulated by the Dsup. Dsup expression significantly enhanced cell survival following hypoxia-reoxygenation and markedly reduced intracellular ROS levels. Proteomic and Western blot analyses revealed a significant upregulation of antioxidant enzymes in Dsup-expressing cells. Furthermore, the Dsup modulated autophagy and key stress-related pathways, including the MAPK cascade. This study demonstrates that the Dsup protects human cells from IRI by reducing oxidative stress and modulating key cytoprotective pathways. Our results establish the Dsup as a promising candidate for future therapeutic applications against IRI, meriting further exploration in in vivo models. Full article
(This article belongs to the Special Issue Programmed Cell Death and Oxidative Stress: 3rd Edition)
Show Figures

Figure 1

22 pages, 2868 KB  
Article
Genetic and Functional Characterization of STAT4 in Rheumatoid Arthritis Patients with Distinct Disease Activity
by Karla Mayela Bravo-Villagra, Rocio Guadalupe Hernández-Ruíz, Alejandra Landeros-Sáenz, Christian Johana Baños-Hernández, Sergio Cerpa-Cruz, Samuel García-Arellano, José Francisco Muñoz-Valle and Andres López-Quintero
Int. J. Mol. Sci. 2025, 26(20), 10011; https://doi.org/10.3390/ijms262010011 - 15 Oct 2025
Viewed by 441
Abstract
Rheumatoid arthritis (RA) is characterized by chronic inflammation mediated by the JAK/STAT pathway. Variants in STAT4 have been associated with autoimmune susceptibility, but their functional role in RA remains unclear. The aim of this study was to genetically and functionally characterize STAT4 in [...] Read more.
Rheumatoid arthritis (RA) is characterized by chronic inflammation mediated by the JAK/STAT pathway. Variants in STAT4 have been associated with autoimmune susceptibility, but their functional role in RA remains unclear. The aim of this study was to genetically and functionally characterize STAT4 in RA patients with varying disease activity by analyzing two variants, mRNA expression, phosphorylated STAT4 (pSTAT4), and inflammatory cytokines (IL-12, IL-23, and IFN-γ). Sixty-three Mexican patients with RA were stratified into remission/low and moderate/high activity groups. Genotyping, STAT4 mRNA expression, pSTAT4 quantification, cytokine profiling, and treatment analyses were conducted. Patients receiving methotrexate, hydroxychloroquine, and sulfasalazine had higher IL-12 concentrations compared with those on other regimens. In remission/low activity patients, GC/GC carriers exhibited increased IL-12, PBMC levels, and anti-CCP antibodies, while GC/TT carriers in the moderate/high activity group showed distinct ESR values. Secondary analyses revealed that TT/TT carriers with STAT4 overexpression exhibited higher IFN-γ and IL-23 levels. IL-12 differences persisted among GC/GC carriers regardless of STAT4 expression status. In conclusion, these exploratory findings suggest potential interactions among STAT4 haplotypes, expression status, and treatment regimens influencing cytokine and inflammatory profiles in RA. However, due to the small subgroup sizes, the observed associations should be interpreted with caution and considered hypothesis-generating until validated in larger cohorts. Full article
(This article belongs to the Special Issue Genetics and Omics in Autoimmune Diseases)
Show Figures

Figure 1

17 pages, 1372 KB  
Review
MicroRNAs in Takotsubo Syndrome: A Systematic Review of Regulatory Networks in Stress-Induced Cardiomyopathy
by Domingos Sousa, Filipa Abreu Martins, Ângelo Luís and Pedro Serralheiro
Int. J. Mol. Sci. 2025, 26(19), 9790; https://doi.org/10.3390/ijms26199790 - 8 Oct 2025
Viewed by 495
Abstract
MicroRNAs (miRNAs) have emerged as crucial regulators of gene expression and have been implicated in various physiological and pathological processes, including cardiovascular diseases. The clinical presentation, diagnostic criteria, and proposed pathophysiological mechanisms of Takotsubo Syndrome (TTS) are discussed, with an emphasis on the [...] Read more.
MicroRNAs (miRNAs) have emerged as crucial regulators of gene expression and have been implicated in various physiological and pathological processes, including cardiovascular diseases. The clinical presentation, diagnostic criteria, and proposed pathophysiological mechanisms of Takotsubo Syndrome (TTS) are discussed, with an emphasis on the emerging evidence implicating miRNAs in its etiology and progression. A systematic review following the PRISMA guidelines was performed on the evidence regarding the interplay between miRNAs and TTS. A search of the Pubmed, Web of Science, and Scopus databases was conducted and resulted in 584 articles. Of these, 14 full-text articles were eligible for inclusion in the qualitative analysis. The reviewed studies suggest that multiple miRNAs are involved in the processes associated with TTS pathophysiology, including acute and chronic myocardial inflammation, oxidative stress, apoptosis, microvascular dysfunction, hypertrophy, and, ultimately, maladaptive cardiac remodelling. This review provides an overview of the current understanding of miRNAs in cardiovascular pathophysiology, with a specific focus on their potential roles in TTS. To the best of our knowledge, this is the first systematic exploration of the miRNAs involved in TTS and its modulation as potential biomarkers or therapeutic targets. Full article
(This article belongs to the Section Molecular Pathology, Diagnostics, and Therapeutics)
Show Figures

Figure 1

18 pages, 281 KB  
Article
Connections Between Gene Polymorphism and Fetlock and Hock Measurements in Polish Sport Horses
by Dorota Lewczuk, Maria Wypchło, Mateusz Hecold, Roma Buczkowska and Agnieszka Korwin-Kossakowska
Int. J. Mol. Sci. 2025, 26(19), 9645; https://doi.org/10.3390/ijms26199645 - 2 Oct 2025
Viewed by 380
Abstract
Finding the causative mutations for musculoskeletal system development and health status is of a higher priority for all sport horse breeders’ associations. Of the regulating proteins involved in animal ossification, 15 gene polymorphisms were chosen to be identified as connected with the nine [...] Read more.
Finding the causative mutations for musculoskeletal system development and health status is of a higher priority for all sport horse breeders’ associations. Of the regulating proteins involved in animal ossification, 15 gene polymorphisms were chosen to be identified as connected with the nine fetlock and 14 hock bone structures measurements of 198 horses. All measurements were taken using X-rays of the limbs, which were available at the beginning and end of the horse training. The analysis of variance (GLM, SAS program) was performed taking into account identified training and horse-connected characteristics, and gene polymorphism. The larger size of the bone structure was achieved in the fetlock for the heterozygotes of COL9A2, AOAH1, BMPER, HYAL3, and ELMO1. The heterozygotes were superior to homozygotes in the hock for the following genes: COL9A2, HYAL3, ANLN, and HYAL1. The lower homozygote values were obtained for GG in CPVL in fetlock measurements, TT for HYAL3 in fetlock, TT for ANLN in fetlock, CC for FRZB in the hock, TT for MATN in the hock, and TT for COL5A2 in the hock than their opposite homozygote and heterozygote variants. COL9A2 and HYAL3 are expressed in the same way for most of the bone structures in both joints. Full article
(This article belongs to the Special Issue Cytokines and Other Biomarkers of Health Status)
17 pages, 3772 KB  
Article
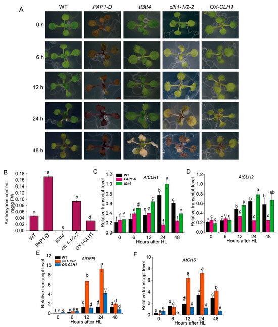
Comparing Four Red/Green-Leafed Vegetables Reveals the Complementary Photoprotective Roles of Anthocyanin Accumulation and Chlorophyllase
by Ying Chen, Ruihao Zhong, Kenan Zhang, Tianyi Li, Yanan Tian, Zhaoqi Zhang, Xuequn Pang and Xuemei Huang
Plants 2025, 14(19), 2950; https://doi.org/10.3390/plants14192950 - 23 Sep 2025
Viewed by 469
Abstract
The photoprotective role of anthocyanins in leaves is debated, as some anthocyanin-rich red leaves do not exhibit greater tolerance to high-light conditions than their anthocyanin-deficient green counterparts. In this study, we studied four leafy vegetables with both red- and green-leafed varieties: Bok Choy [...] Read more.
The photoprotective role of anthocyanins in leaves is debated, as some anthocyanin-rich red leaves do not exhibit greater tolerance to high-light conditions than their anthocyanin-deficient green counterparts. In this study, we studied four leafy vegetables with both red- and green-leafed varieties: Bok Choy and Choy Sum from Brassica rapa, and Ramosa and Asparagus lettuce from Lactuca sativa. Under normal-light conditions, the red cultivars accumulated anthocyanins, the green ones did not, and all presented no photoinhibition. However, the green-leafed varieties exhibited 3–5-fold higher chlorophyllase (CLH) activity than their red counterparts. Under high-light conditions, more anthocyanins were accumulated in the red cultivars, but again, none accumulated in the green cultivars; the green cultivars showed greater CLH activity than their red counterparts. Bok Choy and Choy Sum demonstrated comparable photoinhibition between their red and green counterparts, with a similar reduction in photosynthetic activity, Fv/Fm, ETR, and NPQ; red Ramosa and Asparagus lettuce exhibited worse high-light tolerance than their green counterparts, with greater reductions in Fv/Fm and ETR. In Arabidopsis, the anthocyanin-deficient mutant tt3tt4 (green) also induced higher AtCLH1/2 expression than the wild-type and constitutive anthocyanin accumulation line PAP1-D (red); the AtCLH1 overexpressor and the clh1-1/2-2 mutant accumulated less and more anthocyanin than the wild-type, respectively. The findings suggest that CLH induction may compensate for absent anthocyanin photoprotection in green cultivars and that the two strategies may play complementary roles in photoprotection. Full article
(This article belongs to the Section Horticultural Science and Ornamental Plants)
Show Figures

Figure 1

19 pages, 7094 KB  
Article
Group 1 LEA Proteins in Durum Wheat: Evolution, Expression, and Roles in Abiotic Stress Tolerance
by Najeh Soltani, Ikram Zaidi, Mohamed Najib Saidi and Faiçal Brini
Plants 2025, 14(18), 2817; https://doi.org/10.3390/plants14182817 - 9 Sep 2025
Cited by 1 | Viewed by 671
Abstract
Group 1 LEA proteins are involved in embryo water dynamics during the maturation stage of seed development and contribute to desiccation stress protection in vegetative and embryonic tissues. Nevertheless, their roles in durum wheat remain largely unexplored. This study represents the first comprehensive [...] Read more.
Group 1 LEA proteins are involved in embryo water dynamics during the maturation stage of seed development and contribute to desiccation stress protection in vegetative and embryonic tissues. Nevertheless, their roles in durum wheat remain largely unexplored. This study represents the first comprehensive survey of group 1 LEA proteins and their encoding genes in Triticum turgidum ssp. Durum (durum wheat). Eight group 1 LEA (TtEM1 to TtEM8) genes were identified in the durum wheat genome, which were named according to their chromosomal location. Analyses of the physiochemical characteristics and subcellular location revealed that all TtEM proteins exhibited a highly disordered structure (more than 90% of tendency of disorder) and were located in the nucleus. Evolutionary analysis between the durum wheat family and all other known group 1 LEA proteins from Arabidopsis thaliana, rice (Oryza sativa), barley (Hordeum vulgare), and barrel medic (Medicago truncatula) showed four phylogenetic groups; each group shares the same conserved motifs and gene structure. Interestingly, almost TtEM genes harbor cis-elements related to hormone regulation, stress response, and growth regulation, indicating their function in stress tolerance and developmental control. Subsequently, Expression analysis of two homoeologous genes, TtEM1 and TtEM4, demonstrated that the two genes exhibited distinct expression profiles across different tissues and in response to various stress treatments, suggesting that these genes may be involved in regulating growth, development, and stress adaptation in durum wheat. TtEM1 and TtEM4 purified proteins act as molecular chaperones and protect LDH activity against desiccation, cold, and heat treatments. Moreover, TtEM1 and TtEM4 genes were proved to enhance heat, cold, oxidative, and drought tolerance in yeast. These results clearly described the characteristics and the evolutionary dynamics of the EM gene family in wheat, and unveiled their role in wheat development and response to abiotic stress. Full article
(This article belongs to the Special Issue Applications of Bioinformatics in Plant Science)
Show Figures

Figure 1

19 pages, 2301 KB  
Article
Lactase Persistence-Associated rs4988235 Polymorphism: A Novel Genetic Link to Cardiovascular Risk via Modulation of ApoB100 and ApoAI
by Nihad Kharrat Helu, Habib Al Ashkar, Nora Kovacs, Roza Adany and Peter Piko
Nutrients 2025, 17(17), 2741; https://doi.org/10.3390/nu17172741 - 24 Aug 2025
Viewed by 2238
Abstract
Background/Objectives: As part of the human adaptation to dairy consumption, the presence of the rs4988235-T variant in the MCM6 gene primarily determines lactase persistence in adult European populations, increasing the expression of the lactase-encoding LCT gene. Carriers of the C/C variant are [...] Read more.
Background/Objectives: As part of the human adaptation to dairy consumption, the presence of the rs4988235-T variant in the MCM6 gene primarily determines lactase persistence in adult European populations, increasing the expression of the lactase-encoding LCT gene. Carriers of the C/C variant are lactose intolerant, while carriers of the T/T or T/C variant have persistent lactase enzyme activity and are able to digest lactose in adulthood. While the association between lactose intolerance and increased cardiovascular risk (CVR) is well-known, the underlying causes have only been partly explored. The present study aimed to investigate the association of rs4988235 polymorphism with significant lipids affecting cardiovascular health and estimated CVR. Methods: The rs4988235 polymorphism was genotyped in 397 subjects from the general Hungarian population and 368 individuals from the Roma population. To characterize the overall lipid profile, total cholesterol (TC), low-density lipoprotein cholesterol (LDL-C), triglycerides (TG), high density lipoprotein cholesterol (HDL-C), apolipoprotein AI (ApoAI), and apolipoprotein B100 (ApoB100) levels were measured, and their ratios (TG/HDL-C, LDL-C/HDL-C, and ApoB100/ApoAI) were calculated. Cardiovascular risk was estimated using the Framingham Risk Score (FRS), Pooled Cohort Equations (PCE), Revised Pooled Cohort Equations (RPCE), and the Systematic Coronary Risk Evaluations (SCORE and SCORE2) algorithms. Adjusted linear and logistic regression analyses were performed, with p < 0.05 considered significant. Results: The Roma population had a significantly higher prevalence of the C/C genotype than the general population (65.5% vs. 40.3%, respectively). The results of the adjusted linear regression analysis showed a significant association between the C/C genotype and higher LDL-C level (B = 0.126, p = 0.047) and ApoB100 level (B = 0.046, p = 0.013), as well as a higher LDL-C/HDL-C ratio (B = 0.174, p = 0.021) and a higher ApoB100/ApoAI ratio (B = 0.045, p = 0.002), as well as a lower HDL-C level (B = −0.041, p = 0.049). The C/C genotype was also significantly associated with an increased cardiovascular risk (CVR) as estimated by the SCORE (B = 0.235, p = 0.034), SCORE2 (B = 0.414, p = 0.009), PCE (B = 0.536, p = 0.008), and RPCE (B = 0.289, p = 0.045) but not the FRS. After adjusting the statistical model further for ApoAI and ApoB100 levels, the significant correlation with the risk estimation algorithms disappeared (SCORE: p = 0.099; SCORE2: p = 0.283; PCE: p = 0.255; and RPCE: p = 0.370). Conclusions: Our results suggest that the C/C genotype of rs4988235 is associated with significantly higher ApoB100 and lower ApoAI levels and consequently higher ApoB100/ApoAI ratios, potentially contributing to an increased risk of cardiovascular disease. The results of the statistical analyses suggest that the association between lactose intolerant genotype and cardiovascular risk may be mediated indirectly via modification of the apolipoprotein profile. Full article
(This article belongs to the Special Issue Lipids and Lipoproteins in Cardiovascular Diseases)
Show Figures

Figure 1

26 pages, 6772 KB  
Article
Adaptive and Pathological Changes of the Cardiac Muscle in a Mouse Model of Renocardiac Syndrome: The Role of Nestin-Positive Cells
by Polina A. Abramicheva, Ilya A. Sokolov, Arina A. Druzhinina, Daria M. Potashnikova, Nadezda V. Andrianova, Dmitry S. Semenovich, Vasily N. Manskikh, Ljubava D. Zorova, Elmira I. Yakupova, Ivan M. Vikhlyantsev, Olga S. Tarasova, Dmitry B. Zorov and Egor Y. Plotnikov
Int. J. Mol. Sci. 2025, 26(16), 8100; https://doi.org/10.3390/ijms26168100 - 21 Aug 2025
Viewed by 1025
Abstract
Renocardiac syndrome type 4 (RCS4) is a common comorbid pathology, but the mechanisms of kidney dysfunction-induced cardiac remodeling and the involvement of cardiac progenitor cells (CPCs) in this process remain unclear. The aim of this study was to investigate the structural and functional [...] Read more.
Renocardiac syndrome type 4 (RCS4) is a common comorbid pathology, but the mechanisms of kidney dysfunction-induced cardiac remodeling and the involvement of cardiac progenitor cells (CPCs) in this process remain unclear. The aim of this study was to investigate the structural and functional changes in the cardiac muscle in RCS4 induced by unilateral ureteral obstruction (UUO) and the role of nestin+ CPCs in these. Heart function and localization of nestin+ cells in the myocardium were assessed using nestin-GFP transgenic mice subjected to UUO for 14 and 28 days. UUO resulted in cardiac hypertrophy, accompanied by an elongation of the QRS wave on the ECG, decreased expression of Cxcl1, Cxcl9, and Il1b, reduced the number of CD11b+ cells, and increased in titin isoform parameters, such as T1/MHC and TT/MHC ratios, without changes in fibrosis markers. The number of nestin+ cells increased in the myocardium with increased duration of UUO and displayed an SCA-1+TBX5+ phenotype, consistent with CPCs. Thus, cardiac pathology in RCS4 was manifested by cardiomyocyte hypertrophy with changes in the electrophysiological phenotype of the heart, not accompanied by fibrosis or inflammation. Nestin+ cardiac cells retained the CPC phenotype during UUO, and their number increased, which suggests their participation in regenerative processes in the heart. Full article
Show Figures

Figure 1

16 pages, 1167 KB  
Article
Association of TCF7L2 rs7903146 (C/T) Polymorphism with Type 2 Diabetes Mellitus in a Chinese Population: Clinical Characteristics and Ethnic Context
by Yung-Chuan Lu, Teng-Hung Yu, Chin-Feng Hsuan, Chia-Chang Hsu, Wei-Chin Hung, Chao-Ping Wang, Wei-Hua Tang, Min-Chih Cheng, Fu-Mei Chung, Yau-Jiunn Lee and Thung-Lip Lee
Diagnostics 2025, 15(16), 2110; https://doi.org/10.3390/diagnostics15162110 - 21 Aug 2025
Viewed by 1354
Abstract
Background/Objectives: The transcription factor 7-like 2 (TCF7L2) rs7903146 polymorphism has been strongly associated with type 2 diabetes mellitus (T2DM) in various populations; however, its impact on different ethnic groups is not fully understood. Given the distinct minor allele frequency in [...] Read more.
Background/Objectives: The transcription factor 7-like 2 (TCF7L2) rs7903146 polymorphism has been strongly associated with type 2 diabetes mellitus (T2DM) in various populations; however, its impact on different ethnic groups is not fully understood. Given the distinct minor allele frequency in Chinese populations, this study aimed to analyze the association of rs7903146 with the risk of T2DM in a Han Chinese cohort and its relationship with relevant clinical parameters. Methods: We conducted a case–control study including 600 patients with type 2 diabetes mellitus (T2DM) and 511 sex-matched non-diabetic controls of Han Chinese descent. The TCF7L2 rs7903146 (C/T) polymorphism was genotyped using a TaqMan™ SNP assay. Clinical parameters, including body mass index (BMI), fasting plasma glucose, hemoglobin A1c, lipid profile, and high-sensitivity C-reactive protein (hs-CRP), were compared between genotypes. Logistic regression analyses were performed under a dominant genetic model (CT/TT vs. CC), adjusting for age, sex, systolic and diastolic blood pressure, BMI, and smoking status. Subgroup analyses were conducted by sex, BMI category, age at diagnosis, and family history of T2DM. Given the exploratory nature of this study and the low frequency of the TT genotype, no formal correction for multiple testing was applied. Results: Frequencies of the CT and TT genotypes were higher in the diabetic group (p = 0.045) and were significantly associated with an increased risk of T2DM under a dominant genetic model (adjusted OR = 2.24, p = 0.025). Individuals with CT/TT genotypes had elevated fasting glucose and hs-CRP levels; these genotypes were also linked to higher BMI in the female T2DM patients. The T allele frequency varied across ethnic groups, being lowest in East Asians and highest in Latin (Brazilian/mixed ancestry) populations. Mechanistically, the T allele may contribute to T2DM via altered TCF7L2 expression, impaired insulin secretion, inflammation, and metabolic dysregulation. Conclusions: The TCF7L2 rs7903146 T allele was associated with an increased risk of T2DM and higher fasting glucose and hs-CRP levels in this Han Chinese cohort. The CT/TT genotypes were also associated with higher BMI in the female T2DM patients. While the findings are consistent with the known effects of this variant in other populations, mechanistic hypotheses such as the involvement of inflammatory or metabolic pathways remain hypothetical and warrant further functional validation. Full article
(This article belongs to the Section Pathology and Molecular Diagnostics)
Show Figures

Figure 1

16 pages, 4340 KB  
Article
Comparing Two Varieties of Blood Orange: A Differential Methylation Region Within the Specific Encoding Sequence of a Retrotransposon Adjacent to the Ruby Locus
by Jianhui Wang, Zhihong Li, Weiqing Guo, Zhihan Liu, Mingfu Xu, Yan Sun, Dayu Liu and Ying Chen
Horticulturae 2025, 11(8), 966; https://doi.org/10.3390/horticulturae11080966 - 14 Aug 2025
Viewed by 611
Abstract
The blood orange arose from the insertion of a retrotransposon adjacent to the Ruby gene, an MYB-type transcriptional activator of anthocyanin production, as reported previously. However, the intricate process of anthocyanin regulation among different varieties of blood orange remains incompletely understood. In this [...] Read more.
The blood orange arose from the insertion of a retrotransposon adjacent to the Ruby gene, an MYB-type transcriptional activator of anthocyanin production, as reported previously. However, the intricate process of anthocyanin regulation among different varieties of blood orange remains incompletely understood. In this study, mRNA levels of the transcription factors Ruby and TT8 were found to be upregulated in the juice vesicle tissues of a variety with higher concentrations of anthocyanins in the pulp compared with another variety with a lower anthocyanin content. In contrast, comparative analysis of the two varieties using two-dimensional electrophoresis and mass spectrometry did not identify differentially expressed proteins related to anthocyanin biosynthesis in the juice vesicle tissues. Furthermore, higher anthocyanin contents were observed in various tissues of transgenic Arabidopsis thaliana overexpressing the Ruby gene from blood orange compared with the wildtype plant. Moreover, the long terminal repeat (LTR) region of a retrotransposon inserted upstream of the Ruby locus exhibited the ability to drive reporter expression through histochemical assay in a transgenic seedling. Thus, a PCR-based molecular marker was developed, targeting the upstream sequence of the Ruby locus to identify Citrus hybrids with the unique trait of red-fleshed fruit. Intriguingly, bisulfite sequencing revealed differentially methylated regions within a Gag-Pol polyprotein-encoding sequence of a retrotransposon adjacent to Ruby locus when comparing two varieties with different anthocyanin contents. A higher average level of methylation status was observed in the fruit with a lower anthocyanin content. In conclusion, methylation modifications at specific upstream positions on the Ruby locus may influence anthocyanin production in blood oranges. Full article
Show Figures

Figure 1

12 pages, 1252 KB  
Article
Low Dietary Folate Increases Developmental Delays in the Litters of Mthfr677TT Mice
by Karen E. Christensen, Marie-Lou Faquette, Vafa Keser, Alaina M. Reagan, Aaron T. Gebert, Teodoro Bottiglieri, Gareth R. Howell and Rima Rozen
Nutrients 2025, 17(15), 2536; https://doi.org/10.3390/nu17152536 - 1 Aug 2025
Viewed by 756
Abstract
Background/Objectives: Low folate intake before and during pregnancy increases the risk of neural tube defects and other adverse outcomes. Gene variants such as MTHFR 677C>T (rs1801133) may increase risks associated with suboptimal folate intake. Our objective was to use BALB/cJ Mthfr677C>T [...] Read more.
Background/Objectives: Low folate intake before and during pregnancy increases the risk of neural tube defects and other adverse outcomes. Gene variants such as MTHFR 677C>T (rs1801133) may increase risks associated with suboptimal folate intake. Our objective was to use BALB/cJ Mthfr677C>T mice to evaluate the effects of the TT genotype and low folate diets on embryonic development and MTHFR protein expression in pregnant mice. Methods: Female 677CC (mCC) and 677TT (mTT) mice were fed control (2 mg folic acid/kg (2D)), 1 mg folic acid/kg (1D) and 0.3 mg folic acid/kg (0.3D) diets before and during pregnancy. Embryos and maternal tissues were collected at embryonic day 10.5. Embryos were examined for developmental delays and defects. Methyltetrahydrofolate (methylTHF) and total homocysteine (tHcy) were measured in maternal plasma, and MTHFR protein expression was evaluated in maternal liver. Results: MethylTHF decreased due to the experimental diets and mTT genotype. tHcy increased due to 0.3D and mTT genotype; mTT 0.3D mice had significantly higher tHcy than the other groups. MTHFR expression was lower in mTT liver than mCC. MTHFR protein expression increased due to low folate diets in mCC mice, whereas in mTT mice, MTHFR expression increased only due to 1D. Developmental delays were increased in the litters of mTT mice fed 1D and 0.3D. Conclusions: The Mthfr677C>T mouse models the effects of the MTHFR 677TT genotype in humans and provides a folate-responsive model for examination of the effects of folate intake and the MTHFR 677C>T variant during gestation. Full article
(This article belongs to the Section Micronutrients and Human Health)
Show Figures

Figure 1

14 pages, 1399 KB  
Article
GSTM5 as a Potential Biomarker for Treatment Resistance in Prostate Cancer
by Patricia Porras-Quesada, Lucía Chica-Redecillas, Beatriz Álvarez-González, Francisco Gutiérrez-Tejero, Miguel Arrabal-Martín, Rosa Rios-Pelegrina, Luis Javier Martínez-González, María Jesús Álvarez-Cubero and Fernando Vázquez-Alonso
Biomedicines 2025, 13(8), 1872; https://doi.org/10.3390/biomedicines13081872 - 1 Aug 2025
Viewed by 628
Abstract
Background/Objectives: Androgen deprivation therapy (ADT) is widely used to manage prostate cancer (PC), but the emergence of treatment resistance remains a major clinical challenge. Although the GST family has been implicated in drug resistance, the specific role of GSTM5 remains poorly understood. [...] Read more.
Background/Objectives: Androgen deprivation therapy (ADT) is widely used to manage prostate cancer (PC), but the emergence of treatment resistance remains a major clinical challenge. Although the GST family has been implicated in drug resistance, the specific role of GSTM5 remains poorly understood. This study investigates whether GSTM5, alone or in combination with clinical variables, can improve patient stratification based on the risk of early treatment resistance. Methods: In silico analyses were performed to examine GSTM5’s role in protein interactions, molecular pathways, and gene expression. The rs3768490 polymorphism was genotyped in 354 patients with PC, classified by ADT response. Descriptive analysis and logistic regression models were applied to evaluate associations between genotype, clinical variables, and ADT response. GSTM5 expression related to the rs3768490 genotype and ADT response was also analyzed in 129 prostate tissue samples. Results: The T/T genotype of rs3768490 was significantly associated with a lower likelihood of early ADT resistance in both individual (p = 0.0359, Odd Ratios (OR) = 0.18) and recessive models (p = 0.0491, OR = 0.21). High-risk classification according to D’Amico was strongly associated with early progression (p < 0.0004; OR > 5.4). Combining genotype and clinical risk improved predictive performance, highlighting their complementary value in stratifying patients by treatment response. Additionally, GSTM5 expression was slightly higher in T/T carriers, suggesting a potential protective role against ADT resistance. Conclusions: The T/T genotype of rs3768490 may protect against ADT resistance by modulating GSTM5 expression in PC. These preliminary findings highlight the potential of integrating genetic biomarkers into clinical models for personalized treatment strategies, although further studies are needed to validate these observations. Full article
(This article belongs to the Special Issue Molecular Biomarkers of Tumors: Advancing Genetic Studies)
Show Figures

Figure 1

19 pages, 5629 KB  
Article
Genome-Wide Identification of G3BP Family in U’s Triangle Brassica Species and Analysis of Its Expression in B. napus
by Alain Tseke Inkabanga, Qiheng Zhang, Shanshan Wang, Yanni Li, Jingyi Chen, Li Huang, Xiang Li, Zihan Deng, Xiao Yang, Mengxin Luo, Lingxia Peng, Keran Ren, Yourong Chai and Yufei Xue
Plants 2025, 14(14), 2247; https://doi.org/10.3390/plants14142247 - 21 Jul 2025
Viewed by 558
Abstract
The RasGAP SH3 domain binding protein (G3BP) is a highly conserved family of proteins in eukaryotic organisms that coordinates signal transduction and post-transcriptional gene regulation and functions in the formation of stress granules. G3BPs have important roles in abiotic/biotic stresses in mammals, and [...] Read more.
The RasGAP SH3 domain binding protein (G3BP) is a highly conserved family of proteins in eukaryotic organisms that coordinates signal transduction and post-transcriptional gene regulation and functions in the formation of stress granules. G3BPs have important roles in abiotic/biotic stresses in mammals, and recent research suggests that they have similar functions in higher plants. Brassica contains many important oilseeds, vegetables, and ornamental plants, but there are no reports on the G3BP family in Brassica species. In this study, we identified G3BP family genes from six species of the U’s triangle (B. rapa, B. oleracea, B. nigra, B. napus, B. juncea, and B. carinata) at the genome-wide level. We then analyzed their gene structure, protein motifs, gene duplication type, phylogeny, subcellular localization, SSR loci, and upstream miRNAs. Based on transcriptome data, we analyzed the expression patterns of B. napus G3BP (BnaG3BP) genes in various tissues/organs in response to Sclerotinia disease, blackleg disease, powdery mildew, dehydration, drought, heat, cold, and ABA treatments, and its involvement in seed traits including germination, α-linolenic acid content, oil content, and yellow seed. Several BnaG3BP DEGs might be regulated by BnaTT1. The qRT-PCR assay validated the inducibility of two cold-responsive BnaG3BP DEGs. This study will enrich the systematic understanding of Brassica G3BP family genes and lay a molecular basis for the application of BnaG3BP genes in stress tolerance, disease resistance, and quality improvement in rapeseed. Full article
(This article belongs to the Special Issue Plant Genetic Diversity and Molecular Evolution)
Show Figures

Figure 1

Back to TopTop