Sign in to use this feature.

Years

Between: -

Subjects

remove_circle_outline
remove_circle_outline
remove_circle_outline
remove_circle_outline
remove_circle_outline
remove_circle_outline
remove_circle_outline
remove_circle_outline
remove_circle_outline

Journals

remove_circle_outline
remove_circle_outline
remove_circle_outline
remove_circle_outline
remove_circle_outline
remove_circle_outline

Article Types

Countries / Regions

remove_circle_outline
remove_circle_outline
remove_circle_outline
remove_circle_outline
remove_circle_outline

Search Results (221)

Search Parameters:
Keywords = exercise quality monitoring

Order results
Result details
Results per page
Select all
Export citation of selected articles as:
27 pages, 5316 KB  
Article
Webcam-Based Exergame for Motor Recovery with Physical Assessment via DTW
by Norapat Labchurat, Kingkarn Sookhanaphibarn, Worawat Choensawat and Pujana Paliyawan
Sensors 2026, 26(4), 1219; https://doi.org/10.3390/s26041219 - 13 Feb 2026
Abstract
This paper presents RehabHub, a home-based exergaming system that integrates standardized physical assessment directly into gameplay by using a common webcam and MediaPipe for real-time pose estimation. The system quantifies upper-limb movement quality, specifically abduction, shoulder flexion, and elbow flexion based on FMA-UE [...] Read more.
This paper presents RehabHub, a home-based exergaming system that integrates standardized physical assessment directly into gameplay by using a common webcam and MediaPipe for real-time pose estimation. The system quantifies upper-limb movement quality, specifically abduction, shoulder flexion, and elbow flexion based on FMA-UE guidelines, by applying Dynamic Time Warping (DTW) together with a Z-score-based scoring model that relies on data from non-clinical adult participants. A pilot study, which included movements simulated with a 5-kg resistance band, evaluated three feature-extraction methods. The findings indicate that the single-angle method provides the clearest distinction between normal and abnormal movements, particularly for abduction and elbow flexion. In the case of shoulder flexion, the score separation was less distinct because of movement variability and posture-related angle fluctuations, which suggests that further refinement of feature design is needed. The cloud-based platform supports remote monitoring and gives caregivers access to both performance scores and recorded exercise videos. Overall, the results demonstrate the feasibility of a low-cost webcam-based assessment integrated into exergaming, and they highlight important trends for improving abnormal-movement detection in home rehabilitation systems. Full article
Show Figures

Graphical abstract

22 pages, 6327 KB  
Systematic Review
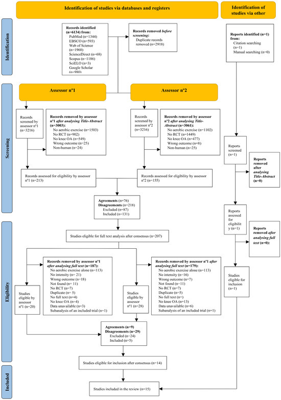
How Intense Is Effective? Exploring Aerobic Exercise Intensity for Knee Osteoarthritis Through a Bayesian NetworkMeta-Analysis
by Luis Cabrera-Durán, Javier Palomares-Fernández, Ignacio Canitrot-González, Paride Crisafulli, Carlos Donato Cabrera-López and José Fierro-Marrero
Healthcare 2026, 14(4), 451; https://doi.org/10.3390/healthcare14040451 - 11 Feb 2026
Viewed by 58
Abstract
Introduction: Knee osteoarthritis (KOA) is characterized by pain, stiffness, and functional limitation. Aerobic exercise (AE) is a key treatment with proven benefits. Aims: To determine the most effective AE intensity for KOA. Methods: Searches were performed in seven databases, including randomized controlled trials [...] Read more.
Introduction: Knee osteoarthritis (KOA) is characterized by pain, stiffness, and functional limitation. Aerobic exercise (AE) is a key treatment with proven benefits. Aims: To determine the most effective AE intensity for KOA. Methods: Searches were performed in seven databases, including randomized controlled trials with AE-only groups. Outcomes assessed were pain, walking and sit-to-stand performance, stiffness, and disability. Methodological quality and bias were evaluated. Bayesian random-effects network meta-analyses compared AE intensities, reporting standardized mean differences (Hedges’ g) with 95% credible intervals. Certainty of evidence was rated using GRADE. Results: Fifteen studies were included (mean PEDro score: 5.93), showing “some concerns” or “high risk” of bias. Two meta-analyses (pain and walking performance) were conducted. Comparisons between AE intensities showed non-significant, imprecise results with very low certainty of evidence. Conclusions: Evidence is insufficient to identify the optimal AE intensity for KOA. Limitations include high risk of bias, wide credible intervals, and reliance on indirect comparisons. In this context, clinicians should apply a structured, patient-centered approach to AE prescription, considering gradual progression and monitoring of tolerance, and combine AE with other recommended interventions. High-quality trials with direct comparisons of AE intensity should be conducted for this inconclusive gap. Full article
Show Figures

Figure 1

20 pages, 3063 KB  
Article
Exercise-Related Personality Traits Are Associated with Gut Microbiome Composition and Meat Quality in Qingyuan Partridge Chickens
by Jiaxin Zhang, Yushan Li, Miaoling Cai, Jun Xiao, Yinghui Liu, Bo Wu, Qianrige, Zheng Ma, Hai Xiang, Xin Feng and Siyu Chen
Foods 2026, 15(4), 636; https://doi.org/10.3390/foods15040636 - 10 Feb 2026
Viewed by 158
Abstract
Chicken meat quality is primarily determined by genetics and nutrition, but recent evidence suggests that animal personality traits and the gut microbiota may also play crucial roles through their influence on muscle development and metabolism. However, the specific mechanisms linking behavior, gut microbiota, [...] Read more.
Chicken meat quality is primarily determined by genetics and nutrition, but recent evidence suggests that animal personality traits and the gut microbiota may also play crucial roles through their influence on muscle development and metabolism. However, the specific mechanisms linking behavior, gut microbiota, and meat flavor remain largely unexplored, particularly in native chicken breeds like the Qingyuan partridge chicken. This study investigated associations between personality traits, gut microbiome composition, metabolite profiles, and meat quality in 200 female Qingyuan partridge chickens. Chickens were monitored for daily step counts from 70 to 120 days of age and divided into three experimental groups: high-exercise (HE), moderate-exercise (ME), and low-exercise (LE). Behavioral tests (open-field, T-maze) revealed HE chickens exhibited enhanced exploration (p < 0.05), reduced latency to move (p < 0.05), and higher learning success rates (p < 0.05) compared to LE counterparts. Meat quality analysis showed HE chickens had brighter breast muscle (L* value, p < 0.05), firmer thigh muscle (shear force, p < 0.05), and reduced intramuscular fat (p < 0.01) relative to LE chickens. Gut microbiome profiling indicated HE chickens showed enrichment of beneficial taxa like Bifidobacterium (p < 0.01) and Intestinimonas (p < 0.05), alongside reduced levels of opportunistic pathogens such as Staphylococcus (p < 0.05). Metabolomic analysis (LC-MS) highlighted upregulated pathways including phenylalanine metabolism and tryptophan–serotonin signaling (VIP ≥ 1.0, p < 0.05). These findings confirm that exercise-related personality traits are associated with improved meat quality and flavor, with correlations linked to gut microbiota and metabolite remodeling, providing novel insights for optimizing poultry meat quality in commercial production. Full article
(This article belongs to the Special Issue Factors Impacting Meat Product Quality: From Farm to Table)
Show Figures

Figure 1

47 pages, 1185 KB  
Review
The Effectiveness of Transcranial Direct Current Stimulation (tDCS) in Improving Performance in Soccer Players—A Scoping Review
by James Chmiel and Donata Kurpas
J. Clin. Med. 2026, 15(3), 1281; https://doi.org/10.3390/jcm15031281 - 5 Feb 2026
Viewed by 247
Abstract
Background/Objectives: Transcranial direct current stimulation (tDCS) is increasingly used by athletes, yet sport-performance-enhancement findings are mixed and often small, with outcomes depending on stimulation target, timing, and task demands. Aim: This scoping review mapped and synthesized the soccer-specific trial evidence to identify (i) [...] Read more.
Background/Objectives: Transcranial direct current stimulation (tDCS) is increasingly used by athletes, yet sport-performance-enhancement findings are mixed and often small, with outcomes depending on stimulation target, timing, and task demands. Aim: This scoping review mapped and synthesized the soccer-specific trial evidence to identify (i) which tDCS targets and application schedules have been tested in soccer players, (ii) which soccer-relevant outcomes show the most consistent immediate (minutes–hours) or training-mediated benefits, and (iii) where evidence gaps persist. Methods: We conducted a scoping review of clinical trials in footballers, following review best-practice guidance (PRISMA-informed) and a preregistered protocol. Searches (August 2025) spanned PubMed/MEDLINE, ResearchGate, Google Scholar, and Cochrane, using combinations of “football/soccer” and “tDCS/transcranial direct current stimulation,” with inclusion restricted to trials from 2008–2025. Dual independent screening was applied. Of 47 records identified, 21 studies met the criteria. Across these, the total N was 593 (predominantly male adolescents/young adults; wide range of levels). Results: Prefrontal protocols—most commonly left-dominant dorsolateral prefrontal cortex (DLPFC) (+F3/−F4, ~2 mA, ~20 min)—most consistently improved post-match recovery status/well-being (e.g., fatigue, sleep quality, muscle soreness, stress, mood), and when repeated and/or paired with practice, shortened decision times and promoted more efficient visual search. Effects on classic executive tests were inconsistent, and bilateral anodal DLPFC under fatigue increased risk-tolerant choices. Motor-cortex targeting (C3/C4/Cz) rarely changed rapid force–power performance after a single session—e.g., multiple well-controlled trials found no immediate CMJ gains—but when paired with multi-week training (core/lumbar stability, plyometrics, HIIT, sling), it augmented strength, jump height, sprint/agility, aerobic capacity, and task-relevant EMG. Autonomic markers (exercise HR, early HR recovery) showed time-dependent normalization without specific tDCS effects in single-session, randomized designs. In contrast, a season-long applied program that added prefrontal stimulation to standard recovery reported significantly reduced creatine kinase. Across studies, protocols and masking were athlete-friendly and rigorous (~2 mA for ~20 min; robust sham/blinding), with only mild, transient sensations reported and no serious adverse events. Conclusions: In soccer players, tDCS shows a qualified pattern of benefits that follows a specificity model: prefrontal stimulation can support post-match recovery status/well-being and decision efficiency, while M1-centered stimulation is most effective when coupled with structured training to bias neuromuscular adaptation. Effects are generally modest and heterogeneous; practitioners should treat tDCS as an adjunct, not a stand-alone enhancer, and align montage × task × timing while monitoring individual responses. Full article
(This article belongs to the Section Clinical Rehabilitation)
Show Figures

Figure 1

37 pages, 975 KB  
Review
Wearable Biosensing and Machine Learning for Data-Driven Training and Coaching Support
by Rubén Madrigal-Cerezo, Natalia Domínguez-Sanz and Alexandra Martín-Rodríguez
Biosensors 2026, 16(2), 97; https://doi.org/10.3390/bios16020097 - 4 Feb 2026
Viewed by 479
Abstract
Background: Artificial Intelligence (AI) and Machine Learning (ML) are increasingly integrated into sport and exercise through wearable biosensing systems that enable continuous monitoring and data-driven training adaptation. However, their practical value for coaching depends on the validity of biosensor data, the robustness of [...] Read more.
Background: Artificial Intelligence (AI) and Machine Learning (ML) are increasingly integrated into sport and exercise through wearable biosensing systems that enable continuous monitoring and data-driven training adaptation. However, their practical value for coaching depends on the validity of biosensor data, the robustness of analytical models, and the conditions under which these systems have been empirically evaluated. Methods: A structured narrative review was conducted using Scopus, PubMed, Web of Science, and Google Scholar (2010–2026), synthesising empirical and applied evidence on wearable biosensing, signal processing, and ML-based adaptive training systems. To enhance transparency, an evidence map of core empirical studies was constructed, summarising sensing modalities, cohort sizes, experimental settings (laboratory vs. field), model types, evaluation protocols, and key outcomes. Results: Evidence from field and laboratory studies indicates that wearable biosensors can reliably capture physiological (e.g., heart rate variability), biomechanical (e.g., inertial and electromyographic signals), and biochemical (e.g., sweat lactate and electrolytes) markers relevant to training load, fatigue, and recovery, provided that signal quality control and calibration procedures are applied. ML models trained on these data can support training adaptation and recovery estimation, with improved performance over traditional workload metrics in endurance, strength, and team-sport contexts when evaluated using athlete-wise or longitudinal validation schemes. Nevertheless, the evidence map also highlights recurring limitations, including sensitivity to motion artefacts, inter-session variability, distribution shift between laboratory and field settings, and overconfident predictions when contextual or psychosocial inputs are absent. Conclusions: Current empirical evidence supports the use of AI-driven biosensor systems as decision-support tools for monitoring and adaptive training, but not as autonomous coaching agents. Their effectiveness is bounded by sensor reliability, appropriate validation protocols, and human oversight. The most defensible model emerging from the evidence is human–AI collaboration, in which ML enhances precision and consistency in data interpretation, while coaches retain responsibility for contextual judgement, ethical decision-making, and athlete-centred care. Full article
(This article belongs to the Special Issue Wearable Sensors for Precise Exercise Monitoring and Analysis)
Show Figures

Figure 1

16 pages, 1172 KB  
Systematic Review
Muscle, Neuromuscular, and Cardiac Damage in Trail Running: A Systematic Review
by Isabel García-Valiente, Francisco Pradas, Miguel Ángel Ortega-Zayas, Carlos Castellar-Otín, Alejandro García-Giménez and Miguel Lecina
Muscles 2026, 5(1), 9; https://doi.org/10.3390/muscles5010009 - 29 Jan 2026
Viewed by 225
Abstract
Background: Trail running (TR) is an endurance discipline characterized by prolonged exercise, irregular terrain, and marked elevation changes, which increase eccentric muscular load and may induce muscular, neuromuscular, and cardiac damage. Objective: This study aimed to systematically review the evidence on [...] Read more.
Background: Trail running (TR) is an endurance discipline characterized by prolonged exercise, irregular terrain, and marked elevation changes, which increase eccentric muscular load and may induce muscular, neuromuscular, and cardiac damage. Objective: This study aimed to systematically review the evidence on muscular, neuromuscular, and cardiac damage associated with TR participation. Methods: This systematic review followed PRISMA 2020 guidelines and was registered in PROSPERO (CRD420251135043). Five databases (PubMed, Web of Science, Scopus, SportDiscus, and ScienceDirect) were searched up to 31 August 2025. Observational, longitudinal, prospective, and case studies involving healthy adolescent or adult trail runners were included. Outcomes comprised muscle damage biomarkers (e.g., creatine kinase, alanine aminotransferase), neuromuscular function (e.g., squat jump performance, maximal voluntary isometric contraction), and cardiac biomarkers (e.g., CK-MB, cardiac troponins, NT-proBNP). Methodological quality was assessed using the National Heart, Lung, and Blood Institute Study Quality Assessment Tool. Results were synthesized qualitatively. Results: Fifteen studies met the inclusion criteria, including a total of 247 participants. Post-race analyses consistently showed marked increases in muscle damage biomarkers and significant reductions in neuromuscular performance. Transient elevations in cardiac biomarkers were also observed, suggesting acute but reversible cardiac stress following TR events. Limitations: Evidence was limited by methodological heterogeneity, small sample sizes, and underrepresentation of female athletes. Conclusions: It was found that trail running induces substantial acute muscular, neuromuscular, and cardiac stress, particularly in events with high eccentric loading. Monitoring biochemical and neuromuscular markers may support training load optimization, recovery strategies, and injury prevention. Full article
Show Figures

Figure 1

20 pages, 1538 KB  
Systematic Review
The Pilates Method as a Therapeutic Intervention in Patients with Fibromyalgia: A Systematic Review and Meta-Analysis
by Gustavo Rodríguez-Fuentes, Alejandro Bermúdez-Rodas, Hugo Rodríguez-Otero and Pablo Campo-Prieto
Appl. Sci. 2026, 16(3), 1324; https://doi.org/10.3390/app16031324 - 28 Jan 2026
Viewed by 241
Abstract
Fibromyalgia is a chronic condition characterized by widespread pain, fatigue, and reduced quality of life. Exercise therapy, including Pilates, is commonly recommended; however, current reviews report inconsistent findings across specific modalities. This PRISMA 2020 systematic review and meta-analysis with a PROSPERO-registered protocol, designed [...] Read more.
Fibromyalgia is a chronic condition characterized by widespread pain, fatigue, and reduced quality of life. Exercise therapy, including Pilates, is commonly recommended; however, current reviews report inconsistent findings across specific modalities. This PRISMA 2020 systematic review and meta-analysis with a PROSPERO-registered protocol, designed as a focused update of post-2020 RCTs complementing prior comprehensive syntheses, evaluated Pilates-based interventions for pain and fibromyalgia impact (FIQ). HRQoL outcomes were synthesized narratively due to heterogeneity in measurement instruments, and all outcomes were extracted at the first post-intervention assessment (no pooled long-term data were available). Seven RCTs (6–12 weeks; 2–3 sessions/week) met eligibility criteria. Methodological quality was generally moderate (PEDro), and risk of bias was assessed using RoB 2. Certainty of evidence (GRADE) was rated very low for pain and low for FIQ. Among trials reporting adherence (4/7), values ranged from 68% to 92%; adverse event monitoring was inconsistent (systematically reported in 2/7), limiting tolerability conclusions. Between-group effects versus active comparators were small and non-significant for pain (pooled Hedges’ g = −0.10, 95% CI [−0.83, 0.63], p = 0.79; I2 = 73%); this wide interval, spanning potential benefit to harm, precludes definitive conclusions. For FIQ, the primary (unadjusted) analysis was non-significant: pooled MD = −5.53 (95% CI [−11.96, 0.89], p = 0.09); sensitivity analysis using ANCOVA-adjusted estimates yielded MD = −6.71 (95% CI [−13.11, −0.30], p = 0.04). Both estimates remained below MCID thresholds and were sensitive to estimator choice. Absence of statistical significance does not demonstrate equivalence; non-inferiority designs with predefined margins would be required. Given very low (pain) to low (FIQ) certainty of evidence, adequately powered trials with standardized protocols and longer follow-up are needed to resolve uncertainty regarding Pilates’ comparative effectiveness within multimodal fibromyalgia management. Full article
(This article belongs to the Special Issue Advances in Neurological Physical Therapy)
Show Figures

Figure 1

21 pages, 2566 KB  
Article
Multimodal Wearable Monitoring of Exercise in Isolated, Confined, and Extreme Environments: A Standardized Method
by Jan Hejda, Marek Sokol, Lydie Leová, Petr Volf, Jan Tonner, Wei-Chun Hsu, Yi-Jia Lin, Tommy Sugiarto, Miroslav Rozložník and Patrik Kutílek
Methods Protoc. 2026, 9(1), 15; https://doi.org/10.3390/mps9010015 - 21 Jan 2026
Viewed by 211
Abstract
This study presents a standardized method for multimodal monitoring of exercise execution in isolated, confined, and extreme (ICE) environments, addressing the need for reproducible assessment of neuromuscular and cardiovascular responses under space- and equipment-limited conditions. The method integrates wearable surface electromyography (sEMG), inertial [...] Read more.
This study presents a standardized method for multimodal monitoring of exercise execution in isolated, confined, and extreme (ICE) environments, addressing the need for reproducible assessment of neuromuscular and cardiovascular responses under space- and equipment-limited conditions. The method integrates wearable surface electromyography (sEMG), inertial measurement units (IMU), and electrocardiography (ECG) to capture muscle activation, movement, and cardiac dynamics during space-efficient exercise. Ten exercises suitable for confined habitats were implemented during analog missions conducted in the DeepLabH03 facility, with feasibility evaluated in a seven-day campaign involving three adult participants. Signals were synchronized using video-verified repetition boundaries, sEMG was normalized to maximum voluntary contraction, and sEMG amplitude- and frequency-domain features were extracted alongside heart rate variability indices. The protocol enabled stable real-time data acquisition, reliable repetition-level segmentation, and consistent detection of muscle-specific activation patterns across exercises. While amplitude-based sEMG indices showed no uniform main effect of exercise, robust exercise-by-muscle interactions were observed, and sEMG mean frequency demonstrated sensitivity to differences in movement strategy. Cardiac measures showed limited condition-specific modulation, consistent with short exercise bouts and small sample size. As a proof-of-concept feasibility study, the proposed protocol provides a practical and reproducible framework for multimodal physiological monitoring of exercise in ICE analogs and other constrained environments, supporting future studies on exercise quality, training load, and adaptive feedback systems. The protocol is designed to support near-real-time monitoring and forms a technical basis for future exercise-quality feedback in confined habitats. Full article
(This article belongs to the Section Biomedical Sciences and Physiology)
Show Figures

Figure 1

20 pages, 1226 KB  
Review
Enhancing Performance and Quality of Life in Lower Limb Amputees: Physical Activity, a Valuable Tool—A Scoping Review
by Federica Delbello, Leonardo Zullo, Andrea Giacomini and Emiliana Bizzarini
Healthcare 2026, 14(2), 253; https://doi.org/10.3390/healthcare14020253 - 20 Jan 2026
Viewed by 299
Abstract
Background/Objectives: Lower limb amputation (LLA) negatively affects the physical and psychological health of individuals, leading to a lower quality of life and sedentary lifestyle. The objective of this scoping review is to search for evidence regarding physical activity interventions in individuals with LLA, [...] Read more.
Background/Objectives: Lower limb amputation (LLA) negatively affects the physical and psychological health of individuals, leading to a lower quality of life and sedentary lifestyle. The objective of this scoping review is to search for evidence regarding physical activity interventions in individuals with LLA, investigating improvements in specific outcomes related to quality of life and performance. Methods: PRISMA guidelines—extension for scoping reviews—were used to structure the study. The research was conducted between 26 July 2023 and 30 September 2023; it was structured by defining two PICO questions (P = amputation, I = physical exercise, O1 = quality of life, and O2 = performance) through Pubmed, Cochrane, and Pedro databases. The study included subjects with LLA of any etiology, in prosthetic or pre-prosthetic phase, practicing non-competitive physical activity. The results were then subjected to both qualitative and quantitative analysis. Results: Of the 615 studies identified, 18 were included in the review. They consisted of 6 systematic reviews (SR), 5 RCTs, 4 case–control studies, 1 case report (CR), and 2 cross-sectional (CS). Physical activity (PA) interventions were extremely heterogeneous and were, therefore, categorized into 6 modalities: surveys were the most reported strategies (57%), followed by personalized training (23%), strength training (13%), endurance training (13%), combined training (2%), and gait training (5%). Due to the heterogeneity of the studies, the variety of interventions proposed and the different outcomes registered, there is no evidence that one approach is more effective than another, while each group showed benefits on different specific outcomes. In total, five outcome categories were identified: quality of life was the most frequently analysed (42%), followed by cardiovascular fitness (20%), muscular fitness (14%), gait parameters (13%), functionality and disability (11%). Conclusions: PA represents a valuable strategy for improving performance and quality of life in individuals with LLA, offering a variety of interventions. Although there is no evidence that one strategy is better than the others, each activity has proven to be effective on specific outcomes, therefore, the choice must depend on the patient’s necessities. The preferred option should be the personalization of the training according to individual needs, coupled with long-term planning and remote monitoring. Creating meeting places and supporting occasions for sports activities could be a valid option. Further research could help to clarify the benefits of such interventions and enhance the understanding of how to optimize the management of LLA patients. Full article
Show Figures

Figure 1

10 pages, 964 KB  
Article
Relationships Between Dry-Land Load—Velocity Parameters and In-Water Bioenergetic Performance in Competitive Swimmers
by Sofiene Amara, Anissa Bouassida and Roland van den Tillaar
Sports 2026, 14(1), 11; https://doi.org/10.3390/sports14010011 - 3 Jan 2026
Viewed by 542
Abstract
Background: Neuromuscular determinants such as maximal force, maximal velocity, and upper-body power are recognized as key contributors to competitive swimming performance. However, despite the relevance of these dry-land qualities, their relationships with the physiological mechanisms underpinning in-water performance, particularly aerobic and anaerobic capacities, [...] Read more.
Background: Neuromuscular determinants such as maximal force, maximal velocity, and upper-body power are recognized as key contributors to competitive swimming performance. However, despite the relevance of these dry-land qualities, their relationships with the physiological mechanisms underpinning in-water performance, particularly aerobic and anaerobic capacities, remain insufficiently established. Purpose: This study aimed to investigate the relationships between upper-body load–velocity profile parameters (theoretical maximal force: F0; theoretical maximal velocity: V0; and maximal power: Pmax), aerobic capacity expressed through critical velocity, and anaerobic capacity in trained swimmers. Methods: Thirty competitive male swimmers (age = 16.50 ± 0.31 years) completed an upper-body load–velocity profile test using the bench press exercise to determine F0, V0, and Pmax. Swimming performances in the 100, 200, and 400 m freestyle events were used to calculate critical velocity and anaerobic capacity based on a linear distance–time model. Pearson correlation coefficients and linear regression analyses were conducted to examine the relationships between variables. Results: Pmax (r = 0.493, p = 0.006) and V0 (r = 0.697, p < 0.001) showed moderate to strong correlations with critical velocity, whereas F0 showed no significant association (r = 0.152, p = 0.422). Conversely, anaerobic capacity was strongly correlated with F0 (r = 0.842, p < 0.001) but not with V0 (p = 0.119). Regression models indicated that F0 explained 71% of the variance in anaerobic capacity, while V0 explained 48% of the variance in critical velocity. Conclusion: The findings demonstrated distinct contributions of neuromuscular qualities: speed and power-oriented parameters are associated with critical velocity, whereas maximal strength strongly associated with anaerobic capacity. Monitoring the upper-body load–velocity profile appears to be a relevant tool for individualizing dry-land training according to the aerobic and anaerobic demands of swimmers. Full article
Show Figures

Figure 1

12 pages, 397 KB  
Article
Ergonomics in Sleep Medicine: Interfacing Myofunctional Therapy with Orofacial Muscular Balance and Sleep Posture
by Siddharth Sonwane and Shweta Sonwane
Int. J. Orofac. Myol. Myofunct. Ther. 2026, 52(1), 2; https://doi.org/10.3390/ijom52010002 - 30 Dec 2025
Viewed by 436
Abstract
Background/Objectives: Obstructive sleep apnea (OSA) is a prevalent sleep-related breathing disorder characterized by repeated episodes of upper airway obstruction during sleep, leading to intermittent hypoxia and fragmented sleep architecture. Orofacial myofunctional therapy (OMT) has emerged as a promising non-invasive approach to improving airway [...] Read more.
Background/Objectives: Obstructive sleep apnea (OSA) is a prevalent sleep-related breathing disorder characterized by repeated episodes of upper airway obstruction during sleep, leading to intermittent hypoxia and fragmented sleep architecture. Orofacial myofunctional therapy (OMT) has emerged as a promising non-invasive approach to improving airway patency in individuals with mild-to-moderate OSA. However, the role of sleep ergonomics—including sleep posture and pillow support—in enhancing OMT outcomes remains underexplored. This study aimed to evaluate whether ergonomic interventions could augment the therapeutic effects of OMT in adult patients with mild-to-moderate OSA. Methods: A 12-week prospective cohort study was conducted involving 60 adult participants diagnosed with mild-to-moderate OSA. All participants underwent a structured orofacial myofunctional therapy (OMT) program comprising exercises for tongue elevation, lip seal enhancement, and soft palate strengthening. In addition, ergonomic instructions were provided regarding optimal sleeping posture and pillow adjustment. Compliance with ergonomic practices was monitored weekly using infrared night-vision cameras and reviewed by a blinded sleep technician. Pre- and post-intervention assessments included apnea–hypopnea index (AHI), Pittsburgh Sleep Quality Index (PSQI), and Ep-worth Sleepiness Scale (ESS). Results: Statistically significant improvements were observed in all measured parameters following the intervention. AHI scores reduced from 18.2 ± 4.5 to 10.6 ± 3.9 events/hour (p < 0.001), PSQI scores improved from 11.3 ± 2.1 to 6.5 ± 1.8 (p < 0.001), and ESS scores declined from 13.7 ± 2.6 to 7.4 ± 2.0 (p < 0.001). Participants with high adherence to ergonomic recommendations demonstrated significantly greater clinical improvements compared to less adherent individuals. Conclusions: The combination of ergonomic sleep posture interventions with OMT was associated with positive improvements in sleep-related outcomes, comparable to or in some cases better than those reported in previous studies evaluating these interventions independently. As an observational cohort without a control arm, this study cannot establish causality but provides preliminary evidence to guide the design of future randomized clinical trials. Full article
Show Figures

Graphical abstract

12 pages, 751 KB  
Article
Gait Parameters of Women Before Knee Joint Arthritis—Analysis Using the MoKA System
by Maciej Kuś, Dagmara Wasiuk-Zowada, Katarzyna Herman, Jerzy Cholewiński and Andrzej Knapik
Sensors 2026, 26(1), 136; https://doi.org/10.3390/s26010136 - 25 Dec 2025
Viewed by 461
Abstract
Knee osteoarthritis significantly reduces quality of life due to difficulties with locomotion. The objective assessment of gait parameters can provide guidance for developing therapeutic programs, and wearable sensors are becoming increasingly common for this purpose. The Movement Kinematics Analysis System (MoKA) utilizes the [...] Read more.
Knee osteoarthritis significantly reduces quality of life due to difficulties with locomotion. The objective assessment of gait parameters can provide guidance for developing therapeutic programs, and wearable sensors are becoming increasingly common for this purpose. The Movement Kinematics Analysis System (MoKA) utilizes the Inertial Measurement Unit, which enables gait analysis in non-laboratory settings. The aim of the study was to determine gait parameters in women scheduled for knee replacement immediately before surgery, along with determining the measurement reliability. Seventy-six women were enrolled in the study (research group n = 25; control group n = 51). The participants completed the 6MWT with gait monitoring via the MoKA system. A comparison of pain intensity before and after the 6MWT revealed differences in p < 0.001. A comparison between the groups revealed differences in distance and step count. Pain intensity was negatively correlated with distance (R = −0.44) and the number of steps (R = −0.44), but did not affect the average length of steps (R = 0.05). The overall consistency assessment (AC) demonstrated good internal consistency. The qualitative ICC assessment indicated moderate reliability for three measurements, good for one, and excellent for the remaining measurements. It can be assumed that the assessment of biomechanical gait parameters using a system equipped with an IMU meets the criteria for measurement reliability. The gait of women with KOA scheduled for total knee replacement surgery is flattened and slowed, which may provide guidance for the use of appropriate postoperative exercises to achieve appropriate gait biomechanics. Full article
(This article belongs to the Section Wearables)
Show Figures

Figure 1

24 pages, 4230 KB  
Article
Cloud-Based sEMG Segmentation for Muscle Fatigue Monitoring: A Wavelet–Quantile Approach with Computational Cost Assessment
by Aura Polo, Mario Callejas Cabarcas, Lácides Antonio Ripoll Solano, Carlos Robles-Algarín and Omar Rodríguez-Álvarez
Technologies 2026, 14(1), 16; https://doi.org/10.3390/technologies14010016 - 25 Dec 2025
Viewed by 891
Abstract
This paper presents the development and cloud deployment of a system for the segmentation of electromyographic (EMG) signals oriented toward muscle fatigue monitoring in the biceps and triceps. A dataset of 30 subjects was used, resulting in 120 EMG and gyroscope files containing [...] Read more.
This paper presents the development and cloud deployment of a system for the segmentation of electromyographic (EMG) signals oriented toward muscle fatigue monitoring in the biceps and triceps. A dataset of 30 subjects was used, resulting in 120 EMG and gyroscope files containing between four and six strength exercise series each. After a quality assessment, approximately 80% of the signals (95 files) were classified as level 1 or 2 and considered suitable for segmentation and subsequent analysis. A near real-time segmentation algorithm was designed based on signal envelopes, sliding windows, and quantile thresholds, complemented with discrete wavelet transform (DWT) filtering. Using EMG alone, segmentation accuracy reached 83% for biceps and 54% for triceps; after incorporating DWT preprocessing, accuracy increased to 87.5% and 71%, respectively. By exploiting the gyroscope’s X-axis signal as a low-noise reference, the optimal configuration achieved an overall accuracy of 80%, with 83.3% for biceps and 76.2% for triceps. The prototype was deployed on Amazon Web Services (AWS) using EC2 instances and SQS queues, and its computational cost was evaluated across four server types. On a t2.micro instance, the maximum memory usage was approximately 219 MB with a dedicated CPU and a maximum processing time of 0.98 s per signal, demonstrating the feasibility of near real-time operation under conditions with limited resources. Full article
Show Figures

Figure 1

15 pages, 1695 KB  
Systematic Review
Telehealth-Based Cardiac Rehabilitation for Heart Failure: A Systematic Review of Effectiveness, Access, and Patient-Centred Outcome
by Abdulfattah S. Alqahtani
Medicina 2026, 62(1), 25; https://doi.org/10.3390/medicina62010025 - 23 Dec 2025
Viewed by 737
Abstract
Background and Objectives: Heart failure (HF) affects millions globally, with traditional cardiac rehabilitation (CR) improving outcomes but facing access barriers. Telehealth-based CR offers a promising alternative, yet its effectiveness and patient-centred outcomes require updated evaluation. This systematic review aimed to assess the [...] Read more.
Background and Objectives: Heart failure (HF) affects millions globally, with traditional cardiac rehabilitation (CR) improving outcomes but facing access barriers. Telehealth-based CR offers a promising alternative, yet its effectiveness and patient-centred outcomes require updated evaluation. This systematic review aimed to assess the effectiveness, accessibility, and patient-centred outcomes of telehealth-based CR compared with usual care or centre-based CR in adults with HF. Materials and Methods: This systematic review followed PRISMA 2020 guidelines. Eligible studies were randomized controlled trials involving adults with HF receiving telehealth CR (e.g., telephone, apps, remote monitoring) compared with usual care or centre-based CR; non-RCTs and studies lacking relevant outcomes were excluded. Searches of PubMed, Medline, CINAHL, EMBASE, and Web of Science identified studies published between 2020–2025. Primary outcomes were exercise capacity (six-minute walk distance [6MWD], peak VO2) and quality of life (QoL); secondary outcomes included adherence, satisfaction, and clinical events. Meta-analyses used standardized mean differences (SMD) for 6MWD and QoL. Risk of bias was assessed using PEDro, Jadad, and RoB2 tools. Results: Fourteen randomized controlled trials (total n = 7371 participants) met the inclusion criteria. Telehealth CR significantly improved 6MWD (SMD 0.35, 95% CI 0.15–0.55, p < 0.001; 6 studies) and QoL (SMD 0.28, 95% CI 0.10–0.46, p = 0.002; 8 studies) compared to usual care, showing equivalence to center-based CR. Adherence ranged from 70–92% and satisfaction 75–96%, and hospitalizations declined in some studies, though mortality benefits were not observed. Conclusions: Telehealth CR is effective, accessible, and patient-centred for individuals with HF, performing comparably to centre-based CR and better than usual care. It should be integrated into standard HF management, supported by policy and technology investment. Evidence is limited by short follow-up durations and moderate heterogeneity among trials. Full article
Show Figures

Figure 1

13 pages, 496 KB  
Article
Standardized Thalassotherapy Versus Conventional Rehabilitation in Post-Traumatic Patients: Clinical, Biochemical, and Quality-of-Life Outcomes
by Mihaela Mihai, Nica Sarah Adriana, Brindusa Ilinca Mitoiu, Liliana Sachelarie and Roxana Nartea
Healthcare 2026, 14(1), 24; https://doi.org/10.3390/healthcare14010024 - 21 Dec 2025
Viewed by 518
Abstract
Background: Thalassotherapy, which combines seawater, marine mud, and maritime climate, has been traditionally used to support musculoskeletal recovery. Its thermal, biochemical, and mechanical properties may enhance tissue healing and modulate inflammation. This study aimed to evaluate the short-term clinical effects of a standardized [...] Read more.
Background: Thalassotherapy, which combines seawater, marine mud, and maritime climate, has been traditionally used to support musculoskeletal recovery. Its thermal, biochemical, and mechanical properties may enhance tissue healing and modulate inflammation. This study aimed to evaluate the short-term clinical effects of a standardized two-week thalassotherapy program compared with conventional rehabilitation in post-traumatic patients. Methods: A matched controlled cohort study was conducted at the Corpore Sano Sanatorium, Techirghiol, Romania. Post-traumatic patients followed identical physiotherapy and hydrokinetic exercise routines; additionally, the thalassotherapy group received daily seawater baths, sapropelic mud applications, and exposure to marine aerosols. Pain levels, joint mobility, inflammatory status, and quality of life were assessed before and after the intervention. Adverse events and treatment tolerance were monitored throughout the study. Results: Patients undergoing thalassotherapy experienced more pronounced improvements in musculoskeletal function, pain relief, inflammatory balance, and quality-of-life outcomes compared with those receiving standard rehabilitation alone. Both interventions contributed to clinical progress, but the magnitude of change was consistently greater among patients treated with marine-based therapies. No adverse events or intolerance reactions were recorded, and all participants completed the program. Conclusions: Thalassotherapy may provide complementary short-term benefits in post-traumatic rehabilitation, enhancing functional recovery, symptom relief, and perceived well-being. However, due to the non-randomized design and short follow-up period, these findings should be interpreted cautiously. Further randomized studies with long-term outcomes are required to confirm the therapeutic role of thalassotherapy in modern rehabilitation practice. Full article
(This article belongs to the Special Issue Physical and Rehabilitation Medicine—2nd Edition)
Show Figures

Figure 1

Back to TopTop