Sign in to use this feature.

Years

Between: -

Subjects

remove_circle_outline
remove_circle_outline
remove_circle_outline
remove_circle_outline
remove_circle_outline
remove_circle_outline
remove_circle_outline
remove_circle_outline
remove_circle_outline

Journals

remove_circle_outline
remove_circle_outline
remove_circle_outline
remove_circle_outline

Article Types

Countries / Regions

remove_circle_outline
remove_circle_outline
remove_circle_outline
remove_circle_outline

Search Results (137)

Search Parameters:
Keywords = evasive behavior

Order results
Result details
Results per page
Select all
Export citation of selected articles as:
23 pages, 1192 KB  
Article
Simulating Advanced Social Botnets: A Framework for Behavior Realism and Coordinated Stealth
by Rui Jin and Yong Liao
Information 2026, 17(1), 27; https://doi.org/10.3390/info17010027 - 31 Dec 2025
Abstract
The increasing sophistication of social bots demands advanced simulation frameworks to model potential vulnerabilities in detection systems and probe their robustness.While existing studies have explored aspects of social bot simulation, they often fall short in capturing key adversarial behaviors. To address this gap, [...] Read more.
The increasing sophistication of social bots demands advanced simulation frameworks to model potential vulnerabilities in detection systems and probe their robustness.While existing studies have explored aspects of social bot simulation, they often fall short in capturing key adversarial behaviors. To address this gap, we propose a simulation framework that jointly incorporates both realistic behavioral mimicry and adaptive inter-bot coordination. Our approach introduces a human-like behavior module that reduces detectable divergence from genuine user activity patterns through distributional matching, combined with a coordination module that enables strategic cooperation while maintaining structural stealth. The effectiveness of the proposed framework is validated through adversarial simulations against both feature-based (Random Forest) and graph-based (BotRGCN) detectors on a real-world dataset. Experimental results demonstrate that our approach enables bots to achieve remarkable evasion capabilities, with the human-like behavior module reaching up to a 100% survival rate against RF-based detectors and 99.1% against the BotRGCN detector. This study yields two key findings: (1) The integration of human-like behavior and target-aware coordination establishes a new paradigm for simulating botnets that are resilient to both feature-based and graph-based detectors; (2) The proposed likelihood-based reward and group-state optimization mechanism effectively align botnet activities with the social context, achieving concealment through integration rather than mere avoidance. The framework provides valuable insights into the complex interplay between evasion strategies and detector effectiveness, offering a robust foundation for future research on social bot threats. Full article
(This article belongs to the Special Issue Social Media Mining: Algorithms, Insights, and Applications)
Show Figures

Figure 1

22 pages, 9688 KB  
Article
Effects of Changes in Environmental Factors on CO2 Partial Pressure in Mountainous River Systems
by Lisha Zhou, Zihan Wu, Hongwei Wang, Yong Li, Xiaobo Yang and Boya Su
Water 2026, 18(1), 12; https://doi.org/10.3390/w18010012 - 19 Dec 2025
Viewed by 296
Abstract
This study uses high-frequency monitoring across a river–barrier lake–reservoir continuum in the upper Minjiang River, southwestern China, to quantify the spatiotemporal dynamics and drivers of aquatic CO2 partial pressure (pCO2) and to identify the dominant controls under contrasting lotic and [...] Read more.
This study uses high-frequency monitoring across a river–barrier lake–reservoir continuum in the upper Minjiang River, southwestern China, to quantify the spatiotemporal dynamics and drivers of aquatic CO2 partial pressure (pCO2) and to identify the dominant controls under contrasting lotic and lentic conditions. River reaches were CO2-supersaturated throughout the year, with higher pCO2 in the wet season (mean 521 ppm) than in the dry season (421 ppm), indicating persistent CO2 evasion to the atmosphere. In contrast, the downstream canyon-type reservoir showed a pronounced seasonal reversal. During the wet season, surface-water pCO2 averaged 395 ppm, about 24% lower than that of the river and below atmospheric levels (~419 ppm); more than 55% of observations were undersaturated, with minima as low as 141–185 ppm, indicating temporary CO2-sink behavior. In the dry season, mean pCO2 increased to 563 ppm, exceeding both riverine and atmospheric levels and returning the reservoir to a CO2 source. The reservoir pCO2 variability was governed by the interaction of hydrology and metabolism: rising water levels and longer residence times likely enhanced CO2 accumulation from the decomposition of inundated organic matter, while warm temperatures, high light and monsoon-driven nutrient inputs promoted phytoplankton growth that removed dissolved CO2 and elevated dissolved oxygen, producing temporary sink behavior. In the river, short residence time and strong turbulence limited in-stream biological regulation, and pCO2 variability was mainly driven by catchment-scale carbon inputs along the elevation gradient. Overall, our results demonstrate that dam construction and impoundment can substantially modify carbon cycling in high-mountain rivers. Under specific conditions (warm water, sufficient nutrients, high algal biomass), lentic environments may strengthen photosynthetic CO2 uptake and temporarily transform typical riverine CO2 sources into sinks, with important implications for carbon-budget assessments and reservoir management in mountainous basins. Full article
(This article belongs to the Special Issue Research on the Carbon and Water Cycle in Aquatic Ecosystems)
Show Figures

Figure 1

28 pages, 6434 KB  
Article
Mapping Cyber Bot Behaviors: Understanding Payload Patterns in Honeypot Traffic
by Shiyu Wang, Cheng Tu, Yunyi Zhang, Min Zhang and Pengfei Xue
Sensors 2026, 26(1), 11; https://doi.org/10.3390/s26010011 - 19 Dec 2025
Viewed by 353
Abstract
Cyber bots have become prevalent across the Internet ecosystem, making behavioral understanding essential for threat intelligence. Since bot behaviors are encoded in traffic payloads that blend with normal traffic, honeypot sensors are widely adopted for capture and analysis. However, previous works face adaptation [...] Read more.
Cyber bots have become prevalent across the Internet ecosystem, making behavioral understanding essential for threat intelligence. Since bot behaviors are encoded in traffic payloads that blend with normal traffic, honeypot sensors are widely adopted for capture and analysis. However, previous works face adaptation challenges when analyzing large-scale, diverse payloads from evolving bot techniques. In this paper, we conduct an 11-month measurement study to map cyber bot behaviors through payload pattern analysis in honeypot traffic. We propose TrafficPrint, a pattern extraction framework to enable adaptable analysis of diverse honeypot payloads. TrafficPrint combines representation learning with clustering to automatically extract human-understandable payload patterns without requiring protocol-specific expertise. Our globally distributed honeypot sensors collected 21.5 M application-layer payloads. Starting from only 168 K labeled payloads (0.8% of data), TrafficPrint extracted 296 patterns that automatically labeled 83.57% of previously unknown payloads. Our pattern-based analysis reveals actionable threat intelligence: 82% of patterns employ semi-customized structures balancing automation with targeted modifications; 13% contain distinctive identity markers enabling threat actor attribution, including CENSYS’s unique signature; and bots exploit techniques like masquerading as crawlers, embedding commands in brute-force attacks, and using base64 encoding for detection evasion. Full article
(This article belongs to the Special Issue Privacy and Security in Sensor Networks)
Show Figures

Figure 1

14 pages, 830 KB  
Review
Cancer-Associated Fibroblasts and Epithelial–Mesenchymal Transition as Critical Contributors to Renal Cell Carcinoma Progression
by Sergii Vernygorodskyi, Anton B. Tonchev, Nikolai T. Evtimov and Kameliya Zhechkova Bratoeva
J. Mol. Pathol. 2025, 6(4), 31; https://doi.org/10.3390/jmp6040031 - 9 Dec 2025
Viewed by 413
Abstract
Renal cell carcinoma (RCC) features a complex tumor microenvironment, where cancer-associated fibroblasts (CAFs) play key roles in tumor progression, epithelial–mesenchymal transition (EMT), immune evasion, and resistance to treatment. This article updates our understanding of CAF origins, diversity, and functions in RCC, incorporating recent [...] Read more.
Renal cell carcinoma (RCC) features a complex tumor microenvironment, where cancer-associated fibroblasts (CAFs) play key roles in tumor progression, epithelial–mesenchymal transition (EMT), immune evasion, and resistance to treatment. This article updates our understanding of CAF origins, diversity, and functions in RCC, incorporating recent single-cell RNA sequencing (scRNA-seq) data that refine CAF subtypes. The paper explores the mechanistic interactions between CAFs and EMT, focusing on CAF-derived signaling pathways like TGF-β, IL-6/STAT3, HGF/c-MET, and Wnt/β-catenin, as well as extracellular-vesicle-mediated transfer of miRNAs and lncRNAs that promote metastatic behavior in RCC. It also addresses how CAF-driven remodeling of the extracellular matrix, metabolic changes, and activation of YAP/TAZ contribute to invasion and resistance to therapies, particularly in relation to tyrosine kinase inhibitors, mTOR inhibitors, and immune checkpoint blockade. The review highlights emerging therapeutic strategies targeting CAFs, such as inhibiting specific signaling pathways, disrupting CAF–tumor cell communication, and selectively depleting CAFs. In conclusion, it identifies limitations in current CAF classification systems and proposes future research avenues to improve RCC-specific CAF profiling and exploit the CAF–EMT axis for therapeutic gain. Full article
Show Figures

Figure 1

20 pages, 1090 KB  
Article
Incorporating Greenhouse Gas Emissions into Optimal Planning of Weigh-in-Motion Systems
by Yunkyeong Jung and Jinwoo Lee
Sustainability 2025, 17(23), 10877; https://doi.org/10.3390/su172310877 - 4 Dec 2025
Viewed by 278
Abstract
In the context of pavement management systems (PMSs), overloaded trucks impose severe economic and environmental burdens by accelerating pavement deterioration and increasing greenhouse gas (GHG) emissions. Existing research on Weigh-in-Motion (WIM) placement has rarely incorporated environmental impacts, particularly greenhouse gas (GHG) emissions, into [...] Read more.
In the context of pavement management systems (PMSs), overloaded trucks impose severe economic and environmental burdens by accelerating pavement deterioration and increasing greenhouse gas (GHG) emissions. Existing research on Weigh-in-Motion (WIM) placement has rarely incorporated environmental impacts, particularly greenhouse gas (GHG) emissions, into the decision-making process. Instead, most studies have focused on infrastructure damage and have paid limited attention to how enforcement interacts with driver evasion behavior and schedule-related constraints. To address this gap, this study develops a bi-level optimization framework that simultaneously minimizes PMS costs, travel costs, and environmental (GHG) costs. The upper-level problem represents the total social cost minimization, while the lower-level problem models drivers’ routes and demand shift. The framework endogenously captures utility-based demand shifts, allowing overloaded drivers to switch to legal operations when enforcement and schedule-related constraints outweigh overloading benefits. A numerical study using the Sioux Falls network demonstrates that dual WIM installations significantly outperform single configurations, achieving network-wide cost reductions of up to 1.5% compared to 0.4%. Notably, PMS costs for overloaded trucks decreased by nearly 60%, confirming the effectiveness of strategic enforcement. Ultimately, this study contributes a unified decision-support tool that reframes WIM enforcement from a passive control measure into a proactive strategy for sustainable freight management. Full article
(This article belongs to the Section Sustainable Transportation)
Show Figures

Figure 1

31 pages, 1304 KB  
Review
Exploring Emerging Therapeutic Targets in Osteosarcoma by Revisiting the Immune and Cancer-Intrinsic Hallmarks of Cancer
by Lidia Tarone, Antonella Iacoviello, Antonino Di Lorenzo, Roberta Verta, Chiara Cossu, Laura Conti, Federica Cavallo and Federica Riccardo
Cancers 2025, 17(23), 3846; https://doi.org/10.3390/cancers17233846 - 30 Nov 2025
Viewed by 689
Abstract
Osteosarcoma (OSA) is an aggressive primary bone cancer mainly affecting the pediatric population. Despite intensive multimodal treatments, therapeutic progress has remained limited for decades, resulting in high recurrence rates, poor prognosis driven by metastatic progression, and severe chemotherapy-associated toxicities. To advance the development [...] Read more.
Osteosarcoma (OSA) is an aggressive primary bone cancer mainly affecting the pediatric population. Despite intensive multimodal treatments, therapeutic progress has remained limited for decades, resulting in high recurrence rates, poor prognosis driven by metastatic progression, and severe chemotherapy-associated toxicities. To advance the development of more effective and safer therapeutic strategies, our recent studies identified Chondroitin Sulfate Proteoglycan (CSPG)4 as a relevant mediator of the malignant behavior of OSA cells. Targeting CSPG4 DNA-based vaccine demonstrated encouraging antitumor activity against OSA. Nevertheless, since single-agent immunotherapies are often constrained by tumor immune escape, the need for rational combinatorial strategies is of utmost importance. In this perspective, we broaden our analysis to include other potentially complementary targets beyond CSPG4, which may contribute to OSA pathogenesis. Among these, the cystine/glutamate antiporter xCT and Toll-like Receptor 2 (TLR2) emerge as particularly promising due to their established role in tumor progression, therapy resistance, and immune modulation. We discuss the contribution of all these molecules in major hallmarks of OSA—(1) proliferative and survival advantages, (2) metastasis and angiogenesis, and (3) immune evasion—and examine potential strategies for their combined targeting. By leveraging knowledge gained from other cancer models and integrating it with the distinct biological and clinical features of OSA, this perspective seeks to outline rational and innovative combinatorial strategies that may overcome current therapeutic limitations and ultimately improve patient outcomes. Full article
Show Figures

Figure 1

14 pages, 2316 KB  
Article
Anti-Predator Strategies in Fish with Contrasting Shoaling Preferences Across Different Contexts
by Zixi Lu, Wuxin Li, Jiuhong Zhang, Xinbin Duan and Shijian Fu
Animals 2025, 15(23), 3447; https://doi.org/10.3390/ani15233447 - 29 Nov 2025
Viewed by 368
Abstract
In freshwater fish, group behavior is ecologically critical for daily activities such as predator avoidance. However, species with varying shoaling preferences exhibit divergent behavioral responses under different environmental conditions. This study investigated the behavioral responses of three shoaling species (Moenkhausia costae, [...] Read more.
In freshwater fish, group behavior is ecologically critical for daily activities such as predator avoidance. However, species with varying shoaling preferences exhibit divergent behavioral responses under different environmental conditions. This study investigated the behavioral responses of three shoaling species (Moenkhausia costae, Puntius tetrazona, and Myxocyprinus asiaticus) and three non-shoaling species (Trichogaster trichopterus, Micropterus salmoides, and Cichlasoma managuense) to simulated predation in either an open arena or a six-arm maze with shelter available. Our findings reveal that, in open water, shoaling species employ a dual strategy against predators: maintaining high group cohesion while increasing swimming speed and acceleration. This exploits the confusion effect to mitigate individual predation risk. In contrast, non-shoaling species do not engage in evasive maneuvers; instead, they adopt a cryptic strategy by minimizing activity and often freezing in place to avoid detection. In the six-arm maze, shoaling species consistently employed group coordination strategies, whereas non-shoaling species primarily relied on shelter concealment or reduced activity. Notably, shoaling species maintained high cohesion, synchronization, and activity levels across both open and complex habitats, using coordinated movement to facilitate collective escape. Together, our findings demonstrate that habitat complexity and social tendencies jointly determine how fishes trade off risk and safety. This work provides new insights into the adaptive evolution of social behavior in dynamic aquatic ecosystems. Full article
(This article belongs to the Section Aquatic Animals)
Show Figures

Figure 1

25 pages, 5047 KB  
Article
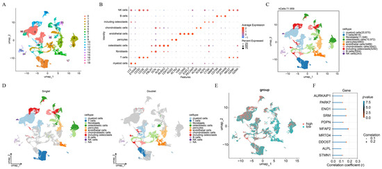
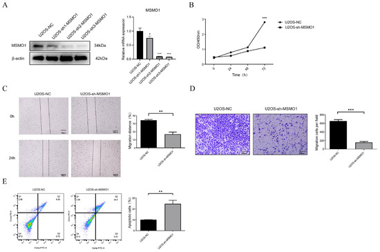
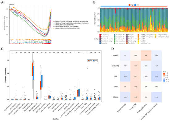
Integrative Single-Cell and Machine Learning Analysis Develops a Glutamine Metabolism–Based Prognostic Model and Identifies MSMO1 as a Therapeutic Target in Osteosarcoma
by Hui Ma, Haiyang Zhang, Johny Bajgai, Md. Habibur Rahman, Thu Thao Pham, Chaodeng Mo, Buchan Cao, Yeong-eun Choi, Cheol-Su Kim and Kyu-Jae Lee
Biomolecules 2025, 15(12), 1664; https://doi.org/10.3390/biom15121664 - 28 Nov 2025
Viewed by 391
Abstract
Although metabolic pathways profoundly influence disease behavior, osteosarcoma (OS) still lacks a glutamine metabolism–based framework for patient stratification. By integrating single-cell RNA sequencing with bulk cohorts, we delineated a glutamine-associated transcriptional program and translated it into an externally validated, clinically oriented risk model. [...] Read more.
Although metabolic pathways profoundly influence disease behavior, osteosarcoma (OS) still lacks a glutamine metabolism–based framework for patient stratification. By integrating single-cell RNA sequencing with bulk cohorts, we delineated a glutamine-associated transcriptional program and translated it into an externally validated, clinically oriented risk model. After rigorous quality control and doublet removal, 19 clusters were annotated into 10 cell types. Glutamine metabolism–related gene (GRG) scores, quantified by five orthogonal algorithms (AUCell, UCell, singscore, ssGSEA, and AddModuleScore), revealed pronounced intratumoral heterogeneity, particularly within osteoblastic cells. A composite GRG score correlated with 641 genes, defining 188 differentially expressed genes; intersecting positively correlated and up-regulated genes yielded 91 candidates. Through a 10-fold cross-validated benchmark of 10 machine-learning algorithms and 101 combinations, Step-Cox [forward] + Ridge emerged as the optimal pipeline, producing a five-gene prognostic model (GPX7, COL11A2, CPE, MSMO1, SGMS2) with moderate yet reproducible performance in independent cohorts. Functionally, stable MSMO1 knockdown in U2OS cells suppressed proliferation, migration, and invasion; increased apoptosis; altered GS, GLS, and α-ketoglutarate; and dampened Wnt/β-catenin signaling. Clinically, the model stratifies OS patients into molecular risk subgroups with distinct outcomes, supporting identification of high-risk individuals and informing personalized glutamine-targeted or combination therapies. Mechanistically, glutamine metabolism shapes the OS tumor microenvironment by modulating immune-evasion and angiogenic cues, underscoring its dual role in metabolic adaptation and immune–metabolic crosstalk. Collectively, this study establishes a single-cell–anchored, glutamine-coupled state in OS, introduces an externally validated prognostic tool with translational promise but modest discriminative power, and positions MSMO1 as a metabolic–signaling node warranting further mechanistic and in-vivo investigation. Full article
(This article belongs to the Special Issue Cancer Biology: Machine Learning and Bioinformatics)
Show Figures

Figure 1

30 pages, 1332 KB  
Review
In Vivo Behavior of Biomimetic Nanoparticles: Strategies for Clearance Avoidance, Targeting, and Functional Delivery
by Polina Lazareva, Vladimir Chulanov, Dmitry Kostyushev and Maxim Abakumov
Molecules 2025, 30(22), 4487; https://doi.org/10.3390/molecules30224487 - 20 Nov 2025
Viewed by 927
Abstract
Biomimetic cell membrane-coated nanoparticles (BMCNPs) are an attractive drug delivery platform that combines the advantages of an inorganic core with the biological functionality of a natural cell membrane. This hybrid design merges the versatility of engineered nanomaterials with the complexity and specificity of [...] Read more.
Biomimetic cell membrane-coated nanoparticles (BMCNPs) are an attractive drug delivery platform that combines the advantages of an inorganic core with the biological functionality of a natural cell membrane. This hybrid design merges the versatility of engineered nanomaterials with the complexity and specificity of biological systems, enabling prolonged circulation, immune evasion, enhanced tissue targeting, and improved therapeutic efficacy. In this review, we explore the in vivo behavior of BMCNPs, focusing on their interactions with biological barriers, including evasion of mononuclear phagocyte system clearance, biodistribution patterns, and circulation kinetics. We also examine how membrane source and surface properties influence targeting efficiency and delivery outcomes, while highlighting key considerations and emerging strategies to optimize therapeutic performance and translational potential. Full article
Show Figures

Figure 1

11 pages, 940 KB  
Communication
Catecholaminergic Adaptation to Extreme Military Stress: Norepinephrine and Dopamine Responses During and After SERE Training
by Michalina Grzesik-Pietrasiewicz, Kornelia Łach, Krzysztof Przednowek and Rafał Podgórski
Int. J. Mol. Sci. 2025, 26(22), 11012; https://doi.org/10.3390/ijms262211012 - 14 Nov 2025
Viewed by 676
Abstract
Catecholamines are fundamental mediators of the stress response, regulating arousal, vigilance, and adaptive behavior. However, their dynamics under extreme real-life conditions remain insufficiently explored. Survival, Evasion, Resistance, and Escape (SERE) training provides a unique model for examining neuroendocrine mechanisms of adaptation during both [...] Read more.
Catecholamines are fundamental mediators of the stress response, regulating arousal, vigilance, and adaptive behavior. However, their dynamics under extreme real-life conditions remain insufficiently explored. Survival, Evasion, Resistance, and Escape (SERE) training provides a unique model for examining neuroendocrine mechanisms of adaptation during both the acute phase and the recovery period following intense psychological and physical stress. Serum norepinephrine (NE) and dopamine (DA) were measured in 47 special forces soldiers during peak stress in SERE and one month later, compared with 17 healthy controls. Samples were collected under standardized conditions and analyzed using validated ELISA kits. NE levels differed significantly among groups (p = 0.003), being higher during SERE training and in controls compared to the post-recovery condition. DA also showed a significant group effect (p < 0.001), with increased levels during recovery and in soldiers during SERE relative to controls. The post-recovery decline in norepinephrine suggests adaptive habituation of sympathetic activity following extreme stress exposure. Conversely, the sustained elevation of dopamine during recovery may reflect neuroadaptive mechanisms that promote motivational and cognitive restoration. Together, these findings indicate coordinated catecholaminergic regulation supporting long-term resilience in elite military personnel. Full article
(This article belongs to the Section Molecular Neurobiology)
Show Figures

Figure 1

23 pages, 1820 KB  
Review
Heparan Sulfate Proteoglycans (HSPGs) and Their Degradation in Health and Disease
by Nicola Greco, Valentina Masola and Maurizio Onisto
Biomolecules 2025, 15(11), 1597; https://doi.org/10.3390/biom15111597 - 14 Nov 2025
Cited by 1 | Viewed by 1001
Abstract
Heparan sulfate proteoglycans (HSPGs) are essential constituents of the extracellular matrix (ECM) and cell surface, orchestrating a wide range of biological processes, such as cell adhesion, migration, proliferation, and intercellular communication. Through their highly sulfated glycosaminoglycan chains, HSPGs serve as crucial modulators of [...] Read more.
Heparan sulfate proteoglycans (HSPGs) are essential constituents of the extracellular matrix (ECM) and cell surface, orchestrating a wide range of biological processes, such as cell adhesion, migration, proliferation, and intercellular communication. Through their highly sulfated glycosaminoglycan chains, HSPGs serve as crucial modulators of bioavailability and signaling of growth factors, cytokines, and chemokines, thereby influencing tissue homeostasis. Their dynamic remodeling is mediated by numerous enzymes, with heparanase (HPSE) playing a predominant role as the only known human endo-β-D-glucuronidase that specifically cleaves heparan sulfate chains. Beyond its well-documented enzymatic activity in ECM degradation and the release of HS-bound molecules, HPSE also exerts non-enzymatic functions that regulate intracellular signaling cascades, transcriptional programs, and immune cell behavior. Dysregulated HPSE expression or activity has been implicated in various pathological conditions, including fibrosis, chronic inflammation, cancer progression, angiogenesis, metastasis, and immune evasion, positioning this enzyme as a pivotal driver of ECM plasticity in both health and disease. This review provides an updated overview of HSPG biosynthesis, structure, localization, and functional roles, emphasizing the activity of HPSE and its impact on tissue remodeling and disease pathogenesis. We further explored its involvement in the hallmark processes of cancer, the inflammatory tumor microenvironment, and its contribution to fibrosis. Finally, we summarize current therapeutic strategies targeting HPSE, outlining their potential to restore ECM homeostasis and counteract HPSE-driven pathological mechanisms. A deeper understanding of the HSPG/HPSE axis may pave the way for innovative therapeutic interventions in cancer, inflammatory disorders, and fibrotic diseases. Full article
(This article belongs to the Special Issue The Role of Glycosaminoglycans and Proteoglycans in Human Disease)
Show Figures

Figure 1

36 pages, 7319 KB  
Article
An Enhanced Secretary Bird Optimization Algorithm Based on Multi Population Management for Numerical Optimization Problems
by Jin Zhu, Bojun Liu, Jun Zheng, Shaojie Yin and Meng Wang
Biomimetics 2025, 10(11), 761; https://doi.org/10.3390/biomimetics10110761 - 12 Nov 2025
Viewed by 688
Abstract
The Secretary Bird Optimization Algorithm (SBOA) is a novel swarm-based meta-heuristic that formulates an optimization model by mimicking the secretary bird’s hunting and predator-evasion behaviors, and thus possesses appreciable application potential. Nevertheless, it suffers from an unbalanced exploration–exploitation ratio, difficulty in maintaining population [...] Read more.
The Secretary Bird Optimization Algorithm (SBOA) is a novel swarm-based meta-heuristic that formulates an optimization model by mimicking the secretary bird’s hunting and predator-evasion behaviors, and thus possesses appreciable application potential. Nevertheless, it suffers from an unbalanced exploration–exploitation ratio, difficulty in maintaining population diversity, and a tendency to be trapped in local optima. To eliminate these drawbacks, this paper proposes an SBOA variant (MESBOA) that integrates a multi-population management strategy with an experience-trend guidance strategy. The proposed method is compared with eight advanced basic/enhanced algorithms of different categories on both the CEC2017 and CEC2022 test suites. Experimental results demonstrate that MESBOA delivers faster convergence, more stable robustness and higher accuracy, achieving mean rankings of 2.500 (CEC2022 10-D), 2.333 (CEC2022 20-D), 1.828 (CEC2017 50-D) and 1.931 (CEC2017 100-D). Moreover, engineering constrained optimization problems further verify its applicability to real-world optimization tasks. Full article
(This article belongs to the Special Issue Advances in Biological and Bio-Inspired Algorithms)
Show Figures

Figure 1

40 pages, 5207 KB  
Article
Integrated Analysis of Malicious Software: Insights from Static and Dynamic Perspectives
by Maria-Mădălina Andronache, Alexandru Vulpe and Corneliu Burileanu
J. Cybersecur. Priv. 2025, 5(4), 98; https://doi.org/10.3390/jcp5040098 - 10 Nov 2025
Viewed by 1382
Abstract
Malware remains one of the most persistent and evolving threats to cybersecurity, necessitating robust analysis techniques to understand and mitigate its impact. This study presents a comprehensive analysis of selected malware samples using both static and dynamic analysis techniques. In the static phase, [...] Read more.
Malware remains one of the most persistent and evolving threats to cybersecurity, necessitating robust analysis techniques to understand and mitigate its impact. This study presents a comprehensive analysis of selected malware samples using both static and dynamic analysis techniques. In the static phase, file structure, embedded strings, and code signatures were examined, while in the dynamic analysis phase, the malware was executed in a virtual sandbox environment to observe process creation, network communication, and file system changes. By combining these two approaches, various types of malware files could be characterized and have their key elements revealed. This improved the understanding of the code capabilities and evasive behaviors of malicious files. The goal of these analyses was to create a database of malware profiling tools and tools that can be utilized to identify and analyze malware. The results demonstrate that integrating static and dynamic methodologies improves the accuracy of malware profiling and supports more effective threat detection and incident response strategies. Full article
(This article belongs to the Special Issue Intrusion/Malware Detection and Prevention in Networks—2nd Edition)
Show Figures

Figure 1

18 pages, 25745 KB  
Article
Clinicopathological Implications of Maspin, CD8, and PD-L1 Expression in Liposarcomas
by Andrei-Ionuț Patrichi, Ioan Jung and Simona Gurzu
Curr. Issues Mol. Biol. 2025, 47(11), 935; https://doi.org/10.3390/cimb47110935 - 10 Nov 2025
Viewed by 427
Abstract
Liposarcomas, the most common subtype of soft tissue sarcomas, show variable biological behavior and therapeutic response. Programmed death-ligand 1 (PD-L1) and cytotoxic T lymphocyte marker CD8 have been implicated in tumor immune evasion and prognosis in various malignancies, while Maspin, a tumor suppressor, [...] Read more.
Liposarcomas, the most common subtype of soft tissue sarcomas, show variable biological behavior and therapeutic response. Programmed death-ligand 1 (PD-L1) and cytotoxic T lymphocyte marker CD8 have been implicated in tumor immune evasion and prognosis in various malignancies, while Maspin, a tumor suppressor, has shown a negative prognostic impact in sarcomas. This study aimed to investigate the clinicopathological significance of PD-L1, CD8, and Maspin expression in liposarcomas. A retrospective analysis of 42 liposarcoma cases diagnosed between 2016 and 2023 was conducted. Immunohistochemical staining for PD-L1 (using DAKO 22C3 and 28-8 clones), CD8, and Maspin was performed. PD-L1 expression was assessed using the tumor proportion score (TPS) and tumor cell score (TC). CD8 expression was evaluated using an H-score, and Maspin positivity was assessed based on subcellular localization. Correlations with clinicopathological parameters were statistically analyzed using chi-squared and Fisher’s exact tests. Most liposarcomas exhibited low PD-L1 expression (<10%), but increased PD-L1 levels correlated with poor differentiation (G3), higher CD8 infiltration (H-score > 10%), and cytoplasmic Maspin positivity. Statistically significant associations were found between high PD-L1 expression and high CD8 infiltration (p = 0.007 for 22C3; p = 0.0331 for 28-8) and between PD-L1 positivity and Maspin expression (p = 0.003 for 22C3; p = 0.0113 for 28-8). CD8 infiltration was generally low across cases, and PD-L1 expression in inflammatory cells was noted predominantly in tumors with higher PD-L1 TPS/TC scores. High PD-L1 expression in liposarcomas is associated with poor tumor differentiation, increased CD8 infiltration, and Maspin positivity, suggesting an immune-evasive phenotype. Despite low overall expression rates, PD-L1 could serve as a prognostic biomarker and a potential target for immunotherapeutic strategies in liposarcomas. Further studies are necessary to standardize PD-L1 assessment and explore effective immunotherapy approaches for these tumors. Full article
(This article belongs to the Special Issue Future Challenges of Targeted Therapy of Cancers: 2nd Edition)
Show Figures

Figure 1

17 pages, 916 KB  
Article
Comparative Study of Dragonfly and Cuckoo Search Algorithms Applying Type-2 Fuzzy Logic Parameter Adaptation
by Hector M. Guajardo, Fevrier Valdez, Patricia Melin, Oscar Castillo and Prometeo Cortes-Antonio
Axioms 2025, 14(11), 828; https://doi.org/10.3390/axioms14110828 - 8 Nov 2025
Viewed by 498
Abstract
This study presents a comparative analysis of two bio-inspired optimization techniques: the Dragonfly Algorithm (DA) and Cuckoo Search (CS). The DA models the collective behavior of dragonflies, replicating dynamic processes such as foraging, evasion, and synchronized movement to effectively explore and exploit the [...] Read more.
This study presents a comparative analysis of two bio-inspired optimization techniques: the Dragonfly Algorithm (DA) and Cuckoo Search (CS). The DA models the collective behavior of dragonflies, replicating dynamic processes such as foraging, evasion, and synchronized movement to effectively explore and exploit the solution space. In contrast, the CS algorithm draws inspiration from the brood parasitism strategy observed in certain Cuckoo species, where eggs are laid in the nests of other birds, thereby leveraging randomization and selection mechanisms for optimization. To enhance the performance of both algorithms, Type-2 fuzzy logic systems were integrated into their structures. Specifically, the DA was fine-tuned through the adjustment of its inertia weight (W) and attraction coefficient (Beta), while the CS algorithm was optimized by calibrating the Lévy flight distribution parameter. A comprehensive set of benchmark functions, F1 through F10, was employed to evaluate and compare the effectiveness and convergence behavior of each method under fuzzy-enhanced configurations. Results indicate that the fuzzy-based adaptations consistently improved convergence stability and accuracy, demonstrating the advantage of integrating Type-2 fuzzy parameter control into swarm-based optimization frameworks. Full article
(This article belongs to the Special Issue Advances in Mathematical Optimization Algorithms and Its Applications)
Show Figures

Figure 1

Back to TopTop