Sign in to use this feature.

Years

Between: -

Subjects

remove_circle_outline
remove_circle_outline
remove_circle_outline
remove_circle_outline
remove_circle_outline
remove_circle_outline
remove_circle_outline
remove_circle_outline
remove_circle_outline

Journals

remove_circle_outline
remove_circle_outline
remove_circle_outline
remove_circle_outline
remove_circle_outline
remove_circle_outline

Article Types

Countries / Regions

remove_circle_outline
remove_circle_outline
remove_circle_outline
remove_circle_outline

Search Results (317)

Search Parameters:
Keywords = endogenous bacteria

Order results
Result details
Results per page
Select all
Export citation of selected articles as:
13 pages, 2726 KB  
Article
Differential Selection Effects of Continuous AITC Fumigation on Soil Microbial Communities and Functions and Identification of Tolerant Strains
by Mengyuan Wang, Wenfeng Tian, Zhoubin Liu, Dongdong Yan, Yuan Li, Aocheng Cao, Qiuxia Wang and Wensheng Fang
Microorganisms 2026, 14(2), 345; https://doi.org/10.3390/microorganisms14020345 - 2 Feb 2026
Viewed by 83
Abstract
Allyl isothiocyanate (AITC) is effective as a bio-based fumigant in controlling soil-borne diseases; however, the selective pressure it exerts on soil microecology and evolutionary dynamics remains inadequately characterized. This study systematically investigated the remodeling effects of continuous AITC fumigation on soil microbial communities, [...] Read more.
Allyl isothiocyanate (AITC) is effective as a bio-based fumigant in controlling soil-borne diseases; however, the selective pressure it exerts on soil microecology and evolutionary dynamics remains inadequately characterized. This study systematically investigated the remodeling effects of continuous AITC fumigation on soil microbial communities, functional genes, and functional strains by integrating metagenomic analysis and pure culture techniques. Results demonstrate that AITC drives directional selection from “sensitive” to “tolerant” microorganisms. Fungal communities exhibit greater cumulative damage than bacterial communities, with the proportion of significantly suppressed fungi increasing linearly from 9.3% at baseline to 35.7%. At the genus level, sensitive groups were predominantly enriched in pathogen-associated genera, e.g., Pseudomonas and Xanthomonas, whereas tolerant groups, represented by Bacillus and Streptomyces, maintained ecological dominance under continuous stress. Functionally, AITC induced differential evolution of functional gene repertoires. Nitrogen cycle genes (e.g., amoC) exhibited high negative sensitivity, with significant downregulation by 20%, whereas the TCA core module in the carbon cycle exhibited strong robustness. Virulence assays confirmed EC50 values for tolerant beneficial bacteria (Bacillus spp.) (>40 mg·L−1) were significantly higher than those for pathogens (1.3–7.9 mg/L). This study established a microbial “sensitive-tolerant” response framework under AITC stress, revealing the core potential of endogenous tolerant strains for the precise ecological restoration of fumigated soils. Full article
(This article belongs to the Section Environmental Microbiology)
Show Figures

Figure 1

11 pages, 1877 KB  
Article
Regulatory Effects of an Antioxidant Combination on Seminal Quality and Gut Microbiota in Ningxiang Boars Under Heat Stress
by Lu Wang, Cheng Zhang, Siqi Li, Xueer Mei, Xijie Kuang, Qiye Wang and Huansheng Yang
Life 2026, 16(1), 99; https://doi.org/10.3390/life16010099 - 10 Jan 2026
Viewed by 201
Abstract
Heat stress during summer significantly impairs seminal quality in swine production. As a key genetic resource for enhancing indigenous Chinese fatty pig breeds, Ningxiang boars require effective nutritional strategies to maintain reproductive performance under thermal challenge. This study aimed to investigate the effects [...] Read more.
Heat stress during summer significantly impairs seminal quality in swine production. As a key genetic resource for enhancing indigenous Chinese fatty pig breeds, Ningxiang boars require effective nutritional strategies to maintain reproductive performance under thermal challenge. This study aimed to investigate the effects of a combined antioxidant dietary supplement on seminal quality, antioxidant status, and gut microbiota in heat-stressed Ningxiang boars. Ten Ningxiang boars were randomly assigned to two groups (n = 5 per group). The control group received a basal diet, while the experimental group was fed the same basal diet supplemented with 400 mg/kg vitamin E, 5 g/kg yeast-derived zinc, 250 mg/kg yeast-derived selenium, and 800 mg/kg N-carbamylglutamate (NCG). Results demonstrated that sperm and seminal plasma superoxide dismutase (SOD) activity was significantly elevated in the supplemented group compared to the control (p < 0.05), whereas malondialdehyde (MDA) levels and total antioxidant capacity (T-AOC) did not differ significantly (p > 0.05). 16S rRNA gene sequencing revealed that dietary supplementation combined antioxidant markedly altered gut microbiota composition: the abundance of short-chain fatty acid-producing bacteria, particularly members of the Muribaculaceae family, increased significantly (p < 0.05), while opportunistic pathogens within the Acholeplasmataceae family were reduced (p < 0.05). These findings suggest that dietary supplementation with this antioxidant combination improves seminal quality in Ningxiang boars, potentially by enhancing endogenous antioxidant defenses and modulating gut microbial balance. Full article
(This article belongs to the Special Issue Perspectives on Nutrition and Livestock Health)
Show Figures

Figure 1

16 pages, 1359 KB  
Article
Theobroma bicolor (Pataxte) Fermentation: A Novel Source of Promising Probiotic Lactic Acid Bacteria
by María Fernanda Rosas-Ordaz, Beatriz Pérez-Armendáriz, María de Lourdes Meza-Jiménez, Laura Contreras-Mioni and Gabriel Abraham Cardoso-Ugarte
Fermentation 2026, 12(1), 41; https://doi.org/10.3390/fermentation12010041 - 9 Jan 2026
Viewed by 504
Abstract
This study reports the isolation, identification, and functional characterization of lactic acid bacteria (LAB) obtained from the endogenous fermentation of Theobroma bicolor (pataxte), an understudied Mesoamerican species with unexplored biotechnological potential. Five lactic acid bacteria strains were isolated and selected for comprehensive in [...] Read more.
This study reports the isolation, identification, and functional characterization of lactic acid bacteria (LAB) obtained from the endogenous fermentation of Theobroma bicolor (pataxte), an understudied Mesoamerican species with unexplored biotechnological potential. Five lactic acid bacteria strains were isolated and selected for comprehensive in vitro evaluation of their probiotic attributes. The assays included antimicrobial activity (disk diffusion and minimum inhibitory concentration), tolerance to simulated gastrointestinal conditions, and comparison of survival between non-encapsulated and bigel-encapsulated cells during digestion. All five isolates demonstrated notable antimicrobial activity against Escherichia coli ATCC 25922, Salmonella Enteritidis ATCC 13076, and Staphylococcus aureus ATCC 25923. Strain S1.B exhibited exceptional resistance to acidic pH (2.0) and bile salts, reaching 3.61 ± 0.00 log (CFU/mL) after gastrointestinal simulation. The strain was identified as Lactiplantibacillus pentosus via 16S rRNA gene sequencing, marking the first documented isolation of this species from pataxte fermentation. Bigel encapsulation markedly enhanced its survival, increasing viability to 5.08 ± 0.10 log (CFU/mL). These findings identify Lactiplantibacillus pentosus 124-2 as a potential probiotic candidate originating from pataxte fermentation and highlight bigel systems as powerful vehicles for bacterial protection. Collectively, this work expands the microbial biodiversity known in Theobroma fermentations and underscores their promise for future functional food applications. Full article
Show Figures

Figure 1

12 pages, 1034 KB  
Brief Report
Functional Convergence and Taxonomic Divergence in the Anchoveta (Engraulis ringens) Microbiome
by Sebastian A. Klarian, Carolina Cárcamo, Francisco Leiva, Francisco Fernandoy and Héctor A. Levipan
Fishes 2026, 11(1), 35; https://doi.org/10.3390/fishes11010035 - 8 Jan 2026
Viewed by 379
Abstract
Gut microbial community assembly involves a critical bioenergetic trade-off, yet the gut microbes with roles in influencing intestinal metabolic homeostasis remain poorly understood in pelagic ecosystems. A central unresolved question is whether microbiome structure is primarily governed by stochastic geographic drift or by [...] Read more.
Gut microbial community assembly involves a critical bioenergetic trade-off, yet the gut microbes with roles in influencing intestinal metabolic homeostasis remain poorly understood in pelagic ecosystems. A central unresolved question is whether microbiome structure is primarily governed by stochastic geographic drift or by deterministic metabolic filters imposed by diet. Here, we test the metabolic release hypothesis, which posits that access to high-quality prey physiologically “releases” the host from obligate dependence on diverse fermentative symbionts. By integrating δ15N analysis with 16S rRNA metabarcoding in the anchoveta from the South Pacific waters (Engraulis ringens), we reveal a profound, diet-induced restructuring of the gut ecosystem. We demonstrate that trophic ascent triggers a deterministic collapse in microbial alpha diversity (rs = −0.683), driven by the near-complete competitive exclusion of fermentative bacteria (rs = −0.874) and the resulting dominance of a specialized proteolytic core. Mechanistically, the bioavailability of zooplankton-derived protein favors efficient endogenous hydrolysis over costly microbial fermentation, rendering functional redundancy obsolete. Crucially, we find that while metabolic function converges, taxonomic identity remains geographically structured (r = 0.532), suggesting that local environments supply the specific taxa to fulfill universal metabolic roles. These findings establish a link between δ15N as a nutritional physiology proxy of anchoveta and its gut for microbial functional state, bridging the gap between nutritional physiology and ecosystem modeling to better inform the management of global forage fish stocks. Full article
(This article belongs to the Section Biology and Ecology)
Show Figures

Figure 1

27 pages, 9742 KB  
Article
The Mechanism of Ultrasonic Lysis of Enterococcus faecium F11.1G in Repairing LPS-Induced Inflammatory Damage in IECs via RNA-seq and LC-MS
by Tiantian Bai, Yanlong Zhang, Guangxu E, Meng Zhang, Xuefeng Guo and Junfeng Liu
Cells 2026, 15(2), 103; https://doi.org/10.3390/cells15020103 - 6 Jan 2026
Viewed by 362
Abstract
Lipopolysaccharide (LPS)-induced damage to the intestinal epithelial barrier leads to gut inflammation, and intracellular metabolites of lactic acid bacteria may participate in regulating this process to exert probiotic effects. This study aimed to investigate the repair effects and molecular mechanisms of ultrasonic disruption-treated [...] Read more.
Lipopolysaccharide (LPS)-induced damage to the intestinal epithelial barrier leads to gut inflammation, and intracellular metabolites of lactic acid bacteria may participate in regulating this process to exert probiotic effects. This study aimed to investigate the repair effects and molecular mechanisms of ultrasonic disruption-treated Enterococcus faecium F11.1G (F11.1G) on the model (primary lamb IECs + 5 μg/mL LPS for 6 h). Then, results demonstrated that 108 CFU/mL F11.1G significantly suppressed the excessive secretion of pro-inflammatory factors (IL-6, IL-8, IL-1β, TNF-α) induced by LPS. Gene Ontology (GO) analysis revealed that differentially expressed genes (DEGs) were primarily enriched in cellular response to lipopolysaccharide, inflammatory response, and canonical NF-κB signaling pathways. Kyoto Encyclopedia of Genes and Genomes (KEGG) analysis showed enrichment in NF-κB signaling pathway and MAPK signaling pathway. PPI network identified key genes including IL-1β, TNF, IL-8, RELB, FOS, TNFAIP3, NFKBIA, and MMP9. KEGG analysis indicated differentially abundant metabolites (DAMs) enrichment in purine metabolism and the endocannabinoid system. Spearman correlation analysis revealed positive correlations between pro-inflammatory genes and endogenous protective metabolites, such as adenosine and PEA, while showing negative correlations with multiple purine metabolites. Correlational analysis indicates that F11.1G alleviates intestinal inflammatory damage primarily by suppressing NF-κB/MAPK pathway activation and may synergistically regulate purine and endocannabinoid metabolism. Full article
Show Figures

Figure 1

19 pages, 2056 KB  
Article
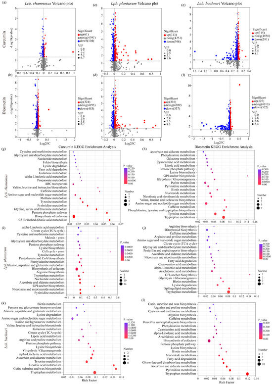
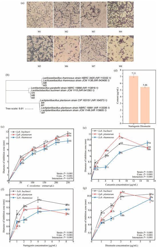
Screening of Lactic Acid Bacteria Tolerant to Antimicrobial Substances and Their Effects on the Quality of Cyperus esculentus Silage
by Hui Wang, Weiqi Liu, Shengyi Li, Shuan Jia and Xuzhe Wang
Microorganisms 2025, 13(12), 2833; https://doi.org/10.3390/microorganisms13122833 - 12 Dec 2025
Viewed by 382
Abstract
This study investigated the inhibitory effects of endogenous compounds from Cyperus esculentus on lactic acid bacteria and examined whether inoculation with selected strains could enhance silage fermentation quality. Lactic acid bacteria were isolated and identified from C. esculentus silage, and antibacterial assays were [...] Read more.
This study investigated the inhibitory effects of endogenous compounds from Cyperus esculentus on lactic acid bacteria and examined whether inoculation with selected strains could enhance silage fermentation quality. Lactic acid bacteria were isolated and identified from C. esculentus silage, and antibacterial assays were performed to screen strains suitable for inoculation. Results indicated that the endogenous compounds inhibited lactic acid bacteria, with sensitivity ranked as Lentilactobacillus buchneri > Lactiplantibacillus plantarum > Lacticaseibacillus rhamnosus. Scanning electron microscopy revealed no significant structural damage to bacterial cells caused by the inhibitory compounds. Metabolomic analysis suggested that these compounds may alter lactic acid bacterial metabolism by modulating key pathways, including amino acid and energy metabolism. Among the tested strains, Lcb. rhamnosus exhibited the highest tolerance to the endogenous compounds. Inoculation experiments demonstrated that the addition of Lcb. rhamnosus significantly enhanced the fermentation quality of C. esculentus silage. Full article
(This article belongs to the Special Issue Microorganisms in Silage)
Show Figures

Figure 1

20 pages, 2939 KB  
Article
Caproate Production from Yellow Water Fermentation: The Decisive Roles of Electron Donors
by Kai Shen, Xing Chen, Jiasheng Shi, Xuedong Zhang, Yaya Sun, He Liu, Salma Tabassum and Hongbo Liu
Fermentation 2025, 11(12), 689; https://doi.org/10.3390/fermentation11120689 - 12 Dec 2025
Viewed by 490
Abstract
Caproate is a valuable medium-chain fatty acid (MCFA) that is found to be extensively used in biofuel production, food preservation, and the pharmaceutical industries. Short-chain fatty acids (SCFAs) from waste streams can be upgraded sustainably through their biological synthesis via anaerobic chain elongation. [...] Read more.
Caproate is a valuable medium-chain fatty acid (MCFA) that is found to be extensively used in biofuel production, food preservation, and the pharmaceutical industries. Short-chain fatty acids (SCFAs) from waste streams can be upgraded sustainably through their biological synthesis via anaerobic chain elongation. However, caproate production is frequently limited in real-world systems due to low carbon conversion efficiency and a lack of electron donors. In this study, we developed a two-stage fermentation strategy employing yellow water—a high-strength organic wastewater from liquor manufacturing—as a novel substrate. During primary fermentation, Lactobacillus provided endogenous electron donors by converting the residual carbohydrates in the yellow water into lactic acid. Nano zero-valent iron (NZVI) was introduced to the secondary fermentation to enhance power reduction and electron flow, further promoting caproate biosynthesis. The caproate production increased significantly due to the synergistic action of lactic acid and NZVI, reaching a maximum concentration of 20.41 g·L−1 and a conversion efficiency of 69.50%. This strategy enhances carbon recovery and electron transport kinetics while lowering dependency on expensive external donors like hydrogen or ethanol. Microbial community analysis using 16S rRNA sequencing revealed enrichment of chain-elongating bacteria such as Clostridium kluyveri. These findings demonstrate the feasibility of employing an integrated fermentation–electron management technique to valorize industrial yellow water into compounds with added value. This study offers a scalable and environmentally sound pathway for MCFA production from waste-derived resources. Full article
Show Figures

Graphical abstract

17 pages, 1317 KB  
Article
Development of the Efficient Electroporation Protocol for Leuconostoc mesenteroides
by Kseniya D. Bondarenko, Leonid A. Shaposhnikov, Aleksei S. Rozanov and Alexey E. Sazonov
Int. J. Mol. Sci. 2025, 26(24), 11933; https://doi.org/10.3390/ijms262411933 - 11 Dec 2025
Viewed by 633
Abstract
Leuconostoc mesenteroides is a key microorganism in food biotechnology, valued for its production of flavor-forming metabolites and exopolysaccharides, and its inclusion in starter cultures and biocatalytic systems. However, the application of advanced genetic tools to L. mesenteroides remains hindered by multiple barriers, including [...] Read more.
Leuconostoc mesenteroides is a key microorganism in food biotechnology, valued for its production of flavor-forming metabolites and exopolysaccharides, and its inclusion in starter cultures and biocatalytic systems. However, the application of advanced genetic tools to L. mesenteroides remains hindered by multiple barriers, including inefficient DNA transfer, elevated endogenous nuclease activity, and restriction–modification systems sensitive to plasmid methylation patterns. As a result, even widely accepted electroporation methodologies often yield inconsistent or irreproducible transformation results, limiting the strain’s amenability to metabolic engineering and synthetic biology applications. In this study, a reproducible electroporation protocol for the L. mesenteroides strain H32-02 Ksu is developed and experimentally validated. The protocol concept relies on the sequential optimization of key process steps: targeted weakening of the cell wall followed by osmotic protection, the development of a gentle electrical stimulus that ensures membrane permeability without critical damage, and the creation of recovery conditions that minimize loss of viability and degradation of incoming DNA. Matching plasmid methylation to the recipient’s restriction profile proved critical: choosing a source for plasmid DNA production with a compatible methylation pattern dramatically increased the likelihood of successful transformation. In our case, the selection of an E. coli strain with a more suitable methylation profile increased the yield of transformants by 3.5 times. It was also shown that reducing the pulse voltage increase transformant number by 3 times. The combined optimization resulted in an approximately 40-fold increase in transformation efficiency compared to the baseline level and, for the first time, provided consistently reproducible access to transformants of this strain. The highest transformation efficiency was achieved: 8 × 102 CFU µg−1 DNA. The presented approach highlights the strain-specificity of barriers in Leuconostoc and forms a technological basis for constructing strains with desired properties, expressing heterologous enzymes, and subsequently scaling up bioprocesses in food and related industries. The methodological principles embodied in the protocol are potentially transferable to other lactic acid bacteria with similar limitations. Full article
Show Figures

Figure 1

14 pages, 2169 KB  
Article
Effects of Priestia megaterium A20 on the Aggregation Behavior and Growth Characteristics of Microcystis aeruginosa FACHB-912
by Feng Sun, Xin Deng, Lei Wu, Chaoyang Zhang and Tong Wang
Water 2025, 17(23), 3434; https://doi.org/10.3390/w17233434 - 3 Dec 2025
Viewed by 536
Abstract
Microcystis aeruginosa formed in natural water bodies grow in aggregate particles, while Microcystis aeruginosa commonly used in scientific research grow in a single-celled discrete state during cultivation. To elucidate the factors and mechanisms of Microcystis aeruginosa entering the “cell-aggregate” survival state in the [...] Read more.
Microcystis aeruginosa formed in natural water bodies grow in aggregate particles, while Microcystis aeruginosa commonly used in scientific research grow in a single-celled discrete state during cultivation. To elucidate the factors and mechanisms of Microcystis aeruginosa entering the “cell-aggregate” survival state in the natural environment, we focused on studying the influence of biological factors in their living environment (coexisting bacteria) on the aggregation behavior and growth characteristics of Microcystis aeruginosa. The bacterial strain A20, which can promote the aggregative behavior of Microcystis aeruginosa, was isolated from the water of Taihu Lake, where a cyanobacterial bloom broke out. A20 was identified as Priestia megaterium. Results showed that A20 could significantly drive Microcystis aeruginosa to form sac-like aggregate structures and promote the increase of aggregate particle size from 3–7 μm to 180 μm. The coexistence of bacteria and algae exhibited a dynamic stage adaptation strategy, with A20 promoting the transition of Microcystis aeruginosa from “high-chlorophyll, low-photochemical efficiency growth and proliferation” to “stable survival and maintenance of chlorophyll and photochemical efficiency in fluctuating changes” adaptation strategies. The coexistence of bacteria and algae significantly intensified the release of humic acid-like, fulvic acid-like, and protein-like substances from Microcystis aeruginosa, with the most significant increase in small-molecule fulvic acid-like substances. This is probably related to the endogenous metabolic stress response of Microcystis aeruginosa during A20 invasion, as well as the utilization and transformation of autotrophic Microcystis aeruginosa metabolites by heterotrophic bacteria A20. This study contributes to the study of microbial interactions underlying bloom outbreaks and can be useful for developing community-targeted algal control technologies. Full article
(This article belongs to the Section Water Quality and Contamination)
Show Figures

Graphical abstract

27 pages, 4358 KB  
Review
Peptidoglycan LD-Transpeptidases
by Samuel Gastrell and Waldemar Vollmer
Antibiotics 2025, 14(12), 1210; https://doi.org/10.3390/antibiotics14121210 - 1 Dec 2025
Viewed by 1005
Abstract
LD-Transpeptidases (LDTs) are a widely conserved class of peptidoglycan (PG) crosslinking enzymes in bacteria. They are sometimes overlooked as they often act secondary to penicillin binding proteins (PBPs) under standard conditions. However, LDTs are essential in key pathogens such as Clostridioides difficile and [...] Read more.
LD-Transpeptidases (LDTs) are a widely conserved class of peptidoglycan (PG) crosslinking enzymes in bacteria. They are sometimes overlooked as they often act secondary to penicillin binding proteins (PBPs) under standard conditions. However, LDTs are essential in key pathogens such as Clostridioides difficile and are responsible for β-lactam resistance in Mycobacterium tuberculosis and Enterococcus faecium due their low affinity for penicillins and cephalosporins, allowing them to form LD-crosslinks when DD-crosslinking PBPs are inactivated. This role makes LDTs a promising target when developing new treatments for these pathogens. LDTs can perform different enzymatic reactions. Most commonly they reinforce the PG with 3,3-LD-crosslinks or, in a few cases, 1,3-LD-crosslinks, during stationary phase or stress responses. Some LDTs also incorporate endogenous and exogenous non-canonical D-amino acids into the PG. In many Gram-negative bacteria, specialised LDTs tether lipoproteins or outer membrane proteins (OMPs) to the PG to maintain cell envelope integrity; in some cases this regulates virulence factors. Specialised LDTs have also been implied to have roles in polar growth, toxin secretion, and symbiotic colonisation. Recent discoveries include novel subgroups of the major YkuD family and the identification of the VanW family; this has opened new research directions surrounding LDTs. We aim to understand LDTs and their roles to expand our knowledge of PG synthesis and modification and how these enzymes can be targeted for antibiotic treatment. Full article
Show Figures

Figure 1

21 pages, 979 KB  
Article
Evaluation of the Nutritional Composition and Microbiological Quality of Sorghum (Sorghum bicolor (L.) Moench)
by Angel Angelov, Ivan Rangelov, Mariana Petkova, Rosen Chochkov, Stefan Shilev and Velitchka Gotcheva
Foods 2025, 14(23), 4079; https://doi.org/10.3390/foods14234079 - 27 Nov 2025
Viewed by 938
Abstract
Sorghum (Sorghum bicolor (L.) Moench) is increasingly recognized as a sustainable crop due to its adaptability to challenging environmental conditions and its nutritional potential. The present study aimed to characterize the nutritional composition and native microbial species associated with three sorghum hybrids [...] Read more.
Sorghum (Sorghum bicolor (L.) Moench) is increasingly recognized as a sustainable crop due to its adaptability to challenging environmental conditions and its nutritional potential. The present study aimed to characterize the nutritional composition and native microbial species associated with three sorghum hybrids cultivated in Bulgaria. Crude protein was 9.37–10.42%, total carbohydrate content was between 87.4 and 89.6%, and crude fat content was in the range of 3.84–4.9%. Linoleic acid was the predominant fatty acid in all hybrids, accounting for 44.9% to 48.0% of total lipids. Quinic acid emerged as the dominant organic acid in all hybrids, with the highest concentration of 729.37 mg/100 g. The microbiological assessment focused on lactic acid bacteria (LAB) and yeasts. Microbial isolates were subjected to molecular identification through 16S rRNA gene and ITS region sequencing. The predominant LAB species included Levilactobacillus brevis, Lactiplantibacillus plantarum, Lactiplantibacillus pentosus, Pediococcus acidilactici, and Pediococcus pentosaceus, while most of the yeast isolates belonged to Saccharomyces cerevisiae. Phylogenetic analysis indicated substantial intraspecies variation, particularly within LAB strains, suggesting the presence of unique genotypic traits. These findings contribute to a better understanding of sorghum’s nutritional value and endogenous microbiota and open opportunities for developing sorghum-based functional products. Full article
Show Figures

Figure 1

10 pages, 1338 KB  
Article
Moraxella osloensis Isolated from the Intraoperative Field After Reverse Total Shoulder Arthroplasty
by Enrico Bellato, Fabio Longo, Francesca Menotti, Claudia Pagano, Antonio Curtoni, Alessandro Bondi, Filippo Castoldi, Giuliana Banche and Valeria Allizond
Microorganisms 2025, 13(12), 2699; https://doi.org/10.3390/microorganisms13122699 - 26 Nov 2025
Viewed by 618
Abstract
Moraxella osloensis is an infrequently reported component of the human skin microbiota, but it has recently been recognized as a potential source of intraoperative contamination. Its pathogenic role remains poorly defined, particularly in shoulder arthroplasty. This study describes the recovery and characterization of [...] Read more.
Moraxella osloensis is an infrequently reported component of the human skin microbiota, but it has recently been recognized as a potential source of intraoperative contamination. Its pathogenic role remains poorly defined, particularly in shoulder arthroplasty. This study describes the recovery and characterization of M. osloensis from intraoperative periprosthetic tissue samples collected immediately after reverse total shoulder arthroplasty in five patients. All isolates exhibited low colony counts (10–50 CFU/mL), were uniformly susceptible to the antimicrobial agents tested, and did not produce β-lactamases. Biofilm formation—an important virulence determinant in periprosthetic joint infections—was detected in two of the five isolates. Clinically, no patient developed postoperative infection within 12 months, and only one experienced a transient superficial wound-healing delay, which resolved with a short administration of oral antibiotics. These findings indicate that M. osloensis may be present in the operative field despite stringent skin preparation and aseptic protocols, likely reflecting endogenous colonization rather than environmental contamination. Although its clinical impact appears limited in this context, the bacteria’s biofilm-forming potential and underrecognized presence in the operating room underscore the importance of continued surveillance and careful interpretation when isolated from surgical specimens. Full article
(This article belongs to the Special Issue Emerging Pathogen Infections and Host Immune)
Show Figures

Figure 1

28 pages, 1145 KB  
Review
Recycling of Undigested Proteins Provided by the Host to the Large Intestine Microbiota: Implication for Intestinal Bacterial Anabolism, Growth, and Physiology
by François Blachier and Xiangfeng Kong
Microorganisms 2025, 13(12), 2690; https://doi.org/10.3390/microorganisms13122690 - 25 Nov 2025
Viewed by 581
Abstract
Although the digestion of dietary and endogenous proteins by the exocrine pancreatic proteases and peptidases in the small intestine luminal fluid is highly efficient for most proteins, it has been roughly approximated that between 3 and 11 g of alimentary proteins and peptides [...] Read more.
Although the digestion of dietary and endogenous proteins by the exocrine pancreatic proteases and peptidases in the small intestine luminal fluid is highly efficient for most proteins, it has been roughly approximated that between 3 and 11 g of alimentary proteins and peptides are moving from the small intestine to the large intestine in humans. Here, this nitrogenous material is degraded by the bacterial protease and peptidase activities, releasing amino acids. These amino acids are utilized by the abundant population of bacteria, notably amino acids that the bacteria are unable to synthesize, and which can thus be considered as indispensable for these microorganisms. The anabolism of amino acids by colonic bacteria is related to the synthesis of proteins while some specific amino acids are used for the synthesis of the purine and pyrimidine rings in DNA and RNA. Catabolism of specific amino acids allows for ATP synthesis and results in the production of metabolites with documented roles in the metabolism and physiology of commensal and pathogenic microorganisms among the intestinal microbiota. In the present narrative review, we examine the recycling of the undigested host’s proteins by large intestine bacteria and the metabolism of released amino acids. In addition, we describe how these metabolic pathways are involved in bacterial growth and communication, as well as in bacterial physiology in terms of virulence, resistance to detrimental environmental conditions, and capacity to form biofilms. Full article
(This article belongs to the Special Issue Effects of Diet and Nutrition on Gut Microbiota)
Show Figures

Figure 1

19 pages, 364 KB  
Review
Analysis of Panels of Chemical Biomarkers in the Honeybee in Hemolymph and Fat Body in Response to Physiological and Environmental Factors
by Maciej Sylwester Bryś
Metabolites 2025, 15(11), 743; https://doi.org/10.3390/metabo15110743 - 16 Nov 2025
Viewed by 923
Abstract
This review synthesizes current knowledge on chemical biomarker panels in the honeybee in a tissue-specific and factor-oriented framework. We show that these panels undergo predictable shifts under endogenous factors (age, caste) and environmental stressors, including mites, bacteria, fungi, viruses, pesticides, antibiotics, adulterated wax, [...] Read more.
This review synthesizes current knowledge on chemical biomarker panels in the honeybee in a tissue-specific and factor-oriented framework. We show that these panels undergo predictable shifts under endogenous factors (age, caste) and environmental stressors, including mites, bacteria, fungi, viruses, pesticides, antibiotics, adulterated wax, nutritional deficits, and monodiets. These changes are particularly evident in the hemolymph and fat body and are assessed via markers of energy metabolism, enzymatic activities, oxidative stress, and lipid homeostasis. Because insects lack established clinical reference intervals, emphasis is placed on general trends and tissue interrelationships. Moreover, in the honeybee, patterns can at times be inverted relative to vertebrates for example, for enzymatic activities marker, where increased activity may indicate a beneficial effect on the organism. Research in bee ecophysiology is gaining prominence and aligns with contemporary understandings of global challenges. Full article
(This article belongs to the Section Food Metabolomics)
18 pages, 3745 KB  
Article
The Dominant Role of Dietary Differences in Shaping the Intestinal Microbial Communities of Grass Carp, Carp, and Crucian Carp in a Saline–Alkali Lake in Xinjiang During Winter
by Ruomei Ma, Yaya Chen, Xiande Chen, Jiaqi Zhang, Changcai Liu, Liting Yang, Yong Song, Zhen Sun, Xuyuan Lin, Tao Ai, Daoquan Ren and Sheng’ao Chen
Microorganisms 2025, 13(11), 2572; https://doi.org/10.3390/microorganisms13112572 - 11 Nov 2025
Viewed by 874
Abstract
In this study, gut microorganisms of herbivorous grass carp, omnivorous carp, crucian carp, and aquatic microorganisms were collected from natural salt–alkali lakes and ponds in Xinjiang in winter to analyze their community structures. We sequenced 16S rRNA amplicons to investigate the composition and [...] Read more.
In this study, gut microorganisms of herbivorous grass carp, omnivorous carp, crucian carp, and aquatic microorganisms were collected from natural salt–alkali lakes and ponds in Xinjiang in winter to analyze their community structures. We sequenced 16S rRNA amplicons to investigate the composition and function of the microorganisms in the gut. PCoA analysis revealed that the gut microbiota of herbivorous and omnivorous fish formed two distinct clusters. Proteobacteria, Actinobacteria, Desulfobacterota, Firmicutes, and Chloroflexia are the dominant bacteria in the gut of fish. Proteobacteria, Bacteroidetes, Actinobacteria, Cyanobacteria, and Gram-negative bacteria are the dominant bacteria in the water. Carbohydrate- and protein-degrading bacteria, such as Desulfofustis, Lactiplantibacillus, and Vibrio, were predominant in omnivorous fish (CC and GRC), while cold-resistant bacteria, such as Shewanella and Psychromonas, were colonized in grass carp. This suggests that the same environment does not lead to similar gut bacteria, and that specific endogenous factors play a far more important role in shaping the microbiota composition than environmental factors. Full article
(This article belongs to the Section Gut Microbiota)
Show Figures

Figure 1

Back to TopTop