The Mechanism of Ultrasonic Lysis of Enterococcus faecium F11.1G in Repairing LPS-Induced Inflammatory Damage in IECs via RNA-seq and LC-MS
Highlights
- Ultrasonicated Enterococcus faecium F11.1G effectively alleviates the LPS-induced inflammatory damage in intestinal epithelial cells.
- 108 CFU/mL F11.1G significantly suppresses the excessive secretion of pro-inflammatory factors (IL-6, IL-8, IL-1β, and TNF-α).
- The anti-inflammatory mechanism of F11.1G primarily involves inhibiting the activation of the NF-κB/MAPK signaling pathways and may synergistically regulate the purine/endocannabinoid metabolic networks.
- These findings provide experimental evidence supporting the potential of ultrasonicated Enterococcus faecium F11.1G as a postbiotic agent for alleviating intestinal inflammation.
- The study suggests that F11.1G exerts its anti-inflammatory effects through multi-target modulation of inflammatory signaling pathways and metabolic networks.
Abstract
1. Introduction
2. Materials and Methods
2.1. Cell Isolation, Identification and Growth Curve Determination
2.2. Establishment of a Cellular Inflammatory Injury Model
2.3. Enterococcus faecium F11.1G and Cultivation Conditions
2.4. Cytotoxicity Assay of Ultrasonicated F11.1G
2.5. Repair of LPS-Induced Inflammatory Damage in IECs Following F11.1G Intervention
2.6. Transcriptomic Analysis via RNA-seq
2.7. Metabolomic Analysis by LC-MS
2.8. IF Staining
2.9. Western Blot (WB) Analysis
2.10. Statistical Analysis
3. Results
3.1. Isolation and Identification of Lamb IECs and Determination of Growth Curves
3.2. Establishment of Cellular Inflammatory Injury Models
3.3. Analysis of Inflammatory Factor Expression by RT-qPCR
3.4. Cytotoxicity of F11.1G on IECs
3.5. The Reparative Effect of F11.1G on LPS-Induced Inflammatory Injury in IECs
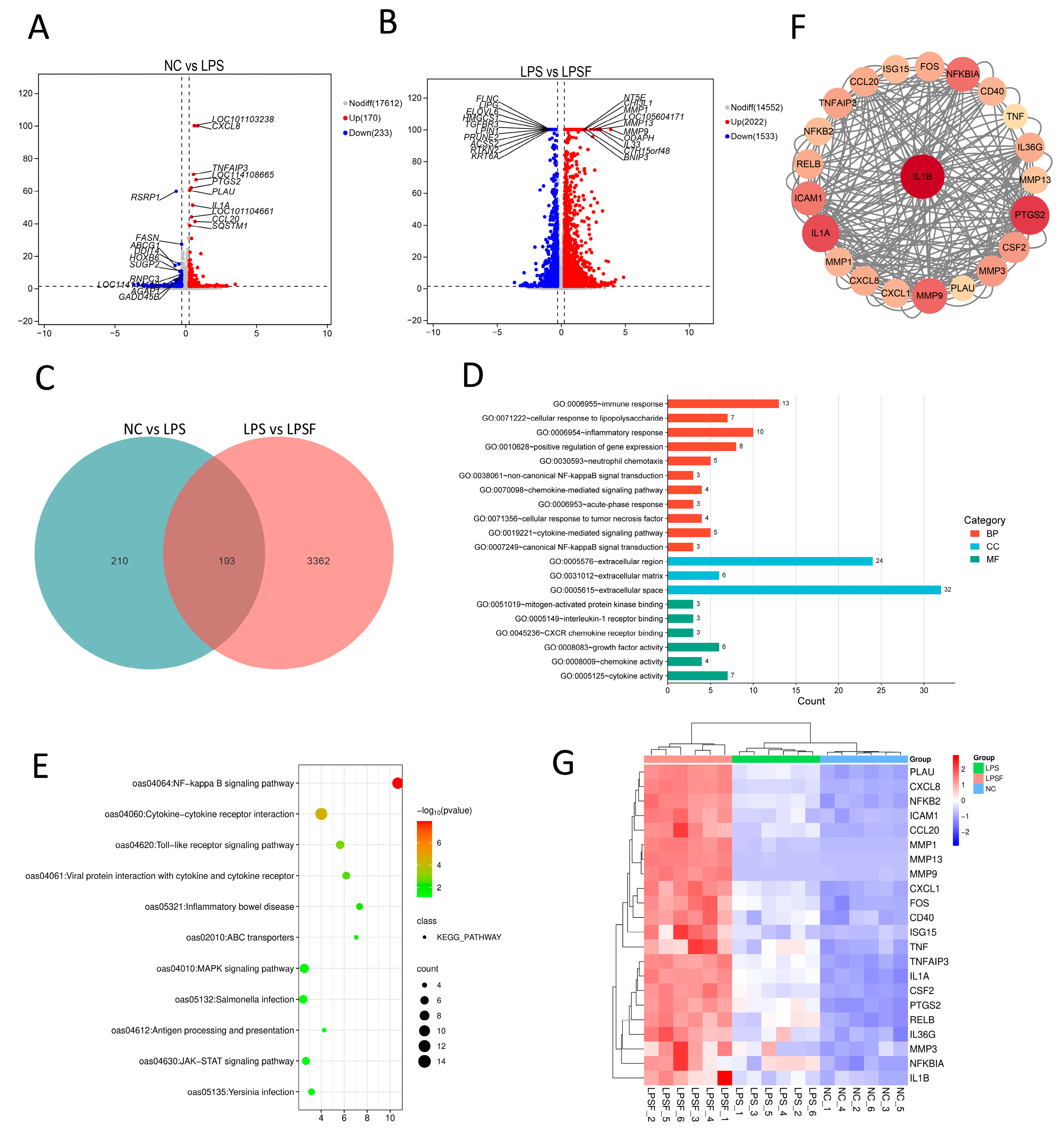
3.6. Effects of LPS-Induced Damage and F11.1G Repair on Differentially Expressed Genes (DEGs) Based on RNA-seq
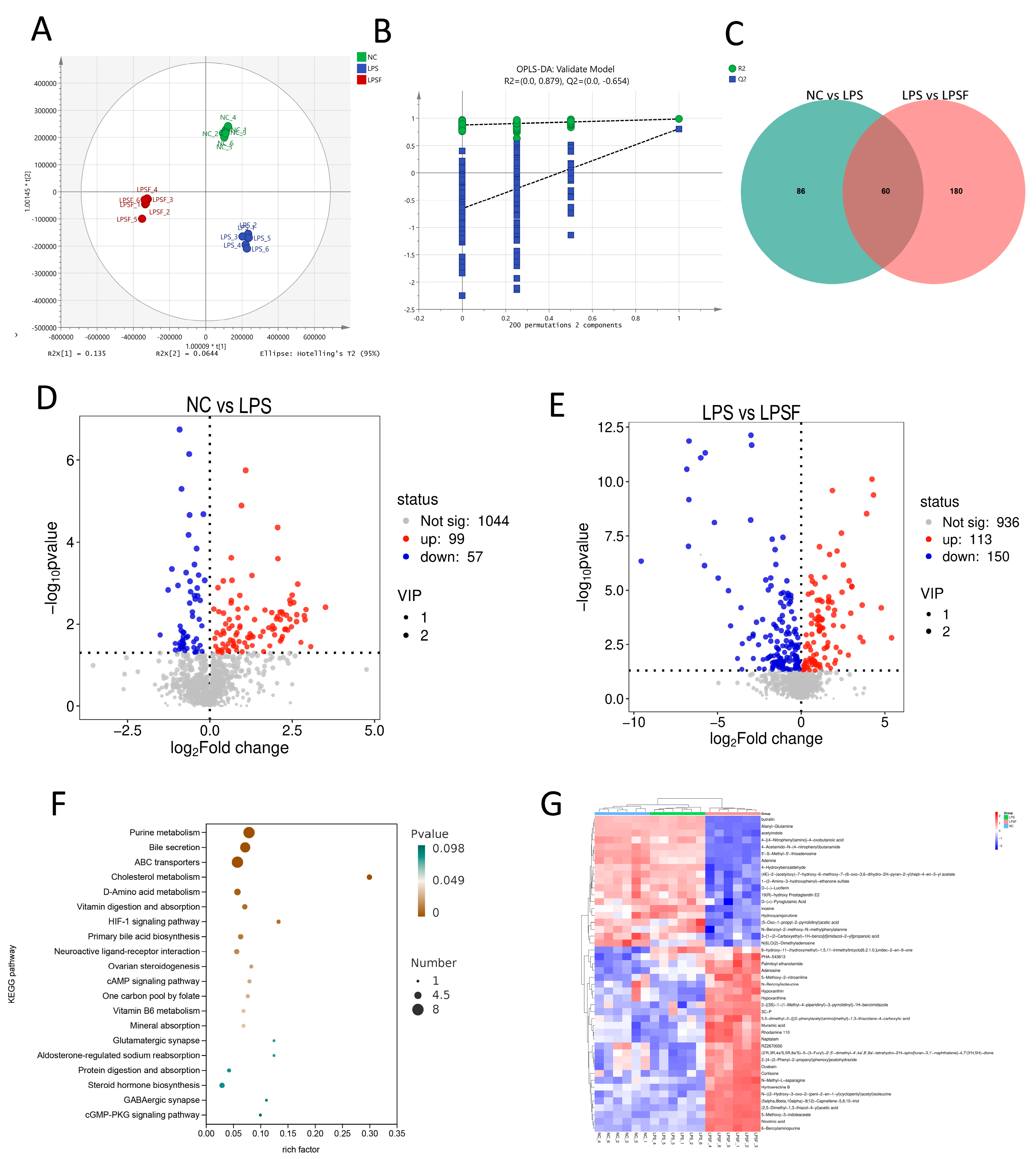
3.7. Effects of LPS-Induced Injury and F11.1G Repair on Differentially Abundant Metabolites (DAMs) Based on Metabolomics Analysis
3.8. Correlation Analysis Between DEGs and DAMs
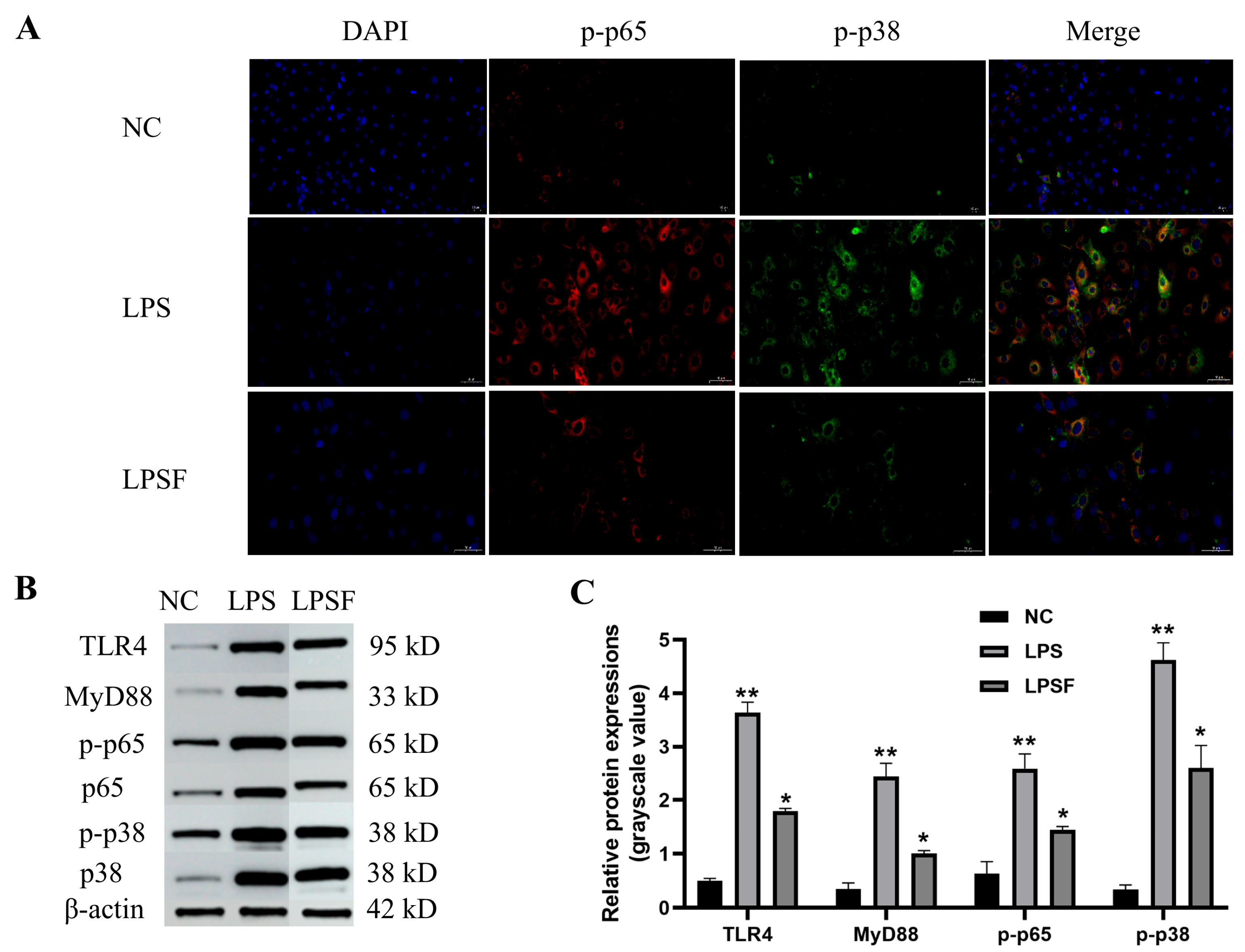
3.9. Validation of Pathway Activity Inhibition by F11.1G in LPS-Induced Inflammatory Injury of IECs
4. Discussion
5. Conclusions
Supplementary Materials
Author Contributions
Funding
Institutional Review Board Statement
Informed Consent Statement
Data Availability Statement
Acknowledgments
Conflicts of Interest
Abbreviations
| LPS | Lipopolysaccharide |
| IECs | Intestinal epithelial cells |
| DEGs | Differentially expressed genes |
| DAMs | Differentially altered metabolites |
| ETEC | Enterotoxigenic Escherichia coli |
| E.coli | Escherichia coli |
| TJs | Tight junctions |
| IL-6 | Interleukin-6 |
| IL-8 | Interleukin-8 |
| IL-10 | Interleukin-10 |
| IL-1β | Interleukin-1beta |
| TNF-α | Tumor necrosis factor-alpha |
| T3PKS | Type III Polyketide synthases |
| GAPDH | Glyceraldehyde-3-phosphate dehydrogenase |
| NRPS/NRPS-like | Non-ribosomal peptide synthetases |
| IF | Immunofluorescence |
| ELISA | Enzyme-linked immunosorbent assay |
| MRS | De Man, Rogosa, and Sharpe |
| OD | optical density |
| PBS | phosphate-buffered saline |
| WB | Western blot |
| GO | Gene Ontology |
| KEGG | Kyoto Encyclopedia of Genes and Genomes |
| PPI | Protein–protein interaction |
| EPS | Exopolysaccharides |
| NO | Nitric oxide |
| PEA | Palmitoyl ethanolamide |
| HPA | Hypothalamic–pituitary–adrenal |
| SOCS-3 | Cytokine signaling-3 |
References
- Chen, W.; Lv, X.; Zhang, W.; Hu, T.; Cao, X.; Ren, Z.; Getachew, T.; Mwacharo, J.M.; Haile, A.; Sun, W. Non-Coding transcriptome provides novel insights into the Escherichia coli F17 susceptibility of sheep lamb. Biology 2022, 11, 348. [Google Scholar] [CrossRef]
- Sun, J.; Chen, W.; Yuan, Z. Characterization of intestinal microbiota in lambs with different susceptibility to Escherichia coli F17. Vet. Sci. 2022, 9, 670. [Google Scholar] [CrossRef]
- Ryu, J.H.; Kim, S.; Park, J.; Choi, K.S. Characterization of virulence genes in Escherichia coli strains isolated from pre-weaned calves in the republic of Korea. Acta Vet. Scand. 2020, 62, 45. [Google Scholar] [CrossRef]
- Fan, J.; Yang, Y.; Ma, C.M.; Liu, X.F.; Wang, Y.; Chen, F.L.; Wang, B.; Bian, X.; Yang, C.H.; Zhang, N. The effects and cell barrier mechanism of main dietary nutrients on intestinal barrier. Curr. Opin. Food Sci. 2022, 48, 100942. [Google Scholar] [CrossRef]
- Spalinger, M.R.; Sayoc-Becerra, A.; Santos, A.N.; Shawki, A.; Canale, V.; Krishnan, M.; Niechcial, A.; Obialo, N.; Scharl, M.; Li, J.; et al. PTPN2 regulates interactions between macrophages and intestinal epithelial cells to promote intestinal barrier function. Gastroenterology 2020, 159, 1763–1777. [Google Scholar] [CrossRef]
- Whitfield, C.; Trent, M.S. Biosynthesis and export of bacterial lipopolysaccharides. Annu. Rev. Biochem. 2014, 83, 99–128. [Google Scholar] [CrossRef]
- Hu, L.N.; Fang, X.Y.; Liu, H.L.; Gao, Z.; Wu, X.F.; Sun, Y.; Wu, X.D.; Xu, Q. Protective Effects of 18β-Glycyrrhetinic acid on LPS-induced injury in intestinal epithelial cells. Chin. J. Nat. Med. 2013, 11, 24–29. [Google Scholar] [CrossRef]
- Pahwa, R.; Goyal, A.; Jialal, I. Chronic inflammation. In StatPearls; StatPearls Publishing: Treasure Island, FL, USA, 2023. [Google Scholar]
- Zhang, Y.Y.; Yao, Y.D.; Chen, F.; Guo, X.; Kang, J.L.; Huang, Y.F.; He, F.; Dong, Y.; Xie, Y.; Wu, P.; et al. (9S,13R)-12-oxo-phytodienoic acid attenuates inflammation by inhibiting mPGES-1 and modulating macrophage polarization via NF-κB and Nrf2/HO-1 pathways. Pharmacol Res 2022, 182, 106310. [Google Scholar] [CrossRef] [PubMed]
- Liu, M.; Zhang, X.; Hao, Y.; Ding, J.; Shen, J.; Xue, Z.; Qi, W.; Li, Z.; Song, Y.; Zhang, T.; et al. Protective effects of a novel probiotic strain, Lactococcus lactis ML2018, in colitis: In Vivo and In Vitro Evidence. Food Funct. 2019, 10, 1132–1145. [Google Scholar] [CrossRef] [PubMed]
- Cristofori, F.; Dargenio, V.N.; Dargenio, C.; Miniello, V.L.; Barone, M.; Francavilla, R. Anti-inflammatory and immunomodulatory effects of probiotics in gut inflammation: A Door to the Body. Front. Immunol. 2021, 12, 578386. [Google Scholar] [CrossRef] [PubMed]
- Yousefi, B.; Eslami, M.; Ghasemian, A.; Kokhaei, P.; Salek Farrokhi, A.; Darabi, N. Probiotics importance and their immunomodulatory properties. J. Cell. Physiol. 2019, 234, 8008–8018. [Google Scholar] [CrossRef] [PubMed]
- Divyashri, G.; Krishna, G.; Prapulla, S. Probiotic Attributes, Antioxidant, Anti-Inflammatory and neuromodulatory effects of Enterococcus faecium CFR 3003: In vitro and in vivo evidence. J. Med. Microbiol. 2015, 64, 1527–1540. [Google Scholar] [CrossRef] [PubMed]
- Salek, F.; Mirzaei, H.; Khandaghi, J.; Javadi, A.; Nami, Y. Apoptosis induction in cancer cell lines and anti-inflammatory and anti-pathogenic properties of proteinaceous metabolites secreted from potential probiotic Enterococcus faecalis KUMS-T48. Sci. Rep. 2023, 13, 7813. [Google Scholar] [CrossRef]
- Maolahong, P.; Guo, X.; Yin, X.; Liu, J. Comparison of inhibitory effects of lactic acid bacteria on Staphylococcus aureus, Escherichia coli and Aspergillus flavus. J. Inn. Mong. Agric. Univ. Nat. Sci. Ed. 2019, 40, 55–59. [Google Scholar]
- Zhu, Z.Y.; Yang, C.; Wang, M.G.; E, G.X.; Liu, J.F.; Lu, D.; Guo, X.F. Effects of Enterococcus faecium F11.1G on growth performance, nutrient apparent digestibility, slaughter performance, rumen fermentation and rumen microflora of weaned lambs. Chin. J. Anim. Nutr. 2024, 36, 3143–3155. [Google Scholar]
- Bai, T.T.; Wan, Y.; Zhang, Y.L.; Huang, D.; Gu, H.F.; Pu, X.X.; Zhang, M.; Guo, X.F. Comparative genomics analysis, metabolomics analysis, and metabolite mining of Enterococcus faecium F11.1G. Microbiol. China 2025, 52, 2769–2788. [Google Scholar] [CrossRef]
- Li, X.F.; Zhan, K.; Zhang, X.Y.; Tao, Y.; Yang, X.Z.; Gu, W.J. Isolation culture and identification of goat intestinal epithelial cells. J. China Agric. Univ. 2017, 22, 91–96. [Google Scholar]
- Wang, W.J.; Huang, Y.C.; Su, C.M.; Ger, T.R. Multi-functional drug carrier micelles with anti-inflammatory drug. Front. Chem. 2019, 7, 93. [Google Scholar] [CrossRef]
- Sun, H.; Wang, X.; Zhu, L.; Shahbaz, G.M.; Gu, R.; Huang, Q.; Li, W.; Xing, F. Study on the function of ID2 gene in granulosa cells of ovaries of Hetian Sheep and its correlation analysis with lambing traits. Animals 2025, 15, 3271. [Google Scholar] [CrossRef]
- Cheng, M.; Yan, X.; Wu, Y.; Zeng, Z.; Zhang, Y.; Wen, F.; Chen, J.; Wang, T. Qingke Pingchuan granules alleviate airway inflammation in COPD exacerbation by inhibiting neutrophil extracellular traps in mice. Phytomedicine 2025, 136, 156283. [Google Scholar] [CrossRef]
- Naveed, M.; Atta, A.; Rui, B.; Khan, I.; Xue, Q.; Zhou, M.; He, X.; Walayat, B.; Alam, H.; Xu, Y.; et al. Combination of Withania coagulans and Fagonia cretica ameliorates hyperuricemia by re-modulating gut microbiota-derived spermidine and traumatic acid. Phytomedicine 2025, 145, 157079. [Google Scholar] [CrossRef] [PubMed]
- Kiatsoonthon, K.; Phimthong, N.; Potikanond, S.; Wikan, N.; Nimlamool, W. Panduratin A Inhibits TNF Alpha-stimulated endothelial cell activation through suppressing the NF-κB pathway. Biomolecules 2024, 15, 34. [Google Scholar] [CrossRef]
- He, C.; Deng, J.; Hu, X.; Zhou, S.; Wu, J.; Xiao, D.; Darko, K.O.; Huang, Y.; Tao, T.; Peng, M.; et al. Vitamin A inhibits the action of lps on the intestinal epithelial barrier function and tight junction proteins. Food Funct. 2019, 10, 1235–1242. [Google Scholar] [CrossRef] [PubMed]
- Omonijo, F.A.; Liu, S.; Hui, Q.; Zhang, H.; Lahaye, L.; Bodin, J.C.; Gong, J.; Nyachoti, M.; Yang, C. Thymol improves barrier function and attenuates inflammatory responses in porcine intestinal epithelial cells during lipopolysaccharide (LPS)-induced inflammation. J. Agric. Food Chem. 2019, 67, 615–624. [Google Scholar] [CrossRef]
- Chon, H.; Choi, B.; Lee, E.; Lee, S.; Jeong, G. Immunomodulatory effects of specific bacterial components of Lactobacillus plantarum KFCC11389P on the murine macrophage cell line RAW 264.7. J. Appl. Microbiol. 2009, 107, 1588–1597. [Google Scholar] [CrossRef] [PubMed]
- Jo, S.G.; Noh, E.J.; Lee, J.Y.; Kim, G.; Choi, J.H.; Lee, M.E.; Song, J.H.; Chang, J.Y.; Park, J.H. Lactobacillus curvatus WiKim38 isolated from kimchi induces IL-10 production in dendritic cells and alleviates DSS-induced colitis in mice. J. Microbiol. 2016, 54, 503–509. [Google Scholar] [CrossRef]
- Xiong, T.; Zheng, X.; Zhang, K.; Wu, H.; Dong, Y.; Zhou, F.; Cheng, B.; Li, L.; Xu, W.; Su, J.; et al. Ganluyin ameliorates DSS-induced ulcerative colitis by inhibiting the enteric-origin LPS/TLR4/NF-κB pathway. J. Ethnopharmacol. 2022, 289, 115001. [Google Scholar] [CrossRef]
- Gong, S.; Zheng, J.; Zhang, J.; Wang, Y.; Xie, Z.; Wang, Y.; Han, J. Taxifolin ameliorates lipopolysaccharide-induced intestinal epithelial barrier dysfunction via attenuating NF-κB/MLCK pathway in a Caco-2 cell monolayer model. Food Res. Int. 2022, 158, 111502. [Google Scholar] [CrossRef]
- Guo, C.; Guo, D.; Fang, L.; Sang, T.; Wu, J.; Guo, C.; Wang, Y.; Wang, Y.; Chen, C.; Chen, J.; et al. Ganoderma lucidum polysaccharide modulates gut microbiota and immune cell function to inhibit inflammation and tumorigenesis in colon. Carbohydr. Polym. 2021, 267, 118231. [Google Scholar] [CrossRef]
- Kukurba, K.R.; Montgomery, S.B. RNA Sequencing and Analysis. Cold Spring Harb. Protoc. 2015, 2015, 951–969. [Google Scholar] [CrossRef]
- Ding, Q.; Zhu, W.; Diao, Y.; Xu, G.; Wang, L.; Qu, S.; Shi, Y. Elucidation of the mechanism of action of ginseng against acute lung injury/acute respiratory distress syndrome by a network pharmacology-based strategy. Front. Pharmacol. 2020, 11, 611794. [Google Scholar] [CrossRef]
- Xu, W.; Cao, F.; Zhao, M.; Fu, X.; Yin, S.; Sun, Y.; Valencak, T.G.; Ren, D. Macrophage activation by exopolysaccharides from Streptococcus thermophilus fermented milk through TLRs-mediated NF-κB and MAPK pathways. Int. Immunopharmacol. 2022, 108, 108875. [Google Scholar] [CrossRef]
- Sheng, S.; Fu, Y.; Pan, N.; Zhang, H.; Xiu, L.; Liang, Y.; Liu, Y.; Liu, B.; Ma, C.; Du, R.; et al. Novel exopolysaccharide derived from probiotic Lactobacillus pantheris tcp102 strain with immune-enhancing and anticancer activities. Front. Microbiol. 2022, 13, 1015270. [Google Scholar] [CrossRef] [PubMed]
- Li, H.; Stanton, C.; Ross, R.P.; Zhao, J.; Chen, W.; Yang, B. Alleviative effects of exopolysaccharides from Limosilactobacillus mucosae CCFM1273 against ulcerative colitis via modulation of gut microbiota and inhibition of Fas/Fasl and TLR4/NF-κB pathways. Int. J. Biol. Macromol. 2024, 260, 129346. [Google Scholar] [CrossRef] [PubMed]
- Kim, S.H.; Lee, J.H.; Kim, E.H.; Reaney, M.J.T.; Shim, Y.Y.; Chung, M.J. Immunomodulatory activity of extracellular vesicles of kimchi-derived lactic acid bacteria (Leuconostoc mesenteroides, Latilactobacillus curvatus, and Lactiplantibacillus plantarum). Foods 2022, 11, 313. [Google Scholar] [CrossRef]
- Karthikeyan, T.; Pravin, M.; Muthusamy, V.S.; Bharathi Raja, R.; Lakshmi, B.S. In Vitro investigation of the immunomodulatory potential of probiotic Lactobacillus casei. Probiotics Antimicrob. Proteins 2013, 5, 51–58. [Google Scholar] [CrossRef]
- Chauhan, P.; Sheng, W.S.; Hu, S.; Prasad, S.; Lokensgard, J.R. Differential cytokine-induced responses of polarized microglia. Brain Sci. 2021, 11, 1482. [Google Scholar] [CrossRef]
- Rao, P.; Hayden, M.S.; Long, M.; Scott, M.L.; West, A.P.; Zhang, D.; Oeckinghaus, A.; Lynch, C.; Hoffmann, A.; Baltimore, D.; et al. I kappaB beta acts to inhibit and activate gene expression during the inflammatory response. Nature 2010, 466, 1115–1119. [Google Scholar] [CrossRef]
- Hoffmann, A.; Natoli, G.; Ghosh, G. Transcriptional regulation via the NF-kappaB signaling module. Oncogene 2006, 25, 6706–6716. [Google Scholar] [CrossRef] [PubMed]
- McKenna, S.; Wright, C.J. Inhibiting IκBβ-NFκB signaling attenuates the expression of select pro-inflammatory genes. J. Cell Sci. 2015, 128, 2143–2155. [Google Scholar] [CrossRef]
- Russo, R.C.; Garcia, C.C.; Teixeira, M.M.; Amaral, F.A. The CXCL8/IL-8 chemokine family and its receptors in inflammatory diseases. Expert Rev. Clin. Immunol. 2014, 10, 593–619. [Google Scholar] [CrossRef]
- Sharma, I.; Singh, A.; Siraj, F.; Saxena, S. IL-8/CXCR1/2 signaling promotes tumor cell proliferation, invasion and vascular mimicry in glioblastoma. J. Biomed. Sci. 2018, 25, 62. [Google Scholar] [CrossRef]
- Hayden, M.S.; Ghosh, S. Shared principles in NF-kappaB signaling. Cell 2008, 132, 344–362. [Google Scholar] [CrossRef]
- Noori, M.S.; Courreges, M.C.; Bergmeier, S.C.; McCall, K.D.; Goetz, D.J. Modulation of LPS-induced inflammatory cytokine production by a novel glycogen synthase kinase-3 inhibitor. Eur. J. Pharmacol. 2020, 883, 173340. [Google Scholar] [CrossRef]
- Degese, M.S.; Tanos, T.; Naipauer, J.; Gingerich, T.; Chiappe, D.; Echeverria, P.; LaMarre, J.; Gutkind, J.S.; Coso, O.A. An interplay between the p38 MAPK pathway and AUBPs regulates c-fos mRNA stability during mitogenic stimulation. Biochem. J. 2015, 467, 77–90. [Google Scholar] [CrossRef]
- Momtazi, G.; Lambrecht, B.N.; Naranjo, J.R.; Schock, B.C. Regulators of A20 (TNFAIP3): New drug-able targets in inflammation. Am. J. Physiol. Lung Cell Mol. Physiol. 2019, 316, L456–L469. [Google Scholar] [CrossRef]
- Qin, L.; Liu, L.; Wu, Y.; Chen, Y.; Wu, Y.; Luo, H.; Xi, Y.; Xiu, F.; Hu, J.; Chen, L.; et al. Mycoplasma pneumoniae downregulates RECK to promote matrix metalloproteinase-9 secretion by bronchial epithelial cells. Virulence 2022, 13, 1270–1284. [Google Scholar] [CrossRef] [PubMed]
- Sáez, M.E. Omics in clinical practice: How Far Are We? Diagnostics 2022, 12, 1692. [Google Scholar] [CrossRef]
- Marascio, N.; Scarlata, G.G.M.; Romeo, F.; Cicino, C.; Trecarichi, E.M.; Quirino, A.; Torti, C.; Matera, G.; Russo, A. The role of gut microbiota in the clinical outcome of septic patients: State of the Art and Future Perspectives. Int. J. Mol. Sci. 2023, 24, 9307. [Google Scholar] [CrossRef] [PubMed]
- Wu, J.; Wei, Z.; Cheng, P.; Qian, C.; Xu, F.; Yang, Y.; Wang, A.; Chen, W.; Sun, Z.; Lu, Y. Rhein modulates host purine metabolism in intestine through gut microbiota and ameliorates experimental colitis. Theranostics 2020, 10, 10665–10679. [Google Scholar] [CrossRef] [PubMed]
- Yuan, S.N.; Wang, M.X.; Han, J.L.; Feng, C.Y.; Wang, M.; Wang, M.; Sun, J.Y.; Li, N.Y.; Simal-Gandara, J.; Liu, C. Improved colonic inflammation by nervonic acid via inhibition of NF-κB signaling pathway of DSS-induced colitis mice. Phytomedicine 2023, 112, 154702. [Google Scholar] [CrossRef] [PubMed]
- Jin, W.; Yang, L.; Yi, Z.; Fang, H.; Chen, W.; Hong, Z.; Zhang, Y.; Zhang, G.; Li, L. Anti-Inflammatory effects of fucoxanthinol in LPS-Induced RAW264.7 cells through the NAAA-PEA pathway. Mar. Drugs 2020, 18, 222. [Google Scholar] [CrossRef] [PubMed]
- Abdel Rasheed, N.O.; Shiha, N.A.; Mohamed, S.S.; Ibrahim, W.W. SIRT1/PARP-1/NLRP3 cascade as a potential target for niacin neuroprotective effect in lipopolysaccharide-induced depressive-like behavior in mice. Int. Immunopharmacol. 2023, 123, 110720. [Google Scholar] [CrossRef]
- Yang, R.; Yu, Y. Glucocorticoids are double-edged sword in the treatment of COVID-19 and cancers. Int. J. Biol. Sci. 2021, 17, 1530–1537. [Google Scholar] [CrossRef] [PubMed]
- Cui, L.; Shao, X.; Sun, W.; Zheng, F.; Dong, J.; Li, J.; Wang, H.; Li, J. Anti-inflammatory effects of progesterone through NF-κB and MAPK pathway in lipopolysaccharide- or Escherichia coli-stimulated bovine endometrial stromal cells. PLoS ONE 2022, 17, e0266144. [Google Scholar] [CrossRef]
- Chapman, K.E.; Coutinho, A.E.; Zhang, Z.; Kipari, T.; Savill, J.S.; Seckl, J.R. Changing glucocorticoid action: 11β-hydroxysteroid dehydrogenase type 1 in acute and chronic inflammation. J. Steroid Biochem. Mol. Biol. 2013, 137, 82–92. [Google Scholar] [CrossRef]
- Varsha, K.K.; Nagarkatti, M.; Nagarkatti, P. Role of gut microbiota in cannabinoid-mediated suppression of inflammation. Adv. Drug Alcohol. Res. 2022, 2, 10550. [Google Scholar] [CrossRef]
- Moreno-Sanz, G.; Sasso, O.; Guijarro, A.; Oluyemi, O.; Bertorelli, R.; Reggiani, A.; Piomelli, D. Pharmacological characterization of the peripheral FAAH inhibitor URB937 in female rodents: Interaction with the Abcg2 transporter in the blood-placenta barrier. Br. J. Pharmacol. 2012, 167, 1620–1628. [Google Scholar] [CrossRef]
- Bousquet, C.; Chesnokova, V.; Kariagina, A.; Ferrand, A.; Melmed, S. cAMP neuropeptide agonists induce pituitary suppressor of cytokine signaling-3: Novel negative feedback mechanism for corticotroph cytokine action. Mol. Endocrinol. 2001, 15, 1880–1890. [Google Scholar] [CrossRef]
- Li, J.; Dan, W.; Zhang, C.; Liu, N.; Wang, Y.; Liu, J.; Zhang, S. Exploration of berberine against ulcerative colitis via TLR4/NF-κB/HIF-1α pathway by bioinformatics and experimental validation. Drug Des. Devel. Ther. 2024, 18, 2847–2868. [Google Scholar] [CrossRef]
- Cho, E.J.; Shin, J.S.; Noh, Y.S.; Cho, Y.W.; Hong, S.J.; Park, J.H.; Lee, J.Y.; Lee, J.Y.; Lee, K.T. Anti-inflammatory effects of methanol extract of Patrinia scabiosaefolia in mice with ulcerative colitis. J. Ethnopharmacol. 2011, 136, 428–435. [Google Scholar] [CrossRef]
- Al-Sadi, R.; Engers, J.; Haque, M.; King, S.; Al-Omari, D.; Ma, T.Y. Matrix Metalloproteinase-9 (MMP-9) induced disruption of intestinal epithelial tight junction barrier is mediated by NF-κB activation. PLoS ONE 2021, 16, e0249544. [Google Scholar] [CrossRef]
- Kreijne, J.E.; van der Giessen, J.; Verhaar, A.P.; Peppelenbosch, M.P.; de Vries, A.C.; van der Woude, C.J.; Fuhler, G.M. Fecal matrix metalloproteinase-9 measurement for optimizing detection of disease activity in inflammatory bowel disease. J. Clin. Gastroenterol. 2019, 53, 395–397. [Google Scholar] [CrossRef]
- Tao, Y.; Liu, Z.; Hou, Y.; Wang, S.; Liu, S.; Jiang, Y.; Tan, D.; Ge, Q.; Li, C.; Hu, Y.; et al. Alternative NF-κB signaling promotes colorectal tumorigenesis through transcriptionally upregulating Bcl-3. Oncogene 2018, 37, 5887–5900. [Google Scholar] [CrossRef] [PubMed]
- Ke, J.J.; Wang, Y.L.; Li, J.G.; Wu, J.; Feng, X.B. Pretreatment effect of adenosine on activation of NF-kappaB and level of TNF-alpha during myocardial ischemia and reperfusion in rats. Chin. J. Traumatol. 2004, 7, 25–27. [Google Scholar] [PubMed]
- Zhou, G.; Fu, X.; Wang, L.; Cao, Y.; Zhuang, J.; Hu, J.; Li, Y.; Xu, C.; Gao, S.; Shao, A.; et al. Palmitoyl ethanolamide ameliorates neuroinflammation via modulating PPAR-α to promote the functional outcome after intracerebral hemorrhage. Neurosci. Lett. 2022, 781, 136648. [Google Scholar] [CrossRef]
- Kumar, V. Adenosine as an endogenous immunoregulator in cancer pathogenesis: Where to go? Purinergic Signal. 2013, 9, 145–165. [Google Scholar] [CrossRef]
- Hajizadeh, F.; Masjedi, A.; Heydarzedeh Asl, S.; Karoon Kiani, F.; Peydaveisi, M.; Ghalamfarsa, G.; Jadidi-Niaragh, F.; Sevbitov, A. Adenosine and adenosine receptors in colorectal cancer. Int. Immunopharmacol. 2020, 87, 106853. [Google Scholar] [CrossRef] [PubMed]








| Gene | Forward | Reverse |
|---|---|---|
| IL-6 | 5′-ATAACCACTCCAGCCACACA-3′ | 5′-TGCGTTCTTTACCCACTCGTT-3′ |
| IL-8 | 5′-TGACTTCCAAGCTGGCTGTTG-3′ | 5′-ATGGATCTTGCTTCTCAGCTCTC-3′ |
| IL-10 | 5′-TTTCTGCCCTGCGAAAACAAG-3′ | 5′-CCACTTGCTGGGTTCCTACAC-3′ |
| IL-1β | 5′-CAGCCGTGCAGTCAGTAAAA-3′ | 5′-GAAGCTCATGCAGAACACCA-3′ |
| TNF-α | 5′-CCACGTTGTAGCCGACATC-3′ | 5′-CCCTGAAGAGGACCTGTGAG-3′ |
| GAPDH | 5′-TGGTGAAGGTCGGAGTGAAC-3′ | 5′-GGAAGATGGTGATGGGATTTC-3′ |
Disclaimer/Publisher’s Note: The statements, opinions and data contained in all publications are solely those of the individual author(s) and contributor(s) and not of MDPI and/or the editor(s). MDPI and/or the editor(s) disclaim responsibility for any injury to people or property resulting from any ideas, methods, instructions or products referred to in the content. |
© 2026 by the authors. Licensee MDPI, Basel, Switzerland. This article is an open access article distributed under the terms and conditions of the Creative Commons Attribution (CC BY) license.
Share and Cite
Bai, T.; Zhang, Y.; E, G.; Zhang, M.; Guo, X.; Liu, J. The Mechanism of Ultrasonic Lysis of Enterococcus faecium F11.1G in Repairing LPS-Induced Inflammatory Damage in IECs via RNA-seq and LC-MS. Cells 2026, 15, 103. https://doi.org/10.3390/cells15020103
Bai T, Zhang Y, E G, Zhang M, Guo X, Liu J. The Mechanism of Ultrasonic Lysis of Enterococcus faecium F11.1G in Repairing LPS-Induced Inflammatory Damage in IECs via RNA-seq and LC-MS. Cells. 2026; 15(2):103. https://doi.org/10.3390/cells15020103
Chicago/Turabian StyleBai, Tiantian, Yanlong Zhang, Guangxu E, Meng Zhang, Xuefeng Guo, and Junfeng Liu. 2026. "The Mechanism of Ultrasonic Lysis of Enterococcus faecium F11.1G in Repairing LPS-Induced Inflammatory Damage in IECs via RNA-seq and LC-MS" Cells 15, no. 2: 103. https://doi.org/10.3390/cells15020103
APA StyleBai, T., Zhang, Y., E, G., Zhang, M., Guo, X., & Liu, J. (2026). The Mechanism of Ultrasonic Lysis of Enterococcus faecium F11.1G in Repairing LPS-Induced Inflammatory Damage in IECs via RNA-seq and LC-MS. Cells, 15(2), 103. https://doi.org/10.3390/cells15020103

